CCL11 Differentially Affects Post-Stroke Brain Injury and Neuroregeneration in Mice Depending on Age
Abstract
1. Introduction
2. Materials and Methods
2.1. Experimental Groups
2.2. Induction of Focal Cerebral Ischemia
2.3. Infarct Volume Analysis and Immunostaining
2.4. Flow Cytometry Analysis
2.5. Western Blot Experiments
2.6. Behavioral Testing
2.7. Immunhistochemical Long-Term Studies
2.8. Blocking of CCR3
2.9. Statistical Analysis
3. Results
3.1. CCL11 Aggravates Acute Brain Injury in Adult Stroke Mice
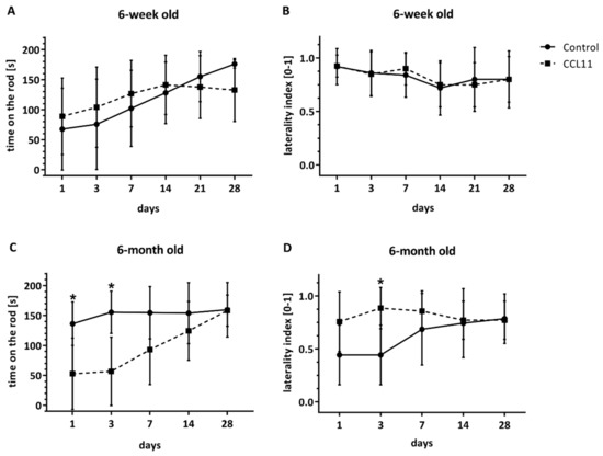
3.2. CCL11 Impairs Neurological Recovery after Cerebral Ischemia in Adult Mice
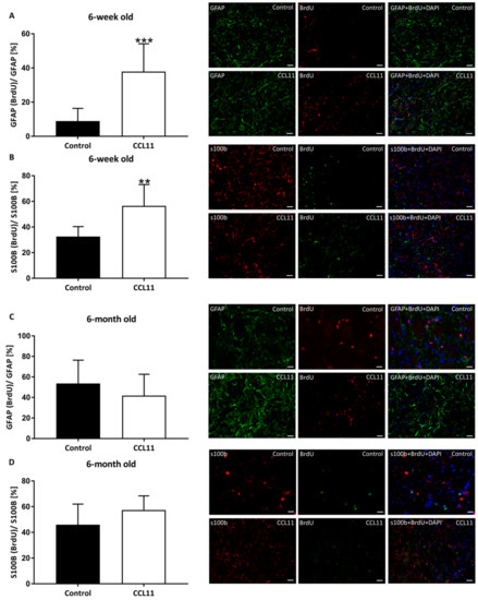
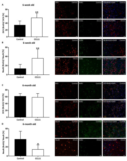
3.3. CCL11 Differentially Regulates Post-Ischemic Neuroregeneration in Adolescent and Adult Mice
3.4. CCL11 Modulates the Central and Systemic Immune Response
3.5. CCL11 Does Not Regulate Post-Ischemic Autophagy or Apoptotic Signaling Pathways
3.6. The CCL11 Antagonist SB297006 Reverses CCL11-Induced Brain Injury in Adult Stroke Mice
4. Discussion
5. Conclusions
Supplementary Materials
Author Contributions
Funding
Acknowledgments
Conflicts of Interest
References
- Dirnagl, U.; Iadecola, C.; Moskowitz, M.A. Pathobiology of ischaemic stroke: An integrated view. Trends Neurosci. 1999, 22, 391–397. [Google Scholar] [CrossRef]
- Erickson, M.A.; Morofuji, Y.; Owen, J.B.; Banks, W.A. Rapid Transport of CCL11 across the Blood-Brain Barrier: Regional Variation and Importance of Blood Cells. J. Pharmacol. Exp. Ther. 2014, 349, 497–507. [Google Scholar] [CrossRef] [PubMed]
- Chen, C.; Chu, S.-F.; Liu, D.-D.; Zhang, Z.; Kong, L.-L.; Zhou, X.; Chen, N.-H. Chemokines play complex roles in cerebral ischemia. Neurochem. Int. 2018, 112, 146–158. [Google Scholar] [CrossRef] [PubMed]
- Garcia-Zepeda, E.A.; Rothenberg, M.E.; Ownbey, R.T.; Celestin, J.; Leder, P.; Luster, A.D. Human eotaxin is a specific chemoattractant for eosinophil cells and provides a new mechanism to explain tissue eosinophilia. Nat. Med. 1996, 2, 449–456. [Google Scholar]
- Huber, A.K.; Giles, D.A.; Segal, B.M.; Irani, D.N. An emerging role for eotaxins in neurodegenerative disease. Clin. Immunol. 2018, 189, 29–33. [Google Scholar] [CrossRef]
- Suzuki, T.; Arakawa, H.; Mizuno, T.; Muramatsu, K.; Tadaki, H.; Takizawa, T.; Mochizuki, H.; Tokuyama, K.; Matsukura, S.; Morikawa, A. Differential Regulation of Eotaxin Expression by Dexamethasone in Normal Human Lung Fibroblasts. Am. J. Respir. Cell Mol. Biol. 2008, 38, 707–714. [Google Scholar] [CrossRef]
- Lampinen, M.; Waddell, A.; Ahrens, R.; Carlson, M.; Hogan, S.P. CD14 + CD33 + myeloid cell-CCL11-eosinophil signature in ulcerative colitis. J. Leukoc. Biol. 2013, 94, 1061–1070. [Google Scholar] [CrossRef]
- Kovac, A.; Erickson, M.A.; Banks, W.A. Brain microvascular pericytes are immunoactive in culture: Cytokine, chemokine, nitric oxide, and LRP-1 expression in response to lipopolysaccharide. J. Neuroinflammation 2011, 8, 139. [Google Scholar] [CrossRef]
- Doeppner, T.R.; Bretschneider, E.; Doehring, M.; Segura, I.; Sentürk, A.; Acker-Palmer, A.; Hasan, M.R.; ElAli, A.; Hermann, D.M.; Bähr, M. Enhancement of endogenous neurogenesis in ephrin-B3 deficient mice after transient focal cerebral ischemia. Acta Neuropathol. 2011, 122, 429–442. [Google Scholar]
- Millard, C.J.; Ludeman, J.P.; Canals, M.; Bridgford, J.L.; Hinds, M.G.; Clayton, D.J.; Christopoulos, A.; Payne, R.J.; Stone, M.J. Structural Basis of Receptor Sulfotyrosine Recognition by a CC Chemokine: The N-Terminal Region of CCR3 Bound to CCL11/Eotaxin-1. Structure 2014, 22, 1571–1581. [Google Scholar] [CrossRef]
- Villeda, S.A.; Luo, J.; Mosher, K.I.; Zou, B.; Britschgi, M.; Bieri, G.; Stan, T.M.; Fainberg, N.; Ding, Z.; Eggel, A.; et al. The ageing systemic milieu negatively regulates neurogenesis and cognitive function. Nature 2011, 477, 90–94. [Google Scholar] [CrossRef] [PubMed]
- Baruch, K.; Ron-Harel, N.; Gal, H.; Deczkowska, A.; Shifrut, E.; Ndifon, W.; Mirlas-Neisberg, N.; Cardon, M.; Vaknin, I.; Cahalon, L.; et al. CNS-specific immunity at the choroid plexus shifts toward destructive Th2 inflammation in brain aging. Proc. Natl. Acad. Sci. USA 2013, 110, 2264–2269. [Google Scholar] [CrossRef] [PubMed]
- Stuart, M.J.; Singhal, G.; Baune, B.T. Systematic Review of the Neurobiological Relevance of Chemokines to Psychiatric Disorders. Front. Cell. Neurosci. 2015, 9. [Google Scholar] [CrossRef] [PubMed]
- Cherry, J.D.; Stein, T.D.; Tripodis, Y.; Alvarez, V.E.; Huber, B.R.; Au, R.; Kiernan, P.T.; Daneshvar, D.H.; Mez, J.; Solomon, T.M.; et al. CCL11 is increased in the CNS in chronic traumatic encephalopathy but not in Alzheimer’s disease. PLoS ONE 2017, 12, e0185541. [Google Scholar] [CrossRef] [PubMed]
- Choi, C.; Jeong, J.-H.; Jang, J.S.; Choi, K.; Lee, J.; Kwon, J.; Choi, K.-G.; Lee, J.-S.; Kang, S.W. Multiplex Analysis of Cytokines in the Serum and Cerebrospinal Fluid of Patients With Alzheimer’s Disease by Color-Coded Bead Technology. J. Clin. Neurol. 2008, 4, 84. [Google Scholar] [CrossRef]
- Furukawa, T.; Matsui, N.; Fujita, K.; Nodera, H.; Shimizu, F.; Miyamoto, K.; Takahashi, Y.; Kanda, T.; Kusunoki, S.; Izumi, Y.; et al. CSF cytokine profile distinguishes multifocal motor neuropathy from progressive muscular atrophy. Neurol. Neuroimmunol. Neuroinflammation 2015, 2, e138. [Google Scholar] [CrossRef]
- Adzemovic, M.Z.; Öckinger, J.; Zeitelhofer, M.; Hochmeister, S.; Beyeen, A.D.; Paulson, A.; Gillett, A.; Hedreul, M.T.; Covacu, R.; Lassmann, H.; et al. Expression of Ccl11 Associates with Immune Response Modulation and Protection against Neuroinflammation in Rats. PLoS ONE 2012, 7, e39794. [Google Scholar] [CrossRef]
- Wang, F.; Baba, N.; Shen, Y.; Yamashita, T.; Tsuru, E.; Tsuda, M.; Maeda, N.; Sagara, Y. CCL11 promotes migration and proliferation of mouse neural progenitor cells. Stem Cell Res. Ther. 2017, 8. [Google Scholar] [CrossRef]
- Doeppner, T.R.; Doehring, M.; Kaltwasser, B.; Majid, A.; Lin, F.; Bähr, M.; Kilic, E.; Hermann, D.M. Ischemic Post-Conditioning Induces Post-Stroke Neuroprotection via Hsp70-Mediated Proteasome Inhibition and Facilitates Neural Progenitor Cell Transplantation. Mol. Neurobiol. 2017, 54, 6061–6073. [Google Scholar] [CrossRef]
- Iadecola, C.; Anrather, J. The immunology of stroke: From mechanisms to translation. Nat. Med. 2011, 17, 796–808. [Google Scholar] [CrossRef]
- Doeppner, T.R.; Kaltwasser, B.; Bähr, M.; Hermann, D.M. Effects of neural progenitor cells on post-stroke neurological impairment - a detailed and comprehensive analysis of behavioral tests. Front. Cell. Neurosci. 2014, 8. [Google Scholar]
- Hermann, D.M.; Chopp, M. Promoting brain remodelling and plasticity for stroke recovery: Therapeutic promise and potential pitfalls of clinical translation. Lancet Neurol. 2012, 11, 369–380. [Google Scholar] [CrossRef]
- Shah, K.; Lahiri, D.K. Cdk5 activity in the brain - multiple paths of regulation. J. Cell Sci. 2014, 127, 2391–2400. [Google Scholar] [CrossRef] [PubMed]
- Goplen, N.; Gorska, M.M.; Stafford, S.J.; Rozario, S.; Guo, L.; Liang, Q.; Alam, R. A Phosphosite Screen Identifies Autocrine TGF-β-Driven Activation of Protein Kinase R as a Survival-Limiting Factor for Eosinophils. J. Immunol. 2008, 180, 4256–4264. [Google Scholar] [CrossRef] [PubMed]
- Halwani, R.; Al-Abri, J.; Beland, M.; Al-Jahdali, H.; Halayko, A.J.; Lee, T.H.; Al-Muhsen, S.; Hamid, Q. CC and CXC Chemokines Induce Airway Smooth Muscle Proliferation and Survival. J. Immunol. 2011, 186, 4156–4163. [Google Scholar] [CrossRef]
- Chen, A.-Q.; Fang, Z.; Chen, X.-L.; Yang, S.; Zhou, Y.-F.; Mao, L.; Xia, Y.-P.; Jin, H.-J.; Li, Y.-N.; You, M.-F.; et al. Microglia-derived TNF-α mediates endothelial necroptosis aggravating blood brain–barrier disruption after ischemic stroke. Cell Death Dis. 2019, 10. [Google Scholar] [CrossRef]
- Parajuli, B.; Horiuchi, H.; Mizuno, T.; Takeuchi, H.; Suzumura, A. CCL11 enhances excitotoxic neuronal death by producing reactive oxygen species in microglia: CCL11 Enhances Excitotoxic Neuronal Death. Glia 2015, 63, 2274–2284. [Google Scholar] [CrossRef]
- Ma, Y.; Wang, J.; Wang, Y.; Yang, G.-Y. The biphasic function of microglia in ischemic stroke. Prog. Neurobiol. 2017, 157, 247–272. [Google Scholar] [CrossRef]
- Sierra, A.; Encinas, J.M.; Deudero, J.J.P.; Chancey, J.H.; Enikolopov, G.; Overstreet-Wadiche, L.S.; Tsirka, S.E.; Maletic-Savatic, M. Microglia Shape Adult Hippocampal Neurogenesis through Apoptosis-Coupled Phagocytosis. Cell Stem Cell 2010, 7, 483–495. [Google Scholar] [CrossRef]
- Kim, B.J.; Kim, M.-J.; Park, J.-M.; Lee, S.-H.; Kim, Y.-J.; Ryu, S.; Kim, Y.H.; Yoon, B.-W. Reduced neurogenesis after suppressed inflammation by minocycline in transient cerebral ischemia in rat. J. Neurol. Sci. 2009, 279, 70–75. [Google Scholar] [CrossRef]
- Thored, P.; Heldmann, U.; Gomes-Leal, W.; Gisler, R.; Darsalia, V.; Taneera, J.; Nygren, J.M.; Jacobsen, S.-E.W.; Ekdahl, C.T.; Kokaia, Z.; et al. Long-term accumulation of microglia with proneurogenic phenotype concomitant with persistent neurogenesis in adult subventricular zone after stroke. Glia 2009, 57, 835–849. [Google Scholar] [CrossRef] [PubMed]
- Prinz, M.; Erny, D.; Hagemeyer, N. Ontogeny and homeostasis of CNS myeloid cells. Nat. Immunol. 2017, 18, 385–392. [Google Scholar] [CrossRef]
- Roy-O’Reilly, M.; Ritzel, R.M.; Conway, S.E.; Staff, I.; Fortunato, G.; McCullough, L.D. CCL11 (Eotaxin-1) Levels Predict Long-Term Functional Outcomes in Patients Following Ischemic Stroke. Transl. Stroke Res. 2017, 8, 578–584. [Google Scholar] [CrossRef] [PubMed]
- Maysami, S.; Nguyen, D.; Zobel, F.; Heine, S.; Höpfner, M.; Stangel, M. Oligodendrocyte precursor cells express a functional chemokine receptor CCR3: Implications for myelination. J. Neuroimmunol. 2006, 178, 17–23. [Google Scholar] [CrossRef] [PubMed]
- Ribeiro Xavier, A.L.; Kress, B.T.; Goldman, S.A.; Lacerda de Menezes, J.R.; Nedergaard, M. A Distinct Population of Microglia Supports Adult Neurogenesis in the Subventricular Zone. J. Neurosci. 2015, 35, 11848–11861. [Google Scholar] [CrossRef]
- Adachi, M.; Abe, M.; Sasaki, T.; Kato, H.; Kasahara, J.; Araki, T. Role of inducible or neuronal nitric oxide synthase in neurogenesis of the dentate gyrus in aged mice. Metab. Brain Dis. 2010, 25, 419–424. [Google Scholar] [CrossRef]
- Ekdahl, C.T. Microglial Activation – Tuning and Pruning Adult Neurogenesis. Front. Pharmacol. 2012, 3. [Google Scholar] [CrossRef]
- Shigemoto-Mogami, Y.; Hoshikawa, K.; Goldman, J.E.; Sekino, Y.; Sato, K. Microglia Enhance Neurogenesis and Oligodendrogenesis in the Early Postnatal Subventricular Zone. J. Neurosci. 2014, 34, 2231–2243. [Google Scholar] [CrossRef]
- Liu, Z.; Fan, Y.; Won, S.J.; Neumann, M.; Hu, D.; Zhou, L.; Weinstein, P.R.; Liu, J. Chronic Treatment With Minocycline Preserves Adult New Neurons and Reduces Functional Impairment After Focal Cerebral Ischemia. Stroke 2007, 38, 146–152. [Google Scholar] [CrossRef]
- Hoehn, B.D.; Palmer, T.D.; Steinberg, G.K. Neurogenesis in Rats After Focal Cerebral Ischemia is Enhanced by Indomethacin. Stroke 2005, 36, 2718–2724. [Google Scholar] [CrossRef]
- Mir, A.; Sanchiz, V. Elevated Serum Eotaxin Levels in Patients With Inflammatory Bowel Disease. Am. J. Gastroenterol. 2002, 97, 1452–1457. [Google Scholar] [CrossRef] [PubMed]
- Rehman, M.Q.; Beal, D.; Liang, Y.; Noronha, A.; Winter, H.; Farraye, F.A.; Ganley-Leal, L. B Cells Secrete Eotaxin-1 in Human Inflammatory Bowel Disease. Inflamm. Bowel Dis. 2013, 19, 922–933. [Google Scholar] [CrossRef]
- Jinquan, T.; Jacobi, H.H.; Jing, C.; Millner, A.; Sten, E.; Hviid, L.; Anting, L.; Ryder, L.P.; Glue, C.; Skov, P.S.; et al. CCR3 Expression Induced by IL-2 and IL-4 Functioning as a Death Receptor for B Cells. J. Immunol. 2003, 171, 1722–1731. [Google Scholar] [CrossRef] [PubMed]
- Nocturne, G.; Seror, R.; Fogel, O.; Belkhir, R.; Boudaoud, S.; Saraux, A.; Larroche, C.; Le Guern, V.; Gottenberg, J.E.; Mariette, X. CXCL13 and CCL11 Serum Levels and Lymphoma and Disease Activity in Primary Sjögren’s Syndrome: CXCL13, CCL11, LYMPHOMA, AND DISEASE ACTIVITY IN PRIMARY SS. Arthritis Rheumatol. 2015, 67, 3226–3233. [Google Scholar] [CrossRef] [PubMed]
- Cheng, S.S.; Lukacs, N.W.; Kunkel, S.L. Eotaxin/CCL11 Is a Negative Regulator of Neutrophil Recruitment in a Murine Model of Endotoxemia. Exp. Mol. Pathol. 2002, 73, 1–8. [Google Scholar] [CrossRef]
- Giraldi-Guimarães, A.; De Freitas, H.T.; De Coelho, B.P.; Macedo-Ramos, H.; Mendez-Otero, R.; Cavalcante, L.A.; Baetas-da-Cruz, W. Bone marrow mononuclear cells and mannose receptor expression in focal cortical ischemia. Brain Res. 2012, 1452, 173–184. [Google Scholar] [CrossRef]
- Zhou, S.; Zhu, W.; Zhang, Y.; Pan, S.; Bao, J. S100B promotes microglia M1 polarization and migration to aggravate cerebral ischemia. Inflamm. Res. 2018, 67, 937–949. [Google Scholar] [CrossRef]
- Khoshnam, S.E.; Winlow, W.; Farzaneh, M.; Farbood, Y.; Moghaddam, H.F. Pathogenic mechanisms following ischemic stroke. Neurol. Sci. 2017, 38, 1167–1186. [Google Scholar] [CrossRef]
- Timsit, S.; Menn, B. Cerebral ischemia, cell cycle elements and Cdk5. Biotechnol. J. 2007, 2, 958–966. [Google Scholar] [CrossRef]
- Feng, J.; Chen, X.; Shen, J. Reactive nitrogen species as therapeutic targets for autophagy: Implication for ischemic stroke. Expert Opin. Ther. Targets 2017, 21, 305–317. [Google Scholar] [CrossRef]








© 2019 by the authors. Licensee MDPI, Basel, Switzerland. This article is an open access article distributed under the terms and conditions of the Creative Commons Attribution (CC BY) license (http://creativecommons.org/licenses/by/4.0/).
Share and Cite
Lieschke, S.; Zechmeister, B.; Haupt, M.; Zheng, X.; Jin, F.; Hein, K.; Weber, M.S.; Hermann, D.M.; Bähr, M.; Kilic, E.; et al. CCL11 Differentially Affects Post-Stroke Brain Injury and Neuroregeneration in Mice Depending on Age. Cells 2020, 9, 66. https://doi.org/10.3390/cells9010066
Lieschke S, Zechmeister B, Haupt M, Zheng X, Jin F, Hein K, Weber MS, Hermann DM, Bähr M, Kilic E, et al. CCL11 Differentially Affects Post-Stroke Brain Injury and Neuroregeneration in Mice Depending on Age. Cells. 2020; 9(1):66. https://doi.org/10.3390/cells9010066
Chicago/Turabian StyleLieschke, Simone, Bozena Zechmeister, Matteo Haupt, Xuan Zheng, Fengyan Jin, Katharina Hein, Martin S. Weber, Dirk M. Hermann, Mathias Bähr, Ertugrul Kilic, and et al. 2020. "CCL11 Differentially Affects Post-Stroke Brain Injury and Neuroregeneration in Mice Depending on Age" Cells 9, no. 1: 66. https://doi.org/10.3390/cells9010066
APA StyleLieschke, S., Zechmeister, B., Haupt, M., Zheng, X., Jin, F., Hein, K., Weber, M. S., Hermann, D. M., Bähr, M., Kilic, E., & Doeppner, T. R. (2020). CCL11 Differentially Affects Post-Stroke Brain Injury and Neuroregeneration in Mice Depending on Age. Cells, 9(1), 66. https://doi.org/10.3390/cells9010066

