MiR-501-3p Forms a Feedback Loop with FOS, MDFI, and MyoD to Regulate C2C12 Myogenesis
Abstract
1. Introduction
2. Results
2.1. The Dynamic Changes of miR-501-3p Level during C2C12 Myogenic Differentiation
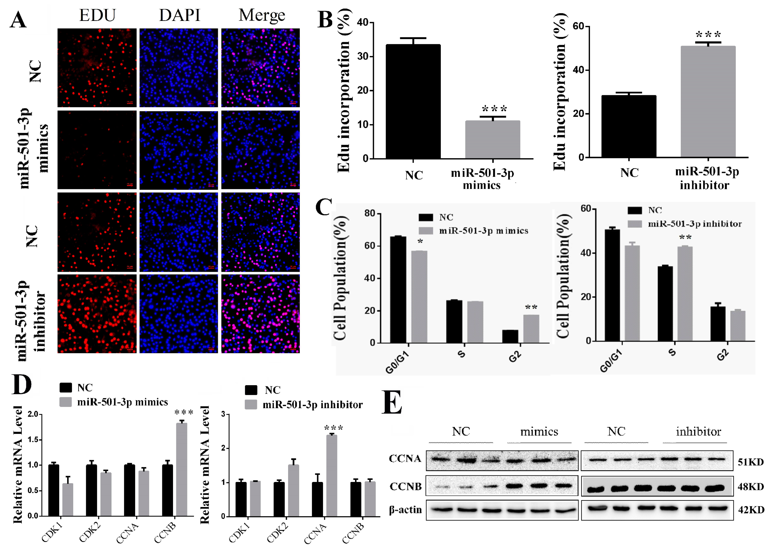
2.2. MiR-501-3p Inhibits C2C12 Proliferation
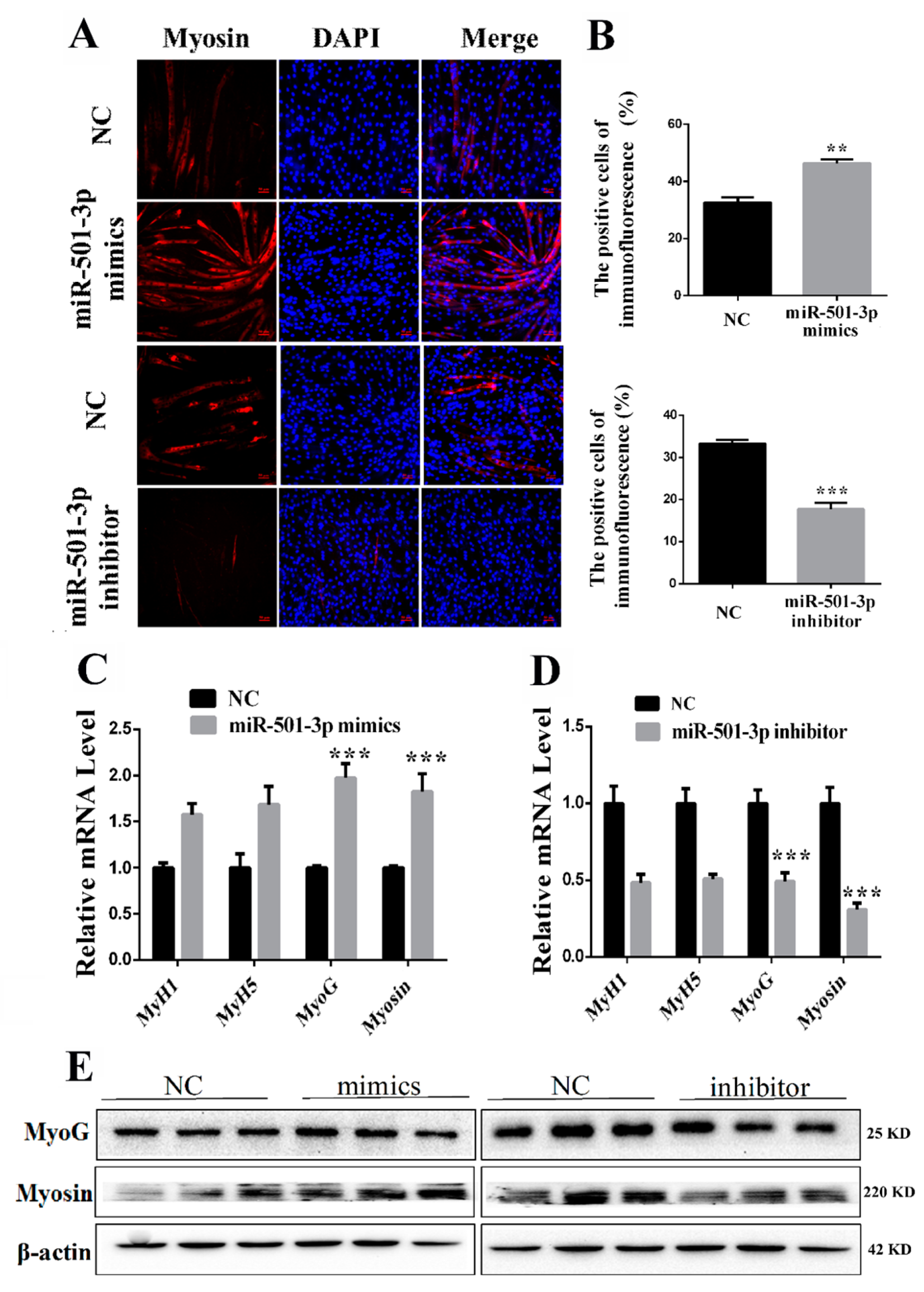
2.3. MiR-501-3p Promotes C2C12 Differentiation
2.4. FOS Is a Direct Target Gene of miR-501-3p
2.5. Overexpressing FOS Promotes C2C12 Proliferation
2.6. Overexpressing FOS Inhibits C2C12 Differentiation
2.7. MiR-501-3p Promotes C2C12 Myogenesis by Targeting FOS
2.8. MiR-501-3p Formed a Feedback Loop with FOS, MDFI, and MyoD
3. Discussion
4. Materials and Methods
4.1. C2C12 Transfection and Differentiation
4.2. RNA Extraction and PCR Analysis
4.3. Edu Labeling
4.4. Immunofluorescence
4.5. Western Blot Analysis
4.6. Bioinformatics Analysis
4.7. Luciferase Reporter Assay
4.8. ChIP Assay
4.9. Statistical Analysis
Supplementary Materials
Author Contributions
Funding
Conflicts of Interest
References
- Tieland, M.; Trouwborst, I.; Clark, B.C. Skeletal muscle performance and ageing. J. Cachexia Sarcopeni 2018, 9, 3–19. [Google Scholar] [CrossRef] [PubMed]
- Heydemann, A. Skeletal Muscle Metabolism in Duchenne and Becker Muscular Dystrophy-Implications for Therapies. Nutrients 2018, 10, 796. [Google Scholar] [CrossRef] [PubMed]
- Baghdadi, M.B.; Tajbakhsh, S. Regulation and phylogeny of skeletal muscle regeneration. Dev. Biol. 2018, 433, 200–209. [Google Scholar] [CrossRef] [PubMed]
- Kjobsted, R.; Hingst, J.R.; Fentz, J.; Foretz, M.; Sanz, M.N.; Pehmoller, C.; Shum, M.; Marette, A.; Mounier, R.; Treebak, J.T.; et al. AMPK in skeletal muscle function and metabolism. FASEB J. 2018, 32, 1741–1777. [Google Scholar] [CrossRef] [PubMed]
- Ambros, V. The functions of animal microRNAs. Nature 2004, 431, 350–355. [Google Scholar] [CrossRef] [PubMed]
- Baek, D.; Villen, J.; Shin, C.; Camargo, F.D.; Gygi, S.P.; Bartel, D.P. The impact of microRNAs on protein output. Nature 2008, 455, 64–71. [Google Scholar] [CrossRef] [PubMed]
- He, L.; Hannon, G.J. MicroRNAs: Small RNAs with a big role in gene regulation. Nat. Genet. 2004, 5, 522–531. [Google Scholar] [CrossRef]
- Chen, J.F.; Mandel, E.M.; Thomson, J.M.; Wu, Q.; Callis, T.E.; Hammond, S.M.; Conlon, F.L.; Wang, D.Z. The role of microRNA-1 and microRNA-133 in skeletal muscle proliferation and differentiation. Nat. Genet. 2006, 38, 228–233. [Google Scholar] [CrossRef]
- Mizbani, A.; Luca, E.; Rushing, E.J.; Krutzfeldt, J. MicroRNA deep sequencing in two adult stem cell populations identifies miR-501 as a novel regulator of myosin heavy chain during muscle regeneration. Development 2016, 143, 4137–4148. [Google Scholar] [CrossRef]
- Van Dam, H.; Castellazzi, M. Distinct roles of Jun:Fos and Jun:ATF dimers in oncogenesis. Oncogene 2001, 20, 2453–2464. [Google Scholar] [CrossRef]
- McGill, G.; Fisher, D.E. DNA bending and the curious case of Fos/Jun. Chem. Biol. 1998, 5, R29–R38. [Google Scholar] [CrossRef][Green Version]
- Pedraza-Alva, G.; Zingg, J.M.; Jost, J.P. AP-1 binds to a putative cAMP response element of the MyoD1 promoter and negatively modulates MyoD1 expression in dividing myoblasts. J. Biol. Chem. 1994, 269, 6978–6985. [Google Scholar] [PubMed]
- Trouche, D.; Grigoriev, M.; Lenormand, J.L.; Robin, P.; Leibovitch, S.A.; Sassone-Corsi, P.; Harel-Bellan, A. Repression of c-fos promoter by MyoD on muscle cell differentiation. Nature 1993, 363, 79–82. [Google Scholar] [CrossRef] [PubMed]
- Jiao, Y. The Mechanism of Mdfi Regulaties C2C12 Myogenesis. Ph.D. Thesis, South China Agricultural University, Guangzhou, China, 2018; pp. 1–140. [Google Scholar]
- Horak, M.; Novak, J.; Bienertova-Vasku, J. Muscle-specific microRNAs in skeletal muscle development. Dev. Biol. 2016, 410, 1–13. [Google Scholar] [CrossRef] [PubMed]
- Chal, J.; Pourquie, O. Making muscle: Skeletal myogenesis in vivo and in vitro. Development 2017, 144, 2104–2122. [Google Scholar] [CrossRef] [PubMed]
- Endo, T. Molecular mechanisms of skeletal muscle development, regeneration, and osteogenic conversion. Bone 2015, 80, 2–13. [Google Scholar] [CrossRef] [PubMed]
- Buckingham, M.; Relaix, F. PAX3 and PAX7 as upstream regulators of myogenesis. Semin. Cell. Dev. Biol. 2015, 44, 115–125. [Google Scholar] [CrossRef] [PubMed]
- Kassar-Duchossoy, L.; Gayraud-Morel, B.; Gomes, D.; Rocancourt, D.; Buckingham, M.; Shinin, V.; Tajbakhsh, S. Mrf4 determines skeletal muscle identity in Myf5: Myod double-mutant mice. Nature 2004, 431, 466–471. [Google Scholar] [CrossRef]
- Zammit, P.S. Function of the myogenic regulatory factors Myf5, MyoD, Myogenin and MRF4 in skeletal muscle, satellite cells and regenerative myogenesis. Semin. Cell. Dev. Biol. 2017, 72, 19–32. [Google Scholar] [CrossRef]
- Yamamoto, M.; Legendre, N.P.; Biswas, A.A.; Lawton, A.; Yamamoto, S.; Tajbakhsh, S.; Kardon, G.; Goldhamer, D.J. Loss of MyoD and Myf5 in Skeletal Muscle Stem Cells Results in Altered Myogenic Programming and Failed Regeneration. Stem Cell Rep 2018, 10, 956–969. [Google Scholar] [CrossRef]
- Ishido, M.; Kami, K.; Masuhara, M. In vivo expression patterns of MyoD, p21, and Rb proteins in myonuclei and satellite cells of denervated rat skeletal muscle. Am. J. Physiol.-Cell Ph. 2004, 287, C484–C493. [Google Scholar] [CrossRef] [PubMed]
- Durchdewald, M.; Angel, P.; Hess, J. The transcription factor Fos: A Janus-type regulator in health and disease. Histol. Histopathol. 2009, 24, 1451–1461. [Google Scholar] [CrossRef]
- Milde-Langosch, K. The Fos family of transcription factors and their role in tumourigenesis. Eur. J. Cancer 2005, 41, 2449–2461. [Google Scholar] [CrossRef] [PubMed]
- Chen, C.M.; Kraut, N.; Groudine, M.; Weintraub, H. I-mf, a novel myogenic repressor, interacts with members of the MyoD family. Cell 1996, 86, 731–741. [Google Scholar] [CrossRef]
- Hou, L.J.; Shi, J.; Cao, L.B.; Xu, G.L.; Hu, C.Y.; Wang, C. Pig has no uncoupling protein 1. Biochem. Biophys. Res. Commun. 2017, 487, 795–800. [Google Scholar] [CrossRef] [PubMed]
- Shu, G.; Lu, N.S.; Zhu, X.T.; Xu, Y.; Du, M.Q.; Xie, Q.P.; Zhu, C.J.; Xu, Q.; Wang, S.B.; Wang, L.N.; et al. Phloretin promotes adipocyte differentiation in vitro and improves glucose homeostasis in vivo. J. Nutr. Biochem. 2014, 25, 1296–1308. [Google Scholar] [CrossRef] [PubMed]
- Huang, Z.P.; Chen, J.H.; Seok, H.Y.; Zhang, Z.; Kataoka, M.; Hu, X.Y.; Wang, D.Z. MicroRNA-22 regulates cardiac hypertrophy and remodeling in response to stress. Circ Res. 2013, 112, 1234–1243. [Google Scholar] [CrossRef] [PubMed]
- Zhou, B.; Wang, S.; Mayr, C.; Bartel, D.P.; Lodish, H.F. miR-150, a microRNA expressed in mature B and T cells, blocks early B cell development when expressed prematurely. Proc. Natl. Acad. Sci. USA 2007, 104, 7080–7085. [Google Scholar] [CrossRef]








| Gene Name | Forward Primer Sequence (5′-3′) | Reversed Primer Sequence (5′-3′) |
|---|---|---|
| U6 | CTCGCTTCGGCAGCACA | AACGCTTCACGAATTTGCGT |
| β-actin | GGCTGTATTCCCCTCCATCG | CCAGTTGGTAACAATGCCATGT |
| FOS | GACAGCCTTTCCTACTACCAT | CTTATTCCGTTCCCTTCG |
| FOS 3′ UTR | TCGACAGACGTGCCACTGCCCG | CTAGGGGAAGACGTGTTTCTCC |
| MyoD ChIP | GACTACCCTATTGCGGTTGCG | GCCACGGAGGGCCCGCT |
| FOS ChIP | TTTTGAAGGCAGGTGAGGC | GAGTTTGGGAGCACTCCTC |
| CDK2 | GTGGTACCGAGCACCTGAAA | CGGGTCACCATTTCAGCAAA |
| CDK1 | ACAGAGAGGGTCCGTCGTAA | ATTGCAGTACTGGGCACTCC |
| CCNA | CATCTCACTACATAGCTGACTT | GTGGCGCCTTTAATCCCAGA |
| CCNB | GAAACGCATTCTCTGCGACC | ATTTTCGAGTTCCTGGTGACT |
| MyH1 | CATCCCTAAAGGCAGGCTCT | GAGCCTCGATTCGCTCCTTT |
| MyH5 | GCCAGCATGGAGACGATACA | TCGGTCTCGTACTTGGTCCT |
| MyoG | GAGACATGAGTGCCCTGACC | AGGCTTTGGAACCGGATAGC |
| Myosin | GCTGAAGAAGAGCAGTTTCCG | TCACACTCAAACTCCACCCG |
| Primary Antibody | Clone | Company | Catalog No. | Dilution |
|---|---|---|---|---|
| FOS | Monoclonal | CST | ab54481 | 1:2000 |
| Myosin | Polyclonal | Bioss | bs-10906R | 1:2000 |
| MyoG | Polyclonal | Santa Cruz | sc-71629 | 1:500 |
| CCNA | Monoclonal | CST | 4656T | 1:1000 |
| CCNB | Polyclonal | CST | 4138T | 1:1000 |
| MyoD | Polyclonal | Santa Cruz | sc-71629 | 1:500 |
| β-Actin | Monoclonal | Bioss | bsm-33036M | 1:1000 |
| Secondary antibody | Conjugate Used | Company | Catalog No. | Dilution |
| Goat Anti-rabbit IgG | HRP | Bioss | bs-0295G | 1:10,000 |
| Goat Anti-mouse IgG | HRP | Bioss | bs-40296G | 1:10,000 |
© 2019 by the authors. Licensee MDPI, Basel, Switzerland. This article is an open access article distributed under the terms and conditions of the Creative Commons Attribution (CC BY) license (http://creativecommons.org/licenses/by/4.0/).
Share and Cite
Hou, L.; Zhu, L.; Li, H.; Jiang, F.; Cao, L.; Hu, C.Y.; Wang, C. MiR-501-3p Forms a Feedback Loop with FOS, MDFI, and MyoD to Regulate C2C12 Myogenesis. Cells 2019, 8, 573. https://doi.org/10.3390/cells8060573
Hou L, Zhu L, Li H, Jiang F, Cao L, Hu CY, Wang C. MiR-501-3p Forms a Feedback Loop with FOS, MDFI, and MyoD to Regulate C2C12 Myogenesis. Cells. 2019; 8(6):573. https://doi.org/10.3390/cells8060573
Chicago/Turabian StyleHou, Lianjie, Linhui Zhu, Huaqin Li, Fangyi Jiang, Lingbo Cao, Ching Yuan Hu, and Chong Wang. 2019. "MiR-501-3p Forms a Feedback Loop with FOS, MDFI, and MyoD to Regulate C2C12 Myogenesis" Cells 8, no. 6: 573. https://doi.org/10.3390/cells8060573
APA StyleHou, L., Zhu, L., Li, H., Jiang, F., Cao, L., Hu, C. Y., & Wang, C. (2019). MiR-501-3p Forms a Feedback Loop with FOS, MDFI, and MyoD to Regulate C2C12 Myogenesis. Cells, 8(6), 573. https://doi.org/10.3390/cells8060573

