Unusual Placement of an EBV Epitope into the Groove of the Ankylosing Spondylitis-Associated HLA-B27 Allele Allows CD8+ T Cell Activation
Abstract
1. Introduction
2. Materials and Methods
2.1. Study Subjects
2.2. Synthetic Peptides
2.3. Cell Lines
2.4. PBMC Stimulation
2.5. Intracellular IFNγ Staining
2.6. T2.B27 Stabilization Assay
2.7. Statistics
2.8. Modelling of the Complexes
2.9. Computational Methods
3. Results
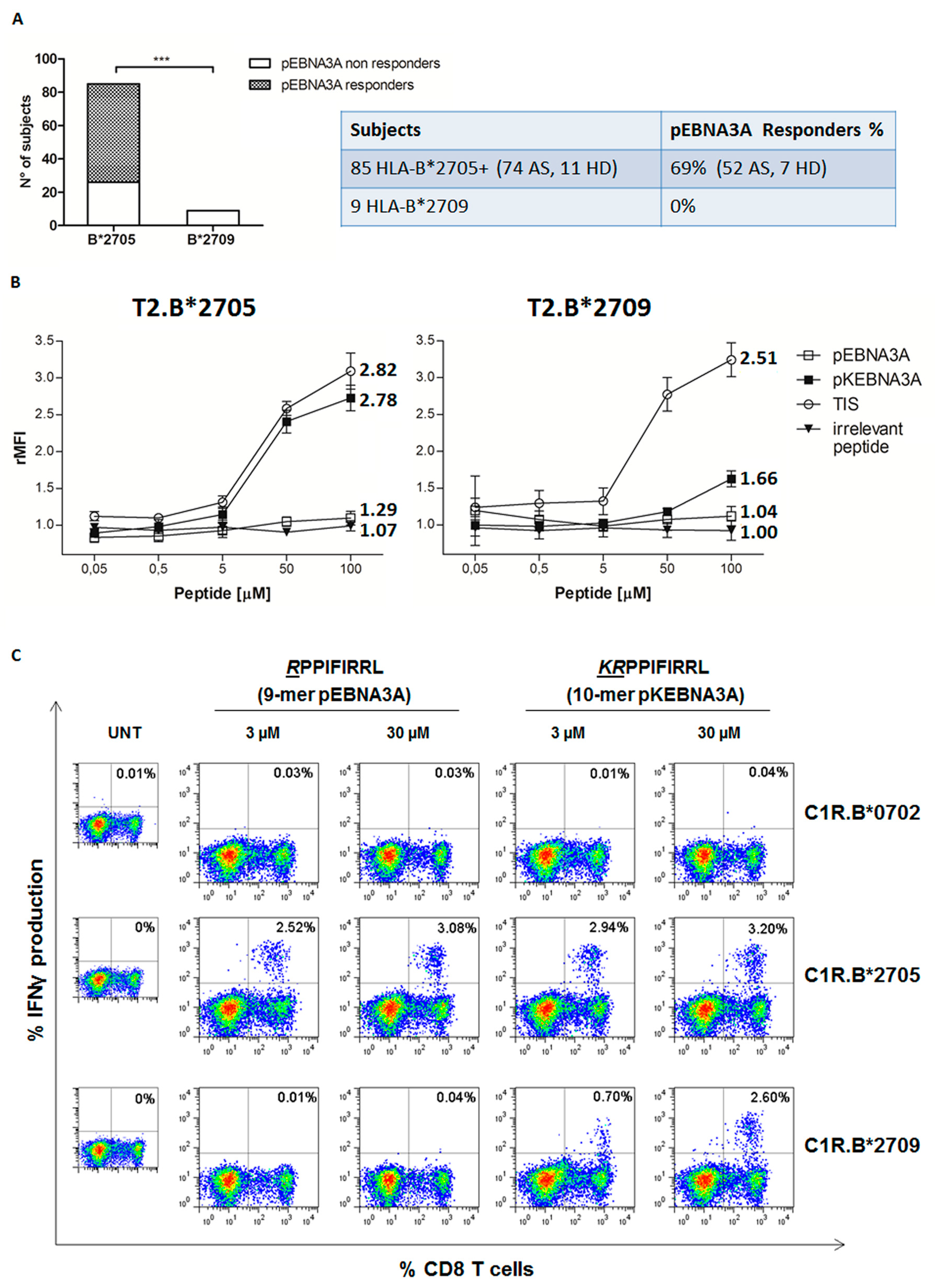
3.1. HLA-B27 Allele-Specific Presentation of a Suboptimal EBV Derived Peptide
3.2. Little Evidence for pKEBNA3A Production in Vivo
3.3. Peptide Residues Distance from Binding Groove Pockets
3.4. Binding Grooves Dynamics
4. Discussion
Supplementary Materials
Author Contributions
Funding
Acknowledgments
Conflicts of Interest
References
- Neefjes, J.; Jongsma, M.L.; Paul, P.; Bakke, O. Towards a systems understanding of MHC class I and MHC class II antigen presentation. Nat. Rev. Immunol. 2011, 11, 823–836. [Google Scholar] [CrossRef] [PubMed]
- Saunders, P.M.; van Endert, P. Running the gauntlet: From peptide generation to antigen presentation by MHC class I. Tissue Antigens 2011, 78, 161–170. [Google Scholar] [CrossRef] [PubMed]
- Gras, S.; Burrows, S.R.; Turner, S.J.; Sewell, A.K.; McCluskey, J.; Rossjohn, J. A structural voyage toward an understanding of the MHC-I-restricted immune response: Lessons learned and much to be learned. Immunol. Rev. 2012, 250, 61–81. [Google Scholar] [CrossRef] [PubMed]
- López de Castro, J.A. How ERAP1 and ERAP2 Shape the Peptidomes of Disease-Associated MHC-I Proteins. Front. Immunol. 2018, 9, 2463. [Google Scholar] [CrossRef] [PubMed]
- Evnouchidou, I.; van Endert, P. Peptide trimming by endoplasmic reticulum aminopeptidases: Role of MHC class I binding and ERAP dimerization. Hum. Immunol. 2019. [Google Scholar] [CrossRef] [PubMed]
- Khan, A.R.; Baker, B.M.; Ghosh, P.; Biddison, W.E.; Wiley, D.C. The structure and stability of an HLA-A*0201/octameric tax peptide complex with an empty conserved peptide-N-terminal binding site. J. Immunol. 2000, 164, 6398–6405. [Google Scholar] [CrossRef] [PubMed]
- Madden, D.R.; Gorga, J.C.; Strominger, J.L.; Wiley, D.C. The structure of HLAB27 reveals nonomer self-peptides bound in an extended conformation. Nature 1991, 353, 321–325. [Google Scholar] [CrossRef] [PubMed]
- Josephs, T.M.; Grant, E.J.; Gras, S. Molecular challenges imposed by MHC-I restricted long epitopes on T cell immunity. Biol. Chem. 2017, 398, 1027–1036. [Google Scholar] [CrossRef] [PubMed]
- Davies, M.N.; Hattotuwagama, C.K.; Moss, D.S.; Drew, M.G.; Flower, D.R. Statistical deconvolution of enthalpic energetic contributions to MHC-peptide binding affinity. BMC Struct. Biol. 2006, 6, 5. [Google Scholar] [CrossRef] [PubMed]
- Brown, M.A.; Kenna, T.; Wordsworth, B.P. Genetics of ankylosing spondylitis—Insights into pathogenesis. Nat. Rev. Rheumatol. 2016, 12, 81–91. [Google Scholar] [CrossRef] [PubMed]
- Ranganathan, V.; Gracey, E.; Brown, M.A.; Inman, R.D.; Haroon, N. Pathogenesis of ankylosing spondylitis—Recent advances and future directions. Nat. Rev. Rheumatol. 2017, 13, 359–367. [Google Scholar] [CrossRef] [PubMed]
- Neumann-Haefelin, C. HLA-B27-mediated protection in HIV and hepatitis C virus infection and pathogenesis in spondyloarthritis: Two sides of the same coin? Curr. Opin. Rheumatol. 2013, 25, 426–433. [Google Scholar] [CrossRef] [PubMed]
- Sorrentino, R.; Böckmann, R.A.; Fiorillo, M.T. HLA-B27 and antigen presentation: At the crossroads between immune defense and autoimmunity. Mol. Immunol. 2014, 57, 22–27. [Google Scholar] [CrossRef] [PubMed]
- Vitulano, C.; Tedeschi, V.; Paladini, F.; Sorrentino, R.; Fiorillo, M.T. The interplay between HLA-B27 and ERAP1/ERAP2 aminopeptidases: From anti-viral protection to spondyloarthritis. Clin. Exp. Immunol. 2017, 190, 281–290. [Google Scholar] [CrossRef] [PubMed]
- Burton, P.R.; Clayton, D.G.; Cardon, L.R.; Craddock, N.; Deloukas, P.; Duncanson, A.; Ward, M.M.; Learch, T.L.; Weisman, M.H.; Brown, M.; et al. Association scan of 14,500 nonsynonymous SNPs in four diseases identifies autoimmunity variants. Nat. Genet. 2007, 39, 1329–1337. [Google Scholar] [CrossRef] [PubMed]
- Evans, D.M.; Spencer, C.C.; Pointon, J.J.; Su, Z.; Harvey, D.; Kochan, G.; Oppermann, U.; Dilthey, A.; Pirinen, M.; Stone, M.A.; et al. Interaction between ERAP1 and HLA-B27 in ankylosing spondylitis implicates peptide handling in the mechanism for HLA-B27 in disease susceptibility. Nat. Genet. 2011, 43, 761–767. [Google Scholar] [CrossRef] [PubMed]
- Robinson, P.C.; Costello, M.E.; Leo, P.; Bradbury, L.A.; Hollis, K.; Cortes, A.; Lee, S.; Joo, K.B.; Shim, S.C.; Weisman, M.; et al. ERAP2 is associated with ankylosing spondylitis in HLA-B27-positive and HLA-B27-negative patients. Ann. Rheum. Dis. 2015, 74, 1627–1629. [Google Scholar] [CrossRef] [PubMed]
- Marcilla, M.; López de Castro, J.A. Peptides: The cornerstone of HLA-B27 biology and pathogenetic role in spondyloarthritis. Tissue Antigens 2008, 71, 495–506. [Google Scholar] [CrossRef] [PubMed]
- de Castro, J.A. HLA-B27-bound peptide repertoires: Their nature, origin and pathogenetic relevance. Adv. Exp. Med. Biol. 2009, 649, 196–209. [Google Scholar] [PubMed]
- Infantes, S.; Lorente, E.; Barnea, E.; Beer, I.; Barriga, A.; Lasala, F.; Jiménez, M.; Admon, A.; López, D. Natural HLA-B*2705 protein ligands with glutamine as anchor motif: Implications for HLA-B27 association with spondyloarthropathy. J. Biol. Chem. 2013, 288, 10882–10889. [Google Scholar] [CrossRef] [PubMed]
- Yair-Sabag, S.; Tedeschi, V.; Vitulano, C.; Barnea, E.; Glaser, F.; Melamed Kadosh, D.; Taurog, J.D.; Fiorillo, M.T.; Sorrentino, R.; Admon, A. The Peptide Repertoire of HLA-B27 may include Ligands with Lysine at P2 Anchor Position. Proteomics 2018, 18, e1700249. [Google Scholar] [CrossRef] [PubMed]
- Urban, R.G.; Chicz, R.M.; Lane, W.S.; Strominger, J.L.; Rehm, A.; Kenter, M.J.; UytdeHaag, F.G.; Ploegh, H.; Uchanska-Ziegler, B.; Ziegler, A. A subset of HLA-B27 molecules contains peptides much longer than nonamers. Proc. Natl. Acad. Sci. USA 1994, 91, 1534–1538. [Google Scholar] [CrossRef] [PubMed]
- Chen, L.; Fischer, R.; Peng, Y.; Reeves, E.; McHugh, K.; Ternette, N.; Hanke, T.; Dong, T.; Elliott, T.; Shastri, N.; et al. Critical role of endoplasmic reticulum aminopeptidase 1 in determining the length and sequence of peptides bound and presented by HLA-B27. Arthritis Rheumatol. 2014, 66, 284–294. [Google Scholar] [CrossRef] [PubMed]
- Khan, M.A. An Update on the Genetic Polymorphism of HLA-B*27 With 213 Alleles Encompassing 160 Subtypes (and Still Counting). Curr. Rheumatol. Rep. 2017, 19, 9. [Google Scholar] [CrossRef] [PubMed]
- D’Amato, M.; Fiorillo, M.T.; Carcassi, C.; Mathieu, A.; Zuccarelli, A.; Bitti, P.P.; Tosi, R.; Sorrentino, R. Relevance of residue 116 of HLA-B27 in determining susceptibility to ankylosing spondylitis. Eur. J. Immunol. 1995, 25, 3199–3201. [Google Scholar] [CrossRef] [PubMed]
- Paladini, F.; Taccari, E.; Fiorillo, M.T.; Cauli, A.; Passiu, G.; Mathieu, A.; Punzi, L.; Lapadula, G.; Scarpa, R.; Sorrentino, R. Distribution of HLA-B27 subtypes in Sardinia and continental Italy and their association with spondylarthropathies. Arthritis Rheum. 2005, 52, 3319–3321. [Google Scholar] [CrossRef] [PubMed]
- Paladini, F.; Fiorillo, M.T.; Tedeschi, V.; Cauli, A.; Mathieu, A.; Sorrentino, R. Ankylosing Spondylitis: A Trade Off of HLA-B27, ERAP, and Pathogen Interconnections? Focus on Sardinia. Front. Immunol. 2019, 10, 35. [Google Scholar] [CrossRef] [PubMed]
- Fiorillo, M.T.; Sorrentino, R. T cell responses against viral and self-epitopes and HLA-B27 subtypes differently associated with Ankylosing Spondylitis. Adv. Exp. Med. Biol. 2009, 649, 255–262. [Google Scholar]
- Fiorillo, M.T.; Meadows, L.; D’Amato, M.; Shabanowitz, J.; Hunt, D.F.; Appella, E.; Sorrentino, R. Susceptibility to ankylosing spondylitis correlates with the C-terminal residue of peptides presented by various HLA-B27 subtypes. Eur. J. Immunol. 1997, 27, 368–373. [Google Scholar] [CrossRef] [PubMed]
- Uchanska-Ziegler, B.; Ziegler, A.; Schmieder, P. Structural and dynamic features of HLA-B27 subtypes. Curr. Opin. Rheumatol. 2013, 25, 411–418. [Google Scholar] [CrossRef] [PubMed]
- Tedeschi, V.; Vitulano, C.; Cauli, A.; Paladini, F.; Piga, M.; Mathieu, A.; Sorrentino, R.; Fiorillo, M.T. The Ankylosing Spondylitis-associated HLA-B*2705 presents a B*0702-restricted EBV epitope and sustains the clonal amplification of cytotoxic T cells in patients. Mol. Med. 2016, 22, 215–223. [Google Scholar] [CrossRef] [PubMed]
- Hill, A.; Worth, A.; Elliott, T.; Rowland-Jones, S.; Brooks, J.; Rickinson, A.; McMichael, A. Characterization of two Epstein-Barr virus epitopes restricted by HLA-B7. Eur. J. Immunol. 1995, 25, 18–24. [Google Scholar] [CrossRef] [PubMed]
- Hulsmeyer, M.; Fiorillo, M.T.; Bettosini, F.; Sorrentino, R.; Saenger, W.; Ziegler, A.; Uchanska-Ziegler, B. Dual, HLA-B27 subtype-dependent conformation of a self-peptide. J. Exp. Med. 2004, 199, 271–281. [Google Scholar] [CrossRef] [PubMed]
- Ko, J.; Park, H.; Heo, L.; Seok, C. GalaxyWEB server for protein structure prediction and refinement. Nucleic Acids Res. 2012, 40, W294–W297. [Google Scholar] [CrossRef] [PubMed]
- Abraham, M.J.; Murtola, T.; Schulz, R.; Páll, S.; Smith, J.C.; Hess, B.; Lindahl, E. GROMACS: High performance molecular simulations through multi-level parallelism from laptops to supercomputers. SoftwareX 2015, 1–2, 19–25. [Google Scholar] [CrossRef]
- Kaminski, G.A.; Friesner, R.A.; Tirado-Rives, J.; Jorgensen, W.L. Evaluation and Reparametrization of the OPLS-AA Force Field for Proteins via Comparison with Accurate Quantum Chemical Calculations on Peptides. J. Phys. Chem. B 2001, 105, 6474–6487. [Google Scholar] [CrossRef]
- Pekka, M.; Lennart, N. Structure and Dynamics of the TIP3P, SPC, and SPC/E Water Models at 298 K. J. Phys. Chem. A 2001, 105, 9954–9960. [Google Scholar] [CrossRef]
- Berendsen, H.J.C.; Postma, J.P.M.; van Gunsteren, W.F.; Di Nola, A.; Haak, J.R. Molecular dynamics with coupling to an external bath. J. Chem. Phys. 1984, 81, 3684–3690. [Google Scholar] [CrossRef]
- Schlitter, J. Estimation of absolute and relative entropies of macromolecules using the covariance matrix. Chem. Phys. Lett. 1993, 215, 617–621. [Google Scholar] [CrossRef]
- Amadei, A.; Linssen, A.B.; Berendsen, H.J.C. Essential dynamics of proteins. Proteins 1993, 17, 412–425. [Google Scholar] [CrossRef]
- van Deutekom, H.W.; Keşmir, C. Zooming into the binding groove of HLA molecules: Which positions and which substitutions change peptide binding most? Immunogenetics 2015, 67, 425–436. [Google Scholar] [CrossRef] [PubMed]
- Narzi, D.; Becker, C.M.; Fiorillo, M.T.; Uchanska-Ziegler, B.; Ziegler, A.; Böckmann, R.A. Dynamical characterization of two differentially disease associated MHC class I proteins in complex with viral and self-peptides. J. Mol. Biol. 2012, 415, 429–442. [Google Scholar] [CrossRef] [PubMed]
- Fabian, H.; Huser, H.; Loll, B.; Ziegler, A.; Naumann, D.; Uchanska-Ziegler, B. HLA-B27 heavy chains distinguished by a micropolymorphism exhibit differential flexibility. Arthritis Rheum. 2010, 62, 978–987. [Google Scholar] [CrossRef] [PubMed]
- Fabian, H.; Loll, B.; Huser, H.; Naumann, D.; Uchanska-Ziegler, B.; Ziegler, A. Influence of inflammation-related changes on conformational characteristics of HLA-B27 subtypes as detected by IR spectroscopy. FEBS J. 2011, 278, 1713–1727. [Google Scholar] [CrossRef] [PubMed]
- Colbert, R.A.; Tran, T.M.; Layh-Schmitt, G. HLA-B27 misfolding and ankylosing spondylitis. Mol. Immunol. 2014, 57, 44–51. [Google Scholar] [CrossRef] [PubMed]
- Fruci, D.; Romania, P.; D’Alicandro, V.; Locatelli, F. Endoplasmic reticulum aminopeptidase 1 function and its pathogenic role in regulating innate and adaptive immunity in cancer and major histocompatibility complex class I-associated autoimmune diseases. Tissue Antigens 2014, 84, 177–186. [Google Scholar] [CrossRef]
- Paladini, F.; Fiorillo, M.T.; Vitulano, C.; Tedeschi, V.; Piga, M.; Cauli, A.; Mathieu, A.; Sorrentino, R. An allelic variant in the intergenic region between ERAP1 and ERAP2 correlates with an inverse expression of the two genes. Sci. Rep. 2018, 8, 10398. [Google Scholar] [CrossRef]
- Fabian, H.; Huser, H.; Narzi, D.; Misselwitz, R.; Loll, B.; Ziegler, A.; Böckmann, R.A.; Uchanska-Ziegler, B.; Naumann, D. HLA-B27 subtypes differentially associated with disease exhibit conformational differences in solution. J. Mol. Biol. 2008, 376, 798–810. [Google Scholar] [CrossRef]
- Kosmrlj, A.; Read, E.L.; Qi, Y.; Allen, T.M.; Altfeld, M.; Deeks, S.G.; Pereyra, F.; Carrington, M.; Walker, B.D.; Chakraborty, A.K. Effects of thymic selection of the T-cell repertoire on HLA class I-associated control of HIV infection. Nature 2010, 465, 350–354. [Google Scholar] [CrossRef]
- Xiao, Z.; Ye, Z.; Tadwal, V.S.; Shen, M.; Ren, E.C. Dual non-contiguous peptide occupancy of HLA class I evoke antiviral human CD8 T cell response and form neo-epitopes with self-antigens. Sci. Rep. 2017, 7, 5072. [Google Scholar] [CrossRef]
- Guasp, P.; Alvarez-Navarro, C.; Gomez-Molina, P.; Martín-Esteban, A.; Marcilla, M.; Barnea, E.; Admon, A.; López de Castro, J.A. The Peptidome of Behçet’s Disease-Associated HLA-B*51:01 Includes Two Subpeptidomes Differentially Shaped by Endoplasmic Reticulum Aminopeptidase 1. Arthritis Rheumatol. 2016, 68, 505–515. [Google Scholar] [CrossRef] [PubMed]




| Peptide: HLA-B27 Complex | P1 Interaction with A Pocket | P1 Interaction with B Pocket | P9 or P10 Interaction with F Pocket |
|---|---|---|---|
| pEBNA3A: B*2705 | No | Yes | No § |
| pEBNA3A: B*2709 | No | Yes | No § |
| pKEBNA3A: B*2705 | No § | Yes | No |
| pKEBNA3A: B*2709 | No | Yes | Yes |
| TIS: B*2705 = TIS: B*2709 | Yes | No | Yes |
| § high fluctuation | |||
| Peptides | TΔS kJ/mol |
|---|---|
| pEBNA3A: HLA-B*2709-05 | −77.6 ± 10.5 |
| pKEBNA3A: HLA-B*2709-05 | −47.4 ± 14.7 |
| TIS: HLA-B*2709-05 | 41.4 ± 1.3 |
| Peptides | Solvent Exposure (nm2) |
|---|---|
| pEBNA3A: HLA-B*2705 | 16.7 ± 0.1 |
| pEBNA3A: HLA-B*2709 | 16.7 ± 0.1 |
| pKEBNA3A: HLA-B*2705 | 18.2 ± 0.1 |
| pKEBNA3A: HLA-B*2709 | 18.9 ± 0.1 |
© 2019 by the authors. Licensee MDPI, Basel, Switzerland. This article is an open access article distributed under the terms and conditions of the Creative Commons Attribution (CC BY) license (http://creativecommons.org/licenses/by/4.0/).
Share and Cite
Tedeschi, V.; Alba, J.; Paladini, F.; Paroli, M.; Cauli, A.; Mathieu, A.; Sorrentino, R.; D’Abramo, M.; Fiorillo, M.T. Unusual Placement of an EBV Epitope into the Groove of the Ankylosing Spondylitis-Associated HLA-B27 Allele Allows CD8+ T Cell Activation. Cells 2019, 8, 572. https://doi.org/10.3390/cells8060572
Tedeschi V, Alba J, Paladini F, Paroli M, Cauli A, Mathieu A, Sorrentino R, D’Abramo M, Fiorillo MT. Unusual Placement of an EBV Epitope into the Groove of the Ankylosing Spondylitis-Associated HLA-B27 Allele Allows CD8+ T Cell Activation. Cells. 2019; 8(6):572. https://doi.org/10.3390/cells8060572
Chicago/Turabian StyleTedeschi, Valentina, Josephine Alba, Fabiana Paladini, Marino Paroli, Alberto Cauli, Alessandro Mathieu, Rosa Sorrentino, Marco D’Abramo, and Maria Teresa Fiorillo. 2019. "Unusual Placement of an EBV Epitope into the Groove of the Ankylosing Spondylitis-Associated HLA-B27 Allele Allows CD8+ T Cell Activation" Cells 8, no. 6: 572. https://doi.org/10.3390/cells8060572
APA StyleTedeschi, V., Alba, J., Paladini, F., Paroli, M., Cauli, A., Mathieu, A., Sorrentino, R., D’Abramo, M., & Fiorillo, M. T. (2019). Unusual Placement of an EBV Epitope into the Groove of the Ankylosing Spondylitis-Associated HLA-B27 Allele Allows CD8+ T Cell Activation. Cells, 8(6), 572. https://doi.org/10.3390/cells8060572

