Human iPSCs-Derived Endothelial Cells with Mutation in HNF1A as a Model of Maturity-Onset Diabetes of the Young
Abstract
1. Introduction
2. Materials and Methods
2.1. Cells and Materials Used
2.2. Derivation of Mutant hiPSCs
2.3. Differentiation toward Endothelial Cells (ECs)
2.4. FACS Analysis
2.5. Immunofluorescent Staining
2.6. RNA Isolation and Real-Time PCR
2.7. Endothelial Sprouting Assay
2.8. Matrigel Tube-Formation Assay
2.9. Permeability Assay
2.10. Statistical Analysis
3. Results
3.1. Derivation of hiPSCs Lines with Mutation in HNF1A Gene and Proving Their Pluripotency
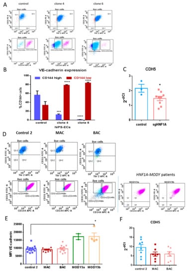
3.2. Mutation in HNF1A Does Not Have an Effect on the Expression of Several Endothelial-Specific Markers
3.3. HNF1A Mutation Does Not Cause Differences in Angiogenic Capacity of Differentiated hiPSC-ECs
3.4. Differentiated Cells Respond Appropriately to Pro-Inflammatory Cytokine with No Effect of HNF1A Mutation
3.5. Increased Permeability of hiPSC-ECs with Mutation in HNF1A After Pro-Inflammatory Stimuli
4. Discussion
5. Conclusions
Supplementary Materials
Author Contributions
Funding
Acknowledgments
Conflicts of Interest
References
- Sena, C.M.; Pereira, A.M.; Seiça, R. Endothelial dysfunction—A major mediator of diabetic vascular disease. Biochim. Biophys. Acta Mol. Basis Dis. 2013, 1832, 2216–2231. [Google Scholar] [CrossRef] [PubMed]
- Roberts, A.C.; Porter, K.E. Cellular and molecular mechanisms of endothelial dysfunction in diabetes. Diabetes Vasc. Dis. Res. 2013, 10, 472–482. [Google Scholar] [CrossRef] [PubMed]
- Yang, Y.; Chan, L. Monogenic Diabetes: What It Teaches Us on the Common Forms of Type 1 and Type 2 Diabetes. Endocr. Rev. 2016, 37, 190–222. [Google Scholar] [CrossRef] [PubMed]
- Szopa, M.; Osmenda, G.; Wilk, G.; Matejko, B.; Skupien, J.; Zapala, B.; Młynarski, W.; Guzik, T.; Malecki, M.T. Intima-media thickness and endothelial dysfunction in GCK and HNF1A-MODY patients. Eur. J. Endocrinol. 2015, 172, 277–283. [Google Scholar] [CrossRef]
- Teo, A.K.K.; Windmueller, R.; Johansson, B.B.; Dirice, E.; Njolstad, P.R.; Tjora, E.; Raeder, H.; Kulkarni, R.N. Derivation of Human Induced Pluripotent Stem Cells from Patients with Maturity Onset Diabetes of the Young. J. Biol. Chem. 2013, 288, 5353–5356. [Google Scholar] [CrossRef]
- Bellanné-Chantelot, C.; Lévy, D.J.; Carette, C.; Saint-Martin, C.; Riveline, J.-P.; Larger, E.; Valéro, R.; Gautier, J.-F.; Reznik, Y.; Sola, A.; et al. Clinical characteristics and diagnostic criteria of maturity-onset diabetes of the young (MODY) due to molecular anomalies of the HNF1A gene. J. Clin. Endocrinol. Metab. 2011, 96, E1346–E1351. [Google Scholar] [CrossRef]
- Szopa, M.; Wolkow, J.; Matejko, B.; Skupien, J.; Klupa, T.; Wybrańska, I.; Trznadel-Morawska, I.; Kiec-Wilk, B.; Borowiec, M.; Malecki, M.T. Prevalence of Retinopathy in Adult Patients with GCK-MODY and HNF1A-MODY. Exp. Clin. Endocrinol. Diabetes 2015, 123, 524–528. [Google Scholar] [CrossRef]
- Steele, A.M.; Shields, B.M.; Shepherd, M.; Ellard, S.; Hattersley, A.T.; Pearson, E.R. Increased all-cause and cardiovascular mortality in monogenic diabetes as a result of mutations in the HNF1A gene. Diabet. Med. 2010, 27, 157–161. [Google Scholar] [CrossRef]
- O’Donnell, C.J.; Nabel, E.G. Genomics of Cardiovascular Disease. N. Engl. J. Med. 2011, 365, 2098–2109. [Google Scholar] [CrossRef]
- Wakil, S.M.; Muiya, N.P.; Tahir, A.I.; Al-Najai, M.; Baz, B.; Andres, E.; Mazhar, N.; Al Tassan, N.; Alshahid, M.; Meyer, B.F.; et al. A New Susceptibility Locus for Myocardial Infarction, Hypertension, Type 2 Diabetes Mellitus, and Dyslipidemia on Chromosome 12q24. Dis. Markers 2014, 2014, e291419. [Google Scholar] [CrossRef]
- Steck, A.K.; Winter, W.E. Review on monogenic diabetes. Curr. Opin. Endocrinol. Diabetes Obes. 2011, 18, 252–258. [Google Scholar] [CrossRef] [PubMed]
- Galán, M.; García-Herrero, C.-M.; Azriel, S.; Gargallo, M.; Durán, M.; Gorgojo, J.-J.; Andía, V.-M.; Navas, M.-A. Differential effects of HNF-1α mutations associated with familial young-onset diabetes on target gene regulation. Mol. Med. 2011, 17, 256–265. [Google Scholar] [CrossRef] [PubMed]
- Stepniewski, J.; Kachamakova-Trojanowska, N.; Ogrocki, D.; Szopa, M.; Matlok, M.; Beilharz, M.; Dyduch, G.; Malecki, M.T.; Jozkowicz, A.; Dulak, J. Induced pluripotent stem cells as a model for diabetes investigation. Sci. Rep. 2015, 5, 8597. [Google Scholar] [CrossRef] [PubMed]
- Kime, C.; Mandegar, M.A.; Srivastava, D.; Yamanaka, S.; Conklin, B.R.; Rand, T.A. Efficient CRISPR/Cas9-Based Genome Engineering in Human Pluripotent Stem Cells. Curr. Protoc. Hum. Genet. 2016, 88, 21.4.1–21.4.23. [Google Scholar]
- Sanjana, N.E.; Shalem, O.; Zhang, F. Improved vectors and genome-wide libraries for CRISPR screening. Nat. Meth. 2014, 11, 783–784. [Google Scholar] [CrossRef]
- Ran, F.A.; Hsu, P.D.; Wright, J.; Agarwala, V.; Scott, D.A.; Zhang, F. Genome engineering using the CRISPR-Cas9 system. Nat. Protoc. 2013, 8, 2281–2308. [Google Scholar] [CrossRef]
- Gu, M.; Shao, N.-Y.; Sa, S.; Li, D.; Termglinchan, V.; Ameen, M.; Karakikes, I.; Sosa, G.; Grubert, F.; Lee, J.; et al. Patient-Specific iPSC-Derived Endothelial Cells Uncover Pathways that Protect against Pulmonary Hypertension in BMPR2 Mutation Carriers. Cell Stem Cell 2017, 20, 490–504. [Google Scholar] [CrossRef]
- Kachamakova-Trojanowska, N.; Nowak, W.; Szade, K.; Stepniewski, J.; Bukowska-Strakova, K.; Zukowska, M.; Taha, H.; Chmura-Skirlinska, A.; Beilharz, M.; Dulak, J.; et al. Generation of functional endothelial cells with progenitor-like features from murine induced pluripotent stem cells. Vascul. Pharmacol. 2016, 86, 94–108. [Google Scholar] [CrossRef]
- Kachamakova-Trojanowska, N.; Jazwa-Kusior, A.; Szade, K.; Kasper, L.; Soja, J.; Andrychiewicz, A.; Jakiela, B.; Plutecka, H.; Sanak, M.; Jozkowicz, A.; et al. Molecular profiling of regulatory T cells in pulmonary sarcoidosis. J. Autoimmun. 2018, 94, 56–69. [Google Scholar] [CrossRef]
- Kiran, M.S.; Viji, R.I.; Kumar, S.V.; Prabhakaran, A.A.; Sudhakaran, P.R. Changes in expression of VE-cadherin and MMPs in endothelial cells: Implications for angiogenesis. Vasc. Cell 2011, 3, 6. [Google Scholar] [CrossRef]
- Sekine, S.-I.; Nishii, K.; Masaka, T.; Kurita, H.; Inden, M.; Hozumi, I. SLC20A2 variants cause dysfunctional phosphate transport activity in endothelial cells induced from Idiopathic Basal Ganglia Calcification patients-derived iPSCs. Biochem. Biophys. Res. Commun. 2019, 510, 303–308. [Google Scholar] [CrossRef] [PubMed]
- Doss, M.X.; Sachinidis, A. Current Challenges of iPSC-Based Disease Modeling and Therapeutic Implications. Cells 2019, 8, 403. [Google Scholar] [CrossRef] [PubMed]
- Yamagata, K.; Yang, Q.; Yamamoto, K.; Iwahashi, H.; Miyagawa, J.; Okita, K.; Yoshiuchi, I.; Miyazaki, J.; Noguchi, T.; Nakajima, H.; et al. Mutation P291fsinsC in the transcription factor hepatocyte nuclear factor-1alpha is dominant negative. Diabetes 1998, 47, 1231–1235. [Google Scholar] [CrossRef]
- Pace, N.P.; Rizzo, C.; Abela, A.; Gruppetta, M.; Fava, S.; Felice, A.; Vassallo, J. Identification of an HNF1A p.Gly292fs Frameshift Mutation Presenting as Diabetes During Pregnancy in a Maltese Family. Clin. Med. Insights Case Rep. 2019, 12. [Google Scholar] [CrossRef]
- Staton, C.A.; Reed, M.W.R.; Brown, N.J. A critical analysis of current in vitro and in vivo angiogenesis assays. Int. J. Exp. Pathol. 2009, 90, 195–221. [Google Scholar] [CrossRef]
- Tabit, C.E.; Chung, W.B.; Hamburg, N.M.; Vita, J.A. Endothelial dysfunction in diabetes mellitus: Molecular mechanisms and clinical implications. Rev. Endocr. Metab. Disord. 2010, 11, 61–74. [Google Scholar] [CrossRef]
- Li, J.; Wang, J.J.; Yu, Q.; Wang, M.; Zhang, S.X. Endoplasmic reticulum stress is implicated in retinal inflammation and diabetic retinopathy. FEBS Lett. 2009, 583, 1521–1527. [Google Scholar] [CrossRef]
- Shin, E.S.; Sorenson, C.M.; Sheibani, N. Diabetes and Retinal Vascular Dysfunction. J. Ophthalmic Vis. Res. 2014, 9, 362–373. [Google Scholar]
- Jang, S.; de l’Hortet, A.C.; Soto-Gutierrez, A. Induced Pluripotent Stem Cell–Derived Endothelial Cells: Overview, Current Advances, Applications, and Future Directions. Am. J. Pathol. 2019, 189, 502–512. [Google Scholar] [CrossRef]
- Stehouwer, C.D.A. Microvascular Dysfunction and Hyperglycemia: A Vicious Cycle with Widespread Consequences. Diabetes 2018, 67, 1729–1741. [Google Scholar] [CrossRef]
- Bassett, A.R. Editing the genome of hiPSC with CRISPR/Cas9: Disease models. Mamm. Genome 2017, 28, 348–364. [Google Scholar] [CrossRef]
- Orlova, V.V.; van den Hil, F.E.; Petrus-Reurer, S.; Drabsch, Y.; Ten Dijke, P.; Mummery, C.L. Generation, expansion and functional analysis of endothelial cells and pericytes derived from human pluripotent stem cells. Nat. Protoc. 2014, 9, 1514–1531. [Google Scholar] [CrossRef] [PubMed]
- Patsch, C.; Challet-Meylan, L.; Thoma, E.C.; Urich, E.; Heckel, T.; O’Sullivan, J.F.; Grainger, S.J.; Kapp, F.G.; Sun, L.; Christensen, K.; et al. Generation of vascular endothelial and smooth muscle cells from human pluripotent stem cells. Nat. Cell Biol. 2015, 17, 994–1003. [Google Scholar] [CrossRef]
- Liu, X.; Qi, J.; Xu, X.; Zeisberg, M.; Guan, K.; Zeisberg, E.M. Differentiation of functional endothelial cells from human induced pluripotent stem cells: A novel, highly efficient and cost effective method. Differentiation 2016, 92, 225–236. [Google Scholar] [CrossRef] [PubMed]
- Williams Ian, M.; Wu Joseph, C. Generation of Endothelial Cells from Human Pluripotent Stem Cells. Arterioscler. Thromb. Vasc. Biol. 2019, 39, 1317–1329. [Google Scholar] [CrossRef]
- Privratsky, J.R.; Newman, P.J. PECAM-1: Regulator of endothelial junctional integrity. Cell Tissue Res. 2014, 355, 607–619. [Google Scholar] [CrossRef] [PubMed]
- Martin, V.; Liu, D.; Fueyo, J.; Gomez-Manzano, C. Tie2: A journey from normal angiogenesis to cancer and beyond. Histol. Histopathol. 2008, 23, 773–780. [Google Scholar]
- Akwii, R.G.; Sajib, M.S.; Zahra, F.T.; Mikelis, C.M. Role of Angiopoietin-2 in Vascular Physiology and Pathophysiology. Cells 2019, 8, 471. [Google Scholar] [CrossRef]
- Kusuhara, S.; Fukushima, Y.; Ogura, S.; Inoue, N.; Uemura, A. Pathophysiology of Diabetic Retinopathy: The Old and the New. Diabetes Metab. J. 2018, 42, 364–376. [Google Scholar] [CrossRef]
- Vestweber, D. VE-cadherin: The major endothelial adhesion molecule controlling cellular junctions and blood vessel formation. Arterioscler. Thromb. Vasc. Biol. 2008, 28, 223–232. [Google Scholar] [CrossRef]
- Harris, E.S.; Nelson, W.J. VE-Cadherin: At the Front, Center, and Sides of Endothelial Cell Organization and Function. Curr. Opin. Cell Biol 2010, 22, 651–658. [Google Scholar] [CrossRef]
- Flemming, S.; Burkard, N.; Renschler, M.; Vielmuth, F.; Meir, M.; Schick, M.A.; Wunder, C.; Germer, C.-T.; Spindler, V.; Waschke, J.; et al. Soluble VE-cadherin is involved in endothelial barrier breakdown in systemic inflammation and sepsis. Cardiovasc. Res. 2015, 107, 32–44. [Google Scholar] [CrossRef] [PubMed]
- Yan, Y.; Chang, Q.; Li, Q.; Li, L.; Wang, S.; Du, R.; Hu, X. Identification of plasma vascular endothelia-cadherin as a biomarker for coronary artery disease in Type 2 diabetes mellitus patients. Int. J. Clin. Exp. Med. 2015, 8, 19466–19470. [Google Scholar]
- Donners, M.M.; Wolfs, I.M.; Olieslagers, S.; Mohammadi-Motahhari, Z.; Tchaikovski, V.; Heeneman, S.; van Buul, J.D.; Caolo, V.; Molin, D.G.; Post, M.J.; et al. A Disintegrin and Metalloprotease 10 Is a Novel Mediator of Vascular Endothelial Growth Factor—Induced Endothelial Cell Function in Angiogenesis and Is Associated with Atherosclerosis. Arterioscler. Thromb. Vasc. Biol. 2010, 30, 2188–2195. [Google Scholar] [CrossRef] [PubMed]
- Dreymueller, D.; Pruessmeyer, J.; Groth, E.; Ludwig, A. The role of ADAM-mediated shedding in vascular biology. Eur. J. Cell Biol. 2012, 91, 472–485. [Google Scholar] [CrossRef]
- Kota, S.K.; Meher, L.K.; Jammula, S.; Kota, S.K.; Krishna, S.V.S.; Modi, K.D. Aberrant angiogenesis: The gateway to diabetic complications. Indian J. Endocrinol. Metab. 2012, 16, 918–930. [Google Scholar] [CrossRef]
- Fowler, M.J. Microvascular and Macrovascular Complications of Diabetes. Clin. Diabetes 2008, 26, 77–82. [Google Scholar] [CrossRef]






| Species | Company | Dilution | |
|---|---|---|---|
| Von Willebrand Factor | Mouse | ThermoFisher Scientific | 1:50 |
| Phospho-eNOS | Rabbit | ThermoFisher Scientific | 1:70 |
| VE-cadherin | Mouse | GeneTex | 1:500 |
| Angiopoietin 1 | Rabbit | Abcam | 1:100 |
| Angiopoietin 2 | Rabbit | Abcam | 1:100 |
| Oct-3/4 | Goat | Santa Cruz | 1:200 |
| Nanog | Rabbit | Abcam | 1:100 |
| SSEA-4 | Mouse | Millipore | 1:100 |
| TRA-1-60 | Mouse | Millipore | 1:100 |
| Anti-mouse–AF488, AF568 | Goat | Invitrogen | 1:1000 |
| Anti-rabbit-AF488, AF568 | Goat | Invitrogen | 1:1000 |
| Anti-goat AF488 | Rabbit | Invitrogen | 1:1000 |
© 2019 by the authors. Licensee MDPI, Basel, Switzerland. This article is an open access article distributed under the terms and conditions of the Creative Commons Attribution (CC BY) license (http://creativecommons.org/licenses/by/4.0/).
Share and Cite
Kachamakova-Trojanowska, N.; Stepniewski, J.; Dulak, J. Human iPSCs-Derived Endothelial Cells with Mutation in HNF1A as a Model of Maturity-Onset Diabetes of the Young. Cells 2019, 8, 1440. https://doi.org/10.3390/cells8111440
Kachamakova-Trojanowska N, Stepniewski J, Dulak J. Human iPSCs-Derived Endothelial Cells with Mutation in HNF1A as a Model of Maturity-Onset Diabetes of the Young. Cells. 2019; 8(11):1440. https://doi.org/10.3390/cells8111440
Chicago/Turabian StyleKachamakova-Trojanowska, Neli, Jacek Stepniewski, and Jozef Dulak. 2019. "Human iPSCs-Derived Endothelial Cells with Mutation in HNF1A as a Model of Maturity-Onset Diabetes of the Young" Cells 8, no. 11: 1440. https://doi.org/10.3390/cells8111440
APA StyleKachamakova-Trojanowska, N., Stepniewski, J., & Dulak, J. (2019). Human iPSCs-Derived Endothelial Cells with Mutation in HNF1A as a Model of Maturity-Onset Diabetes of the Young. Cells, 8(11), 1440. https://doi.org/10.3390/cells8111440

