Sustained Palmitoylethanolamide Infusion Restores Incentive Motivation and Synaptic Plasticity in the Tg2576 Mouse Model of Alzheimer’s Disease
Highlights
- Chronic infusion of palmitoylethanolamide (PEA) restores motivation-driven behavior in Tg2576 mice, assessed by the conditioned place preference paradigm.
- PEA upregulates PPAR-α and BDNF expression in the prefrontal cortex of Tg2576 mice, and rescues dendritic complexity in the entorhinal cortex and dentate gyrus.
- The activation of PEA-PPARα-BDNF signaling pathway may contribute to reverse non-cognitive symptoms of Alzheimer’s disease, such as motivational and anhedonia-like symptoms.
- Lipid-based neuromodulation via PEA offers a potentially novel therapeutic route to restore synaptic and behavioral plasticity in rewarding-motivational circuits affected in early AD.
Abstract
1. Introduction
2. Materials and Methods
2.1. Animals
Alzheimer’s Disease-like Mouse Model
2.2. Palmitoylethanolamide (PEA) Chronic Subcutaneous Delivery
2.3. Surgical Procedures
2.4. Conditioned Place Preference (CPP)
2.5. Western Blot Analysis
2.6. Morphological Analyses
2.6.1. Golgi-Cox Staining
2.6.2. Analysis of Dendritic Spine Density
2.7. Statistical Analysis
3. Results
3.1. Chronic PEA Delivery Restores CPP in Tg2576 Mice
3.2. Chronic PEA Delivery Increased PPARα Expression in PFC from Tg2576 Mice
3.3. Chronic PEA Delivery Increased BDNF Expression in PFC from Tg2576 Mice
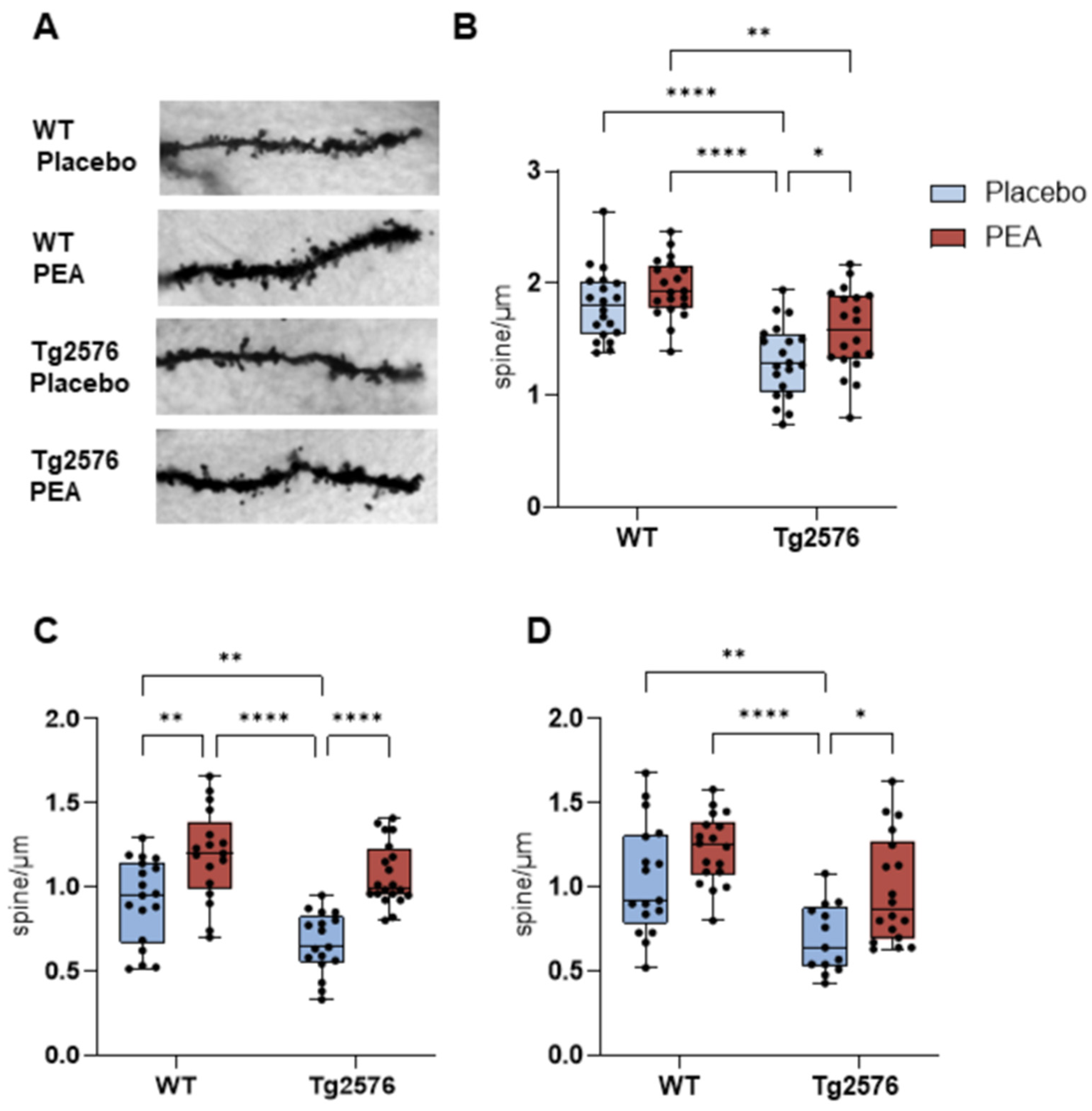
3.4. Chronic PEA Delivery Restored Dendritic Spine Loss in Tg2576 Mice
4. Discussion
Limitations
5. Conclusions
Supplementary Materials
Author Contributions
Funding
Institutional Review Board Statement
Informed Consent Statement
Data Availability Statement
Acknowledgments
Conflicts of Interest
Abbreviations
| AD | Alzheimer’s Disease |
| Aβ | Amyloid-beta |
| APP | Amyloid Precursor Protein |
| ARRIVE | Animal Research: Reporting of In Vivo Experiments |
| BACE1 | Beta-site APP-Cleaving Enzyme 1 |
| BDNF | Brain-Derived Neurotrophic Factor |
| COX-2 | Cyclooxygenase-2 |
| CPP | Conditioned Place Preference |
| CREB | cAMP Response Element-Binding Protein |
| DG | Dentate Gyrus |
| EC | Entorhinal Cortex |
| EDTA | Ethylenediaminetetraacetic Acid |
| EU | European Union |
| GAPDH | Glyceraldehyde-3-Phosphate Dehydrogenase |
| HRP | Horseradish Peroxidase |
| i.p. | Intraperitoneal |
| iNOS | Inducible Nitric Oxide Synthase |
| LD | Legislative Decree |
| MW | Molecular Weight |
| NAE | N-acylethanolamine |
| PEA | Palmitoylethanolamide |
| PFC | Prefrontal Cortex |
| PPARα | Peroxisome Proliferator-Activated Receptor Alpha |
| PVDF | Polyvinylidene Difluoride |
| RC | Regular Chow |
| SDS | Sodium Dodecyl Sulfate |
| TrkB | Tropomyosin receptor kinase B |
| WT | Wild-Type |
References
- Lanctôt, K.L.; Amatniek, J.; Ancoli-Israel, S.; Arnold, S.E.; Ballard, C.; Cohen-Mansfield, J.; Ismail, Z.; Lyketsos, C.; Miller, D.S.; Musiek, E.; et al. Neuropsychiatric Signs and Symptoms of Alzheimer’s Disease: New Treatment Paradigms. Alzheimer’s Dement. 2017, 3, 440–449. [Google Scholar] [CrossRef] [PubMed]
- Zhang, N.K.; Zhang, S.K.; Zhang, L.I.; Tao, H.W.; Zhang, G.W. The Neural Basis of Neuropsychiatric Symptoms in Alzheimer’s Disease. Front. Aging Neurosci. 2024, 16, 1487875. [Google Scholar] [CrossRef]
- Cutuli, D.; Giacovazzo, G.; Decandia, D.; Coccurello, R. Alzheimer’s Disease and Depression in the Elderly: A Trajectory Linking Gut Microbiota and Serotonin Signaling. Front. Psychiatry 2022, 13, 1010169. [Google Scholar] [CrossRef]
- Rosenberg, P.B.; Nowrangi, M.A.; Lyketsos, C.G. Neuropsychiatric Symptoms in Alzheimer’s Disease: What Might Be Associated Brain Circuits? Mol. Aspects Med. 2015, 43–44, 25–37. [Google Scholar] [CrossRef]
- Steffens, D.C.; Fahed, M.; Manning, K.J.; Wang, L. The Neurobiology of Apathy in Depression and Neurocognitive Impairment in Older Adults: A Review of Epidemiological, Clinical, Neuropsychological and Biological Research. Transl. Psychiatry 2022, 12, 525. [Google Scholar] [CrossRef]
- Khan, U.A.; Liu, L.; Provenzano, F.A.; Berman, D.E.; Profaci, C.P.; Sloan, R.; Mayeux, R.; Duff, K.E.; Small, S.A. Molecular Drivers and Cortical Spread of Lateral Entorhinal Cortex Dysfunction in Preclinical Alzheimer’s Disease. Nat. Neurosci. 2014, 17, 304–311. [Google Scholar] [CrossRef]
- Zhang, S.; Crossley, C.A.; Yuan, Q. Neuronal Vulnerability of the Entorhinal Cortex to Tau Pathology in Alzheimer’s Disease. Br. J. Biomed. Sci. 2024, 81, 13169. [Google Scholar] [CrossRef]
- Igarashi, K.M. Entorhinal Cortex Dysfunction in Alzheimer’s Disease. Trends Neurosci. 2023, 46, 124–136. [Google Scholar] [CrossRef]
- Karimani, F.; Asgari Taei, A.; Abolghasemi-Dehaghani, M.R.; Safari, M.S.; Dargahi, L. Impairment of Entorhinal Cortex Network Activity in Alzheimer’s Disease. Front. Aging Neurosci. 2024, 16, 1402573. [Google Scholar] [CrossRef] [PubMed]
- Porcelli, S.; Van Der Wee, N.; van der Werff, S.; Aghajani, M.; Glennon, J.C.; van Heukelum, S.; Mogavero, F.; Lobo, A.; Olivera, F.J.; Lobo, E.; et al. Social Brain, Social Dysfunction and Social Withdrawal. Neurosci. Biobehav. Rev. 2019, 97, 10–33. [Google Scholar] [CrossRef] [PubMed]
- Pardossi-Piquard, R.; Lauritzen, I.; Bauer, C.; Sacco, G.; Robert, P.; Checler, F. Influence of Genetic Background on Apathy-Like Behavior in Triple Transgenic AD Mice. Curr. Alzheimer Res. 2016, 13, 942–949. [Google Scholar] [CrossRef][Green Version]
- Jacobsen, J.S.; Wu, C.C.; Redwine, J.M.; Comery, T.A.; Arias, R.; Bowlby, M.; Martone, R.; Morrison, J.H.; Pangalos, M.M.; Reinhart, P.H.; et al. Early-Onset Behavioral and Synaptic Deficits in a Mouse Model of Alzheimer’s Disease. Proc. Natl. Acad. Sci. USA 2006, 103, 5161–5166. [Google Scholar] [CrossRef] [PubMed]
- Yoo, S.S.; Kim, Y.; Lee, D.W.; Ham, H.J.; Park, J.H.; Yeo, I.J.; Chang, J.Y.; Yun, J.; Son, D.J.; Han, S.B.; et al. Stress Accelerates Depressive-Like Behavior through Increase of SPNS2 Expression in Tg2576 Mice. Biomol. Ther. 2025, 33, 417–428. [Google Scholar] [CrossRef]
- Polydoro, M.; Dzhala, V.I.; Pooler, A.M.; Nicholls, S.B.; McKinney, A.P.; Sanchez, L.; Pitstick, R.; Carlson, G.A.; Staley, K.J.; Spires-Jones, T.L.; et al. Soluble Pathological Tau in the Entorhinal Cortex Leads to Presynaptic Deficits in an Early Alzheimer’s Disease Model. Acta Neuropathol. 2013, 127, 257–270. [Google Scholar] [CrossRef]
- Spires, T.L.; Meyer-Luehmann, M.; Stern, E.A.; McLean, P.J.; Skoch, J.; Nguyen, P.T.; Bacskai, B.J.; Hyman, B.T. Dendritic Spine Abnormalities in Amyloid Precursor Protein Transgenic Mice Demonstrated by Gene Transfer and Intravital Multiphoton Microscopy. J. Neurosci. 2005, 25, 7278–7287. [Google Scholar] [CrossRef]
- Popugaeva, E.; Pchitskaya, E.; Speshilova, A.; Alexandrov, S.; Zhang, H.; Vlasova, O.; Bezprozvanny, I. STIM2 Protects Hippocampal Mushroom Spines from Amyloid Synaptotoxicity. Mol. Neurodegener. 2015, 10, 37. [Google Scholar] [CrossRef]
- Nobili, A.; Latagliata, E.C.; Viscomi, M.T.; Cavallucci, V.; Cutuli, D.; Giacovazzo, G.; Krashia, P.; Rizzo, F.R.; Marino, R.; Federici, M.; et al. Dopamine Neuronal Loss Contributes to Memory and Reward Dysfunction in a Model of Alzheimer’s Disease. Nat. Commun. 2017, 8, 14727. [Google Scholar] [CrossRef]
- Tzschentke, T.M. Measuring Reward with the Conditioned Place Preference Paradigm: A Comprehensive Review of Drug Effects, Recent Progress and New Issues. Prog. Neurobiol. 1998, 56, 613–672. [Google Scholar] [CrossRef] [PubMed]
- Euston, D.R.; Gruber, A.J.; McNaughton, B.L. The Role of Medial Prefrontal Cortex in Memory and Decision Making. Neuron 2012, 76, 1057–1070. [Google Scholar] [CrossRef] [PubMed]
- Kinnavane, L.; Barker, G.R.; Banks, P.J.; Bashir, Z.I.; Warburton, E.C. Medial Prefrontal Cortex Input to Lateral Entorhinal Cortex Supports Both Encoding and Retrieval of Associative Recognition Memory. bioRxiv 2025. preprint. [Google Scholar] [CrossRef]
- Tsao, A.; Sugar, J.; Lu, L.; Wang, C.; Knierim, J.J.; Moser, M.B.; Moser, E.I. Integrating Time from Experience in the Lateral Entorhinal Cortex. Nature 2018, 561, 57–62. [Google Scholar] [CrossRef]
- Baron, D.; Holland, C.M.; Carlson, K.; Wolfrum, E.; Thompson, B.L. Adapting Social Conditioned Place Preference for Use in Young Children. Neurobiol. Learn. Mem. 2020, 172, 107235. [Google Scholar] [CrossRef]
- Pearson, B.L.; Bettis, J.K.; Meyza, K.Z.; Yamamoto, L.Y.; Blanchard, D.C.; Blanchard, R.J. Absence of Social Conditioned Place Preference in BTBR T+tf/J Mice: Relevance for Social Motivation Testing in Rodent Models of Autism. Behav. Brain Res. 2012, 233, 99–104. [Google Scholar] [CrossRef]
- García-Pardo, M.P.; Blanco-Gandía, M.C.; Valiente-Lluch, M.; Rodríguez-Arias, M.; Miñarro, J.; Aguilar, M.A. Long-Term Effects of Repeated Social Stress on the Conditioned Place Preference Induced by MDMA in Mice. Prog. Neuro-Psychopharmacol. Biol. Psychiatry 2015, 63, 98–109. [Google Scholar] [CrossRef]
- Boyle, C.C.; Bower, J.E.; Eisenberger, N.I.; Irwin, M.R. Stress to Inflammation and Anhedonia: Mechanistic Insights from Preclinical and Clinical Models. Neurosci. Biobehav. Rev. 2023, 152, 105307. [Google Scholar] [CrossRef]
- Toader, C.; Serban, M.; Munteanu, O.; Covache-Busuioc, R.A.; Enyedi, M.; Ciurea, A.V.; Tataru, C.P. From Synaptic Plasticity to Neurodegeneration: BDNF as a Transformative Target in Medicine. Int. J. Mol. Sci. 2025, 26, 4271. [Google Scholar] [CrossRef]
- Gliwińska, A.; Czubilińska-Łada, J.; Więckiewicz, G.; Świętochowska, E.; Badeński, A.; Dworak, M.; Szczepańska, M. The Role of Brain-Derived Neurotrophic Factor (BDNF) in Diagnosis and Treatment of Epilepsy, Depression, Schizophrenia, Anorexia Nervosa and Alzheimer’s Disease as Highly Drug-Resistant Diseases: A Narrative Review. Brain Sci. 2023, 13, 163. [Google Scholar] [CrossRef] [PubMed]
- Otis, J.M.; Fitzgerald, M.K.; Mueller, D. Infralimbic BDNF/TrkB Enhancement of GluN2B Currents Facilitates Extinction of a Cocaine-Conditioned Place Preference. J. Neurosci. 2014, 34, 6057–6064. [Google Scholar] [CrossRef] [PubMed]
- Gao, L.; Zhang, Y.; Sterling, K.; Song, W. Brain-Derived Neurotrophic Factor in Alzheimer’s Disease and Its Pharmaceutical Potential. Transl. Neurodegener. 2022, 11, 4. [Google Scholar] [CrossRef]
- Coccurello, R. Anhedonia in Depression Symptomatology: Appetite Dysregulation and Defective Brain Reward Processing. Behav. Brain Res. 2019, 372, 112041. [Google Scholar] [CrossRef] [PubMed]
- Petrosino, S.; Di Marzo, V. The Pharmacology of Palmitoylethanolamide and First Data on the Therapeutic Efficacy of Some of Its New Formulations. Br. J. Pharmacol. 2017, 174, 1349–1365. [Google Scholar] [CrossRef]
- Tortolani, D.; Decandia, D.; Giacovazzo, G.; Scipioni, L.; Panuccio, A.; Ciaramellano, F.; Eugelio, F.; Fanti, F.; Latagliata, E.C.; La Barbera, L.; et al. Chronic Palmitoylethanolamide Administration via Slow-Release Subcutaneous Pellets Promotes Neuroprotection and Mitigates Neuroinflammation in the Tg2576 Mouse Model of Alzheimer’s Disease. Front. Cell. Neurosci. 2025, 19, 1571428. [Google Scholar] [CrossRef]
- Skaper, S.D.; Facci, L.; Barbierato, M.; Zusso, M.; Bruschetta, G.; Impellizzeri, D.; Cuzzocrea, S.; Giusti, P. N-Palmitoylethanolamine and Neuroinflammation: A Novel Therapeutic Strategy of Resolution. Mol. Neurobiol. 2015, 52, 1034–1042. [Google Scholar] [CrossRef]
- Piccolino, I.; Iannuzzi, F.; Lionetti, L.; Mazzonello, B.; Barreca, V.; Banaj, N.; Arezzini, V.; Piras, F.; Bossù, P.; Zucchi, E.; et al. The Immunomodulating Effect of Palmitoylethanolamide on Human Myeloid Dendritic Cells and Its Possible Impact on Alzheimer’s Disease. Front. Immunol. 2026, 16, 1664164. [Google Scholar] [CrossRef] [PubMed]
- Lo Verme, J.; Fu, J.; Astarita, G.; La Rana, G.; Russo, R.; Calignano, A.; Piomelli, D. The Nuclear Receptor Peroxisome Proliferator-Activated Receptor-Alpha Mediates the Anti-Inflammatory Actions of Palmitoylethanolamide. Mol. Pharmacol. 2005, 67, 15–19. [Google Scholar] [CrossRef]
- Bougarne, N.; Weyers, B.; Desmet, S.J.; Deckers, J.; Ray, D.W.; Staels, B.; De Bosscher, K. Molecular Actions of PPARα in Lipid Metabolism and Inflammation. Endocr. Rev. 2018, 39, 760–802. [Google Scholar] [CrossRef] [PubMed]
- Song, L.; Wang, H.; Wang, Y.J.; Wang, J.L.; Zhu, Q.; Wu, F.; Zhang, W.; Jiang, B. Hippocampal PPARα Is a Novel Therapeutic Target for Depression and Mediates the Antidepressant Actions of Fluoxetine in Mice. Br. J. Pharmacol. 2018, 175, 2968–2987. [Google Scholar] [CrossRef]
- Scuderi, C.; Bronzuoli, M.R.; Facchinetti, R.; Pace, L.; Ferraro, L.; Broad, K.D.; Serviddio, G.; Bellanti, F.; Palombelli, G.; Carpinelli, G.; et al. Ultramicronized Palmitoylethanolamide Rescues Learning and Memory Impairments in a Triple Transgenic Mouse Model of Alzheimer’s Disease by Exerting Anti-Inflammatory and Neuroprotective Effects. Transl. Psychiatry 2018, 8, 32. [Google Scholar] [CrossRef] [PubMed]
- Campolo, M.; Crupi, R.; Cordaro, M.; Cardali, S.M.; Ardizzone, A.; Casili, G.; Scuderi, S.A.; Siracusa, R.; Esposito, E.; Conti, A.; et al. Co-Ultra PEALut Enhances Endogenous Repair Response Following Moderate Traumatic Brain Injury. Int. J. Mol. Sci. 2021, 22, 8717. [Google Scholar] [CrossRef]
- Brotini, S.; Schievano, C.; Guidi, L. Ultra-Micronized Palmitoylethanolamide: An Efficacious Adjuvant Therapy for Parkinson’s Disease. CNS Neurol. Disord. Drug Targets 2017, 16, 705–713. [Google Scholar] [CrossRef]
- Scuderi, C.; Stecca, C.; Valenza, M.; Ratano, P.; Bronzuoli, M.R.; Bartoli, S.; Steardo, L.; Pompili, E.; Fumagalli, L.; Campolongo, P.; et al. Palmitoylethanolamide Controls Reactive Gliosis and Exerts Neuroprotective Functions in a Rat Model of Alzheimer’s Disease. Cell Death Dis. 2014, 5, e1419. [Google Scholar] [CrossRef]
- Zambrana-Infantes, E.; Rosell del Valle, C.; Ladrón de Guevara-Miranda, D.; Galeano, P.; Castilla-Ortega, E.; Rodríguez De Fonseca, F.; Blanco, E.; Santín, L.J. Palmitoylethanolamide Attenuates Cocaine-Induced Behavioral Sensitization and Conditioned Place Preference in Mice. Pharmacol. Biochem. Behav. 2018, 166, 1–12. [Google Scholar] [CrossRef]
- Wang, P.J.; Fan, H.; Jiang, B.; Shi, J.J.; Cai, X.M.; Ji, L.; Yan, Q.; Liu, C. Antidepressant-like Actions of Lanifibranor and Its Related Mechanisms in Mouse Models of Depression: Involvement of Hippocampal PPARα and BDNF. Biomed. Pharmacother. 2025, 191, 118406. [Google Scholar] [CrossRef] [PubMed]
- Scheggi, S.; Pinna, G.; Braccagni, G.; De Montis, M.G.; Gambarana, C. PPARα Signaling: A Candidate Target in Psychiatric Disorder Management. Biomolecules 2022, 12, 723. [Google Scholar] [CrossRef] [PubMed]
- Jiang, B.; Wang, Y.J.; Wang, H.; Song, L.; Huang, C.; Zhu, Q.; Wu, F.; Zhang, W. Antidepressant-like Effects of Fenofibrate in Mice via the Hippocampal Brain-Derived Neurotrophic Factor Signalling Pathway. Br. J. Pharmacol. 2017, 174, 177–194. [Google Scholar] [CrossRef]
- Grabenhorst, F.; Rolls, E.T.; Parris, B.A. From Affective Value to Decision-Making in the Prefrontal Cortex. Eur. J. Neurosci. 2008, 28, 1930–1939. [Google Scholar] [CrossRef]
- Rolls, E.T. Emotion, Motivation, Reasoning, and How Their Brain Systems Are Related. Brain Sci. 2025, 15, 507. [Google Scholar] [CrossRef] [PubMed]
- Kouneiher, F.; Charron, S.; Koechlin, E. Motivation and Cognitive Control in the Human Prefrontal Cortex. Nat. Neurosci. 2009, 12, 939–945. [Google Scholar] [CrossRef]
- Alexander, G.; Hanna, A.; Serna, V.; Younkin, L.; Younkin, S.; Janus, C. Increased aggression in males in transgenic Tg2576 mouse model of Alzheimer’s disease. Behav. Brain Res. 2011, 216, 77–83. [Google Scholar] [CrossRef]
- Hsiao, K. Transgenic Mice Expressing Alzheimer Amyloid Precursor Proteins. Exp. Gerontol. 1998, 33, 883–889. [Google Scholar] [CrossRef]
- Guarnieri, M.; Tyler, B.; Detolla, L.; Zhao, M.; Kobrin, B. Subcutaneous Implants for Long-Acting Drug Therapy in Laboratory Animals May Generate Unintended Drug Reservoirs. J. Pharm. Bioallied Sci. 2014, 6, 38–42. [Google Scholar] [CrossRef]
- Vogt, B.A.; Paxinos, G. Cytoarchitecture of Mouse and Rat Cingulate Cortex with Human Homologies. Brain Struct. Funct. 2014, 219, 185–192. [Google Scholar] [CrossRef]
- Dolphin, H.; Dyer, A.H.; McHale, C.; O’Dowd, S.; Kennelly, S.P. An Update on Apathy in Alzheimer’s Disease. Geriatrics 2023, 8, 75. [Google Scholar] [CrossRef]
- Ostlund, S.B.; Chen, G.; Kosheleff, A.; Lueptow, L.M.; Zhuravka, I.; Frautschy, S.A.; Lam, H.A.; Maidment, N.T. Early Emergence of Motivational and Hedonic Feeding Deficits in the TgF344-AD Rat Model of Alzheimer’s Disease. Front. Aging Neurosci. 2025, 17, 1572956. [Google Scholar] [CrossRef]
- Tyng, C.M.; Amin, H.U.; Saad, M.N.M.; Malik, A.S. The Influences of Emotion on Learning and Memory. Front. Psychol. 2017, 8, 1454. [Google Scholar] [CrossRef] [PubMed]
- Gruber, A.J.; McDonald, R.J. Context, Emotion, and the Strategic Pursuit of Goals: Interactions among Multiple Brain Systems Controlling Motivated Behavior. Front. Behav. Neurosci. 2012, 6, 50. [Google Scholar] [CrossRef] [PubMed]
- Oddi, S.; Scipioni, L.; Totaro, A.; Giacovazzo, G.; Ciaramellano, F.; Tortolani, D.; Leuti, A.; Businaro, R.; Armeli, F.; Bilkei-Gorzo, A.; et al. Fatty-Acid Amide Hydrolase Inhibition Mitigates Alzheimer’s Disease Progression in Mouse Models of Amyloidosis. FEBS J. 2025, 292, 4160–4182. [Google Scholar] [CrossRef]
- Grieco, M.; De Caris, M.G.; Maggi, E.; Armeli, F.; Coccurello, R.; Bisogno, T.; D’erme, M.; Maccarrone, M.; Mancini, P.; Businaro, R. Fatty Acid Amide Hydrolase (FAAH) Inhibition Modulates Amyloid-Beta-Induced Microglia Polarization. Int. J. Mol. Sci. 2021, 22, 7711. [Google Scholar] [CrossRef]
- Wójtowicz, S.; Strosznajder, A.K.; Jeżyna, M.; Strosznajder, J.B. The Novel Role of PPAR Alpha in the Brain: Promising Target in Therapy of Alzheimer’s Disease and Other Neurodegenerative Disorders. Neurochem. Res. 2020, 45, 972–988. [Google Scholar] [CrossRef]
- Patel, D.; Roy, A.; Raha, S.; Kundu, M.; Gonzalez, F.J.; Pahan, K. Upregulation of BDNF and Hippocampal Functions by a Hippocampal Ligand of PPARα. JCI Insight 2020, 5, e136654. [Google Scholar] [CrossRef]
- Sosa, M.; Giocomo, L.M. Navigating for Reward. Nat. Rev. Neurosci. 2021, 22, 472–487. [Google Scholar] [CrossRef] [PubMed]
- Butler, W.N.; Hardcastle, K.; Giocomo, L.M. Remembered Reward Locations Restructure Entorhinal Spatial Maps. Science 2019, 363, 1447–1452. [Google Scholar] [CrossRef] [PubMed]
- Grienberger, C.; Magee, J.C. Entorhinal Cortex Directs Learning-Related Changes in CA1 Representations. Nature 2022, 611, 554–562. [Google Scholar] [CrossRef]
- Aery Jones, E.A.; Low, I.I.C.; Cho, F.S.; Giocomo, L.M. Entorhinal Cortex Represents Task-Relevant Remote Locations Independent of CA1. bioRxiv 2024. preprint. [Google Scholar] [CrossRef]
- Anderson, E.M.; Wissman, A.M.; Chemplanikal, J.; Buzin, N.; Guzman, D.; Larson, E.B.; Neve, R.L.; Nestler, E.J.; Cowan, C.W.; Self, D.W. BDNF-TrkB Controls Cocaine-Induced Dendritic Spines in Rodent Nucleus Accumbens Dissociated from Increases in Addictive Behaviors. Proc. Natl. Acad. Sci. USA 2017, 114, 9469–9474. [Google Scholar] [CrossRef]
- Pitts, E.G.; Taylor, J.R.; Gourley, S.L. Prefrontal Cortical BDNF: A Regulatory Key in Cocaine- and Food-Reinforced Behaviors. Neurobiol. Dis. 2016, 91, 326. [Google Scholar] [CrossRef]
- Jun, H.; Lee, J.Y.; Bleza, N.R.; Ichii, A.; Donohue, J.D.; Igarashi, K.M. Prefrontal and Lateral Entorhinal Neurons Co-Dependently Learn Item–Outcome Rules. Nature 2024, 633, 864–871. [Google Scholar] [CrossRef]
- Ruehle, S.; Remmers, F.; Romo-Parra, H.; Massa, F.; Wickert, M.; Wörtge, S.; Häring, M.; Kaiser, N.; Marsicano, G.; Pape, H.C.; et al. Cannabinoid CB1 Receptor in Dorsal Telencephalic Glutamatergic Neurons: Distinctive Sufficiency for Hippocampus-Dependent and Amygdala-Dependent Synaptic and Behavioral Functions. J. Neurosci. 2013, 33, 10264–10277. [Google Scholar] [CrossRef] [PubMed]
- Sciamanna, G.; Ponterio, G.; Vanni, V.; Laricchiuta, D.; Martella, G.; Bonsi, P.; Meringolo, M.; Tassone, A.; Mercuri, N.B.; Pisani, A. Optogenetic Activation of Striatopallidal Neurons Reveals Altered HCN Gating in DYT1 Dystonia. Cell Rep. 2020, 31, 107644. [Google Scholar] [CrossRef]
- Sarnyai, Z.; Sibille, E.L.; Pavlides, C.; Fenster, R.J.; McEwen, B.S.; Tóth, M. Impaired Hippocampal-Dependent Learning and Functional Abnormalities in the Hippocampus in Mice Lacking Serotonin1A Receptors. Proc. Natl. Acad. Sci. USA 2000, 97, 14731–14736. [Google Scholar] [CrossRef] [PubMed]
- Miedel, C.J.; Patton, J.M.; Miedel, A.N.; Miedel, E.S.; Levenson, J.M. Assessment of Spontaneous Alternation, Novel Object Recognition and Limb Clasping in Transgenic Mouse Models of Amyloid-β and Tau Neuropathology. J. Vis. Exp. 2017, 2017, e55523. [Google Scholar] [CrossRef]




Disclaimer/Publisher’s Note: The statements, opinions and data contained in all publications are solely those of the individual author(s) and contributor(s) and not of MDPI and/or the editor(s). MDPI and/or the editor(s) disclaim responsibility for any injury to people or property resulting from any ideas, methods, instructions or products referred to in the content. |
© 2026 by the authors. Licensee MDPI, Basel, Switzerland. This article is an open access article distributed under the terms and conditions of the Creative Commons Attribution (CC BY) license.
Share and Cite
Panuccio, A.; Yurtsever, Z.N.; Cutuli, D.; Giacovazzo, G.; Decandia, D.; Tortolani, D.; Landolfo, E.; Oddi, S.; Maccarrone, M.; Petrosini, L.; et al. Sustained Palmitoylethanolamide Infusion Restores Incentive Motivation and Synaptic Plasticity in the Tg2576 Mouse Model of Alzheimer’s Disease. Cells 2026, 15, 669. https://doi.org/10.3390/cells15080669
Panuccio A, Yurtsever ZN, Cutuli D, Giacovazzo G, Decandia D, Tortolani D, Landolfo E, Oddi S, Maccarrone M, Petrosini L, et al. Sustained Palmitoylethanolamide Infusion Restores Incentive Motivation and Synaptic Plasticity in the Tg2576 Mouse Model of Alzheimer’s Disease. Cells. 2026; 15(8):669. https://doi.org/10.3390/cells15080669
Chicago/Turabian StylePanuccio, Anna, Zuleyha Nihan Yurtsever, Debora Cutuli, Giacomo Giacovazzo, Davide Decandia, Daniel Tortolani, Eugenia Landolfo, Sergio Oddi, Mauro Maccarrone, Laura Petrosini, and et al. 2026. "Sustained Palmitoylethanolamide Infusion Restores Incentive Motivation and Synaptic Plasticity in the Tg2576 Mouse Model of Alzheimer’s Disease" Cells 15, no. 8: 669. https://doi.org/10.3390/cells15080669
APA StylePanuccio, A., Yurtsever, Z. N., Cutuli, D., Giacovazzo, G., Decandia, D., Tortolani, D., Landolfo, E., Oddi, S., Maccarrone, M., Petrosini, L., & Coccurello, R. (2026). Sustained Palmitoylethanolamide Infusion Restores Incentive Motivation and Synaptic Plasticity in the Tg2576 Mouse Model of Alzheimer’s Disease. Cells, 15(8), 669. https://doi.org/10.3390/cells15080669

