Nascent Glial Precursors in Human Bone Marrow Allow Rapid Induction of Functional Oligodendrocyte Precursors for Therapy
Highlights
- A proliferative population of cells expressing pre-oligodendrocyte precursor cell (CD90hiEGFR+PDGFRA+ pre-OPC) markers was identified in human bone marrow stromal cells (hBMSCs).
- These cells can give rise to highly pure, fate-stable, and functional OPCs within 8 days in vitro.
- Results paint the bone marrow as a heterogeneous reservoir of progenitor cells.
- Selective enrichment and maturation of target progenitor subpopulations based on sequencing data unlocks rapid induction of desired cell types and the possibility for cell transplantation within the critical therapeutic window.
Abstract
1. Introduction
2. Materials and Methods
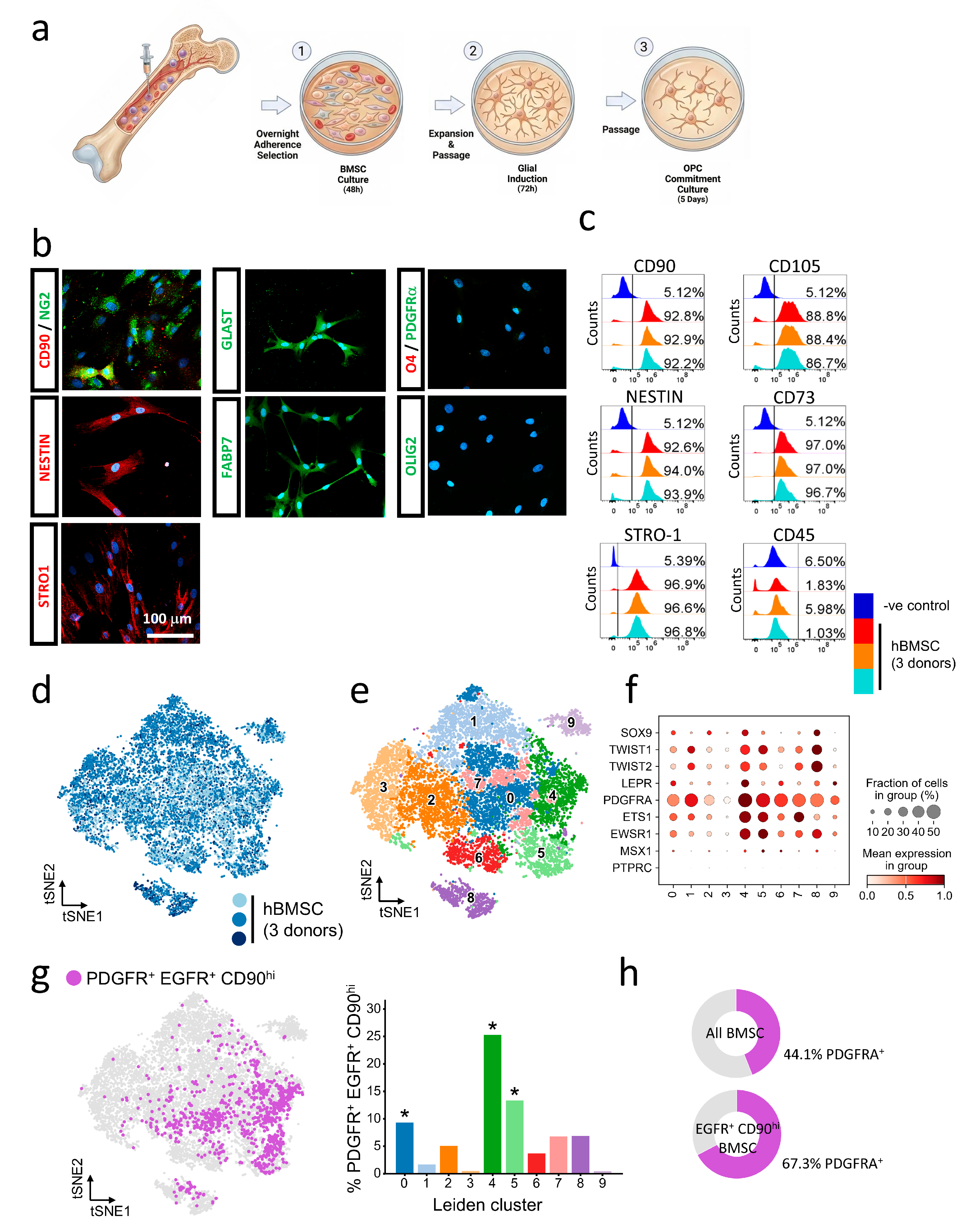
2.1. Human Bone Marrow Sample Collection and Culture Expansion
2.2. Shiverer Mouse Model
2.3. Induction of Glial Progenitors
2.4. Maturation of Glial Progenitors Along the OL Lineage
2.5. Multiplexed Single-Cell RNA Sequencing and Bioinformatics Analysis
2.6. Flow Cytometry
2.7. Immunofluorescence of Cultured Cells
2.8. Sample Preparation and Immunohistochemistry
2.9. Transmission Electron Microscopy
2.10. Statistical Analysis
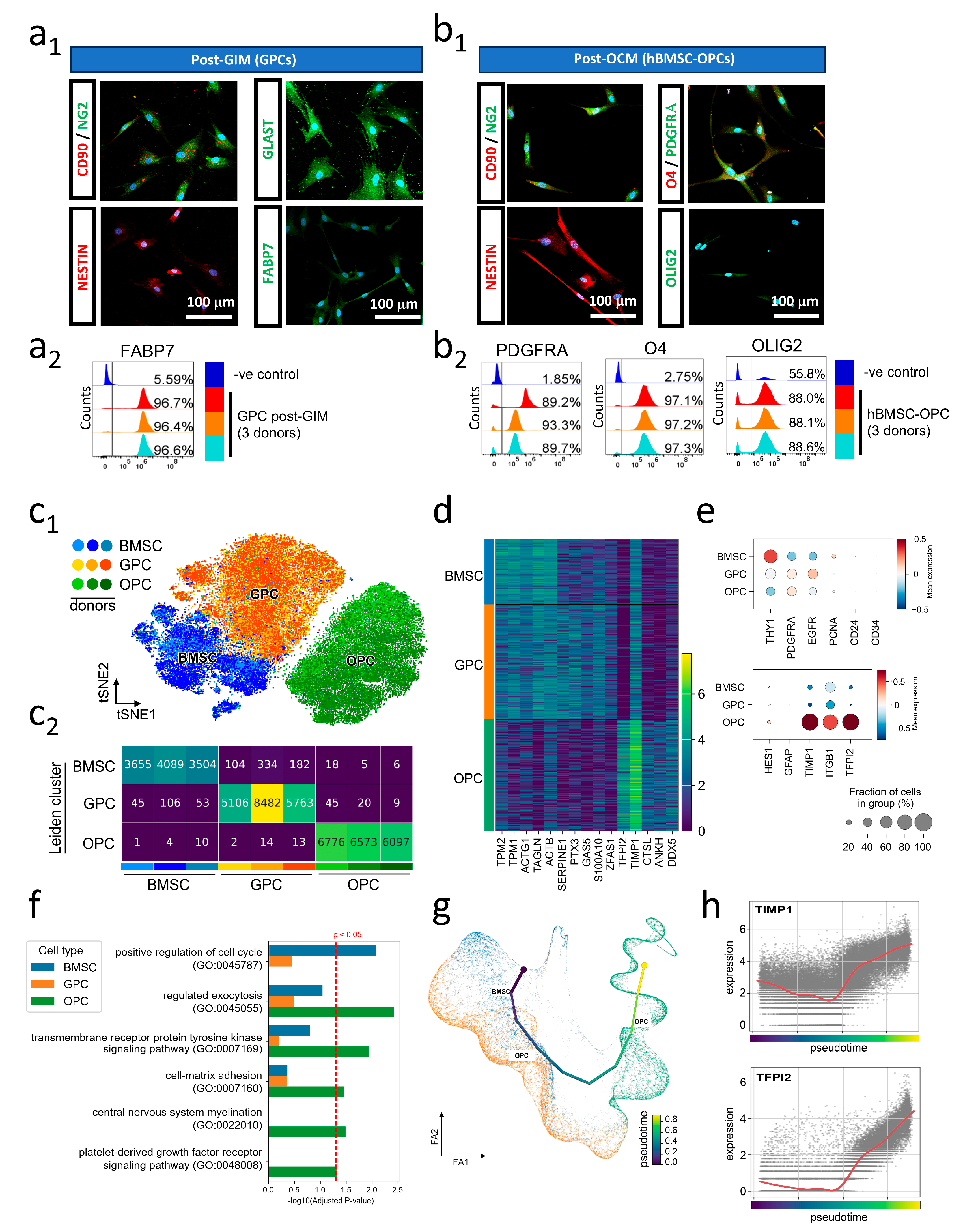
3. Results
3.1. Characterization of Human BMSCs
3.2. Discovery of a Developing CNS Glial Progenitor Population in hBMSCs
3.3. Establishment of OP Cell Fate
3.4. In Vivo Maturation of OPCs into Myelinating Oligodendrocytes After Transplant into Myelin-Deficient Shiverer Mice
3.5. Inferring the OPC Induction Mechanism from hBMSCs Using Single-Cell Transcriptomics
4. Discussion
5. Conclusions
6. Patents
Supplementary Materials
Author Contributions
Funding
Institutional Review Board Statement
Informed Consent Statement
Data Availability Statement
Acknowledgments
Conflicts of Interest
Abbreviations
| BMP4 | Bone Morphogenetic Protein 4 |
| BMSCs | Bone marrow stromal cells |
| CFSE | Carboxyfluorescein succinimidyl ester |
| CNS | Central nervous system |
| CC | Corpus callosum |
| GIM | Glial-inducing medium |
| MAG | Myelin-associated glycoprotein |
| NCSPC | Neural-crest-derived stem/progenitor cells |
| OLs | Oligodendrocytes |
| OPCs | Oligodendrocyte precursors |
| OCM | OPC commitment media |
| Pre-OPCs | Pre-oligodendrocyte precursors cells |
| PBS | Phosphate buffered saline |
| PNS | Peripheral nervous system |
| TEM | Transmission electron microscopy |
| TGF-β | Transforming Growth Factor Beta |
References
- Penfield, M.W. Oligodendroglia and its relation to classical neuroglia. Brain 1924, 47, 430–452. [Google Scholar] [CrossRef]
- Philips, T.; Rothstein, J.D. Oligodendroglia: Metabolic supporters of neurons. J. Clin. Investig. 2017, 127, 3271–3280. [Google Scholar] [CrossRef]
- Nave, K.A. Myelination and support of axonal integrity by glia. Nature 2010, 468, 244–252. [Google Scholar] [CrossRef]
- Nave, K.A.; Werner, H.B. Myelination of the nervous system: Mechanisms and functions. Annu. Rev. Cell Dev. Biol. 2014, 30, 503–533. [Google Scholar] [CrossRef]
- Fünfschilling, U.; Supplie, L.M.; Mahad, D.; Boretius, S.; Saab, A.S.; Edgar, J.; Brinkmann, B.G.; Kassmann, C.M.; Tzvetanova, I.D.; Möbius, W.; et al. Glycolytic oligodendrocytes maintain myelin and long-term axonal integrity. Nature 2012, 485, 517–521. [Google Scholar] [CrossRef]
- Soula, C.; Foulquier, F.; Duprat, A.M.; Cochard, P. Lineage analysis of early neural plate cells: Cells with purely neuronal fate coexist with bipotential neuroglial progenitors. Dev. Biol. 1993, 159, 196–207. [Google Scholar] [CrossRef]
- Morest, D.K.; Silver, J. Precursors of neurons, neuroglia, and ependymal cells in the CNS: What are they? where are they from? how do they get where they are going? Glia 2003, 43, 6–18. [Google Scholar] [CrossRef] [PubMed]
- Kriegstein, A.; Alvarez-Buylla, A. The glial nature of embryonic and adult neural stem cells. Annu. Rev. Neurosci. 2009, 32, 149–184. [Google Scholar] [CrossRef] [PubMed]
- Brafman, D.; Willert, K. Wnt/β-catenin signaling during early vertebrate neural development. Dev. Neurobiol. 2017, 77, 1239–1259. [Google Scholar] [CrossRef]
- Mayor, R.; Theveneau, E. The neural crest. Development 2013, 140, 2247–2251. [Google Scholar] [CrossRef]
- Bongarzone, E.R. Induction of oligodendrocyte fate during the formation of the vertebrate neural tube. Neurochem. Res. 2002, 27, 1361–1369. [Google Scholar] [CrossRef] [PubMed]
- Zhang, C.; Wang, H.; Cheung, M.C.-H.; Chan, Y.-S.; Shea, G.K.-H. Revealing the developmental origin and lineage predilection of neural progenitors within human bone marrow via single-cell analysis: Implications for regenerative medicine. Genome Med. 2023, 15, 66. [Google Scholar] [CrossRef]
- Zhang, K.; Cui, X.; Zhang, B.; Song, X.; Liu, Q.; Yang, S. Multipotent stem cells with neural crest stem cell characteristics exist in bovine adipose tissue. Biochem. Biophys. Res. Commun. 2020, 522, 819–825. [Google Scholar] [CrossRef]
- Nagoshi, N.; Shibata, S.; Kubota, Y.; Nakamura, M.; Nagai, Y.; Satoh, E.; Morikawa, S.; Okada, Y.; Mabuchi, Y.; Katoh, H.; et al. Ontogeny and multipotency of neural crest-derived stem cells in mouse bone marrow, dorsal root ganglia, and whisker pad. Cell Stem Cell 2008, 2, 392–403. [Google Scholar] [CrossRef]
- Shi, H.; Li, X.; Yang, J.; Zhao, Y.; Xue, C.; Wang, Y.; He, Q.; Shen, M.; Zhang, Q.; Yang, Y.; et al. Bone marrow-derived neural crest precursors improve nerve defect repair partially through secreted trophic factors. Stem Cell Res. Ther. 2019, 10, 397. [Google Scholar] [CrossRef] [PubMed]
- Jiang, X.; Rowitch, D.H.; Soriano, P.; McMahon, A.P.; Sucov, H.M. Fate of the mammalian cardiac neural crest. Development 2000, 127, 1607–1616. [Google Scholar] [CrossRef]
- Dash, S.; Trainor, P.A. The development, patterning and evolution of neural crest cell differentiation into cartilage and bone. Bone 2020, 137, 115409. [Google Scholar] [CrossRef] [PubMed]
- Tsui, Y.-P.; Lam, G.; Wu, K.L.-K.; Li, M.T.-S.; Tam, K.-W.; Shum, D.K.-Y.; Chan, Y.-S. Derivation of oligodendrocyte precursors from adult bone marrow stromal cells for remyelination therapy. Cells 2021, 10, 2166. [Google Scholar] [CrossRef]
- Foerster, S.; McClain, C.; Di Canio, L.; Chen, C.Z.; Daniel, S.; Franklin, R.J.M. Proliferation is a requirement for differentiation of oligodendrocyte progenitor cells during CNS remyelination. bioRxiv 2020. [Google Scholar] [CrossRef]
- Franklin, R.J.M.; Frisén, J.; Lyons, D.A. Revisiting remyelination: Towards a consensus on the regeneration of CNS myelin. Semin. Cell Dev. Biol. 2021, 116, 3–9. [Google Scholar] [CrossRef]
- Moyon, S.; Dubessy, A.L.; Aigrot, M.S.; Trotter, M.; Huang, J.K.; Dauphinot, L.; Potier, M.C.; Kerninon, C.; Parsadaniantz, S.M.; Franklin, R.J.M.; et al. Demyelination causes adult CNS progenitors to revert to an immature state and express immune cues that support their migration. J. Neurosci. 2015, 35, 4–20. [Google Scholar] [CrossRef]
- Coutinho Costa, V.G.; Araújo, S.E.S.; Alves-Leon, S.V.; Gomes, F.C.A. Central nervous system demyelinating diseases: Glial cells at the hub of pathology. Front. Immunol. 2023, 14, 1182345. [Google Scholar] [CrossRef]
- Kirby, L.; Jin, J.; Cardona, J.G.; Smith, M.D.; Martin, K.A.; Wang, J.; Strasburger, H.; Herbst, L.; Alexis, M.; Karnell, J.; et al. Oligodendrocyte precursor cells present antigen and are cytotoxic targets in inflammatory demyelination. Nat. Commun. 2019, 10, 3887. [Google Scholar] [CrossRef]
- McKerracher, L.; Rosen, K.M. MAG, myelin and overcoming growth inhibition in the CNS. Front. Mol. Neurosci. 2015, 8, 51. [Google Scholar] [CrossRef]
- Van Schaik, P.E.M.; Zuhorn, I.S.; Baron, W. Targeting fibronectin to overcome remyelination failure in multiple sclerosis: The need for brain- and lesion-targeted drug delivery. Int. J. Mol. Sci. 2022, 23, 8418. [Google Scholar] [CrossRef]
- Boyd, A.; Zhang, H.; Williams, A. Insufficient OPC migration into demyelinated lesions is a cause of poor remyelination in MS and mouse models. Acta Neuropathol. 2013, 125, 841–859. [Google Scholar] [CrossRef] [PubMed]
- Neumann, B.; Baror, R.; Zhao, C.; Segel, M.; Dietmann, S.; Rawji, K.S.; Foerster, S.; McClain, C.R.; Chalut, K.; van Wijngaarden, P.; et al. Metformin restores CNS remyelination capacity by rejuvenating aged stem cells. Cell Stem Cell 2019, 25, 473–485.e8. [Google Scholar] [CrossRef]
- Gruchot, J.; Weyers, V.; Göttle, P.; Förster, M.; Hartung, H.-P.; Küry, P.; Kremer, D. The molecular basis for remyelination failure in multiple sclerosis. Cells 2019, 8, 825. [Google Scholar] [CrossRef] [PubMed]
- Neely, S.A.; Williamson, J.M.; Klingseisen, A.; Zoupi, L.; Early, J.J.; Williams, A.; Lyons, D.A. New oligodendrocytes exhibit more abundant and accurate myelin regeneration than those that survive demyelination. Nat. Neurosci. 2022, 25, 415–420. [Google Scholar] [CrossRef] [PubMed]
- Liu, D.D.; He, J.Q.; Sinha, R.; Eastman, A.E.; Toland, A.M.; Morri, M.; Neff, N.F.; Vogel, H.; Uchida, N.; Weissman, I.L. Purification and characterization of human neural stem and progenitor cells. Cell 2023, 186, 1179–1194.e15. [Google Scholar] [CrossRef]
- Cole, A.E.; Murray, S.S.; Xiao, J. Bone Morphogenetic Protein 4 signalling in neural stem and progenitor cells during development and after injury. Stem Cells Int. 2016, 2016, 9260592. [Google Scholar] [CrossRef]
- Madhu, V.; Dighe, A.S.; Cui, Q.; Deal, D.N. Dual inhibition of Activin/Nodal/TGF-β and BMP signaling pathways by SB431542 and dorsomorphin induces neuronal differentiation of human adipose derived stem cells. Stem Cells Int. 2016, 2016, 1035374. [Google Scholar] [CrossRef]
- Meyers, E.A.; Kessler, J.A. TGF-β family signaling in neural and neuronal differentiation, development, and function. Cold Spring Harb. Perspect. Biol. 2017, 9, a022244. [Google Scholar] [CrossRef]
- Liu, S.; Ren, J.; Hu, Y.; Zhou, F.; Zhang, L. TGFβ family signaling in human stem cell self-renewal and differentiation. Cell Regen. 2024, 13, 26. [Google Scholar] [CrossRef] [PubMed]
- Ridge, J.P.; Fuchs, E.J.; Matzinger, P. Neonatal Tolerance Revisited: Turning on Newborn T Cells with Dendritic Cells. Science 1996, 271, 1723–1726. [Google Scholar] [CrossRef] [PubMed]
- Wolf, F.A.; Hamey, F.K.; Plass, M.; Solana, J.; Dahlin, J.S.; Göttgens, B.; Rajewsky, N.; Simon, L.; Theis, F.J. PAGA: Graph abstraction reconciles clustering with trajectory inference through a topology-preserving map of single cells. Genome Biol. 2019, 20, 59. [Google Scholar] [CrossRef] [PubMed]
- Cai, S.; Shea, G.K.H.; Tsui, Y.P.A.; Chan, Y.S.; Shum, D.K.Y. Derivation of clinically applicable Schwann cells from bone marrow stromal cells for neural repair and regeneration. CNS Neurol. Disord. Drug Targets 2011, 10, 500–508. [Google Scholar] [CrossRef]
- Liu, G.Y.; Wu, Y.; Kong, F.Y.; Ma, S.; Fu, L.Y.; Geng, J. BMSCs differentiated into neurons, astrocytes and oligodendrocytes alleviated the inflammation and demyelination of EAE mouse models. PLoS ONE 2021, 16, e0243014. [Google Scholar] [CrossRef]
- Pastrana, E.; Silva-Vargas, V.; Doetsch, F. Eyes wide open: A critical review of sphere-formation as an assay for stem cells. Cell Stem Cell 2011, 8, 486–498. [Google Scholar] [CrossRef]
- Gao, Q.; Zhao, X.; Zhang, J.; Wang, X.; Sun, Y. Bone marrow mesenchymal stromal cells: Identification, classification, and differentiation. Front. Cell Dev. Biol. 2022, 9, 787118. [Google Scholar] [CrossRef]
- Palazuelos, J.; Klingener, M.; Aguirre, A. TGFβ signaling regulates the timing of CNS myelination by modulating oligodendrocyte progenitor cell cycle exit through SMAD3/4/FoxO1/Sp1. J. Neurosci. 2014, 34, 7917–7930. [Google Scholar] [CrossRef] [PubMed]
- Chambers, S.M.; Fasano, C.A.; Papapetrou, E.P.; Tomishima, M.; Sadelain, M.; Studer, L. Highly efficient neural conversion of human ES and iPS cells by dual inhibition of SMAD signaling. Nat. Biotechnol. 2009, 27, 275–280, Correction in Nat. Biotechnol. 2009, 27, 485. https://doi.org/10.1038/nbt0509-485a. [Google Scholar] [CrossRef]
- Readhead, C.; Takasashi, N.; Shine, H.D.; Saavedra, R.; Sidman, R.; Hood, L. Role of Myelin Basic Protein in the Formation of Central Nervous System Myelin. Ann. N. Y. Acad. Sci. 1990, 605, 280–285. [Google Scholar] [CrossRef]
- Nicaise, A.M.; Johnson, K.M.; Willis, C.M.; Guzzo, R.M.; Crocker, S.J. TIMP-1 promotes oligodendrocyte differentiation through receptor-mediated signaling. Mol. Neurobiol. 2019, 56, 3380–3392. [Google Scholar] [CrossRef]
- Moore, C.S.; Milner, R.; Crocker, S.J.; Franklin, R.J.M.; Williams, A. Astrocytic tissue inhibitor of metalloproteinase-1 (TIMP-1) promotes oligodendrocyte differentiation and enhances CNS myelination. J. Neurosci. 2011, 31, 6247–6254. [Google Scholar] [CrossRef]
- Justo, B.L.; Jasiulionis, M.G. Characteristics of TIMP1, CD63, and β1-integrin and the functional impact of their interaction in cancer. Int. J. Mol. Sci. 2021, 22, 9319. [Google Scholar] [CrossRef]
- Stikov, N.; Campbell, J.S.W.; Stroh, T.; Lavelée, M.; Frey, S.; Novek, J.; Nuara, S.; Ho, M.-K.; Bedell, B.J.; Dougherty, R.F.; et al. In vivo histology of the myelin g-ratio with magnetic resonance imaging. NeuroImage 2015, 118, 397–405. [Google Scholar] [CrossRef]
- Berthold, C.H.; Nilsson, I.; Rydmark, M. Axon diameter and myelin sheath thickness in nerve fibres of the ventral spinal root of the cat. J. Anat. 1983, 136, 195–215. [Google Scholar]
- Bunge, M.B.; Bunge, R.P.; Ris, H. Ultrastructural study of remyelination in an experimental lesion in adult cat spinal cord. J. Biophys. Biochem. Cytol. 1961, 10, 67–94. [Google Scholar] [CrossRef] [PubMed]
- Windrem, M.; Nunes, M.; Rashbaum, W.K.; Schwartz, T.; Goodman, R.A.; McKhann, G., II; Roy, N.S.; Goldman, S.A. Fetal and adult human oligodendrocyte progenitor cell isolates myelinate the congenitally dysmyelinated brain. Nat. Med. 2004, 10, 93–97, Correction in Nat. Med. 2004, 10, 209. https://doi.org/10.1038/nm0204-209a. [Google Scholar] [CrossRef]
- Zhou, H.; Lu, S.; Li, K.; Yang, Y.; Hu, C.; Wang, Z.; Wang, Q.; He, Y.; Wang, X.; Ye, D.; et al. Study on the Safety of Human Oligodendrocyte Precursor Cell Transplantation in Young Animals and Its Efficacy on Myelination. Stem Cell Dev. 2021, 30, 587–600. [Google Scholar] [CrossRef] [PubMed]
- Gupta, N.; Henry, R.G.; Strober, J.; Kang, S.M.; Lim, D.A.; Bucci, M.; Caverzasi, E.; Gaetano, L.; Mandelli, M.L.; Ryan, T.; et al. Neural Stem Cell Engraftment and Myelination in the Human Brain. Sci. Transl. Med. 2012, 4, 155ra137. [Google Scholar] [CrossRef] [PubMed]
- Crocker, S.J.; Whitmire, J.K.; Frausto, R.F.; Chertboonmuang, P.; Soloway, P.D.; Whitton, J.L.; Campbell, I.L. Persistent macrophage/microglial activation and myelin disruption after experimental autoimmune encephalomyelitis in tissue inhibitor of metalloproteinase-1-deficient mice. Am. J. Pathol. 2006, 169, 2104–2116. [Google Scholar] [CrossRef]
- Guan, G.; Xie, J.; Dai, Y.; Han, H. TFPI2 suppresses the interaction of TGF-β2 pathway regulators to promote endothelial-mesenchymal transition in diabetic nephropathy. J. Biol. Chem. 2022, 298, 101725. [Google Scholar] [CrossRef]
- Chamling, X.; Kallman, A.; Fang, W.; Berlinicke, C.A.; Mertz, J.L.; Devkota, P.; Pantoja, I.E.M.; Smith, M.D.; Ji, Z.; Chang, C.; et al. Single-cell transcriptomics reveals molecular diversity and developmental heterogeneity of human stem cell-derived oligodendrocyte lineage cells. Nat. Commun. 2021, 12, 652. [Google Scholar] [CrossRef] [PubMed]



Disclaimer/Publisher’s Note: The statements, opinions and data contained in all publications are solely those of the individual author(s) and contributor(s) and not of MDPI and/or the editor(s). MDPI and/or the editor(s) disclaim responsibility for any injury to people or property resulting from any ideas, methods, instructions or products referred to in the content. |
© 2026 by the authors. Licensee MDPI, Basel, Switzerland. This article is an open access article distributed under the terms and conditions of the Creative Commons Attribution (CC BY) license.
Share and Cite
Lam, G.; Wu, K.L.K.; Tsui, A.Y.P.; Tam, K.W.; Li, M.T.S.; Pao, A.H.L.; Chan, Z.C.-K.; Kwok, C.H.; Wong, Y.C.Y.; Shum, D.K.Y.; et al. Nascent Glial Precursors in Human Bone Marrow Allow Rapid Induction of Functional Oligodendrocyte Precursors for Therapy. Cells 2026, 15, 598. https://doi.org/10.3390/cells15070598
Lam G, Wu KLK, Tsui AYP, Tam KW, Li MTS, Pao AHL, Chan ZC-K, Kwok CH, Wong YCY, Shum DKY, et al. Nascent Glial Precursors in Human Bone Marrow Allow Rapid Induction of Functional Oligodendrocyte Precursors for Therapy. Cells. 2026; 15(7):598. https://doi.org/10.3390/cells15070598
Chicago/Turabian StyleLam, Guy, Kenneth Lap Kei Wu, Alex Yat Ping Tsui, Kin Wai Tam, Maximilian Tak Sui Li, Alfred Ho Lai Pao, Zora Chui-Kuen Chan, Chun Hei Kwok, Yvonne Cheuk Yin Wong, Daisy Kwok Yan Shum, and et al. 2026. "Nascent Glial Precursors in Human Bone Marrow Allow Rapid Induction of Functional Oligodendrocyte Precursors for Therapy" Cells 15, no. 7: 598. https://doi.org/10.3390/cells15070598
APA StyleLam, G., Wu, K. L. K., Tsui, A. Y. P., Tam, K. W., Li, M. T. S., Pao, A. H. L., Chan, Z. C.-K., Kwok, C. H., Wong, Y. C. Y., Shum, D. K. Y., Shea, G. K. H., & Chan, Y. S. (2026). Nascent Glial Precursors in Human Bone Marrow Allow Rapid Induction of Functional Oligodendrocyte Precursors for Therapy. Cells, 15(7), 598. https://doi.org/10.3390/cells15070598

