Role of Aspartate in Immune Response and Mortality in a Polymicrobial Sepsis Model: Insights from Metabolomics and Transcriptomics
Abstract
1. Introduction
2. Materials and Methods
2.1. Animals
2.2. In Vivo Sepsis Model
2.3. Metabolomics Study
2.3.1. Extraction of Sample for Metabolomics
2.3.2. Gas Chromatography–Time-of-Flight–Mass Spectrometry Analysis
2.3.3. UHPLC–LTQ–Orbitrap–MS/MS Analysis
2.3.4. LC–Triple-Quadrupole-MS Analysis
2.3.5. Data and Statistical Analysis
2.4. Transcriptomics Study
2.5. CFU Assay
2.6. Intracellular ASP Measurement
2.7. Phagocytosis Study
2.8. Biochemistry
2.9. Ex Vivo Endotoxin Tolerance Assay
2.10. THP-1 Endotoxin Tolerance Model
2.11. qPCR Study
2.12. Western Blot Analysis
2.13. In Vitro M1 Macrophage Study
2.13.1. Cell Culture and M1-like Macrophage Polarization
2.13.2. Inhibition of GOT1 by AOAA
- M1-like macrophages: Following differentiation, M1-like macrophages were treated with AOAA (1 mM) for 24 h in an incubator at 37 °C with 5% CO2. The treated macrophages were subsequently employed in further experiments.
- PBMCs: Isolated PBMCs from rats were cultured in a medium containing 10% FBS and 1% P/S in the presence of AOAA (5 mM), LOLA (100 μg/mL), and ASP (2 mM). The cells were cultured for 20–22 h in an incubator at 37 °C with 5% CO2. On the following day, these cultured cells were used in further experiments.
2.13.3. Inhibition of Got1 by siRNA
2.13.4. Inhibition of Electron Transfer Chain
- M1-like macrophages: The cells were treated with specific ETC inhibitors, including ETC inhibitor I (Rotenone, R8875, 120 nM), ETC inhibitor III (Antimycin A, A8674, 30 nM), and ETC inhibitor V (Oligomycin, O4876, 100 nM) for a duration of 24 h. All reagents used in the experiment were purchased from Sigma-Aldrich (St. Louis, MO, USA).
- PBMCs: Isolated PBMCs were cultured in a medium containing 10% FBS and 1% P/S for overnight in an incubator at 37 °C with 5% CO2. On the following day, the cells were treated with ETC inhibitors (Rotenone, Antimycin A, and Oligomycin, each at 20 nM) and co-treated with LOLA (100 μg/mL) and ASP (2 mM), each in its presence or absence for 3 h. Subsequently, these cultured cells were used in further experiments.
2.14. Human PBMC Study (ASP Level and Patients’ Outcome)
2.15. Cytokine Measurements
2.16. Statistical Analysis
3. Results
3.1. Sepsis Induces Endotoxin Tolerance and Impairs Phagocytosis
3.2. Metabolomics Identifies Intracellular Aspartate Depletion During Sepsis
3.3. Heatmap and Pathway Analyses Implicate Amino-Acid Biosynthesis Pathways
3.4. Intracellular Aspartate Is Reduced in Splenocytes After Sepsis
3.5. ASP Supplementation Increased Survival and Mitigated Acute Kidney Injury (AKI) After Sepsis
3.6. ASP Supplementation Enhances Bacterial Clearance
3.7. LOLA Enhances Cytokine Responsiveness in Ex Vivo and In Vitro Endotoxin Tolerance Models
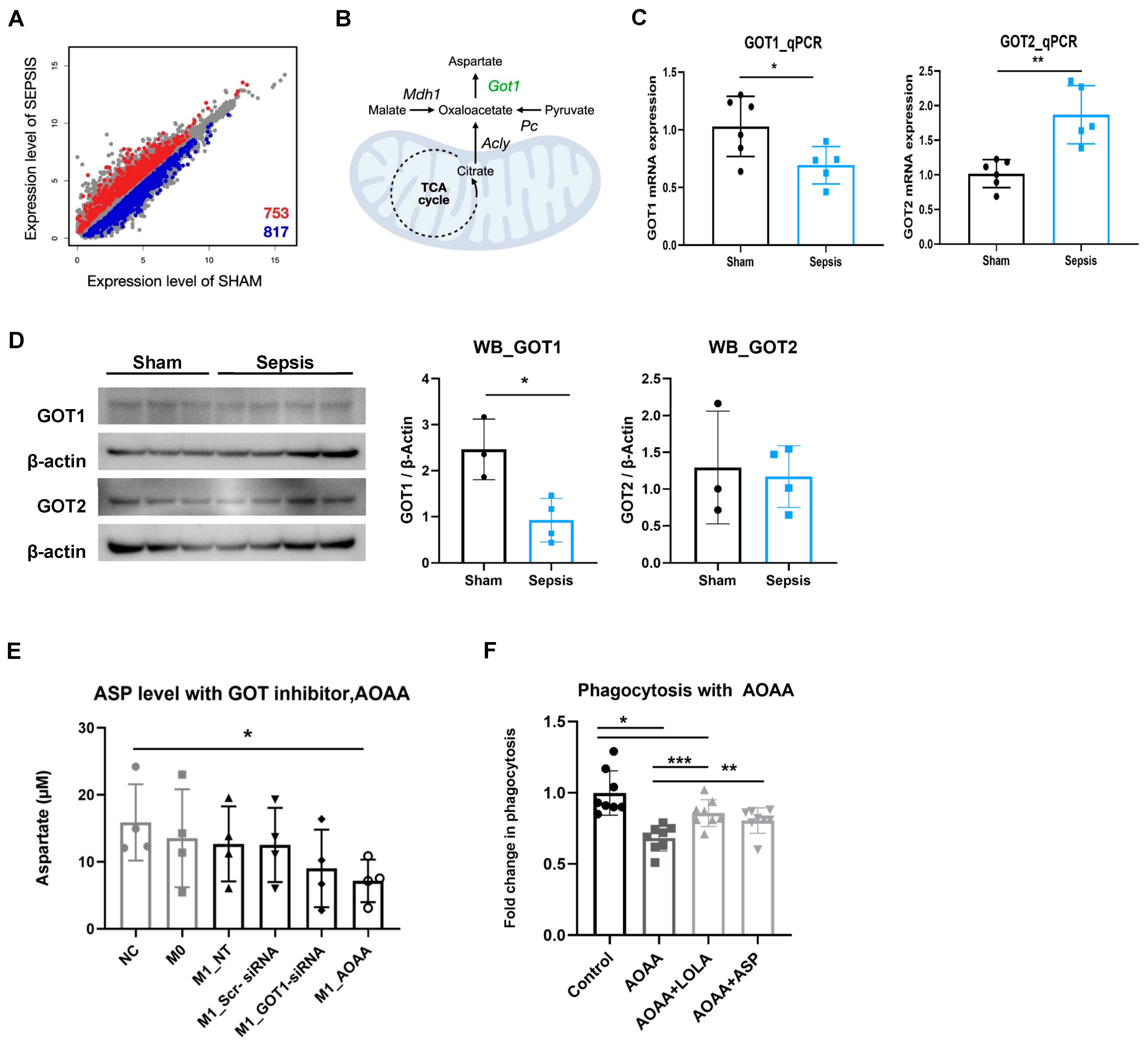
3.8. Transcriptomics Implicates Reduced GOT1 Expression in Impaired ASP Synthesis
3.9. GOT1 Suppression Reduces ASP Availability and Impairs Phagocytosis
3.10. ETC Inhibition Reduces ASP and Decreases Phagocytosis
3.11. Intracellular Aspartate Is Decreased in PBMCs from Patients with Sepsis
4. Discussion
5. Conclusions
Supplementary Materials
Author Contributions
Funding
Institutional Review Board Statement
Informed Consent Statement
Data Availability Statement
Conflicts of Interest
References
- Singer, M.; Deutschman, C.S.; Seymour, C.W.; Shankar-Hari, M.; Annane, D.; Bauer, M.; Bellomo, R.; Bernard, G.R.; Chiche, J.-D.; Coopersmith, C.M.; et al. The Third International Consensus Definitions for Sepsis and Septic Shock (Sepsis-3). JAMA 2016, 315, 801–810. [Google Scholar] [CrossRef]
- Rudd, K.E.; Johnson, S.C.; Agesa, K.M.; Shackelford, K.A.; Tsoi, D.; Kievlan, D.R.; Colombara, D.V.; Ikuta, K.S.; Kissoon, N.; Finfer, S.; et al. Global, regional, and national sepsis incidence and mortality, 1990–2017: Analysis for the Global Burden of Disease Study. Lancet 2020, 395, 200–211. [Google Scholar] [CrossRef]
- Vincent, J.L.; Sakr, Y.; Singer, M.; Martin-Loeches, I.; Machado, F.R.; Marshall, J.C.; Finfer, S.; Pelosi, P.; Brazzi, L.; Aditianingsih, D.; et al. Prevalence and Outcomes of Infection Among Patients in Intensive Care Units in 2017. JAMA 2020, 323, 1478–1487. [Google Scholar] [CrossRef] [PubMed]
- Shin, T.G.; Ko, E.; Han, S.H.; Kim, T.; Choi, D.H. Epidemiology of sepsis in emergency departments: Insights from the National Emergency Department Information System (NEDIS) database in Korea, 2018-2022. Clin. Exp. Emerg. Med. 2025, 12, 185–187. [Google Scholar] [CrossRef] [PubMed]
- Reinhart, K.; Daniels, R.; Kissoon, N.; Machado, F.R.; Schachter, R.D.; Finfer, S. Recognizing Sepsis as a Global Health Priority—A WHO Resolution. N. Engl. J. Med. 2017, 377, 414–417. [Google Scholar] [CrossRef]
- Cavaillon, J.M.; Adib-Conquy, M.; Cloez-Tayarani, I.; Fitting, C. Immunodepression in sepsis and SIRS assessed by ex vivo cytokine production is not a generalized phenomenon: A review. J. Endotoxin Res. 2001, 7, 85–93. [Google Scholar] [CrossRef]
- Venet, F.; Lukaszewicz, A.C.; Payen, D.; Hotchkiss, R.; Monneret, G. Monitoring the immune response in sepsis: A rational approach to administration of immunoadjuvant therapies. Curr. Opin. Immunol. 2013, 25, 477–483. [Google Scholar] [CrossRef]
- Peters van Ton, A.M.; Kox, M.; Abdo, W.F.; Pickkers, P. Precision Immunotherapy for Sepsis. Front. Immunol. 2018, 9, 1926. [Google Scholar] [CrossRef]
- Steinhagen, F.; Schmidt, S.V.; Schewe, J.C.; Peukert, K.; Klinman, D.M.; Bode, C. Immunotherapy in sepsis-brake or accelerate? Pharmacol. Ther. 2020, 208, 107476. [Google Scholar] [CrossRef] [PubMed]
- Lee, M.J.; Bae, J.; Lee, J.H.; Park, Y.J.; Lee, H.A.R.; Mun, S.; Kim, Y.-S.; Yune, C.J.; Chung, T.N.; Kim, K. Serial Change of Endotoxin Tolerance in a Polymicrobial Sepsis Model. Int. J. Mol. Sci. 2022, 23, 6581. [Google Scholar] [CrossRef]
- Kelly, B.; Pearce, E.L. Amino Assets: How Amino Acids Support Immunity. Cell Metab. 2020, 32, 154–175. [Google Scholar] [CrossRef] [PubMed]
- Helenius, I.T.; Madala, H.R.; Yeh, J.J. An Asp to Strike Out Cancer? Therapeutic Possibilities Arising from Aspartate’s Emerging Roles in Cell Proliferation and Survival. Biomolecules 2021, 11, 1666. [Google Scholar] [CrossRef] [PubMed]
- Lee, M.J.; Kim, K.; Jo, Y.H.; Lee, J.H.; Hwang, J.E. Dose-dependent mortality and organ injury in a cecal slurry peritonitis model. J. Surg. Res. 2016, 206, 427–434. [Google Scholar] [CrossRef]
- Song, B.H.; Son, S.Y.; Kim, H.K.; Ha, T.W.; Im, J.S.; Ryu, A.; Jeon, H.; Chung, H.Y.; Oh, J.S.; Lee, C.H.; et al. Profiling of Metabolic Differences between Hematopoietic Stem Cells and Acute/Chronic Myeloid Leukemia. Metabolites 2020, 10, 427. [Google Scholar] [CrossRef] [PubMed]
- Ju, I.G.; Lee, M.Y.; Jeon, S.H.; Huh, E.; Kim, J.H.; Kil Lee, J.; Lee, C.H.; Oh, M.S. GC-TOF-MS-Based Metabolomic Analysis and Evaluation of the Effects of HX106, a Nutraceutical, on ADHD-Like Symptoms in Prenatal Alcohol Exposed Mice. Nutrients 2020, 12, 3027. [Google Scholar] [CrossRef]
- Son, S.Y.; Park, Y.J.; Jung, E.S.; Singh, D.; Lee, Y.W.; Kim, J.-G.; Lee, C.H. Integrated Metabolomics and Transcriptomics Unravel the Metabolic Pathway Variations for Different Sized Beech Mushrooms. Int. J. Mol. Sci. 2019, 20, 6007. [Google Scholar] [CrossRef]
- Lee, S.; Oh, D.G.; Singh, D.; Lee, J.S.; Lee, S.; Lee, C.H. Exploring the metabolomic diversity of plant species across spatial (leaf and stem) components and phylogenic groups. BMC Plant Biol. 2020, 20, 39. [Google Scholar] [CrossRef]
- Bolger, A.M.; Lohse, M.; Usadel, B. Trimmomatic: A flexible trimmer for Illumina sequence data. Bioinformatics 2014, 30, 2114–2120. [Google Scholar] [CrossRef]
- Cunningham, F.; Allen, J.E.; Allen, J.; Alvarez-Jarreta, J.; Amode, M.R.; Armean, I.M.; Austine-Orimoloye, O.; Azov, A.G.; Barnes, I.; Bennett, R.; et al. Ensembl 2022. Nucleic Acids Res. 2022, 50, D988–D995. [Google Scholar] [CrossRef]
- Kim, D.; Paggi, J.M.; Park, C.; Bennett, C.; Salzberg, S.L. Graph-based genome alignment and genotyping with HISAT2 and HISAT-genotype. Nat. Biotechnol. 2019, 37, 907–915. [Google Scholar] [CrossRef] [PubMed]
- Shumate, A.; Wong, B.; Pertea, G.; Pertea, M. Improved transcriptome assembly using a hybrid of long and short reads with StringTie. PLoS Comput. Biol. 2022, 18, e1009730. [Google Scholar] [CrossRef]
- Robinson, M.D.; McCarthy, D.J.; Smyth, G.K. edgeR: A Bioconductor package for differential expression analysis of digital gene expression data. Bioinformatics 2010, 26, 139–140. [Google Scholar] [CrossRef] [PubMed]
- Sherman, B.T.; Hao, M.; Qiu, J.; Jiao, X.; Baseler, M.W.; Lane, H.C.; Imamichi, T.; Chang, W. DAVID: A web server for functional enrichment analysis and functional annotation of gene lists (2021 update). Nucleic Acids Res. 2022, 50, W216–W221. [Google Scholar] [CrossRef]
- Scorrano, L.; Ashiya, M.; Buttle, K.; Weiler, S.; Oakes, S.A.; Mannella, C.A.; Korsmeyer, S.J. A distinct pathway remodels mitochondrial cristae and mobilizes cytochrome c during apoptosis. Dev. Cell. 2002, 2, 55–67. [Google Scholar] [CrossRef]
- Suen, D.F.; Norris, K.L.; Youle, R.J. Mitochondrial dynamics and apoptosis. Genes Dev. 2008, 22, 1577–1590. [Google Scholar] [CrossRef]
- Alkan, H.F.; Walter, K.E.; Luengo, A.; Madreiter-Sokolowski, C.T.; Stryeck, S.; Lau, A.N.; Al-Zoughbi, W.; Lewis, C.A.; Thomas, C.J.; Hoefler, G.; et al. Cytosolic Aspartate Availability Determines Cell Survival When Glutamine Is Limiting. Cell Metab. 2018, 28, 706–720.e6. [Google Scholar] [CrossRef]
- Cheng, C.T.; Qi, Y.; Wang, Y.C.; Chi, K.K.; Chung, Y.; Ouyang, C.; Chen, Y.-R.; Oh, M.E.; Sheng, X.; Tang, Y.; et al. Arginine starvation kills tumor cells through aspartate exhaustion and mitochondrial dysfunction. Commun. Biol. 2018, 1, 178. [Google Scholar] [CrossRef]
- Dornfeld, K.; Madden, M.; Skildum, A.; Wallace, K.B. Aspartate facilitates mitochondrial function, growth arrest and survival during doxorubicin exposure. Cell Cycle 2015, 14, 3282–3291. [Google Scholar] [CrossRef] [PubMed]
- Oberkersch, R.E.; Pontarin, G.; Astone, M.; Spizzotin, M.; Arslanbaeva, L.; Tosi, G.; Panieri, E.; Ricciardi, S.; Allega, M.F.; Brossa, A.; et al. Aspartate metabolism in endothelial cells activates the mTORC1 pathway to initiate translation during angiogenesis. Dev. Cell 2022, 57, 1241–1256.e8. [Google Scholar] [CrossRef]
- Birsoy, K.; Wang, T.; Chen, W.W.; Freinkman, E.; Abu-Remaileh, M.; Sabatini, D.M. An Essential Role of the Mitochondrial Electron Transport Chain in Cell Proliferation Is to Enable Aspartate Synthesis. Cell 2015, 162, 540–551. [Google Scholar] [CrossRef] [PubMed]
- Sullivan, L.B.; Gui, D.Y.; Hosios, A.M.; Bush, L.N.; Freinkman, E.; Vander Heiden, M.G. Supporting Aspartate Biosynthesis Is an Essential Function of Respiration in Proliferating Cells. Cell 2015, 162, 552–563. [Google Scholar] [CrossRef]
- Jha, A.K.; Huang, S.C.; Sergushichev, A.; Lampropoulou, V.; Ivanova, Y.; Loginicheva, E.; Chmielewski, K.; Stewart, K.M.; Ashall, J.; Everts, B.; et al. Network integration of parallel metabolic and transcriptional data reveals metabolic modules that regulate macrophage polarization. Immunity 2015, 42, 419–430. [Google Scholar] [CrossRef]
- Gao, X.; Cai, S.; Li, X.; Wu, G. Sepsis-induced immunosuppression: Mechanisms, biomarkers and immunotherapy. Front. Immunol. 2025, 16, 1577105. [Google Scholar] [CrossRef]
- Habich, D.; Horvath, A.; Feldbacher, N.; Rebol, L.; Nepel, M.; Madl, T.; Habisch, H.J.; Baumann-Durchschein, F.; Fürst, S.; Plank, J.; et al. An observational study on the effect of l-ornithine-l-aspartate (LOLA) on the gut microbiome in liver cirrhosis. A single center phase 4 study. Clin. Nutr. 2026, 56, 106522. [Google Scholar] [CrossRef] [PubMed]
- Paul, S.N.; Nessel, I.; Puthucheary, Z.; Henson, S.M. Sepsis and the immunometabolic inflammatory response. NPJ Metab. Health Dis. 2026, 4, 4. [Google Scholar] [CrossRef] [PubMed]
- Bronte, V.; Pittet, M.J. The spleen in local and systemic regulation of immunity. Immunity 2013, 39, 806–818. [Google Scholar] [CrossRef] [PubMed]
- Shi, Z.; Wang, F.; Yang, L.; Li, C.; Gong, B.; Dai, R.; Chen, G. Identification of sepsis biomarkers through glutamine metabolism-mediated immune regulation: A comprehensive analysis employing mendelian randomization, multi-omics integration, and machine learning. Front. Immunol. 2025, 16, 1640425. [Google Scholar] [CrossRef]
- Murando, F.; Peloso, A.; Cobianchi, L. Experimental Abdominal Sepsis: Sticking to an Awkward but Still Useful Translational Model. Mediat. Inflamm. 2019, 2019, 8971036. [Google Scholar] [CrossRef]





Disclaimer/Publisher’s Note: The statements, opinions and data contained in all publications are solely those of the individual author(s) and contributor(s) and not of MDPI and/or the editor(s). MDPI and/or the editor(s) disclaim responsibility for any injury to people or property resulting from any ideas, methods, instructions or products referred to in the content. |
© 2026 by the authors. Licensee MDPI, Basel, Switzerland. This article is an open access article distributed under the terms and conditions of the Creative Commons Attribution (CC BY) license.
Share and Cite
Lee, M.J.; Kim, B.M.; Choi, S.R.; Kim, S.; Park, Y.J.; Kim, Y.-S.; Choi, K.; Yune, C.J.; Chung, T.N.; Bae, J.; et al. Role of Aspartate in Immune Response and Mortality in a Polymicrobial Sepsis Model: Insights from Metabolomics and Transcriptomics. Cells 2026, 15, 513. https://doi.org/10.3390/cells15060513
Lee MJ, Kim BM, Choi SR, Kim S, Park YJ, Kim Y-S, Choi K, Yune CJ, Chung TN, Bae J, et al. Role of Aspartate in Immune Response and Mortality in a Polymicrobial Sepsis Model: Insights from Metabolomics and Transcriptomics. Cells. 2026; 15(6):513. https://doi.org/10.3390/cells15060513
Chicago/Turabian StyleLee, Min Ji, Bo Mi Kim, Se Rin Choi, Seongmin Kim, Ye Jin Park, Yun-Seok Kim, Kihwan Choi, Chang June Yune, Tae Nyoung Chung, Jinkun Bae, and et al. 2026. "Role of Aspartate in Immune Response and Mortality in a Polymicrobial Sepsis Model: Insights from Metabolomics and Transcriptomics" Cells 15, no. 6: 513. https://doi.org/10.3390/cells15060513
APA StyleLee, M. J., Kim, B. M., Choi, S. R., Kim, S., Park, Y. J., Kim, Y.-S., Choi, K., Yune, C. J., Chung, T. N., Bae, J., Yun, N. J., Jeon, J., Lee, H. A. R., Kim, J., Kim, D.-H., Noh, J. H., Park, C., Choi, S., Lee, C. H., & Kim, K. (2026). Role of Aspartate in Immune Response and Mortality in a Polymicrobial Sepsis Model: Insights from Metabolomics and Transcriptomics. Cells, 15(6), 513. https://doi.org/10.3390/cells15060513

