Differential Cytokine and DNA Damage Response of Human Lung Tissue Models to Broad-Beam and Microbeam Radiotherapy
Abstract
1. Introduction
2. Materials and Methods
2.1. 3D Lung Tissue Model
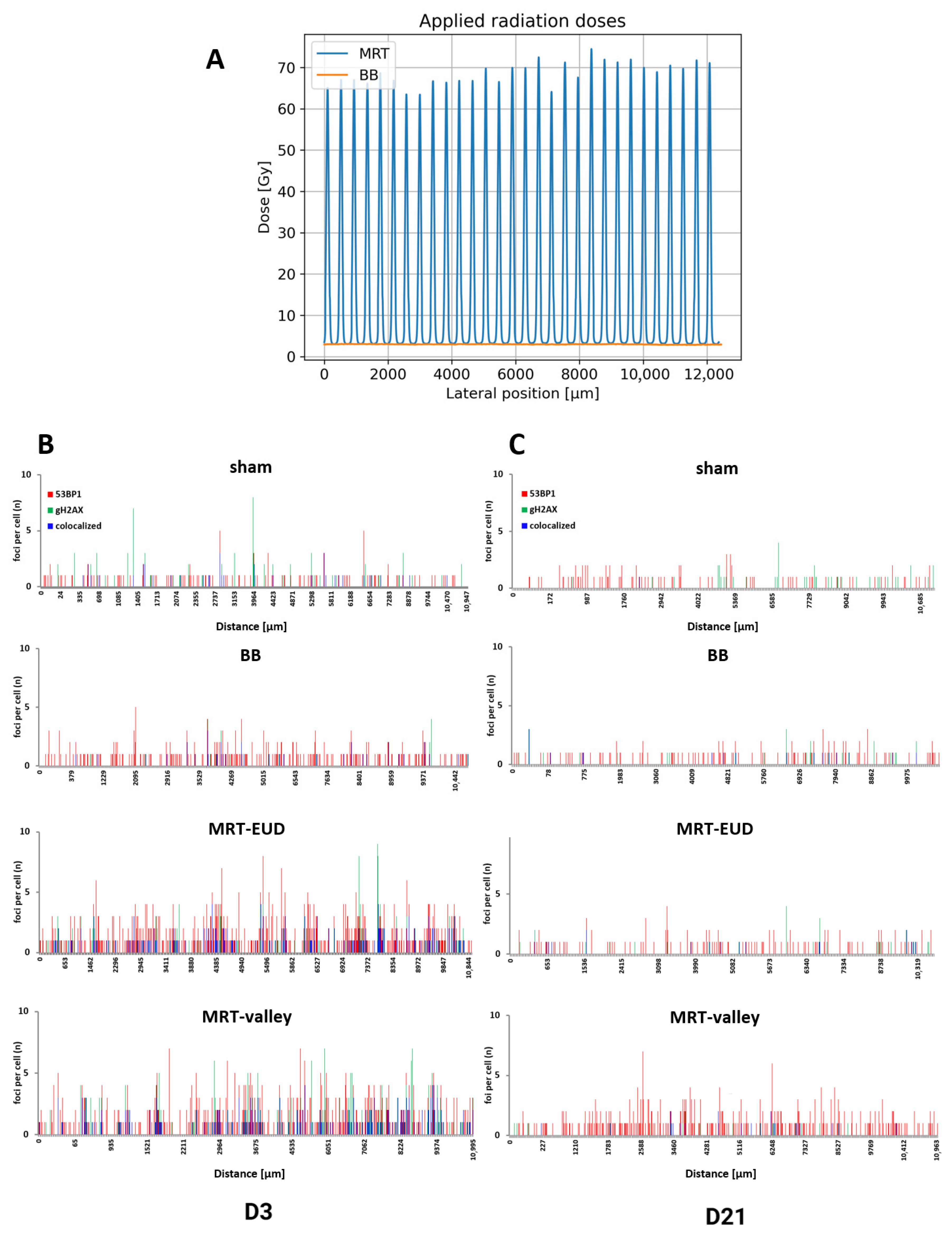
2.2. Irradiation Setup
2.3. Sample Collection and Tissue Processing
2.4. Immunofluorescence Staining (IF)
2.5. Microscopy and Quantitative Image Analysis
2.6. TGF-β ELISA
2.7. Multiplex Inflammation Cytokine Assay
2.8. Statistical Analysis
3. Results
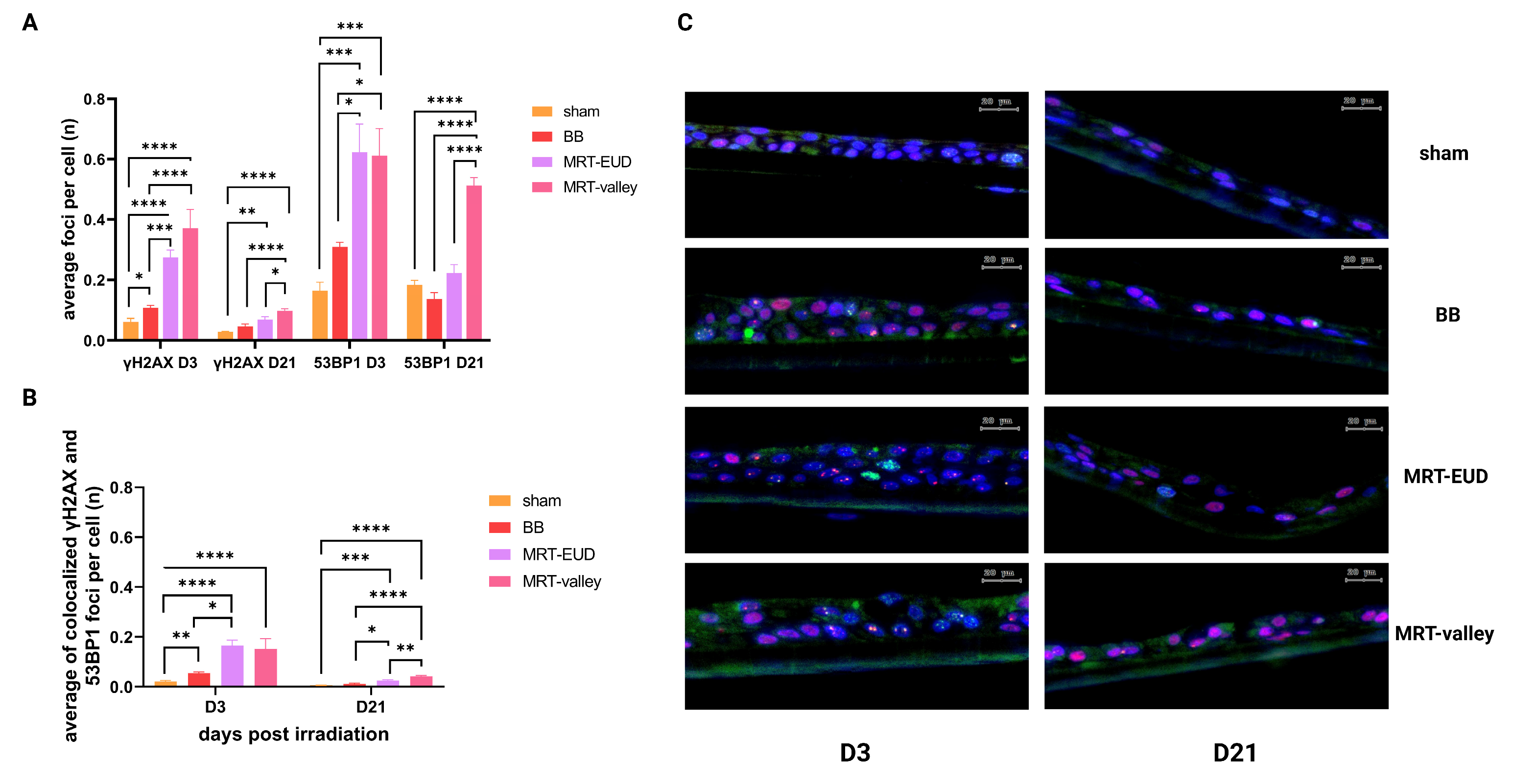
3.1. MRT Irradiation Results in a Distinct Spatial Distribution of dsDNA Damage Across 3D Lung Tissue
3.2. D21 MRT-Valley-Irradiated Models Display Persistent 53BP1 Foci
3.3. Irradiation and Culturing of Lung Models Induces Cell Loss
3.4. Similar TGF-β Levels After BB and MRT Irradiation
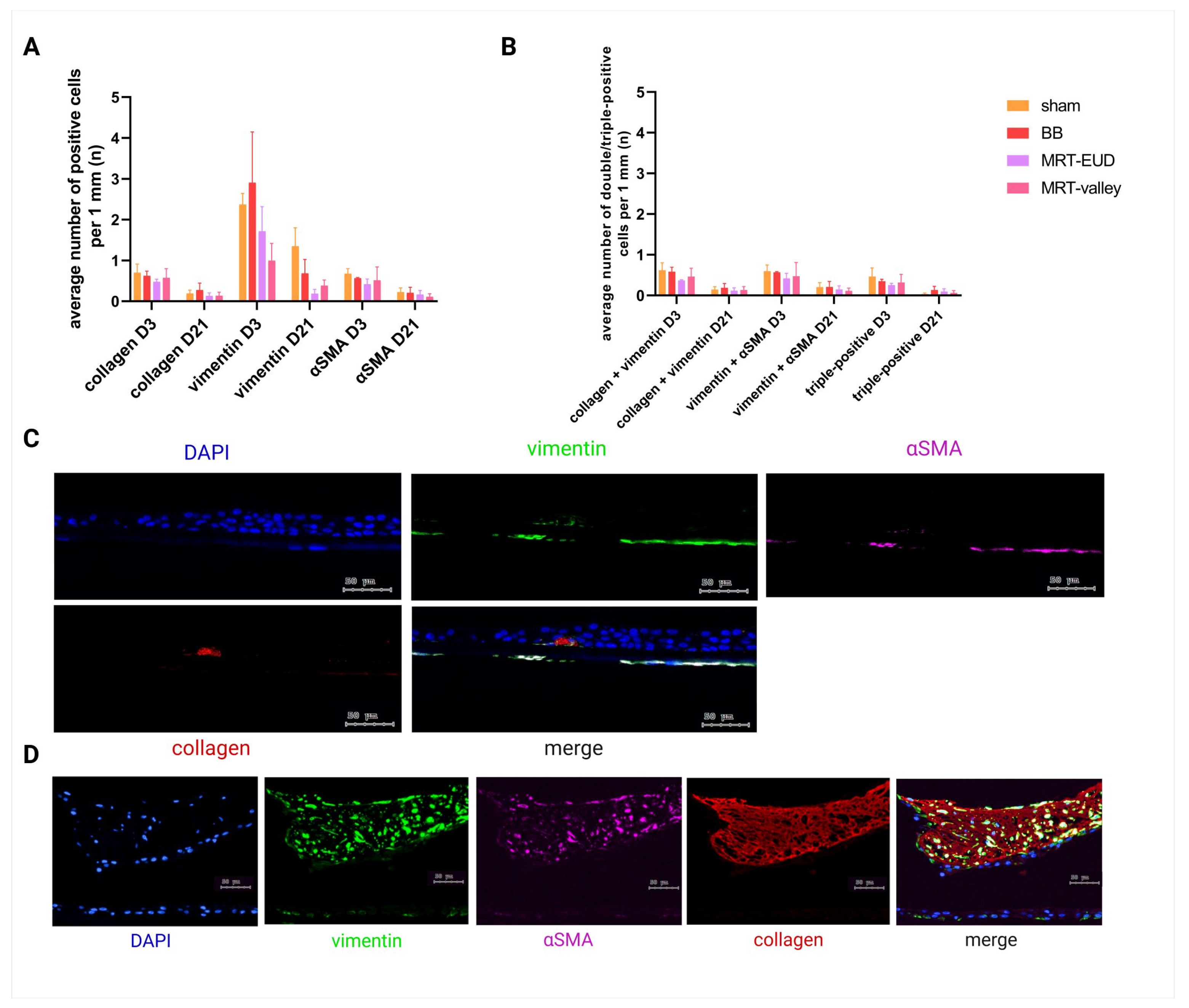
3.5. Similar Expression of Fibrosis-Associated Markers After BB and MRT Irradiation
3.6. IL6 Secretion Is Upregulated on D21 After BB and MRT-EUD Irradiation
4. Discussion
5. Conclusions
Supplementary Materials
Author Contributions
Funding
Institutional Review Board Statement
Informed Consent Statement
Data Availability Statement
Acknowledgments
Conflicts of Interest
Abbreviations
| ANOVA | One-way analysis of variance |
| AT1 | Alveolar epithelial cells type 1 |
| AT2 | Alveolar epithelial cells type 2 |
| αSMA | Alpha smooth muscle actin |
| BB | Broad beam |
| CAF | Cancer-associated fibroblasts |
| CTC | Center-to-center |
| COL1A1 | Collagen type 1 alpha 1 |
| DAMPs | Damage-associated molecular patterns |
| DDR | DNA damage response |
| DSB | Double-strand break |
| ECM | Extracellular matrix |
| EMT | Epithelial–mesenchymal transition |
| EUD | Equivalent uniform dose |
| fc | Fold change |
| FPC | Foci per cell |
| Gy | Gray |
| IF | Immunofluorescence |
| IL6 | Interleukin 6 |
| IL8 | Interleukin 8 |
| IR | Irradiation |
| LQ | Linear quadratic |
| MCP1 | Monocyte chemoattractant protein 1 |
| MDM | Monocyte-derived macrophages |
| MRT | Microbeam radiation therapy |
| NFκB | Nuclear factor kappa-light-chain-enhancer of activated B cells |
| pIR | Post irradiation |
| PVDR | Peak-to-valley dose ratio |
| RF | Radiation fibrosis |
| RIF | Radiation-induced foci |
| RP | Radiation pneumonitis |
| RT | Radiotherapy |
| SABR | Stereotactic ablative radiotherapy |
| SASP | Senescence-associated secretory phenotype |
| TGF-β | Transforming growth factor beta |
| TNFα | Tumor necrosis factor alpha |
| 2D | Two-dimensional |
| 3D | Three-dimensional |
| 4DCT | Four-dimensional computed tomography |
References
- Zhou, J.; Xu, Y.; Liu, J.; Feng, L.; Yu, J.; Chen, D. Global Burden of Lung Cancer in 2022 and Projections to 2050: Incidence and Mortality Estimates from GLOBOCAN. Cancer Epidemiol. 2024, 93, 102693. [Google Scholar] [CrossRef] [PubMed]
- Delaney, G.P.; Barton, M.B. Evidence-Based Estimates of the Demand for Radiotherapy. Clin. Oncol. 2015, 27, 70–76. [Google Scholar] [CrossRef] [PubMed]
- Ball, D.; Mai, G.T.; Vinod, S.; Babington, S.; Ruben, J.; Kron, T.; Chesson, B.; Herschtal, A.; Vanevski, M.; Rezo, A.; et al. Stereotactic Ablative Radiotherapy versus Standard Radiotherapy in Stage 1 Non-Small-Cell Lung Cancer (TROG 09.02 CHISEL): A Phase 3, Open-Label, Randomised Controlled Trial. Lancet Oncol. 2019, 20, 494–503. [Google Scholar] [CrossRef]
- Giuranno, L.; Ient, J.; De Ruysscher, D.; Vooijs, M.A. Radiation-Induced Lung Injury (RILI). Front. Oncol. 2019, 9, 877. [Google Scholar] [CrossRef]
- Hanania, A.N.; Mainwaring, W.; Ghebre, Y.T.; Hanania, N.A.; Ludwig, M. Radiation-Induced Lung Injury: Assessment and Management. Chest 2019, 156, 150–162. [Google Scholar] [CrossRef]
- Li, Z.; Guo, X.; Lei, X.; Wang, Y.; He, Q.; Zhang, P.; Du, L.; Qu, B. Effects and Potential Mechanisms of the Ultra-High Dose Rate Radiotherapy on Lung Injury: A Review. Radiat. Oncol. 2025, 20, 161. [Google Scholar] [CrossRef]
- Choi, Y.J.; Kim, M.J.; Lee, Y.J.; Choi, M.; Shim, W.S.; Park, M.; Kim, Y.-C.; Kang, K.W. Prevention of Radiotherapy-Induced pro-Tumorigenic Microenvironment by SFK Inhibitors. Theranostics 2025, 15, 875–893. [Google Scholar] [CrossRef]
- Yu, Z.; Xu, C.; Song, B.; Zhang, S.; Chen, C.; Li, C.; Zhang, S. Tissue Fibrosis Induced by Radiotherapy: Current Understanding of the Molecular Mechanisms, Diagnosis and Therapeutic Advances. J. Transl. Med. 2023, 21, 708. [Google Scholar] [CrossRef]
- Slatkin, D.N.; Spanne, P.; Dilmanian, F.A.; Sandborg, M. Microbeam Radiation Therapy. Med. Phys. 1992, 19, 1395–1400. [Google Scholar] [CrossRef]
- Bouchet, A.; Bräuer-Krisch, E.; Prezado, Y.; El Atifi, M.; Rogalev, L.; Le Clec’h, C.; Laissue, J.A.; Pelletier, L.; Le Duc, G. Better Efficacy of Synchrotron Spatially Microfractionated Radiation Therapy Than Uniform Radiation Therapy on Glioma. Int. J. Radiat. Oncol. Biol. Phys. 2016, 95, 1485–1494. [Google Scholar] [CrossRef] [PubMed]
- Subramanian, N.; Čolić, A.; Santiago Franco, M.; Stolz, J.; Ahmed, M.; Bicher, S.; Winter, J.; Lindner, R.; Raulefs, S.; Combs, S.E.; et al. Superior Anti-Tumor Response After Microbeam and Minibeam Radiation Therapy in a Lung Cancer Mouse Model. Cancers 2025, 17, 114. [Google Scholar] [CrossRef]
- Potez, M.; Bouchet, A.; Wagner, J.; Donzelli, M.; Bräuer-Krisch, E.; Hopewell, J.W.; Laissue, J.; Djonov, V. Effects of Synchrotron X-Ray Micro-Beam Irradiation on Normal Mouse Ear Pinnae. Int. J. Radiat. Oncol. Biol. Phys. 2018, 101, 680–689. [Google Scholar] [CrossRef] [PubMed]
- Fontoura, J.C.; Viezzer, C.; dos Santos, F.G.; Ligabue, R.A.; Weinlich, R.; Puga, R.D.; Antonow, D.; Severino, P.; Bonorino, C. Comparison of 2D and 3D Cell Culture Models for Cell Growth, Gene Expression and Drug Resistance. Mater. Sci. Eng. C 2020, 107, 110264. [Google Scholar] [CrossRef] [PubMed]
- Chen, L.; Xiao, Z.; Meng, Y.; Zhao, Y.; Han, J.; Su, G.; Chen, B.; Dai, J. The Enhancement of Cancer Stem Cell Properties of MCF-7 Cells in 3D Collagen Scaffolds for Modeling of Cancer and Anti-Cancer Drugs. Biomaterials 2012, 33, 1437–1444. [Google Scholar] [CrossRef]
- MacArthur Clark, J. The 3Rs in Research: A Contemporary Approach to Replacement, Reduction and Refinement. Br. J. Nutr. 2018, 120, S1–S7. [Google Scholar] [CrossRef] [PubMed]
- Choi, Y.; Lee, H.; Ann, M.; Song, M.; Rheey, J.; Jang, J. 3D Bioprinted Vascularized Lung Cancer Organoid Models with Underlying Disease Capable of More Precise Drug Evaluation. Biofabrication 2023, 15, 034104. [Google Scholar] [CrossRef]
- Park, H.-R.; Kwon, Y.; Ji, H.J.; Kim, S.-Y.; Kim, M.-K.; Ahn, K.B.; Seo, H.S. A Human Lung Organoid Platform for Studying Radiation-Induced Pulmonary Fibrosis and Antifibrotic Drug Screening. Sci. Rep. 2025, 16, 1905. [Google Scholar] [CrossRef]
- Barosova, H.; Maione, A.G.; Septiadi, D.; Sharma, M.; Haeni, L.; Balog, S.; O’Connell, O.; Jackson, G.R.; Brown, D.; Clippinger, A.J.; et al. Use of EpiAlveolar Lung Model to Predict Fibrotic Potential of Multiwalled Carbon Nanotubes. ACS Nano 2020, 14, 3941–3956. [Google Scholar] [CrossRef]
- Treibel, F.; Nguyen, M.; Ahmed, M.; Dombrowsky, A.; Wilkens, J.J.; Combs, S.E.; Schmid, T.E.; Bartzsch, S. Establishment of Microbeam Radiation Therapy at a Small-Animal Irradiator. Int. J. Radiat. Oncol. Biol. Phys. 2021, 109, 626–636. [Google Scholar] [CrossRef]
- Niemierko, A. Reporting and Analyzing Dose Distributions: A Concept of Equivalent Uniform Dose. Med. Phys. 1997, 24, 103–110. [Google Scholar] [CrossRef]
- Ahmed, M.; Bicher, S.; Stewart, R.D.; Bartzsch, S.; Schmid, T.E.; Combs, S.E.; Meyer, J. Dosimetric Quantities and Cell Survival for Spatially Fractionated Radiation Therapy. Front. Phys. 2023, 10, 1064860. [Google Scholar] [CrossRef]
- Scherthan, H.; Wagner, S.Q.; Grundhöfer, J.; Matejka, N.; Müller, J.; Müller, S.; Rudigkeit, S.; Sammer, M.; Schoof, S.; Port, M.; et al. Planar Proton Minibeam Irradiation Elicits Spatially Confined DNA Damage in a Human Epidermis Model. Cancers 2022, 14, 1545. [Google Scholar] [CrossRef]
- Ecker, R.C.; Steiner, G.E. Microscopy-Based Multicolor Tissue Cytometry at the Single-Cell Level. Cytom. Part A 2004, 59A, 182–190. [Google Scholar] [CrossRef]
- Willis, B.C.; Borok, Z. TGF-β-Induced EMT: Mechanisms and Implications for Fibrotic Lung Disease. Am. J. Physiol.-Lung Cell. Mol. Physiol. 2007, 293, L525–L534. [Google Scholar] [CrossRef]
- Li, W.; Xie, Y.; Chen, Z.; Cao, D.; Wang, Y. Epithelial–Mesenchymal Transition in Pulmonary Fibrosis: Molecular Mechanisms and Emerging Therapeutic Strategies. Front. Med. 2025, 12, 1658001. [Google Scholar] [CrossRef]
- Vinod, S.K.; Hau, E. Radiotherapy Treatment for Lung Cancer: Current Status and Future Directions. Respirology 2020, 25, 61–71. [Google Scholar] [CrossRef]
- Nickoloff, J.A.; Sharma, N.; Allen, C.P.; Taylor, L.; Allen, S.J.; Jaiswal, A.S.; Hromas, R. Roles of Homologous Recombination in Response to Ionizing Radiation-Induced DNA Damage. Int. J. Radiat. Biol. 2023, 99, 903–914. [Google Scholar] [CrossRef]
- Reindl, J.; Girst, S.; Walsh, D.W.M.; Greubel, C.; Schwarz, B.; Siebenwirth, C.; Drexler, G.A.; Friedl, A.A.; Dollinger, G. Chromatin Organization Revealed by Nanostructure of Irradiation Induced ΓH2AX, 53BP1 and Rad51 Foci. Sci. Rep. 2017, 7, 40616. [Google Scholar] [CrossRef]
- Penninckx, S.; Pariset, E.; Cekanaviciute, E.; Costes, S.V. Quantification of Radiation-Induced DNA Double Strand Break Repair Foci to Evaluate and Predict Biological Responses to Ionizing Radiation. NAR Cancer 2021, 3, zcab046. [Google Scholar] [CrossRef] [PubMed]
- Belyaev, I.Y. Radiation-Induced DNA Repair Foci: Spatio-Temporal Aspects of Formation, Application for Assessment of Radiosensitivity and Biological Dosimetry. Mutat. Res. Rev. Mutat. Res. 2010, 704, 132–141. [Google Scholar] [CrossRef] [PubMed]
- Fradet-Turcotte, A.; Canny, M.D.; Escribano-Díaz, C.; Orthwein, A.; Leung, C.C.Y.; Huang, H.; Landry, M.-C.; Kitevski-LeBlanc, J.; Noordermeer, S.M.; Sicheri, F.; et al. 53BP1 Is a Reader of the DNA-Damage-Induced H2A Lys 15 Ubiquitin Mark. Nature 2013, 499, 50–54. [Google Scholar] [CrossRef] [PubMed]
- Martinez-Pastor, B.; Silveira, G.G.; Clarke, T.L.; Chung, D.; Gu, Y.; Cosentino, C.; Davidow, L.S.; Mata, G.; Hassanieh, S.; Salsman, J.; et al. Assessing Kinetics and Recruitment of DNA Repair Factors Using High Content Screens. Cell Rep. 2021, 37, 110176. [Google Scholar] [CrossRef]
- Scherthan, H.; Geiger, B.; Ridinger, D.; Müller, J.; Riccobono, D.; Bestvater, F.; Port, M.; Hausmann, M. Nano-Architecture of Persistent Focal DNA Damage Regions in the Minipig Epidermis Weeks after Acute γ-Irradiation. Biomolecules 2023, 13, 1518. [Google Scholar] [CrossRef]
- Vancurova, M.; Hanzlikova, H.; Knoblochova, L.; Kosla, J.; Majera, D.; Mistrik, M.; Burdova, K.; Hodny, Z.; Bartek, J. PML Nuclear Bodies Are Recruited to Persistent DNA Damage Lesions in an RNF168-53BP1 Dependent Manner and Contribute to DNA Repair. DNA Repair 2019, 78, 114–127. [Google Scholar] [CrossRef]
- Bobkova, E.; Depes, D.; Lee, J.-H.; Jezkova, L.; Falkova, I.; Pagacova, E.; Kopecna, O.; Zadneprianetc, M.; Bacikova, A.; Kulikova, E.; et al. Recruitment of 53BP1 Proteins for DNA Repair and Persistence of Repair Clusters Differ for Cell Types as Detected by Single Molecule Localization Microscopy. Int. J. Mol. Sci. 2018, 19, 3713. [Google Scholar] [CrossRef]
- Shigemori, K.; Jiang, Y.; Martin, J.C.; Hawkins, M.A.; Ryan, A.J.; Parkes, E.E. Radiation-Induced Persistent DNA Damage Response and Late Toxicity in Cardiac Tissue. bioRxiv 2023, 2023.02.27.530210. [Google Scholar] [CrossRef]
- Ahmed, E.A.; Agay, D.; Schrock, G.; Drouet, M.; Meineke, V.; Scherthan, H. Persistent DNA Damage after High Dose In Vivo Gamma Exposure of Minipig Skin. PLoS ONE 2012, 7, e39521. [Google Scholar] [CrossRef]
- Isermann, A.; Mann, C.; Rübe, C.E. Histone Variant H2A.J Marks Persistent DNA Damage and Triggers the Secretory Phenotype in Radiation-Induced Senescence. Int. J. Mol. Sci. 2020, 21, 9130. [Google Scholar] [CrossRef]
- Shimizu, K.; Inuzuka, H.; Tokunaga, F. The Interplay between Cell Death and Senescence in Cancer. Semin. Cancer Biol. 2025, 108, 1–16. [Google Scholar] [CrossRef]
- Zhou, S.; Zhu, J.; Zhou, P.-K.; Gu, Y. Alveolar Type 2 Epithelial Cell Senescence and Radiation-Induced Pulmonary Fibrosis. Front. Cell Dev. Biol. 2022, 10, 999600. [Google Scholar] [CrossRef] [PubMed]
- Yang, N.; Hellevik, T.; Berzaghi, R.; Martinez-Zubiaurre, I. Radiation-Induced Effects on TGF-β and PDGF Receptor Signaling in Cancer-Associated Fibroblasts. Cancer Rep. 2024, 7, e2018. [Google Scholar] [CrossRef] [PubMed]
- Jin, H.; Yoo, Y.; Kim, Y.; Kim, Y.; Cho, J.; Lee, Y.-S. Radiation-Induced Lung Fibrosis: Preclinical Animal Models and Therapeutic Strategies. Cancers 2020, 12, 1561. [Google Scholar] [CrossRef] [PubMed]
- Shu, H.-K.G.; Yoon, Y.; Hong, S.; Xu, K.; Gao, H.; Hao, C.; Torres-Gonzalez, E.; Nayra, C.; Rojas, M.; Shim, H. Inhibition of the CXCL12/CXCR4-Axis as Preventive Therapy for Radiation-Induced Pulmonary Fibrosis. PLoS ONE 2013, 8, e79768. [Google Scholar] [CrossRef] [PubMed]
- Wang, P.; Yan, Z.; Zhou, P.-K.; Gu, Y. The Promising Therapeutic Approaches for Radiation-Induced Pulmonary Fibrosis: Targeting Radiation-Induced Mesenchymal Transition of Alveolar Type II Epithelial Cells. Int. J. Mol. Sci. 2022, 23, 15014. [Google Scholar] [CrossRef] [PubMed]
- Trappetti, V.; Fernandez-Palomo, C.; Smyth, L.; Klein, M.; Haberthür, D.; Butler, D.; Barnes, M.; Shintani, N.; de Veer, M.; Laissue, J.A.; et al. Synchrotron Microbeam Radiation Therapy for the Treatment of Lung Carcinoma: A Preclinical Study. Int. J. Radiat. Oncol. Biol. Phys. 2021, 111, 1276–1288. [Google Scholar] [CrossRef]
- Liu, X.; Shao, C.; Fu, J. Promising Biomarkers of Radiation-Induced Lung Injury: A Review. Biomedicines 2021, 9, 1181. [Google Scholar] [CrossRef]
- Roy, S.; Salerno, K.E.; Citrin, D.E. Biology of Radiation-Induced Lung Injury. Semin. Radiat. Oncol. 2021, 31, 155–161. [Google Scholar] [CrossRef]
- Oikonomou, N.; Harokopos, V.; Zalevsky, J.; Valavanis, C.; Kotanidou, A.; Szymkowski, D.E.; Kollias, G.; Aidinis, V. Soluble TNF Mediates the Transition from Pulmonary Inflammation to Fibrosis. PLoS ONE 2006, 1, e108. [Google Scholar] [CrossRef]
- Zhang, M.; Qian, J.; Xing, X.; Kong, F.-M.; Zhao, L.; Chen, M.; Lawrence, T.S. Inhibition of the Tumor Necrosis Factor-α Pathway Is Radioprotective for the Lung. Clin. Cancer Res. 2008, 14, 1868–1876. [Google Scholar] [CrossRef]
- Lierova, A.; Jelicova, M.; Nemcova, M.; Proksova, M.; Pejchal, J.; Zarybnicka, L.; Sinkorova, Z. Cytokines and Radiation-Induced Pulmonary Injuries. J. Radiat. Res. 2018, 59, 709–753. [Google Scholar] [CrossRef]
- Zhang, Y.; Shen, W.-X.; Li, P.; Chen, M.-B.; Zhou, L.-N. Serum Interleukin Levels Predict Occurrence of Acute Radiation Pneumonitis and Overall Survival in Thoracic Tumours. Clin. Investig. Med. 2025, 48, 29–38. [Google Scholar] [CrossRef] [PubMed]
- Wang, S.; Campbell, J.; Stenmark, M.H.; Zhao, J.; Stanton, P.; Matuszak, M.M.; Ten Haken, R.K.; Kong, F.-M. (Spring) Plasma Levels of IL-8 and TGF-Β1 Predict Radiation-Induced Lung Toxicity in Non-Small Cell Lung Cancer: A Validation Study. Int. J. Radiat. Oncol. Biol. Phys. 2017, 98, 615–621. [Google Scholar] [CrossRef]
- Johnston, C.J.; Wright, T.W.; Rubin, P.; Finkelstein, J.N. Alterations in the Expression of Chemokine Mrna Levels in Fibrosis-Resistant and -Sensitive Mice After Thoracic Irradiation. Exp. Lung Res. 1998, 24, 321–337. [Google Scholar] [CrossRef]
- Fu, Z.-Z.; Peng, Y.; Cao, L.-Y.; Chen, Y.-S.; Li, K.; Fu, B.-H. Correlations Between Serum IL-6 Levels and Radiation Pneumonitis in Lung Cancer Patients: A Meta-Analysis. J. Clin. Lab. Anal. 2016, 30, 145–154. [Google Scholar] [CrossRef]
- Chen, Y.; Rubin, P.; Williams, J.; Hernady, E.; Smudzin, T.; Okunieff, P. Circulating IL-6 as a Predictor of Radiation Pneumonitis. Int. J. Radiat. Oncol. Biol. Phys. 2001, 49, 641–648. [Google Scholar] [CrossRef] [PubMed]
- Alipour-Khezri, E.; Moqadami, A.; Zununi Vahed, S.; Barzegari, A. Cytosolic DNA Sensing Pathway in Senescence and Aging: Underlying Mechanisms and Targeted Interventions. Biomed. Pharmacother. 2025, 193, 118790. [Google Scholar] [CrossRef] [PubMed]
- Gao, M.; He, Y.; Tang, H.; Chen, X.; Liu, S.; Tao, Y. CGAS/STING: Novel Perspectives of the Classic Pathway. Mol. Biomed. 2020, 1, 7. [Google Scholar] [CrossRef] [PubMed]
- Alanazi, F.J.; Alruwaili, A.N.; Aldhafeeri, N.A.; Ballal, S.; Sharma, R.; Debnath, S.; Sinha, A.; Rekha, A.; Khan, N.H.; Alrashoud, M.M.; et al. Pathological Interplay of NF-ΚB and M1 Macrophages in Chronic Inflammatory Lung Diseases. Pathol. Res. Pract. 2025, 269, 155903. [Google Scholar] [CrossRef]
- Liu, T.; Zhang, L.; Joo, D.; Sun, S.-C. NF-ΚB Signaling in Inflammation. Signal Transduct. Target. Ther. 2017, 2, 17023. [Google Scholar] [CrossRef]
- Chen, S.; Saeed, A.F.U.H.; Liu, Q.; Jiang, Q.; Xu, H.; Xiao, G.G.; Rao, L.; Duo, Y. Macrophages in Immunoregulation and Therapeutics. Signal Transduct. Target. Ther. 2023, 8, 207. [Google Scholar] [CrossRef]
- De Ruysscher, D.; Wauters, E.; Jendrossek, V.; Filippi, A.R.; Revel, M.-P.; Faivre-Finn, C.; Naidoo, J.; Ramella, S.; Guckenberger, M.; Ricardi, U.; et al. Diagnosis and Treatment of Radiation Induced Pneumonitis in Patients with Lung Cancer: An ESTRO Clinical Practice Guideline. Radiother. Oncol. 2025, 207, 110837. [Google Scholar] [CrossRef]
- Reynolds, A.; Marignol, L. Microbeam Radiation Therapy for Lung Cancer: A Review of Experimental Setups and Biological Endpoints in Preclinical Studies. Int. J. Radiat. Biol. 2025, 101, 549–558. [Google Scholar] [CrossRef]
- Winter, J.; Galek, M.; Matejcek, C.; Wilkens, J.J.; Aulenbacher, K.; Combs, S.E.; Bartzsch, S. Clinical Microbeam Radiation Therapy with a Compact Source: Specifications of the Line-Focus X-Ray Tube. Phys. Imaging Radiat. Oncol. 2020, 14, 74–81. [Google Scholar] [CrossRef] [PubMed]
- Eling, L.; Bouchet, A.; Ocadiz, A.; Adam, J.-F.; Kershmiri, S.; Elleaume, H.; Krisch, M.; Verry, C.; Laissue, J.A.; Balosso, J.; et al. Unexpected Benefits of Multiport Synchrotron Microbeam Radiation Therapy for Brain Tumors. Cancers 2021, 13, 936. [Google Scholar] [CrossRef] [PubMed]
- Smyth, L.M.L.; Senthi, S.; Crosbie, J.C.; Rogers, P.A.W. The Normal Tissue Effects of Microbeam Radiotherapy: What Do We Know, and What Do We Need to Know to Plan a Human Clinical Trial? Int. J. Radiat. Biol. 2016, 92, 302–311. [Google Scholar] [CrossRef] [PubMed]
- Chen, Z.; Wu, Z.; Ning, W. Advances in Molecular Mechanisms and Treatment of Radiation-Induced Pulmonary Fibrosis. Transl. Oncol. 2019, 12, 162–169. [Google Scholar] [CrossRef] [PubMed]






| Antibody | Dilution | Company |
|---|---|---|
| Primary antibodies | ||
| Anti-phospho-Histone H2A.X (Ser139) monoclonal antibody, clone JBW301 | 1:500 | Merck (Darmstadt, Germany) |
| Anti-53BP1 antibody [EPR2172(2)] | 1:500 | abcam (Cambridge, UK) |
| Anti-alpha smooth muscle actin antibody [EPR5368]–Goat IgG (Chimeric) | 1:300 | abcam |
| Anti-vimentin antibody [RV202] | 1:250 | abcam |
| COL1A1 (E8F4L) XP® Rabbit mAb | 1:250 | Cell Signaling Technology (Danvers, MA, USA) |
| Secondary antibodies | ||
| Goat-anti-mouse-Cy5 | 1:300 | Dianova (Hamburg, Germany) |
| Donkey-anti-rabbit-Fab-Cy3 | 1:1000 | Dianova |
| Goat anti-mouse Alexa 488 | 1:500 | Dianova |
| 53BP1 D3 | 53BP1 D21 | γH2AX D3 | γH2AX D21 | Colocalized D3 | Colocalized D21 | |
|---|---|---|---|---|---|---|
| Sham | 13.23 | 15.7 | 3.98 | 3.24 | 1.83 | 0.65 |
| BB | 26.5 a | 11.89 | 6.47 | 4.71 | 4.58 a | 1.21 |
| MRT-EUD | 37.76 b | 17.8 | 16.23 b | 5.33 | 12.01 b | 2.36 a |
| MRT-valley | 38.63 b | 35.03 b | 18.51 b | 8.25 a | 11.99 b | 3.80 b |
| D3 IR vs sham D3 (sh.D3) | D21 vs sham D3 (sh.D3) | ||||||
|---|---|---|---|---|---|---|---|
| BB D3/sh.D3 | MRT-EUD D3/sh.D3 | MRT-valley D3/sh.D3 | shamD21/shD3 | BB D21/sh.D3 | MRT-EUD D21/sh.D3 | MRT-valley D21/sh.D3 | |
| Av. cells/mm relative to sham (%) | 85.96 | 86.29 | 77.29 | 72.23 | 49.41 | 52.07 | 52.15 |
| Cell loss on D3 relative to sham D3 (%) | 14.04 | 13.71 | 22.71 | 27.77 | 50.59 | 47.93 | 47.85 |
| Culture-induced cell loss on D21 (%) | 27.77 | 27.77 | 27.77 | 27.77 | |||
| IR-induced cell loss on D21 (%) | 22.82 | 20.16 | 20.08 | ||||
Disclaimer/Publisher’s Note: The statements, opinions and data contained in all publications are solely those of the individual author(s) and contributor(s) and not of MDPI and/or the editor(s). MDPI and/or the editor(s) disclaim responsibility for any injury to people or property resulting from any ideas, methods, instructions or products referred to in the content. |
© 2026 by the authors. Licensee MDPI, Basel, Switzerland. This article is an open access article distributed under the terms and conditions of the Creative Commons Attribution (CC BY) license.
Share and Cite
Čolić, A.; Franco, M.S.; Subramanian, N.; Ahmed, M.; Raulefs, S.; Müller, J.; Bartzsch, S.; Combs, S.E.; Schmid, T.E.; Scherthan, H. Differential Cytokine and DNA Damage Response of Human Lung Tissue Models to Broad-Beam and Microbeam Radiotherapy. Cells 2026, 15, 500. https://doi.org/10.3390/cells15060500
Čolić A, Franco MS, Subramanian N, Ahmed M, Raulefs S, Müller J, Bartzsch S, Combs SE, Schmid TE, Scherthan H. Differential Cytokine and DNA Damage Response of Human Lung Tissue Models to Broad-Beam and Microbeam Radiotherapy. Cells. 2026; 15(6):500. https://doi.org/10.3390/cells15060500
Chicago/Turabian StyleČolić, Aleksandra, Marina Santiago Franco, Narayani Subramanian, Mabroor Ahmed, Susanne Raulefs, Jessica Müller, Stefan Bartzsch, Stephanie E. Combs, Thomas E. Schmid, and Harry Scherthan. 2026. "Differential Cytokine and DNA Damage Response of Human Lung Tissue Models to Broad-Beam and Microbeam Radiotherapy" Cells 15, no. 6: 500. https://doi.org/10.3390/cells15060500
APA StyleČolić, A., Franco, M. S., Subramanian, N., Ahmed, M., Raulefs, S., Müller, J., Bartzsch, S., Combs, S. E., Schmid, T. E., & Scherthan, H. (2026). Differential Cytokine and DNA Damage Response of Human Lung Tissue Models to Broad-Beam and Microbeam Radiotherapy. Cells, 15(6), 500. https://doi.org/10.3390/cells15060500

