Highlights
What are the main findings?
- Genes linked to midfacial hypoplasia have been identified in mouse models.
- MicroRNAs specific to midfacial hypoplasia have been identified in mice.
What are the implications of the main findings?
- Support the development of strategies to prevent and treat midfacial hypoplasia.
- Improve understanding of midfacial hypoplasia mechanisms.
Abstract
Midfacial hypoplasia is a developmental defect caused by insufficient growth of the nasal placodes and maxillary prominences. While genetic studies in mice have identified key genes involved in midfacial development, the regulation of these genes during craniofacial development remains poorly understood. In this study, we demonstrate that microRNAs, short non-coding RNAs, play a crucial role in regulating genes involved in midfacial development. We identified 224 genes associated with midfacial malformations in mice. Through bioinformatics analyses, we predicted that several microRNAs, specifically miR-129-5p, miR-381-3p, miR-124-3p, miR-136-5p, miR-448-3p, miR-374, miR-96, and miR-882, could regulate the expression of these genes. Among these, we experimentally focused on the top four candidate microRNAs: miR-129-5p, miR-381-3p, miR-124-3p, and miR-136-5p. Our findings revealed that the overexpression of these microRNAs inhibited cell proliferation and osteogenesis in nasal process mesenchymal cells. These microRNAs regulated genes associated with midfacial malformations in a dose-dependent manner. Taken together, our results emphasize the significance of pathogenic microRNA–gene networks in the cause of midfacial malformations.
1. Introduction
Midfacial malformations, including midfacial hypoplasia, maxillary hypoplasia, and hypotelorism, result from underdevelopment of the midface and maxilla. The severity of midfacial hypoplasia can vary significantly in humans, leading to features such as a concave facial appearance, bulging eyes, a depressed nose, a short philtrum, and an underbite (class III malocclusion). This condition is often observed as a secondary dysmorphism associated with other craniofacial malformations, such as craniosynostosis, cleft lip with or without cleft palate, and syndromes including Apert, Crouzon, Pfeiffer, and Down syndrome [1,2,3]. After adolescence, individuals with midfacial hypoplasia often express concerns related to their aesthetic appearance, malocclusion, and difficulties with speech, chewing, breathing, and sleep apnea. Severely affected individuals may require multiple surgical corrections, such as Le Fort I, II, or III maxillary osteotomies, sagittal split ramus osteotomies of the mandible, orthodontic treatment for malocclusions, and additional aesthetic surgeries as necessary [4,5,6,7]. However, clinically determining the degree of midfacial hypoplasia considered abnormal can be challenging, as factors such as race, genetic background, gender, and body size can influence facial shape [8,9].
Genome-wide association studies (GWAS) have identified several genetic loci that impact typical facial morphology. Single-nucleotide polymorphisms (SNPs) at these loci can result in variations in size and shape within the normal range [10,11,12,13]. Understanding the genetic and developmental mechanisms behind midfacial malformations is essential for developing effective treatments and improving patient outcomes. Advances in human genetics have identified mutations associated with syndromic midfacial hypoplasia, including FGFR2 mutations linked to Apert syndrome, Crouzon syndrome, and Beare–Stevenson syndrome. In addition, mutations in FGFR3 are associated with Muenke syndrome [14], while mutations in CDH11 are linked to Elsahy–Waters syndrome, characterized by hypertelorism, maxillary hypoplasia, and brachycephaly [15]. Sweeney–Cox syndrome and Saethre–Chotzen syndrome result from mutations in the TWIST1 gene [16,17].
Cranial neural crest (CNC) cells are key mesenchymal cells in the craniofacial region that differentiate into various cell types, including those crucial for the development of the frontonasal process, the medial and lateral nasal processes, and the maxillary processes [18]. The frontonasal prominence (FNP) contributes to several essential facial features, including the forehead, nasal bridge, tip of the nose, philtrum (which is unique to humans), and primary palate—all vital components of the facial midline [19,20]. CNC cells migrate from the diencephalon and both anterior and posterior mesencephalon into the FNP [21]. Sonic hedgehog signaling (SHH) is critical for the development of the frontonasal region [22]; at the onset of frontonasal development, SHH is secreted from the forebrain and stimulates the expression of Shh in the frontonasal ectodermal zone (FEZ), which serves as a key signaling center for the specification of CNC cells [22,23,24]. In addition, retinoic acid signaling plays an essential role in FNP morphogenesis and patterning by regulating the expression of Fgf8, Shh, and Bmp4 [21]. While various genetic factors related to craniofacial anomalies have been identified through mouse and human genotype–phenotype association studies [25,26,27], the specific roles of these genes in midfacial development remain largely unclear.
Recent studies indicate that environmental factors, including maternal conditions and chemical exposure, influence gene expression through epigenetic regulation [28]. MicroRNAs, short non-coding RNAs, are among the epigenetic factors that play a crucial role in regulating gene expression during embryogenesis [29]. Each miRNA can regulate multiple genes at the same time because of its accessibility to the target mRNAs. Under such conditions, some genes can be regulated by multiple miRNAs [30]. In this study, we test the hypothesis that several microRNAs may function as candidate master regulatory molecules, potentially regulating these genes spatially and temporally during midfacial morphogenesis.
2. Materials and Methods
2.1. Search for Genes Related to Midfacial Hypoplastic Malformations in Mice
To identify genes associated with midfacial hypoplastic malformations in mice, we conducted a collaborative search. We utilized the Mouse Genomic Informatics (MGI) database (https://www.informatics.jax.org, accessed on 10 September 2023) with search terms such as “midfacial hypoplasia,” “maxillary hypoplasia,” “short snout,” and “short maxilla” to identify candidate genes. Each gene was manually assessed using relevant literature to confirm its association with the phenotype.
2.2. Bioinformatic Analysis for Predicting miRNAs
The miRNA–target gene regulatory mechanisms were predicted using a comprehensive approach that included miRTarBase [31], miRanda [32], PITA [33], and TargetScan [34,35]. We predicted miRNAs based on the conservation of the miRNA-specific binding sites in the 3′ untranslated region (UTR) of the genes. To assess the significance of the overlap between miRNA targets and genes associated with mouse midfacial hypoplastic malformations, we employed Fisher’s exact test. The Benjamini–Hochberg procedure was used for multiple test correction, ensuring thorough analysis. We conducted Kyoto Encyclopedia of Genes and Genomes (KEGG) pathway analysis (http://www.genome.jp/kegg, accessed on 1 October 2023) and Gene Ontology (GO) enrichment analysis (http://www.geneontology.org, accessed on 1 October 2023) using ShinyGO 0.82 (http://bioinformatics.sdstate.edu/go/, accessed on 1 October 2023). These analyses focused on biological processes, cellular components, and molecular functions to explore relevant biological pathways. We filtered the significantly enriched gene categories using a false discovery rate (FDR)-adjusted p-value of less than 0.05, requiring at least four genes to be associated with midfacial hypoplasia. The p-value was computed using a hypergeometric test. To avoid overly general GO terms, we applied a hierarchical level 4 as a cutoff. This comprehensive approach improved our understanding of gene regulation in mouse malformations.
2.3. Cell Culture
The O9-1 cell line, a murine neural crest cell line (SCC049, Millipore Sigma, Burlington, MA, USA), was maintained in embryonic stem cell medium (ES-101-B, Millipore Sigma, Burlington, MA, USA) at 37 °C in a humidified atmosphere with 5% CO2.
2.4. Isolation of Primary Mesenchymal Cells from the Developing Mouse Nasal Process
The animal protocol (PRO00011979) for this study received approval from the Animal Welfare Committee (AWC) and the Institutional Animal Care and Use Committee (IACUC) at the University of Michigan. Mice were maintained under pathogen-free conditions, and euthanasia was conducted using CO2 inhalation. Primary embryonic mesenchymal cells were isolated from the nasal process (NP) of E11.5 C57BL/6J mice (000664, The Jackson Laboratory). For each sample, tissues from two embryos were pooled. The NP was dissected in sterile Dulbecco’s Phosphate-Buffered Saline (D-PBS) and dissociated into single-cell suspensions using 0.25% trypsin and 0.05% EDTA for 10 min at 37 °C. Primary NP mesenchymal cells were cultured in Advanced Dulbecco’s Modified Eagle’s Medium (DMEM) (12491015, Thermo Fisher Scientific, Waltham, MA, USA), supplemented with 10% fetal bovine serum, penicillin and streptomycin, and L-glutamine. All miRNA mimics and inhibitors were obtained from Thermo Fisher Scientific (4464066 and 4464084).
2.5. Cell Proliferation Assay
Primary NP mesenchymal cells and O9-1 cells were seeded on 96-well plates at a density of 5000 cells per well and treated with either a negative control mimic (4464061), miR-129-5p mimic (MC10195), miR-381-3p mimic (MC10242), miR-124-3p mimic (MC10691), or miR-136-5p mimic (MC12334), as well as a negative control inhibitor (4464079), miR-129-5p inhibitor (MH10195), miR-381-3p inhibitor (MH10242), miR-124-3p inhibitor (MH10691), or miR-136-5p inhibitor (MH12334). Cell proliferation was assessed using the Cell Counting Kit 8 (Dojindo Molecular Technologies, Inc., Rockville, MD, USA) at 24, 48, or 72 h post-treatment, with six replicates per group.
2.6. Bromodeoxyuridine (BrdU) Incorporation Assay
Primary NP mesenchymal cells were plated onto an ibidi 4-well slide at a density of 1000 cells per well and treated with a mimic of either a negative control, miR-129-5p, miR-381-3p, miR-124-3p, or miR-136-5p. After 72 h, the cells were incubated with BrdU for 1 h. Incorporated BrdU was detected using a rat monoclonal antibody against BrdU (ab6326; Abcam, Waltham, MA, USA, 1:1000). A total of nine fields, randomly selected from three independent experiments, were used for quantifying BrdU-positive cells.
2.7. Osteogenic Differentiation
Primary NP mesenchymal cells and O9-1 cells were cultured in osteogenic differentiation medium: MEM-α supplemented with 10% FBS, 100 μg/mL penicillin/streptomycin, 50 μg/mL ascorbic acid, 10 mM β-glycerophosphate, 0.1 μM dexamethasone, and 100 ng/mL mouse recombinant BMP2 (R&D Systems, Minneapolis, MN, USA) for 6 days. Total RNAs were extracted on days 0, 3, and 6 of differentiation.
2.8. Immunocytochemical Analysis
Primary NP mesenchymal cells were plated onto an ibidi 4-well slide at a density of 1000 cells per well and treated with a mimic for a negative control, miR-129-5p, miR-381-3p, miR-124-3p, or miR-136-5p. Immunocytochemical analysis was performed using a rabbit monoclonal antibody against Ki-67 (ab16667, Abcam, 1:600), counterstained with hematoxylin.
2.9. Terminal 2′-Deoxyuridine, 5′-Triphosphate (dUTP) Nick-End Labeling (TUNEL) Staining
Primary NP mesenchymal cells were plated onto 35 mm glass-bottom dishes at a density of 10,000 cells per dish and treated with a mimic for a negative control, miR-129-5p, miR-381-3p, miR-124-3p, or miR-136-5p. The Click-iT Plus TUNEL Assay with Alexa 594 (C10618, Molecular Probes, Eugene, OG, USA) was used to detect apoptotic cells. A total of 4 fields, randomly selected from 2 independent experiments, were used to quantify TUNEL-positive cells.
2.10. Quantitative RT-PCR
Total RNA was extracted from the NP of C57BL/6J embryos at E10.5, E11.5, and E12.5, as well as from primary NP mesenchymal cells, which were treated with either a mimic or an inhibitor for miR-129-5p, miR-381-3p, miR-124-3p, miR-136-5p, or a negative control. After 24 h of transfection, total RNA was extracted using the QIAshredder and the miRNeasy Mini kit (QIAGEN, Germantown, MD, USA) following the manufacturer’s protocol (n = 6 per group). The extracted total RNAs were converted to cDNA, and gene expression was analyzed by quantitative real-time PCR (qRT-PCR) using the CFX96 Touch Real-Time PCR Detection System (Bio-Rad, Hercules, CA, USA). The PCR primers used in this study are listed in Supplementary Table S1. Genes that were commonly targeted by more than two miRNAs were selected for further investigation. The gene expression was normalized to that of Gapdh. miRNA expression was measured using TaqMan Fast Advanced Master Mix and the TaqMan Advanced miRNA cDNA Synthesis Kit (Thermo Fisher Scientific, Waltham, MA, USA) or the All-in-One miRNA qRT-PCR Reagents Kits (Gene Copoeia, Rockville, MD, USA), according to the manufacturer’s protocol. U6 was used as a housekeeping miRNA. Probes for miR-129-5p, miR-381-3p, miR-124-3p, and miR-136-5p were purchased from Thermo Fisher Scientific.
2.11. Statistical Analysis
Statistical analysis between the two groups was conducted using a two-tailed multiple unpaired Student’s t-test. For multiple comparisons, a one-way analysis of variance (ANOVA) was performed, followed by the Tukey–Kramer post hoc test. Cell proliferation assays were analyzed using a two-way ANOVA. Proliferation assays were derived from three independent experiments. qRT-PCR was performed in six independent experiments. The experimental data were analyzed using Prism software version 10.6.1 (GraphPad Software). A p-value of less than 0.05, the standard threshold for statistical significance, was considered significant. All data are presented as mean ± standard deviation (SD) in the graphs.
3. Results
3.1. Curation and Bioinformatic Characterization of Genes Associated with Midfacial Hypoplasia in Mice
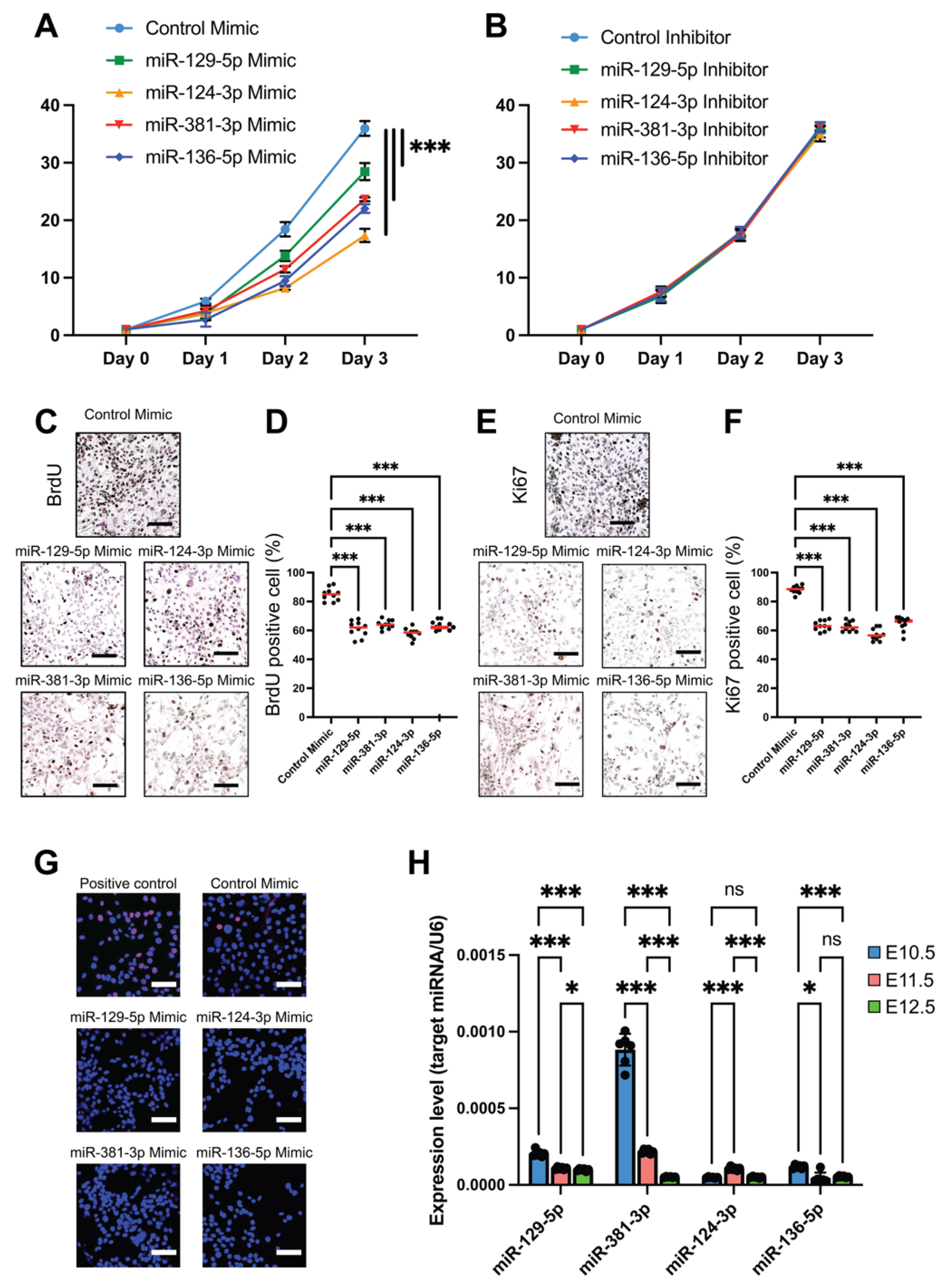
To gather information on genes related to midfacial hypoplasia in mice, we conducted a database search focusing on terms such as “midfacial hypoplasia,” “maxillary hypoplasia,” “short snout,” and “short maxilla.” We validated our findings using the literature, ultimately identifying 224 unique genes associated with midfacial hypoplasia. This total includes 44 genes linked to maxillary and midfacial hypoplasia, 153 genes related to short snouts, short noses, and short faces, 43 genes associated with short maxilla, 19 genes related to single nostril and proboscis, 14 genes associated with a pointed snout, and one gene linked to bifid nose (Figure 1A and Supplementary Table S2). Single nostril, proboscis, pointed snout, and bifid nose are not considered forms of midfacial hypoplasia and were therefore excluded from further bioinformatic analyses in this study. First, we confirmed the curated genes associated with midfacial hypoplasia by MGI clustering (Figure 1B). We then analyzed the KEGG pathways to categorize these genes by cellular function and pathway. Our results indicated that the genes were enriched in several key areas, including central carbon metabolism, resistance to epidermal growth factor receptor (EGFR) tyrosine kinase inhibitors, microRNAs, and signaling pathways that regulate stem cell pluripotency (Figure 1C). Subsequently, we performed Gene Ontology (GO) analysis to identify the primary biological processes (Figure 1D), cellular components (Figure 1E), and molecular functions (Figure 1F) associated with these genes. In agreement with current knowledge of midfacial development [25,26,27], our findings revealed that the most enriched categories for genes related to midfacial malformations included skeletal system morphogenesis and development in the biological processes, collagen-containing extracellular matrix and chromatin in the cellular components, and DNA-binding transcription activator activity and protein domain-specific binding in the molecular functions. Next, we assessed miRNA–target gene regulation and found that the following miRNAs may potentially regulate the expression of genes related to midfacial hypoplasia: miR-129-5p, miR-381-3p, miR-124-3p, miR-136-5p, miR-448-3p, miR-374b-5p, miR-96-5p, and miR-882 (Table 1). Among them, we selected miR-129-5p, miR-124-3p, miR-381-3p, and miR-136-5p based on their higher significance levels (Figure 1G).
Figure 1.
Bioinformatic analysis of genes and miRNAs linked to midfacial hypoplasia. (A) The schematic shows the developing frontonasal region in mice at E11.5 and E18.5, highlighting malformation types and the number of associated mouse genes. (B–F) Lollipop graphs present results for MGI MP (B), KEGG pathway (C), and GO analyses for biological process (D), cellular component (E), and molecular function (F). Circle size indicates the number of genes, and color reflects the −log10 False Discovery Rate (FDR), from low (blue) to high (red). (G) The network visualization integrates genes and predicted microRNAs related to midfacial hypoplasia. Diamonds (light green) represent predicted miRNAs, and blue circles represent associated genes.
Table 1.
Candidate miRNAs linked to midfacial hypoplasia-associated genes in mice.
3.2. The Overexpression of miR-124-3p, miR-129-5p, miR-136-5p, and miR-381-3p Inhibits Cell Proliferation in Mesenchymal Cells Derived from the Developing Nasal Process Region
To evaluate the functional significance of these candidate miRNAs in cell proliferation, we conducted cell proliferation assays using specific mimics for each miRNA in primary NP mesenchymal cells and O9-1 cells. The overexpression of miR-129-5p, miR-124-3p, miR-381-3p, and miR-136-5p significantly reduced cell proliferation (Figure 2A and Figure S1A). In contrast, we found that none of the inhibitors targeting these miRNAs affected cell proliferation (Figure 2B and Figure S1B). In addition, we confirmed these results using BrdU incorporation assays (Figure 2C,D) and Ki-67 immunocytochemical analyses (Figure 2E,F) to assess cell proliferation in primary NP mesenchymal cells. Consistent with our cell proliferation assay results, the numbers of BrdU- and Ki-67-positive cells were significantly lower in the miRNA mimic-treated groups than in the negative controls. Importantly, we observed no difference in the number of TUNEL-positive cells between the miRNA mimic and control groups (Figure 2G). Taken together, these results suggest that the reduced growth of the NP is primarily due to decreased cell proliferation. Notably, except for miR-381-3p, the expression levels of the other miRNAs were relatively low compared to the expression of housekeeping miRNAs in developing NP tissues (Figure 2H). This suggests that inhibiting these miRNAs would not affect cell proliferation, whereas their upregulation under certain pathological conditions would inhibit cell proliferation (Figure 2F).
Figure 2.
Effects of mimics and inhibitors of candidate miRNAs on cell proliferation and cell death in primary cells derived from the developing nasal process. (A,B) Cell growth was measured in NP mesenchymal cells treated with each miRNA mimic (A) and inhibitor (B). (C) BrdU incorporation assays in NP mesenchymal cells after treatment with each miRNA mimic. Scale bars represent 50 μm. (D) Quantification of the BrdU incorporation assays. n = 10 images per group. (E) Immunocytochemistry for Ki-67 in NP mesenchymal cells treated with each miRNA mimic. Scale bars represent 50 μm. (F) Quantification of Ki-67 immunocytochemistry. n = 10 images per group. (G) TUNEL assays in primary NP mesenchymal cells treated with each miRNA mimic or a positive control. DAPI was used to stain nuclei. Scale bars represent 50 μm. (H) Relative levels of the indicated miRNAs in the developing NP region in C57BL/6J mice at E10.5 (light blue), E11.5 (pink), and E12.5 (light green). U6 was used as a control for normalization. Six samples from different litters were analyzed. ns–not significant. *** p < 0.001. * p < 0.05.
Next, we analyzed whether and how these miRNA mimics and inhibitors affect osteogenesis by measuring osteogenic markers, including Runx2, Col1a1, Bglap, Sp7, Sparc, and Spp1 in primary NP mesenchymal cells isolated from E11.5 mouse embryos and O9-1 cells (Figure 3 and Supplementary Figures S2 and S3). We first confirmed that all the osteogenic genes were elevated at Day 3 (corresponding to E14.5) and/or Day 6 (corresponding to E17.5) compared to Day 0 in cells treated with a negative control (Supplementary Figure S2). Interestingly, osteogenic genes crucial at the initial stage of osteogenesis, Runx2 and Col1a1, were drastically suppressed at Day 3 in cells treated with mimics of miR-129-5p, miR-124-3p, miR-381-3p, or miR-136-5p. In contrast, Sp7 expression, crucial for osteoblast maturation, was suppressed only at Day 6 in these cells (Figure 3, left panels). On the other hand, treatments with miRNA inhibitors for either miR-129-5p, miR-124-3p, miR-381-3p, or miR-136-5p upregulated all the osteogenic genes in primary NP mesenchymal cells at Day 6 (Figure 3, right panels). These changes in gene expression were conserved in O9-1 cells (Supplementary Materials Figure S3). These results indicate that the modulation of miRNAs associated with midfacial hypoplasia can alter osteogenesis in primary NP mesenchymal cells and O9-1 cells. Taken together, midfacial hypoplasia may result from a combination of reduced cell proliferation and impaired osteogenic differentiation during midfacial growth and bone formation.
Figure 3.
Effect of each candidate miRNA mimic or inhibitor on osteogenic gene expression during osteogenic differentiation in primary NP mesenchymal cells. (A–D) Quantitative RT-PCR for osteogenic genes in primary NP mesenchymal cells treated with a mimic (left panels) or an inhibitor (right panels) for either miR-129-5p (A), miR-381-3p (B), miR-124-3p (C), or miR-136-5p (D) at Day 0 (blue bars), Day 3 (yellow bars), and Day 6 (red bars). * p < 0.05, ** p < 0.01, and *** p < 0.001. Each group was compared to Day 0.
3.3. The Overexpression of miR-124-3p, miR-129-5p, miR-136-5p, and miR-381-3p Downregulates Genes Associated with Midfacial Hypoplasia in NP Mesenchymal Cells
To validate the predicted miRNA regulation of gene expression, we analyzed expression levels of genes related to midfacial hypoplasia in primary NP mesenchymal cells treated with specific miRNA mimics. We found that these mimics significantly downregulated the expression of several target genes. For miR-129-5p, the downregulated genes included Asph, Bmp2, Col27a1, Dnmt3b, Gnas, Gusb, Hesx1, Kmt2a, Lmna, Lpar1, Mdga2, Nek1, Nipbl, Nisch, Otx2, Pdgfra, Pds5b, Pkdcc, Rreb1, Sh3pxd2b, Sirt, Sos1, Sox9, and Tnfs11 (Figure 4A). For miR-381-3p, the affected genes included Apaf1, Asph, Bmp2, Cbfb, Ednra, Gli2, Colgb1, Hesx1, Kmt2a, Lmna, Nipbl, Pds5b, Serpinh1, Sh3pxd2b, Sirt1, Sos1, Sox9, and Tiparp (Figure 4B). In the case of miR-124-3p, the downregulated genes were Adamts6, Arid5b, Cbfb, Dlx5, Ednra, Gas1, Gft2ird1, Jag1, Nipbl, Opa3, Otx2, Rreb1, Rspo2, Slc35d1, Sos1, Sox9, Tnfsf11, Vdr, and Wwp2 (Figure 4C). Lastly, for miR-136-5p, the relevant genes included Adamts6, Arid5b, Asph, Bmp2, Bpnt2, Col27a1, Gtf2ird1, Lpar1, Mdga2, Pdgfra, Pkdcc, Prickle1, Rreb1, Serpinh1, Sox9, Srsf3, Trps1, Vdr, and Wwp2 (Figure 4D). To evaluate the dose-dependent effects of miRNAs on gene expression, we analyzed the expression of target genes in cells treated with specific miRNA inhibitors. The expression of candidate genes was upregulated by these miRNA inhibitors (Figure 5). We found that these inhibitors significantly upregulated genes downregulated by the mimics. For miR-129-5p, the upregulated genes included Apaf1, Asph, Col27a1, Dnmt3b, Ednra, Gnas, Gusb, Hesx1, Kmt2a, Lmna, Lpar1, Mdga2, Nek1, Nipbl, Otx2, Pdgfra, Pkdcc, Rreb1, Sirt, Sos1, Sox9, and Tnfs11 (Figure 5A). For miR-381-3p, the affected genes included Apaf1, Asph, Bmp2, Cbfb, Ednra, Gli2, Colgb1, Hesx1, Kmt2a, Lmna, Nipbl, Pds5b, Serpinh1, Sh3pxd2b, Sirt1, Sox9, and Tiparp (Figure 5B). In the case of miR-124-3p, the upregulated genes were Adamts6, Arid5b, Cbfb, Dlx5, Ednra, Gas1, Golgb1, Gtf2ird1, Jag1, Nipbl, Otx2, Pfas, Rreb1, Rspo2, Slc35d1, Sos1, Sox9, Vdr, and Wwp2 (Figure 5C). Lastly, for miR-136-5p, the relevant genes included Adamts6, Arid5b, Asph, Bmp2, Bpnt2, Col27a1, Gtf2ird1, Lpar1, Mdga2, Pdgfra, Pkdcc, Prickle1, Rreb1, Serpinh1, Sox9, Srsf3, Trps1, Vdr, and Wwp2 (Figure 5D). Among the target genes, Sox9 was a common target of all four miRNAs, while Bmp2, Nipbl, Rreb1, and Sos1 were common targets of three of the miRNAs.
Figure 4.
Effects of individual miRNA mimics on predicted target gene expression. (A–D) Quantitative RT-PCR measured target gene expression in NP cells following treatment with miR-129-5p (A), miR-381-3p (B), miR-124-3p (C), and miR-136-5p (D) for 24 h. * p < 0.05, ** p < 0.01, and *** p < 0.001. Each treatment group was compared to the negative control.
Figure 5.
Effects of individual miRNA inhibitors on predicted target gene expression. (A–D) Quantitative RT-PCR measured target gene expression in NP cells following treatment with miR-129-5p (A), miR-381-3p (B), miR-124-3p (C), and miR-136-5p (D) for 24 h. * p < 0.05, ** p < 0.01, and *** p < 0.001. Each treatment group was compared to the negative control.
4. Discussion
The causes of midfacial hypoplasia are diverse, including CNC-derived cell migration, proliferation, and apoptosis, as well as secondary effects on brain or calvarial development. Indeed, the majority of mouse models identified through the MGI search exhibit additional craniofacial anomalies, including craniosynostosis, midline clefts, cleft lip and/or cleft palate, and micrognathia, as well as short limbs. Similarly, in humans, craniosynostosis and cleft lip with or without cleft palate are strongly associated with midfacial hypoplasia, indicating that the midfacial anomaly may be a systemic issue rather than isolated dysmorphology in mice. We have recently reported genes and miRNAs associated with midline facial cleft [36], frontonasal malformations (frontonasal hypoplasia, frontonasal dysplasia, and hypotelorism) [37], and hypertelorism [38] in mice. In addition, several miRNAs can be induced by all-trans retinoic acid, which induces craniofacial malformations in humans and mice in cultured cells [39]. In this study, we aim to identify potential miRNA–gene regulatory candidates involved in midfacial hypoplasia (also known as nasal process hypoplasia) in mice. We identified four candidate miRNAs: miR-129-5p, miR-381-3p, miR-124-3p, and miR-136-5p through bioinformatic analyses. The regulation of miRNA–gene interactions is complex and varies across cell or tissue types and organ conditions, such as embryonic development. Furthermore, each gene may be regulated by multiple miRNAs, and conversely, one miRNA can target multiple genes. It is possible that some miRNA–target genes were neither suppressed by mimics nor upregulated by inhibitors due to reasons such as those genes not being expressed in the NP mesenchyme at E10.5, unsuitable predicted miRNA-binding sequences at the 3’ UTR, or strong effects from other competing miRNAs that also bind and regulate the gene.
miR-129-5p has been shown to inhibit cell proliferation and migration by targeting DNMT3A in glioma [40] and CAMK4 and PAK5 in hepatocellular carcinoma [41,42]. Midfacial development is influenced not only by the mesenchymal cell mass but also by the process of bone formation. Several target genes, including Bmp2, Asph, Col27a1, and Dnmt3b, are associated with osteogenesis and regulated by miR-129-5p. For example, knockdown of the aspartyl/asparaginyl beta-hydroxylase (Asph), which plays a role in calcium homeostasis, suppresses osteogenic differentiation and mineralization in mouse bone marrow stem cells (BMSCs) [43]. Col27a1, which encodes type XXVII collagen, plays a role in calcification of the hypertrophic zone during endochondral ossification [44]. The expression of Dnmt3b, a catalytic methyltransferase that accelerates chondrogenesis and the maturation of hypertrophic chondrocytes during bone fracture repair in mice [45] as well as in embryonic endochondral ossification [46], is also correlated with the osteogenic potential in mesenchymal stem cells [47]. Overexpression of miR-129-5p downregulates BMP2, a key gene involved in osteogenic differentiation [48]. Similarly, in a diabetes mellitus rat model, high levels of exosomes containing miR-129-5p have been observed in mandibular BMSCs, which suppress Fzd4 expression, a receptor for the WNT/β-catenin signaling pathway, thereby inhibiting osteogenic differentiation [49]. Interestingly, miR-129-5p expression in BMSCs under osteogenic induction is significantly upregulated around 10 days after induction [50]. In addition, grooved porous hydroxyapatite (HAG) promotes osteogenic differentiation in rat BMSCs and MC3T3-E1 cells by inducing miR-129-5p expression. Treatment with miR-129-5p in these cells enhances cell migration and osteogenic differentiation but does not affect proliferation, as it suppresses Pkia expression, thereby increasing PKA activity [51]. Treatment with an miR-129-5p mimic in mouse BMSCs promotes proliferation, osteogenic differentiation, and mineralization by suppressing Dkk3, an inhibitor of the WNT/β-catenin signaling pathway [50]. Thus, the upregulation of miR-129-5p may inhibit not only mesenchymal cell proliferation but also osteogenesis.
MiR-381-3p, identified as a tumor suppressor in various cancer types, inhibits epithelial–mesenchymal transition and cell proliferation, survival, and migration; it is also involved in osteogenesis [52,53,54]. Treatment with miR-381-3p agomir on BMSCs isolated from the femurs of ovariectomy (OVX)-induced osteoporosis rat models inhibits the expression of osteogenic differentiation marker genes, such as Runx2, Alp, and Col1a1, as well as mineralization, which may contribute to the pathology of OVX-induced osteoporosis through modulation of the KLF5/WNT/β-catenin signaling pathway [55]. Another study showed that osteogenesis suppression in human BMSCs can be achieved by inhibiting FGF7 expression [56]. Similar to miR-129-5p, the target genes of miR-381-3p include important osteogenesis factors, such as Bmp2 and Gli2, which are crucial for embryonic skeletogenesis [57,58].
miR-136-5p, like miR-129-5p and miR-381-3p, exhibits tumor-suppressive effects in various cancers by being sponged by circRNA and lncRNA. Its expression is also involved in susceptibility and resistance to chemotherapy [59]. However, there is limited knowledge about its other effects, such as on cell migration, osteogenesis, and cell fate determination.
Our previous studies on orofacial clefts show that miR-124-3p plays a role in cleft lip, cleft palate, and midline facial clefts in humans and mice by suppressing proliferation of CNC-derived mesenchymal cells [60,61]. Thus, miR-124-3p may play a role not only in midfacial hypoplasia but also in various craniofacial anomalies.
In this study, we show that all four miRNA mimics suppress Sox9, suggesting that exogenous expression of these miRNAs may indirectly inhibit chondrogenesis while promoting osteogenic differentiation in the frontonasal region. Sox9 is a transcription factor that regulates skeletogenesis, particularly chondrogenesis and osteogenesis. In the craniofacial region, Sox9 is expressed as early as E8.5 in the dorsal hindbrain neural tube, serving as a source of CNC. By E9.5, Sox9 is detected in the CNC-derived mesenchymal cells in the frontonasal prominence and the first and second branchial arches, where it contributes to the development of most craniofacial structures. In studies using a CNC-derived mesenchymal cell-specific conditional knockout mouse model (Wnt1-Cre;Sox9F/F), the migration of CNC-derived mesenchymal cells to various craniofacial prominences was not affected, nor was cell death induced in the knockout embryos at E13.5 [62]. Interestingly, osteogenic differentiation marker genes, such as Runx2, Col1a1, and Osx, are broadly expressed in the nasal area of the knockout embryos at E15.5.
In contrast, the nasal cartilages are well-developed in the wild-type embryos [63]. Previous studies have shown that the CNC-derived mesenchyme in the branchial arches and frontonasal prominence co-expresses Col2a1, a key molecule for chondrogenesis after E9.5 [64]. Thus, Sox9 is regarded as a master transcription factor for Col2a1 expression and the initiation of chondrogenic differentiation. The phenotype observed in Col2a1-Cre;Sox9F/F mutant mice indicates that they almost lack cartilage entirely [65]. These findings suggest that the fate of chondrocytes in Wnt1-Cre;Sox9F/F mice may be misdirected toward osteoblasts before the development of nasal cartilage begins. Thus, Sox9 targeted by the identified miRNAs could hinder the longitudinal growth of the front-maxillary region.
5. Conclusions
We identified candidate upstream miRNAs associated with genes implicated in midfacial hypoplasia in mice. These identified miRNAs could serve as potential epigenetic inducers of non-genetic midfacial hypoplasia. Further investigation of human genetic studies is essential to understand the environmental factors associated with facial dysmorphology and variations in facial morphology across different geographic and racial backgrounds.
Supplementary Materials
The following supporting information can be downloaded at https://www.mdpi.com/article/10.3390/cells15050453/s1, Figure S1: Effect of mimic and inhibitor of candidate miRNAs on cell proliferation in O9-1 cells; Figure S2: Osteogenic differentiation in primary NP and O9-1 cells treated with a negative control; Figure S3: Osteogenic gene expression during osteogenic differentiation in O9-1 cells treated with mimic or inhibitor; Table S1: Primers used in this study; Table S2: Genes associated with midfacial hypoplasia; File S1: Original Microscopy Images.
Author Contributions
Conceptualization, A.S., C.I. and J.I.; methodology, A.S., C.I. and J.I.; validation, A.S. and C.I.; formal analysis, C.I., A.J. and A.H.; investigation, A.S., C.I. and J.I.; data curation, A.S. and C.I.; writing—original draft preparation, A.S. and J.I.; writing—review and editing, A.S., C.I. and J.I.; visualization, C.I.; supervision, A.S., C.I. and J.I.; funding acquisition, J.I. All authors have read and agreed to the published version of the manuscript.
Funding
This research was funded by the National Institute of Dental and Craniofacial Research, NIH, grant number R01DE029818 to J.I., and University of Michigan School of Dentistry faculty funds to J.I.
Institutional Review Board Statement
The animal study protocol was approved by the Animal Welfare Committee (AWC) and the Institutional Animal Care and Use Committee (IACUC) of the University of Michigan (PRO00011979; 28 August 2024).
Informed Consent Statement
Not applicable.
Data Availability Statement
The original contributions presented in this study are included in the article and Supplemental Materials. Further inquiries can be directed to the corresponding author.
Conflicts of Interest
The authors declare no conflicts of interest.
Abbreviations
The following abbreviations are used in this manuscript:
| ANOVA | A one-way analysis of variance |
| CNC | Cranial neural crest |
| DMEM | Dulbecco’s Modified Eagle’s Medium |
| D-PBS | Dulbecco’s Phosphate-Buffered Saline |
| FDR | False discovery rate |
| FEZ | Frontonasal ectodermal zone |
| FNP | Frontonasal prominence |
| GO | Gene Ontology |
| GWAS | Genome-wide association studies |
| KEGG | Kyoto Encyclopedia of Genes and Genomes |
| MGI | Mouse Genomic Informatics |
| miRNA | microRNA |
| NP | Nasal process |
| SHH | Sonic hedgehog |
| SNPs | Single-nucleotide polymorphisms |
| UTR | Untranslated region |
References
- Sanders, B.; Calcaterra, T.C.; Beumer, J., III. Orbital decompression and infraorbital augmentation for correction of exophthalmos secondary to Cruzon disease. J. Oral Surg. 1978, 36, 233–237. [Google Scholar] [PubMed]
- Wu, M.; Vossough, A.; Massenburg, B.B.; Romeo, D.J.; Ng, J.J.; Napoli, J.A.; Swanson, J.W.; Bartlett, S.P.; Taylor, J.A. Mystery of the Muenke midface: Spheno-occipital synchondrosis fusion and craniofacial skeletal patterns. Childs Nerv. Syst. 2024, 40, 3683–3691. [Google Scholar] [CrossRef] [PubMed]
- Weichert, J.; Gembicki, M.; Ribbat-Idel, J.; Hartge, D.R. Assessment of Midfacial Hypoplasia in Down Syndrome Fetuses—Validity of a Two-Line Approach and Introduction of a Novel Angle (Maxilla-Mandible-Nasion Angle). Ultrasound Int. Open 2016, 2, E58–E62. [Google Scholar] [CrossRef] [PubMed] [PubMed Central][Green Version]
- Farina, R.; Lolas, J.; Moreno, E.; Alister, J.P.; Uribe, M.F.; Pantoja, R.; Valladares, S.; Arrue, C. Cleft Lip and Palate Midfacial Hypoplasia: Criteria to Choose the Treatment. J. Craniofac. Surg. 2022, 33, 496–501. [Google Scholar] [CrossRef] [PubMed]
- Cede, J.; Graf, A.; Zeitlinger, J.; Wagner, F.; Willinger, K.; Klug, C. Evaluation of facial aesthetics by laypersons in patients undergoing intraoral quadrangular Le Fort II osteotomy compared with conventional Le Fort I osteotomy. Int. J. Oral Maxillofac. Surg. 2021, 50, 1210–1218. [Google Scholar] [CrossRef] [PubMed]
- Goulart, D.R.; Huentequeo-Molina, C.; Alister, J.P.; Olate, S. Three-Dimensional Planning and Surgical Technique for Modified Le Fort I and Le Fort III Osteotomy in Non-Syndromic Patients. J. Craniofac. Surg. 2020, 31, e614–e617. [Google Scholar] [CrossRef] [PubMed]
- Bao, X.; Jin, M.; Bai, Y.; Xue, H.; Zhao, Z. The Effect of Trans-Sutural Distraction Osteogenesis on Nasal Bone, Nasal Septum, and Nasal Airway in the Treatment for Midfacial Hypoplasia in Growing Patients. J. Craniofac. Surg. 2023, 34, 1971–1977. [Google Scholar] [CrossRef] [PubMed] [PubMed Central]
- Larson, J.R.; Manyama, M.F.; Cole, J.B.; Gonzalez, P.N.; Percival, C.J.; Liberton, D.K.; Ferrara, T.M.; Riccardi, S.L.; Kimwaga, E.A.; Mathayo, J.; et al. Body size and allometric variation in facial shape in children. Am. J. Phys. Anthr. 2018, 165, 327–342. [Google Scholar] [CrossRef] [PubMed] [PubMed Central]
- Bannister, J.J.; Juszczak, H.; Aponte, J.D.; Katz, D.C.; Knott, P.D.; Weinberg, S.M.; Hallgrimsson, B.; Forkert, N.D.; Seth, R. Sex Differences in Adult Facial Three-Dimensional Morphology: Application to Gender-Affirming Facial Surgery. Facial Plast. Surg. Aesthet Med. 2022, 24, S24–S30. [Google Scholar] [CrossRef] [PubMed] [PubMed Central]
- Shaffer, J.R.; Orlova, E.; Lee, M.K.; Leslie, E.J.; Raffensperger, Z.D.; Heike, C.L.; Cunningham, M.L.; Hecht, J.T.; Kau, C.H.; Nidey, N.L.; et al. Genome-Wide Association Study Reveals Multiple Loci Influencing Normal Human Facial Morphology. PLoS Genet. 2016, 12, e1006149. [Google Scholar] [CrossRef] [PubMed] [PubMed Central]
- Liu, C.; Lee, M.K.; Naqvi, S.; Hoskens, H.; Liu, D.; White, J.D.; Indencleef, K.; Matthews, H.; Eller, R.J.; Li, J.; et al. Genome scans of facial features in East Africans and cross-population comparisons reveal novel associations. PLoS Genet. 2021, 17, e1009695. [Google Scholar] [CrossRef] [PubMed] [PubMed Central]
- Roosenboom, J.; Indencleef, K.; Lee, M.K.; Hoskens, H.; White, J.D.; Liu, D.; Hecht, J.T.; Wehby, G.L.; Moreno, L.M.; Hodges-Simeon, C.; et al. SNPs Associated With Testosterone Levels Influence Human Facial Morphology. Front. Genet. 2018, 9, 497. [Google Scholar] [CrossRef] [PubMed] [PubMed Central]
- Sero, D.; Zaidi, A.; Li, J.; White, J.D.; Zarzar, T.B.G.; Marazita, M.L.; Weinberg, S.M.; Suetens, P.; Vandermeulen, D.; Wagner, J.K.; et al. Facial recognition from DNA using face-to-DNA classifiers. Nat. Commun. 2019, 10, 2557. [Google Scholar] [CrossRef] [PubMed] [PubMed Central]
- Wenger, T.; Miller, D.; Evans, K. FGFR Craniosynostosis Syndromes Overview. In GeneReviews((R)); Adam, M.P., Feldman, J., Mirzaa, G.M., Pagon, R.A., Wallace, S.E., Amemiya, A., Eds.; University of Washington: Seattle, WA, USA, 1993. [Google Scholar]
- Taskiran, E.Z.; Karaosmanoglu, B.; Kosukcu, C.; Dogan, O.A.; Taylan-Sekeroglu, H.; Simsek-Kiper, P.O.; Utine, E.G.; Boduroglu, K.; Alikasifoglu, M. Homozygous indel mutation in CDH11 as the probable cause of Elsahy-Waters syndrome. Am. J. Med. Genet. A 2017, 173, 3143–3152. [Google Scholar] [CrossRef] [PubMed]
- Miller, K.A.; Twigg, S.R.; McGowan, S.J.; Phipps, J.M.; Fenwick, A.L.; Johnson, D.; Wall, S.A.; Noons, P.; Rees, K.E.; Tidey, E.A.; et al. Diagnostic value of exome and whole genome sequencing in craniosynostosis. J. Med. Genet. 2017, 54, 260–268. [Google Scholar] [CrossRef] [PubMed] [PubMed Central]
- Sugio, S.; Amisaki, T.; Ohishi, H.; Tomita, K. Refined X-ray structure of the low pH form of ribonuclease T1-2′-guanylic acid complex at 1.9 A resolution. J. Biochem. 1988, 103, 354–366. [Google Scholar] [CrossRef] [PubMed]
- Tophkhane, S.S.; Richman, J.M. Tissues and signals with true organizer properties in craniofacial development. Curr. Top Dev. Biol. 2024, 157, 67–82. [Google Scholar] [CrossRef] [PubMed]
- Chai, Y.; Maxson, R.E., Jr. Recent advances in craniofacial morphogenesis. Dev. Dyn. 2006, 235, 2353–2375. [Google Scholar] [CrossRef] [PubMed]
- Jiang, R.; Bush, J.O.; Lidral, A.C. Development of the upper lip: Morphogenetic and molecular mechanisms. Dev. Dyn. 2006, 235, 1152–1166. [Google Scholar] [CrossRef] [PubMed] [PubMed Central]
- Minoux, M.; Rijli, F.M. Molecular mechanisms of cranial neural crest cell migration and patterning in craniofacial development. Development 2010, 137, 2605–2621. [Google Scholar] [CrossRef] [PubMed]
- Takeuchi, R.; Takechi, M.; Namangkalakul, W.; Ninomiya, Y.; Furutera, T.; Aoto, K.; Koyabu, D.; Adachi, N.; Hayashi, K.; Okabe, M.; et al. The role of sonic hedgehog signaling in the oropharyngeal epithelium during jaw development. Congenit. Anom. 2025, 65, e70001. [Google Scholar] [CrossRef] [PubMed]
- Hu, D.; Marcucio, R.S.; Helms, J.A. A zone of frontonasal ectoderm regulates patterning and growth in the face. Development 2003, 130, 1749–1758. [Google Scholar] [CrossRef] [PubMed]
- Marcucio, R.S.; Young, N.M.; Hu, D.; Hallgrimsson, B. Mechanisms that underlie co-variation of the brain and face. Genesis 2011, 49, 177–189. [Google Scholar] [CrossRef] [PubMed] [PubMed Central]
- Suzuki, A.; Sangani, D.R.; Ansari, A.; Iwata, J. Molecular mechanisms of midfacial developmental defects. Dev. Dyn. 2016, 245, 276–293. [Google Scholar] [CrossRef] [PubMed] [PubMed Central]
- Rice, D.P. Craniofacial anomalies: From development to molecular pathogenesis. Curr. Mol. Med. 2005, 5, 699–722. [Google Scholar] [CrossRef] [PubMed]
- Wilkie, A.O.; Morriss-Kay, G.M. Genetics of craniofacial development and malformation. Nat. Rev. Genet. 2001, 2, 458–468. [Google Scholar] [CrossRef] [PubMed]
- Grzesik-Gasior, J.; Bien, A.; Zalewska, K.; Nieszporek, M.; Witkowska, K.; Merklinger-Gruchala, A. Maternal-Fetal Exposure to Oncoelements and Their Oxidative and Epigenetic Impact on Pregnancy Outcomes. Int. J. Mol. Sci. 2026, 27, 669. [Google Scholar] [CrossRef] [PubMed] [PubMed Central]
- Seelan, R.S.; Pisano, M.M.; Greene, R.M. MicroRNAs as epigenetic regulators of orofacial development. Differentiation 2022, 124, 1–16. [Google Scholar] [CrossRef] [PubMed]
- Kim, H.; Lee, Y.Y.; Kim, V.N. The biogenesis and regulation of animal microRNAs. Nat. Rev. Mol. Cell Biol. 2025, 26, 276–296. [Google Scholar] [CrossRef] [PubMed]
- Cui, S.; Yu, S.; Huang, H.Y.; Lin, Y.C.; Huang, Y.; Zhang, B.; Xiao, J.; Zuo, H.; Wang, J.; Li, Z.; et al. miRTarBase 2025: Updates to the collection of experimentally validated microRNA-target interactions. Nucleic Acids Res. 2025, 53, D147–D156. [Google Scholar] [CrossRef] [PubMed] [PubMed Central]
- Betel, D.; Koppal, A.; Agius, P.; Sander, C.; Leslie, C. Comprehensive modeling of microRNA targets predicts functional non-conserved and non-canonical sites. Genome Biol. 2010, 11, R90. [Google Scholar] [CrossRef] [PubMed] [PubMed Central]
- Kertesz, M.; Iovino, N.; Unnerstall, U.; Gaul, U.; Segal, E. The role of site accessibility in microRNA target recognition. Nat. Genet. 2007, 39, 1278–1284. [Google Scholar] [CrossRef] [PubMed]
- Friedman, R.C.; Farh, K.K.; Burge, C.B.; Bartel, D.P. Most mammalian mRNAs are conserved targets of microRNAs. Genome Res. 2009, 19, 92–105. [Google Scholar] [CrossRef] [PubMed] [PubMed Central]
- Grimson, A.; Farh, K.K.; Johnston, W.K.; Garrett-Engele, P.; Lim, L.P.; Bartel, D.P. MicroRNA targeting specificity in mammals: Determinants beyond seed pairing. Mol. Cell 2007, 27, 91–105. [Google Scholar] [CrossRef] [PubMed] [PubMed Central]
- Iwaya, C.; Suzuki, A.; Iwata, J. Overexpression of miR-320-3p, miR-381-3p, and miR-27a-3p Suppresses Genes Related to Midline Facial Cleft in Mouse Cranial Neural Crest Cells. Int. J. Mol. Sci. 2025, 26, 10730. [Google Scholar] [CrossRef] [PubMed] [PubMed Central]
- Iwaya, C.; Yu, S.; Iwata, J. Genes Related to Frontonasal Malformations Are Regulated by miR-338-5p, miR-653-5p, and miR-374-5p in O9-1 Cells. J. Dev. Biol. 2024, 12, 19. [Google Scholar] [CrossRef] [PubMed] [PubMed Central]
- Iwaya, C.; Iwata, J. miR-383-3p and miR-6951-3p activate cell proliferation through the regulation of genes related to hypertelorism. Front. Cell Dev. Biol. 2025, 13, 1587052. [Google Scholar] [CrossRef] [PubMed] [PubMed Central]
- Iwaya, C.; Suzuki, A.; Jun, G.; Iwata, J. miR-302a/b/d-3p Differentially Expressed During Frontonasal Development Is Sensitive to Retinoic Acid Exposure. Cells 2025, 14, 1068. [Google Scholar] [CrossRef] [PubMed] [PubMed Central]
- Gu, X.; Gong, H.; Shen, L.; Gu, Q. MicroRNA-129-5p inhibits human glioma cell proliferation and induces cell cycle arrest by directly targeting DNMT3A. Am. J. Transl. Res. 2018, 10, 2834–2847. [Google Scholar] [PubMed] [PubMed Central]
- Li, Z.; Lu, J.; Zeng, G.; Pang, J.; Zheng, X.; Feng, J.; Zhang, J. MiR-129-5p inhibits liver cancer growth by targeting calcium calmodulin-dependent protein kinase IV (CAMK4). Cell Death Dis. 2019, 10, 789. [Google Scholar] [CrossRef] [PubMed] [PubMed Central]
- Zhai, J.; Qu, S.; Li, X.; Zhong, J.; Chen, X.; Qu, Z.; Wu, D. miR-129 suppresses tumor cell growth and invasion by targeting PAK5 in hepatocellular carcinoma. Biochem. Biophys. Res. Commun. 2015, 464, 161–167. [Google Scholar] [CrossRef] [PubMed]
- Peng, H.; Guo, Q.; Xiao, Y.; Su, T.; Jiang, T.J.; Guo, L.J.; Wang, M. ASPH Regulates Osteogenic Differentiation and Cellular Senescence of BMSCs. Front. Cell Dev. Biol. 2020, 8, 872. [Google Scholar] [CrossRef] [PubMed] [PubMed Central]
- Hjorten, R.; Hansen, U.; Underwood, R.A.; Telfer, H.E.; Fernandes, R.J.; Krakow, D.; Sebald, E.; Wachsmann-Hogiu, S.; Bruckner, P.; Jacquet, R.; et al. Type XXVII collagen at the transition of cartilage to bone during skeletogenesis. Bone 2007, 41, 535–542. [Google Scholar] [CrossRef] [PubMed] [PubMed Central]
- Wang, C.; Abu-Amer, Y.; O’Keefe, R.J.; Shen, J. Loss of Dnmt3b in Chondrocytes Leads to Delayed Endochondral Ossification and Fracture Repair. J. Bone Miner. Res. 2018, 33, 283–297. [Google Scholar] [CrossRef] [PubMed] [PubMed Central]
- Xu, T.; Wang, C.; Shen, J.; Tong, P.; O’Keefe, R. Ablation of Dnmt3b in chondrocytes suppresses cell maturation during embryonic development. J. Cell. Biochem. 2018, 119, 5852–5863. [Google Scholar] [CrossRef] [PubMed] [PubMed Central]
- Lai, Z.; Shu, Q.; Song, Y.; Tang, A.; Tian, J. Effect of DNA methylation on the osteogenic differentiation of mesenchymal stem cells: Concise review. Front. Genet. 2024, 15, 1429844. [Google Scholar] [CrossRef] [PubMed] [PubMed Central]
- Lu, J.; Wang, X.; Lu, N.; Chen, A.; Xiao, L. Hypoxia-Driven Regulation of Osteogenic Differentiation in Human Periosteal Stem Cells via the HIF-1alpha/miR-129-5p/BMP2 Axis. J. Cell. Mol. Med. 2025, 29, e70703. [Google Scholar] [CrossRef] [PubMed] [PubMed Central]
- Wang, J.; Xia, Y.; Li, J.; Wang, W. miR-129-5p in exosomes inhibits diabetes-associated osteogenesis in the jaw via targeting FZD4. Biochem. Biophys. Res. Commun. 2021, 566, 87–93. [Google Scholar] [CrossRef] [PubMed]
- Zhao, C.; Gu, Y.; Wang, Y.; Qin, Q.; Wang, T.; Huang, M.; Zhang, H.; Qu, Y.; Zhang, J.; Du, Z.; et al. miR-129-5p Promotes Osteogenic Differentiation of BMSCs and Bone Regeneration via Repressing Dkk3. Stem Cells Int. 2021, 2021, 7435605. [Google Scholar] [CrossRef] [PubMed] [PubMed Central]
- Deng, L.; Li, X.; Ren, X.; Lai, S.; Zhu, Y.; Li, J.; Huang, H.; Mu, Y. A grooved porous hydroxyapatite scaffold induces osteogenic differentiation via regulation of PKA activity by upregulating miR-129-5p expression. J. Periodontal Res. 2022, 57, 1238–1255. [Google Scholar] [CrossRef] [PubMed]
- Ye, Q.; Ying, Q.; Dai, Q.; Liao, C.; Xiao, G. Tumor-suppressing effects of miR-381-3p in pediatric acute myeloid leukemia via ROCK1 downregulation. Funct. Integr. Genom. 2023, 23, 43. [Google Scholar] [CrossRef] [PubMed]
- Shang, A.; Zhou, C.; Bian, G.; Chen, W.; Lu, W.; Wang, W.; Li, D. miR-381-3p restrains cervical cancer progression by downregulating FGF7. J. Cell. Biochem. 2019, 120, 778–789. [Google Scholar] [CrossRef] [PubMed]
- Yang, X.; Ruan, H.; Hu, X.; Cao, A.; Song, L. miR-381-3p suppresses the proliferation of oral squamous cell carcinoma cells by directly targeting FGFR2. Am. J. Cancer Res. 2017, 7, 913–922. [Google Scholar] [PubMed] [PubMed Central]
- Zhao, Y.; Liu, J.; Zhang, Y.; Liang, M.; Li, R.; Song, Y.; Wang, Y. Mir-381-3p aggravates ovariectomy-induced osteoporosis by inhibiting osteogenic differentiation through targeting KLF5/Wnt/beta-catenin signaling pathway. J. Orthop. Surg. Res. 2024, 19, 480. [Google Scholar] [CrossRef] [PubMed] [PubMed Central]
- Qiu, L.; Cai, J.; Zhang, N.; Ma, L.; Fan, F.Y.; Li, X.M. Effect of miR-381-3p/FGF7 axis on the osteogenic differentiation of bone marrow mesenchymal stem cells through MEK/ERK signaling pathway. Tissue Cell 2022, 76, 101791. [Google Scholar] [CrossRef] [PubMed]
- Yang, J.; Andre, P.; Ye, L.; Yang, Y.Z. The Hedgehog signalling pathway in bone formation. Int. J. Oral Sci. 2015, 7, 73–79. [Google Scholar] [CrossRef] [PubMed] [PubMed Central]
- Mak, K.K.; Bi, Y.; Wan, C.; Chuang, P.T.; Clemens, T.; Young, M.; Yang, Y. Hedgehog signaling in mature osteoblasts regulates bone formation and resorption by controlling PTHrP and RANKL expression. Dev. Cell 2008, 14, 674–688. [Google Scholar] [CrossRef] [PubMed]
- Zhang, M.; Xu, T.; Tong, D.; Yu, X.; Liu, B.; Jiang, L.; Liu, K. MiR-136-5p in cancer: Roles, mechanisms, and chemotherapy resistance. Gene 2024, 909, 148265. [Google Scholar] [CrossRef] [PubMed]
- Suzuki, A.; Yoshioka, H.; Summakia, D.; Desai, N.G.; Jun, G.; Jia, P.; Loose, D.S.; Ogata, K.; Gajera, M.V.; Zhao, Z.; et al. MicroRNA-124-3p suppresses mouse lip mesenchymal cell proliferation through the regulation of genes associated with cleft lip in the mouse. BMC Genom. 2019, 20, 852. [Google Scholar] [CrossRef] [PubMed] [PubMed Central]
- Gajera, M.; Desai, N.; Suzuki, A.; Li, A.; Zhang, M.; Jun, G.; Jia, P.; Zhao, Z.; Iwata, J. MicroRNA-655-3p and microRNA-497-5p inhibit cell proliferation in cultured human lip cells through the regulation of genes related to human cleft lip. BMC Med. Genom. 2019, 12, 70. [Google Scholar] [CrossRef] [PubMed] [PubMed Central]
- Lee, Y.H.; Saint-Jeannet, J.P. Sox9 function in craniofacial development and disease. Genesis 2011, 49, 200–208. [Google Scholar] [CrossRef] [PubMed] [PubMed Central]
- Mori-Akiyama, Y.; Akiyama, H.; Rowitch, D.H.; de Crombrugghe, B. Sox9 is required for determination of the chondrogenic cell lineage in the cranial neural crest. Proc. Natl. Acad. Sci. USA 2003, 100, 9360–9365. [Google Scholar] [CrossRef] [PubMed] [PubMed Central]
- Zhao, Q.; Eberspaecher, H.; Lefebvre, V.; De Crombrugghe, B. Parallel expression of Sox9 and Col2a1 in cells undergoing chondrogenesis. Dev. Dyn. 1997, 209, 377–386. [Google Scholar] [CrossRef] [PubMed]
- Akiyama, H.; Chaboissier, M.C.; Martin, J.F.; Schedl, A.; de Crombrugghe, B. The transcription factor Sox9 has essential roles in successive steps of the chondrocyte differentiation pathway and is required for expression of Sox5 and Sox6. Genes Dev. 2002, 16, 2813–2828. [Google Scholar] [CrossRef] [PubMed] [PubMed Central]
Disclaimer/Publisher’s Note: The statements, opinions and data contained in all publications are solely those of the individual author(s) and contributor(s) and not of MDPI and/or the editor(s). MDPI and/or the editor(s) disclaim responsibility for any injury to people or property resulting from any ideas, methods, instructions or products referred to in the content. |
© 2026 by the authors. Licensee MDPI, Basel, Switzerland. This article is an open access article distributed under the terms and conditions of the Creative Commons Attribution (CC BY) license.




