ABA-Induced Cargo Proteins Loading in Extracellular Vesicles for Gene Editing
Highlights
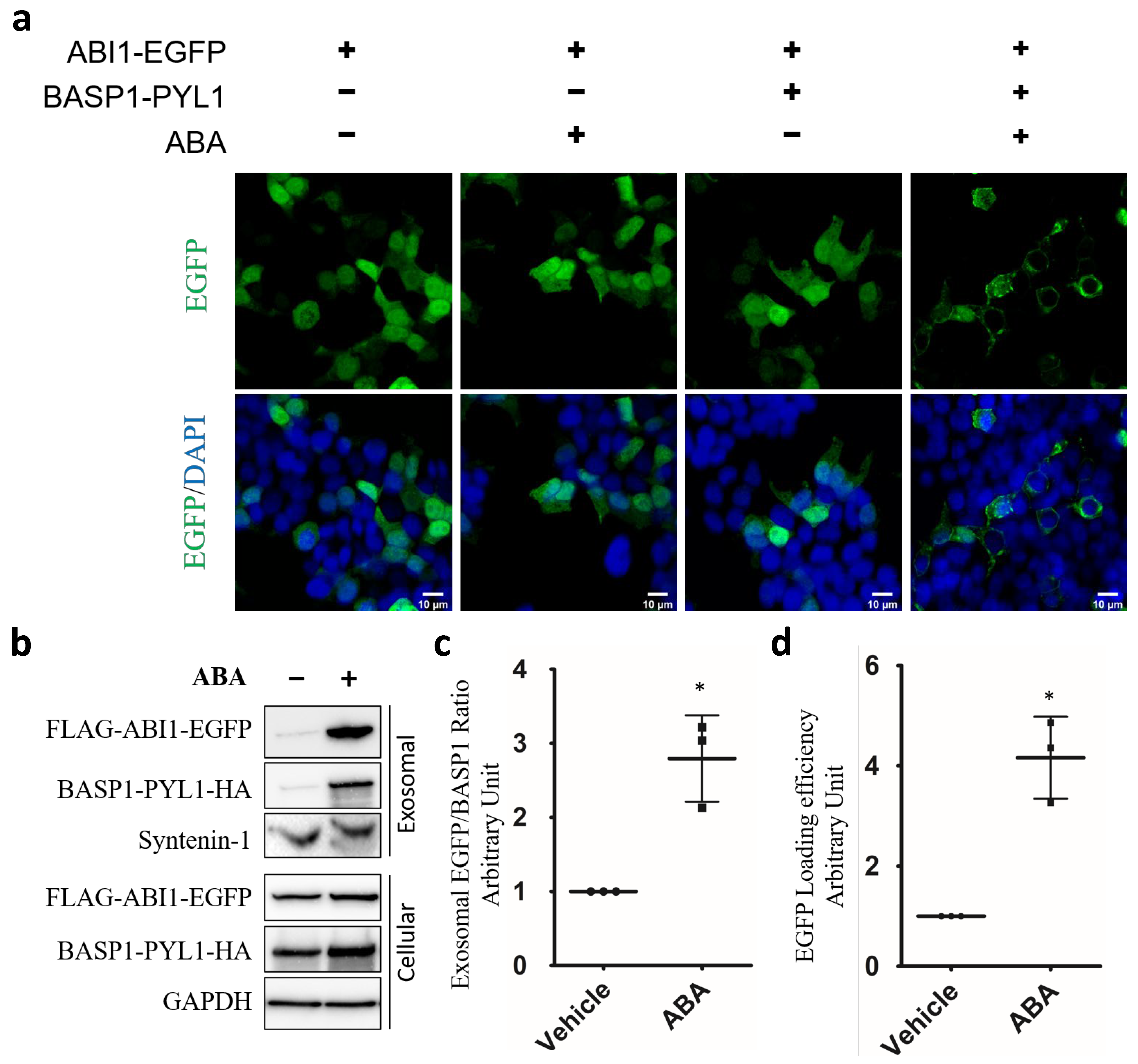
- We developed an ABA-inducible proximity system that successfully directs theencapsulation of specific protein cargo (e.g., Cas9) into exosomes during biogenesis.
- Among the engineered scaffolds, the BASP1–PYL1 fusion proved most effective, enabling robust, ABA-dependent protein loading into EVs.
- This work establishes a versatile molecular switch for controllable loading of therapeutic proteins into exosomes.
- The technology provides a programmable platform for next-generation therapeutic delivery.
Abstract
1. Introduction
2. Materials and Methods
2.1. Plasmid Construction
2.2. Cell Culture, Transient Transfection and ABA-Induced EV Production
2.3. Extracellular Vesicles Isolation and Purification
2.3.1. PEG Precipitation
2.3.2. Ultrafiltration
2.4. Nanoparticle Tracking Analysis (NTA)
2.5. Protein Extraction and Western Blot Analysis
2.6. Dual-Luciferase Reporter Assay
2.7. EV Delivery and Functional Assay
2.8. Statistical Analysis
3. Results
3.1. Development and Screening of the ABA-Inducible EV Loading System
3.2. Inducible Loading of Cargoes (EGFP, Luciferase and Cas9)
3.3. Delivery of Cargo-Packed EVs to Recipient Cells
4. Discussion
5. Conclusions
Supplementary Materials
Author Contributions
Funding
Institutional Review Board Statement
Informed Consent Statement
Data Availability Statement
Acknowledgments
Conflicts of Interest
Abbreviations
| Cas9 | CRISPR-associated protein 9 |
| CIP | Chemically Induced Proximity |
| sgRNA | single-guide RNA |
| TERT | Telomerase Reverse Transcriptase |
| HEK293T | Human Embryonic Kidney 293T (cells) |
| HeLa | Henrietta Lacks (cells) |
| HepG2 | Human Hepatic Carcinoma G2 (cells) |
| DMEM | Dulbecco’s Modified Eagle Medium |
| FBS | Fetal Bovine Serum |
| PS | Penicillin–Streptomycin |
| PEG | Polyethylene Glycol |
| MWCO | Molecular Weight Cut-Off |
| NTA | Nanoparticle Tracking Analysis |
| RIPA | Radioimmunoprecipitation Assay (lysis buffer) |
| BCA | Bicinchoninic Acid (assay) |
| SDS-PAGE | Sodium Dodecyl Sulfate–Polyacrylamide Gel Electrophoresis |
| PVDF | Polyvinylidene Fluoride (membrane) |
| ECL | Enhanced Chemiluminescence |
| RT-PCR | Reverse Transcription Polymerase Chain Reaction (used for mRNA quantification) |
| TEM | Transmission Electron Microscopy |
References
- Kalluri, R.; LeBleu, V.S. The Biology, Function, and Biomedical Applications of Exosomes. Science 2020, 367, eaau6977. [Google Scholar] [CrossRef] [PubMed]
- Théry, C.; Zitvogel, L.; Amigorena, S. Exosomes: Composition, Biogenesis and Function. Nat. Rev. Immunol. 2002, 2, 569–579. [Google Scholar] [CrossRef]
- García-Manrique, P.; Matos, M.; Gutiérrez, G.; Pazos, C.; Blanco-López, M.C. Therapeutic Biomaterials Based on Extracellular Vesicles: Classification of Bio-Engineering and Mimetic Preparation Routes. J. Extracell. Vesicles 2018, 7, 1422676. [Google Scholar] [CrossRef]
- Yang, T.; Martin, P.; Fogarty, B.; Brown, A.; Schurman, K.; Phipps, R.; Yin, V.P.; Lockman, P.; Bai, S. Exosome Delivered Anticancer Drugs Across the Blood-Brain Barrier for Brain Cancer Therapy in Danio Rerio. Pharm. Res. 2015, 32, 2003–2014. [Google Scholar] [CrossRef]
- Wright, S.S.; Kumari, P.; Fraile-Ágreda, V.; Wang, C.; Shivcharan, S.; Kappelhoff, S.; Margheritis, E.G.; Matz, A.; Vasudevan, S.O.; Rubio, I.; et al. Transplantation of Gasdermin Pores by Extracellular Vesicles Propagates Pyroptosis to Bystander Cells. Cell 2025, 188, 280–291.e17. [Google Scholar] [CrossRef]
- Ilahibaks, N.F.; Ardisasmita, A.I.; Xie, S.; Gunnarsson, A.; Brealey, J.; Vader, P.; de Jong, O.G.; de Jager, S.; Dekker, N.; Peacock, B.; et al. TOP-EVs: Technology of Protein Delivery Through Extracellular Vesicles is a Versatile Platform for Intracellular Protein Delivery. J. Control. Release 2023, 355, 579–592. [Google Scholar] [CrossRef]
- Qin, Q.; Li, M.; Fan, L.; Zeng, X.; Zheng, D.; Wang, H.; Jiang, Y.; Ma, X.; Xing, L.; Wu, L.; et al. RVG Engineered Extracellular Vesicles-Transmitted miR-137 Improves Autism by Modulating Glucose Metabolism and Neuroinflammation. Mol. Psychiatry 2025, 30, 4072–4084. [Google Scholar] [CrossRef]
- Ilahibaks, N.F.; Kluiver, T.A.; de Jong, O.G.; de Jager, S.C.A.; Schiffelers, R.M.; Vader, P.; Peng, W.C.; Lei, Z.; Sluijter, J.P.G. Extracellular Vesicle-Mediated Delivery of CRISPR/Cas9 Ribonucleoprotein Complex Targeting Proprotein Convertase Subtilisin-Kexin Type 9 (Pcsk9) in Primary Mouse Hepatocytes. J. Extracell. Vesicles 2024, 13, e12389. [Google Scholar] [CrossRef]
- Ilahibaks, N.F.; Roefs, M.T.; Brans, M.A.D.; Blok, C.S.; de Jager, S.C.A.; Schiffelers, R.M.; Vader, P.; Lei, Z.; Sluijter, J.P.G. Extracellular Vesicle-Mediated Protein Delivery to the Liver. J. Extracell. Biol. 2023, 2, e97, Correction in J. Extracell. Biol. 2025, 4, e70070. [Google Scholar] [CrossRef] [PubMed]
- Alvarez-Erviti, L.; Seow, Y.; Yin, H.; Betts, C.; Lakhal, S.; Wood, M.J.A. Delivery of siRNA to the Mouse Brain by Systemic Injection of Targeted Exosomes. Nat. Biotechnol. 2011, 29, 341–345. [Google Scholar] [CrossRef] [PubMed]
- Shtam, T.A.; Kovalev, R.A.; Varfolomeeva, E.Y.; Makarov, E.M.; Kil, Y.V.; Filatov, M.V. Exosomes are Natural Carriers of Exogenous siRNA to Human Cells In Vitro. Cell Commun. Signal. 2013, 11, 88. [Google Scholar] [CrossRef]
- Liang, G.; Kan, S.; Zhu, Y.; Feng, S.; Feng, W.; Gao, S. Engineered Exosome-Mediated Delivery of Functionally Active miR-26a and Its Enhanced Suppression Effect in HepG2 Cells. Int. J. Nanomed. 2018, 13, 585–599, Erratum in Int. J. Nanomed. 2018, 13, 4507. [Google Scholar] [CrossRef] [PubMed]
- Ohno, S.; Takanashi, M.; Sudo, K.; Ueda, S.; Ishikawa, A.; Matsuyama, N.; Fujita, K.; Mizutani, T.; Ohgi, T.; Ochiya, T.; et al. Systemically Injected Exosomes Targeted to EGFR Deliver Antitumor MicroRNA to Breast Cancer Cells. Mol. Ther. 2013, 21, 185–191. [Google Scholar] [CrossRef] [PubMed]
- Gong, C.; Tian, J.; Wang, Z.; Gao, Y.; Wu, X.; Ding, X.; Qiang, L.; Li, G.; Han, Z.; Yuan, Y.; et al. Functional Exosome-Mediated Co-Delivery of Doxorubicin and Hydrophobically Modified MicroRNA 159 for Triple-Negative Breast Cancer Therapy. J. Nanobiotechnol. 2019, 17, 93. [Google Scholar] [CrossRef] [PubMed]
- Li, T.; Zhang, L.; Lu, T.; Zhu, T.; Feng, C.; Gao, N.; Liu, F.; Yu, J.; Chen, K.; Zhong, J.; et al. Engineered Extracellular Vesicle-Delivered CRISPR/CasRx as a Novel RNA Editing Tool. Adv. Sci. 2023, 10, 2206167. [Google Scholar] [CrossRef] [PubMed]
- Amina, S.J.; Azam, T.; Dagher, F.; Guo, B. A Review on the Use of Extracellular Vesicles for the Delivery of Drugs and Biological Therapeutics. Expert Opin. Drug Deliv. 2024, 21, 45–70. [Google Scholar] [CrossRef]
- Zhang, X.; Xu, Q.; Zi, Z.; Liu, Z.; Wan, C.; Crisman, L.; Shen, J.; Liu, X. Programmable Extracellular Vesicles for Macromolecule Delivery and Genome Modifications. Dev. Cell 2020, 55, 784–801.e9. [Google Scholar] [CrossRef]
- Chen, T.; Chen, D.; Su, W.; Liang, J.; Liu, X.; Cai, M. Extracellular Vesicles as Vital Players in Drug Delivery: A Focus on Clinical Disease Treatment. Front. Bioeng. Biotechnol. 2025, 13, 1600227. [Google Scholar] [CrossRef]
- Eerdekens, H.; Pirlet, E.; Willems, S.; Bronckaers, A.; Pincela Lins, P.M. Extracellular Vesicles: Innovative Cell-Free Solutions for Wound Repair. Front. Bioeng. Biotechnol. 2025, 13, 1466319. [Google Scholar] [CrossRef] [PubMed]
- Li, Y.; You, J.; Zou, Z.; Sun, G.; Shi, Y.; Sun, Y.; Xu, S.; Zhang, X. Decoding the Tumor Microenvironment: Exosome-Mediated Macrophage Polarization and Therapeutic Frontiers. Int. J. Biol. Sci. 2025, 21, 4187–4214. [Google Scholar] [CrossRef]
- Berggreen, A.H.; Petersen, J.L.; Lin, L.; Benabdellah, K.; Luo, Y. CRISPR Delivery with Extracellular Vesicles: Promises and Challenges. J. Extracell. Biol. 2023, 2, e111, Correction in J. Extracell. Biol. 2025, 4, e70070. [Google Scholar] [CrossRef]
- Nalawansha, D.A.; Mangano, K.; den Besten, W.; Potts, P.R. TAC-tics for Leveraging Proximity Biology in Drug Discovery. Chembiochem 2024, 25, e202300712. [Google Scholar] [CrossRef]
- Choi, J.; Chen, J.; Schreiber, S.L.; Clardy, J. Structure of the FKBP12-Rapamycin Complex Interacting with the Binding Domain of Human FRAP. Science 1996, 273, 239–242. [Google Scholar] [CrossRef] [PubMed]
- Heath, N.; Osteikoetxea, X.; de Oliveria, T.M.; Lázaro-Ibáñez, E.; Shatnyeva, O.; Schindler, C.; Tigue, N.; Mayr, L.M.; Dekker, N.; Overman, R.; et al. Endosomal escape enhancing compounds facilitate functional delivery of extracellular vesicle cargo. Nanomedicine 2019, 14, 2799–2814. [Google Scholar] [CrossRef]
- Liang, F.S.; Ho, W.Q.; Crabtree, G.R. Engineering the ABA Plant Stress Pathway for Regulation of Induced Proximity. Sci. Signal. 2011, 4, rs2. [Google Scholar] [CrossRef] [PubMed]
- Zhou, Z.; Wang, Y.Q.; Zheng, X.N.; Zhang, X.H.; Ji, L.Y.; Han, J.Y.; Zuo, Z.C.; Mo, W.L.; Zhang, L. Optimizing ABA-based Chemically Induced Proximity for Enhanced Intracellular Transcriptional Activation and Modification Response to ABA. Sci. China Life Sci. 2024, 67, 2650–2663. [Google Scholar] [CrossRef] [PubMed]
- Chen, Z.Q.; Tang, T.T.; Tang, R.N.; Zhang, Y.; Zhang, Y.L.; Yang, H.B.; Song, J.; Yang, Q.; Qin, S.F.; Chen, F.; et al. A Comprehensive Evaluation of Stability and Safety for HEK293F-Derived Extracellular Vesicles as Promising Drug Delivery Vehicles. J. Control. Release 2025, 382, 113673. [Google Scholar] [CrossRef]
- Dooley, K.; McConnell, R.E.; Xu, K.; Lewis, N.D.; Haupt, S.; Youniss, M.R.; Martin, S.; Sia, C.L.; McCoy, C.; Moniz, R.J.; et al. A Versatile Platform for Generating Engineered Extracellular Vesicles with Defined Therapeutic Properties. Mol. Ther. 2021, 29, 1729–1743. [Google Scholar] [CrossRef]
- Corso, G.; Heusermann, W.; Trojer, D.; Görgens, A.; Steib, E.; Voshol, J.; Graff, A.; Genoud, C.; Lee, Y.; Hean, J.; et al. Systematic Characterization of Extracellular Vesicles Sorting Domains and Quantification at the Single Molecule–Single Vesicle Level by Fluorescence Correlation Spectroscopy and Single Particle Imaging. J. Extracell. Vesicles 2019, 8, 1583043. [Google Scholar] [CrossRef]
- Shi, Z.; Jiang, H.; Liu, G.; Shi, S.; Zhang, X.; Chen, Y. Expanding the CRISPR/Cas Genome-Editing Scope in Xenopus Tropicalis. Cell Biosci. 2022, 12, 104. [Google Scholar] [CrossRef]
- Weng, Y.; Sui, Z.; Shan, Y.; Hu, Y.; Chen, Y.; Zhang, L.; Zhang, Y. Effective Isolation of Exosomes with Polyethylene Glycol from Cell Culture Supernatant for In-Depth Proteome Profiling. Analyst 2016, 141, 4640–4646. [Google Scholar] [CrossRef]
- Huang, T.; Sato, Y.; Kuramochi, A.; Ohba, Y.; Sano, M.; Miyagishi, M.; Tateno, H.; Wadhwa, R.; Kawasaki, K.; Uchida, T.; et al. Surface Modulation of Extracellular Vesicles with Cell-Penetrating Peptide-Conjugated Lipids for Improvement of Intracellular Delivery to Endothelial Cells. Regen. Ther. 2023, 22, 90–98. [Google Scholar] [CrossRef] [PubMed]
- Wen, L.; Zhao, C.; Song, J.; Ma, L.; Ruan, J.; Xia, X.; Chen, Y.E.; Zhang, J.; Ma, P.X.; Xu, J. CRISPR/Cas9-Mediated TERT Disruption in Cancer Cells. Int. J. Mol. Sci. 2020, 21, 653. [Google Scholar] [CrossRef] [PubMed]
- Zheng, Y.; Chen, X.; Ding, C.; Liu, X.; Chi, L.; Zhang, S. Abscisic Acid Ameliorates D-galactose -Induced Aging in Mice by Modulating AMPK-SIRT1-p53 Pathway and Intestinal Flora. Heliyon 2024, 10, e28283. [Google Scholar] [CrossRef]
- Dipalo, L.L.; Mikkelsen, J.G.; Gijsbers, R.; Carlon, M.S. Trojan Horse-Like Vehicles for CRISPR-Cas Delivery: Engineering Extracellular Vesicles and Virus-Like Particles for Precision Gene Editing in Cystic Fibrosis. Hum. Gene Ther. 2025, 36, 1021–1052. [Google Scholar] [CrossRef] [PubMed]
- Montagna, C.; Petris, G.; Casini, A.; Maule, G.; Franceschini, G.M.; Zanella, I.; Conti, L.; Arnoldi, F.; Burrone, O.R.; Zentilin, L.; et al. VSV-G-Enveloped Vesicles for Traceless Delivery of CRISPR-Cas9. Mol. Ther. Nucleic Acids 2018, 12, 453–462. [Google Scholar] [CrossRef] [PubMed]
- Gee, P.; Lung, M.S.Y.; Okuzaki, Y.; Sasakawa, N.; Iguchi, T.; Makita, Y.; Hozumi, H.; Miura, Y.; Yang, L.F.; Iwasaki, M.; et al. Extracellular Nanovesicles for Packaging of CRISPR-Cas9 Protein and sgRNA to Induce Therapeutic Exon Skipping. Nat. Commun. 2020, 11, 1334. [Google Scholar] [CrossRef]
- Yao, X.; Lyu, P.; Yoo, K.; Yadav, M.K.; Singh, R.; Atala, A.; Lu, B. Engineered Extracellular Vesicles as Versatile Ribonucleoprotein Delivery Vehicles for Efficient and Safe CRISPR Genome Editing. J. Extracell. Vesicles 2021, 10, e12076. [Google Scholar] [CrossRef]
- Whitley, J.A.; Kim, S.; Lou, L.; Ye, C.; Alsaidan, O.A.; Sulejmani, E.; Cai, J.; Desrochers, E.G.; Beharry, Z.; Rickman, C.B.; et al. Encapsulating Cas9 into Extracellular Vesicles by Protein Myristoylation. J. Extracell. Vesicles 2022, 11, e12196. [Google Scholar] [CrossRef]
- Osteikoetxea, X.; Silva, A.; Lázaro-Ibáñez, E.; Salmond, N.; Shatnyeva, O.; Stein, J.; Schick, J.; Wren, S.; Lindgren, J.; Firth, M.; et al. Engineered Cas9 Extracellular Vesicles as a Novel Gene Editing Tool. J. Extracell. Vesicles 2022, 11, e12225. [Google Scholar] [CrossRef]
- Whitley, J.A.; Cai, H. Engineering Extracellular Vesicles to Deliver CRISPR Ribonucleoprotein for Gene Editing. J. Extracell. Vesicles 2023, 12, e12343. [Google Scholar] [CrossRef] [PubMed]
- Zhu, X.; Gao, M.; Yang, Y.; Li, W.; Bao, J.; Li, Y. The CRISPR/Cas9 System Delivered by Extracellular Vesicles. Pharmaceutics 2023, 15, 984. [Google Scholar] [CrossRef]
- Stranford, D.M.; Simons, L.M.; Berman, K.E.; Cheng, L.; DiBiase, B.N.; Hung, M.E.; Lucks, J.B.; Hultquist, J.F.; Leonard, J.N. Genetically Encoding Multiple Functionalities into Extracellular Vesicles for the Targeted Delivery of Biologics to T Cells. Nat. Biomed. Eng. 2024, 8, 397–414. [Google Scholar] [CrossRef]
- Wang, X.; Raghavan, A.; Chen, T.; Qiao, L.; Zhang, Y.; Ding, Q.; Musunuru, K. CRISPR-Cas9 Targeting of PCSK9 in Human Hepatocytes In Vivo-Brief Report. Arterioscler. Thromb. Vasc. Biol. 2016, 36, 783–786. [Google Scholar] [CrossRef] [PubMed]
- Brinkman, E.K.; Chen, T.; Amendola, M.; van Steensel, B. Easy quantitative assessment of genome editing by sequence trace decomposition. Nucleic Acids Res. 2014, 42, e168. [Google Scholar] [CrossRef] [PubMed]








Disclaimer/Publisher’s Note: The statements, opinions and data contained in all publications are solely those of the individual author(s) and contributor(s) and not of MDPI and/or the editor(s). MDPI and/or the editor(s) disclaim responsibility for any injury to people or property resulting from any ideas, methods, instructions or products referred to in the content. |
© 2026 by the authors. Licensee MDPI, Basel, Switzerland. This article is an open access article distributed under the terms and conditions of the Creative Commons Attribution (CC BY) license.
Share and Cite
Wei, S.; Li, J.; Tuo, H.; Wang, W.; Li, G.; Wen, L. ABA-Induced Cargo Proteins Loading in Extracellular Vesicles for Gene Editing. Cells 2026, 15, 405. https://doi.org/10.3390/cells15050405
Wei S, Li J, Tuo H, Wang W, Li G, Wen L. ABA-Induced Cargo Proteins Loading in Extracellular Vesicles for Gene Editing. Cells. 2026; 15(5):405. https://doi.org/10.3390/cells15050405
Chicago/Turabian StyleWei, Sai, Jian Li, Huacan Tuo, Wei Wang, Guo Li, and Luan Wen. 2026. "ABA-Induced Cargo Proteins Loading in Extracellular Vesicles for Gene Editing" Cells 15, no. 5: 405. https://doi.org/10.3390/cells15050405
APA StyleWei, S., Li, J., Tuo, H., Wang, W., Li, G., & Wen, L. (2026). ABA-Induced Cargo Proteins Loading in Extracellular Vesicles for Gene Editing. Cells, 15(5), 405. https://doi.org/10.3390/cells15050405

