Caffeine Mitigates Adenosine-Mediated Angiogenic Properties of Choroidal Endothelial Cells Through Antagonism of A1 Adenosine Receptor and PI3K-AKT Axis
Highlights
- Antagonism of the A1 adenosine receptor by caffeine is a major mechanism underlying the attenuation of choroidal neovascularization.
- Modulation of intracellular cAMP levels through the engagement of other adenosine receptors also contributes to the anti-angiogenic effects of caffeine.
- Targeting the A1 adenosine receptor represents a potential therapeutic strategy to limit choroidal neovascularization.
- The concurrent antagonism or modulation of other adenosine receptors may provide additional benefit and enhance the efficacy of approaches aimed at suppressing choroidal neovascularization.
Abstract
1. Introduction
2. Materials and Methods
2.1. Ethics Statement
2.2. Isolation and Culture of Choroidal EC
2.3. Cell Viability Assays
2.4. Cell Proliferation
2.5. Transwell Migration Assays
2.6. Capillary Morphogenesis Assays
2.7. Choroid/RPE Ex Vivo Sprouting Angiogenesis
2.8. Reverse Transcription Quantitative PCR Analysis (RT-qPCR)
2.9. Western Blot Analysis
2.10. Intracellular cAMP Measurements
2.11. Statistical Analysis
3. Results
3.1. Effects of Bz-ATP, NECA, and Caffeine on ChEC Viability
3.2. Expression of Purinergic Receptors and eATP Metabolizing Enzymes
3.3. Caffeine Mitigates Choroid/RPE Ex Vivo Sprouting
3.4. NECA Enhances ChEC Proliferation, Which Is Inhibited by Caffeine
3.5. Caffeine Mitigated ChEC Capillary Morphogenesis Independently of NECA
3.6. NECA Promotes ChEC Migration, Which Is Inhibited by Caffeine
3.7. Caffeine Mitigates NECA-Mediated AKT Activation, with a Minimal Impact on ERK and P38 MAPK Activation
3.8. Suppression of NECA-Mediated AKT Activation by Caffeine in ChEC Is Maintained Throughout Various Exposure Periods
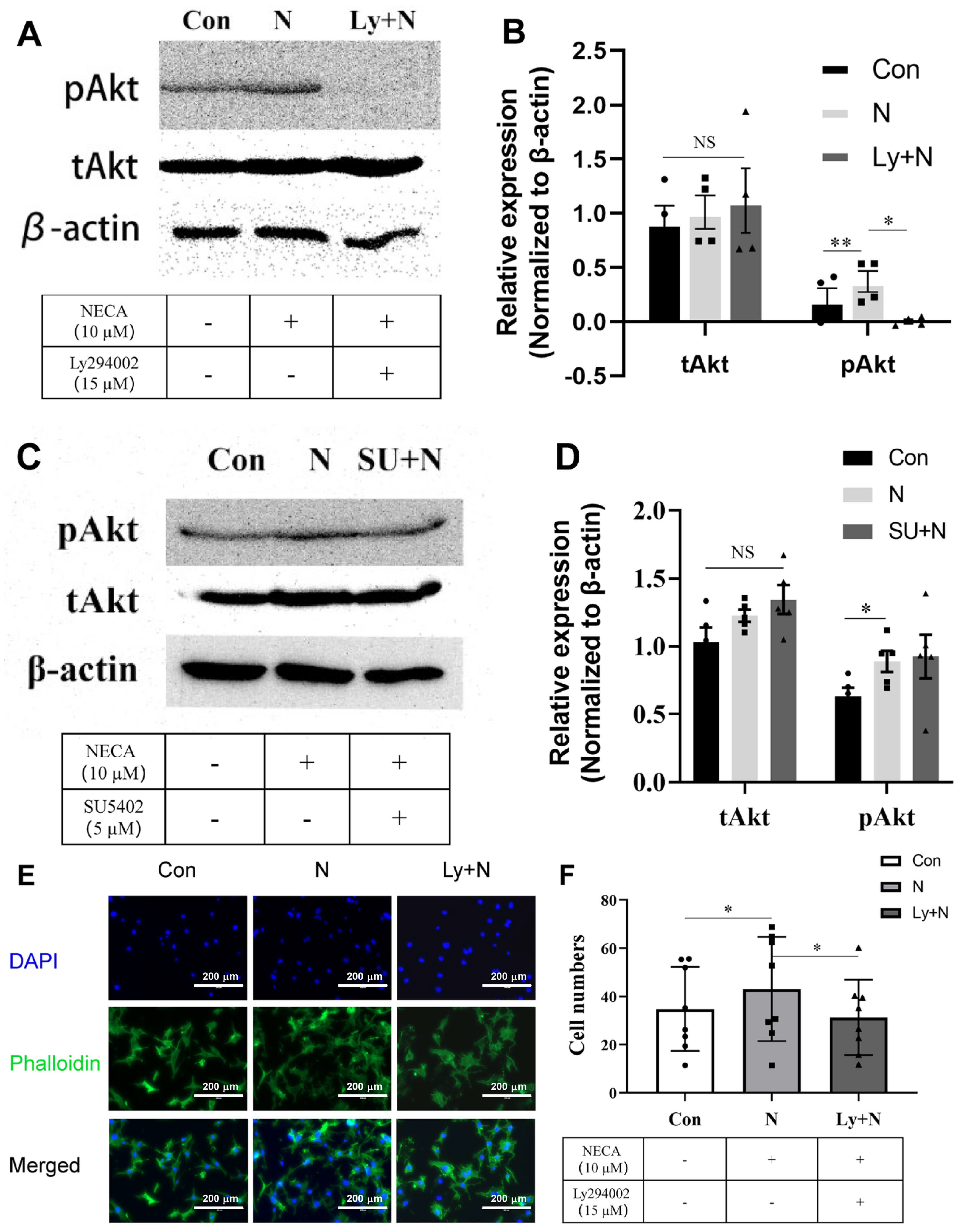
3.9. NECA-Mediated Activation of PI3K Results in AKT Activation
3.10. Antagonism of ARs and Their Impacts on NECA-Mediated ChEC Migration and AKT Activation
3.11. Caffeine Modulates NECA-Mediated Proangiogenic Properties of ChEC by Regulating Intracellular cAMP Levels Through A1 AR Antagonism
4. Discussion
5. Conclusions
Supplementary Materials
Author Contributions
Funding
Institutional Review Board Statement
Data Availability Statement
Conflicts of Interest
References
- Wang, K.; Xie, Y.; Lin, Y.; Zhu, R.; Gao, T.; Han, Z.; Yang, Z.; Jiang, X.; Chen, H.; Wu, Z.; et al. Unveiling the link: Aging and its impact on ocular diseases. Exp. Eye Res. 2025, 259, 110551. [Google Scholar] [CrossRef]
- Flaxman, S.R.; Bourne, R.R.A.; Resnikoff, S.; Ackland, P.; Braithwaite, T.; Cicinelli, M.V.; Das, A.; Jonas, J.B.; Keeffe, J.; Kempen, J.H.; et al. Global causes of blindness and distance vision impairment 1990–2020: A systematic review and meta-analysis. Lancet Glob. Health 2017, 5, e1221–e1234. [Google Scholar] [CrossRef]
- Rein, D.B.; Wittenborn, J.S.; Burke-Conte, Z.; Gulia, R.; Robalik, T.; Ehrlich, J.R.; Lundeen, E.A.; Flaxman, A.D. Prevalence of age-related macular degeneration in the us in 2019. JAMA Ophthalmol. 2022, 140, 1202–1208. [Google Scholar] [CrossRef]
- Crews, J.E.; Chou, C.F.; Stevens, J.A.; Saaddine, J.B. Falls among persons aged >/=65 years with and without severe vision impairment—United states, 2014. MMWR Morb. Mortal. Wkly. Rep. 2016, 65, 433–437. [Google Scholar] [CrossRef]
- Lundeen, E.A.; Saydah, S.; Ehrlich, J.R.; Saaddine, J. Self-reported vision impairment and psychological distress in U.S. Adults. Ophthalmic Epidemiol. 2022, 29, 171–181. [Google Scholar] [CrossRef] [PubMed]
- Rein, D.B.; Wittenborn, J.S.; Zhang, P.; Sublett, F.; Lamuda, P.A.; Lundeen, E.A.; Saaddine, J. The economic burden of vision loss and blindness in the united states. Ophthalmology 2022, 129, 369–378. [Google Scholar] [CrossRef] [PubMed]
- Shome, I.; Thathapudi, N.C.; Aramati, B.M.R.; Kowtharapu, B.S.; Jangamreddy, J.R. Stages, pathogenesis, clinical management and advancements in therapies of age-related macular degeneration. Int. Ophthalmol. 2023, 43, 3891–3909. [Google Scholar] [CrossRef]
- Zhang, W.; Kaser-Eichberger, A.; Fan, W.; Platzl, C.; Schrodl, F.; Heindl, L.M. The structure and function of the human choroid. Ann. Anat. Anat. Anz. 2024, 254, 152239. [Google Scholar] [CrossRef]
- Handa, J.T.; Bowes Rickman, C.; Dick, A.D.; Gorin, M.B.; Miller, J.W.; Toth, C.A.; Ueffing, M.; Zarbin, M.; Farrer, L.A. A systems biology approach towards understanding and treating non-neovascular age-related macular degeneration. Nat. Commun. 2019, 10, 3347. [Google Scholar] [CrossRef]
- Al-Zamil, W.M.; Yassin, S.A. Recent developments in age-related macular degeneration: A review. Clin. Interv. Aging 2017, 12, 1313–1330. [Google Scholar] [CrossRef] [PubMed]
- Papaioannou, C. Advancements in the treatment of age-related macular degeneration: A comprehensive review. Postgrad. Med. J. 2024, 100, 445–450. [Google Scholar] [CrossRef]
- Pugazhendhi, A.; Hubbell, M.; Jairam, P.; Ambati, B. Neovascular macular degeneration: A review of etiology, risk factors, and recent advances in research and therapy. Int. J. Mol. Sci. 2021, 22, 1170. [Google Scholar] [CrossRef]
- Dingerkus, V.L.S.; Somfai, G.M.; Kinzl, S.; Orgul, S.I.; Becker, M.D.; Heussen, F.M. Incidence of severe rise in intraocular pressure after intravitreous injection of aflibercept with prefilled syringes. Sci. Rep. 2022, 12, 18136. [Google Scholar] [CrossRef] [PubMed]
- Hernandez-Zimbron, L.F.; Zamora-Alvarado, R.; Ochoa-De la Paz, L.; Velez-Montoya, R.; Zenteno, E.; Gulias-Canizo, R.; Quiroz-Mercado, H.; Gonzalez-Salinas, R. Age-related macular degeneration: New paradigms for treatment and management of amd. Oxid. Med. Cell Longev. 2018, 2018, 8374647. [Google Scholar] [CrossRef] [PubMed]
- Farnoodian, M.; Wang, S.; Dietz, J.; Nickells, R.W.; Sorenson, C.M.; Sheibani, N. Negative regulators of angiogenesis: Important targets for treatment of exudative amd. Clin. Sci. 2017, 131, 1763–1780. [Google Scholar] [CrossRef] [PubMed]
- Torres-Collado, L.; Compañ-Gabucio, L.M.; González-Palacios, S.; Notario-Barandiaran, L.; Oncina-Cánovas, A.; Vioque, J.; García-de la Hera, M. Coffee consumption and all-cause, cardiovascular, and cancer mortality in an adult mediterranean population. Nutrients 2021, 13, 1241. [Google Scholar] [CrossRef]
- Stevens, L.M.; Linstead, E.; Hall, J.L.; Kao, D.P. Association between coffee intake and incident heart failure risk: A machine learning analysis of the fhs, the aric study, and the chs. Circ. Heart Fail. 2021, 14, e006799. [Google Scholar] [CrossRef]
- Wang, L.T.; He, P.C.; Li, A.Q.; Cao, K.X.; Yan, J.W.; Guo, S.; Jiang, L.; Yao, L.; Dai, X.Y.; Feng, D.; et al. Caffeine promotes angiogenesis through modulating endothelial mitochondrial dynamics. Acta Pharmacol. Sin. 2021, 42, 2033–2045. [Google Scholar] [CrossRef]
- Daly, J.W.; Shi, D.; Nikodijevic, O.; Jacobson, K.A. The role of adenosine receptors in the central action of caffeine. Pharmacopsychoecologia 1994, 7, 201–213. [Google Scholar]
- Santiago, A.R.; Madeira, M.H.; Boia, R.; Aires, I.D.; Rodrigues-Neves, A.C.; Santos, P.F.; Ambrósio, A.F. Keep an eye on adenosine: Its role in retinal inflammation. Pharmacol. Ther. 2020, 210, 107513. [Google Scholar] [CrossRef]
- Ye, S.S.; Tang, Y.; Song, J.T. Atp and adenosine in the retina and retinal diseases. Front. Pharmacol. 2021, 12, 654445. [Google Scholar] [CrossRef] [PubMed]
- Denning, N.L.; Aziz, M.; Gurien, S.D.; Wang, P. Damps and nets in sepsis. Front. Immunol. 2019, 10, 2536. [Google Scholar] [CrossRef] [PubMed]
- Cheah, J.S.Y.; Skarratt, K.K.; Fuller, S.J.; Balle, T. Genetic variations in the p2x7 receptor: Opportunities and challenges for drug development. Int. J. Mol. Sci. 2025, 26, 10265. [Google Scholar] [CrossRef]
- Borea, P.A.; Gessi, S.; Merighi, S.; Vincenzi, F.; Varani, K. Pharmacology of adenosine receptors: The state of the art. Physiol. Rev. 2018, 98, 1591–1625. [Google Scholar] [CrossRef] [PubMed]
- Borea, P.A.; Gessi, S.; Merighi, S.; Varani, K. Adenosine as a multi-signalling guardian angel in human diseases: When, where and how does it exert its protective effects? Trends Pharmacol. Sci. 2016, 37, 419–434. [Google Scholar] [CrossRef]
- Gao, Z.G.; Jacobson, K.A. A(2b) adenosine receptor and cancer. Int. J. Mol. Sci. 2019, 20, 5139. [Google Scholar] [CrossRef]
- Sorenson, C.M.; Song, Y.-S.; Zaitoun, I.S.; Wang, S.; Hanna, B.A.; Darjatmoko, S.R.; Gurel, Z.; Fisk, D.L.; McDowell, C.M.; McAdams, R.M.; et al. Caffeine inhibits choroidal neovascularization through mitigation of inflammatory and angiogenesis activities. Front. Cell Dev. Biol. 2021, 9, 737426. [Google Scholar] [CrossRef]
- Fei, P.; Zaitoun, I.; Farnoodian, M.; Fisk, D.L.; Wang, S.; Sorenson, C.M.; Sheibani, N. Expression of thrombospondin-1 modulates the angioinflammatory phenotype of choroidal endothelial cells. PLoS ONE 2014, 9, e116423. [Google Scholar] [CrossRef]
- Park, S.; DiMaio, T.A.; Scheef, E.A.; Sorenson, C.M.; Sheibani, N. Pecam-1 regulates proangiogenic properties of endothelial cells through modulation of cell-cell and cell-matrix interactions. Am. J. Physiol. Cell Physiol. 2010, 299, C1468–C1484. [Google Scholar] [CrossRef]
- Farnoodian, M.; Kinter, J.B.; Yadranji Aghdam, S.; Zaitoun, I.; Sorenson, C.M.; Sheibani, N. Expression of pigment epithelium-derived factor and thrombospondin-1 regulate proliferation and migration of retinal pigment epithelial cells. Physiol. Rep. 2015, 3, e12266. [Google Scholar] [CrossRef]
- Notomi, S.; Hisatomi, T.; Kanemaru, T.; Takeda, A.; Ikeda, Y.; Enaida, H.; Kroemer, G.; Ishibashi, T. Critical involvement of extracellular atp acting on p2rx7 purinergic receptors in photoreceptor cell death. Am. J. Pathol. 2011, 179, 2798–2809. [Google Scholar] [CrossRef]
- Trautmann, A. Extracellular atp in the immune system: More than just a “danger signal”. Sci. Signal. 2009, 2, pe6. [Google Scholar] [CrossRef] [PubMed]
- Dwyer, K.M.; Kishore, B.K.; Robson, S.C. Conversion of extracellular atp into adenosine: A master switch in renal health and disease. Nat. Rev. Nephrol. 2020, 16, 509–524. [Google Scholar] [CrossRef] [PubMed]
- Moser, G.H.; Schrader, J.; Deussen, A. Turnover of adenosine in plasma of human and dog blood. Am. J. Physiol. 1989, 256, C799–C806. [Google Scholar] [CrossRef]
- Neufeld, G.; Cohen, T.; Gengrinovitch, S.; Poltorak, Z. Vascular endothelial growth factor (vegf) and its receptors. FASEB J. 1999, 13, 9–22. [Google Scholar] [CrossRef] [PubMed]
- Nedvetsky, P.I.; Zhao, X.; Mathivet, T.; Aspalter, I.M.; Stanchi, F.; Metzger, R.J.; Mostov, K.E.; Gerhardt, H. Camp-dependent protein kinase a (pka) regulates angiogenesis by modulating tip cell behavior in a notch-independent manner. Development 2016, 143, 3582–3590. [Google Scholar] [CrossRef]
- Yamamizu, K.; Yamashita, J.K. Roles of cyclic adenosine monophosphate signaling in endothelial cell differentiation and arterial-venous specification during vascular development. Circ. J. Off. J. Jpn. Circ. Soc. 2011, 75, 253–260. [Google Scholar] [CrossRef]
- Nawrot, P.; Jordan, S.; Eastwood, J.; Rotstein, J.; Hugenholtz, A.; Feeley, M. Effects of caffeine on human health. Food Addit. Contam. 2003, 20, 1–30. [Google Scholar] [CrossRef]
- Luan, Y.; Ren, X.; Zheng, W.; Zeng, Z.; Guo, Y.; Hou, Z.; Guo, W.; Chen, X.; Li, F.; Chen, J.F. Chronic caffeine treatment protects against α-synucleinopathy by reestablishing autophagy activity in the mouse striatum. Front. Neurosci. 2018, 12, 301. [Google Scholar] [CrossRef]
- Zhang, S.; Zhou, R.; Li, B.; Li, H.; Wang, Y.; Gu, X.; Tang, L.; Wang, C.; Zhong, D.; Ge, Y.; et al. Caffeine preferentially protects against oxygen-induced retinopathy. FASEB J. 2017, 31, 3334–3348. [Google Scholar] [CrossRef]
- Xu, K.; Di Luca, D.G.; Orrú, M.; Xu, Y.; Chen, J.F.; Schwarzschild, M.A. Neuroprotection by caffeine in the mptp model of parkinson’s disease and its dependence on adenosine a2a receptors. Neuroscience 2016, 322, 129–137. [Google Scholar] [CrossRef] [PubMed]
- Kolahdouzan, M.; Hamadeh, M.J. The neuroprotective effects of caffeine in neurodegenerative diseases. CNS Neurosci. Ther. 2017, 23, 272–290. [Google Scholar] [CrossRef] [PubMed]
- Chen, J.F.; Zhang, S.; Zhou, R.; Lin, Z.; Cai, X.; Lin, J.; Huo, Y.; Liu, X. Adenosine receptors and caffeine in retinopathy of prematurity. Mol. Asp. Med. 2017, 55, 118–125. [Google Scholar] [CrossRef]
- Khanani, I.; Aziz, A.A.; Khanani, Z.A.; Khan, H.; Mojumder, O.; Sulahria, H.; Ali, H.; Khan, H.; Rahimzadeh, T.S.; Vannavong, J.; et al. The safety of recently approved therapeutics in age-related macular degeneration. Int. Ophthalmol. Clin. 2025, 65, 3–7. [Google Scholar] [CrossRef]
- Niyadurupola, N.; Sidaway, P.; Ma, N.; Rhodes, J.D.; Broadway, D.C.; Sanderson, J. P2x7 receptor activation mediates retinal ganglion cell death in a human retina model of ischemic neurodegeneration. Investig. Ophthalmol. Vis. Sci. 2013, 54, 2163–2170. [Google Scholar] [CrossRef]
- Yegutkin, G.G.; Boison, D. Atp and adenosine metabolism in cancer: Exploitation for therapeutic gain. Pharmacol. Rev. 2022, 74, 797–822. [Google Scholar] [CrossRef]
- Bahreyni, A.; Khazaei, M.; Rajabian, M.; Ryzhikov, M.; Avan, A.; Hassanian, S.M. Therapeutic potency of pharmacological adenosine receptor agonist/antagonist in angiogenesis, current status and perspectives. J. Pharm. Pharmacol. 2018, 70, 191–196. [Google Scholar] [CrossRef]
- Song, X.; Kirtipal, N.; Lee, S.; Maly, P.; Bharadwaj, S. Current therapeutic targets and multifaceted physiological impacts of caffeine. Phytother. Res. 2023, 37, 5558–5598. [Google Scholar] [CrossRef] [PubMed]
- Shao, Z.; Friedlander, M.; Hurst, C.G.; Cui, Z.; Pei, D.T.; Evans, L.P.; Juan, A.M.; Tahiri, H.; Duhamel, F.; Chen, J.; et al. Choroid sprouting assay: An ex vivo model of microvascular angiogenesis. PLoS ONE 2013, 8, e69552. [Google Scholar] [CrossRef]
- Zhou, D.; Liu, T.; Wang, S.; He, W.; Qian, W.; Luo, G. Effects of il-1beta and tnf-alpha on the expression of p311 in vascular endothelial cells and wound healing in mice. Front. Physiol. 2020, 11, 545008. [Google Scholar] [CrossRef] [PubMed]
- Huang, J.; Li, Y.; Jiang, Z.; Wu, L.; Liu, Y.; Ma, S.; Li, L.; Wang, H. Il-1beta promotes hypoxic vascular endothelial cell proliferation through the mir-24-3p/nkap/nf-kappab axis. Biosci. Rep. 2022, 42, BSR20212062. [Google Scholar] [CrossRef]
- Rousseau, S.; Houle, F.; Landry, J.; Huot, J. P38 map kinase activation by vascular endothelial growth factor mediates actin reorganization and cell migration in human endothelial cells. Oncogene 1997, 15, 2169–2177. [Google Scholar] [CrossRef]
- Lee, M.Y.; Luciano, A.K.; Ackah, E.; Rodriguez-Vita, J.; Bancroft, T.A.; Eichmann, A.; Simons, M.; Kyriakides, T.R.; Morales-Ruiz, M.; Sessa, W.C. Endothelial akt1 mediates angiogenesis by phosphorylating multiple angiogenic substrates. Proc. Natl. Acad. Sci. USA 2014, 111, 12865–12870. [Google Scholar] [CrossRef] [PubMed]
- Giri, H.; Biswas, I.; Rezaie, A.R. Thrombomodulin regulates pten/akt signaling axis in endothelial cells. Arter. Thromb. Vasc. Biol. 2024, 44, 352–365. [Google Scholar] [CrossRef] [PubMed]
- Alnouri, M.W.; Jepards, S.; Casari, A.; Schiedel, A.C.; Hinz, S.; Müller, C.E. Selectivity is species-dependent: Characterization of standard agonists and antagonists at human, rat, and mouse adenosine receptors. Purinergic Signal. 2015, 11, 389–407. [Google Scholar] [CrossRef]
- Lindskog, M.; Svenningsson, P.; Pozzi, L.; Kim, Y.; Fienberg, A.A.; Bibb, J.A.; Fredholm, B.B.; Nairn, A.C.; Greengard, P.; Fisone, G. Involvement of darpp-32 phosphorylation in the stimulant action of caffeine. Nature 2002, 418, 774–778. [Google Scholar] [CrossRef] [PubMed]
- Jensen, T.E.; Rose, A.J.; Hellsten, Y.; Wojtaszewski, J.F.; Richter, E.A. Caffeine-induced ca(2+) release increases ampk-dependent glucose uptake in rodent soleus muscle. Am. J. Physiol. Endocrinol. Metab. 2007, 293, E286–E292. [Google Scholar] [CrossRef]












| Protein | Gene | Forward 5′ to 3′ | Reverse 5′ to 3′ |
|---|---|---|---|
| A1 AR | Adora1 | GTCAAGATCCCTCTCCGGTA | CAAGGGAGAGAATCCAGCAG |
| A2A AR | Adora2a | GGTCCTCACGCAGAGTTCC | TCACCAAGCCATTGTACCG |
| A2B AR | Adora2b | CCGATATCTGGCCATTCG | AGTCAATCCAATGCCAAAGG |
| A3 AR | Adora3 | CTCTTTGCTAGGATTGCTTGG | AGAAGGAATGCCAAGAGCAG |
| IL-1β | Il1b | GTTCCCATTAGACAACTGCACT | CCGACAGCACGAGGCTTTT |
| MCP-1 | Ccl2 | GTCTGTGCTGACCCCAAGAAG | TGGTTCCGATCCAGGTTTTTA |
| TNF-α | Tnf | ACCGTCAGCCGATTTGCTAT | TTGACGGCAGAGAGGAGGTT |
| VEGFR1 | Flt1 | GGCCCGGGATATTTATAAGAAC | CCATCCATTTTAGGGGAAGTC |
| VEGFR2 | Kdr | CCCCAAATTCCATTATGACAA | CGGCTCTTTCGCTTACTGTT |
| RPL13α | Rpl13a | TCTCAAGGTTGTTCGGCTGAA | GCCAGACGCCCCAGGTA |
Disclaimer/Publisher’s Note: The statements, opinions and data contained in all publications are solely those of the individual author(s) and contributor(s) and not of MDPI and/or the editor(s). MDPI and/or the editor(s) disclaim responsibility for any injury to people or property resulting from any ideas, methods, instructions or products referred to in the content. |
© 2026 by the authors. Licensee MDPI, Basel, Switzerland. This article is an open access article distributed under the terms and conditions of the Creative Commons Attribution (CC BY) license.
Share and Cite
Park, S.; Song, Y.-S.; Feng, X.; Sorenson, C.M.; Sheibani, N. Caffeine Mitigates Adenosine-Mediated Angiogenic Properties of Choroidal Endothelial Cells Through Antagonism of A1 Adenosine Receptor and PI3K-AKT Axis. Cells 2026, 15, 87. https://doi.org/10.3390/cells15010087
Park S, Song Y-S, Feng X, Sorenson CM, Sheibani N. Caffeine Mitigates Adenosine-Mediated Angiogenic Properties of Choroidal Endothelial Cells Through Antagonism of A1 Adenosine Receptor and PI3K-AKT Axis. Cells. 2026; 15(1):87. https://doi.org/10.3390/cells15010087
Chicago/Turabian StylePark, SunYoung, Yong-Seok Song, Xuan Feng, Christine M. Sorenson, and Nader Sheibani. 2026. "Caffeine Mitigates Adenosine-Mediated Angiogenic Properties of Choroidal Endothelial Cells Through Antagonism of A1 Adenosine Receptor and PI3K-AKT Axis" Cells 15, no. 1: 87. https://doi.org/10.3390/cells15010087
APA StylePark, S., Song, Y.-S., Feng, X., Sorenson, C. M., & Sheibani, N. (2026). Caffeine Mitigates Adenosine-Mediated Angiogenic Properties of Choroidal Endothelial Cells Through Antagonism of A1 Adenosine Receptor and PI3K-AKT Axis. Cells, 15(1), 87. https://doi.org/10.3390/cells15010087

