Bletilla Striata Polysaccharide Alleviates Neutropenia by Promoting C/EBPε-Dependent Hematopoietic Reconstitution
Abstract
1. Introduction
2. Materials and Methods
2.1. Cell Lines, Drugs, and Antibodies
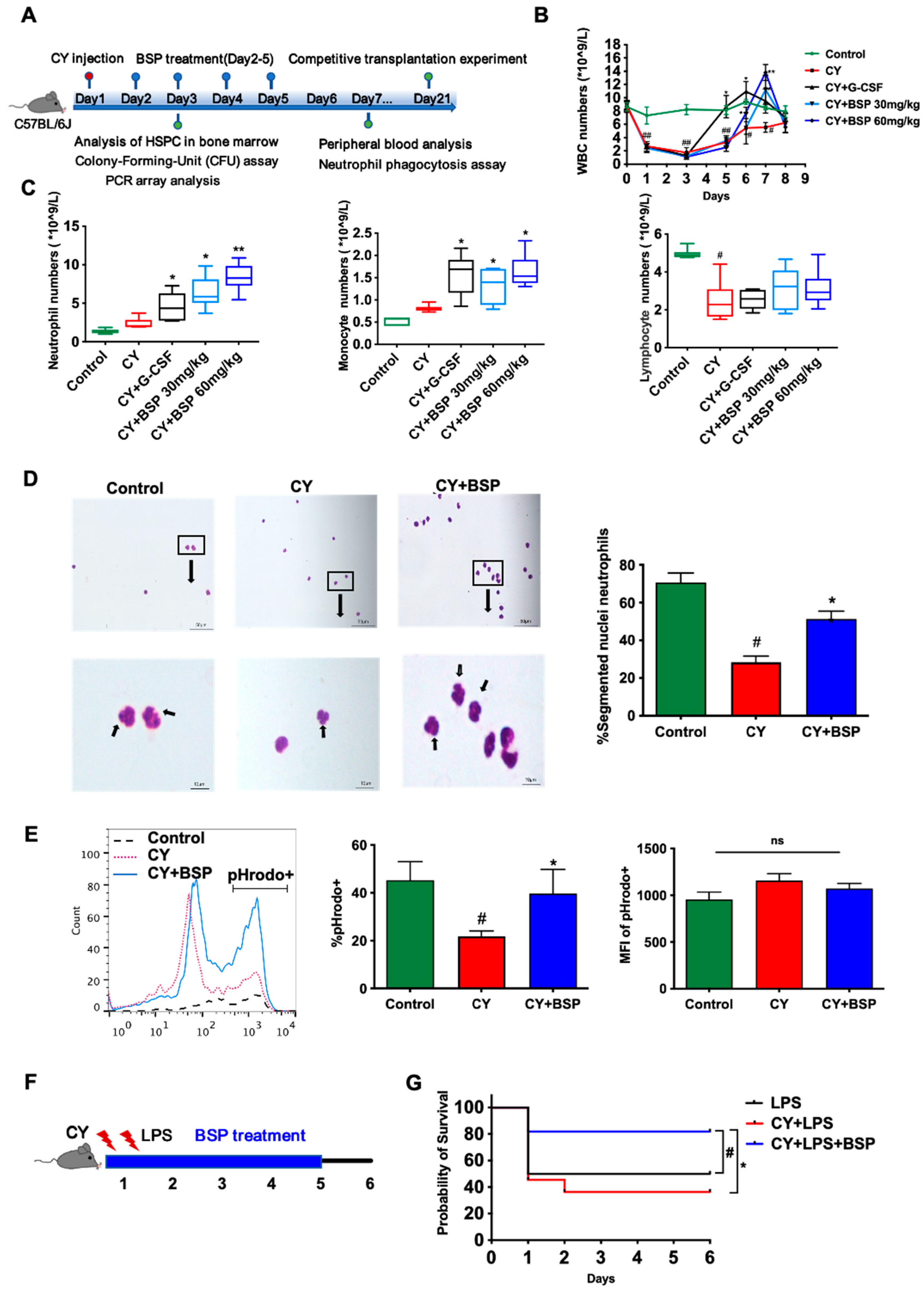
2.2. Animal Experiments
2.3. Neutrophils Isolation and Giemsa Staining
2.4. Phagocytosis Assay
2.5. Flow Cytometry Analysis
2.6. Live Imaging
2.7. Colony-Forming Unit (CFU) Assay
2.8. PCR Array Analysis and Quantitative Real-Time PCR
2.9. C/EBPε shRNA Construction and Transfection
2.10. Western Blotting
2.11. Statistical Analysis
3. Results
3.1. BSP Accelerates Recovery of Peripheral Blood Cells by Promoting Functional Neutrophil Production in Neutropenia Mice
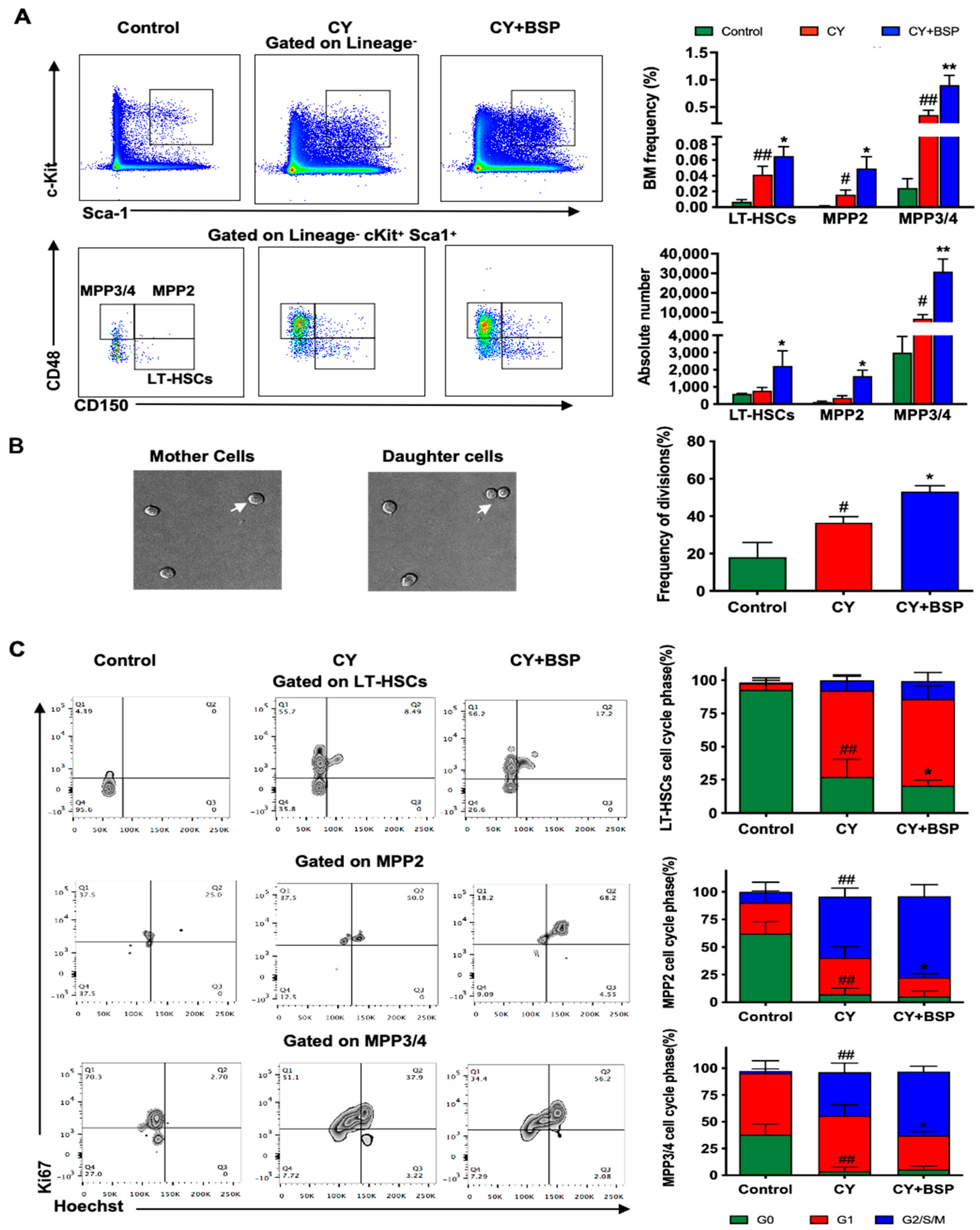
3.2. BSP Promotes the Expansion of the Hematopoietic Stem and Progenitor Cells Pool in the Bone Marrow
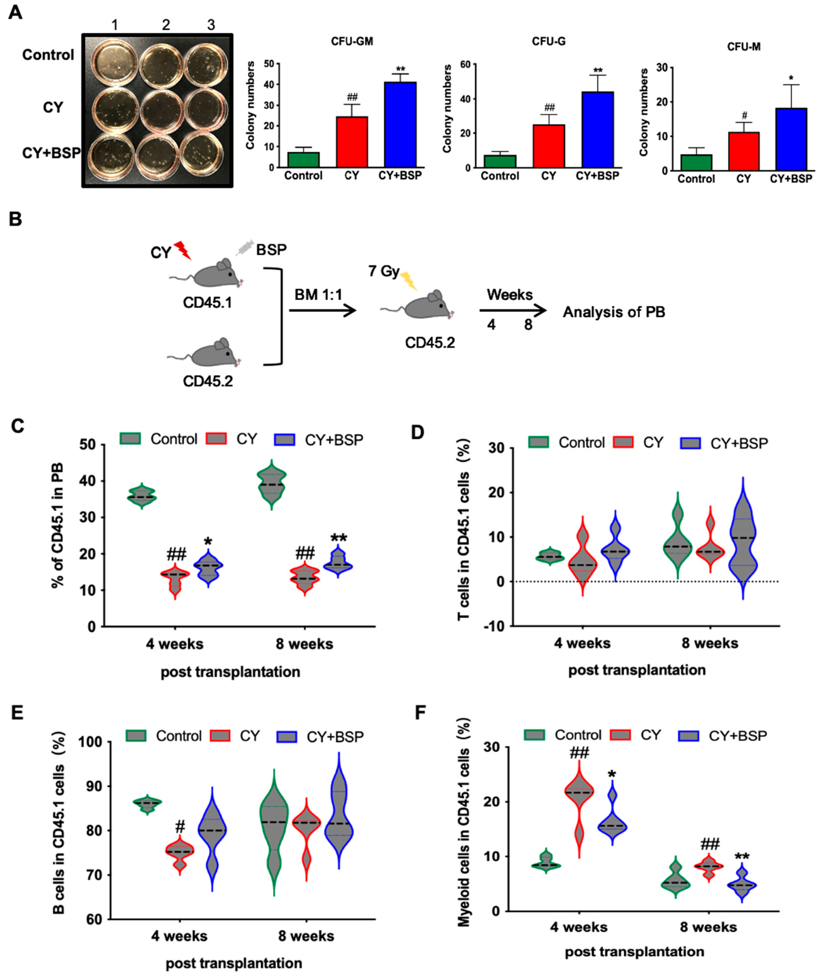
3.3. BSP Enhances the Hematopoietic Functional Capacity of HSPCs
3.4. BSP Upregulates C/EBPε Expression in HSPCs
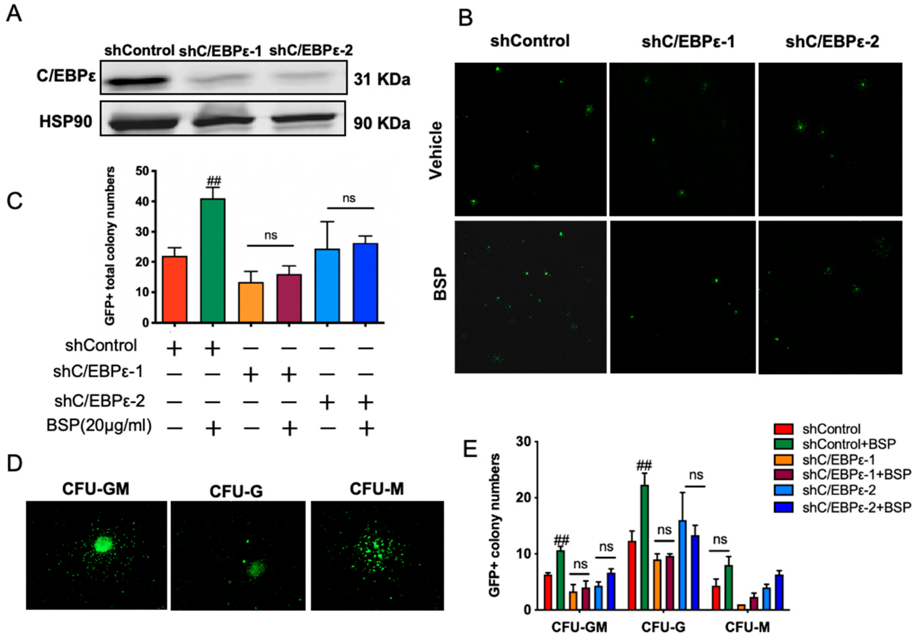
3.5. BSP-Enhanced HSPCs Colony Formation In Vitro Is C/EBPε-Dependent
3.6. C/EBPε Is Essential for BSP-Mediated Hematopoietic Reconstitution In Vivo
4. Discussion
5. Conclusions
Supplementary Materials
Author Contributions
Funding
Institutional Review Board Statement
Informed Consent Statement
Data Availability Statement
Conflicts of Interest
References
- Crawford, J.; Dale, D.C.; Lyman, G.H. Chemotherapy-Induced Neutropenia: Risks, Consequences, and New Directions for Its Management. Cancer 2004, 100, 228–237. [Google Scholar] [CrossRef]
- Graf, T.; Enver, T. Forcing Cells to Change Lineages. Nature 2009, 462, 587–594. [Google Scholar] [CrossRef] [PubMed]
- Koinis, F.; Nintos, G.; Georgoulias, V.; Kotsakis, A. Therapeutic Strategies for Chemotherapy-Induced Neutropenia in Patients with Solid Tumors. Expert Opin. Pharmacother. 2015, 16, 1505–1519. [Google Scholar] [CrossRef]
- Yu, V.W.C.; Scadden, D.T. Hematopoietic Stem Cell and Its Bone Marrow Niche. Curr. Top. Dev. Biol. 2016, 118, 21–44. [Google Scholar] [CrossRef]
- Seita, J.; Weissman, I.L. Hematopoietic Stem Cell: Self-Renewal versus Differentiation. Wiley Interdiscip. Rev. Syst. Biol. Med. 2010, 2, 640–653. [Google Scholar] [CrossRef] [PubMed]
- Höfer, T.; Rodewald, H.-R. Differentiation-Based Model of Hematopoietic Stem Cell Functions and Lineage Pathways. Blood 2018, 132, 1106–1113. [Google Scholar] [CrossRef]
- Kawamoto, H.; Ikawa, T.; Masuda, K.; Wada, H.; Katsura, Y. A Map for Lineage Restriction of Progenitors during Hematopoiesis: The Essence of the Myeloid-Based Model. Immunol. Rev. 2010, 238, 23–36. [Google Scholar] [CrossRef] [PubMed]
- Theilgaard-Mönch, K.; Jacobsen, L.C.; Borup, R.; Rasmussen, T.; Bjerregaard, M.D.; Nielsen, F.C.; Cowland, J.B.; Borregaard, N. The Transcriptional Program of Terminal Granulocytic Differentiation. Blood 2005, 105, 1785–1796. [Google Scholar] [CrossRef]
- Panopoulos, A.D.; Watowich, S.S. Granulocyte Colony-Stimulating Factor: Molecular Mechanisms of Action during Steady State and “emergency” Hematopoiesis. Cytokine 2008, 42, 277–288. [Google Scholar] [CrossRef]
- Abdel-Azim, H.; Sun, W.; Wu, L. Strategies to Generate Functionally Normal Neutrophils to Reduce Infection and Infection-Related Mortality in Cancer Chemotherapy. Pharmacol. Ther. 2019, 204, 107403. [Google Scholar] [CrossRef]
- Dick, E.P.; Prince, L.R.; Sabroe, I. Ex Vivo-Expanded Bone Marrow CD34+ Derived Neutrophils Have Limited Bactericidal Ability. Stem Cells 2008, 26, 2552–2563. [Google Scholar] [CrossRef]
- Cardot-Ruffino, V.; Bollenrucher, N.; Delius, L.; Wang, S.J.; Brais, L.K.; Remland, J.; Keheler, C.E.; Sullivan, K.M.; Abrams, T.A.; Biller, L.H.; et al. G-CSF Rescue of FOLFIRINOX-Induced Neutropenia Leads to Systemic Immune Suppression in Mice and Humans. J. Immunother. Cancer 2023, 11, e006589. [Google Scholar] [CrossRef]
- Kuśnierek, M.; Czerwińska, M. Lycium barbarum polysaccharide fraction–isolation from fruits and impact on the secretion of inflammatory mediators by human mononuclear cells and neutrophils. Prospect. Pharm. Sci. 2024, 22, 86–92. [Google Scholar] [CrossRef]
- Czerwińska, M.; Kuśnierek, M. Owoce Lycium barbarum—skład chemiczny i aktywność jagód goji—od tradycji do badań klinicznych. Prospect. Pharm. Sci. 2024, 22, 35–57. [Google Scholar] [CrossRef]
- Wang, C.; Sun, J.; Luo, Y.; Xue, W.; Diao, H.; Dong, L.; Chen, J.; Zhang, J. A Polysaccharide Isolated from the Medicinal Herb Bletilla Striata Induces Endothelial Cells Proliferation and Vascular Endothelial Growth Factor Expression in Vitro. Biotechnol. Lett. 2006, 28, 539–543. [Google Scholar] [CrossRef] [PubMed]
- Wu, X.; Xin, M.; Chen, H.; Yang, L.; Jiang, H. Novel Mucoadhesive Polysaccharide Isolated from Bletilla Striata Improves the Intraocular Penetration and Efficacy of Levofloxacin in the Topical Treatment of Experimental Bacterial Keratitis. J. Pharm. Pharmacol. 2010, 62, 1152–1157. [Google Scholar] [CrossRef]
- Wang, Y.; Han, S.; Li, R.; Cui, B.; Ma, X.; Qi, X.; Hou, Q.; Lin, M.; Bai, J.; Li, S. Structural Characterization and Immunological Activity of Polysaccharides from the Tuber of Bletilla Striata. Int. J. Biol. Macromol. 2019, 122, 628–635. [Google Scholar] [CrossRef]
- Fang, H.; Xie, X.; Liu, P.; Rao, Y.; Cui, Y.; Yang, S.; Yu, J.; Luo, Y.; Feng, Y. Ziyuglycoside II Alleviates Cyclophosphamide-Induced Leukopenia in Mice via Regulation of HSPCs Proliferation and Differentiation. Biomed. Pharmacother. 2020, 132, 110862. [Google Scholar] [CrossRef]
- Ding, W.; Shimada, H.; Li, L.; Mittal, R.; Zhang, X.; Shudo, K.; He, Q.; Prasadarao, N.V.; Wu, L. Retinoid Agonist Am80-Enhanced Neutrophil Bactericidal Activity Arising from Granulopoiesis in Vitro and in a Neutropenic Mouse Model. Blood 2013, 121, 996–1007. [Google Scholar] [CrossRef] [PubMed][Green Version]
- Villarino, N.; Brown, S.A.; Martín-Jiménez, T. Pharmacokinetics of Tulathromycin in Healthy and Neutropenic Mice Challenged Intranasally with Lipopolysaccharide from Escherichia Coli. Antimicrob. Agents Chemother. 2012, 56, 4078–4086. [Google Scholar] [CrossRef] [PubMed]
- Moynihan, J.; Cohen, N. The Kinetics of Recovery of Leukocyte Number and Lymphocyte Function Following an Injection of a Single High Dose of Cyclophosphamide in C3H/HeJ Mice. Int. J. Immunopharmacol. 1989, 11, 517–527. [Google Scholar] [CrossRef]
- Hétu-Arbour, R.; Bouali, S.; Heinonen, K.M. Experimental Competitive Bone Marrow Transplant Assays. Methods Mol. Biol. 2021, 2185, 195–214. [Google Scholar] [CrossRef]
- de Roo, J.J.D.; Staal, F.J.T. Cell Signaling Pathway Reporters in Adult Hematopoietic Stem Cells. Cells 2020, 9, 2264. [Google Scholar] [CrossRef]
- Mitrou Lis, I.; Ruppova, K.; Wang, B.; Chen, L.-S.; Grzybek, M.; Grinenko, T.; Eugster, A.; Troullinaki, M.; Palladini, A.; Kourtzelis, I.; et al. Modulation of Myelopoiesis Progenitors Is an Integral Component of Trained Immunity. Cell 2018, 172, 147–161.e12. [Google Scholar] [CrossRef]
- Gery, S.; Park, D.J.; Vuong, P.T.; Virk, R.K.; Muller, C.I.; Hofmann, W.-K.; Koeffler, H.P. RTP801 Is a Novel Retinoic Acid-Responsive Gene Associated with Myeloid Differentiation. Exp. Hematol. 2007, 35, 572–578. [Google Scholar] [CrossRef] [PubMed]
- Bartels, M.; Govers, A.M.; Fleskens, V.; Lourenço, A.R.; Pals, C.E.; Vervoort, S.J.; van Gent, R.; Brenkman, A.B.; Bierings, M.B.; Ackerman, S.J.; et al. Acetylation of C/EBPε Is a Prerequisite for Terminal Neutrophil Differentiation. Blood 2015, 125, 1782–1792. [Google Scholar] [CrossRef] [PubMed]
- Akagi, T.; Thoennissen, N.H.; George, A.; Crooks, G.; Song, J.H.; Okamoto, R.; Nowak, D.; Gombart, A.F.; Koeffler, H.P. In Vivo Deficiency of Both C/EBPβ and C/EBPε Results in Highly Defective Myeloid Differentiation and Lack of Cytokine Response. PLoS ONE 2010, 5, e15419. [Google Scholar] [CrossRef]
- Chumakov, A.M.; Grillier, I.; Chumakova, E.; Chih, D.; Slater, J.; Koeffler, H.P. Cloning of the Novel Human Myeloid-Cell-Specific C/EBP-Epsilon Transcription Factor. Mol. Cell. Biol. 1997, 17, 1375–1386. [Google Scholar] [CrossRef]
- Lekstrom-Himes, J.A.; Dorman, S.E.; Kopar, P.; Holland, S.M.; Gallin, J.I. Neutrophil-Specific Granule Deficiency Results from a Novel Mutation with Loss of Function of the Transcription Factor CCAAT/Enhancer Binding Protein Epsilon. J. Exp. Med. 1999, 189, 1847–1852. [Google Scholar] [CrossRef] [PubMed]
- Verbeek, W.; Lekstrom-Himes, J.; Park, D.J.; Dang, P.M.; Vuong, P.T.; Kawano, S.; Babior, B.M.; Xanthopoulos, K.; Koeffler, H.P. Myeloid Transcription Factor C/EBPepsilon Is Involved in the Positive Regulation of Lactoferrin Gene Expression in Neutrophils. Blood 1999, 94, 3141–3150. [Google Scholar] [CrossRef]
- Yamanaka, R.; Barlow, C.; Lekstrom-Himes, J.; Castilla, L.H.; Liu, P.P.; Eckhaus, M.; Decker, T.; Wynshaw-Boris, A.; Xanthopoulos, K.G. Impaired Granulopoiesis, Myelodysplasia, and Early Lethality in CCAAT/Enhancer Binding Protein Epsilon-Deficient Mice. Proc. Natl. Acad. Sci. USA 1997, 94, 13187–13192. [Google Scholar] [CrossRef]
- Bardoel, B.W.; Kenny, E.F.; Sollberger, G.; Zychlinsky, A. The Balancing Act of Neutrophils. Cell Host Microbe 2014, 15, 526–536. [Google Scholar] [CrossRef] [PubMed]
- Wright, H.L.; Moots, R.J.; Bucknall, R.C.; Edwards, S.W. Neutrophil function in inflammation and inflammatory diseases. Rheumatology 2010, 49, 1618–1631. [Google Scholar] [CrossRef]
- Busch, K.; Klapproth, K.; Barile, M.; Flossdorf, M.; Holland-Letz, T.; Schlenner, S.M.; Reth, M.; Höfer, T.; Rodewald, H.-R. Fundamental Properties of Unperturbed Haematopoiesis from Stem Cells in Vivo. Nature 2015, 518, 542–546. [Google Scholar] [CrossRef]
- Morrison, S.J.; Kimble, J. Asymmetric and Symmetric Stem-Cell Divisions in Development and Cancer. Nature 2006, 441, 1068–1074. [Google Scholar] [CrossRef]
- Tajbakhsh, S.; Rocheteau, P.; Le Roux, I. Asymmetric Cell Divisions and Asymmetric Cell Fates. Annu. Rev. Cell Dev. Biol. 2009, 25, 671–699. [Google Scholar] [CrossRef]
- Doulatov, S.; Notta, F.; Laurenti, E.; Dick, J.E. Hematopoiesis: A Human Perspective. Cell Stem Cell 2012, 10, 120–136. [Google Scholar] [CrossRef] [PubMed]
- Akashi, K.; Traver, D.; Miyamoto, T.; Weissman, I.L. A Clonogenic Common Myeloid Progenitor That Gives Rise to All Myeloid Lineages. Nature 2000, 404, 193–197. [Google Scholar] [CrossRef]
- Wang, W.; Yu, S.; Myers, J.; Wang, Y.; Xin, W.W.; Albakri, M.; Xin, A.W.; Li, M.; Huang, A.Y.; Xin, W.; et al. Notch2 Blockade Enhances Hematopoietic Stem Cell Mobilization and Homing. Haematologica 2017, 102, 1785–1795. [Google Scholar] [CrossRef][Green Version]
- Zhang, J.; Zhong, C.; Chen, L.; Luo, Y.; Tang, L.; Yang, J.; Jia, J.; Xie, X.; Liu, P.; Yu, J.; et al. Bletilla Striata Polysaccharide-Mediated Trained Immunity Drives the Hematopoietic Progenitors’ Expansion and Myelopoiesis. Int. Immunopharmacol. 2025, 146, 113909. [Google Scholar] [CrossRef] [PubMed]
- Singh, A.K.; Thacker, G.; Upadhyay, V.; Mishra, M.; Sharma, A.; Sethi, A.; Chowdhury, S.; Siddiqui, S.; Verma, S.P.; Pandey, A.; et al. Nemo-like Kinase Blocks Myeloid Differentiation by Targeting Tumor Suppressor C/EBPα in AML. FEBS J. 2024, 291, 4539–4557. [Google Scholar] [CrossRef]
- Mildner, A.; Schönheit, J.; Giladi, A.; David, E.; Lara-Astiaso, D.; Lorenzo-Vivas, E.; Paul, F.; Chappell-Maor, L.; Priller, J.; Leutz, A.; et al. Genomic Characterization of Murine Monocytes Reveals C/EBPβ Transcription Factor Dependence of Ly6C-Cells. Immunity 2017, 46, 849–862.e7. [Google Scholar] [CrossRef]
- Suh, H.C.; Gooya, J.; Renn, K.; Friedman, A.D.; Johnson, P.F.; Keller, J.R. C/EBPalpha Determines Hematopoietic Cell Fate in Multipotential Progenitor Cells by Inhibiting Erythroid Differentiation and Inducing Myeloid Differentiation. Blood 2006, 107, 4308–4316. [Google Scholar] [CrossRef]
- Hayashi, Y.; Hirai, H.; Kamio, N.; Yao, H.; Yoshioka, S.; Miura, Y.; Ashihara, E.; Fujiyama, Y.; Tenen, D.G.; Maekawa, T. C/EBPβ Promotes BCR-ABL-Mediated Myeloid Expansion and Leukemic Stem Cell Exhaustion. Leukemia 2013, 27, 619–628. [Google Scholar] [CrossRef]
- Wada, T.; Akagi, T. Role of the Leucine Zipper Domain of CCAAT/Enhancer Binding Protein-Epsilon (C/EBPε) in Neutrophil-Specific Granule Deficiency. Crit. Rev. Immunol. 2016, 36, 349–358. [Google Scholar] [CrossRef] [PubMed]
- Tamaru, T.; Katayama, R.; Momokino, J.; Maruoka, Y.; Ueda, A.; Kanegane, H.; Wada, T.; Bukhari, S.T.A.; Banday, A.Z.; Akagi, T. Genotype-Phenotype Correlations in Specific Granule Deficiency: Loss of DNA-Binding Ability and Impaired Nuclear Localization Cause Severe Manifestations Due to the c.655_665del CEBPE Variant. Clin. Exp. Immunol. 2025, 219, uxaf045. [Google Scholar] [CrossRef]
- Göös, H.; Fogarty, C.L.; Sahu, B.; Plagnol, V.; Rajamäki, K.; Nurmi, K.; Liu, X.; Einarsdottir, E.; Jouppila, A.; Pettersson, T.; et al. Gain-of-Function CEBPE Mutation Causes Noncanonical Autoinflammatory Inflammasomopathy. J. Allergy Clin. Immunol. 2019, 144, 1364–1376. [Google Scholar] [CrossRef]
- Okamoto, R.; Gery, S.; Gombart, A.F.; Wang, X.; Castellani, L.W.; Akagi, T.; Chen, S.; Arditi, M.; Ho, Q.; Lusis, A.J.; et al. Deficiency of CCAAT/Enhancer Binding Protein-Epsilon Reduces Atherosclerotic Lesions in LDLR-/- Mice. PLoS ONE 2014, 9, e85341. [Google Scholar] [CrossRef] [PubMed][Green Version]
- Karbakhsh Ravari, F.; Ghasemi Gorji, M.; Rafiei, A. From Iron-Driven Cell Death to Clot Formation: The Emerging Role of Ferroptosis in Thrombogenesis. Biomed. Pharmacother. 2025, 189, 118328. [Google Scholar] [CrossRef] [PubMed]
- Valenti, P.; Antonini, G. Lactoferrin: An Important Host Defence against Microbial and Viral Attack. Cell. Mol. Life Sci. 2005, 62, 2576–2587. [Google Scholar] [CrossRef]
- Yi, W.; Zhang, J.; Huang, Y.; Zhan, Q.; Zou, M.; Cheng, X.; Zhang, X.; Yin, Z.; Tao, S.; Cheng, H.; et al. Ferritin-mediated mitochondrial iron homeostasis is essential for the survival of hematopoietic stem cells and leukemic stem cells. Leukemia 2024, 38, 1003–1018. [Google Scholar] [CrossRef] [PubMed]
- Nie, Y.; Han, Y.-C.; Zou, Y.-R. CXCR4 is required for the quiescence of primitive hematopoietic cells. J. Exp. Med. 2008, 205, 777–783. [Google Scholar] [CrossRef]
- Cho, S.Y.; Xu, M.; Roboz, J.; Lu, M.; Mascarenhas, J.; Hoffman, R. The Effect of CXCL12 Processing on CD34+ Cell Migration in Myeloproliferative Neoplasms. Cancer Res. 2010, 70, 3402–3410. [Google Scholar] [CrossRef] [PubMed]
- Cheng, S.; Zhu, J.; Bian, Y.; Yao, J.; Zhang, W.; Yin, S.; Kuang, T.; Xian, L.; Liang, H. C/EBPε and Its Acetylation in PMN Enhance the Tolerance to Trauma. Clin. Exp. Immunol. 2025, 219, uxae061. [Google Scholar] [CrossRef] [PubMed]
- Cai, R.; Cai, X.; Chen, B.; Xu, W.; Lu, J. C/EBPε Participates in All-Trans Retinoic Acid Induction of PI3Kγ in U937 Cells via an Intronic Matrix Attachment Region Sequence. Mol. Biol. Rep. 2010, 37, 3795–3800. [Google Scholar] [CrossRef]







Disclaimer/Publisher’s Note: The statements, opinions and data contained in all publications are solely those of the individual author(s) and contributor(s) and not of MDPI and/or the editor(s). MDPI and/or the editor(s) disclaim responsibility for any injury to people or property resulting from any ideas, methods, instructions or products referred to in the content. |
© 2025 by the authors. Licensee MDPI, Basel, Switzerland. This article is an open access article distributed under the terms and conditions of the Creative Commons Attribution (CC BY) license (https://creativecommons.org/licenses/by/4.0/).
Share and Cite
Cui, Y.; Luo, Y.; Zhang, C.; Shan, D.; Feng, Y.; Yang, S.; Chen, L.; Yu, J. Bletilla Striata Polysaccharide Alleviates Neutropenia by Promoting C/EBPε-Dependent Hematopoietic Reconstitution. Cells 2025, 14, 1888. https://doi.org/10.3390/cells14231888
Cui Y, Luo Y, Zhang C, Shan D, Feng Y, Yang S, Chen L, Yu J. Bletilla Striata Polysaccharide Alleviates Neutropenia by Promoting C/EBPε-Dependent Hematopoietic Reconstitution. Cells. 2025; 14(23):1888. https://doi.org/10.3390/cells14231888
Chicago/Turabian StyleCui, Yaru, Yingying Luo, Cheng Zhang, Dan Shan, Yulin Feng, Shilin Yang, Lanying Chen, and Jun Yu. 2025. "Bletilla Striata Polysaccharide Alleviates Neutropenia by Promoting C/EBPε-Dependent Hematopoietic Reconstitution" Cells 14, no. 23: 1888. https://doi.org/10.3390/cells14231888
APA StyleCui, Y., Luo, Y., Zhang, C., Shan, D., Feng, Y., Yang, S., Chen, L., & Yu, J. (2025). Bletilla Striata Polysaccharide Alleviates Neutropenia by Promoting C/EBPε-Dependent Hematopoietic Reconstitution. Cells, 14(23), 1888. https://doi.org/10.3390/cells14231888

