The Evolution, Current Landscape, and Future Prospects of Oncolytic Virotherapy in Melanoma: Talimogene Laherparepvec and Beyond
Abstract
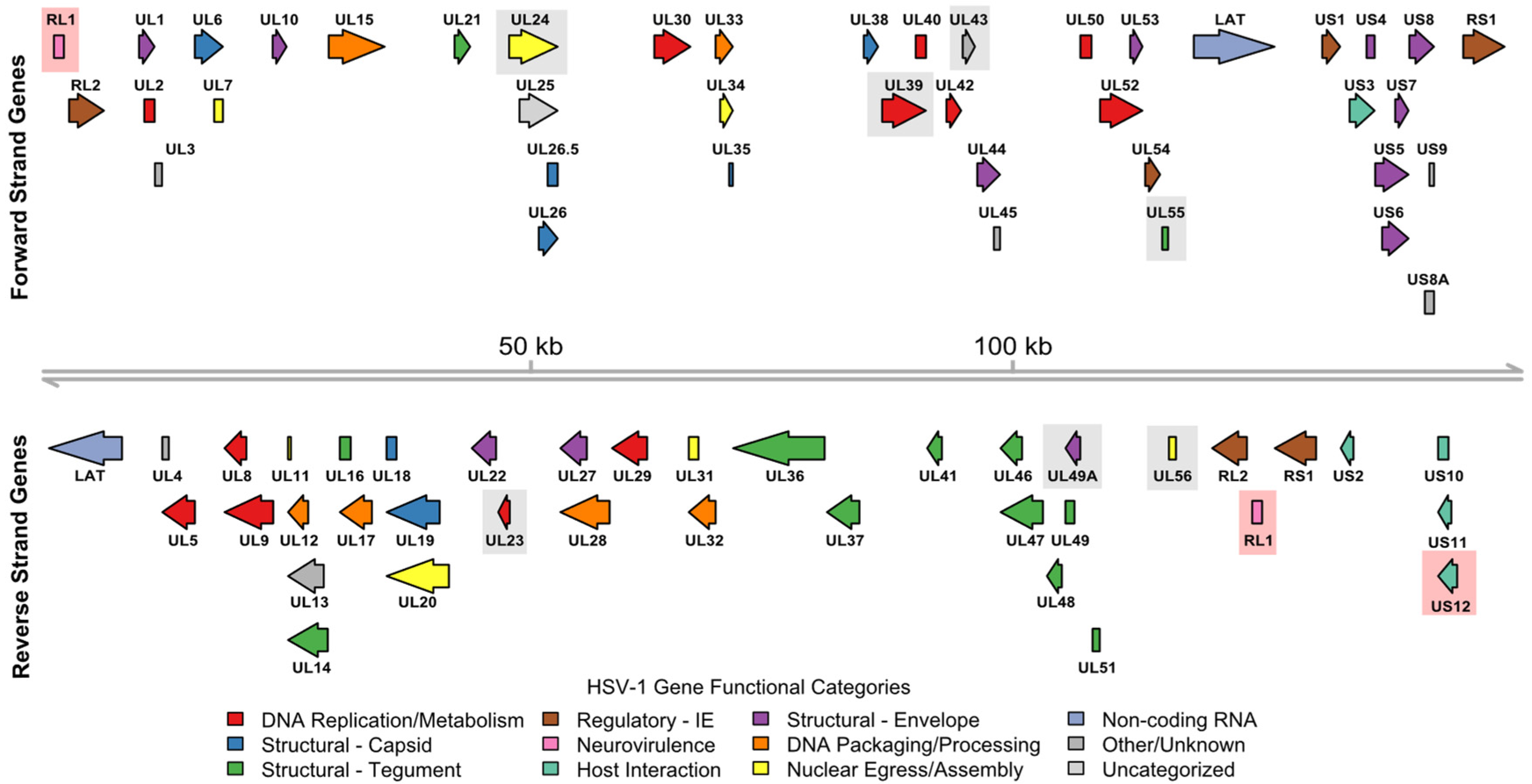
1. A Brief History of Oncolytic Viruses
2. Oncolytic Virus Clinical Trials in Advanced or Metastatic Melanoma
3. Neoadjuvant Oncolytic Virus Trials in Melanoma
4. Discussion
4.1. Evolution in Design of Oncolytic Viruses for Melanoma Therapy
4.2. Current Status of Clinical Application of Oncolytic Viruses in Melanoma Therapy
4.2.1. Limited Scope of Current T-VEC Approval
4.2.2. Emerging Regulatory Challenges Confounding Clinical Translation
4.3. Open Questions Surrounding the Use of Oncolytic Viruses in Melanoma
4.3.1. Do OVs Have a Role in the Neoadjuvant Setting in the ICI Era?
4.3.2. What Dose of T-VEC Is Both Safe and Maximally Effective?
4.3.3. How Should Oncolytic Virus Dose Scale with Respect to Tumor Size and Disease Burden?
4.3.4. What Is the Benefit of Injecting Primary Melanoma Lesions?
4.3.5. What Is the Benefit of Injecting Visceral Lesions?
4.3.6. In What Other Melanoma Clinical Scenarios Might OVs Be Useful?
4.3.7. When Is Most Appropriate Time to Measure Efficacy Signals?
4.3.8. Will Biomarkers Become Useful to Guide Patient Selection?
5. Conclusions
Author Contributions
Funding
Data Availability Statement
Conflicts of Interest
Abbreviations
| ATP | Adenosine triphosphate |
| CD | Cluster of differentiation |
| CI | Confidence interval |
| CR | Complete response |
| CRR | Complete response rate |
| CTLA-4 | Cytotoxic T-lymphocyte associated protein-4 |
| DAMP | Damage-associated molecular pattern |
| DCR | Disease-control rate |
| DMFS | Distant metastasis-free survival |
| DNA | Deoxyribonucleic acid |
| DRR | Durable response rate |
| EFS | Event-free survival |
| FDA | Food and drug administration |
| GALV-GP R | Gibbon ape leukemia virus fusogenic glycoprotein |
| GM-CSF | Granulocyte–monocyte colony-stimulating factor |
| HMGB1 | High mobility group B1 |
| HR | Hazard ratio |
| HSV | Herpes simplex virus |
| ICI | Immune checkpoint inhibitor |
| IDO | Indoleamine 2,3-dioxygenase |
| IL | Interleukin |
| LRFS | Local recurrence-free survival |
| MHC | Major histocompatibility complex |
| MPR | Major pathologic response |
| NCBI | National center for biotechnology information |
| NE | Not evaluable |
| OR | Odds ratio |
| ORF | Open reading frame |
| ORR | Overall response rate |
| OS | Overall survival |
| PD-1 | Programmed cell death protein 1 |
| PD-L1 | Programmed cell death 1 ligand 1 |
| PFS | Progression-free survival |
| PR | Partial response |
| RefSeq | NCBI reference sequence database |
| RFS | Recurrence-free survival |
| RP1 | Replimune-1 (Vusolimogene oderparepvec) |
| RP2 | Replimune-2 |
| RRFS | Regional recurrence-free survival |
| SD | Stable disease |
| STING | Stimulator of interferon genes |
| TRAE | Treatment-related adverse event |
| T-VEC | Talimogene laherparepvec |
References
- Dock, G. The Influence of Complicating Diseases Upon Leukaemia. Am. J. Med. Sci. 1904, 127, 563. [Google Scholar] [CrossRef]
- Pelner, L. Effects of Concurrent Infections and Their Toxins on the Course of Leukemia. Acta Med. Scand. Suppl. 1958, 162, 5–24. [Google Scholar] [CrossRef]
- Sinkovics, J.; Horvath, J. New Developments in the Virus Therapy of Cancer: A Historical Review. Intervirology 1993, 36, 193–214. [Google Scholar] [CrossRef] [PubMed]
- Bierman, H.R.; Crile, D.M.; Dod, K.S.; Kelly, K.H.; Petrakis, N.I.; White, L.P.; Shimkin, M.B. Remissions in Leukemia of Childhood Following Acute Infectious Disease. Staphylococcus and Streptococcus, Varicella, and Feline Panleukopenias. Cancer 1953, 6, 591–605. [Google Scholar] [CrossRef]
- Hoster, H.A.; Zanes, R.P.; Von Haam, E. Studies in Hodgkin’s Syndrome; the Association of Viral Hepatitis and Hodgkin’s Disease; a Preliminary Report. Cancer Res. 1949, 9, 473–480. [Google Scholar]
- Southam, C.M.; Moore, A.E. Clinical Studies of Viruses as Antineoplastic Agents, with Particular Reference to Egypt 101 Virus. Cancer 1952, 5, 1025–1034. [Google Scholar] [CrossRef]
- Georgiades, J.; Zielinski, T.; Cicholska, A.; Jordan, E. Research on the Oncolytic Effect of APC Viruses in Cancer of the Cervix Uteri; Preliminary Report. Biul. Inst. Med. Morsk. Gdan. 1959, 10, 49–57. [Google Scholar]
- Wheelock, E.F.; Dingle, J.H. Observations on the Repeated Administration of Viruses to a Patient with Acute Leukemia. N. Engl. J. Med. 1964, 271, 645–651. [Google Scholar] [CrossRef] [PubMed]
- Lawler, S.E.; Speranza, M.C.; Cho, C.F.; Chiocca, E.A. Oncolytic Viruses in Cancer Treatment: A Review. JAMA Oncol. 2017, 3, 841–849. [Google Scholar] [CrossRef]
- Watanabe, D.; Goshima, F. Oncolytic Virotherapy by HSV. Adv. Exp. Med. Biol. 2018, 1045, 63–84. [Google Scholar] [CrossRef]
- Nemunaitis, J.; Senzer, N.; Sarmiento, S.; Zhang, Y.A.; Arzaga, R.; Sands, B.; Maples, P.; Tong, A.W. A Phase I Trial of Intravenous Infusion of ONYX-015 and Enbrel in Solid Tumor Patients. Cancer Gene Ther. 2007, 14, 885–893. [Google Scholar] [CrossRef]
- Khuri, F.R.; Nemunaitis, J.; Ganly, I.; Arseneau, J.; Tannock, I.F.; Romel, L.; Gore, M.; Ironside, J.; MacDougall, R.H.; Heise, C.; et al. A Controlled Trial of Intratumoral ONYX-015, a Selectively-Replicating Adenovirus, in Combination with Cisplatin and 5-Fluorouracil in Patients with Recurrent Head and Neck Cancer. Nat. Med. 2000, 6, 879–885. [Google Scholar] [CrossRef] [PubMed]
- Galanis, E.; Okuno, S.H.; Nascimento, A.G.; Lewis, B.D.; Lee, R.A.; Oliveira, A.M.; Sloan, J.A.; Atherton, P.; Edmonson, J.H.; Erlichman, C.; et al. Phase I-II Trial of ONYX-015 in Combination with MAP Chemotherapy in Patients with Advanced Sarcomas. Gene Ther. 2005, 12, 437–445. [Google Scholar] [CrossRef] [PubMed]
- McGeoch, D.J. The Genome of Herpes Simplex Virus: Structure, Replication and Evolution. J. Cell Sci. 1987, 7 (Suppl. 7), 67–94. [Google Scholar] [CrossRef]
- Martuza, R.L.; Malick, A.; Markert, J.M.; Ruffner, K.L.; Coen, D.M. Experimental Therapy of Human Glioma by Means of a Genetically Engineered Virus Mutant. Science 1991, 252, 854–856. [Google Scholar] [CrossRef]
- Markert, J.M.; Malick, A.; Coen, D.M.; Martuza, R.L. Reduction and Elimination of Encephalitis in an Experimental Glioma Therapy Model with Attenuated Herpes Simplex Mutants That Retain Susceptibility to Acyclovir. Neurosurgery 1993, 32, 597–603. [Google Scholar] [CrossRef] [PubMed]
- Mineta, T.; Rabkin, S.D.; Yazaki, T.; Hunter, W.D.; Martuza, R.L. Attenuated Multi-Mutated Herpes Simplex Virus-1 for the Treatment of Malignant Gliomas. Nat. Med. 1995, 1, 938–943. [Google Scholar] [CrossRef]
- Todo, T.; Feigenbaum, F.; Rabkin, S.D.; Lakeman, F.; Newsome, J.T.; Johnson, P.A.; Mitchell, E.; Belliveau, D.; Ostrove, J.M.; Martuza, R.L. Viral Shedding and Biodistribution of G207, a Multimutated, Conditionally Replicating Herpes Simplex Virus Type 1, after Intracerebral Inoculation in Aotus. Mol. Ther. 2000, 2, 588–595. [Google Scholar] [CrossRef]
- Sundaresan, P.; Hunter, W.D.; Martuza, R.L.; Rabkin, S.D. Attenuated, Replication-Competent Herpes Simplex Virus Type 1 Mutant G207: Safety Evaluation in Mice. J. Virol. 2000, 74, 3832–3841. [Google Scholar] [CrossRef]
- Markert, J.M.; Liechty, P.G.; Wang, W.; Gaston, S.; Braz, E.; Karrasch, M.; Nabors, L.B.; Markiewicz, M.; Lakeman, A.D.; Palmer, C.A.; et al. Phase Ib Trial of Mutant Herpes Simplex Virus G207 Inoculated Pre-and Post-Tumor Resection for Recurrent GBM. Mol. Ther. 2009, 17, 199–207. [Google Scholar] [CrossRef]
- Cozzi, P.J.; Burke, P.B.; Bhargav, A.; Heston, W.D.W.; Huryk, B.; Scardino, P.T.; Fong, Y. Oncolytic Viral Gene Therapy for Prostate Cancer Using Two Attenuated, Replication-Competent, Genetically Engineered Herpes Simplex Viruses. Prostate 2002, 53, 95–100. [Google Scholar] [CrossRef]
- Ebright, M.I.; Zager, J.S.; Malhotra, S.; Delman, K.A.; Weigel, T.L.; Rusch, V.W.; Fong, Y. Replication-Competent Herpes Virus NV1020 as Direct Treatment of Pleural Cancer in a Rat Model. J. Thorac. Cardiovasc. Surg. 2002, 124, 123–129. [Google Scholar] [CrossRef] [PubMed][Green Version]
- Cozzi, P.J.; Malhotra, S.; McAuliffe, P.; Kooby, D.A.; Federoff, H.J.; Huryk, B.; Johnson, P.; Scardino, P.T.; Heston, W.D.; Fong, Y. Intravesical Oncolytic Viral Therapy Using Attenuated, Replication-Competent, Herpes Simplex Viruses G207 and Nv1020 Is Effective in the Treatment of Bladder Cancer in an Orthotopic Syngeneic Model. FASEB J. 2001, 15, 1306–1308. [Google Scholar] [CrossRef] [PubMed]
- Geevarghese, S.K.; Geller, D.A.; De Haan, H.A.; Hörer, M.; Knoll, A.E.; Mescheder, A.; Nemunaitis, J.; Reid, T.R.; Sze, D.Y.; Tanabe, K.K.; et al. Phase I/II Study of Oncolytic Herpes Simplex Virus NV1020 in Patients with Extensively Pretreated Refractory Colorectal Cancer Metastatic to the Liver. Hum. Gene Ther. 2010, 21, 1119–1128. [Google Scholar] [CrossRef] [PubMed]
- Kemeny, N.; Brown, K.; Covey, A.; Kim, T.; Bhargava, A.; Brody, L.; Guilfoyle, B.; Haag, N.P.; Karrasch, M.; Glasschroeder, B.; et al. Phase I, Open-Label, Dose-Escalating Study of a Genetically Engineered Herpes Simplex Virus, NV1020, in Subjects with Metastatic Colorectal Carcinoma to the Liver. Hum. Gene Ther. 2006, 17, 1214–1224. [Google Scholar] [CrossRef]
- Sze, D.Y.; Iagaru, A.H.; Gambhir, S.S.; De Haan, H.A.; Reid, T.R. Response to Intra-Arterial Oncolytic Virotherapy with the Herpes Virus NV1020 Evaluated by [18F]Fluorodeoxyglucose Positron Emission Tomography and Computed Tomography. Hum. Gene Ther. 2012, 23, 91–97. [Google Scholar] [CrossRef]
- MacKie, R.M.; Stewart, B.; Brown, S.M. Intralesional Injection of Herpes Simplex Virus 1716 in Metastatic Melanoma. Lancet 2001, 357, 525–526. [Google Scholar] [CrossRef]
- Andtbacka, R.H.; Ross, M.I.; Agarwala, S.S.; Taylor, M.H.; Vetto, J.T.; Neves, R.I.; Daud, A.; Khong, H.T.; Ungerleider, R.S.; Tanaka, M.; et al. Final Results of a Phase II Multicenter Trial of HF10, a Replication-Competent HSV-1 Oncolytic Virus, and Ipilimumab Combination Treatment in Patients with Stage IIIB-IV Unresectable or Metastatic Melanoma. J. Clin. Oncol. 2017, 35 (Suppl. 15), 9510. [Google Scholar] [CrossRef]
- Liu, B.L.; Robinson, M.; Han, Z.Q.; Branston, R.H.; English, C.; Reay, P.; McGrath, Y.; Thomas, S.K.; Thornton, M.; Bullock, P.; et al. ICP34.5 Deleted Herpes Simplex Virus with Enhanced Oncolytic, Immune Stimulating, and Anti-Tumour Properties. Gene Ther. 2003, 10, 292–303. [Google Scholar] [CrossRef]
- Moesta, A.K.; Cooke, K.; Piasecki, J.; Mitchell, P.; Rottman, J.B.; Fitzgerald, K.; Zhan, J.; Yang, B.; Le, T.; Belmontes, B.; et al. Local Delivery of OncoVEXmGM-CSF Generates Systemic Antitumor Immune Responses Enhanced by Cytotoxic T-Lymphocyte–Associated Protein Blockade. Clin. Cancer Res. 2017, 23, 6190–6202. [Google Scholar] [CrossRef]
- Estrada, J.; Zhan, J.; Mitchell, P.; Werner, J.; Beltran, P.J.; Devoss, J.; Qing, J.; Cooke, K.S. OncoVEX MGM-CSF Expands Tumor Antigen-Specific CD8+ T-Cell Response in Preclinical Models. J. Immunother. Cancer 2023, 11, e006374. [Google Scholar] [CrossRef]
- Bommareddy, P.K.; Zloza, A.; Rabkin, S.D.; Kaufman, H.L. Oncolytic Virus Immunotherapy Induces Immunogenic Cell Death and Overcomes STING Deficiency in Melanoma. Oncoimmunology 2019, 8, e1591875. [Google Scholar] [CrossRef]
- Gartrell, R.D.; Blake, Z.; Rizk, E.M.; Perez-Lorenzo, R.; Weisberg, S.P.; Simoes, I.; Esancy, C.; Fu, Y.; Davari, D.R.; Barker, L.; et al. Combination Immunotherapy Including OncoVEXmGMCSF Creates a Favorable Tumor Immune Micro-Environment in Transgenic BRAF Murine Melanoma. Cancer Immunol. Immunother. 2022, 71, 1837–1849. [Google Scholar] [CrossRef]
- Andtbacka, R.H.; Collichio, F.; Harrington, K.J.; Middleton, M.R.; Downey, G.; Öhrling, K.; Kaufman, H.L. Final Analyses of OPTiM: A Randomized Phase III Trial of Talimogene Laherparepvec versus Granulocyte-Macrophage Colony-Stimulating Factor in Unresectable Stage III-IV Melanoma. J. Immunother. Cancer 2019, 7, 145. [Google Scholar] [CrossRef]
- Andtbacka, R.H.; Kaufman, H.L.; Collichio, F.; Amatruda, T.; Senzer, N.; Chesney, J.; Delman, K.A.; Spitler, L.E.; Puzanov, I.; Agarwala, S.S.; et al. Talimogene Laherparepvec Improves Durable Response Rate in Patients with Advanced Melanoma. J. Clin. Oncol. 2015, 33, 2780–2788. [Google Scholar] [CrossRef]
- DailyMed—IMLYGIC—Talimogene Laherparepvec Injection, Suspension. Available online: https://dailymed.nlm.nih.gov/dailymed/drugInfo.cfm?setid=64ffb680-ea8c-42fc-9649-9e8c0eb77ddb&audience=consumer (accessed on 27 August 2025).
- Long, G.; Dummer, R.; Johnson, D.; Michielin, O.; Martin-Algarra, S.; Treichel, S.; Chan, E.; Diede, S.; Ribas, A. 429 Long-Term Analysis of MASTERKEY-265 Phase 1b Trial of Talimogene Laherparepvec (T-VEC) plus Pembrolizumab in Patients with Unresectable Stage IIIB-IVM1c Melanoma. J. Immunother. Cancer 2020, 8 (Suppl. 3), A261. [Google Scholar] [CrossRef]
- Chesney, J.A.; Ribas, A.; Long, G.V.; Kirkwood, J.M.; Dummer, R.; Puzanov, I.; Hoeller, C.; Gajewski, T.F.; Gutzmer, R.; Rutkowski, P.; et al. Randomized, Double-Blind, Placebo-Controlled, Global Phase III Trial of Talimogene Laherparepvec Combined with Pembrolizumab for Advanced Melanoma. J. Clin. Oncol. 2023, 41, 528–540. [Google Scholar] [CrossRef] [PubMed]
- Chesney, J.A.; Puzanov, I.; Collichio, F.A.; Singh, P.; Milhem, M.M.; Glaspy, J.; Hamid, O.; Ross, M.; Friedlander, P.; Garbe, C.; et al. Talimogene Laherparepvec in Combination with Ipilimumab versus Ipilimumab Alone for Advanced Melanoma: 5-Year Final Analysis of a Multicenter, Randomized, Open-Label, Phase II Trial. J. Immunother. Cancer 2023, 11, 6270. [Google Scholar] [CrossRef]
- Wong, M.K.; Milhem, M.M.; Sacco, J.J.; Michels, J.; In, G.K.; Couselo, E.M.; Schadendorf, D.; Beasley, G.M.; Niu, J.; Chmielowski, B.; et al. RP1 Combined with Nivolumab in Advanced Anti-PD-1-Failed Melanoma (IGNYTE). J. Clin. Oncol. 2025, JCO-25-01346. [Google Scholar] [CrossRef] [PubMed]
- Ribas, A.; Kirkwood, J.M.; Flaherty, K.T. Anti-PD-1 Antibody Treatment for Melanoma. Lancet Oncol. 2018, 19, e219. [Google Scholar] [CrossRef] [PubMed]
- Luke, J.J.; Kong, G.; Gullo, G.; Robert, C. A Randomized, Controlled, Multicenter, Phase 3 Study of Vusolimogene Oderparepvec (VO) Combined with Nivolumab vs Treatment of Physician’s Choice in Patients with Advanced Melanoma That Has Progressed on Anti–PD-1 and Anti–CTLA-4 Therapy (IGNYTE-3). J. Clin. Oncol. 2024, 42 (Suppl. 16), TPS9604. [Google Scholar] [CrossRef]
- Wang, X.; Tian, H.; Chi, Z.; Si, L.; Sheng, X.; Hu, H.; Gu, X.; Li, S.; Li, C.; Lian, B.; et al. Oncolytic Virus OH2 Extends Survival in Patients with PD-1 Pretreated Melanoma: Phase Ia/Ib Trial Results and Biomarker Insights. J. Immunother. Cancer 2025, 13, e010662. [Google Scholar] [CrossRef] [PubMed]
- Cui, C.L.; Wang, X.; Lian, B.; Ji, Q.; Zhou, L.; Chi, Z.; Si, L.; Sheng, X.; Kong, Y.; Yu, J.; et al. OrienX010, an Oncolytic Virus, in Patients with Unresectable Stage IIIC-IV Melanoma: A Phase Ib Study. J. Immunother. Cancer 2022, 10, e004307. [Google Scholar] [CrossRef]
- Guo, J.; Cui, C.; Wang, X.; Lian, B.; Yin, S.; Cong, Y.; Chi, Z.; Si, L.; Sheng, X.; Tang, B.; et al. A Phase 1b Clinical Trial of Anti-PD-1 Ab (Toripalimab) plus Intralesional Injection of OrienX010 in Stage Melanoma with Liver Metastases. J. Clin. Oncol. 2021, 39 (Suppl. 15), 9559. [Google Scholar] [CrossRef]
- Zarezadeh Mehrabadi, A.; Tat, M.; Ghorbani Alvanegh, A.; Roozbahani, F.; Esmaeili Gouvarchin Ghaleh, H. Revolutionizing Cancer Treatment: The Power of Bi- and Tri-Specific T-Cell Engagers in Oncolytic Virotherapy. Front. Immunol. 2024, 15, 1343378. [Google Scholar] [CrossRef]
- Harrington, K.J.; Sacco, J.J.; Olsson-Brown, A.C.; Chan, T.Y.; Nenclares, P.; Leslie, I.; Saleem, I.; Bommareddy, P.; Ahlers, C.M.; Coffin, R.S.; et al. A Phase 1 Trial of RP2, a First-in-Class, Enhanced Potency Oncolytic HSV Expressing an Anti-CTLA-4 Antibody as a Single Agent and Combined with Nivolumab in Patients with Advanced Solid Tumors. J. Clin. Oncol. 2022, 40 (Suppl. 16), TPS2704. [Google Scholar] [CrossRef]
- Sacco, J.J.; Harrington, K.J.; Olsson-Brown, A.; Chan, T.Y.; Nenclares, P.; Leslie, I.; Bommareddy, P.; Kalbasi, A.; Xie, B.; Mishal, M.; et al. Safety, Efficacy, and Biomarker Results from an Open-Label, Multicenter, Phase 1 Study of RP2 Alone or Combined with Nivolumab in a Cohort of Patients with Uveal Melanoma. J. Clin. Oncol. 2024, 42 (Suppl. 16), 9511. [Google Scholar] [CrossRef]
- Sacco, J.J.; Moser, J.C.; Betof Warner, A.; Sullivan, R.J.; Davar, D.; Shoushtari, A.N.; Carvajal, R.D.; Patel, S.P.; Joshua, A.M.; Hassel, J.C.; et al. A Randomized, Phase 2/3 Clinical Trial Investigating RP2 plus Nivolumab vs Ipilimumab plus Nivolumab in Immune Checkpoint Inhibitor-Naïve Patients with Metastatic Uveal Melanoma. J. Clin. Oncol. 2025, 43 (Suppl. 16), TPS9597. [Google Scholar] [CrossRef]
- Study Details|NCT05938296|OHSV2-PD-L1/CD3-BsAb Administered via Intratumoral Injection|ClinicalTrials.gov. Available online: https://clinicaltrials.gov/study/NCT05938296 (accessed on 26 August 2025).
- Dummer, R.; Gyorki, D.E.; Hyngstrom, J.R.; Ning, M.; Lawrence, T.; Ross, M.I. Final 5-Year Follow-Up Results Evaluating Neoadjuvant Talimogene Laherparepvec Plus Surgery in Advanced Melanoma: A Randomized Clinical Trial. JAMA Oncol. 2023, 9, 1457–1459. [Google Scholar] [CrossRef]
- Zijlker, L.P.; van Houdt, W.J.; Stahlie, E.H.; Franke, V.; Rohaan, M.W.; Delatzakis, A.; Zuur, C.; Klop, W.M.; van de Wiel, B.A.; Kuijpers, A.; et al. Neoadjuvant T-VEC + Nivolumab Combination Therapy for Resectable Early Metastatic (Stage IIIB/C/D-IV M1a) Melanoma with Injectable Disease: NIVEC Trial. J. Clin. Oncol. 2023, 41 (Suppl. 16), 9546. [Google Scholar] [CrossRef]
- Liu, J.; Wang, X.; Li, Z.; Gao, S.; Mao, L.; Dai, J.; Li, C.; Cui, C.; Chi, Z.; Sheng, X.; et al. Neoadjuvant Oncolytic Virus Orienx010 and Toripalimab in Resectable Acral Melanoma: A Phase Ib Trial. Signal Transduct. Target. Ther. 2024, 9, 318. [Google Scholar] [CrossRef] [PubMed]
- Dummer, R.; Robert, C.; Scolyer, R.A.; Taube, J.M.; Tetzlaff, M.T.; Menzies, A.M.; Hill, A.; Grob, J.J.; Portnoy, D.C.; Lebbe, C.; et al. Neoadjuvant Anti-PD-1 Alone or in Combination with Anti-TIGIT or an Oncolytic Virus in Resectable Stage IIIB–D Melanoma: A Phase 1/2 Trial. Nat. Med. 2025, 31, 144–151. [Google Scholar] [CrossRef]
- Sacco, J.J.; Harrington, K.J.; Olsson-Brown, A.; Chan, T.Y.; Nenclares, P.; Leslie, I.; Bommareddy, P.; Xie, B.; Wolff, J.; Middleton, M.R. Preliminary Safety and Efficacy Results from an Open-Label, Multicenter, Phase 1 Study of RP2 as a Single Agent and in Combination with Nivolumab in a Cohort of Patients with Uveal Melanoma. J. Clin. Oncol. 2023, 41 (Suppl. 16), 9527. [Google Scholar] [CrossRef]
- FDA Issues CRL for RP1 in Advanced Melanoma. Available online: https://www.targetedonc.com/view/fda-issues-crl-for-rp1-in-advanced-melanoma (accessed on 27 August 2025).
- Beekman, K.E.; Parker, L.M.; DePalo, D.K.; Elleson, K.M.; Sarnaik, A.A.; Tsai, K.Y.; Withycombe, B.M.; Zager, J.S. Four Cases of Disseminated Herpes Simplex Virus Following Talimogene Laherparepvec Injections for Unresectable Metastatic Melanoma. JAAD Case Rep. 2023, 33, 56. [Google Scholar] [CrossRef]
- Study Details|NCT04349436|A Phase 1B/2 Study of RP1 in Solid Organ Transplant Patients with Advanced Cutaneous Malignancies|ClinicalTrials.gov. Available online: https://www.clinicaltrials.gov/study/NCT04349436 (accessed on 27 August 2025).
- Migden, M.R.; Chai-Ho, W.; Daniels, G.A.; Medina, T.; Wise-Draper, T.M.; Kheterpal, M.; Tang, J.C.; Ibrahim, S.F.; Bolotin, D.; Verschraegen, C.; et al. Abstract CT003: Initial Results from an Open-Label Phase 1b/2 Study of RP1 Oncolytic Immunotherapy in Solid Organ Transplant Recipients with Advanced Cutaneous Malignancies (ARTACUS). Cancer Res. 2024, 84 (Suppl. 7), CT003. [Google Scholar] [CrossRef]
- Andtbacka, R.H.; Amatruda, T.; Nemunaitis, J.; Zager, J.S.; Walker, J.; Chesney, J.A.; Liu, K.; Hsu, C.P.; Pickett, C.A.; Mehnert, J.M. Biodistribution, Shedding, and Transmissibility of the Oncolytic Virus Talimogene Laherparepvec in Patients with Melanoma. eBioMedicine 2019, 47, 89–97. [Google Scholar] [CrossRef]
- Harrington, K.J.; Kong, A.; Mach, N.; Chesney, J.A.; Fernandez, B.C.; Rischin, D.; Cohen, E.E.W.; Radcliffe, H.S.; Gumuscu, B.; Cheng, J.; et al. Talimogene Laherparepvec and Pembrolizumab in Recurrent or Metastatic Squamous Cell Carcinoma of the Head and Neck (MASTERKEY-232): A Multicenter, Phase 1b Study. Clin. Cancer Res. 2020, 26, 5153–5161. [Google Scholar] [CrossRef]
- Study Details|NCT04599062|TVEC and Preop Radiation for Sarcoma (8 mL Dose)|ClinicalTrials.gov. Available online: https://clinicaltrials.gov/study/NCT04599062 (accessed on 27 August 2025).
- Parra-Guillen, Z.P.; Sancho-Araiz, A.; Mayawala, K.; Zalba, S.; Garrido, M.J.; de Alwis, D.; Troconiz, I.F.; Freshwater, T. Assessment of Clinical Response to V937 Oncolytic Virus After Intravenous or Intratumoral Administration Using Physiologically-Based Modeling. Clin. Pharmacol. Ther. 2023, 114, 623–632. [Google Scholar] [CrossRef]
- Jenner, A.L.; Kim, P.S.; Frascoli, F. Oncolytic Virotherapy for Tumours Following a Gompertz Growth Law. J. Theor. Biol. 2019, 480, 129–140. [Google Scholar] [CrossRef] [PubMed]
- Wu, J.T.; Kirn, D.H.; Wein, L.M. Analysis of a Three-Way Race between Tumor Growth, a Replication-Competent Virus and an Immune Response. Bull. Math. Biol. 2004, 66, 605–625. [Google Scholar] [CrossRef] [PubMed]
- Dougherty, K.E.; Peery, G.B.; Agala, C.B.; Pham, V.P.; Gwynn, M.E.; Meyers, M.O.; Stitzenberg, K.B.; Sorah, J.D.; Long, P.K.; Jones, C.P.; et al. Anatomic Location Predicts Response Rates: Real World Outcomes with Over 1,100 Cycles of Talimogene Laherparepvec (TVEC) Description: A Retrospective Review of a Prospectively Maintained Database. Ann. Surg. 2025; ahead of print. [Google Scholar] [CrossRef]
- Polak, M.E.; Borthwick, N.J.; Gabriel, F.G.; Johnson, P.; Higgins, B.; Hurren, J.; McCormick, D.; Jager, M.J.; Cree, I.A. Mechanisms of Local Immunosuppression in Cutaneous Melanoma. Br. J. Cancer 2007, 96, 1879–1887. [Google Scholar] [CrossRef] [PubMed]
- Karapetyan, L.; Li, A.; Vargas De Stefano, D.; Abushukair, H.M.; Al-Bzour, A.N.; Knight, A.; Layding, C.; Wang, H.; Xu, J.; Yao, J.; et al. Differences in the Pathological, Transcriptomic, and Prognostic Implications of Lymphoid Structures between Primary and Metastatic Cutaneous Melanomas. J. Immunother. Cancer 2024, 12, 9231. [Google Scholar] [CrossRef]
- Blessing, K.; McLaren, K.M. Histological Regression in Primary Cutaneous Melanoma: Recognition, Prevalence and Significance. Histopathology 1992, 20, 315–322. [Google Scholar] [CrossRef]
- Måsbäck, A.; Westerdahl, J.; Ingvar, C.; Olsson, H.; Jonsson, N. Cutaneous Malignant Melanoma in Southern Sweden 1965, 1975, and 1985. Cancer 1997, 79, 275–283. [Google Scholar] [CrossRef]
- Kalialis, L.V.; Drzewiecki, K.T.; Klyver, H. Spontaneous Regression of Metastases from Melanoma: Review of the Literature. Melanoma Res. 2009, 19, 275–282. [Google Scholar] [CrossRef]
- El Sharouni, M.A.; Aivazian, K.; Witkamp, A.J.; Sigurdsson, V.; Van Gils, C.H.; Scolyer, R.A.; Thompson, J.F.; Van Diest, P.J.; Lo, S.N. Association of Histologic Regression with a Favorable Outcome in Patients with Stage 1 and Stage 2 Cutaneous Melanoma. JAMA Dermatol. 2021, 157, 166–173. [Google Scholar] [CrossRef]
- Subramanian, S.; Han, G.; Olson, N.; Leong, S.P.; Kashani-Sabet, M.; White, R.L.; Zager, J.S.; Sondak, V.K.; Messina, J.L.; Pockaj, B.; et al. Regression Is Significantly Associated with Outcomes for Patients with Melanoma. Surgery 2021, 170, 1487–1494. [Google Scholar] [CrossRef] [PubMed]
- Cervinkova, M.; Kucerova, P.; Cizkova, J. Spontaneous Regression of Malignant Melanoma—Is It Based on the Interplay between Host Immune System and Melanoma Antigens? Anticancer Drugs 2017, 28, 819–830. [Google Scholar] [CrossRef]
- Wong, M.K.; Sacco, J.J.; Robert, C.; Michels, J.; Bowles, T.L.; In, G.K.; Tsai, K.K.; Lebbe, C.; Gaudy-Marqueste, C.; Muñoz Couselo, E.; et al. Efficacy and Safety of RP1 Combined with Nivolumab in Patients with Anti–PD-1–Failed Melanoma from the IGNYTE Clinical Trial. J. Clin. Oncol. 2024, 42 (Suppl. 16), 9517. [Google Scholar] [CrossRef]
- Study Details|NCT06216938|RP1 in Primary Melanoma to Reduce the Risk of Sentinel Lymph Node Metastasis|ClinicalTrials.gov. Available online: https://www.clinicaltrials.gov/study/NCT06216938 (accessed on 9 September 2025).
- Kazandjian, D.; Keegan, P.; Suzman, D.L.; Pazdur, R.; Blumenthal, G.M. Characterization of Outcomes in Patients with Metastatic Non-Small Cell Lung Cancer Treated with Programmed Cell Death Protein 1 Inhibitors Past RECIST Version 1.1–Defined Disease Progression in Clinical Trials. Semin. Oncol. 2017, 44, 3–7. [Google Scholar] [CrossRef]
- Pourmir, I.; Elaidi, R.; Maaradji, Z.; De Saint Basile, H.; Ung, M.; Ismaili, M.; Fournier, L.; Rance, B.; Gibault, L.; Ben Dhiab, R.; et al. Longitudinal Study of Advanced Non-Small Cell Lung Cancer with Initial Durable Clinical Benefit to Immunotherapy: Strategies for Anti-PD-1/PD-L1 Continuation beyond Progression. Cancers 2023, 15, 5587. [Google Scholar] [CrossRef]
- Chen, C.; Xiong, X.; Cheng, Y.; Gen, H.; Zhu, W.; Zhang, F.; Zhu, C.; Han, S.; Liu, X. Expanding the Applications of Immune Checkpoint Inhibitors in Advanced Lung Cancer beyond Disease Progression. Front. Immunol. 2023, 14, 1266992. [Google Scholar] [CrossRef]
- Beaver, J.A.; Hazarika, M.; Mulkey, F.; Mushti, S.; Chen, H.; He, K.; Sridhara, R.; Goldberg, K.B.; Chuk, M.K.; Chi, D.C.; et al. Patients with Melanoma Treated with an Anti-PD-1 Antibody beyond RECIST Progression: A US Food and Drug Administration Pooled Analysis. Lancet Oncol. 2018, 19, 229–239. [Google Scholar] [CrossRef] [PubMed]
- Schwertner, B.; Lindner, G.; Toledo Stauner, C.; Klapproth, E.; Magnus, C.; Rohrhofer, A.; Gross, S.; Schuler-Thurner, B.; Öttl, V.; Feichtgruber, N.; et al. Nectin-1 Expression Correlates with the Susceptibility of Malignant Melanoma to Oncolytic Herpes Simplex Virus In Vitro and In Vivo. Cancers 2021, 13, 3058. [Google Scholar] [CrossRef]
- Nguyen, T.T.; Ramsay, L.A.; Ahanfeshar-Adams, M.; Lajoie, M.; Schadendorf, D.; Alain, T.; Watson, I.R. Mutations in the IFNγ-JAK-STAT Pathway Causing Resistance to Immune Checkpoint Inhibitors in Melanoma Increase Sensitivity to Oncolytic Virus Treatment. Clin. Cancer Res. 2021, 27, 3432–3442. [Google Scholar] [CrossRef]
- Kudling, T.V.; Bychkov, D.; Clubb, J.H.; Pakola, S.A.; Arias, V.; Jirovec, E.; van der Heijden, M.; Ojala, N.; Quixabeira, D.C.; Haybout, L.; et al. Single-Cell Profiling of Peripheral Blood Mononuclear Cells from Patients Treated with Oncolytic Adenovirus TILT-123 Reveals Baseline Immune Status as a Predictor of Therapy Outcomes. Cancer Gene Ther. 2025, 32, 649–661. [Google Scholar] [CrossRef] [PubMed]
- Nassief, G.; Anaeme, A.; Moussa, K.; Chen, D.; Ansstas, G. Where Are We Now with Oncolytic Viruses in Melanoma and Nonmelanoma Skin Malignancies? Pharmaceuticals 2024, 17, 916. [Google Scholar] [CrossRef] [PubMed]
- Wang, J.W.; Feng, Q.; Liu, J.H.; Xun, J.J. Opportunities, Challenges, and Future Perspectives of Oncolytic Virus Therapy for Malignant Melanoma. Front. Immunol. 2025, 16, 1653683. [Google Scholar] [CrossRef]
- Kaufman, H.L. Can Biomarkers Guide Oncolytic Virus Immunotherapy? Clin. Cancer Res. 2021, 27, 3278–3279. [Google Scholar] [CrossRef]




| Virus | Key Modifications | Clinical Outcome |
|---|---|---|
| G207 | Insertional mutation of UL39 gene encoding ICP6 involved in evasion of host immune response. | Phase I trials in pediatric and adult high-grade gliomas showing modest improved OS compared to historical controls. Additional early phase trials in rhabdomyosarcoma, ovarian cancer, and colorectal cancer, with some hint of efficacy. |
| Deletion of both copies of RL1 (γ34.5) gene encoding ICP34.5 involved in evasion of host cellular stress response. | ||
| NV1020 | Deletion of single copy of RL1 (γ34.5) gene encoding ICP34.5 involved in evasion of host cellular stress response. | Phase I/II trial of hepatic artery infusion in patients with liver-dominant metastatic colorectal cancer showing stabilization of liver lesions and modest radiosensitization. |
| Deletion of both copies of UL56 gene encoding UL56 involved in viral spread and evasion of host immune response. | ||
| Deletion of UL24 gene required for efficient viral replication | ||
| HSV1716 | Spontaneous deletion of single copy of RL1 (γ34.5) gene encoding ICP34.5 involved in evasion of host cellular stress response. | Pilot study in metastatic melanoma showing some partial responses. Additional phase I/II trial in pleural mesothelioma showing DCR 50% but no objective responses. Early phase trials in high-grade gliomas showing possible OS benefit compared to historical controls. |
| HF10 | Spontaneous deletion of genomic region containing UL43 (viral replication and assembly), UL49.5 (viral egress), UL55 (viral entry), and UL56 (capsid assembly), and US11 (γ134.5; evasion of host antiviral defense) | Phase II trial with Ipilimumab in cutaneous melanoma showing improved response rates compared to historical controls. Additional early phase trials in breast, pancreatic, and head and neck cancer, with variable modest efficacy. |
| T-VEC | Deletion of both copies of RL1 (γ34.5) gene encoding ICP34.5 involved in evasion of host cellular stress response. | Multiple phase II/III trials in melanoma. FDA approved in 2015 based on data from phase III OPTiM trial. Phase II trial data in cutaneous squamous cell carcinoma showing high response rates. Additional early phase trials in Merkel cell carcinoma and other solid tumors. |
| Deletion of US12 gene encoding ICP47 involved in suppression of antigen presentation via MHC class I molecules. |
| Trial Identifier | OPTiM (NCT00769704) | MASTERKEY-265 (NCT02263508) | NCT01740297 | IGNYTE (NCT03767348) |
| Design | Randomized, open-label phase III | Randomized, double-blinded, placebo-controlled phase III | Randomized, open-label phase II | Single-arm phase II |
| Population | Unresectable stage III-IV melanoma | Unresectable stage IIIB-IVM1c melanoma, prior BRAF-directed therapy allowed | Unresectable stage IIIB-IV melanoma with ≤1 line of prior therapy | Unresectable stage IIIB-IV melanoma with prior progression on anti-PD-1 |
| Arms | T-VEC vs. GM-CSF | T-VEC + pembrolizumab vs. pembrolizumab | T-VEC + ipilimumab vs. ipilimumab | RP1 + nivolumab |
| Injectable Lesions | Cutaneous, subcutaneous, or nodal lesions ≥ 10 mm | Accessible visceral or soft tissue ≥ 10 mm, or nodal lesions ≥ 15 mm on short axis | Cutaneous, subcutaneous, or nodal melanoma ≥ 5 mm in longest diameter | Superficial or deep lesions ≥ 1 cm in longest diameter |
| Primary Endpoint(s) | DRR | PFS and OS (co-primary) | ORR | ORR |
| Key Results | DRR 16.3% vs. 2.1% (unadjusted OR, 8.9; 95% CI, 2.7 to 29.2; p < 0.001) ORR 26.4% (95% CI, 21.4 to 31.5) vs. 5.7% (95% CI, 1.9 to 9.5) (p < 0.001 [not prespecified]) Median OS 23.3 vs. 18.9 months (HR, 0.79; 95% CI, 0.62 to 1.00; p = 0.051) | Median PFS: 14.3 vs. 8.5 months (HR, 0.86; 95% CI, 0.71 to 1.04; p = 0.13) Median OS: NE vs. 49.2 months (HR of 0.96; 95% CI, 0.76 to 1.22; p = 0.74) ORR: 48.6% (95% CI, 43.3 to 53.8) vs. 41.3% (95% CI, 36.1 to 45.5) CRR: 17.9% (95% CI, 13.9 to 22.0) vs. 11.6% (95% CI, 8.2 to 14.9) | ORR: 35.7% vs. 16.0% (unadjusted OR of 2.9 (95% CI 1.5 to 5.7; p = 0.003) Median PFS: 13.5 vs. 6.4 months (HR 0.78; 95% CI 0.55 to 1.09; descriptive p = 0.14) Median OS: 84.9 vs. 50.1 months (HR 0.83; 95% CI 0.56 to 1.24, descriptive p = 0.37) | ORR: 32.9% (95% CI, 25.2% to 41.3%) DOR: 33.7 (95% CI, 14.1 to not reached) months CRR: 15% (95% CI, 9.5% to 22.0%) PFS: 3.6 (95% CI, 2.0–5.0) months 2-year OS: 63.3% (95% CI, 53.6% to 71.5%) |
| ≥Gr3 Safety Events | 11.3% vs. 4.7% | 20.7% vs. 15.7% | 46.3% vs. 43.2% | 12.9% |
| Trial Identifier | NCT02211131 | NIVEC (NCT04330430) |
| Design | Randomized, open-label phase II | Single-arm open-label phase II |
| Population | Resectable stage IIIB-IVM1a melanoma | Resectable stage IIIB-IVA melanoma, no prior therapy |
| Arms | Neoadjuvant T-VEC vs. up-front surgery | Neoadjuvant T-VEC + nivolumab |
| Injectable Lesions | Cutaneous, subcutaneous, or nodal lesions ≥ 10 mm | Measurable lesion of ≥10 mm |
| Primary Endpoint(s) | RFS | Pathologic response rate |
| Key Results | 2-year RFS: 29.5% vs. 16.5% (overall unstratified HR = 0.75, 80% CI = 0.58 to 0.96) 2-year LRFS: 36.5% vs. 27.5% (overall unstratified HR 0.83, 80% CI = 0.64 to 1.08) 2-year RRFS: 39.2% vs. 25.4% (overall unstratified HR 0.77, 80% CI = 0.59 to 1.01) 2-year DMFS: 33.7% vs. 19.5% (overall unstratified HR 0.74, 80% CI = 0.58 to 0.96) 2-year OS: 88.9% vs. 77.4% (overall unstratified HR 0.49, 80% CI = 0.30 to 0.79) | Pathologic response rate: 74% (MPR 65%) 1-year EFS: 75% |
| ≥Gr3 Safety Events | 5.5% in neoadjuvant arm | 8% |
Disclaimer/Publisher’s Note: The statements, opinions and data contained in all publications are solely those of the individual author(s) and contributor(s) and not of MDPI and/or the editor(s). MDPI and/or the editor(s) disclaim responsibility for any injury to people or property resulting from any ideas, methods, instructions or products referred to in the content. |
© 2025 by the authors. Licensee MDPI, Basel, Switzerland. This article is an open access article distributed under the terms and conditions of the Creative Commons Attribution (CC BY) license (https://creativecommons.org/licenses/by/4.0/).
Share and Cite
Smestad, J.; Rieth, J.; Laux, D.; Milhem, M. The Evolution, Current Landscape, and Future Prospects of Oncolytic Virotherapy in Melanoma: Talimogene Laherparepvec and Beyond. Cells 2025, 14, 1620. https://doi.org/10.3390/cells14201620
Smestad J, Rieth J, Laux D, Milhem M. The Evolution, Current Landscape, and Future Prospects of Oncolytic Virotherapy in Melanoma: Talimogene Laherparepvec and Beyond. Cells. 2025; 14(20):1620. https://doi.org/10.3390/cells14201620
Chicago/Turabian StyleSmestad, John, John Rieth, Douglas Laux, and Mohammed Milhem. 2025. "The Evolution, Current Landscape, and Future Prospects of Oncolytic Virotherapy in Melanoma: Talimogene Laherparepvec and Beyond" Cells 14, no. 20: 1620. https://doi.org/10.3390/cells14201620
APA StyleSmestad, J., Rieth, J., Laux, D., & Milhem, M. (2025). The Evolution, Current Landscape, and Future Prospects of Oncolytic Virotherapy in Melanoma: Talimogene Laherparepvec and Beyond. Cells, 14(20), 1620. https://doi.org/10.3390/cells14201620

