Histopathological Characteristics and Multi-Omics Analysis of Ocular Pigmentation Defects in Albino Percocypris pingi
Abstract
1. Introduction
2. Materials and Methods
2.1. Experimental Fish and Sample Collection
2.2. Histological Analysis
2.2.1. H&E Staining
2.2.2. Oil Red O Staining
2.2.3. Masson–Fontana Staining
2.3. Total RNA Extraction
2.4. Transcriptome Analysis
2.4.1. Library Preparation and Quality Inspection
2.4.2. Assembly and Annotation
2.4.3. Expression Level Statistics and Sample Relationship Analysis
2.4.4. Analysis of Differentially Expressed Genes (DEGs) and Functional Enrichment
2.5. Proteome Analysis
2.5.1. Sample Preparation and Data-Independent Acquisition (DIA) Data Collection
2.5.2. Qualitative and Quantitative Analysis and Annotation of Proteins
2.5.3. Sample Relationship Analysis and Difference Analysis of Differentially Expressed Proteins (DEPs)
2.5.4. Go and KEGG Enrichment Analysis
2.6. Gene Set Enrichment Analysis (GSEA)
2.7. Real-Time Quantitative PCR (qRT-PCR) Analysis
2.8. Data Analysis and Statistics
3. Results
3.1. Clinical and Histological Characteristics
3.2. Multi-Omics Difference Analysis
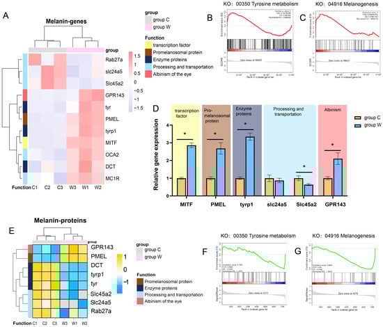
3.3. Analysis of Pathways Related to Melanin Synthesis
3.4. Overactivation of Retinol Metabolism in Albino Individuals
3.5. Impaired Cytoskeletal Transport Function in the Albino Individuals
4. Discussion
4.1. Abnormal H+ Transport Mediated by SLC45A2
4.2. Excessive Activation of Retinoid Metabolism Inhibits Tyrosinase Activity
4.3. Cytoskeleton Transport Defect
4.4. Potential Regulatory Molecular Networks
4.5. The Limitations of This Study and Future Research Directions
5. Conclusions
Supplementary Materials
Author Contributions
Funding
Institutional Review Board Statement
Informed Consent Statement
Data Availability Statement
Conflicts of Interest
References
- Tadokoro, R.; Shikaya, Y.; Takahashi, Y. Wide coverage of the body surface by melanocyte-mediated skin pigmentation. Dev. Biol. 2019, 449, 83–89. [Google Scholar] [CrossRef]
- D’Alba, L.; Shawkey, M.D. Melanosomes: Biogenesis, properties, and evolution of an ancient organelle. Physiol. Rev. 2019, 99, 1–19. [Google Scholar] [CrossRef]
- d’Ischia, M.; Wakamatsu, K.; Cicoira, F.; Di Mauro, E.; Garcia-Borron, J.C.; Commo, S.; Galván, I.; Ghanem, G.; Kenzo, K.; Meredith, P.; et al. Melanins and melanogenesis: From pigment cells to human health and technological applications. Pigment. Cell Melanoma Res. 2015, 28, 520–544. [Google Scholar] [CrossRef]
- Bento-Lopes, L.; Cabaço, L.C.; Charneca, J.; Neto, M.V.; Seabra, M.C.; Barral, D.C. Melanin’s journey from melanocytes to keratinocytes: Uncovering the molecular mechanisms of melanin transfer and processing. Int. J. Mol. Sci. 2023, 24, 11289. [Google Scholar] [CrossRef]
- Bakker, R.; Wagstaff, E.L.; Kruijt, C.C.; Emri, E.; van Karnebeek, C.D.M.; Hoffmann, M.B.; Brooks, B.P.; Boon, C.J.F.; Montoliu, L.; van Genderen, M.M.; et al. The retinal pigmentation pathway in human albinism: Not so black and white. Prog. Retin. Eye Res. 2022, 91, 101091. [Google Scholar] [CrossRef] [PubMed]
- Yamaguchi, Y.; Hearing, V.J. Melanocytes and their diseases. Cold Spring Harb. Perspect. Med. 2014, 4, a017046. [Google Scholar] [CrossRef] [PubMed]
- Singh, A.P.; Dinwiddie, A.; Mahalwar, P.; Schach, U.; Linker, C.; Irion, U.; Nüsslein-Volhard, C. Pigment cell progenitors in zebrafish remain multipotent through metamorphosis. Dev. Cell 2016, 38, 316–330. [Google Scholar] [CrossRef] [PubMed]
- Jiang, Z.; Jiang, J.; Wang, Z. Red list of China’s vertebrates. Biol. Div. 2016, 24, 40–48. [Google Scholar]
- He, Z.; Li, C.; Gao, K.; Zheng, X.; Wang, X.; Wang, H.; Chen, Q.; Tang, Z.; Zhang, M.; Yang, D.; et al. The whole chromosome-level genome provides resources and insights into the endangered fish Percocypris pingi evolution and conservation. BMC Genom. 2024, 25, 1175. [Google Scholar] [CrossRef]
- Grønskov, K.; Ek, J.; Brondum-Nielsen, K. Oculocutaneous albinism. Orphanet J. Rare Dis. 2007, 2, 43. [Google Scholar] [CrossRef]
- Feldman, A.T.; Wolfe, D. Tissue processing and hematoxylin and eosin staining. Methods Mol. Biol. 2014, 1180, 31–43. [Google Scholar] [CrossRef]
- Koopman, R.; Schaart, G.; Hesselink, M.K. Optimisation of oil red O staining permits combination with immunofluorescence and automated quantification of lipids. Histochem. Cell Biol. 2001, 116, 63–68. [Google Scholar] [CrossRef]
- Lobo, G.P.; Amengual, J.; Li, H.N.; Golczak, M.; Bonet, M.L.; Palczewski, K.; von Lintig, J. Beta,beta-carotene decreases peroxisome proliferator receptor gamma activity and reduces lipid storage capacity of adipocytes in a beta,beta-carotene oxygenase 1-dependent manner. J. Biol. Chem. 2010, 285, 27891–27899. [Google Scholar] [CrossRef]
- Gaitanis, G.; Chasapi, V.; Velegraki, A. Novel application of the masson-fontana stain for demonstrating Malassezia species melanin-like pigment production in vitro and in clinical specimens. J. Clin. Microbiol. 2005, 43, 4147–4151. [Google Scholar] [CrossRef] [PubMed]
- Ward, C.M.; To, T.H.; Pederson, S.M. ngsReports: A Bioconductor package for managing FastQC reports and other NGS related log files. Bioinformatics 2020, 36, 2587–2588. [Google Scholar] [CrossRef] [PubMed]
- Grabherr, M.G.; Haas, B.J.; Yassour, M.; Levin, J.Z.; Thompson, D.A.; Amit, I.; Adiconis, X.; Fan, L.; Raychowdhury, R.; Zeng, Q.; et al. Full-length transcriptome assembly from RNA-Seq data without a reference genome. Nat. Biotechnol. 2011, 29, 644–652. [Google Scholar] [CrossRef] [PubMed]
- Li, B.; Dewey, C.N. RSEM: Accurate transcript quantification from RNA-Seq data with or without a reference genome. BMC Bioinform. 2011, 12, 323. [Google Scholar] [CrossRef]
- Love, M.I.; Huber, W.; Anders, S. Moderated estimation of fold change and dispersion for RNA-seq data with DESeq2. Genome Biol. 2014, 15, 550. [Google Scholar] [CrossRef]
- Zhang, Z.; Wu, S.; Stenoien, D.L.; Paša-Tolić, L. High-throughput proteomics. Annu. Rev. Anal. Chem. 2014, 7, 427–454. [Google Scholar] [CrossRef]
- Ding, Z.; Wang, N.; Ji, N.; Chen, Z.S. Proteomics technologies for cancer liquid biopsies. Mol. Cancer 2022, 21, 53. [Google Scholar] [CrossRef]
- Blackburn, A.N.; Blondell, L.; Kos, M.Z.; Blackburn, N.B.; Peralta, J.M.; Stevens, P.T.; Lehman, D.M.; Blangero, J.; Göring, H.H.H. Genotype phasing in pedigrees using whole-genome sequence data. Eur. J. Hum. Genet. 2020, 28, 790–803. [Google Scholar] [CrossRef] [PubMed]
- Kumar, A.; Chordia, N. In silico PCR primer designing and validation. Methods Mol. Biol. 2015, 1275, 143–151. [Google Scholar] [CrossRef] [PubMed]
- Qin, J.; Zhang, J.; Wu, J.J.; Ru, X.; Zhong, Q.L.; Zhao, J.M.; Lan, N.H. Identification of autophagy-related genes in osteoarthritis articular cartilage and their roles in immune infiltration. Front. Immunol. 2023, 14, 1263988. [Google Scholar] [CrossRef]
- Ma, F.; Liu, Z.; Huang, J.; Kang, Y.; Wang, J. Evaluation of reference genes for quantitative real-time PCR analysis of messenger RNAs and microRNAs in rainbow trout (Oncorhynchus mykiss) under heat stress. J. Fish Biol. 2019, 95, 540–554. [Google Scholar] [CrossRef] [PubMed]
- Liu, Y.; Wu, S.; Jiang, N.; Liu, W.; Zhou, Y.; Zeng, L.; Zhong, Q.; Li, Z.; Fan, Y. Characterization of reference genes for qRT-PCR normalization in rice-field eel (Monopterus albus) to assess differences in embryonic developmental stages, the early development of immune organs, and cells infected with rhabdovirus. Fish Shellfish. Immunol. 2022, 120, 92–101. [Google Scholar] [CrossRef]
- Le, L.; Escobar, I.E.; Ho, T.; Lefkovith, A.J.; Latteri, E.; Haltaufderhyde, K.D.; Dennis, M.K.; Plowright, L.; Sviderskaya, E.V.; Bennett, D.C.; et al. SLC45A2 protein stability and regulation of melanosome pH determine melanocyte pigmentation. Mol. Biol. Cell 2020, 31, 2687–2702. [Google Scholar] [CrossRef]
- Montoliu, L.; Grønskov, K.; Wei, A.H.; Martínez-García, M.; Fernández, A.; Arveiler, B.; Morice-Picard, F.; Riazuddin, S.; Suzuki, T.; Ahmed, Z.M.; et al. Increasing the complexity: New genes and new types of albinism. Pigment. Cell Melanoma Res. 2014, 27, 11–18. [Google Scholar] [CrossRef]
- Bellono, N.W.; Escobar, I.E.; Lefkovith, A.J.; Marks, M.S.; Oancea, E. An intracellular anion channel critical for pigmentation. Elife 2014, 3, e04543. [Google Scholar] [CrossRef][Green Version]
- Pillaiyar, T.; Manickam, M.; Namasivayam, V. Skin whitening agents: Medicinal chemistry perspective of tyrosinase inhibitors. J. Enzym. Inhib. Med. Chem. 2017, 32, 403–425. [Google Scholar] [CrossRef]
- Ancans, J.; Tobin, D.J.; Hoogduijn, M.J.; Smit, N.P.; Wakamatsu, K.; Thody, A.J. Melanosomal pH controls rate of melanogenesis, eumelanin/phaeomelanin ratio and melanosome maturation in melanocytes and melanoma cells. Exp. Cell Res. 2001, 268, 26–35. [Google Scholar] [CrossRef]
- Bin, B.H.; Bhin, J.; Yang, S.H.; Shin, M.; Nam, Y.J.; Choi, D.H.; Shin, D.W.; Lee, A.Y.; Hwang, D.; Cho, E.G.; et al. Membrane-associated transporter protein (matp) regulates melanosomal pH and influences tyrosinase activity. PLoS ONE 2015, 10, e0129273. [Google Scholar] [CrossRef] [PubMed]
- Mo, X.; Kazmi, H.R.; Preston-Alp, S.; Zhou, B.; Zaidi, M.R. Interferon-gamma induces melanogenesis via post-translational regulation of tyrosinase. Pigment. Cell Melanoma Res. 2022, 35, 342–355. [Google Scholar] [CrossRef] [PubMed]
- Logesh, R.; Prasad, S.R.; Chipurupalli, S.; Robinson, N.; Mohankumar, S.K. Natural tyrosinase enzyme inhibitors: A path from melanin to melanoma and its reported pharmacological activities. Biochim. Biophys. Acta Rev. Cancer 2023, 1878, 188968. [Google Scholar] [CrossRef]
- Hu, S.; Bai, S.; Dai, Y.; Yang, N.; Li, J.; Zhang, X.; Wang, F.; Zhao, B.; Bao, G.; Chen, Y.; et al. Deubiquitination of mitf-m regulates melanocytes proliferation and apoptosis. Front. Mol. Biosci. 2021, 8, 692724. [Google Scholar] [CrossRef]
- Newton, J.M.; Cohen-Barak, O.; Hagiwara, N.; Gardner, J.M.; Davisson, M.T.; King, R.A.; Brilliant, M.H. Mutations in the human orthologue of the mouse underwhite gene (uw) underlie a new form of oculocutaneous albinism, OCA4. Am. J. Hum. Genet. 2001, 69, 981–988. [Google Scholar] [CrossRef]
- VanBuren, C.A.; Everts, H.B. Vitamin a in skin and hair: An update. Nutrients 2022, 14, 2952. [Google Scholar] [CrossRef]
- Ortonne, J.P. Retinoid therapy of pigmentary disorders. Dermatol. Ther. 2006, 19, 280–288. [Google Scholar] [CrossRef]
- Sato, K.; Morita, M.; Ichikawa, C.; Takahashi, H.; Toriyama, M. Depigmenting mechanisms of all-trans retinoic acid and retinol on B16 melanoma cells. Biosci. Biotechnol. Biochem. 2008, 72, 2589–2597. [Google Scholar] [CrossRef] [PubMed]
- Halai, P.; Kiss, O.; Wang, R.; Chien, A.L.; Kang, S.; O’Connor, C.; Bell, M.; Griffiths, C.E.M.; Watson, R.E.B.; Langton, A.K. Retinoids in the treatment of photoageing: A histological study of topical retinoid efficacy in black skin. J. Eur. Acad. Dermatol. Venereol. 2024, 38, 1618–1627. [Google Scholar] [CrossRef]
- Callender, V.D.; St Surin-Lord, S.; Davis, E.C.; Maclin, M. Postinflammatory hyperpigmentation: Etiologic and therapeutic considerations. Am. J. Clin. Dermatol. 2011, 12, 87–99. [Google Scholar] [CrossRef]
- Bauzone, M.; Souidi, M.; Dessein, A.F.; Wisztorski, M.; Vincent, A.; Gimeno, J.P.; Monté, D.; Van Seuningen, I.; Gespach, C.; Huet, G. Cross-talk between YAP and RAR-RXR drives expression of stemness genes to promote 5-fu resistance and self-renewal in colorectal cancer cells. Mol. Cancer Res. 2021, 19, 612–622. [Google Scholar] [CrossRef]
- Baldea, I.; Costin, G.E.; Shellman, Y.; Kechris, K.; Olteanu, E.D.; Filip, A.; Cosgarea, M.R.; Norris, D.A.; Birlea, S.A. Biphasic pro-melanogenic and pro-apoptotic effects of all-trans-retinoic acid (ATRA) on human melanocytes: Time-course study. J. Dermatol. Sci. 2013, 72, 168–176. [Google Scholar] [CrossRef] [PubMed]
- Fukuda, M. Rab GTPases: Key players in melanosome biogenesis, transport, and transfer. Pigment. Cell Melanoma Res. 2021, 34, 222–235. [Google Scholar] [CrossRef] [PubMed]
- Evans, R.D.; Robinson, C.; Briggs, D.A.; Tooth, D.J.; Ramalho, J.S.; Cantero, M.; Montoliu, L.; Patel, S.; Sviderskaya, E.V.; Hume, A.N. Myosin-Va and dynamic actin oppose microtubules to drive long-range organelle transport. Curr. Biol. 2014, 24, 1743–1750. [Google Scholar] [CrossRef] [PubMed]
- Jiang, M.; Paniagua, A.E.; Volland, S.; Wang, H.; Balaji, A.; Li, D.G.; Lopes, V.S.; Burgess, B.L.; Williams, D.S. Microtubule motor transport in the delivery of melanosomes to the actin-rich apical domain of the retinal pigment epithelium. J. Cell Sci. 2020, 133, jcs242214. [Google Scholar] [CrossRef] [PubMed]







Disclaimer/Publisher’s Note: The statements, opinions and data contained in all publications are solely those of the individual author(s) and contributor(s) and not of MDPI and/or the editor(s). MDPI and/or the editor(s) disclaim responsibility for any injury to people or property resulting from any ideas, methods, instructions or products referred to in the content. |
© 2025 by the authors. Licensee MDPI, Basel, Switzerland. This article is an open access article distributed under the terms and conditions of the Creative Commons Attribution (CC BY) license (https://creativecommons.org/licenses/by/4.0/).
Share and Cite
Liu, S.; Wu, X.; Zou, Q.; Lai, J.; Deng, Y.; Feng, Y.; Mou, C.; Song, M.; Li, P.; Du, J.; et al. Histopathological Characteristics and Multi-Omics Analysis of Ocular Pigmentation Defects in Albino Percocypris pingi. Cells 2025, 14, 1377. https://doi.org/10.3390/cells14171377
Liu S, Wu X, Zou Q, Lai J, Deng Y, Feng Y, Mou C, Song M, Li P, Du J, et al. Histopathological Characteristics and Multi-Omics Analysis of Ocular Pigmentation Defects in Albino Percocypris pingi. Cells. 2025; 14(17):1377. https://doi.org/10.3390/cells14171377
Chicago/Turabian StyleLiu, Senyue, Xiaoyun Wu, Qiaolin Zou, Jiansheng Lai, Yongqiang Deng, Yang Feng, Chengyan Mou, Mingjiang Song, Pengcheng Li, Jun Du, and et al. 2025. "Histopathological Characteristics and Multi-Omics Analysis of Ocular Pigmentation Defects in Albino Percocypris pingi" Cells 14, no. 17: 1377. https://doi.org/10.3390/cells14171377
APA StyleLiu, S., Wu, X., Zou, Q., Lai, J., Deng, Y., Feng, Y., Mou, C., Song, M., Li, P., Du, J., Liu, Y., Li, Q., & Liu, Y. (2025). Histopathological Characteristics and Multi-Omics Analysis of Ocular Pigmentation Defects in Albino Percocypris pingi. Cells, 14(17), 1377. https://doi.org/10.3390/cells14171377

