The Capability to Undergo ACSL4-Mediated Ferroptosis Is Acquired During Brown-like Adipogenesis and Affected by Hypoxia
Abstract
1. Introduction
2. Materials and Methods
2.1. Ethics Statement and Origin of Biological Materials
2.2. Cell Culture
2.3. Specific Activators and Inhibitors
2.4. Hypoxia Treatment
2.5. Adipogenic Differentiation of 2D Cultures
2.6. SGBS Organoid Model
2.7. Measurement of Organoid Size
2.8. Assessment of Intracellular Lipid Accumulation
2.9. Measurement of Cell Viability (i.e., Redox Capacity) in Organoids
2.10. Assessment of Senescence-Associated Beta-Galactosidase (SA β-Gal) Activity
2.11. Nuclei Isolation from SGBS Organoids
2.12. Flow Cytometry of Isolated Nuclei
2.13. Processing of Epicardial Adipose Tissue (EAT) Samples
2.14. Gene Expression Analysis by Reverse Transcription–Quantitative PCR (RT-qPCR)
2.15. Single-Nucleus RNA Sequencing (snRNA Seq)
2.16. snRNA Seq Data Analysis
2.17. Protein Determination
2.18. Western Blotting
2.19. Measurement of Protein Oxidation
2.20. Analysis of Secreted Cytokines
2.21. Statistical Analysis
3. Results
3.1. Characteristics of SGBS Organoids
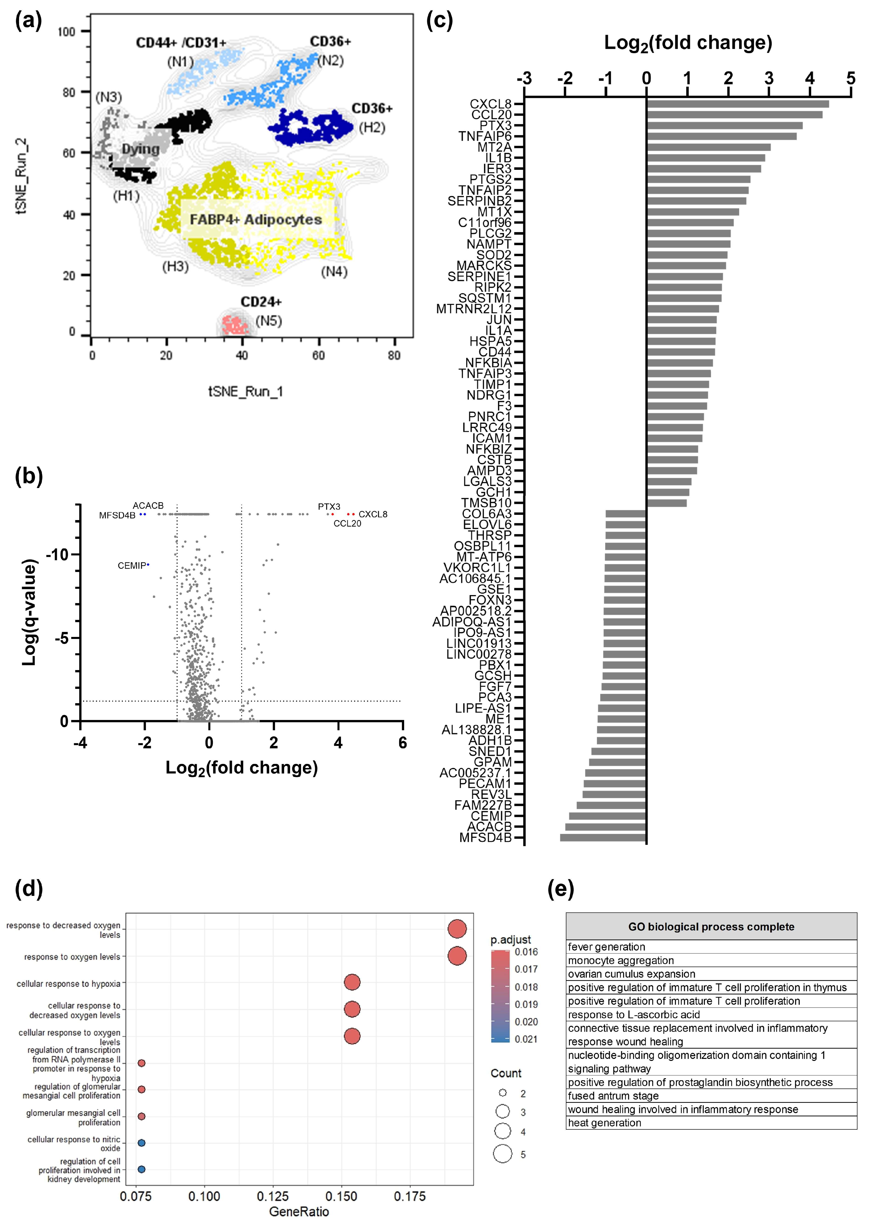
3.2. snRNA-Seq Reveals Heterogeneity and Sub-Population Specific Responses to Hypoxia in SGBS Organoids
3.3. ACSL4 Protein Expression Is Elevated in Differentiated SGBS Cells
3.4. ACSL4 Expression Is Induced by Brown-like Differentiation in Human WAT-Derived ASCs
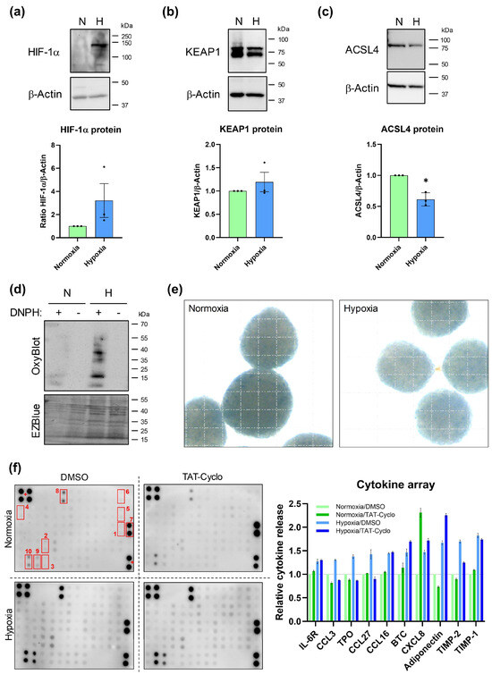
3.5. Hypoxic Exposure of SGBS Organoids Downregulates ACSL4 Abundance but Promotes Oxidative Stress, Cellular Senescence, and Pro-Inflammatory Cytokine Release
3.6. ACSL4 and UCP1 mRNA Expression Correlates in EAT
4. Discussion
5. Conclusions
Supplementary Materials
Author Contributions
Funding
Institutional Review Board Statement
Informed Consent Statement
Data Availability Statement
Acknowledgments
Conflicts of Interest
Abbreviations
| ACSL4 | Acyl-CoA synthetase long-chain family member 4 |
| ASCs | Adipogenic stem/progenitor cells |
| AT | Adipose tissue |
| BAT | Brown adipose tissue |
| EAT | Epicardial adipose tissue |
| SGBS | Simpson–Golabi–Behmel Syndrome |
| snRNA seq | Single-nucleus RNA sequencing |
| WAT | White adipose tissue |
Appendix A
| Patient # | Sex (m/f) | Age (y) | BMI (kg/m2) |
|---|---|---|---|
| 1 | m | 75.75 | 24.82 |
| 2 | m | 83.43 | 26.67 |
| 3 | f | 78.54 | 23.71 |
| 4 | m | 73.14 | 25.26 |
| 5 | m | 67.04 | 27.99 |
| 6 | m | 76.14 | 27.18 |
| 7 | f | 74.88 | 18.75 |
| 8 | f | 54.36 | 35.55 |
| 9 | m | 60.66 | 40.00 |
| 10 | m | 69.10 | 29.53 |
| 11 | m | 76.98 | 22.38 |
| 12 | m | 56.19 | 24.48 |
| 13 | m | 82.68 | 23.75 |
| 14 | f | 78.83 | 19.44 |
| 15 | f | 54.27 | 29.56 |
| 16 | m | 75.21 | 24.20 |
References
- Villareal, D.T. Editorial: Obesity and Accelerated Aging. J. Nutr. Health Aging 2023, 27, 312–313. [Google Scholar] [CrossRef] [PubMed]
- Mandl, M.; Wagner, S.A.; Hatzmann, F.M.; Ejaz, A.; Ritthammer, H.; Baumgarten, S.; Viertler, H.P.; Springer, J.; Zwierzina, M.E.; Mattesich, M.; et al. Sprouty1 Prevents Cellular Senescence Maintaining Proliferation and Differentiation Capacity of Human Adipose Stem/Progenitor Cells. J. Gerontol. Ser. A Biol. Sci. Med. Sci. 2020, 75, 2308–2319. [Google Scholar] [CrossRef] [PubMed]
- Koskinas, K.C.; Van Craenenbroeck, E.M.; Antoniades, C.; Bluher, M.; Gorter, T.M.; Hanssen, H.; Marx, N.; McDonagh, T.A.; Mingrone, G.; Rosengren, A.; et al. Obesity and cardiovascular disease: An ESC clinical consensus statement. Eur. J. Prev. Cardiol. 2025, 32, 184–220. [Google Scholar] [CrossRef]
- Bluher, M. Understanding Adipose Tissue Dysfunction. J. Obes. Metab. Syndr. 2024, 33, 275–288. [Google Scholar] [CrossRef]
- Choe, S.S.; Huh, J.Y.; Hwang, I.J.; Kim, J.I.; Kim, J.B. Adipose Tissue Remodeling: Its Role in Energy Metabolism and Metabolic Disorders. Front. Endocrinol. 2016, 7, 30. [Google Scholar] [CrossRef]
- Tang, Q.Q.; Lane, M.D. Adipogenesis: From stem cell to adipocyte. Annu. Rev. Biochem. 2012, 81, 715–736. [Google Scholar] [CrossRef]
- Kim, H.Y.; Jang, H.J.; Muthamil, S.; Shin, U.C.; Lyu, J.H.; Kim, S.W.; Go, Y.; Park, S.H.; Lee, H.G.; Park, J.H. Novel insights into regulators and functional modulators of adipogenesis. Biomed. Pharmacother. 2024, 177, 117073. [Google Scholar] [CrossRef]
- Mandl, M.; Wagner, S.A.; Hatzmann, F.M.; Mitterberger-Vogt, M.C.; Zwierzina, M.E.; Mattesich, M.; Zwerschke, W. Sprouty1 is a weight-loss target gene in human adipose stem/progenitor cells that is mandatory for the initiation of adipogenesis. Cell Death Dis. 2019, 10, 411. [Google Scholar] [CrossRef]
- Trayhurn, P. Hypoxia and adipose tissue function and dysfunction in obesity. Physiol. Rev. 2013, 93, 1–21. [Google Scholar] [CrossRef]
- Zoico, E.; Rubele, S.; De Caro, A.; Nori, N.; Mazzali, G.; Fantin, F.; Rossi, A.; Zamboni, M. Brown and Beige Adipose Tissue and Aging. Front. Endocrinol. 2019, 10, 368. [Google Scholar] [CrossRef]
- Ou, M.Y.; Zhang, H.; Tan, P.C.; Zhou, S.B.; Li, Q.F. Adipose tissue aging: Mechanisms and therapeutic implications. Cell Death Dis. 2022, 13, 300. [Google Scholar] [CrossRef]
- An, S.M.; Cho, S.H.; Yoon, J.C. Adipose Tissue and Metabolic Health. Diabetes Metab. J. 2023, 47, 595–611. [Google Scholar] [CrossRef] [PubMed]
- Halbgebauer, D.; Dahlhaus, M.; Wabitsch, M.; Fischer-Posovszky, P.; Tews, D. Browning capabilities of human primary adipose-derived stromal cells compared to SGBS cells. Sci. Rep. 2020, 10, 9632. [Google Scholar] [CrossRef]
- Ohno, H.; Shinoda, K.; Spiegelman, B.M.; Kajimura, S. PPARgamma agonists induce a white-to-brown fat conversion through stabilization of PRDM16 protein. Cell Metab. 2012, 15, 395–404. [Google Scholar] [CrossRef]
- Doukbi, E.; Soghomonian, A.; Sengenes, C.; Ahmed, S.; Ancel, P.; Dutour, A.; Gaborit, B. Browning Epicardial Adipose Tissue: Friend or Foe? Cells 2022, 11, 991. [Google Scholar] [CrossRef]
- Von Bank, H.; Kirsh, C.; Simcox, J. Aging adipose: Depot location dictates age-associated expansion and dysfunction. Ageing Res. Rev. 2021, 67, 101259. [Google Scholar] [CrossRef]
- Wei, Y.; Giunta, S.; Xia, S. Hypoxia in Aging and Aging-Related Diseases: Mechanism and Therapeutic Strategies. Int. J. Mol. Sci. 2022, 23, 8165. [Google Scholar] [CrossRef]
- Semenza, G.L. Hypoxia-inducible factors in physiology and medicine. Cell 2012, 148, 399–408. [Google Scholar] [CrossRef]
- Mandl, M.; Depping, R. Hypoxia-inducible aryl hydrocarbon receptor nuclear translocator (ARNT) (HIF-1beta): Is it a rare exception? Mol. Med. 2014, 20, 215–220. [Google Scholar] [CrossRef]
- Zagorska, A.; Dulak, J. HIF-1: The knowns and unknowns of hypoxia sensing. Acta Biochim. Pol. 2004, 51, 563–585. [Google Scholar] [CrossRef] [PubMed]
- Cuollo, L.; Antonangeli, F.; Santoni, A.; Soriani, A. The Senescence-Associated Secretory Phenotype (SASP) in the Challenging Future of Cancer Therapy and Age-Related Diseases. Biology 2020, 9, 485. [Google Scholar] [CrossRef]
- Naylor, R.M.; Baker, D.J.; van Deursen, J.M. Senescent cells: A novel therapeutic target for aging and age-related diseases. Clin. Pharmacol. Ther. 2013, 93, 105–116. [Google Scholar] [CrossRef] [PubMed]
- Ejaz, A.; Mattesich, M.; Zwerschke, W. Silencing of the small GTPase DIRAS3 induces cellular senescence in human white adipose stromal/progenitor cells. Aging 2017, 9, 860–879. [Google Scholar] [CrossRef][Green Version]
- Nerstedt, A.; Smith, U. The impact of cellular senescence in human adipose tissue. J. Cell Commun. Signal 2023, 17, 563–573. [Google Scholar] [CrossRef]
- Ding, K.; Liu, C.; Li, L.; Yang, M.; Jiang, N.; Luo, S.; Sun, L. Acyl-CoA synthase ACSL4: An essential target in ferroptosis and fatty acid metabolism. Chin. Med. J. 2023, 136, 2521–2537. [Google Scholar] [CrossRef]
- Jiang, X.; Stockwell, B.R.; Conrad, M. Ferroptosis: Mechanisms, biology and role in disease. Nat. Rev. Mol. Cell Biol. 2021, 22, 266–282. [Google Scholar] [CrossRef] [PubMed]
- Sun, D.; Wang, L.; Wu, Y.; Yu, Y.; Yao, Y.; Yang, H.; Hao, C. Lipid metabolism in ferroptosis: Mechanistic insights and therapeutic potential. Front. Immunol. 2025, 16, 1545339. [Google Scholar] [CrossRef]
- Li, J.; Cao, F.; Yin, H.L.; Huang, Z.J.; Lin, Z.T.; Mao, N.; Sun, B.; Wang, G. Ferroptosis: Past, present and future. Cell Death Dis. 2020, 11, 88. [Google Scholar] [CrossRef]
- Wang, X.; Wu, Q.; Zhong, M.; Chen, Y.; Wang, Y.; Li, X.; Zhao, W.; Ge, C.; Wang, X.; Yu, Y.; et al. Adipocyte-derived ferroptotic signaling mitigates obesity. Cell Metab. 2025, 37, 673–691.e7. [Google Scholar] [CrossRef]
- Li, M.K.; Xing, C.; Ma, L.Q. Integrative bioinformatics analysis to screen key genes and signalling pathways related to ferroptosis in obesity. Adipocyte 2023, 12, 2264442. [Google Scholar] [CrossRef]
- Mazhar, M.; Din, A.U.; Ali, H.; Yang, G.; Ren, W.; Wang, L.; Fan, X.; Yang, S. Implication of ferroptosis in aging. Cell Death Discov. 2021, 7, 149. [Google Scholar] [CrossRef]
- Wabitsch, M.; Brenner, R.E.; Melzner, I.; Braun, M.; Moller, P.; Heinze, E.; Debatin, K.M.; Hauner, H. Characterization of a human preadipocyte cell strain with high capacity for adipose differentiation. Int. J. Obes. Relat. Metab. Disord. J. Int. Assoc. Study Obes. 2001, 25, 8–15. [Google Scholar] [CrossRef]
- Tews, D.; Brenner, R.E.; Siebert, R.; Debatin, K.M.; Fischer-Posovszky, P.; Wabitsch, M. 20 Years with SGBS cells—A versatile in vitro model of human adipocyte biology. Int. J. Obes. 2022, 46, 1939–1947. [Google Scholar] [CrossRef]
- Hatzmann, F.M.; Ejaz, A.; Wiegers, G.J.; Mandl, M.; Brucker, C.; Lechner, S.; Rauchenwald, T.; Zwierzina, M.; Baumgarten, S.; Wagner, S.; et al. Quiescence, Stemness and Adipogenic Differentiation Capacity in Human DLK1−/CD34+/CD24+ Adipose Stem/Progenitor Cells. Cells 2021, 10, 214. [Google Scholar] [CrossRef]
- Zhao, Y.; Li, Y.; Zhang, R.; Wang, F.; Wang, T.; Jiao, Y. The Role of Erastin in Ferroptosis and Its Prospects in Cancer Therapy. Onco Targets Ther. 2020, 13, 5429–5441. [Google Scholar] [CrossRef]
- Chen, Y.; Li, X.; Wang, S.; Miao, R.; Zhong, J. Targeting Iron Metabolism and Ferroptosis as Novel Therapeutic Approaches in Cardiovascular Diseases. Nutrients 2023, 15, 591. [Google Scholar] [CrossRef] [PubMed]
- Miranda, E.; Nordgren, I.K.; Male, A.L.; Lawrence, C.E.; Hoakwie, F.; Cuda, F.; Court, W.; Fox, K.R.; Townsend, P.A.; Packham, G.K.; et al. A cyclic peptide inhibitor of HIF-1 heterodimerization that inhibits hypoxia signaling in cancer cells. J. Am. Chem. Soc. 2013, 135, 10418–10425. [Google Scholar] [CrossRef]
- Mandl, M.; Viertler, H.P.; Hatzmann, F.M.; Brucker, C.; Grossmann, S.; Waldegger, P.; Rauchenwald, T.; Mattesich, M.; Zwierzina, M.; Pierer, G.; et al. An organoid model derived from human adipose stem/progenitor cells to study adipose tissue physiology. Adipocyte 2022, 11, 164–174. [Google Scholar] [CrossRef]
- Silva, F.S.G.; Starostina, I.G.; Ivanova, V.V.; Rizvanov, A.A.; Oliveira, P.J.; Pereira, S.P. Determination of Metabolic Viability and Cell Mass Using a Tandem Resazurin/Sulforhodamine B Assay. Curr. Protoc. Toxicol. 2016, 68, 22421–222415. [Google Scholar] [CrossRef]
- Dimri, G.P.; Lee, X.; Basile, G.; Acosta, M.; Scott, G.; Roskelley, C.; Medrano, E.E.; Linskens, M.; Rubelj, I.; Pereira-Smith, O.; et al. A biomarker that identifies senescent human cells in culture and in aging skin in vivo. Proc. Natl. Acad. Sci. USA 1995, 92, 9363–9367. [Google Scholar] [CrossRef]
- Idelfonso-Garcia, O.G.; Pacheco-Rivera, R.; Alarcon-Sanchez, B.R.; Serrano-Luna, J.; Baltierrez-Hoyos, R.; Vasquez-Garzon, V.R.; Muriel, P.; Villa-Trevino, S.; Perez-Carreon, J.I.; Arellanes-Robledo, J. Protocol to detect senescence-associated beta-galactosidase and immunoperoxidase activity in fresh-frozen murine tissues. STAR Protoc. 2024, 5, 103009. [Google Scholar] [CrossRef]
- Rio, D.C.; Ares, M., Jr.; Hannon, G.J.; Nilsen, T.W. Purification of RNA by SDS solubilization and phenol extraction. Cold Spring Harb. Protoc. 2010, 2010, pdb prot5438. [Google Scholar] [CrossRef]
- Maniyadath, B.; Zhang, Q.; Gupta, R.K.; Mandrup, S. Adipose tissue at single-cell resolution. Cell Metab. 2023, 35, 386–413. [Google Scholar] [CrossRef]
- Norreen-Thorsen, M.; Struck, E.C.; Oling, S.; Zwahlen, M.; Von Feilitzen, K.; Odeberg, J.; Lindskog, C.; Ponten, F.; Uhlen, M.; Dusart, P.J.; et al. A human adipose tissue cell-type transcriptome atlas. Cell Rep. 2022, 40, 111046. [Google Scholar] [CrossRef]
- Mildmay-White, A.; Khan, W. Cell Surface Markers on Adipose-Derived Stem Cells: A Systematic Review. Curr. Stem Cell Res. Ther. 2017, 12, 484–492. [Google Scholar] [CrossRef]
- Mitterberger, M.C.; Lechner, S.; Mattesich, M.; Kaiser, A.; Probst, D.; Wenger, N.; Pierer, G.; Zwerschke, W. DLK1(PREF1) is a negative regulator of adipogenesis in CD105(+)/CD90(+)/CD34(+)/CD31(−)/FABP4(−) adipose-derived stromal cells from subcutaneous abdominal fat pats of adult women. Stem Cell Res. 2012, 9, 35–48. [Google Scholar] [CrossRef] [PubMed]
- So, J.; Strobel, O.; Wann, J.; Kim, K.; Paul, A.; Acri, D.J.; Dabin, L.C.; Kim, J.; Peng, G.; Roh, H.C. Robust single-nucleus RNA sequencing reveals depot-specific cell population dynamics in adipose tissue remodeling during obesity. eLife 2025, 13, 24. [Google Scholar] [CrossRef] [PubMed]
- Zhang, Y.; Luo, M.; Cui, X.; O’Connell, D.; Yang, Y. Long noncoding RNA NEAT1 promotes ferroptosis by modulating the miR-362-3p/MIOX axis as a ceRNA. Cell Death Differ. 2022, 29, 1850–1863. [Google Scholar] [CrossRef]
- Gao, X.; Hu, W.; Qian, D.; Bai, X.; He, H.; Li, L.; Sun, S. The Mechanisms of Ferroptosis Under Hypoxia. Cell Mol. Neurobiol. 2023, 43, 3329–3341. [Google Scholar] [CrossRef]
- Cui, J.; Wang, Y.; Tian, X.; Miao, Y.; Ma, L.; Zhang, C.; Xu, X.; Wang, J.; Fang, W.; Zhang, X. LPCAT3 Is Transcriptionally Regulated by YAP/ZEB/EP300 and Collaborates with ACSL4 and YAP to Determine Ferroptosis Sensitivity. Antioxid. Redox Signal. 2023, 39, 491–511. [Google Scholar] [CrossRef]
- Li, K.; Liu, P.; Han, L.; Tian, J.; Zheng, Z.; Sha, M.; Ye, J.; Zhu, L. Elucidating ferroptosis mechanisms in heart failure through transcriptomics, single-cell sequencing, and experimental validation. Cell Signal. 2024, 124, 111416. [Google Scholar] [CrossRef]
- Zhang, S.; Li, Y.; Liu, X.; Guo, S.; Jiang, L.; Huang, Y.; Wu, Y. Carnosine alleviates kidney tubular epithelial injury by targeting NRF2 mediated ferroptosis in diabetic nephropathy. Amino Acids 2023, 55, 1141–1155. [Google Scholar] [CrossRef] [PubMed]
- Yuan, H.; Li, X.; Zhang, X.; Kang, R.; Tang, D. Identification of ACSL4 as a biomarker and contributor of ferroptosis. Biochem. Biophys. Res. Commun. 2016, 478, 1338–1343. [Google Scholar] [CrossRef]
- Xiao, Z.; Zhang, J.; Qiu, Z.; Liu, H.; Ding, H.; Li, H.; Liu, Y.; Zou, X.; Long, J. Ferroptosis and inflammation are modulated by the NFIL3-ACSL4 axis in sepsis associated-acute kidney injury. Cell Death Discov. 2024, 10, 349. [Google Scholar] [CrossRef]
- Guan, S.; Zhang, S.; Liu, M.; Guo, J.; Chen, Y.; Shen, X.; Deng, X.; Lu, J. Preventive effects of lactoferrin on acute alcohol-induced liver injury via iron chelation and regulation of iron metabolism. J. Dairy. Sci. 2024, 107, 5316–5329. [Google Scholar] [CrossRef] [PubMed]
- Paterek, A.; Zaleska-Kociecka, M.; Wojdynska, Z.; Kalisz, M.; Litwiniuk, A.; Leszek, P.; Maczewski, M. Epicardial fat in heart failure-Friend, foe, or bystander. Obes. Rev. An. Off. J. Int. Assoc. Study Obes. 2024, 25, e13820. [Google Scholar] [CrossRef]
- Klingelhutz, A.J.; Gourronc, F.A.; Chaly, A.; Wadkins, D.A.; Burand, A.J.; Markan, K.R.; Idiga, S.O.; Wu, M.; Potthoff, M.J.; Ankrum, J.A. Scaffold-free generation of uniform adipose spheroids for metabolism research and drug discovery. Sci. Rep. 2018, 8, 523. [Google Scholar] [CrossRef]
- Liszewski, J.; Klingelhutz, A.; Sander, E.A.; Ankrum, J. Development and analysis of scaffold-free adipose spheroids. Adipocyte 2024, 13, 2347215. [Google Scholar] [CrossRef]
- Dariolli, R.; Nir, R.; Mushlam, T.; Souza, G.R.; Farmer, S.R.; Batista, M.L., Jr. Optimized scaffold-free human 3D adipose tissue organoid culture for obesity and disease modeling. SLAS Discov. 2025, 31, 100218. [Google Scholar] [CrossRef]
- Wang, X.; Chen, Y.; Yang, X.; Cheng, L.; He, Z.; Xin, Y.; Huang, S.; Meng, F.; Zhang, P.; Luo, L. Activation of ALOX12 by a multi-organelle-orienting photosensitizer drives ACSL4-independent cell ferroptosis. Cell Death Dis. 2022, 13, 1040. [Google Scholar] [CrossRef]
- Magtanong, L.; Mueller, G.D.; Williams, K.J.; Billmann, M.; Chan, K.; Armenta, D.A.; Pope, L.E.; Moffat, J.; Boone, C.; Myers, C.L.; et al. Context-dependent regulation of ferroptosis sensitivity. Cell Chem. Biol. 2022, 29, 1409–1418.E6. [Google Scholar] [CrossRef] [PubMed]
- Lee, H.; Gan, B. Ferroptosis execution: Is it all about ACSL4? Cell Chem. Biol. 2022, 29, 1363–1365. [Google Scholar] [CrossRef]
- Zhang, S.; Sun, Z.; Jiang, X.; Lu, Z.; Ding, L.; Li, C.; Tian, X.; Wang, Q. Ferroptosis increases obesity: Crosstalk between adipocytes and the neuroimmune system. Front. Immunol. 2022, 13, 1049936. [Google Scholar] [CrossRef]
- Salvestrini, V.; Sell, C.; Lorenzini, A. Obesity May Accelerate the Aging Process. Front. Endocrinol. 2019, 10, 266. [Google Scholar] [CrossRef]
- Tam, B.T.; Morais, J.A.; Santosa, S. Obesity and ageing: Two sides of the same coin. Obes. Rev. An. Off. J. Int. Assoc. Study Obes. 2020, 21, e12991. [Google Scholar] [CrossRef]
- Zhou, N.; Yuan, X.; Du, Q.; Zhang, Z.; Shi, X.; Bao, J.; Ning, Y.; Peng, L. FerrDb V2: Update of the manually curated database of ferroptosis regulators and ferroptosis-disease associations. Nucleic Acids Res. 2023, 51, D571–D582. [Google Scholar] [CrossRef] [PubMed]
- Chen, Y.; Zhu, G.; Liu, Y.; Wu, Q.; Zhang, X.; Bian, Z.; Zhang, Y.; Pan, Q.; Sun, F. O-GlcNAcylated c-Jun antagonizes ferroptosis via inhibiting GSH synthesis in liver cancer. Cell Signal. 2019, 63, 109384. [Google Scholar] [CrossRef]
- Fang, X.; Zhuang, X.; Zheng, L.; Lv, Y.; Gao, F.; Mo, C.; Zheng, X. SQSTM1 upregulation-induced iron overload triggers endothelial ferroptosis in nicotine-exacerbated atherosclerosis. Life Sci. 2025, 361, 123330. [Google Scholar] [CrossRef]
- Sun, K.; Hou, L.; Guo, Z.; Wang, G.; Guo, J.; Xu, J.; Zhang, X.; Guo, F. JNK-JUN-NCOA4 axis contributes to chondrocyte ferroptosis and aggravates osteoarthritis via ferritinophagy. Free Radic. Biol. Med. 2023, 200, 87–101. [Google Scholar] [CrossRef]
- Yang, Y.; Zhang, T.; Li, Q.; Ling, Y.; Ma, Y.; Tao, S. SQSTM1 improves acute lung injury via inhibiting airway epithelium ferroptosis in a vitamin D receptor/autophagy-mediated manner. Free Radic. Biol. Med. 2024, 222, 588–600. [Google Scholar] [CrossRef] [PubMed]
- Zhu, S.; Zhang, Q.; Sun, X.; Zeh, H.J., 3rd; Lotze, M.T.; Kang, R.; Tang, D. HSPA5 Regulates Ferroptotic Cell Death in Cancer Cells. Cancer Res. 2017, 77, 2064–2077. [Google Scholar] [CrossRef]
- Kraft, V.A.N.; Bezjian, C.T.; Pfeiffer, S.; Ringelstetter, L.; Muller, C.; Zandkarimi, F.; Merl-Pham, J.; Bao, X.; Anastasov, N.; Kossl, J.; et al. GTP Cyclohydrolase 1/Tetrahydrobiopterin Counteract Ferroptosis through Lipid Remodeling. ACS Cent. Sci. 2020, 6, 41–53. [Google Scholar] [CrossRef]
- Yanova, M.; Stepanova, E.; Maltseva, D.; Tonevitsky, A. CD44 variant exons induce chemoresistance by modulating cell death pathways. Front. Cell Dev. Biol. 2025, 13, 1508577. [Google Scholar] [CrossRef] [PubMed]
- Chen, J.; Zhu, H.; Chen, Q.; Yang, Y.; Chen, M.; Huang, J.; Chen, M.; Lian, N. The role of ferroptosis in chronic intermittent hypoxia-induced lung injury. BMC Pulm. Med. 2022, 22, 488. [Google Scholar] [CrossRef] [PubMed]
- Fan, Y.; Ma, L.; Fang, X.; Du, S.; Mauck, J.; Loor, J.J.; Sun, X.; Jia, H.; Xu, C.; Xu, Q. Role of hypoxia-inducible-factor-1alpha (HIF-1alpha) in ferroptosis of adipose tissue during ketosis. J. Dairy. Sci. 2024, 107, 10611–10627. [Google Scholar] [CrossRef] [PubMed]
- Cowman, S.J.; Koh, M.Y. Revisiting the HIF switch in the tumor and its immune microenvironment. Trends Cancer 2022, 8, 28–42. [Google Scholar] [CrossRef]









Disclaimer/Publisher’s Note: The statements, opinions and data contained in all publications are solely those of the individual author(s) and contributor(s) and not of MDPI and/or the editor(s). MDPI and/or the editor(s) disclaim responsibility for any injury to people or property resulting from any ideas, methods, instructions or products referred to in the content. |
© 2025 by the authors. Licensee MDPI, Basel, Switzerland. This article is an open access article distributed under the terms and conditions of the Creative Commons Attribution (CC BY) license (https://creativecommons.org/licenses/by/4.0/).
Share and Cite
Mandl, M.; Heuboeck, E.; Benedikt, P.; Huber, F.; Mamunchak, O.; Grossmann, S.; Kotnik, M.; Hamzic-Jahic, E.; Bhogal, C.S.; Lipp, A.-M.; et al. The Capability to Undergo ACSL4-Mediated Ferroptosis Is Acquired During Brown-like Adipogenesis and Affected by Hypoxia. Cells 2025, 14, 1247. https://doi.org/10.3390/cells14161247
Mandl M, Heuboeck E, Benedikt P, Huber F, Mamunchak O, Grossmann S, Kotnik M, Hamzic-Jahic E, Bhogal CS, Lipp A-M, et al. The Capability to Undergo ACSL4-Mediated Ferroptosis Is Acquired During Brown-like Adipogenesis and Affected by Hypoxia. Cells. 2025; 14(16):1247. https://doi.org/10.3390/cells14161247
Chicago/Turabian StyleMandl, Markus, Elisabeth Heuboeck, Peter Benedikt, Florian Huber, Olga Mamunchak, Sonja Grossmann, Michaela Kotnik, Esma Hamzic-Jahic, Charnkamal Singh Bhogal, Anna-Maria Lipp, and et al. 2025. "The Capability to Undergo ACSL4-Mediated Ferroptosis Is Acquired During Brown-like Adipogenesis and Affected by Hypoxia" Cells 14, no. 16: 1247. https://doi.org/10.3390/cells14161247
APA StyleMandl, M., Heuboeck, E., Benedikt, P., Huber, F., Mamunchak, O., Grossmann, S., Kotnik, M., Hamzic-Jahic, E., Bhogal, C. S., Lipp, A.-M., Raml, E., Zwerschke, W., Wabitsch, M., Voelkl, J., Zierer, A., & Bernhard, D. (2025). The Capability to Undergo ACSL4-Mediated Ferroptosis Is Acquired During Brown-like Adipogenesis and Affected by Hypoxia. Cells, 14(16), 1247. https://doi.org/10.3390/cells14161247

