5-Ene-2-arylaminothiazol-4(5H)-ones Induce Apoptosis in Breast Cancer Cells
Abstract
1. Introduction
2. Materials and Methods
2.1. Chemistry
- 2-((3,4,5-Trimethoxyphenyl)amino)thiazol-4(5H)-one (2)
- Synthesis of 5-ene-2-((3,4,5-trimethoxyphenyl)amino)thiazol-4(5H)-ones Les-6381, Les-6416, Les-6418, Les-6423, and Les-6424
- Multicomponent protocol
- 5-(4-Methoxybenzylidene)-2-((3,4,5-trimethoxyphenyl)amino)thiazol-4(5H)-one (Les-6381)
- 5-((1H-Indol-6-yl)methylene)-2-((3,4,5-trimethoxyphenyl)amino)thiazol-4(5H)-one (Les-6416)
- 5-((1H-Indol-3-yl)methylene)-2-((3,4,5-trimethoxyphenyl)amino)thiazol-4(5H)-one (Les-6418)
- 5-(Thiophen-2-ylmethylene)-2-((3,4,5-trimethoxyphenyl)amino)thiazol-4(5H)-one (Les-6423)
- 5-(Furan-2-ylmethylene)-2-((3,4,5-trimethoxyphenyl)amino)thiazol-4(5H)-one (Les-6424)
2.2. NCI Anticancer Screening In Vitro
2.3. Cell Culture
2.4. Cell Viability Assay
2.5. [3H]-Thymidine Incorporation Assay
2.6. Clonogenic Assay
2.7. Scratch Assay
2.8. Annexin V Binding Assay
2.9. Caspases-3/7, Caspase-8, Caspase-9, and Caspase-10 Activity Assessment
2.10. Assessment of the Decrease in Mitochondrial Membrane Potential (MMP)
2.11. Assessment of p53 and Cytochrome C Concentration
2.12. Assessment of Bax Concentration
2.13. Reactive Oxygen Species Assessment
2.14. Morphological Analysis of Cells by Acridine Orange (AO) and Ethidium Bromide (EB) Staining
2.15. In Silico ADMET Evaluation
2.16. Molecular Docking
2.17. Statistical Analysis
3. Results
3.1. Synthesis
3.2. In Vitro Anticancer Activity Evaluation in 60 Lines Under the NCI DTP Screening
3.3. Cytotoxic Activity of the Novel Compounds
3.4. Antiproliferative Activity Effect of the 4-Thiazolidinone Derivatives on Human Breast Cancer Cells
3.5. Clonogenic Assay
3.6. Effects of the New 4-Thiazolidinone Derivatives on Cell Migration
3.7. Proapoptotic Activity of the Synthesized Compounds
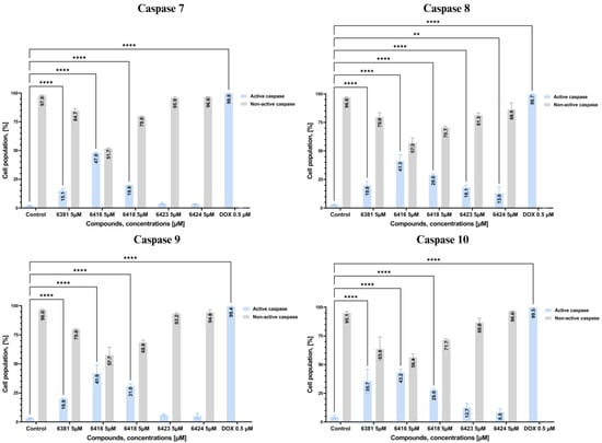
3.8. Activation of Caspases 7, 8, 9, 10 in Human Breast Cancer Cells
3.9. Effects of Novel Compounds on Mitochondrial Membrane Potential
3.10. Increase in p53 and Cytochrome C Concentration in Human Breast Cancer Cells After Treatment with Novel 4-Thiazolidinones Derivatives
3.11. Increase in Bax Positive Cell Population in Human Breast Cancer Cells After Treatment with Novel 4-Thiazolidinones Derivatives
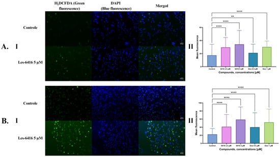
3.12. Increase In ROS Generation
3.13. Morphological Analysis of Cells by Acridine Orange and Ethidium Bromide Double Staining
3.14. In Silico ADMET Evaluation and Molecular Docking
4. Discussion
5. Conclusions
Supplementary Materials
Author Contributions
Funding
Institutional Review Board Statement
Informed Consent Statement
Data Availability Statement
Acknowledgments
Conflicts of Interest
Abbreviations
| ADMET | Absorption, distribution, metabolism, excretion and toxicity |
| AO | Acridine orange |
| DAPI | 4′,6-Diamidino-2-phenylindole |
| DCF | 2′,7′-Dichlorofluorescein |
| DOX | Doxorubicin hydrochloride |
| DTP | Developmental Therapeutic Program |
| EB | Ethidium bromide |
| EDDA | Ethylenediamine diacetate |
| ELISA | Enzyme-linked immunosorbent assay |
| FBS | Fetal bovine serum |
| FDA | The Food and Drug Administration |
| GI50 | Molar concentration of the compound that inhibits 50% net cell growth |
| GP | Percentage of growth |
| IC50 | Half maximal inhibitory concentration |
| LC50 | Molar concentration of the compound that inhibits 50% net cell growth |
| MMP | Mitochondrial membrane potential |
| MTT | (3-(4,5-Dimethylthiazol-2-yl)-2,5-diphenyltetrazolium bromide) assay |
| NCI | National Cancer Institute |
| PBS | Phosphate-Buffered Saline |
| PDB | Protein Data Bank |
| PI | Propidium iodide |
| p53 | Tumor protein P53 |
| ROS | Reactive oxygen species |
| SRB | Sulforhodamine B |
| TCA | Trichloroacetic acid |
| TGI | Total growth inhibition |
References
- Siegel, R.L.; Giaquinto, A.N.; Jemal, A. Cancer statistics, 2024. CA Cancer J. Clin. 2024, 74, 12–49. [Google Scholar] [CrossRef] [PubMed]
- Giaquinto, A.N.; Sung, H.; Miller, K.D.; Kramer, J.L.; Newman, L.A.; Minihan, A.; Jemal, A.; Siegel, R.L. Breast Cancer Statistics, 2022. CA Cancer J. Clin. 2022, 72, 524–541. [Google Scholar] [CrossRef]
- Di Nardo, P.; Lisanti, C.; Garutti, M.; Buriolla, S.; Alberti, M.; Mazzeo, R.; Puglisi, F. Chemotherapy in patients with early breast cancer: Clinical overview and management of long-term side effects. Expert Opin. Drug Saf. 2022, 21, 1341–1355. [Google Scholar] [CrossRef] [PubMed]
- Tilekar, K.; Shelke, O.; Upadhyay, N.; Lavecchia, A.; Ramaa, C.S. Current status and future prospects of molecular hybrids with thiazolidinedione (TZD) scaffold in anticancer drug discovery. J. Mol. Struct. 2022, 1250, 131767. [Google Scholar] [CrossRef]
- Negi, M.; Chawla, P.; Faruk, A.; Chawla, V. The Role of 4-Thiazolidinone Scaffold in Targeting Variable Biomarkers and Pathways Involving Cancer. Anticancer Agents Med. Chem. 2022, 22, 1458–1477. [Google Scholar] [CrossRef]
- Bhagat, D.S.; Chawla, P.A.; Gurnule, W.B.; Shejul, S.K.; Bumbrah, G.S. An Insight into Synthesis and Anticancer Potential of Thiazole and 4-thiazolidinone Containing Motifs. Curr. Org. Chem. 2021, 25, 819–841. [Google Scholar] [CrossRef]
- Roszczenko, P.; Holota, S.; Szewczyk, O.K.; Dudchak, R.; Bielawski, K.; Bielawska, A.; Lesyk, R. 4-Thiazolidinone-Bearing Hybrid Molecules in Anticancer Drug Design. Int. J. Mol. Sci. 2022, 23, 13135. [Google Scholar] [CrossRef] [PubMed]
- Othman, S.A.; Abou-Ghadir, O.F.; Ramadan, W.S.; Mostafa, Y.A.; El-Awady, R.; Abdu-Allah, H.H.M. The design, synthesis, biological evaluation, and molecular docking of new 5-aminosalicylamide-4-thiazolinone hybrids as anticancer agents. Arch. Pharm. 2023, 356, 2300315. [Google Scholar] [CrossRef]
- Campos, J.C.; Campos, P.T.; Bona, N.P.; Soares, M.S.; Souza, P.O.; Braganhol, E.; Cunico, W.; Siqueira, G.M. Synthesis and Biological Evaluation of Novel 2-imino-4-thiazolidinones asPotential Antitumor Agents for Glioblastoma. Med. Chem. 2022, 18, 452–462. [Google Scholar] [CrossRef]
- Sharma, A.; Sharma, D.; Saini, N.; Sharma, S.V.; Thakur, V.K.; Goyal, R.K.; Sharma, P.C. Recent advances in synthetic strategies and SAR of thiazolidin-4-one containing molecules in cancer therapeutics. Cancer Metastasis Rev. 2023, 42, 847–889. [Google Scholar] [CrossRef]
- Barman Balfour, J.A.; Plosker, G.L. Rosiglitazone. Drugs 1999, 57, 921–930. [Google Scholar] [CrossRef]
- Gillies, P.S.; Dunn, C.J. Pioglitazone. Drugs 2000, 60, 333–343. [Google Scholar] [CrossRef]
- Ramirez, M.A.; Borja, N.L. Epalrestat: An Aldose Reductase Inhibitor for the Treatment of Diabetic Neuropathy. Pharmacotherapy 2008, 28, 646–655. [Google Scholar] [CrossRef] [PubMed]
- Martin, L.; Rabasseda, X.; Castaner, J. Darbufelone mesilate. Drugs Future 1999, 24, 853–857. [Google Scholar] [CrossRef]
- Belluco, P.; Gaion, R.M.; Maragno, I.; Dorigo, P. Etozoline and vascular spasm. Pharmacol. Res. 1990, 22, 123–124. [Google Scholar] [CrossRef]
- Fischer, W.; Bodewei, R.; Satzinger, G. Anticonvulsant and sodium channel blocking effects of ralitoline in different screening models. Naunyn-Schmiedeberg’s Arch Pharmacol. 1992, 346, 442–452. [Google Scholar] [CrossRef]
- Markham, A. Ponesimod: First Approval. Drugs 2021, 81, 957–962. [Google Scholar] [CrossRef]
- Elmore, S.A.; Elmore, S.A. Apoptosis: A Review of Programmed Cell Death. Toxicol. Pathol. 2007, 35, 495–516. [Google Scholar] [CrossRef]
- Ramadan, W.S.; Saleh, E.M.; Menon, V.; Vazhappilly, C.G.; Abdu-Allah, H.H.; El-Shorbagi, A.N.A.; Mansour, W.; El-Awady, R. Induction of DNA damage, apoptosis and cell cycle perturbation mediate cytotoxic activity of new 5-aminosalicylate-4-thiazolinone hybrid derivatives. Biomed. Pharmacother. 2020, 131, 110571. [Google Scholar] [CrossRef] [PubMed]
- Kamboj, P.; Anjali; Imtiyaz, K.; Rizvi, M.A.; Nath, V.; Kumar, V.; Husain, A.; Amir, M. Design, synthesis, biological assessment and molecular modeling studies of novel imidazothiazole-thiazolidinone hybrids as potential anticancer and anti-inflammatory agents. Sci. Rep. 2024, 14, 1–25. [Google Scholar] [CrossRef]
- Szychowski, K.A.; Leja, M.L.; Kaminskyy, D.V.; Kryshchyshyn, A.P.; Binduga, U.E.; Pinyazhko, O.R.; Lesyk, R.B.; Tobiasz, J.; Gmiński, J. Anticancer properties of 4-thiazolidinone derivatives depend on peroxisome proliferator-activated receptor gamma (PPARγ). Eur. J. Med. Chem. 2017, 141, 162–168. [Google Scholar] [CrossRef]
- Sinicropi, M.S.; Ceramella, J.; Vanelle, P.; Iacopetta, D.; Rosano, C.; Khoumeri, O.; Abdelmohsen, S.; Abdelhady, W.; El-Kashef, H. Novel Thiazolidine-2,4-dione-trimethoxybenzene-thiazole Hybrids as Human Topoisomerases Inhibitors. Pharmaceuticals 2023, 16, 946. [Google Scholar] [CrossRef]
- Sigalapalli, D.K.; Pooladanda, V.; Kadagathur, M.; Guggilapu, S.D.; Uppu, J.L.; Godugu, C.; Bathini, N.B.; Tangellamudi, N.D. Novel chromenyl-based 2-iminothiazolidin-4-one derivatives as tubulin polymerization inhibitors: Design, synthesis, biological evaluation and molecular modelling studies. J. Mol. Struct. 2021, 1225, 128847. [Google Scholar] [CrossRef]
- Podolak, M.; Holota, S.; Deyak, Y.; Dziduch, K.; Dudchak, R.; Wujec, M.; Bielawski, K.; Lesyk, R.; Bielawska, A. Tubulin inhibitors. Selected scaffolds and main trends in the design of novel anticancer and antiparasitic agents. Bioorganic Chem. 2024, 143, 107076. [Google Scholar] [CrossRef]
- Rehulka, J.; Subtelna, I.; Kryshchyshyn-Dylevych, A.; Cherniienko, A.; Ivanova, A.; Matveieva, M.; Polishchuk, P.; Gurska, S.; Hajduch, M.; Zagrijtschuk, O.; et al. Anticancer 5-arylidene-2-(4-hydroxyphenyl)aminothiazol-4(5 H)-ones as tubulin inhibitors. Arch. Der Pharm. 2022, 355, 2200419. [Google Scholar] [CrossRef]
- Sharma, P.; Reddy, T.S.; Kumar, N.P.; Senwar, K.R.; Bhargava, S.K.; Shankaraiah, N. Conventional and microwave-assisted synthesis of new 1 H -benzimidazole-thiazolidinedione derivatives: A potential anticancer scaffold. Eur. J. Med. Chem. 2017, 138, 234–245. [Google Scholar] [CrossRef]
- Grabrijan, K.; Hrast, M.; Proj, M.; Dolšak, A.; Zdovc, I.; Imre, T.; Petri, L.; Ábrányi-Balogh, P.; Keserű, G.M.; Gobec, S. Covalent inhibitors of bacterial peptidoglycan biosynthesis enzyme MurA with chloroacetamide warhead. Eur. J. Med. Chem. 2022, 243, 114752. [Google Scholar] [CrossRef]
- Boyd, M.R.; Paull, K.D. Some practical considerations and applications of the national cancer institute in vitro anticancer drug discovery screen. Drug Dev. Res. 1995, 34, 91–109. [Google Scholar] [CrossRef]
- Boyd, M.R. The NCI In Vitro Anticancer Drug Discovery Screen. In Anticancer Drug Development Guide; Teicher, B.A., Ed.; Humana Press: Totowa, NJ, USA, 1997; pp. 23–42. ISBN 978-1-4615-8154-3. [Google Scholar]
- Shoemaker, R.H. The NCI60 human tumour cell line anticancer drug screen. Nat. Rev. Cancer 2006, 6, 813–823. [Google Scholar] [CrossRef] [PubMed]
- Hermanowicz, J.M.; Szymanowska, A.; Sieklucka, B.; Czarnomysy, R.; Pawlak, K.; Bielawska, A.; Bielawski, K.; Kalafut, J.; Przybyszewska, A.; Surazynski, A.; et al. Exploration of novel heterofused 1,2,4-triazine derivative in colorectal cancer. J. Enzym. Inhib. Med. Chem. 2021, 36, 535–548. [Google Scholar] [CrossRef] [PubMed]
- Franken, N.A.P.; Rodermond, H.M.; Stap, J.; Haveman, J.; Van Bree, C. Clonogenic assay of cells in vitro. Nat. Protoc. 2006, 1, 2315–2319. [Google Scholar] [CrossRef]
- Schneider, C.A.; Rasband, W.S.; Eliceiri, K.W. NIH Image to ImageJ: 25 years of image analysis. Nat. Methods 2012, 9, 671–675. [Google Scholar] [CrossRef]
- Ren, Y.; Wang, Y.; Li, G.; Zhang, Z.; Ma, L.; Cheng, B.; Chen, J. Discovery of Novel Benzimidazole and Indazole Analogues as Tubulin Polymerization Inhibitors with Potent Anticancer Activities. J. Med. Chem. 2021, 64, 4498–4515. [Google Scholar] [CrossRef] [PubMed]
- Juszczak, A.M.; Czarnomysy, R.; Strawa, J.W.; Končić, M.Z.; Bielawski, K.; Tomczyk, M. In Vitro Anticancer Potential of Jasione montana and Its Main Components against Human Amelanotic Melanoma Cells. Int. J. Mol. Sci. 2021, 22, 3345. [Google Scholar] [CrossRef] [PubMed]
- Gornowicz, A.; Lesyk, R.; Czarnomysy, R.; Holota, S.; Shepeta, Y.; Popławska, B.; Podolak, M.; Szymanowski, W.; Bielawski, K.; Bielawska, A. Multi-Targeting Anticancer Activity of a New 4-Thiazolidinone Derivative with Anti-HER2 Antibodies in Human AGS Gastric Cancer Cells. Int. J. Mol. Sci. 2023, 24, 6791. [Google Scholar] [CrossRef] [PubMed]
- Fu, L.; Shi, S.; Yi, J.; Wang, N.; He, Y.; Wu, Z.; Peng, J.; Deng, Y.; Wang, W.; Wu, C.; et al. ADMETlab 3.0: An updated comprehensive online ADMET prediction platform enhanced with broader coverage, improved performance, API functionality and decision support. Nucleic Acids Res. 2024, 52, W422–W431. [Google Scholar] [CrossRef] [PubMed]
- Gaspari, R.; Prota, A.E.; Bargsten, K.; Cavalli, A.; Steinmetz, M.O. Structural Basis of cis- and trans-Combretastatin Binding to Tubulin. Chem 2017, 2, 102–113. [Google Scholar] [CrossRef]
- Oberfield, J.L.; Collins, J.L.; Holmes, C.P.; Goreham, D.M.; Cooper, J.P.; Cobb, J.E.; Lenhard, J.M.; Hull-Ryde, E.A.; Mohr, C.P.; Blanchard, S.G.; et al. A peroxisome proliferator-activated receptor γ ligand inhibits adipocyte differentiation. Proc. Natl. Acad. Sci. USA 1999, 96, 6102–6106. [Google Scholar] [CrossRef]
- Hopkins, A.L.; Groom, C.R.; Alex, A. Ligand efficiency: A useful metric for lead selection. Drug Discov. Today 2004, 9, 430–431. [Google Scholar] [CrossRef]
- Abad-Zapatero, C. Ligand efficiency indices for effective drug discovery. Expert Opin. Drug Discov. 2007, 2, 469–488. [Google Scholar] [CrossRef]
- Mishchenko, M.; Shtrygol’, S.; Lozynskyi, A.; Khomyak, S.; Novikov, V.; Karpenko, O.; Holota, S.; Lesyk, R. Evaluation of Anticonvulsant Activity of Dual COX-2/5-LOX Inhibitor Darbufelon and Its Novel Analogues. Sci. Pharm. 2021, 89, 22. [Google Scholar] [CrossRef]
- Nowaczyk, A.; Kowiel, M.; Gzella, A.; Fijałkowski, Ł.; Horishny, V.; Lesyk, R. Conformational space and vibrational spectra of 2-[(2,4-dimethoxyphenyl)amino]-1,3-thiazolidin-4-one. J. Mol. Model. 2014, 20, 2366. [Google Scholar] [CrossRef]
- Golota, S.; Sydorenko, I.; Surma, R.; Karpenko, O.; Gzella, A.; Lesyk, R. Facile one-pot synthesis of 5-aryl/heterylidene-2-(2-hydroxyethyl- and 3-hydroxypropylamino)-thiazol-4-ones via catalytic aminolysis. Synth. Commun. 2017, 47, 1071–1076. [Google Scholar] [CrossRef]
- Sydorenko, I.; Holota, S.; Lozynskyi, A.; Konechnyi, Y.; Horishny, V.; Karkhut, A.; Polovkovych, S.; Karpenko, O.; Lesyk, R. 2-(Cyclopropylamino)-5-(4-methoxybenzylidene)thiazol-4(5H)-one. Molbank 2022, 2022, M1478. [Google Scholar] [CrossRef]
- Rostom, S.A.F. Synthesis and in vitro antitumor evaluation of some indeno[1,2-c]pyrazol(in)es substituted with sulfonamide, sulfonylurea(-thiourea) pharmacophores, and some derived thiazole ring systems. Bioorganic Med. Chem. 2006, 14, 6475–6485. [Google Scholar] [CrossRef]
- Jänicke, R.U. MCF-7 breast carcinoma cells do not express caspase-3. Breast Cancer Res. Treat. 2009, 117, 219–221. [Google Scholar] [CrossRef]
- Lipinski, C.A.; Lombardo, F.; Dominy, B.W.; Feeney, P.J. Experimental and computational approaches to estimate solubility and permeability in drug discovery and development settings. Adv. Drug Deliv. Rev. 2001, 46, 3–26. [Google Scholar] [CrossRef]
- Hughes, J.D.; Blagg, J.; Price, D.A.; Bailey, S.; DeCrescenzo, G.A.; Devraj, R.V.; Ellsworth, E.; Fobian, Y.M.; Gibbs, M.E.; Gilles, R.W.; et al. Physiochemical drug properties associated with in vivo toxicological outcomes. Bioorganic Med. Chem. Lett. 2008, 18, 4872–4875. [Google Scholar] [CrossRef]
- Johnson, T.W.; Dress, K.R.; Edwards, M. Using the Golden Triangle to optimize clearance and oral absorption. Bioorganic Med. Chem. Lett. 2009, 19, 5560–5564. [Google Scholar] [CrossRef]
- Gleeson, M.P. Generation of a Set of Simple, Interpretable ADMET Rules of Thumb. J. Med. Chem. 2008, 51, 817–834. [Google Scholar] [CrossRef]
- Bar, M.; Skóra, B.; Tabęcka-Łonczyńska, A.; Holota, S.; Khyluk, D.; Roman, O.; Lesyk, R.; Szychowski, K.A. New 4-thiazolidinone-based molecules Les-2769 and Les-3266 as possible PPARγ modulators. Bioorganic Chem. 2022, 128, 106075. [Google Scholar] [CrossRef] [PubMed]
- Türe, A.; Ergül, M.; Ergül, M.; Altun, A.; Küçükgüzel, İ. Design, synthesis, and anticancer activity of novel 4-thiazolidinone-phenylaminopyrimidine hybrids. Mol. Divers. 2021, 25, 1025–1050. [Google Scholar] [CrossRef] [PubMed]
- Buzun, K.; Kryshchyshyn-Dylevych, A.; Senkiv, J.; Roman, O.; Gzella, A.; Bielawski, K.; Bielawska, A.; Lesyk, R. Synthesis and Anticancer Activity Evaluation of 5-[2-Chloro-3-(4-nitrophenyl)-2-propenylidene]-4-thiazolidinones. Molecules 2021, 26, 3057. [Google Scholar] [CrossRef] [PubMed]
- Finiuk, N.; Boiko, N.; Klyuchivska, O.; Kobylinska, L.; Kril, I.; Zimenkovsky, B.; Lesyk, R.; Stoika, R. 4-Thiazolidinone derivative Les-3833 effectively inhibits viability of human melanoma cells through activating apoptotic mechanisms. Croat. Med. J. 2017, 58, 129–139. [Google Scholar] [CrossRef]
- Pijuan, J.; Barceló, C.; Moreno, D.F.; Maiques, O.; Sisó, P.; Marti, R.M.; Macià, A.; Panosa, A. In vitro Cell Migration, Invasion, and Adhesion Assays: From Cell Imaging to Data Analysis. Front. Cell Dev. Biol. 2019, 7, 107. [Google Scholar] [CrossRef]
- Fesik, S.W. Promoting apoptosis as a strategy for cancer drug discovery. Nat. Rev. Cancer 2005, 5, 876–885. [Google Scholar] [CrossRef]
- Pfeffer, C.; Singh, A. Apoptosis: A Target for Anticancer Therapy. Int. J. Mol. Sci. 2018, 19, 448. [Google Scholar] [CrossRef]
- Ghobrial, I.M.; Witzig, T.E.; Adjei, A.A. Targeting Apoptosis Pathways in Cancer Therapy. CA Cancer J. Clin. 2005, 55, 178–194. [Google Scholar] [CrossRef]
- Meulmeester, E.; Jochemsen, A. p53: A Guide to Apoptosis. Curr. Cancer Drug Targets 2008, 8, 87–97. [Google Scholar] [CrossRef]
- Jiang, X.; Wang, X. CytochromeC-Mediated Apoptosis. Annu. Rev. Biochem. 2004, 73, 87–106. [Google Scholar] [CrossRef]
- Bonofiglio, D.; Aquila, S.; Catalano, S.; Gabriele, S.; Belmonte, M.; Middea, E.; Qi, H.; Morelli, C.; Gentile, M.; Maggiolini, M.; et al. Peroxisome Proliferator-Activated Receptor-Activates p 53 Gene Promoter Binding to the Nuclear Factor-B Sequence in Human MCF 7 Breast Cancer Cells. Mol. Endocrinol. 2006, 20, 3083–3092. [Google Scholar] [CrossRef] [PubMed]
- Redza-Dutordoir, M.; Averill-Bates, D.A. Activation of Apoptosis Signalling Pathways by Reactive Oxygen Species. Biochim. Biophys. Acta 2016, 1863, 2977–2992. [Google Scholar] [CrossRef] [PubMed]
- Kim, S.J.; Kim, H.S.; Seo, Y.R. Understanding of ROS-Inducing Strategy in Anticancer Therapy. Oxidative Med. Cell. Longev. 2019, 2019, 5381692. [Google Scholar] [CrossRef] [PubMed]

















| Comp. | Mean Growth, % | Range of Growth, % | Top 10 Most Sensitive Cell Lines/Growth % | Positive Cytostatic Effect a | Positive Cytotoxic Effect b |
|---|---|---|---|---|---|
| Les-6416 | 39.56 | −33.26–97.05 | MDA-MB-435 (Melanoma)/−33.26 SK-Mel-5 (Melanoma)/−4.74 MDA-MB-468 (Breast Cancer)/1.33 NCI-H522 (Non-small Cell Lung Cancer)/3.77 SF-295 (CNS Cancer)/5.01 MCF-7 (Breast Cancer)/6.76 HT29 (Colon Cancer)/7.66 HL60(TB) (Leukemia)/15.10 NCI-H460 (Non-small Cell Lung Cancer)/17.93 UACC-62 (Melanoma)/18.03 | 38/58 | 2/58 |
| Les-6418 | −43.64 | −88.00–14.92 | SN12C (Renal Cancer)/−88.00 SF-539 (CNS Cancer)/−85.30 U-251 (CNS Cancer)/−79.79 NCI-H460 (Non-small Cell Lung Cancer)/−77.59 MDA-MB-435 (Melanoma)/−77.11 OVCAR-3 (Ovarian Cancer)/76.96 A498 (Renal Cancer)/−76.12 SF-295 (CNS Cancer)/−73.38 786-0 (Renal Cancer)/−73.06 HOP-92 (Non-small Cell Lung Cancer)/−72.26 | 7/59 | 52/59 |
| Cell Line | GI50, μM/SI | TGI, μM/SI | LC50, μM/SI |
|---|---|---|---|
| Leukemia | |||
| CCRF-CEM | 2.09/1.56 | >100/0.19 | >100/0.57 |
| HL-60(TB) | 0.855/3.82 | 11.1/1.68 | >100/0.57 |
| K-562 | 0.526/6.22 | 31.1/0.60 | >100/0.57 |
| MOLT-4 | 2.63/1.24 | 26.0/0.72 | >100/57 |
| RPMI-8226 | 5.73/0.57 | >100/0.19 | >100/0.57 |
| SR | 0.394/8.30 | 29.9/0.62 | >100/0.57 |
| MG_MID | 2.04/1.60 | 49.7/0.37 | >100/0.57 |
| Non-small Cell Lung Cancer | |||
| A549/ATCC | 2.84/1.15 | 16.5/1.13 | 73.6/0.77 |
| EKVX | 8.02/0.40 | 22.2/0.84 | 53.2/1.06 |
| HOP-62 | 2.69/1.22 | 15.7/1.18 | 65.9/0.86 |
| HOP-92 | 1.98/1.65 | 6.38/2.92 | 42.0/1.35 |
| NCI-H266 | 3.18/1.03 | 17.4/1.07 | 68.8/0.82 |
| NCI-H23 | 5.33/0.61 | 21.1/0.88 | 54.0/1.05 |
| NCI-H322M | 6.38/0.51 | 21.2/0.88 | 54.2/1.04 |
| NCI-H460 | 2.10/1.56 | 14.3/1.30 | 92.0/0.61 |
| NCI-H522 | 0.403/8.11 | 5.56/3.34 | 46.0/1.23 |
| MG_MID | 3.66/0.89 | 15.6/1.19 | 61.1/0.92 |
| Colon Cancer | |||
| COLO 205 | 3.14/1.04 | 16.4/1.13 | 49.6/1.14 |
| HCC -2998 | 6.36/0.51 | 20.7/0.90 | 47.8/1.18 |
| HCT-116 | 1.10/2.97 | 10.2/1.82 | 50.6/1.12 |
| HCT-15 | 1.79/1.83 | 12.4/1.50 | 37.7/1.50 |
| HT29 | 0.923/3.54 | 10.1/1.84 | 47.6/1.19 |
| KM12 | 0.977/3.35 | 16.8/1.11 | 70.7/0.80 |
| SW-620 | 3.10/1.05 | 21.8/0.85 | 85.0/0.66 |
| MG_MID | 2.48/1.32 | 15.5/1.20 | 55.6/1.02 |
| CNS Cancer | |||
| SF-268 | 3.56/0.92 | 20.0/0.93 | 81.3/0.69 |
| SF-295 | 2.27/1.44 | 13.4/1.39 | 40.9/1.38 |
| SF-539 | 2.49/1.31 | 9.95/1.87 | 35.5/1.59 |
| SNB-19 | 6.60/0.50 | 21.2/0.88 | 52.2/1.08 |
| SNB-75 | 1.24/2.64 | 3.63/5.12 | 11.9/4.75 |
| U251 | 3.27/1.00 | 15.7/1.18 | 54.7/1.03 |
| MG_MID | 3.24/1.01 | 14.0/1.33 | 46.1/1.23 |
| Melanoma | |||
| LOX IMVI | 2.82/1.16 | 13.9/1.34 | 40.9/1.38 |
| MALME -3M | 2.01/1.63 | 15.2/1.22 | 43.9/1.29 |
| M14 | 2.02/1.62 | 15.9/1.17 | 55.6/1.02 |
| MDA-MB-435 | 0.280/11.7 | 0.940/19.8 | 14.2/3.98 |
| SK-MEL-2 | 1.45/2.26 | 12.2/1.52 | 43.1/1.31 |
| SK-MEL-28 | 6.07/0.54 | 21.0/0.89 | 49.9/1.13 |
| SK-MEL-5 | 2.46/1.33 | 14.1/1.32 | 39.1/1.45 |
| UACC-257 | 5.18/0.63 | 21.1/0.88 | 52.7/1.07 |
| UACC-62 | 4.75/0.69 | 19.7/0.94 | 48.3/1.17 |
| MG_MID | 3.00/1.09 | 14.9/1.25 | 43.1/1.31 |
| Ovarian Cancer | |||
| IGROV1 | 4.91/0.67 | 21.6/0.86 | 57.2/0.99 |
| OVCAR-3 | 0.517/6.32 | 5.32/3.50 | 34.0/1.66 |
| OVCAR-4 | 2.88/1.13 | 10.6/1.75 | 35.3/1.60 |
| OVCAR-5 | 4.58/0.71 | 17.7/1.05 | 44.1/1.28 |
| OVCAR-8 | 10.6/0.31 | 27.2/0.68 | 70.1/0.81 |
| NCI/ADR-RES | 6.24/0.52 | 24.2/0.77 | 74.2/0.76 |
| SK-OV-3 | 2.56/1.28 | 10.3/1.81 | 38.5/1.47 |
| MG_MID | 4.61/0.71 | 16.7/1.11 | 50.5/1.12 |
| Renal Cancer | |||
| 786-0 | 2.72/1.20 | 11.9/1.56 | 55.7/1.01 |
| A498 | 10.2/0.32 | 24.6/0.76 | 59.6/0.95 |
| ACHN | 3.20/1.02 | 12.0/1.55 | 36.1/1.57 |
| CAKI-1 | 0.840/3.89 | 10.3/1.81 | 33.1/1.71 |
| RXF 393 | 1.00/3.27 | 5.80/3.21 | 34.0/1.66 |
| SN12C | 3.85/0.85 | 15.1/1.23 | 43.6/1.30 |
| TK-10 | 8.56/0.38 | 22.8/0.82 | 55.6/1.02 |
| UO-31 | 3.43/0.95 | 13.7/1.36 | 38.8/1.46 |
| MG_MID | 4.22/0.77 | 14.5/1.28 | 44.6/1.27 |
| Prostate Cancer | |||
| PC-3 | 2.59/1.26 | 22.6/0.82 | 94.2/0.60 |
| DU-145 | 4.63/0.71 | 17.2/1.08 | 47.4/1.19 |
| MG_MID | 3.61/0.91 | 19.9/0.93 | 70.8/0.80 |
| Breast Cancer | |||
| MCF7 | 1.79/1.83 | 11.9/1.56 | 44.7/1.26 |
| MDA-MB-231/ATCC | 4.77/0.69 | 18.8/0.99 | 55.2/1.02 |
| HS 578T | 2.33/1.40 | 11.9/1.56 | >100/0.57 |
| BT-549 | 0.810/4.04 | 10.7/1.74 | 39.2/1.44 |
| T-47D | 3.58/0.91 | 19.7/0.94 | 61.2/0.92 |
| MDA-MB-468 | 0.657/4.98 | 6.23/2.99 | 34.3/1.65 |
| MG_MID | 2.32/1.41 | 13.2/1.41 | 55.8/1.01 |
| MG_MID_60 | 3.27 | 18.6 | 56.5 |
| Compound | Les-6418 | Les-6416 | Les-6381 | Les-6423 | Les-6424 | DOX |
|---|---|---|---|---|---|---|
| Cell Line | ||||||
| Breast cancer | ||||||
| MCF-7 24 h | >20 | 4.70 ± 0.06 | 6.93 ± 0.13 | >20 | >20 | 2.46 ± 0.54 |
| MCF-7 48 h | 4.51 ± 0.04 | 2.09 ± 0.05 | 7.93 ± 0.10 | >20 | >20 | 0.81 ± 0.01 |
| MCF-7 72 h | 2.24 ± 0.07 | 1.29 ± 0.01 | 2.43 ± 0.12 | >20 | >20 | 0.26 ± 0.03 |
| MDA-MB-231 24 h | >20 | >20 | >20 | >20 | >20 | >20 |
| MDA-MB-231 48 h | >20 | >20 | >20 | >20 | >20 | 3.91 ± 0.22 |
| MDA-MB-231 72 h | >20 | >20 | >20 | >20 | >20 | 2.37 ± 0.15 |
| Colorectal cancer | ||||||
| DLD-1 24 h | >20 | >20 | 18.23 ± 1.24 | >20 | >20 | 4.69 ± 0.48 |
| DLD-1 48 h | >20 | >20 | 3.86 ± 0.11 | >20 | >20 | 0.60 ± 0.08 |
| HT-29 24 h | >20 | >20 | >20 | >20 | >20 | >20 |
| HT-29 48 h | 7.77 ± 0.91 | 6.58 ± 0.37 | 4.58 ± 0.46 | 4.41 ± 0.35 | >20 | 0.30 ± 0.04 |
| Gastric cancer | ||||||
| AGS 24 h | >20 | >20 | >20 | >20 | >20 | >20 |
| AGS 48 h | 4.59 ± 0.42 | 3.45 ± 0.2 | 2.24 ± 0.31 | 14.47 ± 0.57 | >20 | 0.39 ± 0.01 |
| Glioblastoma | ||||||
| A172 24 h | >20 | >20 | >20 | >20 | >20 | >20 |
| A172 48 h | >20 | >20 | 8.65 ± 0.52 | >20 | >20 | 12.94 ± 0.89 |
| T98G 24 h | 16.87 ± 1.58 | >20 | 13.11 ± 0.24 | >20 | >20 | >20 |
| T98G 48 h | >20 | >20 | 4.09 ± 0.1 | >20 | >20 | >20 |
| Normal cells | ||||||
| MCF-10A 24 h | >20 | >20 | 8.37 ± 0.11 | Nt | nt | >20 |
| MCF-10A 48 h | 7.24 ± 0.29 | 7.99 ± 0.48 | 0.97 ± 0.04 | Nt | nt | 0.16 ± 0.01 |
| MCF-10A 72 h | 6.66 ± 0.67 | 7.25 ± 0.3 | 2.03 ± 0.1 | Nt | nt | 0.11 ± 0.01 |
| C8-D1A 24 h | 12.86 ± 0.24 | 14.26 ± 1.52 | nt | Nt | nt | >20 |
| C8-D1A 48 h | 7.42 ± 2.33 | 7.1 ± 0.73 | nt | Nt | nt | 0.25 ± 0.01 |
| Primary Dermal Fibroblast (HDFa) 24 h | >20 | >20 | >20 | >20 | >20 | >20 |
| Primary Dermal Fibroblast (HDFa) 48 h | >20 | >20 | >20 | >20 | >20 | >20 |
| Primary Dermal Fibroblast (HDFa) 72 h | >20 | >20 | >20 | >20 | >20 | 0.99 ± 0.03 |
| Name | Lipinski Rules [48] | Pfizer Rules [49] | Golden Triangle Rule [50] | GSK Rules [51] | F20% | F30% | F50% |
|---|---|---|---|---|---|---|---|
| Les-6416 | + | + | + | − | 0.092 | 0.275 | 0.945 |
| Les-6418 | + | + | + | − | 0.107 | 0.639 | 0.956 |
| Les-6381 | + | + | + | − | 0.377 | 0.375 | 0.965 |
| Les-6423 | + | + | + | + | 0.765 | 0.977 | 0.966 |
| Les-6424 | + | + | + | + | 0.804 | 0.966 | 0.967 |
| Name | β-Tubulin | PPARγ | ||
|---|---|---|---|---|
| Docking Score | Ligand Efficiency | Docking Score | Ligand Efficiency | |
| Ligand | −9.624 | −0.341 | −13.575 | −0.309 |
| 6416 | −9.876 | −0.337 | −8.913 | −0.307 |
| 6418 | −9.764 | −0.418 | −8.171 | −0.282 |
| 6381 | −8.764 | −0.313 | −8.116 | −0.290 |
| 6423 | −8.851 | −0.354 | −7.446 | −0.298 |
| 6424 | −8.408 | −0.336 | −7.312 | −0.292 |
Disclaimer/Publisher’s Note: The statements, opinions and data contained in all publications are solely those of the individual author(s) and contributor(s) and not of MDPI and/or the editor(s). MDPI and/or the editor(s) disclaim responsibility for any injury to people or property resulting from any ideas, methods, instructions or products referred to in the content. |
© 2025 by the authors. Licensee MDPI, Basel, Switzerland. This article is an open access article distributed under the terms and conditions of the Creative Commons Attribution (CC BY) license (https://creativecommons.org/licenses/by/4.0/).
Share and Cite
Dudchak, R.; Podolak, M.; Sydorenko, I.; Czarnomysy, R.; Gornowicz, A.; Karpenko, O.; Holota, S.; Bielawska, A.; Bielawski, K.; Lesyk, R. 5-Ene-2-arylaminothiazol-4(5H)-ones Induce Apoptosis in Breast Cancer Cells. Cells 2025, 14, 861. https://doi.org/10.3390/cells14120861
Dudchak R, Podolak M, Sydorenko I, Czarnomysy R, Gornowicz A, Karpenko O, Holota S, Bielawska A, Bielawski K, Lesyk R. 5-Ene-2-arylaminothiazol-4(5H)-ones Induce Apoptosis in Breast Cancer Cells. Cells. 2025; 14(12):861. https://doi.org/10.3390/cells14120861
Chicago/Turabian StyleDudchak, Rostyslav, Magdalena Podolak, Ivan Sydorenko, Robert Czarnomysy, Agnieszka Gornowicz, Olexandr Karpenko, Serhii Holota, Anna Bielawska, Krzysztof Bielawski, and Roman Lesyk. 2025. "5-Ene-2-arylaminothiazol-4(5H)-ones Induce Apoptosis in Breast Cancer Cells" Cells 14, no. 12: 861. https://doi.org/10.3390/cells14120861
APA StyleDudchak, R., Podolak, M., Sydorenko, I., Czarnomysy, R., Gornowicz, A., Karpenko, O., Holota, S., Bielawska, A., Bielawski, K., & Lesyk, R. (2025). 5-Ene-2-arylaminothiazol-4(5H)-ones Induce Apoptosis in Breast Cancer Cells. Cells, 14(12), 861. https://doi.org/10.3390/cells14120861

