Abstract
Reelin, a large extracellular glycoprotein, plays critical roles in neuronal development and synaptic plasticity in the central nervous system (CNS). Recent studies have revealed non-neuronal functions of plasma Reelin in inflammation by promoting endothelial–leukocyte adhesion through its canonical pathway in endothelial cells (via ApoER2 acting on NF-κB), as well as in vascular tone regulation and thrombosis. In this study, we have investigated the safety and efficacy of selectively depleting plasma Reelin as a potential therapeutic strategy for chronic inflammatory diseases. We found that Reelin expression remains stable throughout adulthood and that peripheral anti-Reelin antibody treatment with CR-50 efficiently depletes plasma Reelin without affecting its levels or functionality within the CNS. Notably, this approach preserves essential neuronal functions and synaptic plasticity. Furthermore, in mice induced with experimental autoimmune encephalomyelitis (EAE), selective modulation of endothelial responses by anti-Reelin antibodies reduces pathological leukocyte infiltration without completely abolishing diapedesis. Finally, long-term Reelin depletion under metabolic stress induced by a Western diet did not negatively impact the heart, kidney, or liver, suggesting a favorable safety profile. These findings underscore the promising role of peripheral anti-Reelin therapeutic strategies for autoimmune diseases and conditions where endothelial function is compromised, offering a novel approach that may avoid the immunosuppressive side effects associated with conventional anti-inflammatory therapies.
Keywords:
Reelin; ApoER2; NF-κB; vascular system; immune system; fibrosis; inflammation; leukocyte; multiple sclerosis; atherosclerosis 1. Introduction
Reelin is a large extracellular glycoprotein initially known as a neuron guidance protein critical for neuronal development and migration, especially in the cerebellum, cortex, and hippocampus [1,2,3,4,5,6,7,8,9,10]. In the prenatal brain, Reelin is mainly secreted by Cajal–Retzius cells throughout embryonic development where it regulates neuroblast migration and the growth of layer-specific connections in the hippocampus and entorhinal cortex [11,12,13,14,15,16,17,18,19,20]. In the adult brain, it is mainly secreted by a subset of cortical GABA-ergic interneurons, cerebellar granule cells, and hippocampal interneurons [21,22] and modulates synaptic plasticity [14,23], migration of neuroblasts [24], as well as dendrite [25] and dendritic spine [26] formation. Reelin expression in the central nervous system (CNS) has been implicated in a wide range of neurodegenerative diseases, such as Alzheimer’s disease (AD), cognitive disorders, such as autism spectrum disorder, and neuropsychiatric disorders, such as schizophrenia and bipolar disorder [15,27,28,29,30,31,32,33,34,35,36,37,38,39]. The nascent Reelin protein consists of a signal peptide, succeeded by an F-spondin-like domain, eight Reelin repeats featuring an epidermal growth factor (EGF)-like cysteine pattern that separates each repeat into subdomains A and B, and finally, a positively charged C terminus [40,41]. Physiologic proteolytic cleavage of Reelin [7,8,42,43,44,45,46,47,48,49,50] occurs between Reelin repeats 2 and 3, and another between repeats 6 and 7 [41,45,48,50,51,52], which separates interaction sites with various cell surface receptors [21,22,41], but much about the physiological significance of these cleavage events remains unknown.
Reelin is also abundant in the blood with a typical concentration of around 10 ng/mL in humans [53], and exercises function outside of the CNS [51,54,55,56,57,58,59,60,61,62,63,64,65,66,67,68,69,70,71]. In the past 10 years, three major non-neuronal functions for plasma Reelin have been described in inflammation, vascular tone regulation, and thrombosis. First, we have demonstrated in models of atherosclerosis [58,72], multiple sclerosis (MS) [53,73], and COVID-19 [74] that plasma Reelin inactivation reduces inflammatory cell recruitment by decreasing the expression of leukocyte–endothelial adhesion proteins (E-selectin, ICAM-1, and VCAM-1). These inflammatory mediators in endothelial cells are increased by Reelin through one of its receptors, the Apolipoprotein E receptor-2 (ApoER2 or LRP8) [73,75,76], and NF-κB [77,78,79,80,81,82,83,84,85,86,87,88,89,90,91,92,93], regulating endothelial homeostasis [58]. Secondly, Reelin antagonizes endothelial NOS activity, which regulates NO synthesis and vasodilation [58]. Thirdly, Reelin stimulates platelet adhesion by interacting with coagulation factors such as GPVI, promoting thrombosis [57,60,66,67,94]. The source of plasma Reelin is unclear, especially in diseases [41], but the hepatic stellate cells are believed to secrete a significant fraction of it [69,70,95,96,97]. These results suggest a role for this circulating protein in chronic inflammatory diseases with a compromised endothelium and highlight its potential as a therapeutic target [98].
Several models and tools have been developed to study and deplete Reelin. In 1951, a new strain of mice was discovered with a reeling gait and inside-out cortical layering later attributed to an autosomal recessive mutation. This mouse strain was accordingly given the name reeler [99,100,101,102,103,104,105,106,107,108]. In 1995, the RELN gene was identified on chromosome 7q22 and successfully cloned, leading to the discovery of its deletion in reeler mice [109]. The same year, a mouse monoclonal anti-Reelin antibody was developed [110], having the remarkable ability to block Reelin function [110,111,112,113,114,115,116], but also to deplete it from the circulation when administered by intravenous or intraperitoneal injection [53,72,74]. This antibody, named CR-50, was generated by immunizing reeler mice with brain homogenate from control embryonic mice [110]. It blocks Reelin signaling by binding to an epitope composed of amino acids 230–346 on the N-terminus of Reelin [110,114,115]. In 2015, Reelin floxed mice were developed by our laboratory [117], allowing the creation of conditional KO mice to circumvent the impaired neurological development inherent to the reeler mice. Finally, in 2021, anti-sense oligonucleotides (ASO) specific to mouse Reelin mRNA were designed by Ionis Pharmaceuticals and we demonstrated their efficacy in blocking Reelin protein expression systemically [72].
The potential of anti-Reelin therapeutic strategies for the treatment of chronic inflammatory diseases is the subject of ongoing research. Reelin depletion has been identified as a novel therapeutic approach that selectively targets the vascular adhesion of leukocytes; thus, we hypothesize that this target potentially offers a superior safety profile in conditions marked by chronic inflammation. In this study, we have tested the safety of plasma Reelin depletion to demonstrate the low risk of Reelin-depleting therapeutic strategies.
2. Materials and Methods
2.1. Human Cohort
The serum of anonymous healthy controls was obtained from UT Southwestern Medical Center MS tissue repository (authorization #STU022011-211, Dallas, TX, USA). The study presented here has been approved by the “Human Research Protection Program Office” as “Not Human Research”, which does not require IRB approval.
2.2. Experimental Autoimmune Encephalitis (EAE) Model
This study uses tissues collected previously [53]. Briefly, Cx3cr1-GFP mice (B6.129P-Cx3cr1tm1Litt/J) were purchased from the Jackson Laboratories (Stock No. 005582). These mice express EGFP in monocytes, dendritic cells, NK cells, and brain microglia under the control of the endogenous Cx3cr1 locus. Cx3cr1-GFP monocytes downregulate GFP expression upon differentiation into macrophages.
Eight-week-old male mice were immunized by subcutaneous injection of myelin basic protein peptide MOG35-55 (200 µg; Sigma-Aldrich (St. Louis, MO, USA); M4939) in 200 µL of emulsified complete Freund’s adjuvant (Sigma-Aldrich; F5506) containing 2 mg/mL of Mycobacterium tuberculosis (Fischer Scientific (Waltham, MA, USA); DF3114-33-8). In addition, 400 ng of pertussis toxin (Fisher Scientific; NC9282261) was administered intraperitoneally on day 0 and day EAE severity was blindly evaluated daily from day 7 by survival, EAE clinical score (from 0 = healthy to 10 = dead), weight loss, and hanging test (inverted grid (8 × 8 mm) test for a maximum time of 180 s). On day 21, the mice were sacrificed as stipulated by the UT Southwestern Institutional Animal Care and Use Committee (IACUC), blood was collected for plasma analysis, the spinal cord was extracted by hydraulic pressure and cut into 3 pieces (sub-lumbar and sub-cervical parts for histology, the thoracic section for protein analysis).
2.3. Aging Mice under a Western Diet
Cx3cr1-GFP, Cag-Cre Relnfl/lf, and Ldlr−/− lines were crossed to obtain the Cx3cr1-GFP; Cag-Cre Relnfl/f; Ldlr−/− mice. Tamoxifen induction was started at 7 weeks old and at 8 weeks old male and female mice were placed on a Western diet (Envigo; ref TD.88137; with cholesterol [0.2% total cholesterol], total fat [21% by weight; 42% kcal from fat], high in saturated fatty acids [>60% of total fatty acids], high sucrose [34% by weight]). At 6 or 12 months of age, mice were euthanized by anesthetic overdose, hearts were perfused with saline solution, and flushed tissues were fixed in 4% PFA.
2.4. ELISA
Reelin ELISA was performed on human serum samples diluted at 1:30 and performed according to the manufacturer’s instructions (LSBio, N-Terminal part: LS-F7023).
2.5. Immunofluorescence
As previously published [53], tissues were fixed overnight in 4% paraformaldehyde and then cryoprotected in sucrose solutions (15, then 30% in PBS), followed by being embedded in OCT (Tissue-Tek (Torrance, CA, USA); 4583) and frozen at −80 °C. Then, 10 µm thick cryosections were cut using a Cryostat (Leica (Wetzlar, Germany)). Sections were thawed, rehydrated in PBS, blocked for 1 h at room temperature with blocking buffer (1% BSA and 0.03% Triton-X100 in PBS), incubated with primary antibody (ICAM-1, R&D Systems (Minneapolis, MN, USA), AF796; Iba1, Novus Biologicals (Littleton, CO, USA), NB100-1028) overnight at 4 °C in a humid chamber, washed with PBS, incubated with Alexa594-conjugated secondary antibody (anti-goat, Molecular Probes (Waltham, MA, USA), A11058) for 1 h at room temperature, washed, and mounted using Vectashield antifade mounting medium with Dapi (Vector, H-1200). Images were acquired with a Zeiss (Oberkochen, Germany) Axiophot microscope with AxioVision software (version 4.8) and analyzed with ImageJ (version 1.54).
2.6. Immunoblotting
As previously published [53], cell lysates or tissue pieces were prepared by adding protease and phosphatase inhibitor cocktail in RIPA buffer and centrifuging for 10 min at 12,000 rpm to remove debris. From the lysates, protein concentrations were determined by the Lowry protein assay (500-0113, 500-0114, 500-0115; Bio-Rad (Hercules, CA, USA)). Equal amounts of protein were loaded into each lane of a 4–12% Tris gel (BioRad) and subjected to electrophoresis. After blotting, nitrocellulose membranes (BioRad) were blocked for 1 h (milk powder 5% in TBS/tween 0.1–0.2%) and incubated with primary antibodies (ICAM-1, R&D Systems, AF796; E-Selectin, Santa Cruz, sc-137054; G10 anti-Reelin, made in house; Reelin, Millipore, MAB5366; GAPDH, Sigma-Aldrich, G8795). The binding of secondary HRP-antibodies was visualized by ECL or ECL plus chemiluminescent (Amersham). After densitometric analyses with ImageJ, optical density values were expressed as arbitrary units and normalized for protein loading, as described in the figure legends.
2.7. Field Electrophysiology and θ-Burst Long-Term Potentiation (LTP)
θ-Burst LTP was performed as previously described [117]. Briefly, mice were deeply anesthetized with isoflurane, the blood was flushed out with ice-cold saline solution, and brains were quickly removed and placed in ice-cold high-sucrose slicing solution (110 mM sucrose, 60 mM NaCl, 3 mM KCl, 1.25 mM NaH2PO4, 28 mM NaHCO3, 0.5 mM CaCl2, 5 mM glucose, 0.6 mM ascorbic acid, 7 mM MgSO4). Transverse slices (350 mm) were cut using a Leica VT1000S vibratome. Slices were allowed to recover in ACSF (124 mM NaCl, 3 mM KCl, 1.25 mM NaH2PO4, 26 mM NaHCO3, 10 mM D-glucose, 2 mM CaCl2, 1 mM MgSO4) for 1 h at room temperature before the experiments. For recording, slices were transferred to an interface chamber perfused with ACSF at 31 °C. Slices were stimulated in the stratum radiatum with concentric bipolar electrodes (FHC) using an isolated pulse stimulator. The stimulus intensity was set to 40 to 60% of the maximum peak amplitude, as determined by measuring the input–output curve. After the baseline stabilized, a theta burst (TBS) was applied using a train of four 100 Hz pulses repeated 10 times with 200 ms intervals and the train was repeated five times at 10 s intervals. The resulting LTP was measured for 1 h after theta-burst stimulation. Data were analyzed using LabView 7.0.
2.8. Statistical Analysis
N numbers are specified in each legend. GraphPad Prism software 9.4.0 was used to run all the statistical analyses. Values from multiple experiments are expressed as means ± SEM. Normality was tested using the Kolmogorov–Smirnov test. Statistical significance was determined for multiple comparisons using one-way analysis of variance (ANOVA), followed by Tukey’s multiple comparisons (for normal distribution) or Kruskal–Wallis (for non-normal distribution) test. Student’s t-test (for normal distribution) or Mann–Whitney (for non-normal distribution) were used for comparisons of the two groups. The correlations were calculated by linear regression (Pearson’s r). p values lower than 0.05 were considered significant, with * p < 0.05, ** p < 0.01, p < 0.001, and lower not marked specifically and included in ** p < 0.01.
3. Results
3.1. Reelin Is Stably Expressed throughout Adulthood
Reelin is found abundantly present in the bloodstream, typically at a concentration of approximately 10 ng/mL in healthy humans [53]. On average, Reelin levels rise two to threefold under chronic or low-grade inflammatory conditions [53,74], and up to fivefold during acute or severe inflammation, as observed in COVID-19 patients experiencing a cytokine storm [74]. With the increasing prevalence of chronic inflammatory diseases with age, we wanted to test whether baseline Reelin expression changes over time. ELISA and Western blot analysis, in human and mouse cohorts, respectively, revealed that Reelin expression in the circulation remains stable throughout adulthood (Figure 1A,B). This suggests that the increased secretion of this plasma protein during inflammatory conditions is not related to aging but directly to the inflammatory processes.
Figure 1.
Reelin expression is stable between sex and during aging. (A) Reelin concentration was evaluated by ELISA in healthy patients (sex matched); n = 46 with 21 women and 25 men. (B) Reelin expression was evaluated by Western blot in WT mice at different ages.
3.2. Peripheral Reelin Depletion Preserves Its Expression and Function in the CNS
Preserving Reelin expression in the brain is important, as Reelin is not only essential for neuronal migration and positioning during development [41] but also in adults where it modulates synaptic plasticity [14,23], migration of neuroblasts [24], as well as dendrite [25] and dendritic spine [26] formation. We have shown that Reelin, a large glycoprotein (~400 kDa), does not cross the BBB nor translocate between the CNS and the circulation [58]. We have previously shown that we can deplete Reelin from plasma by injecting Reelinfl/fl mice through the tail vein with an adenovirus expressing Cre recombinase (Ad-Cre) [58]. Immunoblot analysis demonstrated efficient and specific ablation of this protein from plasma, but not from the brain. Nevertheless, preserving Reelin expression in the CNS is important, where Reelin has crucial functions in the regulation of synaptic neurotransmission and network homeostasis [117]. This necessitated a thorough investigation of whether peripheral Reelin depletion affects Reelin levels and function in the CNS in any significant way.
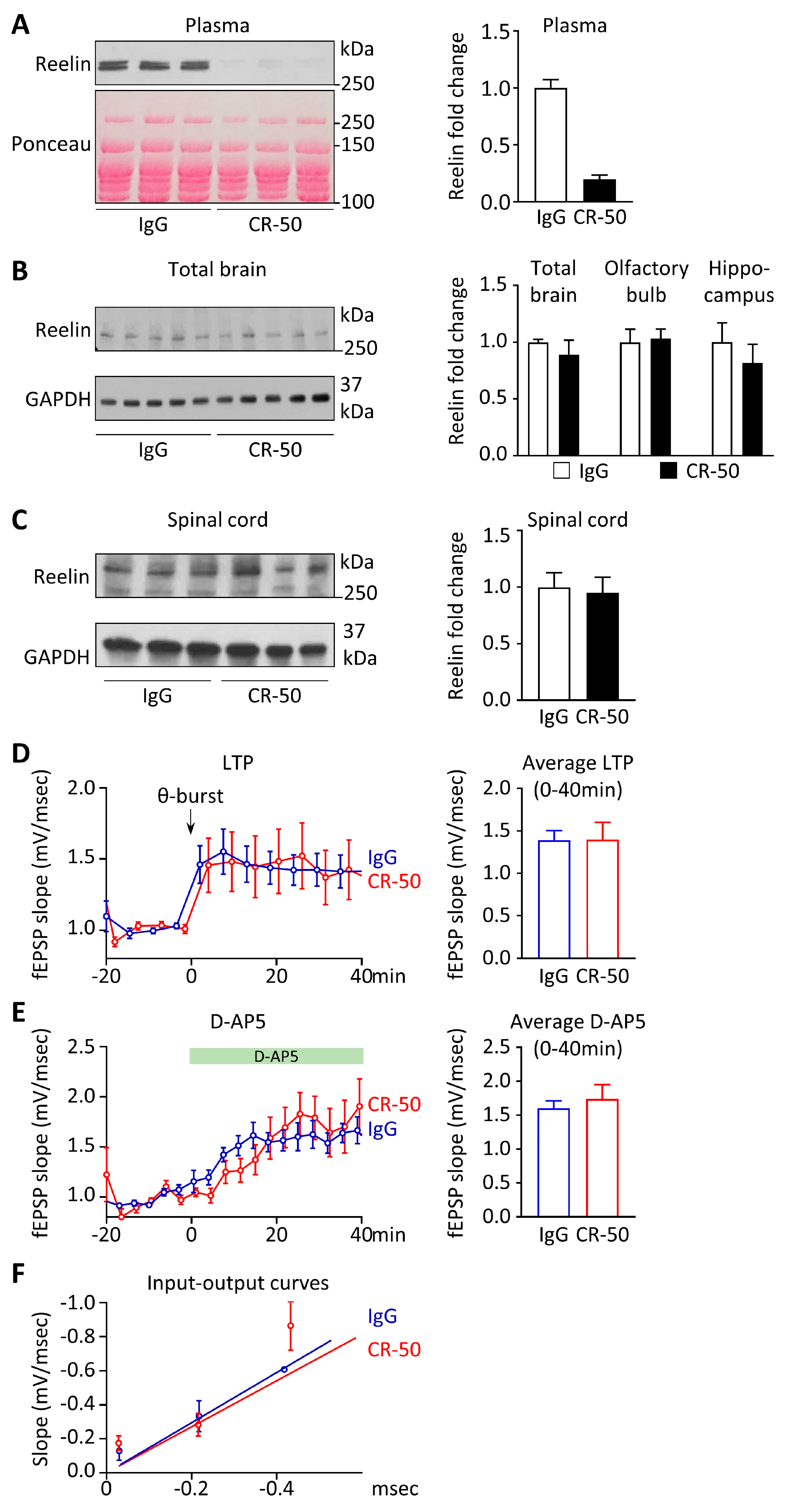
First, to test if the anti-Reelin antibody CR-50 interferes with CNS Reelin, we have challenged the BBB and increased its permeability using the experimental autoimmune encephalomyelitis (EAE) mouse model. Bi-weekly CR-50 intraperitoneal injections for three weeks efficiently deplete Reelin from the plasma, but not from the brain or the spinal cord (Figure 2A–C).
Figure 2.
Peripheral CR-50 treatment does not affect Reelin expression and function in the CNS. (A–C) Cx3cr1-GFP male mice were injected intraperitoneally with 100 µg of irrelevant IgG (n = 10) or CR-50 (n = 9) twice per week. To challenge the BBB and increase its permeability, EAE was induced by Myelin Oligodendrocyte Glycoprotein immunization using standard procedures [118], one week after the first antibody injection. (A) Reelin protein expression was evaluated in plasma by Western blot (n = 9–10). (B) One total brain hemisphere was lysed and Reelin protein expression was evaluated by immunoblotting (n = 5). Reelin expression was also evaluated by immunoblotting in the olfactory bulb and the hippocampus (n = 3). (C) Reelin protein expression in the spinal cord was evaluated by Western blot in both groups. (A–C) Adapted with permission from Calvier et al. Sci. Trans. Med., 2020 [53]. (D–F) WT mice were injected intraperitoneally with 100 µg of irrelevant IgG (n = 10) or CR-50 (n = 9). (D) LTP induced by theta-burst stimulation (TBS, 200 pulses in total) in the CA1 region of hippocampal slices from CR50 and control mono IgG-treated mice. Baselines were normalized to 1 by dividing each experiment by its 10 min average before the TBS paradigm. LTP was calculated as the average potentiation between 40 and 60 min after TBS. We did not find any significant difference between CR50 (1.396 ± 0.20, n = 11) and IgG-treated slices (1.390 ± 0.11, n = 14). (E) DAP5 is an NMDA receptor inhibitor. Block of NMDA receptors at rest disinhibits AMPA receptor insertion into the synapse and causes a rapid synaptic potentiation which stabilizes within 25–35 min. After a 20 min stable baseline, AP5 was applied to induce rapid synaptic scaling. There were no significant differences between CR50 (1.74 ± 0.21, n = 12) and IgG (1.49 ± 0.15, n = 7)-treated slices. (F) Input output curves are plotted as increasing stimulus intensities, which are normalized to fiber volley amplitudes vs. fEPSP slopes and best fitted with a line which showed no significant differences at various points.
Then, beyond CNS Reelin depletion, we tested if CR-50 intraperitoneal injections could interfere with Reelin function in the brain. We have previously shown that after the end of the neurodevelopmental period, Reelin knockdown in a conditional knockout mouse model causes abnormal elevations in theta-burst-induced long-term potentiation (LTP) in the hippocampal CA1 region [117], a special form of synaptic plasticity used as a model for learning and memory. Here, we used the same protocol to induce LTP in mice treated with CR-50 i.p. injections to deplete circulating, but not intracerebral, Reelin (Figure 2D). We did not detect any difference in theta-burst-induced LTP between brain slices from CR-50 (1.396 ± 0.20, n = 11) and control IgG-treated mice (1.390 ± 0.11, n = 14). D-AP5 is an NMDA receptor blocker that can induce synaptic scaling [119,120]. Here, we showed that a blockage of NMDA receptors at rest disinhibits AMPA receptor insertion into the synapse and causes a rapid synaptic potentiation, which stabilizes within 25–35 min. We did not find any significant difference in D-AP5-induced scaling between CR-50 (1.74 ± 0.21, n = 12) and control IgG (1.49 ± 0.15, n = 7) brain slices (Figure 2E). Input–output curves were calculated using increasing stimulus intensities and normalized using presynaptic fiber volleys. A line was fitted using various points at the curve, which failed to show any significant differences (Figure 2F). Of note, no body weight difference was found following Reelin depletion by CR-50, or in conditional KO mice.
Hence, the peripheral administration of anti-Reelin antibodies effectively removes this protein from the bloodstream while preserving its levels and functionality within the central nervous system (CNS). This indicates that peripheral Reelin depletion is safe and does not affect its function in the CNS.
3.3. Plasma Reelin Depletion Restores Endothelial Function without Abolishing Diapedesis
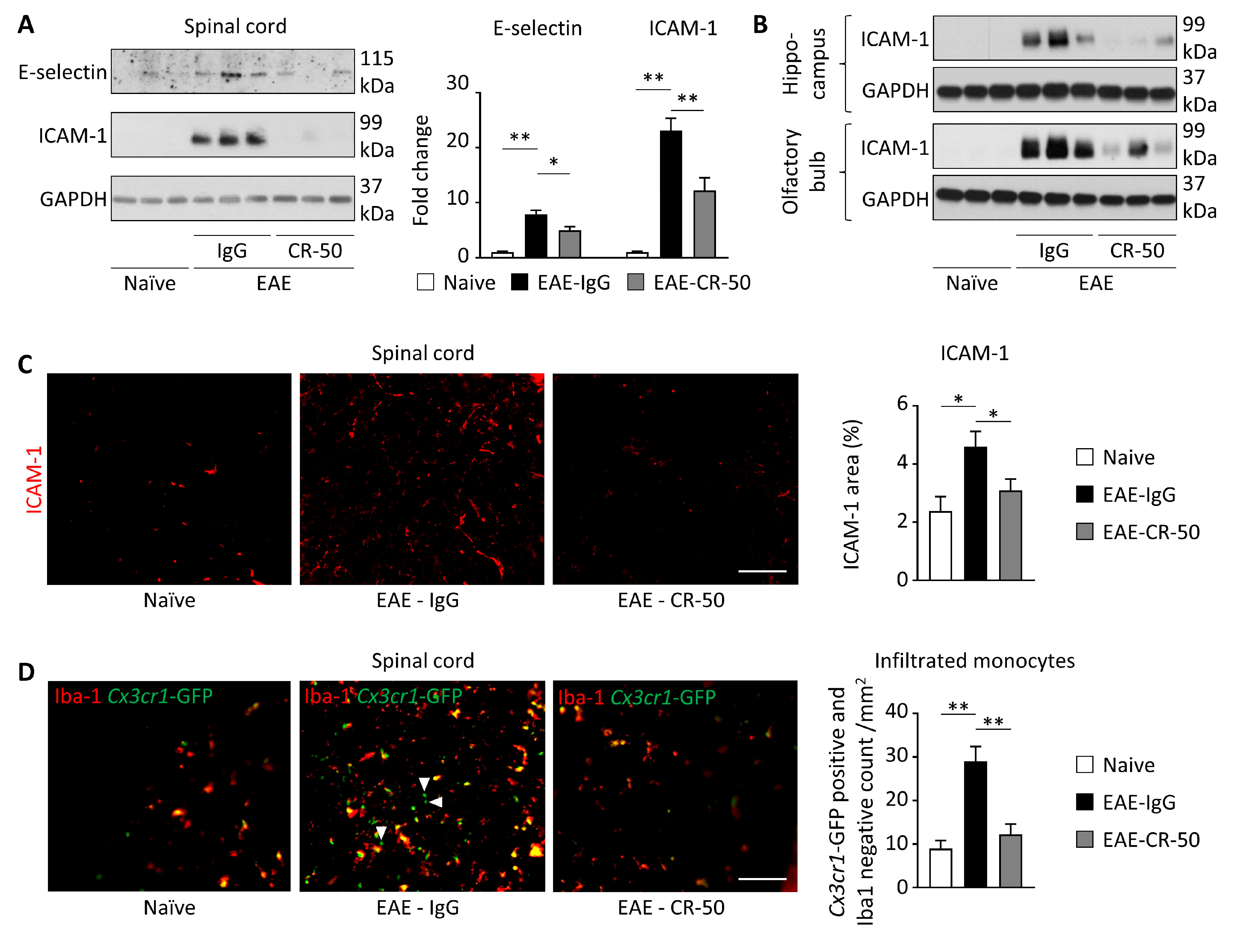
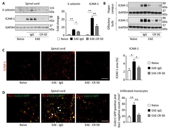
Under normal conditions, the endothelial wall effectively regulates the passage of immune cells into the CNS. However, under inflammatory conditions such as MS, this barrier is compromised, becoming more adhesive and permeable, which dramatically increases leukocyte rolling, adhesion, and infiltration [121,122,123]. We have previously shown that plasma Reelin inactivation reduces inflammatory cell recruitment by decreasing the expression of leukocyte–endothelial adhesion markers (E-selectin, ICAM-1, and VCAM-1) [53].
Here, we show that peripheral CR-50 treatment in mice with EAE decreases the expression of adhesion proteins (E-selectin and ICAM-1) to a level no lower than that observed in littermate naïve mice (Figure 3A–C). Consequently, we observed in EAE mice that the pathological infiltration of leukocytes was reduced by CR-50 treatment to the level observed in naïve mice (Figure 3D). Since both resident microglia and infiltrating monocytes express Cx3cr1-GFP, the microglia-specific marker Iba1 was used to discriminate between the two populations and isolate the infiltrating monocytes.
Figure 3.
Peripheral CR-50 treatment does not abolish basal diapedesis. Cx3cr1-GFP male mice were injected intraperitoneally with 100 µg of irrelevant IgG (n = 10) or CR-50 (n = 9) twice per week. To challenge the BBB and increase its permeability, EAE was induced by Myelin Oligodendrocyte Glycoprotein immunization using standard procedures [118], one week after the first antibody injection. Naïve mice are littermates with no antibody treatment or EAE induction. (A–C) Adhesion protein expression was evaluated by Western blot or immunohistochemistry in tissues, as indicated. (D) In the Cx3cr1-GFP-positive cell population, the total number of inflammatory cells (Cx3cr1-GFP-positive), monocytes (Cx3cr1-GFP-positive, Iba-1-negative; indicated by the arrows), and microglia (Cx3cr1-GFP and Iba1 double positive) were visualized by immunofluorescence (scale = 50 µm). (A–D) Figure adapted with permission from Calvier et al. Sci. Trans. Med., 2020 [53]. n ≥ 3; * p < 0.05 and ** p < 0.01.
Therefore, the peripheral administration of anti-Reelin antibodies effectively blocks excessive infiltration of leukocytes during inflammation while preserving a basal expression of endothelial–leukocyte adhesion proteins and diapedesis.
3.4. Plasma Reelin Depletion Does Not Adversely Affect Organ Function Outside the CNS
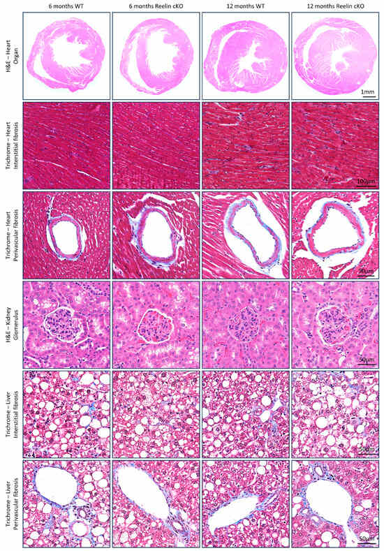
Previously, we showed that reduction of circulating Reelin, whether achieved through either antisense oligonucleotide (ASO) treatment or the use of the neutralizing antibody CR-50 over 16 weeks, significantly mitigated the development and progression of atherosclerotic plaques in Ldlr−/− mice subjected to a high-cholesterol diet [72]. Building upon these findings, we have now expanded [72] our investigation to assess the effects of medium and long-term Reelin depletion on the heart, kidney, and liver in mice exposed to a Western diet. This model serves as a representation of prolonged chronic Reelin depletion in humans with a diet rich in cholesterol and calories.
To this end, Reelin conditional KO mice and WT littermates, both on an Ldlr KO background, were fed a Western diet for 4 months (for the 6-month time point) or 10 months (for the 12-month time point). At the end of the feeding periods, the heart, kidney, and liver were collected and stained with H&E and Masson’s trichrome (Figure 4). In the heart, no morphometric differences were found between the WT and Reelin KO groups within each time point, as judged by the thickness of the right ventricle, left ventricle, and septum (Supplementary Figure S1). No difference was found for cardiomyocyte hypertrophy (transverse section area), interstitial and perivascular inflammatory infiltrates, and fibrosis. In the kidney, no difference was observed in the size of glomeruli, usually enlarged during kidney failure [124]. Finally, in the liver, although a clear fatty liver phenotype was observed for all groups, no differences were noted between WT and Reelin KO, as judged by interstitial and perivascular inflammatory infiltrates and fibrosis. Of note, no increased mortality or cancer occurrence was reported in the Reelin KO mice compared to WT.
Figure 4.
Long-term Reelin depletion has no adverse effect on organ functions. Reelin conditional KO mice and WT littermates, both on LDLR KO background, were fed a Western diet for 4 months (for the 6-month time point) or for 10 months (for the 12-month time point). At the end of each time point, various organs including the heart, kidney, and liver were analyzed to find any adverse effect of prolonged Reelin depletion under the physiological stress imposed by a Western diet. Representative pictures are shown using either H&E or Masson’s trichrome staining.
These results suggest that long-term Reelin depletion under metabolic stress induced by a Western diet does not negatively impact the function of various organs, such as the heart, kidney, or liver.
4. Discussion
The objective of this study was to test the safety of plasma Reelin depletion as a potential therapeutic strategy for chronic inflammatory diseases. This study aimed to de-risk future anti-Reelin therapeutic strategies by investigating whether Reelin depletion would have adverse effects on organ functions and neuronal plasticity. To this end, we have shown that plasma Reelin expression is stable throughout adulthood in both humans and mice, suggesting that variations in its concentration during inflammatory conditions are more associated with ongoing inflammation than aging. Notably, peripheral anti-Reelin antibody treatment efficiently depleted plasma Reelin without affecting its levels or functionality within the CNS. This treatment approach demonstrated safety, as it did not interfere with essential CNS functions, such as synaptic plasticity. Moreover, the selective modulation of endothelial responses by anti-Reelin antibodies was evident, with a reduction in pathological leukocyte infiltration down to the control level. Finally, long-term Reelin depletion under metabolic stress induced by a Western diet did not negatively impact the heart, kidney, or liver, suggesting a favorable safety profile for potential therapeutic strategies targeting Reelin in chronic inflammatory diseases. Overall, the findings demonstrate the promising and safe potential of peripheral Reelin-depleting therapeutic strategies for inflammatory conditions with compromised endothelial integrity.
One pivotal aspect of our investigation involved the preservation of Reelin levels and functionality within the central nervous system (CNS) during peripheral anti-Reelin antibody treatment, as this protein participates in proper neuronal function [14,23,24,25,26,41]. Our findings demonstrate that, through targeted peripheral anti-Reelin antibody injections, efficient depletion of plasma Reelin can be achieved without compromising the brain’s Reelin levels and its crucial neuronal functions, as opposed to a whole-body Reelin knockout [117]. This underscores the feasibility and safety of utilizing anti-Reelin antibodies as a peripheral treatment strategy without compromising CNS functions. Outside of the CNS, the source for circulating Reelin is unclear, but it is suspected that it is mainly produced by hepatic stellate cells and released into the bloodstream [95], where this protein is found in significant amounts [53]. Therefore, plasma Reelin expression is used to evaluate the efficacy of anti-Reelin intervention.
In the treatment of chronic inflammatory diseases like MS, anti-inflammatory drugs play a pivotal role by targeting the underlying immune dysregulation. However, it is important to note that, while these drugs can effectively manage symptoms, their immunosuppressive nature may pose risks of increased susceptibility to infections and other adverse effects. For example, Natalizumab binds to α4-integrin on leukocytes [125,126], thereby abolishing their ability to infiltrate into the CNS, but this is associated with a high risk for often deadly progressive multifocal leukoencephalopathy caused by JC virus reactivation due to a critical loss of immune surveillance of the brain [125,126]. To stop inflammation, stepping away from immunotherapies may seem counterintuitive at first, but also offers distinct advantages. During chronic inflammatory diseases, the vascular barrier plays a crucial role as it becomes more adhesive and permeable to leukocytes [127,128]. Based on this observation, we propose that circulating Reelin should be exploited to restore the endothelium to its physiological state and, consequently, normalize but not abolish the passage of immune cells. In almost a decade of work with Reelin conditional KO mice and Reelin-depleting agents, we have not observed any increased susceptibility of Reelin-depleted mice to inflammatory diseases or infection. On the contrary, we have recently demonstrated that CR-50 treatment does not worsen but actually protects from severe COVID-19 outcomes following infection with SARS-CoV-2 [74]. Moreover, patients with RELN mutations, leading to low or loss of Reelin expression, show lissencephaly, abnormal neuromuscular connectivity, and congenital lymphoedema that are attributed to Reelin’s absence during development [129]. Importantly, no immunodepression has been reported in these patients, confirming murine data and indicating safety in targeting plasma Reelin in adults.
The targeting of the endothelial factor Reelin offers a multitude of advantages over conventional anti-inflammatory therapies. First, Reelin inhibition normalizes leukocyte infiltration without complete abolition. Moreover, Reelin depletion does not exhibit any obvious immunosuppressive side effects. Finally, the regulatory role of Reelin extends beyond endothelial adhesion/permeability to leukocytes [53,58,72,73,74,98], encompassing thrombosis [57,60,66,67] and vascular tone [58]. These are common risk factors for cardiovascular disease [130,131,132,133,134,135], pulmonary hypertension [136,137,138,139,140,141,142,143], and stroke [130], of which Reelin lowering could predictably affect in a favorable manner. However, the literature reveals a multifaceted role for Reelin in cancer development [41], with studies suggesting both promotional [144,145,146,147,148,149,150,151,152,153] and inhibitory [62,154,155,156,157,158,159] effects on malignant cell behavior depending on the cell type and affected organ. Therefore, dedicated studies should assess whether cancer might represent a medical contraindication for future anti-Reelin therapies.
5. Conclusions
In summary, our study shows that depleting plasma Reelin through peripheral antibody treatment is safe and potentially effective for chronic inflammatory diseases. Reelin levels remain stable in adulthood, and antibody treatment preserves its crucial functions in the central nervous system without adverse effects on synaptic plasticity. Moreover, Reelin depletion selectively modulates endothelial responses, by reducing pathological leukocyte infiltration while maintaining basal diapedesis. Long-term depletion under metabolic stress has not revealed any adverse effects on the physiology of vital organs. The translational relevance of this study is highlighted by the potential therapeutic implications of targeting Reelin in chronic inflammatory conditions. The ability to selectively modulate Reelin levels in the periphery opens avenues for exploring its therapeutic potential in diseases characterized by compromised endothelial function, such as atherosclerosis, multiple sclerosis, and even severe inflammatory conditions like COVID-19.
Supplementary Materials
The following supporting information can be downloaded at: https://www.mdpi.com/article/10.3390/cells13070583/s1, Figure S1: Long-term Reelin depletion has no adverse effect on organ functions.
Author Contributions
L.C. and J.H. obtained funding, conceived the hypothesis and project, designed the study, and interpreted the results. L.C. designed, performed, and analyzed the experiments. A.A. performed and analyzed heart, kidney, and liver histology. A.T.M. performed and analyzed plasma Reelin expression in aging mice. M.D. performed and analyzed electrophysiology. M.Z.K. helped with the analysis and interpretation of the anti-Reelin strategy. L.C. wrote and J.H. revised the manuscript. All authors have read and agreed to the published version of the manuscript.
Funding
L. Calvier was supported by a postdoctoral fellowship grant from DFG (CA 1303/1-1). J. Herz was supported by grants from the NHLBI (R37 HL063762), NIA (RF AG053391), the NINDS and NIA (R01 NS093382), BrightFocus A2016396S, the Bluefield Project to Cure FTD, and a Harrington Scholar Innovator Award (2019).
Institutional Review Board Statement
Not applicable.
Informed Consent Statement
Not applicable.
Data Availability Statement
Data are contained within the article.
Acknowledgments
The authors wish to express their appreciation to Brian Emerson and Tamara Terrones for their outstanding management of the mouse colony, laboratory resources, and facilities, which have greatly contributed to the efficiency and productivity of our scientific investigations.
Conflicts of Interest
L. Calvier, M.Z. Kounnas, and J. Herz are co-shareholders of Reelin Therapeutics, Inc.; L. Calvier and J. Herz are co-inventors of a patent related to anti-Reelin strategies (application Number: 15/763,047 and Publication Number: 20180273637). Author Maria Z. Kounnas was employed by the company Reelin Therapeutics Inc. The remaining authors declare that the research was conducted in the absence of any commercial or financial relationships that could be construed as a potential conflict of interest.
References
- D’Arcangelo, G. Reelin in the Years: Controlling Neuronal Migration and Maturation in the Mammalian Brain. Adv. Neurosci. 2014, 2014, 597395. [Google Scholar] [CrossRef]
- Jossin, Y. Reelin Functions, Mechanisms of Action and Signaling Pathways During Brain Development and Maturation. Biomolecules 2020, 10, 964. [Google Scholar] [CrossRef] [PubMed]
- Joly-Amado, A.; Kulkarni, N.; Nash, K.R. Reelin Signaling in Neurodevelopmental Disorders and Neurodegenerative Diseases. Brain Sci. 2023, 13, 1479. [Google Scholar] [CrossRef] [PubMed]
- Lakatosova, S.; Ostatnikova, D. Reelin and its complex involvement in brain development and function. Int. J. Biochem. Cell Biol. 2012, 44, 1501–1504. [Google Scholar] [CrossRef]
- Bock, H.H.; May, P. Canonical and Non-canonical Reelin Signaling. Front. Cell. Neurosci. 2016, 10, 166. [Google Scholar] [CrossRef] [PubMed]
- Armstrong, N.C.; Anderson, R.C.; McDermott, K.W. Reelin: Diverse roles in central nervous system development, health and disease. Int. J. Biochem. Cell Biol. 2019, 112, 72–75. [Google Scholar] [CrossRef] [PubMed]
- Ranaivoson, F.M.; von Daake, S.; Comoletti, D. Structural Insights into Reelin Function: Present and Future. Front. Cell. Neurosci. 2016, 10, 137. [Google Scholar] [CrossRef]
- Förster, E. Reelin, neuronal polarity and process orientation of cortical neurons. Neuroscience 2014, 269, 102–111. [Google Scholar] [CrossRef] [PubMed]
- Rogers, J.T.; Weeber, E.J. Reelin and apoE actions on signal transduction, synaptic function and memory formation. Neuron Glia Biol. 2008, 4, 259–270. [Google Scholar] [CrossRef]
- Dlugosz, P.; Nimpf, J. The Reelin Receptors Apolipoprotein E receptor 2 (ApoER2) and VLDL Receptor. Int. J. Mol. Sci. 2018, 19, 3090. [Google Scholar] [CrossRef]
- Frotscher, M. Dual role of Cajal-Retzius cells and reelin in cortical development. Cell Tissue Res. 1997, 290, 315–322. [Google Scholar] [CrossRef]
- Kelsom, C.; Lu, W. Development and specification of GABAergic cortical interneurons. Cell Biosci. 2013, 3, 19. [Google Scholar] [CrossRef]
- Pesold, C.; Impagnatiello, F.; Pisu, M.G.; Uzunov, D.P.; Costa, E.; Guidotti, A.; Caruncho, H.J. Reelin is preferentially expressed in neurons synthesizing γ-aminobutyric acid in cortex and hippocampus of adult rats. Proc. Natl. Acad. Sci. USA 1998, 95, 3221–3226. [Google Scholar] [CrossRef]
- Weeber, E.J.; Beffert, U.; Jones, C.; Christian, J.M.; Förster, E.; Sweatt, J.D.; Herz, J. Reelin and ApoE Receptors Cooperate to Enhance Hippocampal Synaptic Plasticity and Learning. J. Biol. Chem. 2002, 277, 39944–39952. [Google Scholar] [CrossRef]
- Tsuneura, Y.; Nakai, T.; Mizoguchi, H.; Yamada, K. New Strategies for the Treatment of Neuropsychiatric Disorders Based on Reelin Dysfunction. Int. J. Mol. Sci. 2022, 23, 1829. [Google Scholar] [CrossRef]
- Hirota, Y.; Nakajima, K. Control of Neuronal Migration and Aggregation by Reelin Signaling in the Developing Cerebral Cortex. Front. Cell Dev. Biol. 2017, 5, 40. [Google Scholar] [CrossRef]
- Chai, X.; Förster, E.; Zhao, S.; Bock, H.H.; Frotscher, M. Reelin Stabilizes the Actin Cytoskeleton of Neuronal Processes by Inducing n-Cofilin Phosphorylation at Serine3. J. Neurosci. 2009, 29, 288–299. [Google Scholar] [CrossRef]
- Chai, X.; Frotscher, M. How does Reelin signaling regulate the neuronal cytoskeleton during migration? Neurogenesis 2016, 3, e1242455. [Google Scholar] [CrossRef]
- Frotscher, M.; Chai, X.; Bock, H.H.; Haas, C.A.; Förster, E.; Zhao, S. Role of Reelin in the development and maintenance of cortical lamination. J. Neural Transm. 2009, 116, 1451–1455. [Google Scholar] [CrossRef]
- Frotscher, M. Cajal—Retzius cells, Reelin, and the formation of layers. Curr. Opin. Neurobiol. 1998, 8, 570–575. [Google Scholar] [CrossRef]
- Fatemi, S.H. Reelin glycoprotein: Structure, biology and roles in health and disease. Mol. Psychiatry 2004, 10, 251–257. [Google Scholar] [CrossRef]
- Herz, J.; Chen, Y. Reelin, lipoprotein receptors and synaptic plasticity. Nat. Rev. Neurosci. 2006, 7, 850–859. [Google Scholar] [CrossRef]
- Beffert, U.; Weeber, E.J.; Durudas, A.; Qiu, S.; Masiulis, I.; Sweatt, J.D.; Li, W.-P.; Adelmann, G.; Frotscher, M.; Hammer, R.E.; et al. Modulation of Synaptic Plasticity and Memory by Reelin Involves Differential Splicing of the Lipoprotein Receptor Apoer2. Neuron 2005, 47, 567–579. [Google Scholar] [CrossRef]
- Gong, C.; Wang, T.-W.; Huang, H.S.; Parent, J.M. Reelin Regulates Neuronal Progenitor Migration in Intact and Epileptic Hippocampus. J. Neurosci. 2007, 27, 1803–1811. [Google Scholar] [CrossRef]
- Niu, S.; Renfro, A.; Quattrocchi, C.C.; Sheldon, M.; D’Arcangelo, G. Reelin Promotes Hippocampal Dendrite Development through the VLDLR/ApoER2-Dab1 Pathway. Neuron 2004, 41, 71–84. [Google Scholar] [CrossRef]
- Niu, S.; Yabut, O.; D’Arcangelo, G. The Reelin Signaling Pathway Promotes Dendritic Spine Development in Hippocampal Neurons. J. Neurosci. 2008, 28, 10339–10348. [Google Scholar] [CrossRef]
- Beary, M.; Hodgson, R.; Wildgust, H.J. A critical review of major mortality risk factors for all-cause mortality in first-episode schizophrenia: Clinical and research implications. J. Psychopharmacol. 2012, 26, 52–61. [Google Scholar] [CrossRef]
- Fatemi, S.H.; Kroll, J.L.; Stary, J.M. Altered levels of Reelin and its isoforms in schizophrenia and mood disorders. NeuroReport 2001, 12, 3209–3215. [Google Scholar] [CrossRef]
- Cuchillo-Ibáñez, I.; Andreo-Lillo, P.; Pastor-Ferrándiz, L.; Carratalá-Marco, F.; Sáez-Valero, J. Elevated Plasma Reelin Levels in Children With Autism. Front. Psychiatry 2020, 11, 242. [Google Scholar] [CrossRef]
- Guidotti, A.; Grayson, D.R.; Caruncho, H.J. Epigenetic RELN Dysfunction in Schizophrenia and Related Neuropsychiatric Disorders. Front. Cell. Neurosci. 2016, 10, 89. [Google Scholar] [CrossRef]
- Chen, N.; Bao, Y.; Xue, Y.; Sun, Y.; Hu, D.; Meng, S.; Lu, L.; Shi, J. Meta-analyses of RELN variants in neuropsychiatric disorders. Behav. Brain Res. 2017, 332, 110–119. [Google Scholar] [CrossRef] [PubMed]
- Kelemenova, S.; Ostatnikova, D. Neuroendocrine pathways altered in autism. Special role of reelin.. 2009, 30, 429–436. [Google Scholar]
- Ishii, K.; Kubo, K.-I.; Nakajima, K. Reelin and Neuropsychiatric Disorders. Front. Cell. Neurosci. 2016, 10, 229. [Google Scholar] [CrossRef] [PubMed]
- Knuesel, I. Reelin-mediated signaling in neuropsychiatric and neurodegenerative diseases. Prog. Neurobiol. 2010, 91, 257–274. [Google Scholar] [CrossRef] [PubMed]
- Folsom, T.D.; Fatemi, S.H. The involvement of Reelin in neurodevelopmental disorders. Neuropharmacology 2012, 68, 122–135. [Google Scholar] [CrossRef] [PubMed]
- Lidón, L.; Urrea, L.; Llorens, F.; Gil, V.; Alvarez, I.; Diez-Fairen, M.; Aguilar, M.; Pastor, P.; Zerr, I.; Alcolea, D.; et al. Disease-Specific Changes in Reelin Protein and mRNA in Neurodegenerative Diseases. Cells 2020, 9, 1252. [Google Scholar] [CrossRef] [PubMed]
- Cuchillo-Ibañez, I.; Balmaceda, V.; Mata-Balaguer, T.; Lopez-Font, I.; Sáez-Valero, J. Reelin in Alzheimer’s Disease, Increased Levels but Impaired Signaling: When More is Less. J. Alzheimer’s Dis. 2016, 52, 403–416. [Google Scholar] [CrossRef] [PubMed]
- Yu, N.-N.; Tan, M.-S.; Yu, J.-T.; Xie, A.-M.; Tan, L. The Role of Reelin Signaling in Alzheimer’s Disease. Mol. Neurobiol. 2015, 53, 5692–5700. [Google Scholar] [CrossRef] [PubMed]
- Krstic, D.; Knuesel, I. Deciphering the mechanism underlying late-onset Alzheimer disease. Nat. Rev. Neurol. 2012, 9, 25–34. [Google Scholar] [CrossRef]
- Lee, G.H.; D’arcangelo, G. New Insights into Reelin-Mediated Signaling Pathways. Front. Cell. Neurosci. 2016, 10, 122. [Google Scholar] [CrossRef]
- Alexander, A.; Herz, J.; Calvier, L. Reelin through the years: From brain development to inflammation. Cell Rep. 2023, 42, 112669. [Google Scholar] [CrossRef] [PubMed]
- Yamakage, Y.; Kato, M.; Hongo, A.; Ogino, H.; Ishii, K.; Ishizuka, T.; Kamei, T.; Tsuiji, H.; Miyamoto, T.; Oishi, H.; et al. A disintegrin and metalloproteinase with thrombospondin motifs 2 cleaves and inactivates Reelin in the postnatal cerebral cortex and hippocampus, but not in the cerebellum. Mol. Cell. Neurosci. 2019, 100, 103401. [Google Scholar] [CrossRef] [PubMed]
- Engeroff, K.; Warm, D.; Bittner, S.; Blanquie, O. Different activity patterns control various stages of Reelin synthesis in the developing neocortex. Cereb. Cortex 2023, 33, 9376–9386. [Google Scholar] [CrossRef] [PubMed]
- Sakai, K.; Shoji, H.; Kohno, T.; Miyakawa, T.; Hattori, M. Mice that lack the C-terminal region of Reelin exhibit behavioral abnormalities related to neuropsychiatric disorders. Sci. Rep. 2016, 6, 28636. [Google Scholar] [CrossRef] [PubMed]
- Jossin, Y.; Gui, L.; Goffinet, A.M. Processing of Reelin by Embryonic Neurons Is Important for Function in Tissue But Not in Dissociated Cultured Neurons. J. Neurosci. 2007, 27, 4243–4252. [Google Scholar] [CrossRef] [PubMed]
- Lee, G.H.; Chhangawala, Z.; von Daake, S.; Savas, J.N.; Yates, J.R.; Comoletti, D.; D’Arcangelo, G. Reelin Induces Erk1/2 Signaling in Cortical Neurons Through a Non-canonical Pathway. J. Biol. Chem. 2014, 289, 20307–20317. [Google Scholar] [CrossRef]
- Hattori, M.; Kohno, T. Regulation of Reelin functions by specific proteolytic processing in the brain. J. Biochem. 2021, 169, 511–516. [Google Scholar] [CrossRef] [PubMed]
- Ogino, H.; Hisanaga, A.; Kohno, T.; Kondo, Y.; Okumura, K.; Kamei, T.; Sato, T.; Asahara, H.; Tsuiji, H.; Fukata, M.; et al. Secreted Metalloproteinase ADAMTS-3 Inactivates Reelin. J. Neurosci. 2017, 37, 3181–3191. [Google Scholar] [CrossRef]
- Nakamura, K.; Beppu, M.; Sakai, K.; Yagyu, H.; Matsumaru, S.; Kohno, T.; Hattori, M. The C-terminal region of Reelin is necessary for proper positioning of a subset of Purkinje cells in the postnatal cerebellum. Neuroscience 2016, 336, 20–29. [Google Scholar] [CrossRef]
- Okugawa, E.; Ogino, H.; Shigenobu, T.; Yamakage, Y.; Tsuiji, H.; Oishi, H.; Kohno, T.; Hattori, M. Physiological significance of proteolytic processing of Reelin revealed by cleavage-resistant Reelin knock-in mice. Sci. Rep. 2020, 10, 4471. [Google Scholar] [CrossRef]
- Okoro, E.U.; Zhang, H.; Guo, Z.; Yang, F.; Smith, C.; Yang, H. A Subregion of Reelin Suppresses Lipoprotein-Induced Cholesterol Accumulation in Macrophages. PLoS ONE 2015, 10, e0136895. [Google Scholar] [CrossRef] [PubMed]
- Koie, M.; Okumura, K.; Hisanaga, A.; Kamei, T.; Sasaki, K.; Deng, M.; Baba, A.; Kohno, T.; Hattori, M. Cleavage within Reelin Repeat 3 Regulates the Duration and Range of the Signaling Activity of Reelin Protein. J. Biol. Chem. 2014, 289, 12922–12930. [Google Scholar] [CrossRef] [PubMed]
- Calvier, L.; Demuth, G.; Manouchehri, N.; Wong, C.; Sacharidou, A.; Mineo, C.; Shaul, P.W.; Monson, N.L.; Kounnas, M.Z.; Stüve, O.; et al. Reelin depletion protects against autoimmune encephalomyelitis by decreasing vascular adhesion of leukocytes. Sci. Transl. Med. 2020, 12. [Google Scholar] [CrossRef] [PubMed]
- Esmaeilzadeh-Gharehdaghi, E.; Razmara, E.; Bitaraf, A.; Jamshidi, A.; Mahmoudi, M.; Garshasbi, M. Functional Analysis of RELN S2486G Mutation and its Contribution to Pathogenesis of Ankylosing Spondylitis. Int. J. Infect. Dis. 2020, 23, 688–696. [Google Scholar] [CrossRef]
- Garshasbi, M.; Mahmoudi, M.; Razmara, E.; Vojdanian, M.; Aslani, S.; Farhadi, E.; Jensen, L.R.; Arzaghi, S.M.; Poursani, S.; Bitaraf, A.; et al. Identification of RELN variant p.(Ser2486Gly) in an Iranian family with ankylosing spondylitis; the first association of RELN and AS. Eur. J. Hum. Genet. 2020, 28, 754–762. [Google Scholar] [CrossRef] [PubMed]
- Magnani, A.; Pattacini, L.; Boiardi, L.; Casali, B.; Salvarani, C. Reelin levels are increased in synovial fluid of patients with rheumatoid arthritis. Clin. Exp. Rheumatol. 2010, 28, 546–548. [Google Scholar] [PubMed]
- Tseng, W.; Chen, T.; Huang, C.; Huang, Y.; Yeh, C.; Tsai, H.; Lee, H.; Kao, C.; Lin, S.; Liao, H.; et al. Impaired thrombin generation in Reelin-deficient mice: A potential role of plasma Reelin in hemostasis. J. Thromb. Haemost. 2014, 12, 2054–2064. [Google Scholar] [CrossRef]
- Ding, Y.; Huang, L.; Xian, X.; Yuhanna, I.S.; Wasser, C.R.; Frotscher, M.; Mineo, C.; Shaul, P.W.; Herz, J. Loss of Reelin protects against atherosclerosis by reducing leukocyte–endothelial cell adhesion and lesion macrophage accumulation. Sci. Signal. 2016, 9, ra29. [Google Scholar] [CrossRef] [PubMed]
- Roberts, B.L.; Bennett, B.J.; Bennett, C.M.; Carroll, J.M.; Dalbøge, L.S.; Hall, C.; Hassouneh, W.; Heppner, K.M.; Kirigiti, M.A.; Lindsley, S.R.; et al. Reelin is modulated by diet-induced obesity and has direct actions on arcuate proopiomelanocortin neurons. Mol. Metab. 2019, 26, 18–29. [Google Scholar] [CrossRef]
- Gowert, N.S.; Krüger, I.; Klier, M.; Donner, L.; Kipkeew, F.; Gliem, M.; Bradshaw, N.J.; Lutz, D.; Köber, S.; Langer, H.; et al. Loss of Reelin protects mice against arterial thrombosis by impairing integrin activation and thrombus formation under high shear conditions. Cell. Signal. 2017, 40, 210–221. [Google Scholar] [CrossRef]
- Carvajal, A.E.; Vázquez-Carretero, M.D.; García-Miranda, P.; Peral, M.J.; Calonge, M.L.; Ilundain, A.A. Reelin expression is up-regulated in mice colon in response to acute colitis and provides resistance against colitis. Biochim. Biophys. Acta (BBA)-Mol. Basis Dis. 2017, 1863, 462–473. [Google Scholar] [CrossRef] [PubMed]
- Serrano-Morales, J.M.; Vázquez-Carretero, M.D.; García-Miranda, P.; Carvajal, A.E.; Calonge, M.L.; Ilundain, A.A.; Peral, M.J. Reelin Protects against Colon Pathology via p53 and May Be a Biomarker for Colon Cancer Progression. Biology 2022, 11, 1406. [Google Scholar] [CrossRef]
- Carvajal, A.E.; Serrano-Morales, J.M.; Vázquez-Carretero, M.D.; García-Miranda, P.; Calonge, M.L.; Peral, M.J.; Ilundain, A.A. Reelin protects from colon pathology by maintaining the intestinal barrier integrity and repressing tumorigenic genes. Biochim. Biophys. Acta (BBA) Mol. Basis Dis. 2017, 1863, 2126–2134. [Google Scholar] [CrossRef] [PubMed]
- Perez-Costas, E.; Fenton, E.Y.; Caruncho, H.J. Reelin expression in brain endothelial cells: An electron microscopy study. BMC Neurosci. 2015, 16, 16. [Google Scholar] [CrossRef]
- Pei, L.; Ouyang, Z.; Zhang, H.; Huang, S.; Jiang, R.; Liu, B.; Tang, Y.; Feng, M.; Yuan, M.; Wang, H.; et al. Thrombospondin 1 and Reelin act through Vldlr to regulate cardiac growth and repair. Basic Res. Cardiol. 2023, 119, 169–192. [Google Scholar] [CrossRef] [PubMed]
- Krueger, I.; Gremer, L.; Mangels, L.; Klier, M.; Jurk, K.; Willbold, D.; Bock, H.H.; Elvers, M. Reelin Amplifies Glycoprotein VI Activation and AlphaIIb Beta3 Integrin Outside-In Signaling via PLC Gamma 2 and Rho GTPases. Arter. Thromb. Vasc. Biol. 2020, 40, 2391–2403. [Google Scholar] [CrossRef] [PubMed]
- Tseng, W.-L.; Huang, C.-L.; Chong, K.-Y.; Liao, C.-H.; Stern, A.; Cheng, J.-C.; Tseng, C.-P. Reelin is a platelet protein and functions as a positive regulator of platelet spreading on fibrinogen. Cell. Mol. Life Sci. 2009, 67, 641–653. [Google Scholar] [CrossRef] [PubMed]
- Sturm, L.; Roth, L.; Zoldan, K.; Schultheiss, M.; Boettler, T.; Huber, J.P.; Kaeser, R.; Thimme, R.; Bettinger, D. Blood reelin in the progression of chronic liver disease. Adv. Med. Sci. 2021, 66, 148–154. [Google Scholar] [CrossRef] [PubMed]
- Carotti, S.; Perrone, G.; Amato, M.; Gentilucci, U.V.; Righi, D.; Francesconi, M.; Pellegrini, C.; Zalfa, F.; Zingariello, M.; Picardi, A.; et al. Reelin expression in human liver of patients with chronic hepatitis C infection. Eur. J. Histochem. 2017, 61, 2745. [Google Scholar] [CrossRef] [PubMed]
- Botella-López, A.; de Madaria, E.; Jover, R.; Bataller, R.; Sancho-Bru, P.; Candela, A.; Compañ, A.; Pérez-Mateo, M.; Martínez, S.; Sáez-Valero, J. Reelin is overexpressed in the liver and plasma of bile duct ligated rats and its levels and glycosylation are altered in plasma of humans with cirrhosis. Int. J. Biochem. Cell Biol. 2007, 40, 766–775. [Google Scholar] [CrossRef]
- Csomor, P.; Sziklai, I.; Karosi, T. Controversies in RELN/reelin expression in otosclerosis. Eur. Arch. Oto-Rhino-Laryngol. 2011, 269, 431–440. [Google Scholar] [CrossRef] [PubMed]
- Calvier, L.; Xian, X.; Lee, R.G.; Sacharidou, A.; Mineo, C.; Shaul, P.W.; Kounnas, M.Z.; Tsai, S.; Herz, J. Reelin Depletion Protects Against Atherosclerosis by Decreasing Vascular Adhesion of Leukocytes. Arter. Thromb. Vasc. Biol. 2021, 41, 1309–1318. [Google Scholar] [CrossRef] [PubMed]
- Calvier, L.; Manouchehri, N.; Sacharidou, A.; Mineo, C.; Shaul, P.W.; Hui, D.Y.; Kounnas, M.Z.; Stüve, O.; Herz, J. Apolipoprotein E receptor 2 deficiency decreases endothelial adhesion of monocytes and protects against autoimmune encephalomyelitis. Sci. Immunol. 2021, 6. [Google Scholar] [CrossRef] [PubMed]
- Calvier, L.; Drelich, A.; Hsu, J.; Tseng, C.-T.; Mina, Y.; Nath, A.; Kounnas, M.Z.; Herz, J. Circulating Reelin promotes inflammation and modulates disease activity in acute and long COVID-19 cases. Front. Immunol. 2023, 14, 1185748. [Google Scholar] [CrossRef] [PubMed]
- Sacharidou, A.; Shaul, P.W.; Mineo, C. New Insights in the Pathophysiology of Antiphospholipid Syndrome. Semin. Thromb. Hemost. 2017, 44, 475–482. [Google Scholar] [CrossRef] [PubMed]
- Riitano, G.; Capozzi, A.; Recalchi, S.; Augusto, M.; Conti, F.; Misasi, R.; Garofalo, T.; Sorice, M.; Manganelli, V. Role of Lipid Rafts on LRP8 Signaling Triggered by Anti-β2-GPI Antibodies in Endothelial Cells. Biomedicines 2023, 11, 3135. [Google Scholar] [CrossRef] [PubMed]
- Jeong, E.-M.; Kim, C.-S.; Lee, S.H.; Baik, E.J.; Moon, C.K.; Jung, Y.-S. Cadmium stimulates the expression of ICAM-1 via NF-κB activation in cerebrovascular endothelial cells. Biochem. Biophys. Res. Commun. 2004, 320, 887–892. [Google Scholar] [CrossRef] [PubMed]
- Mo, S.-J.; Son, E.-W.; Lee, S.-R.; Lee, S.-M.; Shin, D.-H.; Pyo, S. CML-1 inhibits TNF-α-induced NF-κB activation and adhesion molecule expression in endothelial cells through inhibition of IkBα kinase. J. Ethnopharmacol. 2007, 109, 78–86. [Google Scholar] [CrossRef] [PubMed]
- Jiang, M.-Z.; Tsukahara, H.; Ohshima, Y.; Todoroki, Y.; Hiraoka, M.; Maeda, M.; Mayumi, M. Effects of antioxidants and nitric oxide on TNF-α-induced adhesion molecule expression and NF-κB activation in human dermal microvascular endothelial cells. Life Sci. 2004, 75, 1159–1170. [Google Scholar] [CrossRef]
- Gareus, R.; Kotsaki, E.; Xanthoulea, S.; van der Made, I.; Gijbels, M.J.; Kardakaris, R.; Polykratis, A.; Kollias, G.; de Winther, M.P.; Pasparakis, M. Endothelial Cell-Specific NF-κB Inhibition Protects Mice from Atherosclerosis. Cell Metab. 2008, 8, 372–383. [Google Scholar] [CrossRef]
- Gaua, R.J.; Yangb, H.L.; Chowc, S.N.; Suend, J.L.; Lu, F.-J. Humic Acid Suppresses the LPS-Induced Expression of Cell-Surface Adhesion Proteins through the Inhibition of NF-κB Activation. Toxicol. Appl. Pharmacol. 2000, 166, 59–67. [Google Scholar] [CrossRef] [PubMed]
- Morigi, M.; Angioletti, S.; Imberti, B.; Donadelli, R.; Micheletti, G.; Figliuzzi, M.; Remuzzi, A.; Zoja, C.; Remuzzi, G. Leukocyte-endothelial interaction is augmented by high glucose concentrations and hyperglycemia in a NF-kB-dependent fashion. J. Clin. Investig. 1998, 101, 1905–1915. [Google Scholar] [CrossRef] [PubMed]
- Cowan, C.; Muraleedharan, C.K.; O’Donnell, J.J.; Singh, P.K.; Lum, H.; Kumar, A.; Xu, S. MicroRNA-146 Inhibits Thrombin-Induced NF- B Activation and Subsequent Inflammatory Responses in Human Retinal Endothelial Cells. Investig. Opthalmology Vis. Sci. 2014, 55, 4944–4951. [Google Scholar] [CrossRef] [PubMed]
- Yang, B.; Yang, H.; Lu, X.; Wang, L.; Li, H.; Chen, S.; Wang, X.; Shen, C.; Huang, J.; Lu, X.; et al. MiR-520b inhibits endothelial activation by targeting NF-κB p65-VCAM1 axis. Biochem. Pharmacol. 2021, 188, 114540. [Google Scholar] [CrossRef] [PubMed]
- Baker, R.G.; Hayden, M.S.; Ghosh, S. NF-κB, Inflammation, and Metabolic Disease. Cell Metab. 2011, 13, 11–22. [Google Scholar] [CrossRef] [PubMed]
- Feng, L.; Zhu, M.-M.; Zhang, M.-H.; Wang, R.-S.; Tan, X.-B.; Song, J.; Ding, S.-M.; Jia, X.-B.; Hu, S.-Y. Protection of glycyrrhizic acid against AGEs-induced endothelial dysfunction through inhibiting RAGE/NF-κB pathway activation in human umbilical vein endothelial cells. J. Ethnopharmacol. 2013, 148, 27–36. [Google Scholar] [CrossRef] [PubMed]
- Rogers, J.A.; Fuseler, J.W. Regulation of NF-κB activation and nuclear translocation by exogenous nitric oxide (NO) donors in TNF-α activated vascular endothelial cells. Nitric Oxide 2007, 16, 379–391. [Google Scholar] [CrossRef] [PubMed]
- Madonna, R.; De Caterina, R. Relevance of new drug discovery to reduce NF-κB activation in cardiovascular disease. Vasc. Pharmacol. 2012, 57, 41–47. [Google Scholar] [CrossRef] [PubMed]
- Lindner, V. The NF-κB and IκB System in Injured Arteries. Pathobiology 1998, 66, 311–320. [Google Scholar] [CrossRef]
- Min, J.-K.; Kim, Y.-M.; Kim, S.W.; Kwon, M.-C.; Kong, Y.-Y.; Hwang, I.K.; Won, M.H.; Rho, J.; Kwon, Y.-G. TNF-Related Activation-Induced Cytokine Enhances Leukocyte Adhesiveness: Induction of ICAM-1 and VCAM-1 via TNF Receptor-Associated Factor and Protein Kinase C-Dependent NF-KappaB Activation in Endothelial Cells. J. Immunol. 2005, 175, 531–540. [Google Scholar] [CrossRef]
- Collins, T.; Read, M.A.; Neish, A.S.; Whitley, M.Z.; Thanos, D.; Maniatis, T. Transcriptional regulation of endothelial cell adhesion molecules: NF-kappa B and cytokine-inducible enhancers. FASEB J. 1995, 9, 899–909. [Google Scholar] [CrossRef]
- Harris, D.P.; Bandyopadhyay, S.; Maxwell, T.J.; Willard, B.; DiCorleto, P.E. Tumor Necrosis Factor (TNF)-α Induction of CXCL10 in Endothelial Cells Requires Protein Arginine Methyltransferase 5 (PRMT5)-mediated Nuclear Factor (NF)-κB p65 Methylation. J. Biol. Chem. 2014, 289, 15328–15339. [Google Scholar] [CrossRef]
- Prisco, A.R.; Hoffmann, B.R.; Kaczorowski, C.C.; McDermott-Roe, C.; Stodola, T.J.; Exner, E.C.; Greene, A.S. Tumor Necrosis Factor α Regulates Endothelial Progenitor Cell Migration via CADM1 and NF-kB. Stem Cells 2016, 34, 1922–1933. [Google Scholar] [CrossRef]
- Romay-Penabad, Z.; Aguilar-Valenzuela, R.; Urbanus, R.T.; Derksen, R.H.W.M.; Pennings, M.T.T.; Papalardo, E.; Shilagard, T.; Vargas, G.; Hwang, Y.; de Groot, P.G.; et al. Apolipoprotein E receptor 2 is involved in the thrombotic complications in a murine model of the antiphospholipid syndrome. Blood 2011, 117, 1408–1414. [Google Scholar] [CrossRef]
- Samama, B.; Boehm, N. Reelin immunoreactivity in lymphatics and liver during development and adult life. Anat. Rec. Part A Discov. Mol. Cell. Evol. Biol. 2005, 285A, 595–599. [Google Scholar] [CrossRef]
- Smalheiser, N.R.; Costa, E.; Guidotti, A.; Impagnatiello, F.; Auta, J.; Lacor, P.; Kriho, V.; Pappas, G.D. Expression of reelin in adult mammalian blood, liver, pituitary pars intermedia, and adrenal chromaffin cells. Proc. Natl. Acad. Sci. USA 2000, 97, 1281–1286. [Google Scholar] [CrossRef]
- Kobold, D.; Grundmann, A.; Piscaglia, F.; Eisenbach, C.; Neubauer, K.; Steffgen, J.; Ramadori, G.; Knittel, T. Expression of reelin in hepatic stellate cells and during hepatic tissue repair: A novel marker for the differentiation of HSC from other liver myofibroblasts. J. Hepatol. 2002, 36, 607–613. [Google Scholar] [CrossRef]
- Calvier, L.; Alexander, A.E.; Herz, J. The “6B” Strategy: Build Back a Better Blood–Brain Barrier. Immuno 2022, 2, 506–511. [Google Scholar] [CrossRef]
- Katsuyama, Y.; Terashima, T. Developmental anatomy of reeler mutant mouse. Dev. Growth Differ. 2009, 51, 271–286. [Google Scholar] [CrossRef]
- Terashima, T.; Inoue, K.; Inoue, Y. Dislocated neurons and neural network: Hodological study of the motor cortex of the reeler mutant mouse. Hokkaido J. Med. Sci. 1991, 66, 268–285. [Google Scholar]
- Goffinet, A. Events governing organization of postmigratory neurons: Studies on brain development in normal and reeler mice. Brain Res. Rev. 1984, 7, 261–296. [Google Scholar] [CrossRef]
- Luque, J.M. Puzzling out the reeler brainteaser: Does reelin signal to unique neural lineages? Brain Res. 2007, 1140, 41–50. [Google Scholar] [CrossRef]
- D’Arcangelo, G.; Curran, T. Reeler: New Tales on an Old Mutant Mouse. Bioessays 1998, 20, 235–244. [Google Scholar] [CrossRef]
- D’arcangelo, G. Reelin mouse mutants as models of cortical development disorders. Epilepsy Behav. 2006, 8, 81–90. [Google Scholar] [CrossRef]
- Lambert de Rouvroit, C.; Goffinet, A.M. The Reeler Mouse as a Model of Brain Development. Adv Anat Embryol Cell Biol 1998, 150, 1–106. [Google Scholar]
- Lossi, L.; Castagna, C.; Granato, A.; Merighi, A. The Reeler Mouse: A Translational Model of Human Neurological Conditions, or Simply a Good Tool for Better Understanding Neurodevelopment? J. Clin. Med. 2019, 8, 2088. [Google Scholar] [CrossRef]
- D’Arcangelo, G. The Reeler Mouse: Anatomy of a Mutant. Int. Rev. Neurobiol. 2005, 71, 383–417. [Google Scholar] [CrossRef]
- Falconer, D.S. Two new mutants, ‘trembler’ and ‘reeler’, with neurological actions in the house mouse (Mus musculus L.). J. Genet. 1951, 50, 192–205. [Google Scholar] [CrossRef]
- D’Arcangelo, G.; Miao, G.G.; Chen, S.-C.; Scares, H.D.; Morgan, J.I.; Curran, T. A protein related to extracellular matrix proteins deleted in the mouse mutant reeler. Nature 1995, 374, 719–723. [Google Scholar] [CrossRef]
- Ogawa, M.; Miyata, T.; Nakajimat, K.; Yagyu, K.; Seike, M.; Ikenaka, K.; Yamamoto, H.; Mikoshibat, K. The reeler gene-associated antigen on cajal-retzius neurons is a crucial molecule for laminar organization of cortical neurons. Neuron 1995, 14, 899–912. [Google Scholar] [CrossRef]
- Yoneshima, H.; Nagata, E.; Matsumoto, M.; Yamada, M.; Nakajima, K.; Miyata, T.; Ogawa, M.; Mikoshiba, K. A novel neurological mutant mouse, yotari, which exhibits reeler-like phenotype but expresses CR-50 antigen/Reelin. Neurosci. Res. 1997, 29, 217–223. [Google Scholar] [CrossRef]
- Drakew, A.; Frotscher, M.; Deller, T.; Ogawa, M.; Heimrich, B. Developmental distribution of a reeler gene-related antigen in the rat hippocampal formation visualized by CR-50 immunocytochemistry. Neuroscience 1997, 82, 1079–1086. [Google Scholar] [CrossRef]
- Nakajima, K.; Mikoshiba, K.; Miyata, T.; Kudo, C.; Ogawa, M. Disruption of hippocampal development in vivo by CR-50 mAb against Reelin. Proc. Natl. Acad. Sci. USA 1997, 94, 8196–8201. [Google Scholar] [CrossRef]
- D’arcangelo, G.; Nakajima, K.; Miyata, T.; Ogawa, M.; Mikoshiba, K.; Curran, T. Reelin Is a Secreted Glycoprotein Recognized by the CR-50 Monoclonal Antibody. J. Neurosci. 1997, 17, 23–31. [Google Scholar] [CrossRef]
- Utsunomiya-Tate, N.; Kubo, K.-I.; Tate, S.-I.; Kainosho, M.; Katayama, E.; Nakajima, K.; Mikoshiba, K. Reelin molecules assemble together to form a large protein complex, which is inhibited by the function-blocking CR-50 antibody. Proc. Natl. Acad. Sci. USA 2000, 97, 9729–9734. [Google Scholar] [CrossRef]
- Miyata, T.; Nakajima, K.; Mikoshiba, K.; Ogawa, M. Regulation of Purkinje Cell Alignment by Reelin as Revealed with CR-50 Antibody. J. Neurosci. 1997, 17, 3599–3609. [Google Scholar] [CrossRef]
- Lane-Donovan, C.; Philips, G.T.; Wasser, C.R.; Durakoglugil, M.S.; Masiulis, I.; Upadhaya, A.; Pohlkamp, T.; Coskun, C.; Kotti, T.; Steller, L.; et al. Reelin protects against amyloid β toxicity in vivo. Sci. Signal. 2015, 8, ra67. [Google Scholar] [CrossRef]
- Bittner, S.; Afzali, A.M.; Wiendl, H.; Meuth, S.G. Myelin Oligodendrocyte Glycoprotein (MOG35-55) Induced Experimental Autoimmune Encephalomyelitis (EAE) in C57BL/6 Mice. J. Vis. Exp. 2014, e51275. [Google Scholar] [CrossRef]
- Autry, A.E.; Adachi, M.; Nosyreva, E.; Na, E.S.; Los, M.F.; Cheng, P.-F.; Kavalali, E.T.; Monteggia, L.M. NMDA receptor blockade at rest triggers rapid behavioural antidepressant responses. Nature 2011, 475, 91–95. [Google Scholar] [CrossRef]
- Kato, K.; Sekino, Y.; Takahashi, H.; Yasuda, H.; Shirao, T. Increase in AMPA receptor-mediated miniature EPSC amplitude after chronic NMDA receptor blockade in cultured hippocampal neurons. Neurosci. Lett. 2007, 418, 4–8. [Google Scholar] [CrossRef]
- Ajami, B.; Bennett, J.L.; Krieger, C.; McNagny, K.M.; Rossi, F.M.V. Infiltrating monocytes trigger EAE progression, but do not contribute to the resident microglia pool. Nat. Neurosci. 2011, 14, 1142–1149. [Google Scholar] [CrossRef]
- Lucchinetti, C.; Brück, W.; Parisi, J.; Scheithauer, B.; Rodriguez, M.; Lassmann, H. Heterogeneity of Multiple Sclerosis Lesions: Implications for the Pathogenesis of Demyelination. Ann. Neurol. 2000, 47, 707–717. [Google Scholar] [CrossRef]
- Manouchehri, N.; Hussain, R.Z.; Cravens, P.D.; Esaulova, E.; Artyomov, M.N.; Edelson, B.T.; Wu, G.F.; Cross, A.H.; Doelger, R.; Loof, N.; et al. CD11c+CD88+CD317+myeloid cells are critical mediators of persistent CNS autoimmunity. Proc. Natl. Acad. Sci. USA 2021, 118, e2014492118. [Google Scholar] [CrossRef]
- Calvier, L.; Martinez-Martinez, E.; Miana, M.; Cachofeiro, V.; Rousseau, E.; Sádaba, J.R.; Zannad, F.; Rossignol, P.; López-Andrés, N. The Impact of Galectin-3 Inhibition on Aldosterone-Induced Cardiac and Renal Injuries. JACC Hear. Fail. 2015, 3, 59–67. [Google Scholar] [CrossRef]
- Stüve, O.; Marra, C.M.; Jerome, K.R.; Cook, L.; Cravens, P.D.; Cepok, S.; Frohman, E.M.; Phillips, J.T.; Arendt, G.; Hemmer, B.; et al. Immune surveillance in multiple sclerosis patients treated with natalizumab. Ann. Neurol. 2006, 59, 743–747. [Google Scholar] [CrossRef]
- Cutter, G.R.; Stüve, O. Does risk stratification decrease the risk of natalizumab-associated PML? Where is the evidence? Mult. Scler. J. 2014, 20, 1304–1305. [Google Scholar] [CrossRef]
- Hussey, S.; Bergman, M. The Gut Microbiota and Effects on Metabolism. In Pathobiology of Human Disease: A Dynamic Encyclopedia of Disease Mechanisms; Academic Press: Amsterdam, The Netherlands, 2014; ISBN 978-0-12-386457-4. [Google Scholar]
- Medzhitov, R. Inflammation 2010: New Adventures of an Old Flame. Cell 2010, 140, 771–776. [Google Scholar] [CrossRef] [PubMed]
- Hong, S.E.; Shugart, Y.Y.; Huang, D.T.; Al Shahwan, S.; Grant, P.E.; Hourihane, J.O.; Martin, N.D.; Walsh, C.A. Autosomal recessive lissencephaly with cerebellar hypoplasia is associated with human RELN mutations. Nat. Genet. 2000, 26, 93–96. [Google Scholar] [CrossRef]
- Tsao, C.W.; Aday, A.W.; Almarzooq, Z.I.; Anderson, C.A.; Arora, P.; Avery, C.L.; Baker-Smith, C.M.; Beaton, A.Z.; Boehme, A.K.; Buxton, A.E.; et al. Heart Disease and Stroke Statistics—2023 Update: A Report From the American Heart Association. Circulation 2023, 147, E93–E621. [Google Scholar] [CrossRef]
- Calvier, L.; Miana, M.; Reboul, P.; Cachofeiro, V.; Martinez-Martinez, E.; de Boer, R.A.; Poirier, F.; Lacolley, P.; Zannad, F.; Rossignol, P.; et al. Galectin-3 mediates aldosterone-induced vascular fibrosis. Atheroscler. Thromb. Vasc. Biol. 2013, 33, 67–75. [Google Scholar] [CrossRef]
- Martinez-Martinez, E.; Ibarrola, J.; Calvier, L.; Fernandez-Celis, A.; Leroy, C.; Cachofeiro, V.; Rossignol, P.; Lopez-Andres, N. Galectin-3 Blockade Reduces Renal Fibrosis in Two Normotensive Experimental Models of Renal Damage. PLoS ONE 2016, 11, e0166272. [Google Scholar] [CrossRef]
- Martínez-Martínez, E.; Ibarrola, J.; Fernández-Celis, A.; Calvier, L.; Leroy, C.; Cachofeiro, V.; Rossignol, P.; López-Andrés, N. Galectin-3 pharmacological inhibition attenuates early renal damage in spontaneously hypertensive rats. J. Hypertens. 2018, 36, 368–376. [Google Scholar] [CrossRef]
- López-Andrés, N.; Calvier, L.; Labat, C.; Fay, R.; Díez, J.; Benetos, A.; Zannad, F.; Lacolley, P.; Rossignol, P. Absence of Cardiotrophin 1 Is Associated With Decreased Age-Dependent Arterial Stiffness and Increased Longevity in Mice. Hypertension 2013, 61, 120–129. [Google Scholar] [CrossRef]
- López-Andrés, N.; Rousseau, A.; Akhtar, R.; Calvier, L.; Iñigo, C.; Labat, C.; Zhao, X.; Cruickshank, K.; Díez, J.; Zannad, F.; et al. Cardiotrophin 1 Is Involved in Cardiac, Vascular, and Renal Fibrosis and Dysfunction. Hypertension 2012, 60, 563–573. [Google Scholar] [CrossRef]
- Calvier, L.; Chouvarine, P.; Legchenko, E.; Hoffmann, N.; Geldner, J.; Borchert, P.; Jonigk, D.; Mozes, M.M.; Hansmann, G. PPARγ Links BMP2 and TGFβ1 Pathways in Vascular Smooth Muscle Cells, Regulating Cell Proliferation and Glucose Metabolism. Cell Metab. 2017, 25, 1118–1134.e7. [Google Scholar] [CrossRef]
- Calvier, L.; Legchenko, E.; Grimm, L.; Sallmon, H.; Hatch, A.; Plouffe, B.D.; Schroeder, C.; Bauersachs, J.; Murthy, S.K.; Hansmann, G. Galectin-3 and aldosterone as potential tandem biomarkers in pulmonary arterial hypertension. Heart 2016, 102, 390–396. [Google Scholar] [CrossRef]
- Calvier, L.; Boucher, P.; Herz, J.; Hansmann, G. LRP1 Deficiency in Vascular SMC Leads to Pulmonary Arterial Hypertension That Is Reversed by PPARγ Activation. Circ. Res. 2019, 124, 1778–1785. [Google Scholar] [CrossRef]
- Kökény, G.; Calvier, L.; Legchenko, E.; Chouvarine, P.; Mózes, M.M.; Hansmann, G. PPARγ is a gatekeeper for extracellular matrix and vascular cell homeostasis. Curr. Opin. Nephrol. Hypertens. 2020, 29, 171–179. [Google Scholar] [CrossRef]
- Kökény, G.; Calvier, L.; Hansmann, G. PPARγ and TGFβ—Major Regulators of Metabolism, Inflammation, and Fibrosis in the Lungs and Kidneys. Int. J. Mol. Sci. 2021, 22, 10431. [Google Scholar] [CrossRef] [PubMed]
- Calvier, L.; Chouvarine, P.; Legchenko, E.; Hansmann, G. Transforming Growth Factor β1– and Bone Morphogenetic Protein 2/PPARγ–regulated MicroRNAs in Pulmonary Arterial Hypertension. Am. J. Respir. Crit. Care Med. 2017, 196, 1227–1228. [Google Scholar] [CrossRef] [PubMed]
- Calvier, L.; Chouvarine, P.; Legchenko, E.; Kokeny, G.; Mozes, M.M.; Hansmann, G. Chronic TGF-β1 Signaling in Pulmonary Arterial Hypertension Induces Sustained Canonical Smad3 Pathways in Vascular Smooth Muscle Cells. Am. J. Respir. Cell Mol. Biol. 2019, 61, 121–123. [Google Scholar] [CrossRef]
- Hansmann, G.; Calvier, L.; Risbano, M.G.; Chan, S.Y. Activation of the Metabolic Master Regulator PPARγ: A Potential PIOneering Therapy for Pulmonary Arterial Hypertension. Am. J. Respir. Cell Mol. Biol. 2020, 62, 143–156. [Google Scholar] [CrossRef]
- Qin, X.; Lin, L.; Cao, L.; Zhang, X.; Song, X.; Hao, J.; Zhang, Y.; Wei, R.; Huang, X.; Lu, J.; et al. Extracellular matrix protein Reelin promotes myeloma progression by facilitating tumor cell proliferation and glycolysis. Sci. Rep. 2017, 7, 45305. [Google Scholar] [CrossRef]
- Becker, J.; Fröhlich, J.; Perske, C.; Pavlakovic, H.; Wilting, J. Reelin signalling in neuroblastoma: Migratory switch in metastatic stages. Int. J. Oncol. 2012, 41, 681–689. [Google Scholar] [CrossRef]
- Lin, L.; Yan, F.; Zhao, D.; Lv, M.; Liang, X.; Dai, H.; Qin, X.; Zhang, Y.; Hao, J.; Sun, X.; et al. Reelin promotes the adhesion and drug resistance of multiple myeloma cells via integrin β1 signaling and STAT3. Oncotarget 2016, 7, 9844–9858. [Google Scholar] [CrossRef]
- Perrone, G.; Vincenzi, B.; Zagami, M.; Santini, D.; Panteri, R.; Flammia, G.; Verzì, A.; Lepanto, D.; Morini, S.; Russo, A.; et al. Reelin expression in human prostate cancer: A marker of tumor aggressiveness based on correlation with grade. Mod. Pathol. 2007, 20, 344–351. [Google Scholar] [CrossRef]
- Gleason, D.F. Histologic grading of prostate cancer: A perspective. Hum. Pathol. 1992, 23, 273–279. [Google Scholar] [CrossRef]
- Ganti, A.K.; Klein, A.B.; Cotarla, I.; Seal, B.; Chou, E. Update of Incidence, Prevalence, Survival, and Initial Treatment in Patients With Non–Small Cell Lung Cancer in the US. JAMA Oncol. 2021, 7, 1824–1832. [Google Scholar] [CrossRef]
- Galluzzi, L.; Vitale, I.; Michels, J.; Brenner, C.; Szabadkai, G.; Harel-Bellan, A.; Castedo, M.; Kroemer, G. Systems biology of cisplatin resistance: Past, present and future. Cell Death Dis. 2014, 5, e1257. [Google Scholar] [CrossRef] [PubMed]
- Kim, E.S. Chemotherapy Resistance in Lung Cancer. Adv. Exp. Med. Biol. 2016, 893, 189–209. [Google Scholar] [CrossRef] [PubMed]
- Li, J.-M.; Yang, F.; Li, J.; Yuan, W.-Q.; Wang, H.; Luo, Y.-Q. Reelin Promotes Cisplatin Resistance by Induction of Epithelial-Mesenchymal Transition via p38/GSK3β/Snail Signaling in Non-Small Cell Lung Cancer. J. Pharmacol. Exp. Ther. 2020, 26, e925298-1–e925298-11. [Google Scholar] [CrossRef]
- Brown, F.C.; Cifani, P.; Drill, E.; He, J.; Still, E.; Zhong, S.; Balasubramanian, S.; Pavlick, D.; Yilmazel, B.; Knapp, K.M.; et al. Genomics of primary chemoresistance and remission induction failure in paediatric and adult acute myeloid leukaemia. Br. J. Haematol. 2016, 176, 86–91. [Google Scholar] [CrossRef]
- Sato, N.; Fukushima, N.; Chang, R.; Matsubayashi, H.; Goggins, M. Differential and Epigenetic Gene Expression Profiling Identifies Frequent Disruption of the RELN Pathway in Pancreatic Cancers. Gastroenterology 2006, 130, 548–565. [Google Scholar] [CrossRef]
- Li, X.; Fan, W.; Yao, A.; Song, H.; Ge, Y.; Yan, M.; Shan, Y.; Zhang, C.; Li, P.; Jia, L. Downregulation of reelin predicts poor prognosis for glioma. Biomarkers Med. 2020, 14, 651–663. [Google Scholar] [CrossRef]
- Ndoye, A.; Miskin, R.P.; DiPersio, C.M. Integrin α3β1 Represses Reelin Expression in Breast Cancer Cells to Promote Invasion. Cancers 2021, 13, 344. [Google Scholar] [CrossRef]
- Stein, T.; Cosimo, E.; Yu, X.; Smith, P.R.; Simon, R.; Cottrell, L.; Pringle, M.-A.; Bell, A.K.; Lattanzio, L.; Sauter, G.; et al. Loss of Reelin Expression in Breast Cancer Is Epigenetically Controlled and Associated with Poor Prognosis. Am. J. Pathol. 2010, 177, 2323–2333. [Google Scholar] [CrossRef]
- Okamura, Y.; Nomoto, S.; Kanda, M.; Hayashi, M.; Nishikawa, Y.; Fujii, T.; Sugimoto, H.; Takeda, S.; Nakao, A. Reduced Expression of Reelin (RELN) Gene Is Associated With High Recurrence Rate of Hepatocellular Carcinoma. Ann. Surg. Oncol. 2010, 18, 572–579. [Google Scholar] [CrossRef]
- Luo, Y.; Huang, K.; Zheng, J.; Zhang, J.; Zhang, L. TGF-β1 promotes cell migration in hepatocellular carcinoma by suppressing reelin expression. Gene 2018, 688, 19–25. [Google Scholar] [CrossRef]
Disclaimer/Publisher’s Note: The statements, opinions and data contained in all publications are solely those of the individual author(s) and contributor(s) and not of MDPI and/or the editor(s). MDPI and/or the editor(s) disclaim responsibility for any injury to people or property resulting from any ideas, methods, instructions or products referred to in the content. |
© 2024 by the authors. Licensee MDPI, Basel, Switzerland. This article is an open access article distributed under the terms and conditions of the Creative Commons Attribution (CC BY) license (https://creativecommons.org/licenses/by/4.0/).



