Structure–Function Correlation in Cobalt-Induced Brain Toxicity
Abstract
1. Introduction
2. Materials and Methods
2.1. Study Animals
2.2. Injection Dosage
2.3. Injection Procedures
2.4. Behavioral Tests
2.4.1. Open Field Test
2.4.2. Moris Water Maze
2.5. Histology
2.6. Immunohistochemistry
2.7. Molecular Analysis
2.8. Particle-Induced X-Ray Emission (PIXE)
2.9. Electron Microscopy
2.10. Magnetic Resonance Imaging (MRI)
2.11. Statistical Analysis
3. Results
3.1. High-Dose Cobalt Toxicity Induced Reversible Systemic Illness
3.2. High-Dose Cobalt Toxicity Induced Oxidative Stress and Brain Hypoxia
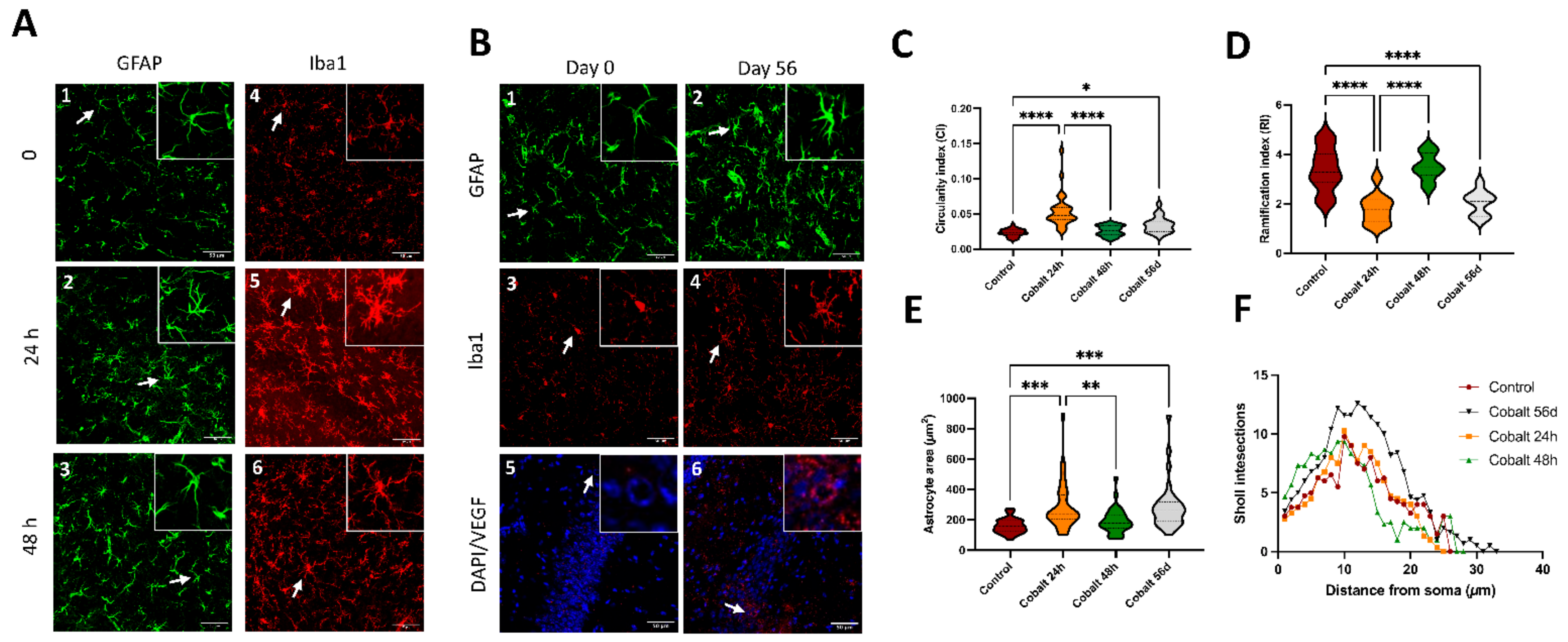
3.3. High-Dose Cobalt Injection Was Associated with Increased Brain Microglial and Astrocyte Activation at 24 h
3.4. Chronic Low-Dose Cobalt Injection Caused a Chronic Inflammatory Response with Increased VEGF Expression
3.5. Chronic Low-Dose Cobalt Injection Caused Increased Cobalt Levels in Tissues by PIXE
3.6. Chronic Low-Dose Cobalt Injection Caused Functional Behavioral Changes
3.7. Chronic Cobalt Exposure Causes Neurodegenerative Damage
Histology and Immunohistochemistry
3.8. Ultrastructural Changes Induced by Cobalt Neurotoxicity: Neuronal Damage, Axonal Degeneration, and Myelin Alterations Observed by Transmission Electron Microscopy (TEM)
3.9. Chronic Low-Dose Cobalt Administration Induced Hypoxia with Disruptive Effects
4. Discussion
Author Contributions
Funding
Institutional Review Board Statement
Informed Consent Statement
Data Availability Statement
Acknowledgments
Conflicts of Interest
References
- Leyssens, L.; Vinck, B.; Van Der Straeten, C.; Wuyts, F.; Maes, L. Cobalt toxicity in humans-A review of the potential sources and systemic health effects. Toxicology 2017, 387, 43–56. [Google Scholar] [CrossRef] [PubMed]
 - Garcia, M.D.; Hur, M.; Chen, J.J.; Bhatti, M.T. Cobalt toxic optic neuropathy and retinopathy: Case report and review of the literature. Am. J. Ophthalmol. Case Rep. 2020, 17, 100606. [Google Scholar] [CrossRef] [PubMed]
 - Crutsen, J.R.W.; Koper, M.C.; Jelsma, J.; Heymans, M.; Heyligers, I.C.; Grimm, B.; Mathijssen, N.M.C.; Schotanus, M.G.M. Prosthetic hip-associated cobalt toxicity: A systematic review of case series and case reports. EFORT Open Rev. 2022, 7, 188–199. [Google Scholar] [CrossRef] [PubMed]
 - Kovochich, M.; Finley, B.L.; Novick, R.; Monnot, A.D.; Donovan, E.; Unice, K.M.; Fung, E.S.; Fung, D.; Paustenbach, D.J. Understanding outcomes and toxicological aspects of second generation metal-on-metal hip implants: A state-of-the-art review. Crit. Rev. Toxicol. 2018, 48, 853–901. [Google Scholar] [CrossRef]
 - MDA/2017/018. Medical Device Alert. All Metal-on-Metal (MoM) Hip Replacements: Updated Advice for Follow-Up of Patients. Available online: http://www.mhra.gov.uk/ (accessed on 29 November 2021).
 - Catalani, S.; Rizzetti, M.C.; Padovani, A.; Apostoli, P. Neurotoxicity of cobalt. Hum. Exp. Toxicol. 2012, 31, 421–437. [Google Scholar] [CrossRef]
 - Karovic, O.; Tonazzini, I.; Rebola, N.; Edström, E.; Lövdahl, C.; Fredholm, B.B.; Daré, E. Toxic effects of cobalt in primary cultures of mouse astrocytes. Similarities with hypoxia and role of HIF-1alpha. Biochem. Pharmacol. 2007, 73, 694–708. [Google Scholar] [CrossRef]
 - Wang, G.; Hazra, T.K.; Mitra, S.; Lee, H.M.; Englander, E.W. Mitochondrial DNA damage and a hypoxic response are induced by CoCl(2) in rat neuronal PC12 cells. Nucleic Acids Res. 2000, 28, 2135–2140. [Google Scholar] [CrossRef]
 - Olivieri, G.; Hess, C.; Savaskan, E.; Ly, C.; Meier, F.; Baysang, G.; Brockhaus, M.; Müller-Spahn, F. Melatonin protects SHSY5Y neuroblastoma cells from cobalt-induced oxidative stress, neurotoxicity and increased beta-amyloid secretion. J. Pineal Res. 2001, 31, 320–325. [Google Scholar] [CrossRef]
 - Gómez-Arnaiz, S.; Tate, R.J.; Grant, M.H. Cytotoxicity of cobalt chloride in brain cell lines—A comparison between astrocytoma and neuroblastoma cells. Toxicol. In Vitro 2020, 68, 104958. [Google Scholar] [CrossRef]
 - Kikuchi, S.; Ninomiya, T.; Kohno, T.; Kojima, T.; Tatsumi, H. Cobalt inhibits motility of axonal mitochondria and induces axonal degeneration in cultured dorsal root ganglion cells of rat. Cell Biol. Toxicol. 2018, 34, 93–107. [Google Scholar] [CrossRef]
 - Chimeh, U.; Zimmerman, M.A.; Gilyazova, N.; Li, P.A. B355252, a novel small molecule, confers neuroprotection against cobalt chloride toxicity in mouse hippocampal cells through altering mitochondrial dynamics and limiting autophagy induction. Int. J. Med. Sci. 2018, 15, 1384–1396. [Google Scholar] [CrossRef] [PubMed]
 - Naves, T.; Jawhari, S.; Jauberteau, M.O.; Ratinaud, M.H.; Verdier, M. Autophagy takes place in mutated p53 neuroblastoma cells in response to hypoxia mimetic CoCl2. Biochem. Pharmacol. 2013, 85, 1153–1161. [Google Scholar] [CrossRef] [PubMed]
 - Fung, F.K.; Law, B.Y.; Lo, A.C. Lutein attenuates both apoptosis and autophagy upon cobalt (II) chloride-induced hypoxia in rat Műller cells. PLoS ONE 2016, 11, e0167828. [Google Scholar] [CrossRef] [PubMed]
 - Mou, Y.H.; Yang, J.Y.; Cui, N.; Wang, J.M.; Hou, Y.; Song, S.; Wu, C.F. Effects of cobalt chloride on nitric oxide and cytokines/chemokines production in microglia. Int. Immunopharmacol. 2012, 13, 120–125. [Google Scholar] [CrossRef]
 - Huk, O.L.; Catelas, I.; Mwale, F.; Antoniou, J.; Zukor, D.J.; Petit, A. Induction of apoptosis and necrosis by metal ions in vitro. J. Arthroplast. 2004, 19 (Suppl. S3), 84–87. [Google Scholar] [CrossRef]
 - Graham, R.M.; Frazier, D.P.; Thompson, J.W.; Haliko, S.; Li, H.; Wasserlauf, B.J.; Spiga, M.G.; Bishopric, N.H.; Webster, K.A. A unique pathway of cardiac myocyte death caused by hypoxia-acidosis. J. Exp. Biol. 2004, 207 Pt 18, 3189–3200. [Google Scholar] [CrossRef]
 - Zou, W.; Zeng, J.; Zhuo, M.; Xu, W.; Sun, L.; Wang, J.; Liu, X. Involvement of caspase-3 and p38 mitogen-activated protein kinase in cobalt chloride-induced apoptosis in PC12 cells. J. Neurosci. Res. 2002, 67, 837–843. [Google Scholar] [CrossRef]
 - Chandel, N.S.; Vander Heiden, M.G.; Thompson, C.B.; Schumacker, P.T. Redox regulation of p53 during hypoxia. Oncogene 2000, 19, 3840–3848. [Google Scholar] [CrossRef]
 - Epstein, A.C.; Gleadle, J.M.; McNeill, L.A.; Hewitson, K.S.; O’Rourke, J.; Mole, D.R.; Mukherji, M.; Metzen, E.; Wilson, M.I.; Dhanda, A.; et al. C. elegans EGL-9 and mammalian homologs define a family of dioxygenases that regulate HIF by prolyl hydroxylation. Cell 2001, 107, 43–54. [Google Scholar] [CrossRef]
 - Gómez-Arnaiz, S.; Tate, R.J.; Grant, M.H. Cobalt neurotoxicity: Transcriptional effect of elevated cobalt blood levels in the rodent brain. Toxics 2022, 10, 59. [Google Scholar] [CrossRef]
 - Caltana, L.; Merelli, A.; Lazarowski, A.; Brusco, A. Neuronal and glial alterations due to focal cortical hypoxia induced by direct cobalt chloride (CoCl2) brain injection. Neurotox. Res. 2009, 15, 348–358. [Google Scholar] [CrossRef] [PubMed]
 - Zheng, F.; Li, Y.; Zhang, F.; Sun, Y.; Zheng, C.; Luo, Z.; Wang, Y.L.; Aschner, M.; Zheng, H.; Lin, L.; et al. Cobalt induces neurodegenerative damages through Pin1 inactivation in mice and human neuroglioma cells. J. Hazard Mater. 2021, 419, 126378. [Google Scholar] [CrossRef] [PubMed]
 - Park, J.S.; Lee, J.; Jung, E.S.; Kim, M.H.; Kim, I.B.; Son, H.; Kim, S.; Kim, S.; Park, Y.M.; Mook-Jung, I.; et al. Brain somatic mutations observed in Alzheimer’s disease associated with aging and dysregulation of tau phosphorylation. Nat. Commun. 2019, 10, 3090. [Google Scholar] [CrossRef] [PubMed]
 - Wenstrup, D.; Ehmann, W.D.; Markesbery, W.R. Trace element imbalances in isolated subcellular fractions of Alzheimer’s disease brains. Brain Res. 1990, 533, 125–131. [Google Scholar] [CrossRef] [PubMed]
 - Fukushi, I.; Ikeda, K.; Takeda, K.; Yoshizawa, M.; Kono, Y.; Hasebe, Y.; Pokorski, M.; Okada, Y. Minocycline prevents hypoxia-induced seizures. Front. Neural Circuits 2023, 17, 1006424. [Google Scholar] [CrossRef]
 - Boisvert, E.M.; Means, R.E.; Michaud, M.; Madri, J.A.; Katz, S.G. Minocycline mitigates the effect of neonatal hypoxic insult on human brain organoids. Cell Death Dis. 2019, 10, 325. [Google Scholar] [CrossRef]
 - Morita, Y.; Itokazu, T.; Nakanishi, T.; Hiraga, S.I.; Yamashita, T. A novel aquaporin-4-associated optic neuritis rat model with severe pathological and functional manifestations. J. Neuroinflamm. 2022, 19, 263. [Google Scholar] [CrossRef]
 - Ferreira, T.A.; Blackman, A.V.; Oyrer, J.; Jayabal, S.; Chung, A.J.; Watt, A.J.; Sjöström, P.J.; van Meyel, D.J. Neuronal morphometry directly from bitmap images. Nat. Methods 2014, 11, 982–984. [Google Scholar] [CrossRef]
 - Young, K.; Morrison, H. Quantifying microglia morphology from photomicrographs of immunohistochemistry prepared tissue using ImageJ. J. Vis. Exp. 2018, 136, 57648. [Google Scholar] [CrossRef]
 - Heindl, S.; Gesierich, B.; Benakis, C.; Llovera, G.; Duering, M.; Liesz, A. Automated morphological analysis of microglia after stroke. Front. Cell Neurosci. 2018, 12, 106. [Google Scholar] [CrossRef]
 - Li, Q.; Weiland, A.; Chen, X.; Lan, X.; Han, X.; Durham, F.; Liu, X.; Wan, J.; Ziai, W.C.; Hanley, D.F.; et al. Ultrastructural characteristics of neuronal death and white matter injury in mouse brain tissues after intracerebral hemorrhage: Coexistence of ferroptosis, autophagy, and necrosis. Front. Neurol. 2018, 9, 581. [Google Scholar] [CrossRef] [PubMed]
 - Meschkat, M.; Steyer, A.M.; Weil, M.T.; Kusch, K.; Jahn, O.; Piepkorn, L.; Agüi-Gonzalez, P.; Phan, N.T.N.; Ruhwedel, T.; Sadowski, B.; et al. White matter integrity in mice requires continuous myelin synthesis at the inner tongue. Nat. Commun. 2022, 13, 1163. [Google Scholar] [CrossRef] [PubMed]
 - Oost, W.; Huitema, A.J.; Kats, K.; Giepmans, B.N.G.; Kooistra, S.M.; Eggen, B.J.L.; Baron, W. Pathological ultrastructural alterations of myelinated axons in normal appearing white matter in progressive multiple sclerosis. Acta Neuropathol. Commun. 2023, 11, 100. [Google Scholar] [CrossRef] [PubMed]
 - Mao, X.; Wong, A.A.; Crawford, R.W. Cobalt toxicity--an emerging clinical problem in patients with metal-on-metal hip prostheses? Med. J. Aust. 2011, 194, 649–651. [Google Scholar] [CrossRef]
 - Green, B.; Griffiths, E.; Almond, S. Neuropsychiatric symptoms following metal-on-metal implant failure with cobalt and chromium toxicity. BMC Psychiatry 2017, 17, 33. [Google Scholar] [CrossRef]
 - Gregus, Z.; Klaassen, C.D. Disposition of metals in rats: A comparative study of fecal, urinary, and biliary excretion and tissue distribution of eighteen metals. Toxicol. Appl. Pharmacol. 1986, 85, 24–38. [Google Scholar] [CrossRef]
 - Paustenbach, D.J.; Tvermoes, B.E.; Unice, K.M.; Finley, B.L.; Kerger, B.D. A review of the health hazards posed by cobalt. Crit. Rev. Toxicol. 2013, 43, 316–362. [Google Scholar] [CrossRef]
 - Ayala-Fierro, F.; Firriolo, J.M.; Carter, D.E. Disposition, toxicity, and intestinal absorption of cobaltous chloride in male Fischer 344 rats. J. Toxicol. Environ. Health A 1999, 56, 571–591. [Google Scholar] [CrossRef]
 - Apostoli, P.; Catalani, S.; Zaghini, A.; Mariotti, A.; Poliani, P.L.; Vielmi, V.; Semeraro, F.; Duse, S.; Porzionato, A.; Macchi, V.; et al. High doses of cobalt induce optic and auditory neuropathy. Exp. Toxicol. Pathol. 2013, 65, 719–727. [Google Scholar] [CrossRef]
 - Pelayo-de Tomás, J.M.; Novoa-Parra, C.; Gómez-Barbero, P. Cobalt toxicity after revision total hip replacement due to fracture of a ceramic head. Rev. Esp. Cir. Ortop. Traumatol. 2017, 61, 203–207, English, Spanish. [Google Scholar] [CrossRef]
 - Anderson, J.M.; Rodriguez, A.; Chang, D.T. Foreign body reaction to biomaterials. Semin. Immunol. 2008, 20, 86–100. [Google Scholar] [CrossRef] [PubMed]
 - Kaufman, A.M.; Alabre, C.I.; Rubash, H.E.; Shanbhag, A.S. Human macrophage response to UHMWPE, TiAlV, CoCr, and alumina particles: Analysis of multiple cytokines using protein arrays. J. Biomed. Mater. Res. A 2008, 84, 464–474. [Google Scholar] [CrossRef] [PubMed]
 - Dalal, A.; Pawar, V.; McAllister, K.; Weaver, C.; Hallab, N.J. Orthopedic implant cobalt-alloy particles produce greater toxicity and inflammatory cytokines than titanium alloy and zirconium alloy-based particles in vitro, in human osteoblasts, fibroblasts, and macrophages. J. Biomed. Mater. Res. A 2012, 100, 2147–2158. [Google Scholar] [CrossRef] [PubMed]
 - Posada, O.M.; Tate, R.J.; Grant, M.H. Effects of CoCr metal wear debris generated from metal-on-metal hip implants and Co ions on human monocyte-like U937 cells. Toxicol. In Vitro 2015, 29, 271–280. [Google Scholar] [CrossRef]
 - Clark, M.J.; Prentice, J.R.; Hoggard, N.; Paley, M.N.; Hadjivassiliou, M.; Wilkinson, J.M. Brain structure and function in patients after metal-on-metal hip resurfacing. AJNR Am. J. Neuroradiol. 2014, 35, 1753–1758. [Google Scholar] [CrossRef]
 - Pelclova, D.; Sklensky, M.; Janicek, P.; Lach, K. Severe cobalt intoxication following hip replacement revision: Clinical features and outcome. Clin. Toxicol. (Phila) 2012, 50, 262–265. [Google Scholar] [CrossRef]
 - Bird, T.D.; Farrell, D.F.; Sumi, S.M. Brain lipid composition of the shiverer mouse: (genetic defect in myelin development). J. Neurochem. 1978, 31, 387–391. [Google Scholar] [CrossRef]
 - Dupouey, P.; Jacque, C.; Bourre, J.M.; Cesselin, F.; Privat, A.; Baumann, N. Immunochemical studies of myelin basic protein in shiverer mouse devoid of major dense line of myelin. Neurosci. Lett. 1979, 12, 113–118. [Google Scholar] [CrossRef]
 - Privat, A.; Jacque, C.; Bourre, J.M.; Dupouey, P.; Baumann, N. Absence of the major dense line in myelin of the mutant mouse “shiverer”. Neurosci. Lett. 1979, 12, 107–112. [Google Scholar] [CrossRef]
 - Ineichen, B.V.; Zhu, K.; Carlström, K.E. Axonal mitochondria adjust in size depending on g-ratio of surrounding myelin during homeostasis and advanced remyelination. J. Neurosci. Res. 2021, 99, 793–805. [Google Scholar] [CrossRef]
 - Kim, J.H.; Byun, H.M.; Chung, E.C.; Chung, H.Y.; Bae, O.N. Loss of integrity: Impairment of the blood-brain barrier in heavy metal-associated ischemic stroke. Toxicol. Res. 2013, 29, 157–164. [Google Scholar] [CrossRef] [PubMed][Green Version]
 - Zheng, W.; Aschner, M.; Ghersi-Egea, J.F. Brain barrier systems: A new frontier in metal neurotoxicological research. Toxicol. Appl. Pharmacol. 2003, 192, 1–11. [Google Scholar] [CrossRef] [PubMed]
 - Goldstein, G.W.; Asbury, A.K.; Diamond, I. Pathogenesis of lead encephalopathy. Uptake of lead and reaction of brain capillaries. Arch. Neurol. 1974, 31, 382–389. [Google Scholar] [CrossRef] [PubMed]
 - Struzyńska, L.; Walski, M.; Gadamski, R.; Dabrowska-Bouta, B.; Rafałowska, U. Lead-induced abnormalities in blood-brain barrier permeability in experimental chronic toxicity. Mol. Chem. Neuropathol. 1997, 31, 207–224. [Google Scholar] [CrossRef]
 - Shukla, A.; Shukla, G.S.; Srimal, R.C. Cadmium-induced alterations in blood-brain barrier permeability and its possible correlation with decreased microvessel antioxidant potential in rat. Hum. Exp. Toxicol. 1996, 15, 400–405. [Google Scholar] [CrossRef]
 - Triantafyllou, A.; Liakos, P.; Tsakalof, A.; Georgatsou, E.; Simos, G.; Bonanou, S. Cobalt induces hypoxia-inducible factor-1alpha (HIF-1alpha) in HeLa cells by an iron-independent, but ROS-, PI-3K- and MAPK-dependent mechanism. Free Radic. Res. 2006, 40, 847–856. [Google Scholar] [CrossRef]
 - Schoch, H.J.; Fischer, S.; Marti, H.H. Hypoxia-induced vascular endothelial growth factor expression causes vascular leakage in the brain. Brain 2002, 125 Pt 11, 2549–2557. [Google Scholar] [CrossRef]
 - Severinghaus, J.W. Hypothetical roles of angiogenesis, osmotic swelling, and ischemia in high-altitude cerebral edema. J. Appl. Physiol. (1985) 1995, 79, 375–379. [Google Scholar] [CrossRef]
 - Krueger, M.; Härtig, W.; Reichenbach, A.; Bechmann, I.; Michalski, D. Blood-brain barrier breakdown after embolic stroke in rats occurs without ultrastructural evidence for disrupting tight junctions. PLoS ONE 2013, 8, e56419. [Google Scholar] [CrossRef]
 - Knowland, D.; Arac, A.; Sekiguchi, K.J.; Hsu, M.; Lutz, S.E.; Perrino, J.; Steinberg, G.K.; Barres, B.A.; Nimmerjahn, A.; Agalliu, D. Stepwise recruitment of transcellular and paracellular pathways underlies blood-brain barrier breakdown in stroke. Neuron 2014, 82, 603–617. [Google Scholar] [CrossRef]
 - Xue, S.; Zhou, X.; Yang, Z.H.; Si, X.K.; Sun, X. Stroke-induced damage on the blood-brain barrier. Front. Neurol. 2023, 14, 1248970. [Google Scholar] [CrossRef] [PubMed]
 - Wu, J.S.; Chen, X.C.; Chen, H.; Shi, Y.Q. A study on blood-brain barrier ultrastructural changes induced by cerebral hypoperfusion of different stages. Neurol. Res. 2006, 28, 50–58. [Google Scholar] [CrossRef] [PubMed]
 - Krueger, M.; Bechmann, I.; Immig, K.; Reichenbach, A.; Härtig, W.; Michalski, D. Blood-brain barrier breakdown involves four distinct stages of vascular damage in various models of experimental focal cerebral ischemia. J. Cereb. Blood Flow Metab. 2015, 35, 292–303. [Google Scholar] [CrossRef] [PubMed]
 - Jiao, H.; Wang, Z.; Liu, Y.; Wang, P.; Xue, Y. Specific role of tight junction proteins claudin-5, occludin, and ZO-1 of the blood-brain barrier in a focal cerebral ischemic insult. J. Mol. Neurosci. 2011, 44, 130–139. [Google Scholar] [CrossRef]
 - Haley, M.J.; Lawrence, C.B. The blood-brain barrier after stroke: Structural studies and the role of transcytotic vesicles. J. Cereb. Blood Flow Metab. 2017, 37, 456–470. [Google Scholar] [CrossRef]
 - Fagan, S.C.; Cronic, L.E.; Hess, D.C. Minocycline development for acute ischemic stroke. Transl. Stroke Res. 2011, 2, 202–208. [Google Scholar] [CrossRef]
 - Switzer, J.A.; Hess, D.C.; Ergul, A.; Waller, J.L.; Machado, L.S.; Portik-Dobos, V.; Pettigrew, L.C.; Clark, W.M.; Fagan, S.C. Matrix metalloproteinase-9 in an exploratory trial of intravenous minocycline for acute ischemic stroke. Stroke 2011, 42, 2633–2635. [Google Scholar] [CrossRef]
 - Machado, L.S.; Kozak, A.; Ergul, A.; Hess, D.C.; Borlongan, C.V.; Fagan, S.C. Delayed minocycline inhibits ischemia-activated matrix metalloproteinases 2 and 9 after experimental stroke. BMC Neurosci. 2006, 7, 56. [Google Scholar] [CrossRef]
 - Yang, Y.; Salayandia, V.M.; Thompson, J.F.; Yang, L.Y.; Estrada, E.Y.; Yang, Y. Attenuation of acute stroke injury in rat brain by minocycline promotes blood-brain barrier remodeling and alternative microglia/macrophage activation during recovery. J. Neuroinflamm. 2015, 12, 26. [Google Scholar] [CrossRef]
 - Oliveira, G.B.; Fontes Ede, A., Jr.; de Carvalho, S.; da Silva, J.B.; Fernandes, L.M.; Oliveira, M.C.; Prediger, R.D.; Gomes-Leal, W.; Lima, R.R.; Maia, C.S. Minocycline mitigates motor impairments and cortical neuronal loss induced by focal ischemia in rats chronically exposed to ethanol during adolescence. Brain Res. 2014, 1561, 23–34. [Google Scholar] [CrossRef]
 









| ACTB_F | TAG GCA CCA GGG TGT GAT GGT | 
| ACTB_R | CAT GTC GTC CCA GTT GGT AAC A | 
| HIF2α_F | CAA CCT GCA GCC TCA GTG TAT C | 
| HIF2α_R | GTG GCT TGA ACA GGG ATT CG | 
| HO1_F | CAG GG TCC AGA GAA GGC T | 
| HO1_R | TCT TCC AGG GCC GTG TAG AT | 
| SOD1_F | GCC CGG CGG ATG AAG A | 
| SOD1_R | CGT CCT TTC CAG CAG TCA CA | 
| BCL2_F | CCT GTG GAT GAC TGA GTA CCT | 
| BCL2_R | GAG CAG GGT CTT CAG AGA CA | 
| BAX_F | CTG AGC TGA CCT TGG AGC | 
| BAX_R | GAC TCC AGC CAC AAA GAT G | 
Disclaimer/Publisher’s Note: The statements, opinions and data contained in all publications are solely those of the individual author(s) and contributor(s) and not of MDPI and/or the editor(s). MDPI and/or the editor(s) disclaim responsibility for any injury to people or property resulting from any ideas, methods, instructions or products referred to in the content.  | 
© 2024 by the authors. Licensee MDPI, Basel, Switzerland. This article is an open access article distributed under the terms and conditions of the Creative Commons Attribution (CC BY) license (https://creativecommons.org/licenses/by/4.0/).
Share and Cite
Obied, B.; Richard, S.; Zahavi, A.; Fixler, D.; Girshevitz, O.; Goldenberg-Cohen, N. Structure–Function Correlation in Cobalt-Induced Brain Toxicity. Cells 2024, 13, 1765. https://doi.org/10.3390/cells13211765
Obied B, Richard S, Zahavi A, Fixler D, Girshevitz O, Goldenberg-Cohen N. Structure–Function Correlation in Cobalt-Induced Brain Toxicity. Cells. 2024; 13(21):1765. https://doi.org/10.3390/cells13211765
Chicago/Turabian StyleObied, Basel, Stephen Richard, Alon Zahavi, Dror Fixler, Olga Girshevitz, and Nitza Goldenberg-Cohen. 2024. "Structure–Function Correlation in Cobalt-Induced Brain Toxicity" Cells 13, no. 21: 1765. https://doi.org/10.3390/cells13211765
APA StyleObied, B., Richard, S., Zahavi, A., Fixler, D., Girshevitz, O., & Goldenberg-Cohen, N. (2024). Structure–Function Correlation in Cobalt-Induced Brain Toxicity. Cells, 13(21), 1765. https://doi.org/10.3390/cells13211765
        
