CMTM3 Suppresses Proliferation and Osteogenic Transdifferentiation of C2C12 Myoblasts through p53 Upregulation
Abstract
1. Introduction
2. Materials and Methods
2.1. Cell Culture and Transfection
2.2. In Vitro Osteoblast Differentiation and ALP Staining
2.3. Western Blotting
2.4. Co-Immunoprecipitation (Co-IP) and Ubiquitination Assay
2.5. RNA Isolation and Quantitative Real-Time PCR (RT-qPCR)
2.6. Immunofluorescence
2.7. Cycloheximide (CHX) Assay
2.8. Statistical Analysis
3. Results
3.1. Cmtm3 Is Significantly Downregulated during the Transdifferentiation of C2C12 Myoblasts into Osteoblasts Induced by BMP4
3.2. Cmtm3 Overexpression Inhibits Proliferation and Transdifferentiation of Myoblast into Osteoblast in BMP4-Induced C2C12 Cell
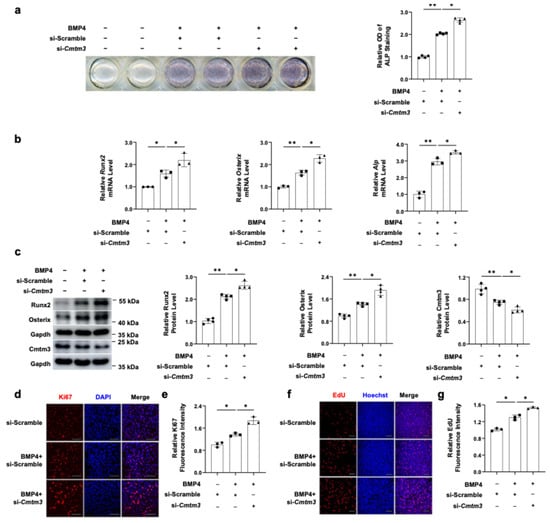
3.3. Cmtm3 Knockdown Promoted Proliferation and Osteogenic Differentiation in BMP4-Induced C2C12 Cell
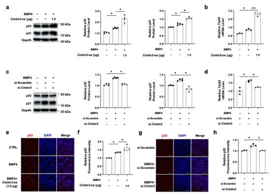
3.4. Cmtm3 Overexpression Positively Regulates the Levels of p53 and p21 in BMP4-Treated C2C12 Cells
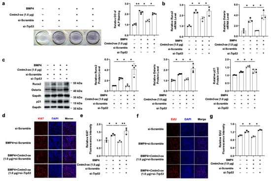
3.5. Trp53 Knockdown Abrogates the Inhibitory Effect of Cmtm3 Overexpression on the Cell Proliferation and Osteogenic Differentiation in BMP4-Treated C2C12 Cells
3.6. CMTM3 Interacts with p53 and Increases Its Protein Stability
4. Discussion
5. Conclusions
Supplementary Materials
Author Contributions
Funding
Institutional Review Board Statement
Informed Consent Statement
Data Availability Statement
Conflicts of Interest
References
- Chal, J.; Pourquie, O. Making muscle: Skeletal myogenesis in vivo and in vitro. Development 2017, 144, 2104–2122. [Google Scholar] [CrossRef]
- Le Grand, F.; Rudnicki, M.A. Skeletal muscle satellite cells and adult myogenesis. Curr. Opin. Cell Biol. 2007, 19, 628–633. [Google Scholar] [CrossRef] [PubMed]
- Careccia, G.; Mangiavini, L.; Cirillo, F. Regulation of Satellite Cells Functions during Skeletal Muscle Regeneration: A Critical Step in Physiological and Pathological Conditions. Int. J. Mol. Sci. 2023, 25, 512. [Google Scholar] [CrossRef]
- Bentzinger, C.F.; Wang, Y.X.; Rudnicki, M.A. Building muscle: Molecular regulation of myogenesis. Cold Spring Harb. Perspect. Biol. 2012, 4, a008342. [Google Scholar] [CrossRef]
- Yusuf, F.; Brand-Saberi, B. Myogenesis and muscle regeneration. Histochem. Cell Biol. 2012, 138, 187–199. [Google Scholar] [CrossRef] [PubMed]
- Kim, H.B.; Seo, H.G.; Son, S.; Choi, H.; Kim, B.G.; Kweon, T.H.; Kim, S.; Pai, J.; Shin, I.; Yang, W.H.; et al. O-GlcNAcylation of Mef2c regulates myoblast differentiation. Biochem. Biophys. Res. Commun. 2020, 529, 692–698. [Google Scholar] [CrossRef] [PubMed]
- Shi, K.; Lu, J.; Zhao, Y.; Wang, L.; Li, J.; Qi, B.; Li, H.; Ma, C. MicroRNA-214 suppresses osteogenic differentiation of C2C12 myoblast cells by targeting Osterix. Bone 2013, 55, 487–494. [Google Scholar] [CrossRef]
- Akimoto, T.; Ushida, T.; Miyaki, S.; Akaogi, H.; Tsuchiya, K.; Yan, Z.; Williams, R.S.; Tateishi, T. Mechanical stretch inhibits myoblast-to-adipocyte differentiation through Wnt signaling. Biochem. Biophys. Res. Commun. 2005, 329, 381–385. [Google Scholar] [CrossRef]
- Lin, D.P.L.; Carnagarin, R.; Dharmarajan, A.; Dass, C.R. Transdifferentiation of myoblasts into osteoblasts—Possible use for bone therapy. J. Pharm. Pharmacol. 2017, 69, 1661–1671. [Google Scholar] [CrossRef]
- Burattini, S.; Ferri, P.; Battistelli, M.; Curci, R.; Luchetti, F.; Falcieri, E. C2C12 murine myoblasts as a model of skeletal muscle development: Morpho-functional characterization. Eur. J. Histochem. 2004, 48, 223–233. [Google Scholar]
- Kurosaka, M.; Ogura, Y.; Funabashi, T.; Akema, T. Early Growth Response 3 (Egr3) Contributes a Maintenance of C2C12 Myoblast Proliferation. J. Cell Physiol. 2017, 232, 1114–1122. [Google Scholar] [CrossRef] [PubMed]
- Hadjidakis, D.J.; Androulakis, I.I. Bone remodeling. Ann. N. Y. Acad. Sci. 2006, 1092, 385–396. [Google Scholar] [CrossRef]
- Katsimbri, P. The biology of normal bone remodelling. Eur. J. Cancer Care 2017, 26, e12740. [Google Scholar] [CrossRef]
- Feng, X.; McDonald, J.M. Disorders of bone remodeling. Annu. Rev. Pathol. 2011, 6, 121–145. [Google Scholar] [CrossRef] [PubMed]
- Aibar-Almazan, A.; Voltes-Martinez, A.; Castellote-Caballero, Y.; Afanador-Restrepo, D.F.; Carcelen-Fraile, M.D.C.; Lopez-Ruiz, E. Current Status of the Diagnosis and Management of Osteoporosis. Int. J. Mol. Sci. 2022, 23, 9465. [Google Scholar] [CrossRef] [PubMed]
- Martiniakova, M.; Babikova, M.; Omelka, R. Pharmacological agents and natural compounds: Available treatments for osteoporosis. J. Physiol. Pharmacol. 2020, 71, 307–320. [Google Scholar] [CrossRef]
- Curtis, E.M.; Moon, R.J.; Dennison, E.M.; Harvey, N.C.; Cooper, C. Recent advances in the pathogenesis and treatment of osteoporosis. Clin. Med. 2016, 16, 360–364. [Google Scholar] [CrossRef] [PubMed]
- Jin, Z.; Da, W.; Zhao, Y.; Wang, T.; Xu, H.; Shu, B.; Gao, X.; Shi, Q.; Ma, Y.; Zhang, Y.; et al. Role of skeletal muscle satellite cells in the repair of osteoporotic fractures mediated by beta-catenin. J. Cachexia Sarcopenia Muscle 2022, 13, 1403–1417. [Google Scholar] [CrossRef]
- Day, C.S.; Bosch, P.; Kasemkijwattana, C.; Menetrey, J.; Moreland, M.S.; Fu, F.H.; Ziran, B.; Huard, J. Use of muscle cells to mediate gene transfer to the bone defect. Tissue Eng. 1999, 5, 119–125. [Google Scholar] [CrossRef]
- Lathuiliere, A.; Vernet, R.; Charrier, E.; Urwyler, M.; Von Rohr, O.; Belkouch, M.C.; Saingier, V.; Bouvarel, T.; Guillarme, D.; Engel, A.; et al. Immortalized human myoblast cell lines for the delivery of therapeutic proteins using encapsulated cell technology. Mol. Ther. Methods Clin. Dev. 2022, 26, 441–458. [Google Scholar] [CrossRef]
- Jung, J.I.; Park, K.Y.; Lee, Y.; Park, M.; Kim, J. Vitamin C-linker-conjugated tripeptide AHK stimulates BMP-2-induced osteogenic differentiation of mouse myoblast C2C12 cells. Differentiation 2018, 101, 1–7. [Google Scholar] [CrossRef] [PubMed]
- Komori, T. Runx2, an inducer of osteoblast and chondrocyte differentiation. Histochem. Cell Biol. 2018, 149, 313–323. [Google Scholar] [CrossRef] [PubMed]
- Komori, T. Regulation of bone development and maintenance by Runx2. Front. Biosci. 2008, 13, 898–903. [Google Scholar] [CrossRef] [PubMed]
- Nakashima, K.; Zhou, X.; Kunkel, G.; Zhang, Z.; Deng, J.M.; Behringer, R.R.; De Crombrugghe, B. The novel zinc finger-containing transcription factor osterix is required for osteoblast differentiation and bone formation. Cell 2002, 108, 17–29. [Google Scholar] [CrossRef] [PubMed]
- Komori, T. Regulation of osteoblast differentiation by transcription factors. J. Cell Biochem. 2006, 99, 1233–1239. [Google Scholar] [CrossRef]
- Somasundaram, K. Tumor suppressor p53: Regulation and function. Front. Biosci. 2000, 5, D424–D437. [Google Scholar] [CrossRef] [PubMed]
- Peng, Y.; Du, J.; Gunther, S.; Guo, X.; Wang, S.; Schneider, A.; Zhu, L.; Braun, T. Mechano-signaling via Piezo1 prevents activation and p53-mediated senescence of muscle stem cells. Redox Biol. 2022, 52, 102309. [Google Scholar] [CrossRef] [PubMed]
- Flamini, V.; Ghadiali, R.S.; Antczak, P.; Rothwell, A.; Turnbull, J.E.; Pisconti, A. The Satellite Cell Niche Regulates the Balance between Myoblast Differentiation and Self-Renewal via p53. Stem Cell Rep. 2018, 10, 970–983. [Google Scholar] [CrossRef]
- Nagashima, T.; Ninomiya, T.; Nakamura, Y.; Nishimura, S.; Ohashi, A.; Aoki, J.; Mizoguchi, T.; Tonogi, M.; Takahashi, T. p53 deficiency promotes bone regeneration by functional regulation of mesenchymal stromal cells and osteoblasts. J. Bone Miner. Metab. 2022, 40, 434–447. [Google Scholar] [CrossRef]
- Artigas, N.; Gamez, B.; Cubillos-Rojas, M.; Sanchez-de Diego, C.; Valer, J.A.; Pons, G.; Rosa, J.L.; Ventura, F. p53 inhibits SP7/Osterix activity in the transcriptional program of osteoblast differentiation. Cell Death Differ. 2017, 24, 2022–2031. [Google Scholar] [CrossRef]
- Wu, J.; Li, L.; Wu, S.; Xu, B. CMTM family proteins 1-8: Roles in cancer biological processes and potential clinical value. Cancer Biol. Med. 2020, 17, 528–542. [Google Scholar] [CrossRef]
- Zhong, J.; Wang, Y.; Qiu, X.; Mo, X.; Liu, Y.; Li, T.; Song, Q.; Ma, D.; Han, W. Characterization and expression profile of CMTM3/CKLFSF3. J. Biochem. Mol. Biol. 2006, 39, 537–545. [Google Scholar] [CrossRef] [PubMed]
- Hu, F.Z.; Sheng, Z.Z.; Qin, C.P.; Xu, T. Research Advances in CKLFSF-like MARVEL Transmembrane Domain Containing Member 3. Zhongguo Yi Xue Ke Xue Yuan Xue Bao 2016, 38, 360–363. [Google Scholar] [CrossRef]
- Zhou, Z.; Ma, Z.; Li, Z.; Zhuang, H.; Liu, C.; Gong, Y.; Huang, S.; Zhang, C.; Hou, B. CMTM3 Overexpression Predicts Poor Survival and Promotes Proliferation and Migration in Pancreatic Cancer. J. Cancer 2021, 12, 5797–5806. [Google Scholar] [CrossRef]
- Wu, K.; Li, X.; Gu, H.; Yang, Q.; Liu, Y.; Wang, L. Research Advances in CKLF-like MARVEL Transmembrane Domain-containing Family in Non-small Cell Lung Cancer. Int. J. Biol. Sci. 2019, 15, 2576–2583. [Google Scholar] [CrossRef] [PubMed]
- Ye, J.; Yan, S.; Liu, R.; Weng, L.; Jia, B.; Jia, S.; Xiong, Y.; Zhou, Y.; Leng, M.; Zhao, J.; et al. CMTM3 deficiency induces cardiac hypertrophy by regulating MAPK/ERK signaling. Biochem. Biophys. Res. Commun. 2023, 667, 162–169. [Google Scholar] [CrossRef]
- Shen, Q.; Cong, Z.; Zhou, Y.; Teng, Y.; Gao, J.; Tang, W. CMTM3 as a Potential New Immune Checkpoint Regulator. J. Oncol. 2022, 2022, 2103515. [Google Scholar] [CrossRef]
- Fan, D.; Fan, D.; Yuan, W. CMTM3 suppresses bone formation and osteogenic differentiation of mesenchymal stem cells through inhibiting Erk1/2 and RUNX2 pathways. Genes Dis. 2021, 8, 882–890. [Google Scholar] [CrossRef]
- Li, G.; Peng, H.; Corsi, K.; Usas, A.; Olshanski, A.; Huard, J. Differential effect of BMP4 on NIH/3T3 and C2C12 cells: Implications for endochondral bone formation. J. Bone Miner. Res. 2005, 20, 1611–1623. [Google Scholar] [CrossRef] [PubMed]
- Yuan, W.; Wei, F.; Ouyang, H.; Ren, X.; Hang, J.; Mo, X.; Liu, Z. CMTM3 suppresses chordoma progress through EGFR/STAT3 regulated EMT and TP53 signaling pathway. Cancer Cell Int. 2021, 21, 510. [Google Scholar] [CrossRef]
- Li, Z.; Xie, J.; Wu, J.; Li, W.; Nie, L.; Sun, X.; Tang, A.; Li, X.; Liu, R.; Mei, H.; et al. CMTM3 inhibits human testicular cancer cell growth through inducing cell-cycle arrest and apoptosis. PLoS ONE 2014, 9, e88965. [Google Scholar] [CrossRef]
- Kahn, R.E.; Dayanidhi, S.; Lacham-Kaplan, O.; Hawley, J.A. Molecular clocks, satellite cells, and skeletal muscle regeneration. Am. J. Physiol. Cell Physiol. 2023, 324, C1332–C1340. [Google Scholar] [CrossRef] [PubMed]
- Kim, J.H.; Jin, P.; Duan, R.; Chen, E.H. Mechanisms of myoblast fusion during muscle development. Curr. Opin. Genet. Dev. 2015, 32, 162–170. [Google Scholar] [CrossRef] [PubMed]
- Adams, G.R. Satellite cell proliferation and skeletal muscle hypertrophy. Appl. Physiol. Nutr. Metab. 2006, 31, 782–790. [Google Scholar] [CrossRef]
- Barbosa, M.I.A.; Belinha, J.; Jorge, R.M.N.; Carvalho, A.X. Computationally modelling cell proliferation: A review. Int. J. Numer. Method. Biomed. Eng. 2023, 39, e3715. [Google Scholar] [CrossRef]
- Adan, A.; Kiraz, Y.; Baran, Y. Cell Proliferation and Cytotoxicity Assays. Curr. Pharm. Biotechnol. 2016, 17, 1213–1221. [Google Scholar] [CrossRef] [PubMed]
- Ponzetti, M.; Rucci, N. Osteoblast Differentiation and Signaling: Established Concepts and Emerging Topics. Int. J. Mol. Sci. 2021, 22, 6651. [Google Scholar] [CrossRef]
- Zhang, Y.; Duan, X. A Novel 90-kbp Deletion of RUNX2 Associated with Cleidocranial Dysplasia. Genes 2022, 13, 1128. [Google Scholar] [CrossRef]
- Komori, T. Regulation of Proliferation, Differentiation and Functions of Osteoblasts by Runx2. Int. J. Mol. Sci. 2019, 20, 1694. [Google Scholar] [CrossRef]
- Baek, W.Y.; Kim, Y.J.; De Crombrugghe, B.; Kim, J.E. Osterix is required for cranial neural crest-derived craniofacial bone formation. Biochem. Biophys. Res. Commun. 2013, 432, 188–192. [Google Scholar] [CrossRef]
- Cai, B.; Ma, M.; Chen, B.; Li, Z.; Abdalla, B.A.; Nie, Q.; Zhang, X. MiR-16-5p targets SESN1 to regulate the p53 signaling pathway, affecting myoblast proliferation and apoptosis, and is involved in myoblast differentiation. Cell Death Dis. 2018, 9, 367. [Google Scholar] [CrossRef] [PubMed]
- Liu, H.; Li, B. p53 control of bone remodeling. J. Cell Biochem. 2010, 111, 529–534. [Google Scholar] [CrossRef] [PubMed]
- Rasheed, N.; Wang, X.; Niu, Q.T.; Yeh, J.; Li, B. Atm-deficient mice: An osteoporosis model with defective osteoblast differentiation and increased osteoclastogenesis. Hum. Mol. Genet. 2006, 15, 1938–1948. [Google Scholar] [CrossRef]
- Abbas, H.A.; Maccio, D.R.; Coskun, S.; Jackson, J.G.; Hazen, A.L.; Sills, T.M.; You, M.J.; Hirschi, K.K.; Lozano, G. Mdm2 is required for survival of hematopoietic stem cells/progenitors via dampening of ROS-induced p53 activity. Cell Stem Cell 2010, 7, 606–617. [Google Scholar] [CrossRef] [PubMed]
- Brooks, C.L.; Gu, W. Ubiquitination, phosphorylation and acetylation: The molecular basis for p53 regulation. Curr. Opin. Cell Biol. 2003, 15, 164–171. [Google Scholar] [CrossRef] [PubMed]
- Taira, N.; Yoshida, K. Post-translational modifications of p53 tumor suppressor: Determinants of its functional targets. Histol. Histopathol. 2012, 27, 437–443. [Google Scholar] [CrossRef]
- Brooks, C.L.; Gu, W. p53 regulation by ubiquitin. FEBS Lett. 2011, 585, 2803–2809. [Google Scholar] [CrossRef]






| siRNA | Sequence | |
|---|---|---|
| si-Cmtm3 | Forward | GCC GUU UAC UUC CUC UUU GCU TT |
| Reverse | AGC AAA GAG GAA GUA AAC GGC TT | |
| si-Trp53 | Forward | ACU ACA AGU ACA UGU GUA AUA TT |
| Reverse | UAU UAC ACA UGU ACU UGU AGU TT |
| Gene Name | Sequence | |
|---|---|---|
| Runx2 | Forward | CCT GAA CTC TGC ACC AAG TCC T |
| Reverse | TCA TCT GGC TCA GAT AGG AGG G | |
| Osterix | Forward | TCG CAT CTG AAA GCC CAC TT |
| Reverse | CTC AAG TGG TCG CTT CTG GT | |
| Alp | Forward | ATC TTT GGT CTG GCT CCC ATG |
| Reverse | TTT CCC GTT CAC CGT CCA C | |
| Trp53 | Forward | CTT CCT CCA GAA GAT ATC CTG |
| Reverse | GCC ATA GTT GCC CTG GTA AG | |
| Gapdh | Forward | ACT TGA AGG GTG GAG CCA AA |
| Reverse | GAC TGT GGT CAT GAG CCC TT |
Disclaimer/Publisher’s Note: The statements, opinions and data contained in all publications are solely those of the individual author(s) and contributor(s) and not of MDPI and/or the editor(s). MDPI and/or the editor(s) disclaim responsibility for any injury to people or property resulting from any ideas, methods, instructions or products referred to in the content. |
© 2024 by the authors. Licensee MDPI, Basel, Switzerland. This article is an open access article distributed under the terms and conditions of the Creative Commons Attribution (CC BY) license (https://creativecommons.org/licenses/by/4.0/).
Share and Cite
Shen, E.; Piao, M.; Li, Y.; Wu, Y.; Li, S.; Lee, S.H.; Jin, L.; Lee, K.Y. CMTM3 Suppresses Proliferation and Osteogenic Transdifferentiation of C2C12 Myoblasts through p53 Upregulation. Cells 2024, 13, 1352. https://doi.org/10.3390/cells13161352
Shen E, Piao M, Li Y, Wu Y, Li S, Lee SH, Jin L, Lee KY. CMTM3 Suppresses Proliferation and Osteogenic Transdifferentiation of C2C12 Myoblasts through p53 Upregulation. Cells. 2024; 13(16):1352. https://doi.org/10.3390/cells13161352
Chicago/Turabian StyleShen, Enzhao, Meiyu Piao, Yuankuan Li, Yuecheng Wu, Sihang Li, Sung Ho Lee, Litai Jin, and Kwang Youl Lee. 2024. "CMTM3 Suppresses Proliferation and Osteogenic Transdifferentiation of C2C12 Myoblasts through p53 Upregulation" Cells 13, no. 16: 1352. https://doi.org/10.3390/cells13161352
APA StyleShen, E., Piao, M., Li, Y., Wu, Y., Li, S., Lee, S. H., Jin, L., & Lee, K. Y. (2024). CMTM3 Suppresses Proliferation and Osteogenic Transdifferentiation of C2C12 Myoblasts through p53 Upregulation. Cells, 13(16), 1352. https://doi.org/10.3390/cells13161352

