N-SREBP2 Provides a Mechanism for Dynamic Control of Cellular Cholesterol Homeostasis
Abstract
1. Introduction
2. Materials and Methods
2.1. Cell Culture
2.2. Antibodies
2.3. Immunoblot Analyses
2.4. RNA Extraction and RT-qPCR
2.5. Filipin Staining
2.6. Immunofluorescence Microscopy
2.7. Chromatin Immunoprecipitation (ChIP)
2.8. Statistical Analyses
3. Results
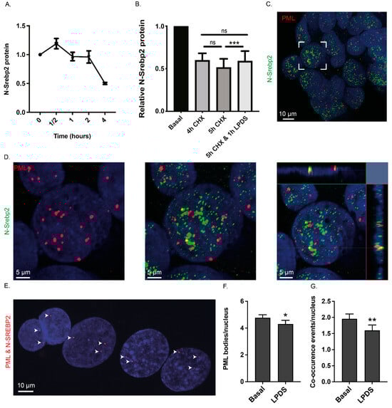
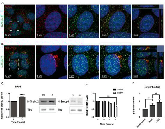
3.1. SREBP2 Is Constitutively Processed to N-SREBP2
3.2. Nuclear Process Regulates N-SREBP2 Protein Levels
3.3. N-SREBP2 Restoring Cholesterol Homeostasis via Increased HMGCR Expression Escapes Ubiquitin–Proteasome-Mediated Degradation
4. Discussion
The Significance of an Intranuclear Cholesterol-Signalling Mechanism for Regulating the SREBP2-HMGCR Axis
5. Conclusions
Supplementary Materials
Author Contributions
Funding
Institutional Review Board Statement
Informed Consent Statement
Data Availability Statement
Acknowledgments
Conflicts of Interest
References
- Swamy, M.; Beck-Garcia, K.; Beck-Garcia, E.; Hartl, F.A.; Morath, A.; Yousefi, O.S.; Dopfer, E.P.; Molnár, E.; Schulze, A.K.; Blanco, R.; et al. A Cholesterol-Based Allostery Model of T Cell Receptor Phosphorylation. Immunity 2016, 44, 1091–1101. [Google Scholar] [CrossRef] [PubMed]
- Fantini, J.; Epand, R.M.; Barrantes, F.J. Cholesterol-Recognition Motifs in Membrane Proteins. Adv. Exp. Med. Biol. 2019, 1135, 3–25. [Google Scholar] [CrossRef] [PubMed]
- Endapally, S.; Frias, D.; Grzemska, M.; Gay, A.; Tomchick, D.R.; Radhakrishnan, A. Molecular Discrimination between Two Conformations of Sphingomyelin in Plasma Membranes. Cell 2019, 176, 1040–1053. [Google Scholar] [CrossRef] [PubMed]
- Lange, Y.; Steck, T.L. Active Cholesterol 20 Years on. Traffic 2020, 21, 662–674. [Google Scholar] [CrossRef] [PubMed]
- Ridsdale, A.; Denis, M.; Gougeon, P.Y.; Ngsee, J.K.; Presley, J.F.; Zha, X. Cholesterol Is Required for Efficient Endoplasmic Reticulum-to-Golgi Transport of Secretory Membrane Proteins. Mol. Biol. Cell 2006, 17, 1593–1605. [Google Scholar] [CrossRef] [PubMed]
- Weigel, A.V.; Chang, C.L.; Shtengel, G.; Xu, C.S.; Hoffman, D.P.; Freeman, M.; Iyer, N.; Aaron, J.; Khuon, S.; Bogovic, J.; et al. ER-to-Golgi Protein Delivery through an Interwoven, Tubular Network Extending from ER. Cell 2021, 184, 2412–2429.e16. [Google Scholar] [CrossRef] [PubMed]
- Hussain, G.; Wang, J.; Rasul, A.; Anwar, H.; Imran, A.; Qasim, M.; Zafar, S.; Kamran, S.K.S.; Razzaq, A.; Aziz, N.; et al. Role of Cholesterol and Sphingolipids in Brain Development and Neurological Diseases. Lipids Health Dis. 2019, 18, 26. [Google Scholar] [CrossRef]
- Gallo-Payet, N.; Battista, M.C. Steroidogenesis-Adrenal Cell Signal Transduction. Compr. Physiol. 2014, 4, 889–964. [Google Scholar] [CrossRef]
- Kiriyama, Y.; Nochi, H. The Biosynthesis, Signaling, and Neurological Functions of Bile Acids. Biomolecules 2019, 9, 232. [Google Scholar] [CrossRef]
- Kacher, R.; Mounier, C.; Caboche, J.; Betuing, S. Altered Cholesterol Homeostasis in Huntington’s Disease. Front. Aging Neurosci. 2022, 14, 797220. [Google Scholar] [CrossRef]
- Bao, C.; Wu, T.; Zhu, S.; Wang, X.; Zhang, Y.; Wang, X.; Yang, L.; He, C. Regulation of Cholesterol Homeostasis in Osteoporosis Mechanisms and Therapeutics. Clin. Sci. 2023, 137, 1131–1143. [Google Scholar] [CrossRef]
- Min, H.K.; Kapoor, A.; Fuchs, M.; Mirshahi, F.; Zhou, H.; Maher, J.; Kellum, J.; Warnick, R.; Contos, M.J.; Sanyal, A.J. Increased Hepatic Synthesis and Dysregulation of Cholesterol Metabolism Is Associated with the Severity of Nonalcoholic Fatty Liver Disease. Cell Metab. 2012, 15, 665–674. [Google Scholar] [CrossRef]
- Di Angelantonio, E.; Sarwar, N.; Perry, P.; Kaptoge, S.; Ray, K.K.; Thompson, A.; Wood, A.M.; Lewington, S.; Sattar, N.; Packard, C.J.; et al. Major Lipids, Apolipoproteins, and Risk of Vascular Disease. JAMA 2009, 302, 1993–2000. [Google Scholar] [CrossRef]
- Cephus, C.E.; Qureshi, A.M.; Sexson Tejtel, S.K.; Alam, M.; Moodie, D.S. Coronary Artery Disease in a Child with Homozygous Familial Hypercholesterolemia: Regression after Liver Transplantation. J. Clin. Lipidol. 2019, 13, 880–886. [Google Scholar] [CrossRef]
- Platt, F.M.; Wassif, C.; Colaco, A.; Dardis, A.; Lloyd-Evans, E.; Bembi, B.; Porter, F.D. Disorders of Cholesterol Metabolism and Their Unanticipated Convergent Mechanisms of Disease. Annu. Rev. Genom. Hum. Genet. 2014, 15, 173–194. [Google Scholar] [CrossRef]
- Jones, P.J.H.; Ausman, L.M.; Croll, D.H.; Feng, J.Y.; Schaefer, E.A.; Lichtenstein, A.H.; Jones, P.-J.H. Validation of Deuterium Incorporation against Sterol Balance for Measurement of Human Cholesterol Biosynthesis. J. Lipid Res. 1998, 39, 1111–1117. [Google Scholar] [CrossRef]
- Lütjohann, D.; Meyer, S.; von Bergmann, K.; Stellaard, F. Cholesterol Absorption and Synthesis in Vegetarians and Omnivores. Mol. Nutr. Food Res. 2018, 62, e1700689. [Google Scholar] [CrossRef]
- Nagashima, S.; Yagyu, H.; Ohashi, K.; Tazoe, F.; Takahashi, M.; Ohshiro, T.; Bayasgalan, T.; Okada, K.; Sekiya, M.; Osuga, J.I.; et al. Liver-Specific Deletion of 3-Hydroxy-3-Methylglutaryl Coenzyme a Reductase Causes Hepatic Steatosis and Death. Arterioscler. Thromb. Vasc. Biol. 2012, 32, 1824–1831. [Google Scholar] [CrossRef]
- Nagashima, S.; Yagyu, H.; Tozawa, R.; Tazoe, F.; Takahashi, M.; Kitamine, T.; Yamamuro, D.; Sakai, K.; Sekiya, M.; Okazaki, H.; et al. Plasma Cholesterol-Lowering and Transient Liver Dysfunction in Mice Lacking Squalene Synthase in the Liver. J. Lipid Res. 2015, 56, 998–1005. [Google Scholar] [CrossRef]
- Sakai, J.; Duncan, E.A.; Rawson, R.B.; Hua, X.; Brown, M.S.; Goldstein, J.L. Sterol-Regulated Release of SREBP-2 from Cell Membranes Requires Two Sequential Cleavages, One within a Transmembrane Segment. Cell 1996, 85, 1037–1046. [Google Scholar] [CrossRef]
- Nohturfft, A.; Yabe, D.; Goldstein, J.L.; Brown, M.S.; Espenshade, P.J. Regulated Step in Cholesterol Feedback Localized to Budding of SCAP from ER Membranes. Cell 2000, 102, 315–323. [Google Scholar] [CrossRef]
- Yabe, D.; Brown, M.S.; Goldstein, J.L. Insig-2, a Second Endoplasmic Reticulum Protein That Binds SCAP and Blocks Export of Sterol Regulatory Element-Binding Proteins. Proc. Natl. Acad. Sci. USA 2002, 99, 12753–12758. [Google Scholar] [CrossRef]
- Yang, T.; Espenshade, P.J.; Wright, M.E.; Yabe, D.; Gong, Y.; Aebersold, R.; Goldstein, J.L.; Brown, M.S. Crucial Step in Cholesterol Homeostasis: Sterols Promote Binding of SCAP to INSIG-1, a Membrane Protein That Facilitates Retention of SREBPs in ER. Cell 2002, 110, 489–500. [Google Scholar] [CrossRef]
- Sever, N.; Song, B.L.; Yabe, D.; Goldstein, J.L.; Brown, M.S.; DeBose-Boydb, R.A. Insig-Dependent Ubiquitination and Degradation of Mammalian 3-Hydroxy-3-Methylglutaryl-CoA Reductase Stimulated by Sterols and Geranylgeraniol. J. Biol. Chem. 2003, 278, 52479–52490. [Google Scholar] [CrossRef]
- Ferris, H.A.; Perry, R.J.; Moreira, G.V.; Shulman, G.I.; Horton, J.D.; Kahn, C.R. Loss of Astrocyte Cholesterol Synthesis Disrupts Neuronal Function and Alters Whole-Body Metabolism. Proc. Natl. Acad. Sci. USA 2017, 114, 1189–1194. [Google Scholar] [CrossRef]
- Feingold, K.R.; Grunfeld, C. Introduction to Lipids and Lipoproteins. In Endotext; MDText.com, Inc.: South Dartmouth, MA, USA, 2000. Available online: http://www.ncbi.nlm.nih.gov/pubmed/26247089 (accessed on 15 June 2024).
- Faraj, M. LDL, LDL Receptors, and PCSK9 as Modulators of the Risk for Type 2 Diabetes: A Focus on White Adipose Tissue. J. Biomed. Res. 2020, 34, 251–259. [Google Scholar] [CrossRef] [PubMed]
- Yeo, X.Y.; Tan, L.Y.; Chae, W.R.; Lee, D.Y.; Lee, Y.A.; Wuestefeld, T.; Jung, S. Liver’s Influence on the Brain through the Action of Bile Acids. Front. Neurosci. 2023, 17, 1123967. [Google Scholar] [CrossRef]
- Horton, J.D.; Shimomura, I.; Brown, M.S.; Hammer, R.E.; Goldstein, J.L.; Shimano, H. Activation of Cholesterol Synthesis in Preference to Fatty Acid Synthesis in Liver and Adipose Tissue of Transgenic Mice Overproducing Sterol Regulatory Element-Binding Protein-2. J. Clin. Investig. 1998, 101, 2331–2339. [Google Scholar] [CrossRef]
- Amemiya-Kudo, M.; Shimano, H.; Hasty, A.H.; Yahagi, N.; Yoshikawa, T.; Matsuzaka, T.; Okazaki, H.; Tamura, Y.; Iizuka, Y.; Ohashi, K.; et al. Transcriptional Activities of Nuclear SREBP-1a, -1c, and -2 to Different Target Promoters of Lipogenic and Cholesterogenic Genes. J. Lipid Res. 2002, 43, 1220–1235. [Google Scholar] [CrossRef]
- Horton, J.D.; Shah, N.A.; Warrington, J.A.; Anderson, N.N.; Park, S.W.; Brown, M.S.; Goldstein, J.L. Combined Analysis of Oligonucleotide Microarray Data from Transgenic and Knockout Mice Identifies Direct SREBP Target Genes. Proc. Natl. Acad. Sci. USA 2003, 100, 12027–12032. [Google Scholar] [CrossRef]
- Zhao, Q.; Lin, X.; Wang, G. Targeting SREBP-1-Mediated Lipogenesis as Potential Strategies for Cancer. Front. Oncol. 2022, 12, 952371. [Google Scholar] [CrossRef]
- Hua, X.; Sakai, J.; Ho, Y.K.; Goldstein, J.L.; Brown, M.S. Hairpin Orientation of Sterol Regulatory Element-Binding Protein-2 in Cell Membranes as Determined by Protease Protection. J. Biol. Chem. 1995, 270, 29422–29427. [Google Scholar] [CrossRef] [PubMed]
- Duncan, E.A.; Brown, M.S.; Goldstein, J.L.; Sakai, J. Cleavage Site for Sterol-Regulated Protease Localized to a Leu-Ser Bond in the Lumenal Loop of Sterol Regulatory Element-Binding Protein-2. J. Biol. Chem. 1997, 272, 12778–12785. [Google Scholar] [CrossRef] [PubMed]
- Cheng, D.; Espenshade, P.J.; Slaughter, C.A.; Jaen, J.C.; Brown, M.S.; Goldstein, J.L. Secreted Site-1 Protease Cleaves Peptides Corresponding to Luminal Loop of Sterol Regulatory Element-Binding Proteins. J. Biol. Chem. 1999, 274, 22805–22812. [Google Scholar] [CrossRef] [PubMed]
- Ye, J.; Davé, U.P.; Grishin, N.V.; Goldstein, J.L.; Brown, M.S. Asparagine-Proline Sequence within Membrane-Spanning Segment of SREBP Triggers Intramembrane Cleavage by Site-2 Protease. Proc. Natl. Acad. Sci. USA 2000, 97, 5123–5128. [Google Scholar] [CrossRef] [PubMed]
- Brown, M.S.; Goldstein, J.L. Cholesterol Feedback: From Schoenheimer’s Bottle to Scap’s MELADL. J. Lipid Res. 2009, 50, S15–S27. [Google Scholar] [CrossRef] [PubMed]
- Brown, D.A.; Simoni, R.D. Biogenesis of 3-Hydroxy-3-Methylglutaryl-Coenzyme A Reductase, an Integral Glycoprotein of the Endoplasmic Reticulum. Proc. Natl. Acad. Sci. USA 1984, 81, 1674–1678. [Google Scholar] [CrossRef]
- Leichner, G.S.; Avner, R.; Harats, D.; Roitelman, J. Dislocation of HMG-CoA Reductase and Insig-1, Two Polytopic Endoplasmic Reticulum Proteins, En Route to Proteasomal Degradation. Mol. Biol. Cell 2009, 20, 3330–3341. [Google Scholar] [CrossRef] [PubMed][Green Version]
- Hartman, I.Z.; Liu, P.; Zehmer, J.K.; Luby-Phelps, K.; Jo, Y.; Anderson, R.G.W.; DeBose-Boyd, R.A. Sterol-Induced Dislocation of 3-Hydroxy-3-Methylglutaryl Coenzyme a Reductase from Endoplasmic Reticulum Membranes into the Cytosol through a Subcellular Compartment Resembling Lipid Droplets. J. Biol. Chem. 2010, 285, 19288–19298. [Google Scholar] [CrossRef] [PubMed]
- Infante, R.E.; Radhakrishnan, A. Continuous Transport of a Small Fraction of Plasma Membrane Cholesterol to Endoplasmic Reticulum Regulates Total Cellular Cholesterol. eLife 2017, 6, e25466. [Google Scholar] [CrossRef]
- Kober, D.L.; Radhakrishnan, A.; Goldstein, J.L.; Brown, M.S.; Clark, L.D.; Bai, X.C.; Rosenbaum, D.M. Scap Structures Highlight Key Role for Rotation of Intertwined Luminal Loops in Cholesterol Sensing. Cell 2021, 184, 3689–3701. [Google Scholar] [CrossRef]
- Livak, K.J.; Schmittgen, T.D. Analysis of Relative Gene Expression Data Using Real-Time Quantitative PCR and the 2−ΔΔCT Method. Methods 2001, 25, 402–408. [Google Scholar] [CrossRef]
- Schindelin, J.; Arganda-Carreras, I.; Frise, E.; Kaynig, V.; Longair, M.; Pietzsch, T.; Preibisch, S.; Rueden, C.; Saalfeld, S.; Schmid, B.; et al. Fiji: An Open-Source Platform for Biological-Image Analysis. Nat. Methods 2012, 9, 676–682. [Google Scholar] [CrossRef]
- Bolte, S.; Cordelières, F.P. A Guided Tour into Subcellular Colocalization Analysis in Light Microscopy. J. Microsc. 2006, 224, 213–232. [Google Scholar] [CrossRef]
- Smith, J.R.; Osborne, T.F.; Brown, M.S.; Goldstein, J.L.; Gil, G. Multiple Sterol Regulatory Elements in Promoter for Hamster 3-Hydroxy-3-Methylglutaryl-Coenzyme A Synthase. J. Biol. Chem. 1988, 263, 18480–18487. [Google Scholar] [CrossRef]
- Butkinaree, C.; Guo, L.; Ramkhelawon, B.; Wanschel, A.; Brodsky, J.L.; Moore, K.J.; Fisher, E.A. A Regulator of Secretory Vesicle Size, Kelch-like Protein 12, Facilitates the Secretion of Apolipoprotein B100 and Very-Low-Density Lipoproteins--Brief Report. Arterioscler. Thromb. Vasc. Biol. 2014, 34, 251–254. [Google Scholar] [CrossRef]
- Fryer, L.G.D.; Jones, B.; Duncan, E.J.; Hutchison, C.E.; Ozkan, T.; Williams, P.A.; Alder, O.; Nieuwdorp, M.; Townley, A.K.; Mensenkamp, A.R.; et al. The Endoplasmic Reticulum Coat Protein II Transport Machinery Coordinates Cellular Lipid Secretion and Cholesterol Biosynthesis. J. Biol. Chem. 2014, 289, 4244–4261. [Google Scholar] [CrossRef]
- Sun, X.M.; Eden, E.R.; Tosi, I.; Neuwirth, C.K.; Wile, D.; Naoumova, R.P.; Soutar, A.K. Evidence for Effect of Mutant PCSK9 on Apolipoprotein B Secretion as the Cause of Unusually Severe Dominant Hypercholesterolaemia. Hum. Mol. Genet. 2005, 14, 1161–1169. [Google Scholar] [CrossRef]
- Chung, S.; Gebre, A.K.; Seo, J.; Shelness, G.S.; Parks, J.S. A Novel Role for ABCA1-Generated Large Pre-β Migrating Nascent HDL in the Regulation of Hepatic VLDL Triglyceride Secretion. J. Lipid Res. 2010, 51, 729–742. [Google Scholar] [CrossRef] [PubMed]
- Istvan, E.S. Structural Mechanism for Statin Inhibition of 3-Hydroxy-3-Methylglutaryl Coenzyme A Reductase. Am. Heart J. 2002, 144, S27–S32. [Google Scholar] [CrossRef] [PubMed]
- Radhakrishnan, A.; Ikeda, Y.; Hyock, J.K.; Brown, M.S.; Goldstein, J.L. Sterol-Regulated Transport of SREBPs from Endoplasmic Reticulum to Golgi: Oxysterols Block Transport by Binding to Insig. Proc. Natl. Acad. Sci. USA 2007, 104, 6511–6518. [Google Scholar] [CrossRef] [PubMed]
- Sun, L.P.; Li, L.; Goldstein, J.L.; Brown, M.S. Insig Required for Sterol-Mediated Inhibition of Scap/SREBP Binding to COPII Proteins in Vitro. J. Biol. Chem. 2005, 280, 26483–26490. [Google Scholar] [CrossRef] [PubMed]
- Norman, A.W.; Demel, R.A.; de Kruyff, B.; van Deenen, L.L. Studies on the Biological Properties of Polyene Antibiotics. Evidence for the Direct Interaction of Filipin with Cholesterol. J. Biol. Chem. 1972, 247, 1918–1929. [Google Scholar] [CrossRef] [PubMed]
- Xu, J.; Cho, H.; O’Malley, S.; Park, J.H.Y.; Clarke, S.D. Dietary Polyunsaturated Fats Regulate Rat Liver Sterol Regulatory Element Binding Proteins-1 and -2 in Three Distinct Stages and by Different Mechanisms. J. Nutr. 2002, 132, 3333–3339. [Google Scholar] [CrossRef] [PubMed]
- Tao, R.; Xiong, X.; DePinho, R.A.; Deng, C.X.; Dong, X.C. Hepatic SREBP-2 and Cholesterol Biosynthesis Are Regulated by FoxO3 and Sirt6. J. Lipid Res. 2013, 54, 2745–2753. [Google Scholar] [CrossRef]
- Aylon, Y.; Gershoni, A.; Rotkopf, R.; Biton, I.E.; Porat, Z.; Koh, A.P.; Sun, X.; Lee, Y.; Fiel, M.I.; Hoshida, Y.; et al. The LATS2 Tumor Suppressor Inhibits SREBP and Suppresses Hepatic Cholesterol Accumulation. Genes Dev. 2016, 30, 786–797. [Google Scholar] [CrossRef] [PubMed]
- Singh, A.B.; Kan, C.F.K.; Dong, B.; Liu, J. SREBP2 Activation Induces Hepatic Long-Chain Acyl-CoA Synthetase 1 (ACSL1) Expression in Vivo and in Vitro through a Sterol Regulatory Element (SRE) Motif of the ACSL1 C-Promoter. J. Biol. Chem. 2016, 291, 5373–5384. [Google Scholar] [CrossRef] [PubMed]
- Diomede, L.; Salmona, M.; Albani, D.; Bianchi, M.; Bruno, A.; Salmona, S.; Nicolini, U. Alteration of SREBP Activation in Liver of Trisomy 21 Fetuses. Biochem. Biophys. Res. Commun. 1999, 260, 499–503. [Google Scholar] [CrossRef] [PubMed]
- Miyahara, Y.; Bessho, K.; Kondou, H.; Hasegawa, Y.; Yasuda, K.; Ida, S.; Ihara, Y.; Mizuta, K.; Miyoshi, Y.; Ozono, K. Negative Feedback Loop of Cholesterol Regulation Is Impaired in the Livers of Patients with Alagille Syndrome. Clin. Chim. Acta 2015, 440, 49–54. [Google Scholar] [CrossRef]
- Qi, Y.; Liang, X.; Guan, H.; Sun, J.; Yao, W. RhoGDI1-Cdc42 Signaling Is Required for PDGF-BB-Induced Transformation of Vascular Smooth Muscle Cells and Neointima Formation. Biomedicines 2021, 9, 1169. [Google Scholar] [CrossRef]
- Di Pardo, A.; Monyror, J.; Morales, L.C.; Kadam, V.; Lingrell, S.; Maglione, V.; Wozniak, R.W.; Sipione, S. Mutant Huntingtin Interacts with the Sterol Regulatory Element-Binding Proteins and Impairs Their Nuclear Import. Hum. Mol. Genet. 2020, 29, 418–431. [Google Scholar] [CrossRef] [PubMed]
- Cremer, T.; Cremer, M.; Hübner, B.; Silahtaroglu, A.; Hendzel, M.; Lanctôt, C.; Strickfaden, H.; Cremer, C. The Interchromatin Compartment Participates in the Structural and Functional Organization of the Cell Nucleus. BioEssays 2020, 42, e1900132. [Google Scholar] [CrossRef] [PubMed]
- Sadowska, A.; Osiński, P.; Roztocka, A.; Kaczmarz-Chojnacka, K.; Zapora, E.; Sawicka, D.; Car, H. Statins—From Fungi to Pharmacy. Int. J. Mol. Sci. 2024, 25, 466. [Google Scholar] [CrossRef] [PubMed]
- Bennett, M.K.; Seo, Y.K.; Datta, S.; Shin, D.J.; Osborne, T.F. Selective Binding of Sterol Regulatory Element-Binding Protein Isoforms and Co-Regulatory Proteins to Promoters for Lipid Metabolic Genes in Liver. J. Biol. Chem. 2008, 283, 15628–15637. [Google Scholar] [CrossRef] [PubMed]
- Erickson, S.K.; Da Vison, A.M.; Gould, R.G. Correlation of Rat Liver Chromatin-Bound Free and Esterified Cholesterol with the Circadian Rhythm of Cholesterol Biosynthesis in the Rat. Biochim. Biophys. Acta 1975, 409, 59–67. [Google Scholar] [CrossRef] [PubMed]
- Lascorz, J.; Codina-Fabra, J.; Reverter, D.; Torres-Rosell, J. SUMO-SIM Interactions: From Structure to Biological Functions. Semin. Cell Dev. Biol. 2021, 132, 193–202. [Google Scholar] [CrossRef]
- Corpet, A.; Kleijwegt, C.; Roubille, S.; Juillard, F.; Jacquet, K.; Texier, P.; Lomonte, P. Survey and Summary PML Nuclear Bodies and Chromatin Dynamics: Catch. Me If You Can! Nucleic Acids Res. 2020, 48, 11890–11912. [Google Scholar] [CrossRef] [PubMed]
- Lamoliatte, F.; McManus, F.P.; Maarifi, G.; Chelbi-Alix, M.K.; Thibault, P. Uncovering the SUMOylation and Ubiquitylation Crosstalk in Human Cells Using Sequential Peptide Immunopurification. Nat. Commun. 2017, 8, 14109. [Google Scholar] [CrossRef] [PubMed]
- Sha, Z.; Blyszcz, T.; González-Prieto, R.; Vertegaal, A.C.O.; Goldberg, A.L. Inhibiting Ubiquitination Causes an Accumulation of SUMOylated Newly Synthesized Nuclear Proteins at PML Bodies. J. Biol. Chem. 2019, 294, 15218–15234. [Google Scholar] [CrossRef]
- Zoumi, A.; Datta, S.; Liaw, L.-H.L.; Wu, C.J.; Manthripragada, G.; Osborne, T.F.; LaMorte, V.J. Spatial Distribution and Function of Sterol Regulatory Element-Binding Protein 1a and 2 Homo- and Heterodimers by In Vivo Two-Photon Imaging and Spectroscopy Fluorescence Resonance Energy Transfer. Mol. Cell. Biol. 2005, 25, 2946–2956. [Google Scholar] [CrossRef]
- Ohsaki, Y.; Kawai, T.; Yoshikawa, Y.; Cheng, J.; Jokitalo, E.; Fujimoto, T. PML Isoform II Plays a Critical Role in Nuclear Lipid Droplet Formation. J. Cell Biol. 2016, 212, 29–38. [Google Scholar] [CrossRef] [PubMed]
- Hendriks, I.A.; Lyon, D.; Su, D.; Skotte, N.H.; Daniel, J.A.; Jensen, L.J.; Nielsen, M.L. Site-Specific Characterization of Endogenous SUMOylation across Species and Organs. Nat. Commun. 2018, 9, 2456. [Google Scholar] [CrossRef] [PubMed]
- Zhao, Q.; Xie, Y.; Zheng, Y.; Jiang, S.; Liu, W.; Mu, W.; Liu, Z.; Zhao, Y.; Xue, Y.; Ren, J. GPS-SUMO: A Tool for the Prediction of Sumoylation Sites and SUMO-Interaction Motifs. Nucleic Acids Res. 2014, 42, W325–W330. [Google Scholar] [CrossRef] [PubMed]
- Arzumanian, V.A.; Kiseleva, O.I.; Poverennaya, E.V. The Curious Case of the HepG2 Cell Line: 40 Years of Expertise. Int. J. Mol. Sci. 2021, 22, 13135. [Google Scholar] [CrossRef] [PubMed]
- Kim, W.; Bennett, E.J.; Huttlin, E.L.; Guo, A.; Li, J.; Possemato, A.; Sowa, M.E.; Rad, R.; Rush, J.; Comb, M.J.; et al. Systematic and Quantitative Assessment of the Ubiquitin-Modified Proteome. Mol. Cell 2011, 44, 325–340. [Google Scholar] [CrossRef] [PubMed]
- Maxwell, B.A.; Gwon, Y.; Mishra, A.; Peng, J.; Nakamura, H.; Zhang, K.; Kim, H.J.; Taylor, J.P. Ubiquitination Is Essential for Recovery of Cellular Activities after Heat Shock. Science 2021, 372, eabc3593. [Google Scholar] [CrossRef] [PubMed]
- Porras-Yakushi, T.R.; Reitsma, J.M.; Sweredoski, M.J.; Deshaies, R.J.; Hess, S. In-Depth Proteomic Analysis of Proteasome Inhibitors Bortezomib, Carfilzomib and MG132 Reveals That Mortality Factor 4-like 1 (MORF4L1) Protein Ubiquitylation Is Negatively Impacted. J. Proteom. 2021, 241, 104197. [Google Scholar] [CrossRef]
- Brodsky, S.; Jana, T.; Barkai, N. Order through Disorder: The Role of Intrinsically Disordered Regions in Transcription Factor Binding Specificity. Curr. Opin. Struct. Biol. 2021, 71, 110–115. [Google Scholar] [CrossRef] [PubMed]
- Guharoy, M.; Lazar, T.; Macossay-Castillo, M.; Tompa, P. Degron Masking Outlines Degronons, Co-Degrading Functional Modules in the Proteome. Commun. Biol. 2022, 5, 445. [Google Scholar] [CrossRef]
- Párraga, A.; Bellsolell, L.; Ferré-D’Amaré, A.R.; Burley, S.K. Co-Crystal Structure of Sterol Regulatory Element Binding Protein 1a at 2.3 A Resolution. Structure 1998, 6, 661–672. [Google Scholar] [CrossRef]
- Silva, I.T.G.; Fernandes, V.; Souza, C.; Treptow, W.; Santos, G.M. Biophysical Studies of Cholesterol Effects on Chromatin. J. Lipid Res. 2017, 58, 934–940. [Google Scholar] [CrossRef]
- Ishihara, S.; Sasagawa, Y.; Kameda, T.; Yamashita, H.; Umeda, M.; Kotomura, N.; Abe, M.; Shimono, Y.; Nikaido, I. Local States of Chromatin Compaction at Transcription Start Sites Control Transcription Levels. Nucleic Acids Res. 2021, 49, 8007–8023. [Google Scholar] [CrossRef]
- Hwang, S.; Hartman, I.Z.; Calhoun, L.N.; Garland, K.; Young, G.A.; Mitsche, M.A.; McDonald, J.; Xu, F.; Engelking, L.; DeBose-Boyd, R.A. Contribution of Accelerated Degradation to Feedback Regulation of 3-Hydroxy-3-Methylglutaryl Coenzyme A Reductase and Cholesterol Metabolism in the Liver. J. Biol. Chem. 2016, 291, 13479–13494. [Google Scholar] [CrossRef] [PubMed]
- Menzies, S.A.; Volkmar, N.; van den Boomen, D.J.H.; Timms, R.T.; Dickson, A.S.; Nathan, J.A.; Lehner, P.J. The Sterol-Responsive RNF145 E3 Ubiquitin Ligase Mediates the Degradation of HMG-CoA Reductase Together with Gp78 and Hrd1. eLife 2018, 7, e40009. [Google Scholar] [CrossRef]
- Sundaram, M.; Yao, Z. Recent Progress in Understanding Protein and Lipid Factors Affecting Hepatic VLDL Assembly and Secretion. Nutr. Metab. 2010, 7, 35. [Google Scholar] [CrossRef] [PubMed]
- Sokolov, A.; Radhakrishnan, A. Accessibility of Cholesterol in Endoplasmic Reticulum Membranes and Activation of SREBP-2 Switch Abruptly at a Common Cholesterol Threshold. J. Biol. Chem. 2010, 285, 29480–29490. [Google Scholar] [CrossRef] [PubMed]
- Chen, H.; Qi, X.; Faulkner, R.A.; Schumacher, M.M.; Donnelly, L.M.; DeBose-Boyd, R.A.; Li, X. Regulated Degradation of HMG CoA Reductase Requires Conformational Changes in Sterol-Sensing Domain. Nat. Commun. 2022, 13, 4273. [Google Scholar] [CrossRef]
- Lu, X.Y.; Shi, X.J.; Hu, A.; Wang, J.Q.; Ding, Y.; Jiang, W.; Sun, M.; Zhao, X.; Luo, J.; Qi, W.; et al. Feeding Induces Cholesterol Biosynthesis via the MTORC1–USP20–HMGCR Axis. Nature 2020, 588, 479–484. [Google Scholar] [CrossRef]
- Burnett, J.R.; Hooper, A.J.; Hegele, R.A. APOB-Related Familial Hypobetalipoproteinemia. In GeneReviews; University of Washington: Seattle, WA, USA, 2021; pp. 1993–2023. [Google Scholar]
- Iqbal, J.; Rudel, L.L.; Hussain, M.M. Microsomal Triglyceride Transfer Protein Enhances Cellular Cholesteryl Esterification by Relieving Product Inhibition. J. Biol. Chem. 2008, 283, 19967–19980. [Google Scholar] [CrossRef]
- Sandhu, J.; Li, S.; Fairall, L.; Pfisterer, S.G.; Gurnett, J.E.; Xiao, X.; Weston, T.A.; Vashi, D.; Ferrari, A.; Orozco, J.L.; et al. Aster Proteins Facilitate Nonvesicular Plasma Membrane to ER Cholesterol Transport in Mammalian Cells. Cell 2018, 175, 514–529.e20. [Google Scholar] [CrossRef]
- Xiao, X.; Kennelly, J.P.; Ferrari, A.; Clifford, B.L.; Whang, E.; Gao, Y.; Qian, K.; Sandhu, J.; Jarrett, K.E.; Brearley-Sholto, M.C.; et al. Hepatic Nonvesicular Cholesterol Transport Is Critical for Systemic Lipid Homeostasis. Nat. Metab. 2023, 5, 165–181. [Google Scholar] [CrossRef] [PubMed]
- Ferrari, A.; He, C.; Kennelly, J.P.; Sandhu, J.; Xiao, X.; Chi, X.; Jiang, H.; Young, S.G.; Tontonoz, P. Aster Proteins Regulate the Accessible Cholesterol Pool in the Plasma Membrane. Mol. Cell. Biol. 2020, 40, e00255-20. [Google Scholar] [CrossRef] [PubMed]
- Dietschy, J.M.; Spady, D.K. Measurement of Rates of Cholesterol Synthesis Using Tritiated Water. J. Lipid Res. 1984, 25, 1469–1476. [Google Scholar] [CrossRef] [PubMed]
- Giudetti, A.M.; Leo, M.; Geelen, M.J.H.; Gnoni, G.V. Short-Term Stimulation of Lipogenesis by 3,5-Diiodo-L-Thyronine in Cultured Rat Hepatocytes. Endocrinology 2005, 146, 3959–3966. [Google Scholar] [CrossRef] [PubMed]
- Olivier, L.M.; Kovacs, W.; Masuda, K.; Keller, G.-A.; Krisans, S.K. Identification of Peroxisomal Targeting Signals in Cholesterol Biosynthetic Enzymes: AA-CoA Thiolase, HMG-CoA Synthase, MPPD, and FPP Synthase. J. Lipid Res. 2000, 41, 1921–1935. [Google Scholar] [CrossRef] [PubMed]
- Yi, S.A.; Sepic, S.; Schulman, B.A.; Ordureau, A.; An, H. MTORC1-CTLH E3 Ligase Regulates the Degradation of HMG-CoA Synthase 1 through the Pro/N-Degron Pathway. Mol. Cell 2024, 84, 2166–2184.e9. [Google Scholar] [CrossRef] [PubMed]
- Lo, K.S.; Vadlamudi, S.; Fogarty, M.P.; Mohlke, K.L.; Lettre, G. Strategies to Fine-Map Genetic Associations with Lipid Levels by Combining Epigenomic Annotations and Liver-Specific Transcription Profiles. Genomics 2014, 104, 105–112. [Google Scholar] [CrossRef] [PubMed]
- Singh, D.K.; Porter, T.D. Significance of Garlic and Its Constituents in Cancer and Cardiovascular Disease Inhibition of Sterol 4a-Methyl Oxidase Is the Principal Mechanism by Which Garlic Decreases Cholesterol Synthesis 1–3. J. Nutr. 2006, 136, 759S–764S. [Google Scholar] [CrossRef]
- Lyu, J.; Imachi, H.; Fukunaga, K.; Sato, S.; Kobayashi, T.; Dong, T.; Saheki, T.; Matsumoto, M.; Iwama, H.; Zhang, H.; et al. Role of ATP-Binding Cassette Transporter A1 in Suppressing Lipid Accumulation by Glucagon-like Peptide-1 Agonist in Hepatocytes. Mol. Metab. 2020, 34, 16–26. [Google Scholar] [CrossRef]





Disclaimer/Publisher’s Note: The statements, opinions and data contained in all publications are solely those of the individual author(s) and contributor(s) and not of MDPI and/or the editor(s). MDPI and/or the editor(s) disclaim responsibility for any injury to people or property resulting from any ideas, methods, instructions or products referred to in the content. |
© 2024 by the authors. Licensee MDPI, Basel, Switzerland. This article is an open access article distributed under the terms and conditions of the Creative Commons Attribution (CC BY) license (https://creativecommons.org/licenses/by/4.0/).
Share and Cite
Ozkan-Nikitaras, T.; Grzesik, D.J.; Romano, L.E.L.; Chapple, J.P.; King, P.J.; Shoulders, C.C. N-SREBP2 Provides a Mechanism for Dynamic Control of Cellular Cholesterol Homeostasis. Cells 2024, 13, 1255. https://doi.org/10.3390/cells13151255
Ozkan-Nikitaras T, Grzesik DJ, Romano LEL, Chapple JP, King PJ, Shoulders CC. N-SREBP2 Provides a Mechanism for Dynamic Control of Cellular Cholesterol Homeostasis. Cells. 2024; 13(15):1255. https://doi.org/10.3390/cells13151255
Chicago/Turabian StyleOzkan-Nikitaras, Tozen, Dominika J. Grzesik, Lisa E. L. Romano, J. P. Chapple, Peter J. King, and Carol C. Shoulders. 2024. "N-SREBP2 Provides a Mechanism for Dynamic Control of Cellular Cholesterol Homeostasis" Cells 13, no. 15: 1255. https://doi.org/10.3390/cells13151255
APA StyleOzkan-Nikitaras, T., Grzesik, D. J., Romano, L. E. L., Chapple, J. P., King, P. J., & Shoulders, C. C. (2024). N-SREBP2 Provides a Mechanism for Dynamic Control of Cellular Cholesterol Homeostasis. Cells, 13(15), 1255. https://doi.org/10.3390/cells13151255

