The Odad3 Gene Is Necessary for Spermatozoa Development and Male Fertility in Mice
Abstract
1. Introduction
2. Materials and Methods
2.1. Ethics Statement
2.2. Animals
2.3. Tissue RNA Extraction and q-PCR Analysis
2.4. Whole-Mount β-Galactosidase Gene Reporter Assay with X-gal (X-gal/FCN Protocol)
2.5. Induction of ROSA26ERT2-Cre Recombinase Expression by Tamoxifen in Animals with Odad3 Conditional Knockout Allele
2.6. Histological and Immunofluorescence Analysis (IF)
2.7. Analysis of Seminiferous Tubule Morphology
2.8. Analysis of Sperm Counts and Motility
2.9. Sperm Morphological Analysis
2.10. Image Acquisition
3. Results
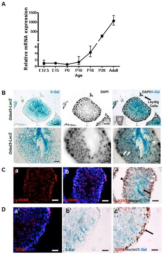
3.1. Analysis of Odad3 Expression in Murine Testes
3.2. Conditional Ablation of the Odad3 Gene in Adult Males Results in Reduced Motility and Morphological Abnormalities of Spermatozoa
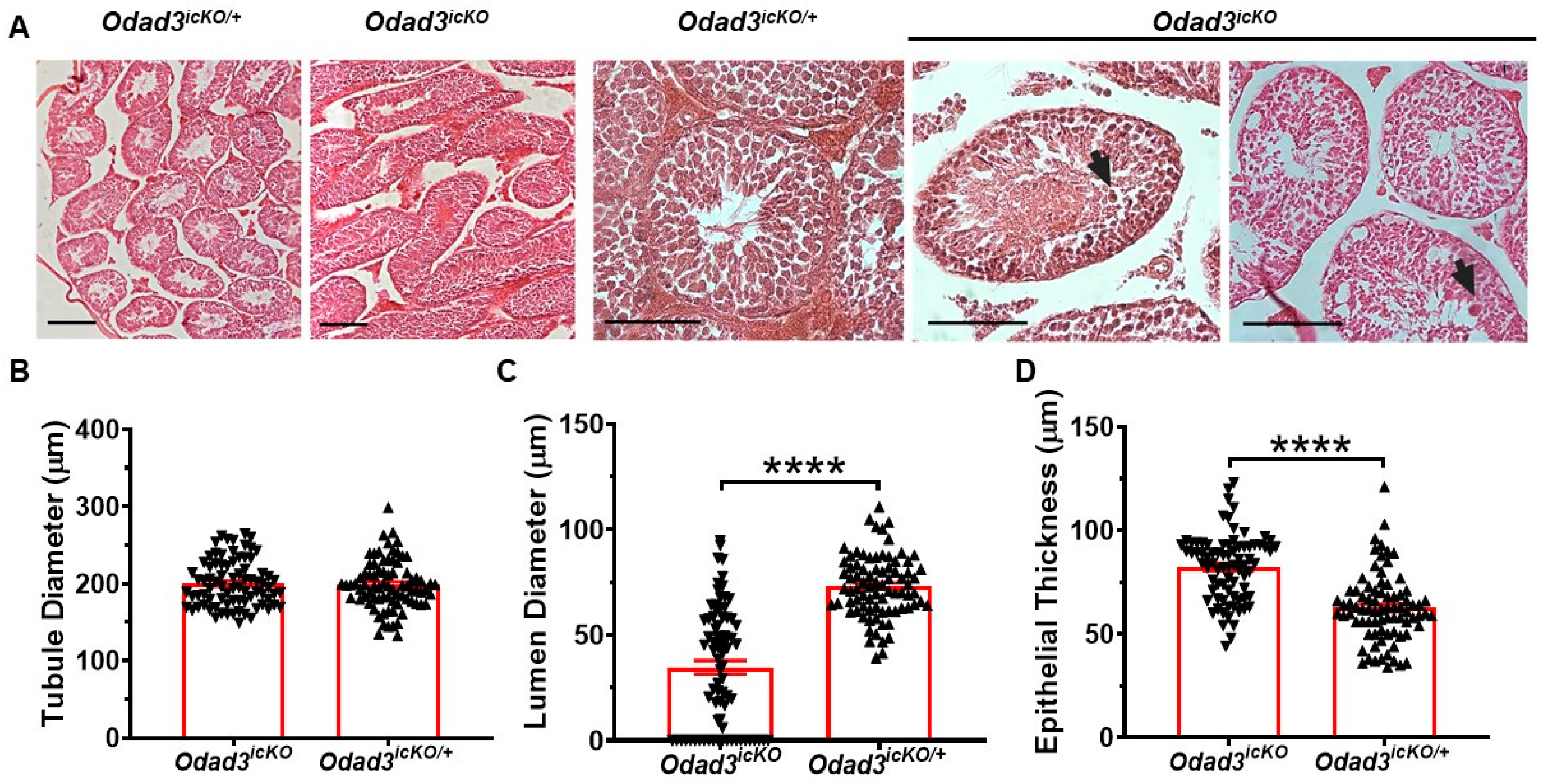
3.3. Aberrant Morphology of Seminiferous Tubules in the Testes of Odad3icKO Animals
3.4. Reduced Levels of the Odad3 Gene in the Testes Lead to Defects in Spermatogenesis at Spermiogenesis Stages
3.5. Deletion of the Odad3 Gene Does Not Grossly Affect Ciliogenesis in ED
3.6. Heterozygous Odad3 Knockout Animals Are Subfertile
4. Discussion
Supplementary Materials
Author Contributions
Funding
Institutional Review Board Statement
Informed Consent Statement
Data Availability Statement
Acknowledgments
Conflicts of Interest
References
- Lyu, Q.; Li, Q.; Zhou, J.; Zhao, H. Formation and function of multiciliated cells. J. Cell Biol. 2024, 223, e202307150. [Google Scholar] [CrossRef] [PubMed]
- Wallmeier, J.; Nielsen, K.G.; Kuehni, C.E.; Lucas, J.S.; Leigh, M.W.; Zariwala, M.A.; Omran, H. Motile ciliopathies. Nat. Rev. Dis. Primers 2020, 6, 77. [Google Scholar] [CrossRef] [PubMed]
- Sironen, A.; Shoemark, A.; Patel, M.; Loebinger, M.R.; Mitchison, H.M. Sperm defects in primary ciliary dyskinesia and related causes of male infertility. Cell. Mol. Life Sci. 2020, 77, 2029–2048. [Google Scholar] [CrossRef] [PubMed]
- Fliegauf, M.; Benzing, T.; Omran, H. When cilia go bad: Cilia defects and ciliopathies. Nat. Rev. Mol. Cell Biol. 2007, 8, 880–893. [Google Scholar] [CrossRef] [PubMed]
- Satir, P.; Christensen, S.T. Overview of Structure and Function of Mammalian Cilia. Annu. Rev. Physiol. 2007, 69, 377–400. [Google Scholar] [CrossRef] [PubMed]
- Klena, N.; Pigino, G. Structural Biology of Cilia and Intraflagellar Transport. Annu. Rev. Cell Dev. Biol. 2022, 38, 103–123. [Google Scholar] [CrossRef] [PubMed]
- Ishikawa, T. Axoneme structure from motile cilia. Cold Spring Harb. Perspect. Biol. 2017, 9, a028076. [Google Scholar] [CrossRef] [PubMed]
- Griswold, M.D. Spermatogenesis: The Commitment to Meiosis. Physiol. Rev. 2016, 96, 1–17. [Google Scholar] [CrossRef] [PubMed]
- Oakberg, E.F. A description of spermiogenesis in the mouse and its use in analysis of the cycle of the seminiferous epithelium and germ cell renewal. Am. J. Anat. 1956, 99, 391–413. [Google Scholar] [CrossRef]
- Meistrich, M.L.; Hess, R.A. Assessment of Spermatogenesis through Staging of Seminiferous Tubules. In Spermatogenesis; Carrell, D.T., Aston, K.I., Eds.; Humana Press: Totowa, NJ, USA, 2013; Volume 927, pp. 299–307. [Google Scholar] [CrossRef]
- Hermo, L.; Pelletier, R.-M.; Cyr, D.G.; Smith, C.E. Surfing the wave, cycle, life history, and genes/proteins expressed by testicular germ cells. Part 1: Background to spermatogenesis, spermatogonia, and spermatocytes. Microsc. Res. Tech. 2010, 73, 241–278. [Google Scholar] [CrossRef]
- O’Donnell, L. Mechanisms of spermiogenesis and spermiation and how they are disturbed. Spermatogenesis 2014, 4, e979623. [Google Scholar] [CrossRef] [PubMed]
- Leblond, C.P.; Clermont, Y. Spermiogenesis of rat, mouse, hamster and guinea pig as revealed by the “periodic acid-fuchsin sulfurous acid” technique. Am. J. Anat. 1952, 90, 167–215. [Google Scholar] [CrossRef] [PubMed]
- Hess, R. Small tubules, surprising discoveries: From efferent ductules in the turkey to the discovery that estrogen receptor alpha is essential for fertility in the male. Anim. Reprod. 2015, 12, 7. [Google Scholar] [PubMed]
- Hess, R.A. The Efferent Ductules: Structure and Functions. In The Epididymis: From Molecules to Clinical Practice; Robaire, B., Hinton, B.T., Eds.; Springer: New York, NY, USA, 2002. [Google Scholar] [CrossRef]
- Dacheux, J.-L.; Dacheux, F. New insights into epididymal function in relation to sperm maturation. Reproduction 2014, 147, R27–R42. [Google Scholar] [CrossRef] [PubMed]
- Yuan, S.; Liu, Y.; Peng, H.; Tang, C.; Hennig, G.W.; Wang, Z.; Wang, L.; Yu, T.; Klukovich, R.; Zhang, Y.; et al. Motile cilia of the male reproductive system require miR-34/miR-449 for development and function to generate luminal turbulence. Proc. Natl. Acad. Sci. USA 2019, 116, 3584–3593. [Google Scholar] [CrossRef] [PubMed]
- Aprea, I.; Nöthe-Menchen, T.; Dougherty, G.W.; Raidt, J.; Loges, N.T.; Kaiser, T.; Wallmeier, J.; Olbrich, H.; Strünker, T.; Kliesch, S.; et al. Motility of efferent duct cilia aids passage of sperm cells through the male reproductive system. Mol. Hum. Reprod. 2021, 27, gaab009. [Google Scholar] [CrossRef] [PubMed]
- Hoque, M.; Chen, D.; Hess, R.A.; Li, F.-Q.; Takemaru, K.-I. CEP164 is essential for efferent duct multiciliogenesis and male fertility. Reproduction 2021, 162, 129–139. [Google Scholar] [CrossRef] [PubMed]
- Gui, M.; Farley, H.; Anujan, P.; Anderson, J.R.; Maxwell, D.W.; Whitchurch, J.B.; Botsch, J.J.; Qiu, T.; Meleppattu, S.; Singh, S.K.; et al. De novo identification of mammalian ciliary motility proteins using cryo-EM. Cell 2021, 184, 5791–5806. [Google Scholar] [CrossRef]
- Hjeij, R.; Onoufriadis, A.; Watson, C.M.; Slagle, C.E.; Klena, N.T.; Dougherty, G.W.; Kurkowiak, M.; Loges, N.T.; Diggle, C.P.; Morante, N.F.; et al. CCDC151 mutations cause primary ciliary dyskinesia by disruption of the outer dynein arm docking complex formation. Am. J. Hum. Genet. 2014, 95, 257–274. [Google Scholar] [CrossRef]
- Leung, M.R.; Zeng, J.; Wang, X.; Roelofs, M.C.; Huang, W.; Chiozzi, R.Z.; Hevler, J.F.; Heck, A.J.; Dutcher, S.K.; Brown, A.; et al. Structural specializations of the sperm tail. Cell 2023, 186, 2880–2896. [Google Scholar] [CrossRef]
- Alsaadi, M.M.; Erzurumluoglu, A.M.; Rodriguez, S.; Guthrie, P.A.I.; Gaunt, T.R.; Omar, H.Z.; Mubarak, M.; Alharbi, K.K.; Al-Rikabi, A.C.; Day, I.N.M. Nonsense Mutation in Coiled-Coil Domain Containing 151 Gene (CCDC151) Causes Primary Ciliary Dyskinesia. Hum. Mutat. 2014, 35, 1446–1448. [Google Scholar] [CrossRef] [PubMed]
- Chiani, F.; Orsini, T.; Gambadoro, A.; Pasquini, M.; Putti, S.; Cirilli, M.; Ermakova, O.; Tocchini-Valentini, G.P. Functional loss of Ccdc151 leads to hydrocephalus in a mouse model of primary ciliary dyskinesia. Dis. Models Mech. 2019, 12, dmm038489. [Google Scholar] [CrossRef] [PubMed]
- Demir Eksi, D.; Yilmaz, E.; Basaran, A.E.; Erduran, G.; Nur, B.; Mihci, E.; Karadag, B.; Bingol, A.; Alper, O.M. Novel Gene Variants Associated with Primary Ciliary Dyskinesia. Indian J. Pediatr. 2022, 89, 682–691. [Google Scholar] [CrossRef] [PubMed]
- Zhang, W.; Li, D.; Wei, S.; Guo, T.; Wang, J.; Luo, H.; Yang, Y.; Tan, Z. Whole-exome sequencing identifies a novel CCDC151 mutation, c. 325G> T (p. E109X), in a patient with primary ciliary dyskinesia and situs inversus. J. Hum. Genet. 2019, 64, 249–252. [Google Scholar] [CrossRef] [PubMed]
- Greither, T.; Dejung, M.; Behre, H.M.; Butter, F.; Herlyn, H. The human sperm proteome—Toward a panel for male fertility testing. Andrology 2023, 11, 1418–1436. [Google Scholar] [CrossRef]
- Kos, R.; Israëls, J.; Van Gogh, C.D.L.; Altenburg, J.; Diepenhorst, S.; Paff, T.; Boon, E.M.J.; Micha, D.; Pals, G.; Neerincx, A.H.; et al. Primary ciliary dyskinesia in Volendam: Diagnostic and phenotypic features in patients with a CCDC114 mutation. Am. J. Med. Genet. Part C Semin. Med. Genet. 2022, 190, 89–101. [Google Scholar] [CrossRef] [PubMed]
- Onoufriadis, A.; Paff, T.; Antony, D.; Shoemark, A.; Micha, D.; Kuyt, B.; Schmidts, M.; Petridi, S.; Dankert-Roelse, J.E.; Haarman, E.G.; et al. Splice-site mutations in the axonemal outer dynein arm docking complex gene CCDC114 cause primary ciliary dyskinesia. Am. J. Hum. Genet. 2013, 92, 88–98. [Google Scholar] [CrossRef] [PubMed]
- Gao, Y.; Xu, C.; Tan, Q.; Shen, Q.; Wu, H.; Lv, M.; Li, K.; Tang, D.; Song, B.; Xu, Y.; et al. Case report: Novel biallelic mutations in ARMC4 cause primary ciliary dyskinesia and male infertility in a Chinese family. Front. Genet. 2021, 12, 715339. [Google Scholar] [CrossRef]
- Hjeij, R.; Lindstrand, A.; Francis, R.; Zariwala, M.A.; Liu, X.; Li, Y.; Damerla, R.; Dougherty, G.W.; Abouhamed, M.; Olbrich, H.; et al. ARMC4 mutations cause primary ciliary dyskinesia with randomization of left/right body asymmetry. Am. J. Hum. Genet. 2013, 93, 357–367. [Google Scholar] [CrossRef]
- Onoufriadis, A.; Shoemark, A.; Munye, M.M.; James, C.T.; Schmidts, M.; Patel, M.; Rosser, E.M.; Bacchelli, C.; Beales, P.L.; Scambler, P.J.; et al. Combined exome and whole-genome sequencing identifies mutations in ARMC4 as a cause of primary ciliary dyskinesia with defects in the outer dynein arm. J. Med. Genet. 2013, 51, 61–67. [Google Scholar] [CrossRef]
- Wang, K.; Chen, X.; Guo, C.Y.; Liu, F.Q.; Wang, J.R.; Sun, L.F. Cilia ultrastructural and gene variation of primary ciliary dyskinesia: Report of three cases and literatures review. Zhonghua Er Ke Za Zhi=Chin. J. Pediatr. 2018, 56, 134–137. [Google Scholar]
- Cheng, W.; Ip, Y.T.; Xu, Z. Gudu, an Armadillo repeat-containing protein, is required for spermatogenesis in Drosophila. Gene 2013, 531, 294–300. [Google Scholar] [CrossRef] [PubMed]
- Backman, K.; Mears, W.E.; Waheeb, A.; Bergeron, M.B.; McClintock, J.; De Nanassy, J.; Reisman, J.; Osmond, M.; Hartley, T.; Mears, A.J.; et al. A splice site and copy number variant responsible for TTC25-related primary ciliary dyskinesia. Eur. J. Med. Genet. 2021, 64, 104193. [Google Scholar] [CrossRef] [PubMed]
- Hjeij, R.; Aprea, I.; Olbrich, H.; Dougherty, G.W.; Omran, H. Defects in Outer Dynein Arm Docking Machinery Cause Primary Ciliary Dyskinesia; European Respiratory Society: Lausanne, Switzerland, 2021; Available online: https://erj.ersjournals.com/content/58/suppl_65/OA1612.abstract (accessed on 5 May 2023).
- Wallmeier, J.; Shiratori, H.; Dougherty, G.W.; Edelbusch, C.; Hjeij, R.; Loges, N.T.; Menchen, T.; Olbrich, H.; Pennekamp, P.; Raidt, J.; et al. TTC25 deficiency results in defects of the outer dynein arm docking machinery and primary ciliary dyskinesia with left-right body asymmetry randomization. Am. J. Hum. Genet. 2016, 99, 460–469. [Google Scholar] [CrossRef] [PubMed]
- He, H.; Yu, F.; Shen, W.; Chen, K.; Zhang, L.; Lou, S.; Zhang, Q.; Chen, S.; Yuan, X.; Jia, X. The novel key genes of non-obstructive azoospermia affect spermatogenesis: Transcriptomic analysis based on RNA-Seq and scRNA-Seq Data. Front. Genet. 2021, 12, 608629. [Google Scholar] [CrossRef] [PubMed]
- Ermakova, O.; Orsini, T.; Fruscoloni, P.; Chiani, F.; Gambadoro, A.; Putti, S.; Cirilli, M.; Mezzi, A.; Kaciulis, S.; Pasquini, M.; et al. Three-dimensional X-ray imaging of β-galactosidase reporter activity by micro-CT: Implication for quantitative analysis of gene expression. Brain Sci. 2021, 11, 746. [Google Scholar] [CrossRef]
- Elia, J.; Imbrogno, N.; Delfino, M.; Mazzilli, R.; Rossi, T.; Mazzilli, F. The importance of the sperm motility classes-future directions. Open Androl. J. 2010, 2, 42–43. [Google Scholar]
- Oatley, J.M.; Griswold, M.D. (Eds.) The Biology of Mammalian Spermatogonia; Springer: New York, NY, USA, 2017. [Google Scholar] [CrossRef]
- Hamer, G.; Roepers-Gajadien, H.L.; Van Duyn-Goedhart, A.; Gademan, I.S.; Kal, H.B.; Van Buul, P.P.W.; De Rooij, D.G. DNA Double-Strand Breaks and γ-H2AX Signaling in the Testis1. Biol. Reprod. 2003, 68, 628–634. [Google Scholar] [CrossRef] [PubMed]
- Guidi, L.G.; Holloway, Z.G.; Arnoult, C.; Ray, P.F.; Monaco, A.P.; Molnár, Z.; Velayos-Baeza, A. AU040320 deficiency leads to disruption of acrosome biogenesis and infertility in homozygous mutant mice. Sci. Rep. 2018, 8, 10379. [Google Scholar] [CrossRef]
- Nakata, H.; Wakayama, T.; Takai, Y.; Iseki, S. Quantitative Analysis of the Cellular Composition in Seminiferous Tubules in Normal and Genetically Modified Infertile Mice. J. Histochem. Cytochem. 2015, 63, 99–113. [Google Scholar] [CrossRef]
- Krausz, C.; Riera-Escamilla, A. Genetics of male infertility. Nat. Rev. Urol. 2018, 15, 369–384. [Google Scholar] [CrossRef] [PubMed]
- Shahrokhi, S.Z.; Salehi, P.; Alyasin, A.; Taghiyar, S.; Deemeh, M.R. Asthenozoospermia: Cellular and molecular contributing factors and treatment strategies. Andrologia 2020, 52, e13463. [Google Scholar] [CrossRef] [PubMed]
- Newman, L.; Chopra, J.; Dossett, C.; Shepherd, E.; Bercusson, A.; Carroll, M.; Walker, W.; Lucas, J.S.; Cheong, Y. The impact of primary ciliary dyskinesia on female and male fertility: A narrative review. Hum. Reprod. Update 2023, 29, 347–367. [Google Scholar] [CrossRef] [PubMed]
- Zhou, L.; Liu, H.; Liu, S.; Yang, X.; Dong, Y.; Pan, Y.; Xiao, Z.; Zheng, B.; Sun, Y.; Huang, P.; et al. Structures of sperm flagellar doublet microtubules expand the genetic spectrum of male infertility. Cell 2023, 186, 2897–2910. [Google Scholar] [CrossRef] [PubMed]
- Laiho, A.; Kotaja, N.; Gyenesei, A.; Sironen, A. Transcriptome profiling of the murine testis during the first wave of spermatogenesis. PLoS ONE 2013, 8, e61558. [Google Scholar] [CrossRef] [PubMed]
- Fagerberg, L.; Hallström, B.M.; Oksvold, P.; Kampf, C.; Djureinovic, D.; Odeberg, J.; Habuka, M.; Tahmasebpoor, S.; Danielsson, A.; Edlund, K. Analysis of the human tissue-specific expression by genome-wide integration of transcriptomics and antibody-based proteomics. Mol. Cell. Proteom. 2014, 13, 397–406. [Google Scholar] [CrossRef] [PubMed]
- Nivarthi, H.; Prchal-Murphy, M.; Swoboda, A.; Hager, M.; Schlederer, M.; Kenner, L.; Tuckermann, J.; Sexl, V.; Moriggl, R.; Ermakova, O. Stat5 gene dosage in T cells modulates CD8+ T-cell homeostasis and attenuates contact hypersensitivity response in mice. Allergy 2015, 70, 67–79. [Google Scholar] [CrossRef] [PubMed]
- Ermakova, O.; Salimova, E.; Piszczek, L.; Gross, C. Construction and phenotypic analysis of mice carrying a duplication of the major histocompatibility class I (MHC-I) locus. Mamm. Genome 2012, 23, 443–453. [Google Scholar] [CrossRef]
- Ermakova, O.; Piszczek, L.; Luciani, L.; Cavalli, F.M.G.; Ferreira, T.; Farley, D.; Rizzo, S.; Paolicelli, R.C.; Al-Banchaabouchi, M.; Nerlov, C.; et al. Sensitized phenotypic screening identifies gene dosage sensitive region on chromosome 11 that predisposes to disease in mice. EMBO Mol. Med. 2011, 3, 50–66. [Google Scholar] [CrossRef]
- Signore, F.; Gulìa, C.; Votino, R.; De Leo, V.; Zaami, S.; Putignani, L.; Gigli, S.; Santini, E.; Bertacca, L.; Porrello, A.; et al. The role of number of copies, structure, behavior and copy number variations (CNV) of the Y chromosome in male infertility. Genes 2019, 11, 40. [Google Scholar] [CrossRef]
- Coutton, C.; Vargas, A.S.; Amiri-Yekta, A.; Kherraf, Z.-E.; Ben Mustapha, S.F.; Le Tanno, P.; Wambergue-Legrand, C.; Karaouzène, T.; Martinez, G.; Crouzy, S. Mutations in CFAP43 and CFAP44 cause male infertility and flagellum defects in Trypanosoma and human. Nat. Commun. 2018, 9, 686. [Google Scholar] [CrossRef] [PubMed]
- Oakberg, E.F. Duration of spermatogenesis in the mouse and timing of stages of the cycle of the seminiferous epithelium. Am. J. Anat. 1956, 99, 507–516. [Google Scholar] [CrossRef] [PubMed]






Disclaimer/Publisher’s Note: The statements, opinions and data contained in all publications are solely those of the individual author(s) and contributor(s) and not of MDPI and/or the editor(s). MDPI and/or the editor(s) disclaim responsibility for any injury to people or property resulting from any ideas, methods, instructions or products referred to in the content. |
© 2024 by the authors. Licensee MDPI, Basel, Switzerland. This article is an open access article distributed under the terms and conditions of the Creative Commons Attribution (CC BY) license (https://creativecommons.org/licenses/by/4.0/).
Share and Cite
Pasquini, M.; Chiani, F.; Gambadoro, A.; Di Pietro, C.; Paoletti, R.; Orsini, T.; Putti, S.; Scavizzi, F.; La Sala, G.; Ermakova, O. The Odad3 Gene Is Necessary for Spermatozoa Development and Male Fertility in Mice. Cells 2024, 13, 1053. https://doi.org/10.3390/cells13121053
Pasquini M, Chiani F, Gambadoro A, Di Pietro C, Paoletti R, Orsini T, Putti S, Scavizzi F, La Sala G, Ermakova O. The Odad3 Gene Is Necessary for Spermatozoa Development and Male Fertility in Mice. Cells. 2024; 13(12):1053. https://doi.org/10.3390/cells13121053
Chicago/Turabian StylePasquini, Miriam, Francesco Chiani, Alessia Gambadoro, Chiara Di Pietro, Renata Paoletti, Tiziana Orsini, Sabrina Putti, Ferdinando Scavizzi, Gina La Sala, and Olga Ermakova. 2024. "The Odad3 Gene Is Necessary for Spermatozoa Development and Male Fertility in Mice" Cells 13, no. 12: 1053. https://doi.org/10.3390/cells13121053
APA StylePasquini, M., Chiani, F., Gambadoro, A., Di Pietro, C., Paoletti, R., Orsini, T., Putti, S., Scavizzi, F., La Sala, G., & Ermakova, O. (2024). The Odad3 Gene Is Necessary for Spermatozoa Development and Male Fertility in Mice. Cells, 13(12), 1053. https://doi.org/10.3390/cells13121053

