Distinct Infiltration of T Cell Populations in Bladder Cancer Molecular Subtypes
Abstract
1. Introduction
2. Materials and Methods
2.1. Sample Preparation and Classification
2.2. Flow Cytometry, Sorting, RNA Extraction, and Sequencing
2.3. Bulk RNA Seq Analysis of Sorted CD8+ T Cells
2.4. Statistical Analysis of Flow Cytometry Data
3. Results
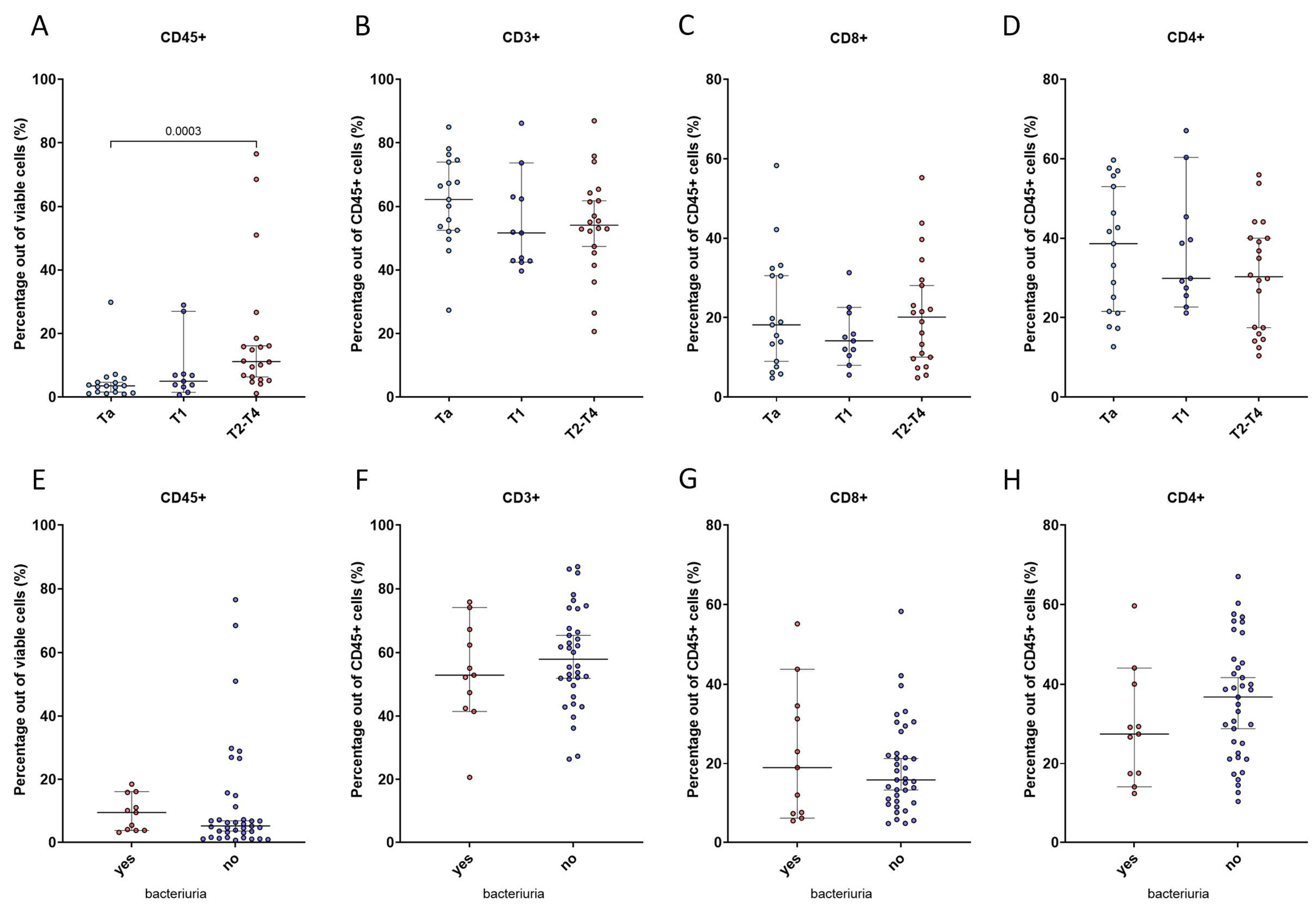
3.1. Invasiveness of Bladder Cancer Is Associated with Higher Immune Infiltration but Poorly Explains Tumor Immune Microenvironment Heterogeneity

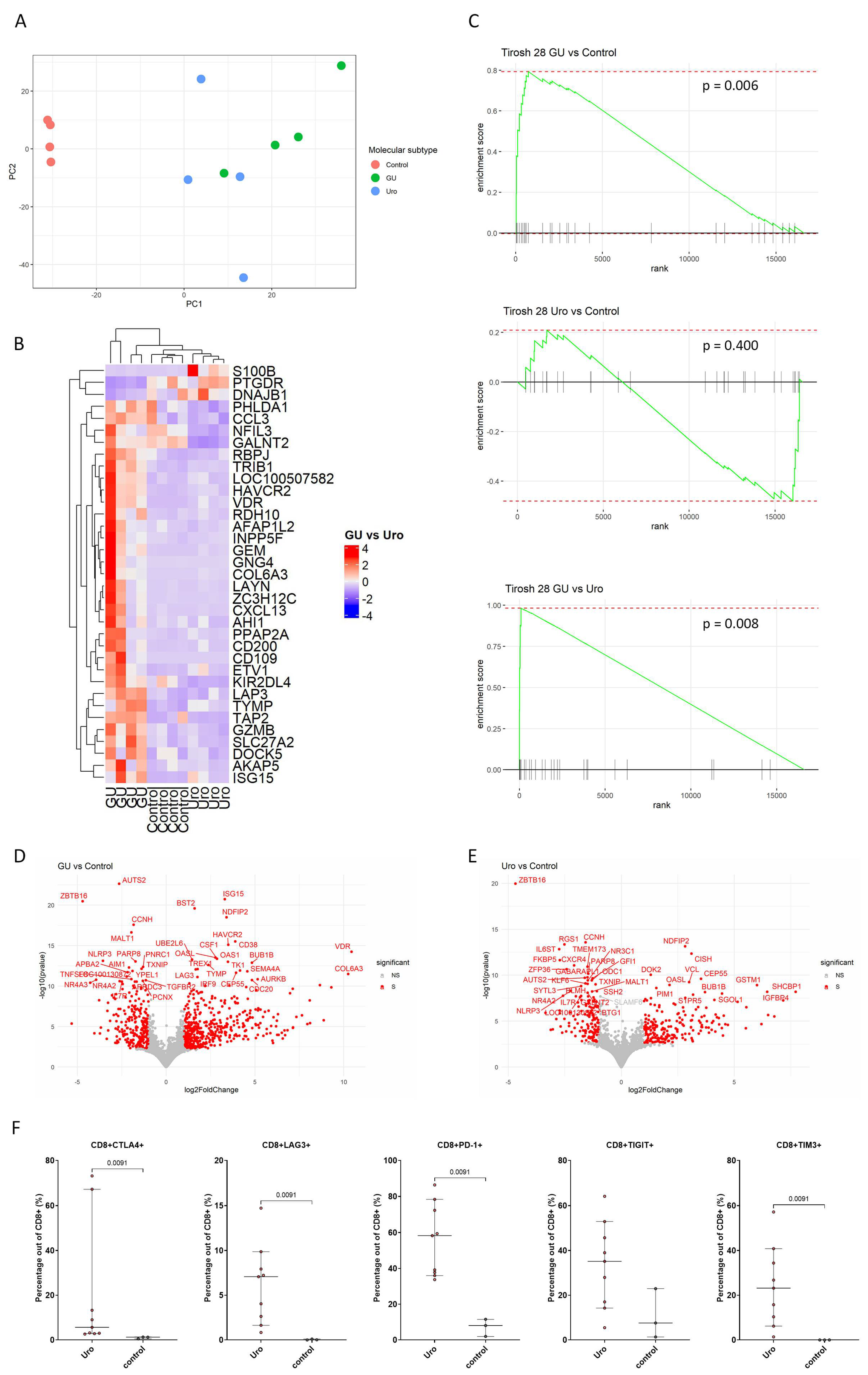
3.2. Molecular Subtypes of Bladder Cancer Harbor Distinct Immune Microenvironments
3.3. Exhaustion Gene Profile Enriched in CD8+ T Cells from GU Tumors
4. Discussion
5. Conclusions
Author Contributions
Funding
Institutional Review Board Statement
Informed Consent Statement
Data Availability Statement
Acknowledgments
Conflicts of Interest
Appendix A
| Staining Agent | Clone | Supplier |
|---|---|---|
| BD Horizon™ Fixable Viability Stain 620 | - | BD biosciences |
| FITC Mouse Anti-human CD45 | HI30 | BD biosciences |
| PerCP-Cy5.5 Mouse Anti-human CD19 | HIB19 | Biolegend (San Diego, CA, USA) |
| PerCP-Cy5.5 Mouse Anti-human CD20 | 2H7 | BD biosciences |
| PerCP-Cy5.5 Mouse Anti-Human CD56 | B159 | BD biosciences |
| PerCP-Cy5.5 Mouse Anti-Human CD66b | G10F5 | BD biosciences |
| PerCP-Cy5.5 Mouse Anti-Human CD14 | MφP9 | BD biosciences |
| PerCP-Cy5.5 Mouse Anti-Human CD16 | 3G8 | BD biosciences |
| BV785 Mouse Anti-Human CD3 | SK7 | Biolegend |
| PE-Cy7 Mouse Anti-Human CD8 | RPA-T8 | BD biosciences |
| BV605 Mouse Anti-Human CD4 | RPA-T4 | BD biosciences |
| BV421 Mouse Anti-Human CD127 | HIL-7R-M21 | BD biosciences |
| APC Mouse Anti-Human CD25 | M-A251 | BD biosciences |
| PE Mouse Anti-Human CTLA4 | L3D10 | Biolegend |
| PerCp.Cy 5.5 Mouse Anti-Human TIGIT | A15153G | Biolegend |
| PE-Cy7 Mouse Anti-Human PD-1 | EH12.2H7 | Biolegend |
| BV510 Mouse Anti-Human CD4 | RPA-T4 | Biolegend |
| BV711 Mouse Anti-Human TIM3 | 7D3 | BD biosciences |
| BV785 Mouse Anti-Human CD3 | SK7 | Biolegend |
| R718/APC-R700 Mouse Anti-Human LAG-3 | T47-530 | BD biosciences |
| APC-Cy7 Mouse Anti-Human CD8 | SK1 | BD biosciences |
| AF700 Mouse Anti-Human CD4 | RPA-T4 | BD biosciences |
| BV785 Mouse Anti-Human CD8 | RPA-T8 | Biolegend |
| BV510 Mouse Anti-Human CD3 | SK7 | Biolegend |




References
- Sung, H.; Ferlay, J.; Siegel, R.L.; Laversanne, M.; Soerjomataram, I.; Jemal, A.; Bray, F. Global Cancer Statistics 2020: GLOBOCAN Estimates of Incidence and Mortality Worldwide for 36 Cancers in 185 Countries. CA A Cancer J. Clin. 2021, 71, 209–249. [Google Scholar] [CrossRef] [PubMed]
- Patel, V.G.; Oh, W.K.; Galsky, M.D. Treatment of muscle-invasive and advanced bladder cancer in 2020. CA A Cancer J. Clin. 2020, 70, 404–423. [Google Scholar] [CrossRef] [PubMed]
- Witjes, J.A.; Bruins, H.M.; Cathomas, R.; Compérat, E.M.; Cowan, N.C.; Gakis, G.; Hernández, V.; Linares Espinós, E.; Lorch, A.; Neuzillet, Y.; et al. European Association of Urology Guidelines on Muscle-invasive and Metastatic Bladder Cancer: Summary of the 2020 Guidelines. Eur. Urol. 2021, 79, 82–104. [Google Scholar] [CrossRef] [PubMed]
- van der Heijden, A.G.; Witjes, J.A. Recurrence, Progression, and Follow-Up in Non–Muscle-Invasive Bladder Cancer. Eur. Urol. Suppl. 2009, 8, 556–562. [Google Scholar] [CrossRef]
- Yeung, C.; Dinh, T.; Lee, J. The health economics of bladder cancer: An updated review of the published literature. Pharmacoeconomics 2014, 32, 1093–1104. [Google Scholar] [CrossRef] [PubMed]
- Höglund, M.; Bernardo, C.; Sjödahl, G.; Eriksson, P.; Axelson, H.; Liedberg, F. The Lund taxonomy for bladder cancer classification—From gene expression clustering to cancer cell molecular phenotypes, and back again. J. Pathol. 2023, 259, 369–375. [Google Scholar] [CrossRef] [PubMed]
- Sjödahl, G.; Lauss, M.; Lövgren, K.; Chebil, G.; Gudjonsson, S.; Veerla, S.; Patschan, O.; Aine, M.; Fernö, M.; Ringnér, M.; et al. A Molecular Taxonomy for Urothelial Carcinoma. Clin. Cancer Res. 2012, 18, 3377–3386. [Google Scholar] [CrossRef] [PubMed]
- Mariathasan, S.; Turley, S.J.; Nickles, D.; Castiglioni, A.; Yuen, K.; Wang, Y.; Kadel, E.E., III; Koeppen, H.; Astarita, J.L.; Cubas, R.; et al. TGFβ attenuates tumour response to PD-L1 blockade by contributing to exclusion of T cells. Nature 2018, 554, 544–548. [Google Scholar] [CrossRef] [PubMed]
- Sharma, P.; Shen, Y.; Wen, S.; Yamada, S.; Jungbluth, A.A.; Gnjatic, S.; Bajorin, D.F.; Reuter, V.E.; Herr, H.; Old, L.J. CD8 tumor-infiltrating lymphocytes are predictive of survival in muscle-invasive urothelial carcinoma. Proc. Natl. Acad. Sci. USA 2007, 104, 3967–3972. [Google Scholar] [CrossRef]
- Joseph, M.; Enting, D. Immune responses in bladder cancer-role of immune cell populations, prognostic factors and therapeutic implications. Front. Oncol. 2019, 9, 1270. [Google Scholar] [CrossRef]
- Winerdal, M.E.; Marits, P.; Winerdal, M.; Hasan, M.; Rosenblatt, R.; Tolf, A.; Selling, K.; Sherif, A.; Winqvist, O. FOXP3 and survival in urinary bladder cancer. BJU Int. 2011, 108, 1672–1678. [Google Scholar] [CrossRef] [PubMed]
- Winerdal, M.E.; Krantz, D.; Hartana, C.A.; Zirakzadeh, A.A.; Linton, L.; Bergman, E.A.; Rosenblatt, R.; Vasko, J.; Alamdari, F.; Hansson, J.; et al. Urinary Bladder Cancer Tregs Suppress MMP2 and Potentially Regulate Invasiveness. Cancer Immunol. Res. 2018, 6, 528–538. [Google Scholar] [CrossRef]
- Powles, T.; Kockx, M.; Rodriguez-Vida, A.; Duran, I.; Crabb, S.J.; Van Der Heijden, M.S.; Szabados, B.; Pous, A.F.; Gravis, G.; Herranz, U.A.; et al. Clinical efficacy and biomarker analysis of neoadjuvant atezolizumab in operable urothelial carcinoma in the ABACUS trial. Nat. Med. 2019, 25, 1706–1714. [Google Scholar] [CrossRef] [PubMed]
- Li, H.; Zhang, Q.; Shuman, L.; Kaag, M.; Raman, J.D.; Merrill, S.; DeGraff, D.J.; Warrick, J.I.; Chen, G. Evaluation of PD-L1 and other immune markers in bladder urothelial carcinoma stratified by histologic variants and molecular subtypes. Sci. Rep. 2020, 10, 1439. [Google Scholar] [CrossRef] [PubMed]
- Sjödahl, G.; Lövgren, K.; Lauss, M.; Chebil, G.; Patschan, O.; Gudjonsson, S.; Månsson, W.; Fernö, M.; Leandersson, K.; Lindgren, D.; et al. Infiltration of CD3⁺ and CD68⁺ cells in bladder cancer is subtype specific and affects the outcome of patients with muscle-invasive tumors. Urol. Oncol. 2014, 32, 791–797. [Google Scholar] [CrossRef] [PubMed]
- Abolhalaj, M.; Sincic, V.; Lilljebjörn, H.; Sandén, C.; Aab, A.; Hägerbrand, K.; Ellmark, P.; Borrebaeck, C.A.K.; Fioretos, T.; Lundberg, K. Transcriptional profiling demonstrates altered characteristics of CD8(+) cytotoxic T-cells and regulatory T-cells in TP53-mutated acute myeloid leukemia. Cancer Med. 2022, 11, 3023–3032. [Google Scholar] [CrossRef] [PubMed]
- Dobin, A.; Davis, C.A.; Schlesinger, F.; Drenkow, J.; Zaleski, C.; Jha, S.; Batut, P.; Chaisson, M.; Gingeras, T.R. STAR: Ultrafast universal RNA-seq aligner. Bioinformatics 2013, 29, 15–21. [Google Scholar] [CrossRef] [PubMed]
- Liao, Y.; Smyth, G.K.; Shi, W. featureCounts: An efficient general purpose program for assigning sequence reads to genomic features. Bioinformatics 2014, 30, 923–930. [Google Scholar] [CrossRef] [PubMed]
- Robinson, M.D.; McCarthy, D.J.; Smyth, G.K. edgeR: A Bioconductor package for differential expression analysis of digital gene expression data. Bioinformatics 2010, 26, 139–140. [Google Scholar] [CrossRef]
- Love, M.I.; Huber, W.; Anders, S. Moderated estimation of fold change and dispersion for RNA-seq data with DESeq2. Genome Biol. 2014, 15, 550. [Google Scholar] [CrossRef]
- Zhu, A.; Ibrahim, J.G.; Love, M.I. Heavy-tailed prior distributions for sequence count data: Removing the noise and preserving large differences. Bioinformatics 2019, 35, 2084–2092. [Google Scholar] [CrossRef] [PubMed]
- Sergushichev, A.A. An algorithm for fast preranked gene set enrichment analysis using cumulative statistic calculation. bioRxiv 2016, 060012. [Google Scholar]
- Kuleshov, M.V.; Jones, M.R.; Rouillard, A.D.; Fernandez, N.F.; Duan, Q.; Wang, Z.; Koplev, S.; Jenkins, S.L.; Jagodnik, K.M.; Lachmann, A.; et al. Enrichr: A comprehensive gene set enrichment analysis web server 2016 update. Nucleic Acids Res. 2016, 44, W90–W97. [Google Scholar] [CrossRef] [PubMed]
- Lipponen, P.K.; Eskelinen, M.J.; Jauhiainen, K.; Harju, E.; Terho, R. Tumour infiltrating lymphocytes as an independent prognostic factor in transitional cell bladder cancer. Eur. J. Cancer 1993, 29, 69–75. [Google Scholar] [CrossRef] [PubMed]
- Tirosh, I.; Izar, B.; Prakadan, S.M.; Wadsworth, M.H.; Treacy, D.; Trombetta, J.J.; Rotem, A.; Rodman, C.; Lian, C.; Murphy, G.; et al. Dissecting the multicellular ecosystem of metastatic melanoma by single-cell RNA-seq. Science 2016, 352, 189–196. [Google Scholar] [CrossRef] [PubMed]
- Li, P.; Zhu, X.; Cao, G.; Wu, R.; Li, K.; Yuan, W.; Chen, B.; Sun, G.; Xia, X.; Zhang, H.; et al. 1α,25(OH)(2)D(3) reverses exhaustion and enhances antitumor immunity of human cytotoxic T cells. J. Immunother. Cancer 2022, 10, e003477. [Google Scholar] [CrossRef] [PubMed]
- Chen, J.-Q.; Salas, L.A.; Wiencke, J.K.; Koestler, D.C.; Molinaro, A.M.; Andrew, A.S.; Seigne, J.D.; Karagas, M.R.; Kelsey, K.T.; Christensen, B.C. Matched analysis of detailed peripheral blood and tumor immune microenvironment profiles in bladder cancer. Epigenomics 2024, 16, 41–56. [Google Scholar] [CrossRef]
- Toren, P.; Wilkins, A.; Patel, K.; Burley, A.; Gris, T.; Kockelbergh, R.; Lodhi, T.; Choudhury, A.; Bryan, R.T. The sex gap in bladder cancer survival—A missing link in bladder cancer care? Nat. Rev. Urol. 2024, 21, 181–192. [Google Scholar] [CrossRef]
- Andreassen, B.K.; Grimsrud, T.K.; Haug, E.S. Bladder cancer survival: Women better off in the long run. Eur. J. Cancer 2018, 95, 52–58. [Google Scholar] [CrossRef]
- Richters, A.; Dickman, P.W.; Witjes, J.A.; Boormans, J.L.; Kiemeney, L.A.L.M.; Aben, K.K.H. Bladder cancer survival: Women only fare worse in the first two years after diagnosis. Urol. Oncol. Semin. Orig. Investig. 2019, 37, 853–861. [Google Scholar] [CrossRef]
- Conforti, F.; Pala, L.; Pagan, E.; Bagnardi, V.; De Pas, T.; Queirolo, P.; Pennacchioli, E.; Catania, C.; Cocorocchio, E.; Ferrucci, P.F.; et al. Sex-Based Dimorphism of Anticancer Immune Response and Molecular Mechanisms of Immune Evasion. Clin. Cancer Res. 2021, 27, 4311–4324. [Google Scholar] [CrossRef] [PubMed]
- Chenard, S.; Jackson, C.; Vidotto, T.; Chen, L.; Hardy, C.; Jamaspishvilli, T.; Berman, D.; Siemens, D.R.; Koti, M. Sexual Dimorphism in Outcomes of Non-muscle-invasive Bladder Cancer: A Role of CD163+ Macrophages, B cells, and PD-L1 Immune Checkpoint. Eur. Urol. Open Sci. 2021, 29, 50–58. [Google Scholar] [CrossRef] [PubMed]
- Robertson, A.G.; Kim, J.; Al-Ahmadie, H.; Bellmunt, J.; Guo, G.; Cherniack, A.D.; Hinoue, T.; Laird, P.W.; Hoadley, K.A.; Akbani, R.; et al. Comprehensive Molecular Characterization of Muscle-Invasive Bladder Cancer. Cell 2017, 171, 540–556.e25. [Google Scholar] [CrossRef] [PubMed]
- Benítez, R.; Yu, K.; Sirota, M.; Malats, N.; Pineda, S. Characterization of the tumor-infiltrating immune repertoire in muscle invasive bladder cancer. Front. Immunol. 2023, 14, 986598. [Google Scholar] [CrossRef] [PubMed]
- Saleh, R.; Elkord, E. FoxP3+ T regulatory cells in cancer: Prognostic biomarkers and therapeutic targets. Cancer Lett. 2020, 490, 174–185. [Google Scholar] [CrossRef] [PubMed]
- Li, Q.; Lu, J.; Li, J.; Zhang, B.; Wu, Y.; Ying, T. Antibody-based cancer immunotherapy by targeting regulatory T cells. Front. Oncol. 2023, 13, 1157345. [Google Scholar] [CrossRef]
- Oh, D.Y.; Kwek, S.S.; Raju, S.S.; Li, T.; McCarthy, E.; Chow, E.; Aran, D.; Ilano, A.; Pai, C.-C.S.; Rancan, C.; et al. Intratumoral CD4+ T Cells Mediate Anti-tumor Cytotoxicity in Human Bladder Cancer. Cell 2020, 181, 1612–1625.e13. [Google Scholar] [CrossRef]


| Patient Samples | n | % |
| Tumor | 48 | 86 |
| Control | 8 | 14 |
| Healthy controls | ||
| Age, median (IQR) | 55 (46–59.5) | |
| Sex | n | % |
| Male | 4 | 50 |
| Female | 4 | 50 |
| Tumor samples | ||
| Age, median (IQR) | 76 (68.5–79.5) | |
| Sex | n | % |
| Male | 39 | 81 |
| Female | 9 | 19 |
| Stage (WHO 1999) | n | % |
| Ta | 17 | 35 |
| T1 | 11 | 23 |
| T2 | 8 | 17 |
| T3 | 9 | 19 |
| T4 | 3 | 6 |
| Grade | n | % |
| G1 | 1 | 2 |
| G2 | 15 | 31 |
| G3 | 32 | 67 |
| Clinical nodal stage | n | % |
| N0 | 41 | 85 |
| N1 | 3 | 6 |
| N2 | 2 | 4 |
| N3 | 2 | 4 |
| Metastasis | n | % |
| MX | 17 | 35 |
| M0 | 29 | 60 |
| M1 | 2 | 4 |
| Molecular subtype | n | % |
| Basal/Squamous | 3 | 6 |
| GU | 8 | 17 |
| Uro | 37 | 77 |
Disclaimer/Publisher’s Note: The statements, opinions and data contained in all publications are solely those of the individual author(s) and contributor(s) and not of MDPI and/or the editor(s). MDPI and/or the editor(s) disclaim responsibility for any injury to people or property resulting from any ideas, methods, instructions or products referred to in the content. |
© 2024 by the authors. Licensee MDPI, Basel, Switzerland. This article is an open access article distributed under the terms and conditions of the Creative Commons Attribution (CC BY) license (https://creativecommons.org/licenses/by/4.0/).
Share and Cite
Sincic, V.; Arlenhold, K.F.; Richtmann, S.; Lilljebjörn, H.; Eriksson, P.; Sjödahl, G.; Wokander, M.; Hägerbrand, K.; Ellmark, P.; Fioretos, T.; et al. Distinct Infiltration of T Cell Populations in Bladder Cancer Molecular Subtypes. Cells 2024, 13, 926. https://doi.org/10.3390/cells13110926
Sincic V, Arlenhold KF, Richtmann S, Lilljebjörn H, Eriksson P, Sjödahl G, Wokander M, Hägerbrand K, Ellmark P, Fioretos T, et al. Distinct Infiltration of T Cell Populations in Bladder Cancer Molecular Subtypes. Cells. 2024; 13(11):926. https://doi.org/10.3390/cells13110926
Chicago/Turabian StyleSincic, Viktor, Ken F. Arlenhold, Sarah Richtmann, Henrik Lilljebjörn, Pontus Eriksson, Gottfrid Sjödahl, Mats Wokander, Karin Hägerbrand, Peter Ellmark, Thoas Fioretos, and et al. 2024. "Distinct Infiltration of T Cell Populations in Bladder Cancer Molecular Subtypes" Cells 13, no. 11: 926. https://doi.org/10.3390/cells13110926
APA StyleSincic, V., Arlenhold, K. F., Richtmann, S., Lilljebjörn, H., Eriksson, P., Sjödahl, G., Wokander, M., Hägerbrand, K., Ellmark, P., Fioretos, T., Borrebaeck, C. A. K., Liedberg, F., & Lundberg, K. (2024). Distinct Infiltration of T Cell Populations in Bladder Cancer Molecular Subtypes. Cells, 13(11), 926. https://doi.org/10.3390/cells13110926

