You are currently viewing a new version of our website. To view the old version click .
Cells
  • Correction
  • Open Access

10 May 2024

Correction: Zhao et al. Hypermethylation of UCHL1 Promotes Metastasis of Nasopharyngeal Carcinoma by Suppressing Degradation of Cortactin (CTTN). Cells 2020, 9, 559

,
,
,
,
,
,
,
,
and
Sun Yat-sen University Cancer Center, State Key Laboratory of Oncology in South China, Collaborative Innovation Center of Cancer Medicine, Guangdong Key Laboratory of Nasopharyngeal Carcinoma Diagnosis and Therapy, Guangzhou 510060, China
*
Author to whom correspondence should be addressed.
These authors contributed equally to this article.
This article belongs to the Special Issue Molecular and Cellular Mechanisms of Cancers: Head and Neck Cancer

Error in Figure

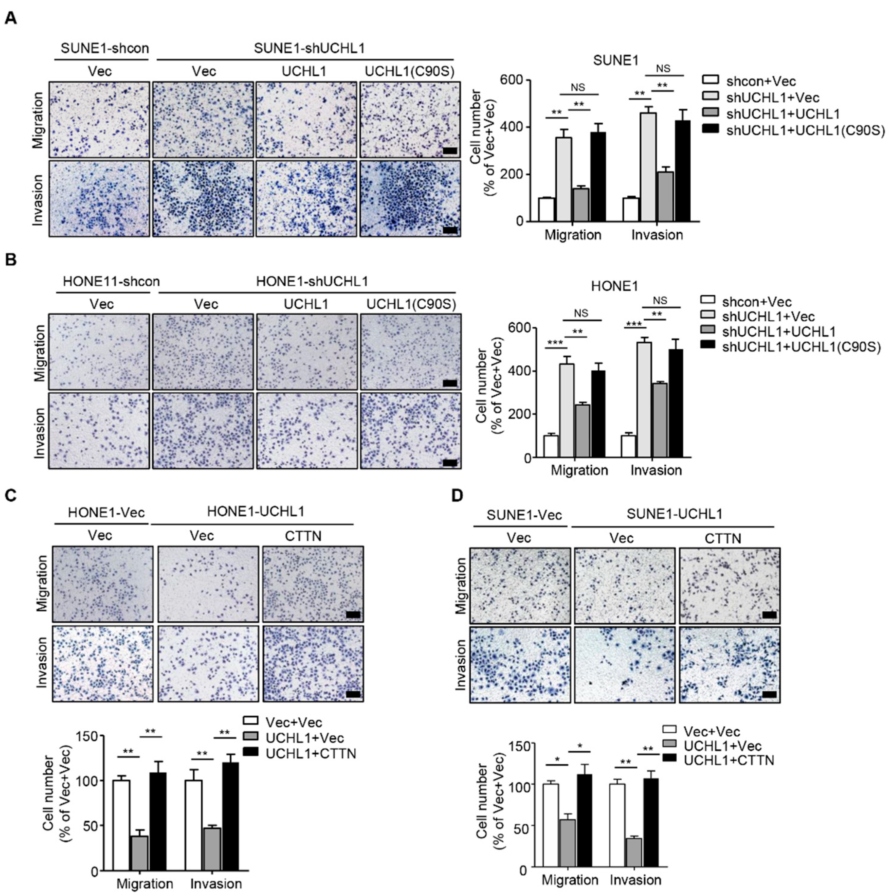
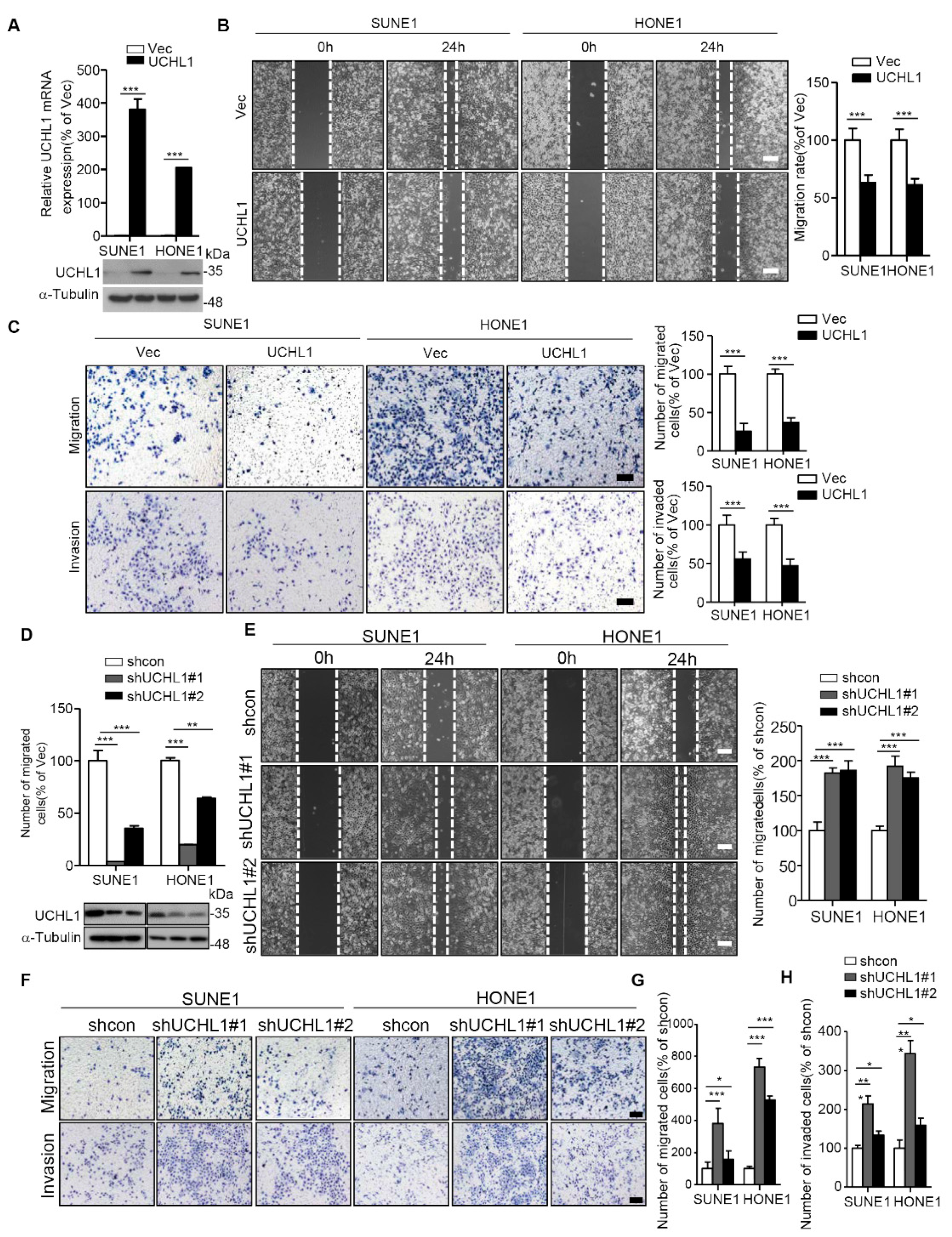
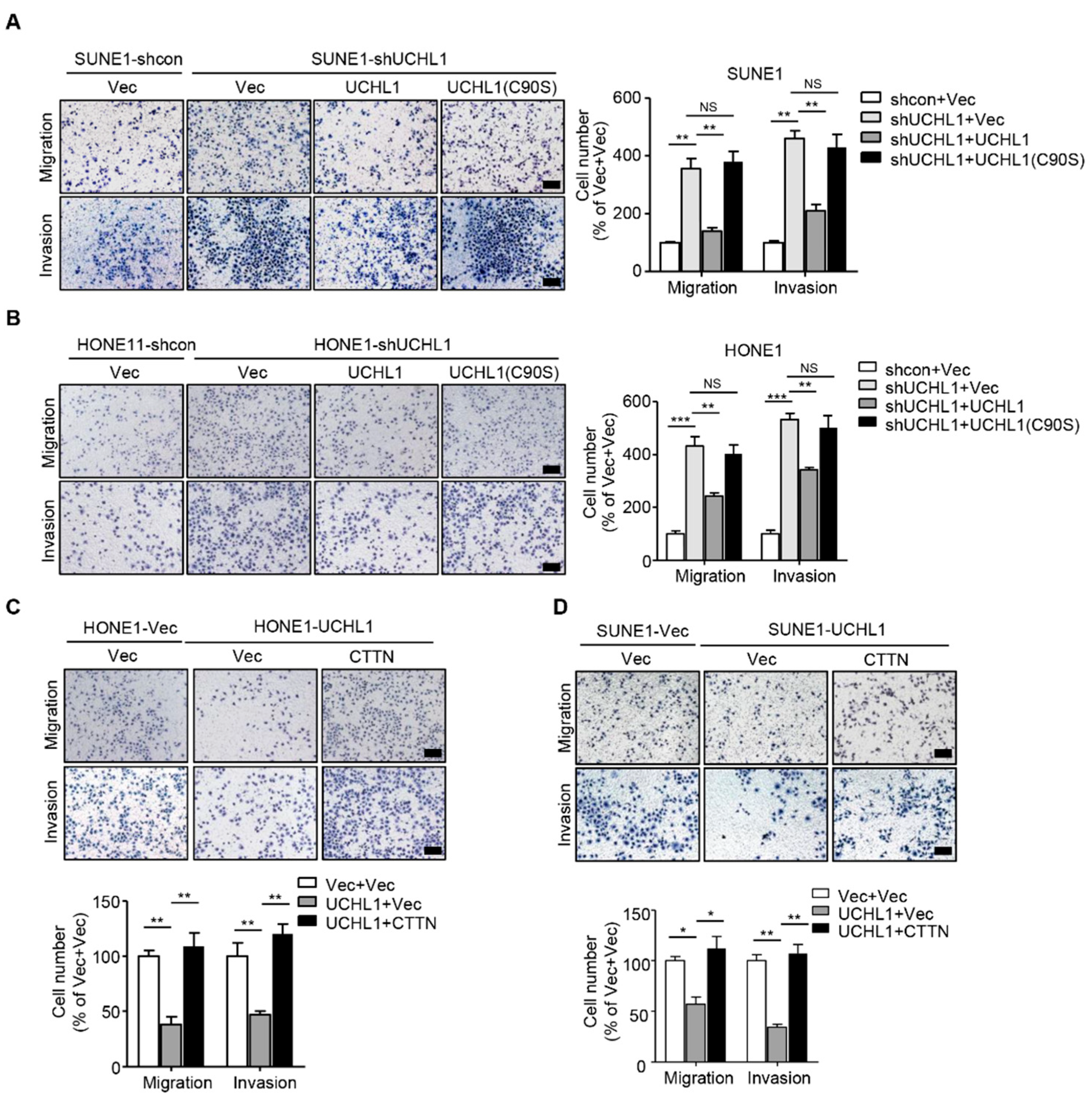
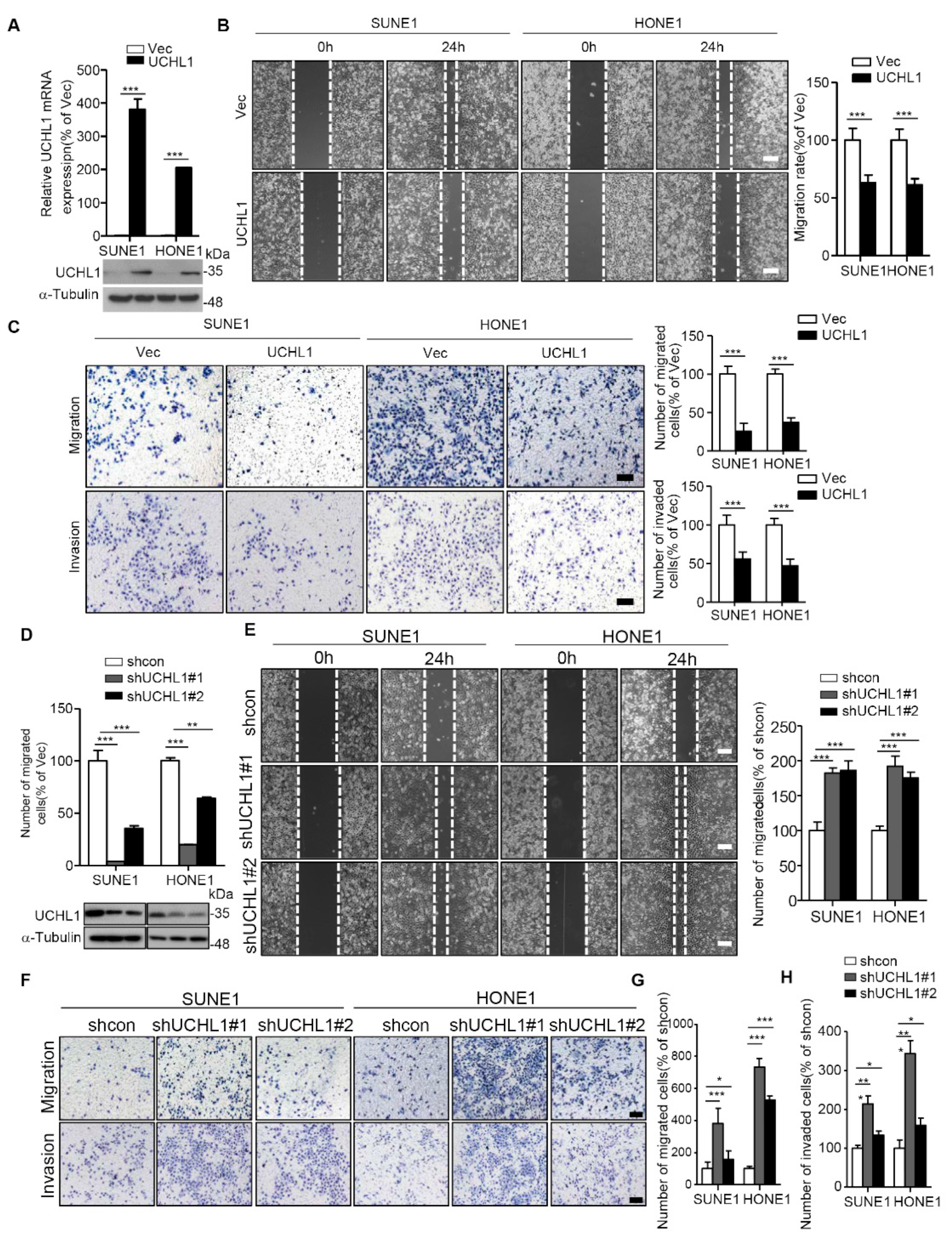
In the original publication [1], there were mistakes in Figures 3 and 6 as published. Incorrect images were used for the invasion-SUNE1-shcon group in Figure 3F, migration-SUNE1-shUCHL1+C90S group in Figure 6A, invasion-HONE1-Vec+Vec and UCHL1+CTTN groups in Figure 6C, and the migration-SUNE1-UCHL1+CTTN group in Figure 6D. These errors have been corrected. The corrected Figure 3 and Figure 6 appear below. The authors state that the scientific conclusions are unaffected. This correction was approved by the Academic Editor. The original publication has also been updated.
Figure 3. UCHL1 inhibits the migration and invasion of NPC cells in vitro. (A) qRT-PCR analysis of UCHL1 mRNA (up) and immunoblot analysis of UCHL1 and α-tubulin (down) in SUNE1 and HONE1 cells transfected with empty vector or plasmid encoding UCHL1. (B,C) Cell migration was measured using a wound healing assay (×200) (B) and transwell assay (×200) without Matrigel (C). Invasion was measured using a transwell assay with Matrigel (×200) (C). (D) qRT-PCR analysis of UCHL1 mRNA (up) and immunoblot analysis of UCHL1 and α-tubulin (down) in SUNE1 and HONE1 cells transfected with control or shUCHL1(#1 and #2) that stably overexpressed UCHL1. (EH) Cell migration was measured using a wound healing assay (E) and transwell assay without Matrigel (F,G). Invasion was measured using a transwell assay with Matrigel (F,H). Scale bar:100 µm; Mean ± S.D.; * p < 0.05, ** p < 0.01; *** p < 0.001; Student’s t-tests. Data are representative of at least three independent experiments.
Figure 6. CTTN is a functional and major target of UCHL1 in NPC. (A,B) Transwell assay performed with SUNE1 (A) or HONE1 (B) cells stably transfected with control or shUCHL1 and reconstructed with vector, UCHL1, or UCHL1(C90S) in the presence (invasion) or absence (migration) of Matrigel. (C,D) Transwell assay performed with SUNE1 (C) or HONE1 (D) cells that stably transfected with vector or UCHL1 with reconstructed with vector or CTTN in the presence (invasion) or absence (migration) of Matrigel. Scale bar: 100 µm; Mean ± S.D.; * p < 0.05, ** p < 0.01, *** p < 0.001, NS: no significance compared with vector; Student’s t-tests. Data are representative of at least three independent experiments.

Reference

  1. Zhao, Y.; Lei, Y.; He, S.-W.; Li, Y.-Q.; Wang, Y.-Q.; Hong, X.-H.; Liang, Y.-L.; Li, J.-Y.; Chen, Y.; Luo, W.-J.; et al. Hypermethylation of UCHL1 Promotes Metastasis of Nasopharyngeal Carcinoma by Suppressing Degradation of Cortactin (CTTN). Cells 2020, 9, 559. [Google Scholar] [CrossRef]
Disclaimer/Publisher’s Note: The statements, opinions and data contained in all publications are solely those of the individual author(s) and contributor(s) and not of MDPI and/or the editor(s). MDPI and/or the editor(s) disclaim responsibility for any injury to people or property resulting from any ideas, methods, instructions or products referred to in the content.

Article Metrics

Citations

Article Access Statistics

Multiple requests from the same IP address are counted as one view.