Enhanced B Cell Receptor Signaling Partially Compensates for Impaired Toll-like Receptor 4 Responses in LPS-Stimulated IκBNS-Deficient B Cells
Abstract
1. Introduction
2. Materials and Methods
2.1. Mice
2.2. B Cell Isolation and In Vitro Cultures
2.3. CTV Labeling
2.4. Cell Cycle Analysis
2.5. Phosphoflow Cytometry
2.6. Flow Cytometry
2.7. Seahorse Mitochondrial Stress Test
2.8. Western Blot Analysis
2.9. Statistics
3. Results
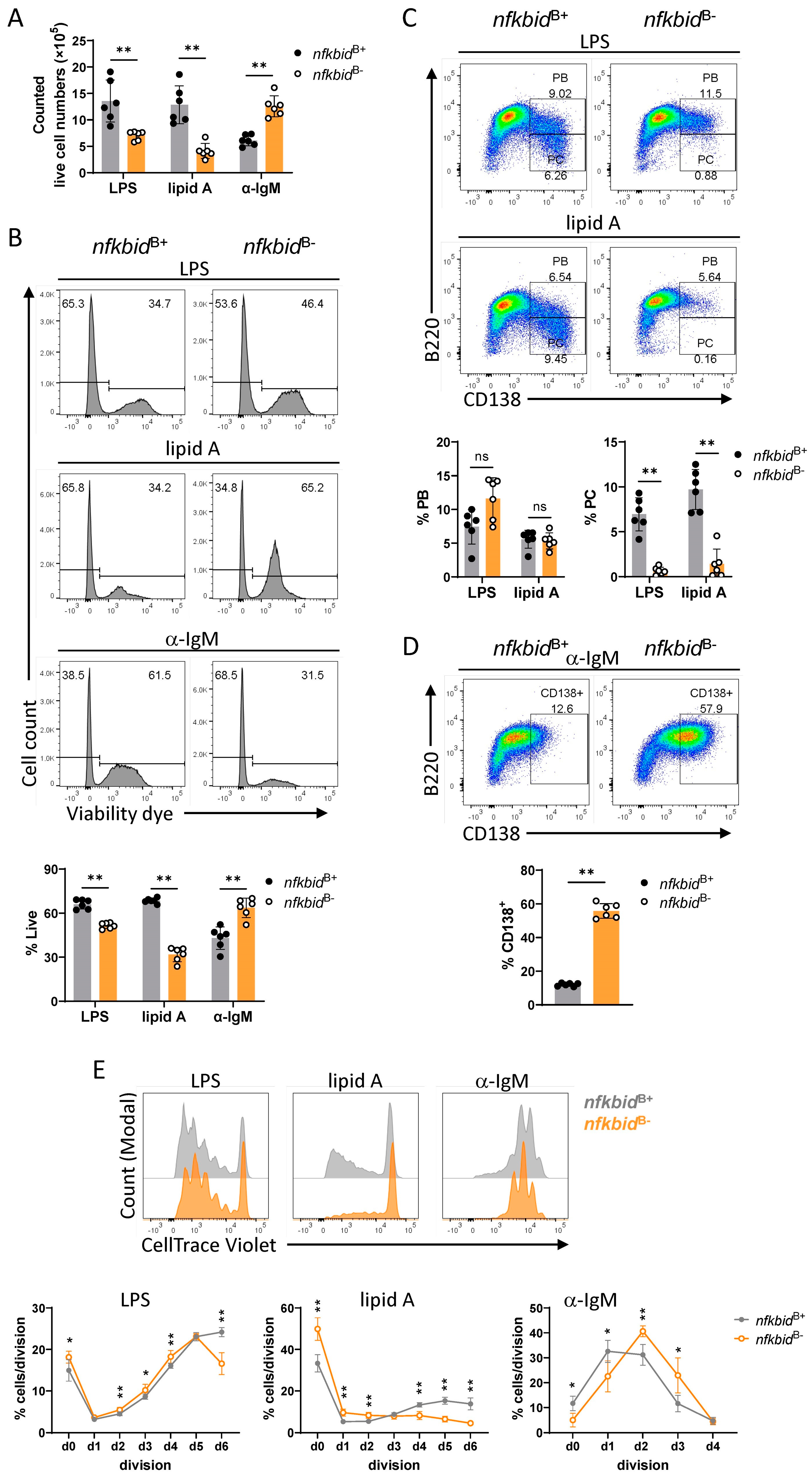
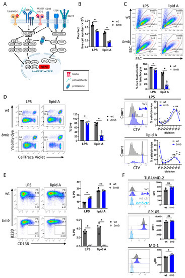
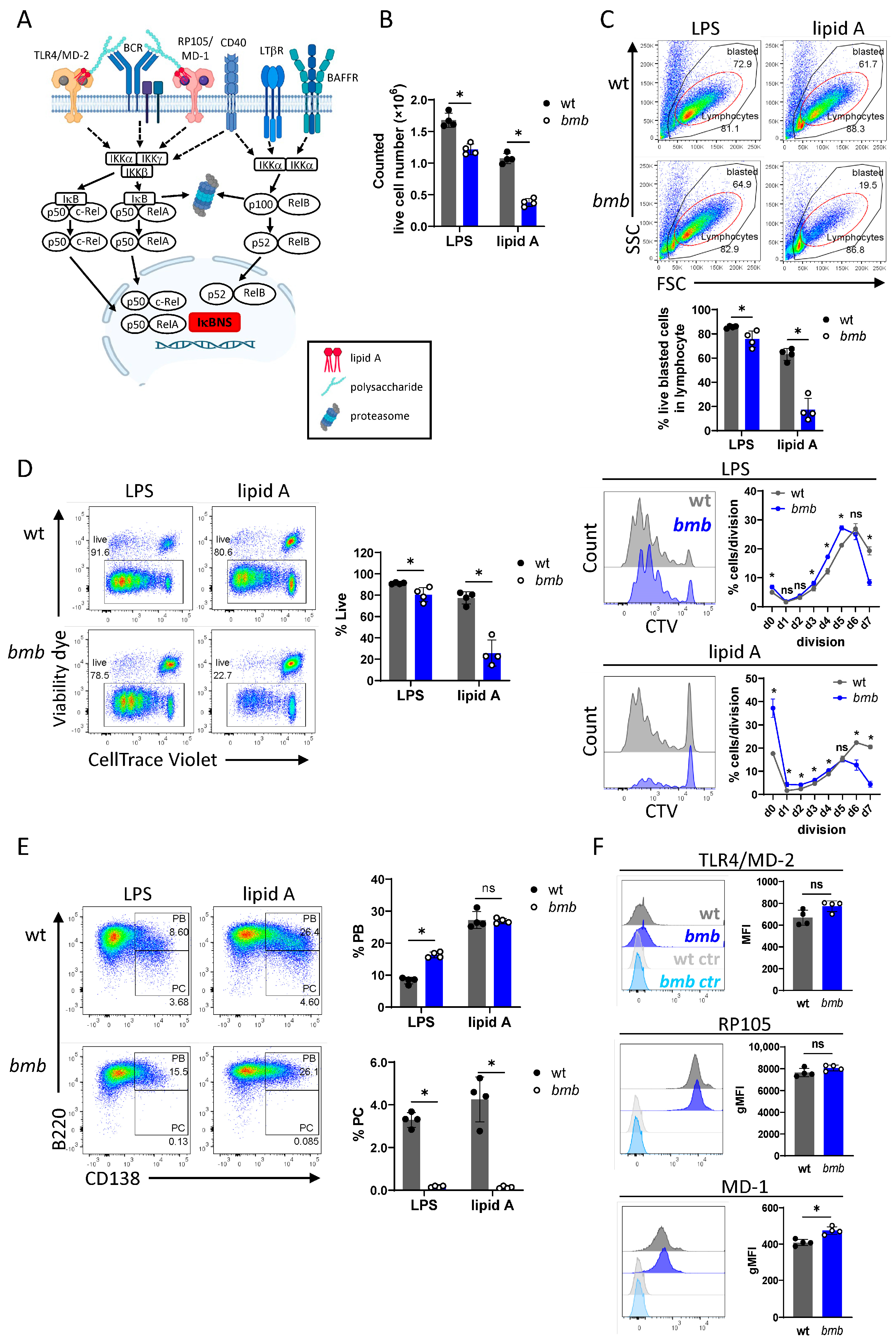
3.1. IκBNS-Deficient B Cells Display Impaired Survival, Proliferation, and Differentiation in Response to TLR4 Agonists
3.2. IκBNS-Deficient B Cells Display Improved Survival, Proliferation, and Differentiation in Response to BCR Stimulation
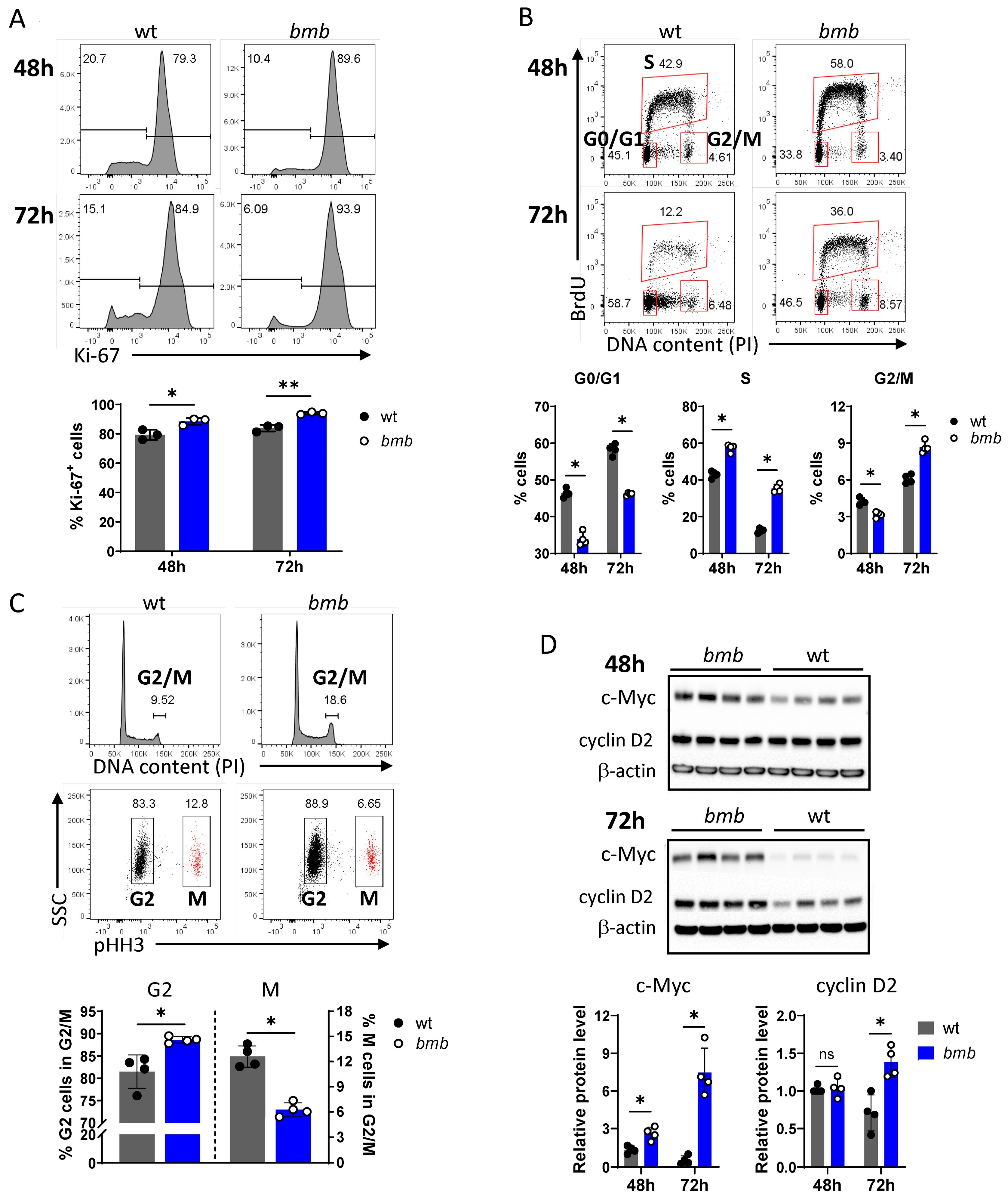
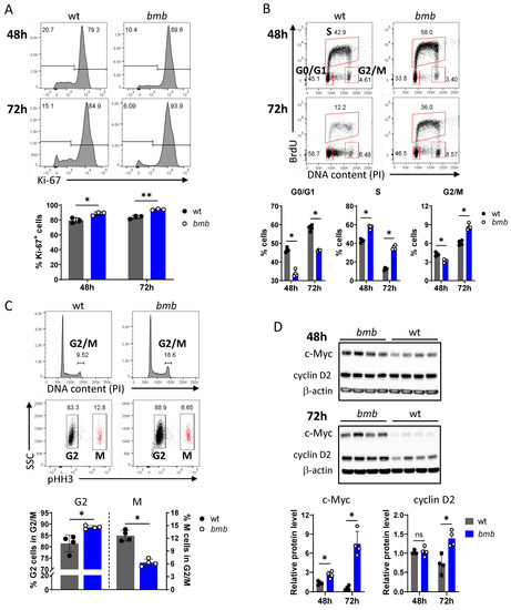
3.3. Accelerated Cell Cycle Progression of BCR-Stimulated IκBNS-Deficient B Cells Is Associated with a Partial Block in G2
3.4. Increased Mitochondrial Respiration in BCR-Stimulated IκBNS-Deficient B Cells
3.5. Dual Stimulation through BCR and TLR4 Has Synergistic Effect on Viability and Proliferating Capacity in IκBNS-Deficient B Cells
4. Discussion
5. Conclusions
Supplementary Materials
Author Contributions
Funding
Institutional Review Board Statement
Informed Consent Statement
Data Availability Statement
Acknowledgments
Conflicts of Interest
References
- Lesinski, G.B.; Westerink, M.A. Novel vaccine strategies to T-independent antigens. J. Microbiol. Methods 2001, 47, 135–149. [Google Scholar] [CrossRef] [PubMed]
- Mond, J.J.; Lees, A.; Snapper, C.M. T cell-independent antigens type 2. Annu. Rev. Immunol. 1995, 13, 655–692. [Google Scholar] [CrossRef] [PubMed]
- Alexander, C.; Rietschel, E.T. Bacterial lipopolysaccharides and innate immunity. J. Endotoxin. Res. 2001, 7, 167–202. [Google Scholar] [CrossRef] [PubMed]
- Raetz, C.R.; Whitfield, C. Lipopolysaccharide endotoxins. Annu. Rev. Biochem. 2002, 71, 635–700. [Google Scholar] [CrossRef]
- Galanos, C.; Luderitz, O.; Rietschel, E.T.; Westphal, O.; Brade, H.; Brade, L.; Freudenberg, M.; Schade, U.; Imoto, M.; Yoshimura, H.; et al. Synthetic and natural Escherichia coli free lipid A express identical endotoxic activities. Eur. J. Biochem. 1985, 148, 1–5. [Google Scholar] [CrossRef]
- Beutler, B.; Poltorak, A. The search for Lps: 1993–1998. J. Endotoxin. Res. 2000, 6, 269–293. [Google Scholar] [CrossRef]
- Hoshino, K.; Takeuchi, O.; Kawai, T.; Sanjo, H.; Ogawa, T.; Takeda, Y.; Takeda, K.; Akira, S. Cutting edge: Toll-like receptor 4 (TLR4)-deficient mice are hyporesponsive to lipopolysaccharide: Evidence for TLR4 as the Lps gene product. J. Immunol. 1999, 162, 3749–3752. [Google Scholar] [CrossRef]
- Poltorak, A.; He, X.; Smirnova, I.; Liu, M.Y.; Van Huffel, C.; Du, X.; Birdwell, D.; Alejos, E.; Silva, M.; Galanos, C.; et al. Defective LPS signaling in C3H/HeJ and C57BL/10ScCr mice: Mutations in Tlr4 gene. Science 1998, 282, 2085–2088. [Google Scholar] [CrossRef]
- Miyake, K.; Yamashita, Y.; Ogata, M.; Sudo, T.; Kimoto, M. RP105, a novel B cell surface molecule implicated in B cell activation, is a member of the leucine-rich repeat protein family. J. Immunol. 1995, 154, 3333–3340. [Google Scholar] [CrossRef]
- Miyake, K.; Yamashita, Y.; Hitoshi, Y.; Takatsu, K.; Kimoto, M. Murine B cell proliferation and protection from apoptosis with an antibody against a 105-kD molecule: Unresponsiveness of X-linked immunodeficient B cells. J. Exp. Med. 1994, 180, 1217–1224. [Google Scholar] [CrossRef]
- Pone, E.J.; Zhang, J.; Mai, T.; White, C.A.; Li, G.; Sakakura, J.K.; Patel, P.J.; Al-Qahtani, A.; Zan, H.; Xu, Z.; et al. BCR-signalling synergizes with TLR-signalling for induction of AID and immunoglobulin class-switching through the non-canonical NF-kappaB pathway. Nat. Commun. 2012, 3, 767. [Google Scholar] [CrossRef] [PubMed]
- Bonizzi, G.; Karin, M. The two NF-kappaB activation pathways and their role in innate and adaptive immunity. Trends Immunol 2004, 25, 280–288. [Google Scholar] [CrossRef]
- Kawai, T.; Akira, S. The role of pattern-recognition receptors in innate immunity: Update on Toll-like receptors. Nat. Immunol. 2010, 11, 373–384. [Google Scholar] [CrossRef]
- Hayden, M.S.; Ghosh, S. Signaling to NF-kappaB. Genes Dev. 2004, 18, 2195–2224. [Google Scholar] [CrossRef] [PubMed]
- Hayden, M.S.; Ghosh, S. NF-kappaB in immunobiology. Cell Res. 2011, 21, 223–244. [Google Scholar] [CrossRef] [PubMed]
- Li, Q.; Verma, I.M. NF-kappaB regulation in the immune system. Nat. Rev. Immunol. 2002, 2, 725–734. [Google Scholar] [CrossRef]
- Schuster, M.; Annemann, M.; Plaza-Sirvent, C.; Schmitz, I. Atypical IkappaB proteins–nuclear modulators of NF-kappaB signaling. Cell Commun. Signal 2013, 11, 23. [Google Scholar] [CrossRef]
- Arnold, C.N.; Pirie, E.; Dosenovic, P.; McInerney, G.M.; Xia, Y.; Wang, N.; Li, X.; Siggs, O.M.; Karlsson Hedestam, G.B.; Beutler, B. A forward genetic screen reveals roles for Nfkbid, Zeb1, and Ruvbl2 in humoral immunity. Proc. Natl. Acad. Sci. USA 2012, 109, 12286–12293. [Google Scholar] [CrossRef]
- Hirotani, T.; Lee, P.Y.; Kuwata, H.; Yamamoto, M.; Matsumoto, M.; Kawase, I.; Akira, S.; Takeda, K. The nuclear IkappaB protein IkappaBNS selectively inhibits lipopolysaccharide-induced IL-6 production in macrophages of the colonic lamina propria. J. Immunol 2005, 174, 3650–3657. [Google Scholar] [CrossRef]
- Pedersen, G.K.; Adori, M.; Khoenkhoen, S.; Dosenovic, P.; Beutler, B.; Karlsson Hedestam, G.B. B-1a transitional cells are phenotypically distinct and are lacking in mice deficient in IkappaBNS. Proc. Natl. Acad. Sci. USA 2014, 111, E4119-4126. [Google Scholar] [CrossRef]
- Adori, M.; Pedersen, G.K.; Adori, C.; Erikson, E.; Khoenkhoen, S.; Stark, J.M.; Choi, J.H.; Dosenovic, P.; Karlsson, M.C.I.; Beutler, B.; et al. Altered Marginal Zone B Cell Selection in the Absence of IkappaBNS. J. Immunol. 2018, 200, 775–787. [Google Scholar] [CrossRef]
- Erikson, E.; Adori, M.; Khoenkhoen, S.; Zhang, J.; Rorbach, J.; Castro Dopico, X.; Karlsson Hedestam, G. Impaired plasma cell differentiation associates with increased oxidative metabolism in IkappaBNS-deficient B cells. Cell Immunol. 2022, 375, 104516. [Google Scholar] [CrossRef] [PubMed]
- Khoenkhoen, S.; Erikson, E.; Adori, M.; Stark, J.M.; Scholz, J.L.; Cancro, M.P.; Pedersen, G.K.; Karlsson Hedestam, G.B. TACI expression and plasma cell differentiation are impaired in the absence of functional IkappaBNS. Immunol. Cell Biol. 2019, 97, 485–497. [Google Scholar] [CrossRef] [PubMed]
- Khoenkhoen, S.; Adori, M.; Solis-Sayago, D.; Soulier, J.; Russell, J.; Beutler, B.; Pedersen, G.K.; Karlsson Hedestam, G.B. IkappaBNS expression in B cells is dispensable for IgG responses to T cell-dependent antigens. Front. Immunol. 2022, 13, 1000755. [Google Scholar] [CrossRef]
- Cecchini, M.J.; Amiri, M.; Dick, F.A. Analysis of cell cycle position in mammalian cells. J. Vis. Exp. 2012, 59, e3491. [Google Scholar] [CrossRef]
- Zhu, H. Cell Proliferation Assay by Flow Cytometry (BrdU and PI Staining). Bio-Protoc. 2012, 2, e198. [Google Scholar] [CrossRef]
- Shen, Y.; Vignali, P.; Wang, R. Rapid Profiling Cell Cycle by Flow Cytometry Using Concurrent Staining of DNA and Mitotic Markers. Bio.-Protoc. 2017, 7, e2517. [Google Scholar] [CrossRef]
- Rip, J.; de Bruijn, M.J.W.; Kaptein, A.; Hendriks, R.W.; Corneth, O.B.J. Phosphoflow Protocol for Signaling Studies in Human and Murine B Cell Subpopulations. J. Immunol. 2020, 204, 2852–2863. [Google Scholar] [CrossRef]
- Melchers, F.; Braun, V.; Galanos, C. The lipoprotein of the outer membrane of Escherichia coli: A B-lymphocyte mitogen. J. Exp. Med. 1975, 142, 473–482. [Google Scholar] [CrossRef]
- Norvell, A.; Mandik, L.; Monroe, J.G. Engagement of the antigen-receptor on immature murine B lymphocytes results in death by apoptosis. J. Immunol. 1995, 154, 4404–4413. [Google Scholar] [CrossRef]
- Wechsler-Reya, R.J.; Monroe, J.G. Lipopolysaccharide prevents apoptosis and induces responsiveness to antigen receptor cross-linking in immature B cells. Immunology 1996, 89, 356–362. [Google Scholar] [CrossRef] [PubMed]
- Pedersen, G.K.; Adori, M.; Stark, J.M.; Khoenkhoen, S.; Arnold, C.; Beutler, B.; Karlsson Hedestam, G.B. Heterozygous Mutation in IkappaBNS Leads to Reduced Levels of Natural IgM Antibodies and Impaired Responses to T-Independent Type 2 Antigens. Front. Immunol. 2016, 7, 65. [Google Scholar] [CrossRef] [PubMed]
- Wortis, H.H.; Teutsch, M.; Higer, M.; Zheng, J.; Parker, D.C. B-cell activation by crosslinking of surface IgM or ligation of CD40 involves alternative signal pathways and results in different B-cell phenotypes. Proc. Natl. Acad. Sci. USA 1995, 92, 3348–3352. [Google Scholar] [CrossRef] [PubMed]
- Gerdes, J.; Lemke, H.; Baisch, H.; Wacker, H.H.; Schwab, U.; Stein, H. Cell cycle analysis of a cell proliferation-associated human nuclear antigen defined by the monoclonal antibody Ki-67. J. Immunol. 1984, 133, 1710–1715. [Google Scholar] [CrossRef]
- Bretones, G.; Delgado, M.D.; Leon, J. Myc and cell cycle control. Biochim. Biophys. Acta 2015, 1849, 506–516. [Google Scholar] [CrossRef]
- Caro-Maldonado, A.; Wang, R.; Nichols, A.G.; Kuraoka, M.; Milasta, S.; Sun, L.D.; Gavin, A.L.; Abel, E.D.; Kelsoe, G.; Green, D.R.; et al. Metabolic reprogramming is required for antibody production that is suppressed in anergic but exaggerated in chronically BAFF-exposed B cells. J. Immunol. 2014, 192, 3626–3636. [Google Scholar] [CrossRef]
- Doughty, C.A.; Bleiman, B.F.; Wagner, D.J.; Dufort, F.J.; Mataraza, J.M.; Roberts, M.F.; Chiles, T.C. Antigen receptor-mediated changes in glucose metabolism in B lymphocytes: Role of phosphatidylinositol 3-kinase signaling in the glycolytic control of growth. Blood 2006, 107, 4458–4465. [Google Scholar] [CrossRef]
- Dufort, F.J.; Bleiman, B.F.; Gumina, M.R.; Blair, D.; Wagner, D.J.; Roberts, M.F.; Abu-Amer, Y.; Chiles, T.C. Cutting edge: IL-4-mediated protection of primary B lymphocytes from apoptosis via Stat6-dependent regulation of glycolytic metabolism. J. Immunol. 2007, 179, 4953–4957. [Google Scholar] [CrossRef]
- Jellusova, J.; Cato, M.H.; Apgar, J.R.; Ramezani-Rad, P.; Leung, C.R.; Chen, C.; Richardson, A.D.; Conner, E.M.; Benschop, R.J.; Woodgett, J.R.; et al. Gsk3 is a metabolic checkpoint regulator in B cells. Nat. Immunol. 2017, 18, 303–312. [Google Scholar] [CrossRef]
- Woodland, R.T.; Fox, C.J.; Schmidt, M.R.; Hammerman, P.S.; Opferman, J.T.; Korsmeyer, S.J.; Hilbert, D.M.; Thompson, C.B. Multiple signaling pathways promote B lymphocyte stimulator dependent B-cell growth and survival. Blood 2008, 111, 750–760. [Google Scholar] [CrossRef]
- Minguet, S.; Dopfer, E.P.; Pollmer, C.; Freudenberg, M.A.; Galanos, C.; Reth, M.; Huber, M.; Schamel, W.W. Enhanced B-cell activation mediated by TLR4 and BCR crosstalk. Eur. J. Immunol. 2008, 38, 2475–2487. [Google Scholar] [CrossRef] [PubMed]
- Chen-Bettecken, U.; Wecker, E.; Schimpl, A. IgM RNA switch from membrane to secretory form is prevented by adding antireceptor antibody to bacterial lipopolysaccharide-stimulated murine primary B-cell cultures. Proc. Natl. Acad. Sci. USA 1985, 82, 7384–7388. [Google Scholar] [CrossRef] [PubMed]
- Andersson, J.; Bullock, W.W.; Melchers, F. Inhibition of mitogenic stimulation of mouse lymphocytes by anti-mouse immunoglobulin antibodies. I. Mode of action. Eur. J. Immunol. 1974, 4, 715–722. [Google Scholar] [CrossRef]
- Sha, W.C.; Liou, H.C.; Tuomanen, E.I.; Baltimore, D. Targeted disruption of the p50 subunit of NF-kappa B leads to multifocal defects in immune responses. Cell 1995, 80, 321–330. [Google Scholar] [CrossRef] [PubMed]
- Snapper, C.M.; Zelazowski, P.; Rosas, F.R.; Kehry, M.R.; Tian, M.; Baltimore, D.; Sha, W.C. B cells from p50/NF-kappa B knockout mice have selective defects in proliferation, differentiation, germ-line CH transcription, and Ig class switching. J. Immunol. 1996, 156, 183–191. [Google Scholar] [CrossRef] [PubMed]
- Kontgen, F.; Grumont, R.J.; Strasser, A.; Metcalf, D.; Li, R.; Tarlinton, D.; Gerondakis, S. Mice lacking the c-rel proto-oncogene exhibit defects in lymphocyte proliferation, humoral immunity, and interleukin-2 expression. Genes Dev. 1995, 9, 1965–1977. [Google Scholar] [CrossRef]
- Snapper, C.M.; Rosas, F.R.; Zelazowski, P.; Moorman, M.A.; Kehry, M.R.; Bravo, R.; Weih, F. B cells lacking RelB are defective in proliferative responses, but undergo normal B cell maturation to Ig secretion and Ig class switching. J. Exp. Med. 1996, 184, 1537–1541. [Google Scholar] [CrossRef]
- Horwitz, B.H.; Zelazowski, P.; Shen, Y.; Wolcott, K.M.; Scott, M.L.; Baltimore, D.; Snapper, C.M. The p65 subunit of NF-kappa B is redundant with p50 during B cell proliferative responses, and is required for germline CH transcription and class switching to IgG3. J. Immunol. 1999, 162, 1941–1946. [Google Scholar] [CrossRef]
- Pohl, T.; Gugasyan, R.; Grumont, R.J.; Strasser, A.; Metcalf, D.; Tarlinton, D.; Sha, W.; Baltimore, D.; Gerondakis, S. The combined absence of NF-kappa B1 and c-Rel reveals that overlapping roles for these transcription factors in the B cell lineage are restricted to the activation and function of mature cells. Proc. Natl. Acad. Sci. USA 2002, 99, 4514–4519. [Google Scholar] [CrossRef]
- Shimazu, R.; Akashi, S.; Ogata, H.; Nagai, Y.; Fukudome, K.; Miyake, K.; Kimoto, M. MD-2, a molecule that confers lipopolysaccharide responsiveness on Toll-like receptor 4. J. Exp. Med. 1999, 189, 1777–1782. [Google Scholar] [CrossRef]
- Akashi, S.; Shimazu, R.; Ogata, H.; Nagai, Y.; Takeda, K.; Kimoto, M.; Miyake, K. Cutting edge: Cell surface expression and lipopolysaccharide signaling via the toll-like receptor 4-MD-2 complex on mouse peritoneal macrophages. J. Immunol. 2000, 164, 3471–3475. [Google Scholar] [CrossRef] [PubMed]
- Ohto, U.; Fukase, K.; Miyake, K.; Satow, Y. Crystal structures of human MD-2 and its complex with antiendotoxic lipid IVa. Science 2007, 316, 1632–1634. [Google Scholar] [CrossRef] [PubMed]
- Kim, H.M.; Park, B.S.; Kim, J.I.; Kim, S.E.; Lee, J.; Oh, S.C.; Enkhbayar, P.; Matsushima, N.; Lee, H.; Yoo, O.J.; et al. Crystal structure of the TLR4-MD-2 complex with bound endotoxin antagonist Eritoran. Cell 2007, 130, 906–917. [Google Scholar] [CrossRef] [PubMed]
- Fitzgerald, K.A.; Palsson-McDermott, E.M.; Bowie, A.G.; Jefferies, C.A.; Mansell, A.S.; Brady, G.; Brint, E.; Dunne, A.; Gray, P.; Harte, M.T.; et al. Mal (MyD88-adapter-like) is required for Toll-like receptor-4 signal transduction. Nature 2001, 413, 78–83. [Google Scholar] [CrossRef]
- Kawai, T.; Takeuchi, O.; Fujita, T.; Inoue, J.; Muhlradt, P.F.; Sato, S.; Hoshino, K.; Akira, S. Lipopolysaccharide stimulates the MyD88-independent pathway and results in activation of IFN-regulatory factor 3 and the expression of a subset of lipopolysaccharide-inducible genes. J. Immunol. 2001, 167, 5887–5894. [Google Scholar] [CrossRef]
- Nagai, Y.; Akashi, S.; Nagafuku, M.; Ogata, M.; Iwakura, Y.; Akira, S.; Kitamura, T.; Kosugi, A.; Kimoto, M.; Miyake, K. Essential role of MD-2 in LPS responsiveness and TLR4 distribution. Nat. Immunol. 2002, 3, 667–672. [Google Scholar] [CrossRef] [PubMed]
- Ogata, H.; Su, I.; Miyake, K.; Nagai, Y.; Akashi, S.; Mecklenbrauker, I.; Rajewsky, K.; Kimoto, M.; Tarakhovsky, A. The toll-like receptor protein RP105 regulates lipopolysaccharide signaling in B cells. J. Exp. Med. 2000, 192, 23–29. [Google Scholar] [CrossRef]
- Schultz, T.E.; Blumenthal, A. The RP105/MD-1 complex: Molecular signaling mechanisms and pathophysiological implications. J. Leukoc. Biol. 2017, 101, 183–192. [Google Scholar] [CrossRef]
- Nagai, Y.; Shimazu, R.; Ogata, H.; Akashi, S.; Sudo, K.; Yamasaki, H.; Hayashi, S.; Iwakura, Y.; Kimoto, M.; Miyake, K. Requirement for MD-1 in cell surface expression of RP105/CD180 and B-cell responsiveness to lipopolysaccharide. Blood 2002, 99, 1699–1705. [Google Scholar] [CrossRef]
- Yanagibashi, T.; Nagai, Y.; Watanabe, Y.; Ikutani, M.; Hirai, Y.; Takatsu, K. Differential requirements of MyD88 and TRIF pathways in TLR4-mediated immune responses in murine B cells. Immunol. Lett. 2015, 163, 22–31. [Google Scholar] [CrossRef]
- Souvannavong, V.; Brown, S.; Sarih, M.; Adam, A. Expression and visualization during cell cycle progression of alkaline phosphatase in B lymphocytes from C3H/HeJ mice. J. Leukoc. Biol. 1994, 55, 626–632. [Google Scholar] [CrossRef] [PubMed]
- Souvannavong, V.; Lemaire, C.; Chaby, R. Lipopolysaccharide protects primary B lymphocytes from apoptosis by preventing mitochondrial dysfunction and bax translocation to mitochondria. Infect. Immun. 2004, 72, 3260–3266. [Google Scholar] [CrossRef] [PubMed]
- Banerjee, A.; Grumont, R.; Gugasyan, R.; White, C.; Strasser, A.; Gerondakis, S. NF-kappaB1 and c-Rel cooperate to promote the survival of TLR4-activated B cells by neutralizing Bim via distinct mechanisms. Blood 2008, 112, 5063–5073. [Google Scholar] [CrossRef] [PubMed]
- Sanderson, R.D.; Lalor, P.; Bernfield, M. B lymphocytes express and lose syndecan at specific stages of differentiation. Cell Regul. 1989, 1, 27–35. [Google Scholar] [CrossRef]
- Chilosi, M.; Adami, F.; Lestani, M.; Montagna, L.; Cimarosto, L.; Semenzato, G.; Pizzolo, G.; Menestrina, F. CD138/syndecan-1: A useful immunohistochemical marker of normal and neoplastic plasma cells on routine trephine bone marrow biopsies. Mod. Pathol. 1999, 12, 1101–1106. [Google Scholar]
- Smith, K.G.; Hewitson, T.D.; Nossal, G.J.; Tarlinton, D.M. The phenotype and fate of the antibody-forming cells of the splenic foci. Eur. J. Immunol. 1996, 26, 444–448. [Google Scholar] [CrossRef]
- Brunswick, M.; Finkelman, F.D.; Highet, P.F.; Inman, J.K.; Dintzis, H.M.; Mond, J.J. Picogram quantities of anti-Ig antibodies coupled to dextran induce B cell proliferation. J. Immunol. 1988, 140, 3364–3372. [Google Scholar] [CrossRef]
- Parker, D.C.; Wadsworth, D.C.; Schneider, G.B. Activation of murine B lymphocytes by anti-immunoglobulin is an inductive signal leading to immunoglobulin secretion. J. Exp. Med. 1980, 152, 138–150. [Google Scholar] [CrossRef]
- McCarron, M.J.; Park, P.W.; Fooksman, D.R. CD138 mediates selection of mature plasma cells by regulating their survival. Blood 2017, 129, 2749–2759. [Google Scholar] [CrossRef]
- Saunders, S.; Jalkanen, M.; O’Farrell, S.; Bernfield, M. Molecular cloning of syndecan, an integral membrane proteoglycan. J. Cell Biol. 1989, 108, 1547–1556. [Google Scholar] [CrossRef]
- Moreaux, J.; Sprynski, A.C.; Dillon, S.R.; Mahtouk, K.; Jourdan, M.; Ythier, A.; Moine, P.; Robert, N.; Jourdan, E.; Rossi, J.F.; et al. APRIL and TACI interact with syndecan-1 on the surface of multiple myeloma cells to form an essential survival loop. Eur. J. Haematol. 2009, 83, 119–129. [Google Scholar] [CrossRef] [PubMed]
- Grumont, R.J.; Rourke, I.J.; O’Reilly, L.A.; Strasser, A.; Miyake, K.; Sha, W.; Gerondakis, S. B lymphocytes differentially use the Rel and nuclear factor kappaB1 (NF-kappaB1) transcription factors to regulate cell cycle progression and apoptosis in quiescent and mitogen-activated cells. J. Exp. Med. 1998, 187, 663–674. [Google Scholar] [CrossRef] [PubMed]
- Grumont, R.J.; Strasser, A.; Gerondakis, S. B cell growth is controlled by phosphatidylinosotol 3-kinase-dependent induction of Rel/NF-kappaB regulated c-myc transcription. Mol. Cell 2002, 10, 1283–1294. [Google Scholar] [CrossRef] [PubMed]
- Schmidt, E.V. The role of c-myc in cellular growth control. Oncogene 1999, 18, 2988–2996. [Google Scholar] [CrossRef]
- Iritani, B.M.; Eisenman, R.N. c-Myc enhances protein synthesis and cell size during B lymphocyte development. Proc. Natl. Acad. Sci. USA 1999, 96, 13180–13185. [Google Scholar] [CrossRef]
- Schuhmacher, M.; Staege, M.S.; Pajic, A.; Polack, A.; Weidle, U.H.; Bornkamm, G.W.; Eick, D.; Kohlhuber, F. Control of cell growth by c-Myc in the absence of cell division. Curr. Biol. 1999, 9, 1255–1258. [Google Scholar] [CrossRef]
- Malumbres, M.; Barbacid, M. Cell cycle, CDKs and cancer: A changing paradigm. Nat. Rev. Cancer 2009, 9, 153–166. [Google Scholar] [CrossRef]
- Lee, H.; Arsura, M.; Wu, M.; Duyao, M.; Buckler, A.J.; Sonenshein, G.E. Role of Rel-related factors in control of c-myc gene transcription in receptor-mediated apoptosis of the murine B cell WEHI 231 line. J. Exp. Med. 1995, 181, 1169–1177. [Google Scholar] [CrossRef]
- Heikkila, R.; Schwab, G.; Wickstrom, E.; Loke, S.L.; Pluznik, D.H.; Watt, R.; Neckers, L.M. A c-myc antisense oligodeoxynucleotide inhibits entry into S phase but not progress from G0 to G1. Nature 1987, 328, 445–449. [Google Scholar] [CrossRef]
- de Alboran, I.M.; O’Hagan, R.C.; Gartner, F.; Malynn, B.; Davidson, L.; Rickert, R.; Rajewsky, K.; DePinho, R.A.; Alt, F.W. Analysis of C-MYC function in normal cells via conditional gene-targeted mutation. Immunity 2001, 14, 45–55. [Google Scholar] [CrossRef]
- Bouchard, C.; Thieke, K.; Maier, A.; Saffrich, R.; Hanley-Hyde, J.; Ansorge, W.; Reed, S.; Sicinski, P.; Bartek, J.; Eilers, M. Direct induction of cyclin D2 by Myc contributes to cell cycle progression and sequestration of p27. EMBO J. 1999, 18, 5321–5333. [Google Scholar] [CrossRef] [PubMed]
- Solvason, N.; Wu, W.W.; Parry, D.; Mahony, D.; Lam, E.W.; Glassford, J.; Klaus, G.G.; Sicinski, P.; Weinberg, R.; Liu, Y.J.; et al. Cyclin D2 is essential for BCR-mediated proliferation and CD5 B cell development. Int. Immunol. 2000, 12, 631–638. [Google Scholar] [CrossRef] [PubMed]
- Tanguay, D.A.; Chiles, T.C. Regulation of the catalytic subunit (p34PSK-J3/cdk4) for the major D-type cyclin in mature B lymphocytes. J. Immunol. 1996, 156, 539–548. [Google Scholar] [CrossRef]
- Akkaya, M.; Traba, J.; Roesler, A.S.; Miozzo, P.; Akkaya, B.; Theall, B.P.; Sohn, H.; Pena, M.; Smelkinson, M.; Kabat, J.; et al. Second signals rescue B cells from activation-induced mitochondrial dysfunction and death. Nat. Immunol. 2018, 19, 871–884. [Google Scholar] [CrossRef] [PubMed]
- Salzer, U.; Grimbacher, B. Common variable immunodeficiency: The power of co-stimulation. Semin. Immunol. 2006, 18, 337–346. [Google Scholar] [CrossRef]







Disclaimer/Publisher’s Note: The statements, opinions and data contained in all publications are solely those of the individual author(s) and contributor(s) and not of MDPI and/or the editor(s). MDPI and/or the editor(s) disclaim responsibility for any injury to people or property resulting from any ideas, methods, instructions or products referred to in the content. |
© 2023 by the authors. Licensee MDPI, Basel, Switzerland. This article is an open access article distributed under the terms and conditions of the Creative Commons Attribution (CC BY) license (https://creativecommons.org/licenses/by/4.0/).
Share and Cite
Adori, M.; Khoenkhoen, S.; Zhang, J.; Dopico, X.C.; Karlsson Hedestam, G.B. Enhanced B Cell Receptor Signaling Partially Compensates for Impaired Toll-like Receptor 4 Responses in LPS-Stimulated IκBNS-Deficient B Cells. Cells 2023, 12, 1229. https://doi.org/10.3390/cells12091229
Adori M, Khoenkhoen S, Zhang J, Dopico XC, Karlsson Hedestam GB. Enhanced B Cell Receptor Signaling Partially Compensates for Impaired Toll-like Receptor 4 Responses in LPS-Stimulated IκBNS-Deficient B Cells. Cells. 2023; 12(9):1229. https://doi.org/10.3390/cells12091229
Chicago/Turabian StyleAdori, Monika, Sharesta Khoenkhoen, Jingdian Zhang, Xaquin Castro Dopico, and Gunilla B. Karlsson Hedestam. 2023. "Enhanced B Cell Receptor Signaling Partially Compensates for Impaired Toll-like Receptor 4 Responses in LPS-Stimulated IκBNS-Deficient B Cells" Cells 12, no. 9: 1229. https://doi.org/10.3390/cells12091229
APA StyleAdori, M., Khoenkhoen, S., Zhang, J., Dopico, X. C., & Karlsson Hedestam, G. B. (2023). Enhanced B Cell Receptor Signaling Partially Compensates for Impaired Toll-like Receptor 4 Responses in LPS-Stimulated IκBNS-Deficient B Cells. Cells, 12(9), 1229. https://doi.org/10.3390/cells12091229

