High-Throughput Microscopy Analysis of Mitochondrial Membrane Potential in 2D and 3D Models
Abstract
1. Introduction
2. Materials and Methods
2.1. Cell Culture
2.1.1. Human Cell Lines
2.1.2. Primary Cell Lines
Isolation and Differentiation of Human Macrophages
2.1.3. 3D Models
LUHMES Cells and Formation of Spheroids
Myofibers
2.2. TMRM Fluorescence Measurements Using High-Content Microscopy
2.2.1. TMRM Fluorescence Measurement in Human Fibroblasts
2.2.2. TMRM Fluorescence Measurement in LUHMES
2.2.3. TMRM Fluorescence Measurement in Myofibers
2.2.4. TMRM Fluorescence Measurement in Cell Co-Cultures
2.3. Machine Learning Approaches in Co-Cultures of Cancer Cells-Macrophages
2.4. Cell Cycle Analysis of Cancer Cells
3. Results
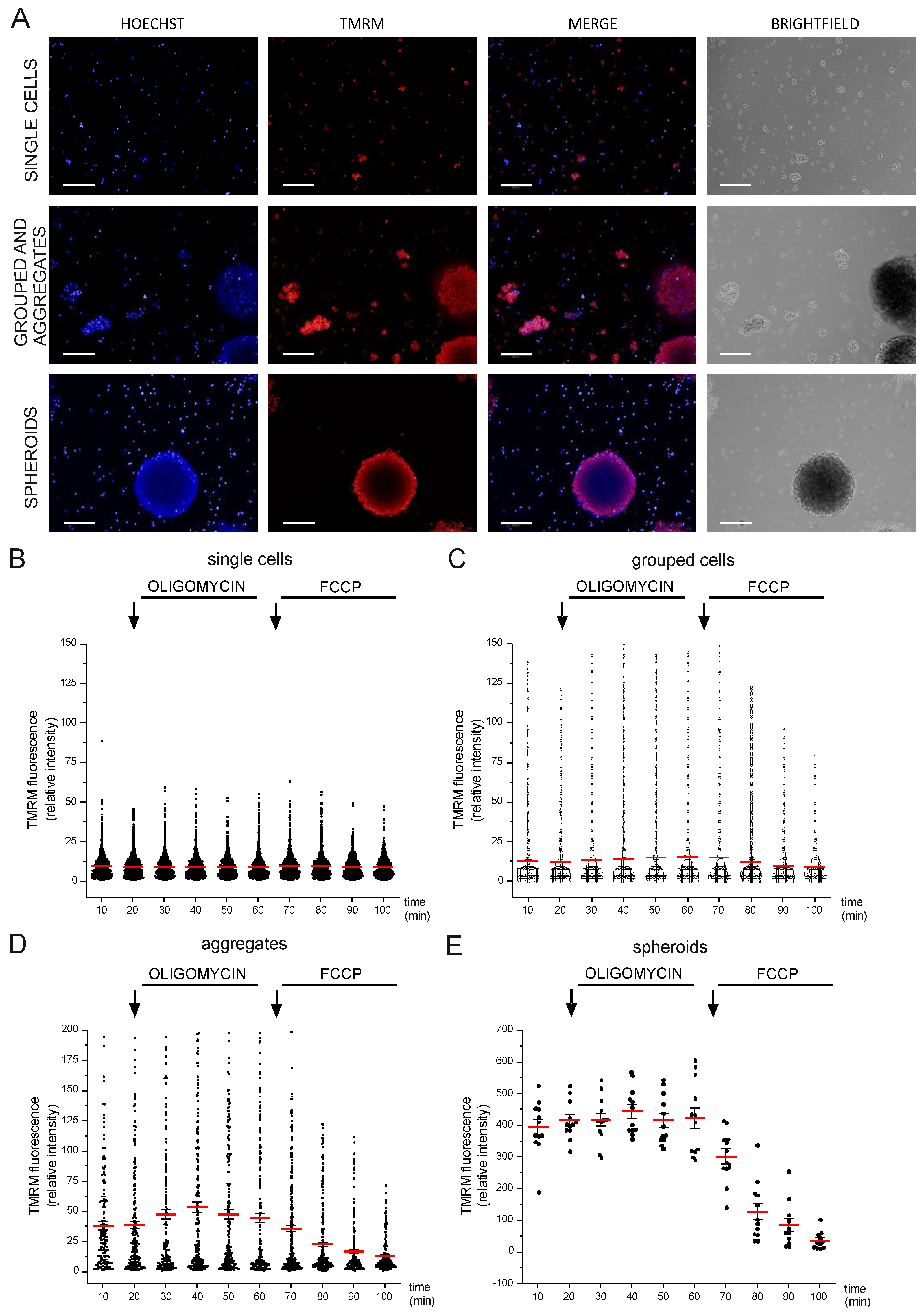
3.1. Measurements of ΔΨm Kinetics Based on High-Content Microscopy
3.2. ΔΨm Analysis in the Neural Precursor Cells and Spheroids
3.3. ΔΨm Analysis in Isolated Muscle Fibers
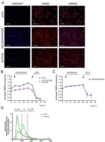
3.4. Development of Machine Learning Approach to Distinguish Cell Populations in Co-Cultures
3.5. High-Content Imaging of ΔΨm in Co-Cultures: A Machine Learning Approach
4. Discussion
Supplementary Materials
Author Contributions
Funding
Institutional Review Board Statement
Informed Consent Statement
Data Availability Statement
Acknowledgments
Conflicts of Interest
References
- Scorrano, L. Keeping mitochondria in shape: A matter of life and death. Eur. J. Clin. Investig. 2013, 43, 886–893. [Google Scholar] [CrossRef] [PubMed]
- Zorova, L.D.; Popkov, V.A.; Plotnikov, E.Y.; Silachev, D.N.; Pevzner, I.B.; Jankauskas, S.S.; Babenko, V.A.; Zorov, S.D.; Balakireva, A.V.; Juhaszova, M.; et al. Mitochondrial membrane potential. Anal. Biochem. 2018, 552, 50–59. [Google Scholar] [CrossRef] [PubMed]
- Benard, G.; Rossignol, R. Ultrastructure of the mitochondrion and its bearing on function and bioenergetics. Antioxid. Redox Signal. 2008, 10, 1313–1342. [Google Scholar] [CrossRef]
- Dzbek, J.; Korzeniewski, B. Control over the contribution of the mitochondrial membrane potential (DeltaPsi) and proton gradient (DeltapH) to the protonmotive force (Deltap). In silico studies. J. Biol. Chem. 2008, 283, 33232–33239. [Google Scholar] [CrossRef]
- Fahanik-Babaei, J.; Rezaee, B.; Nazari, M.; Torabi, N.; Saghiri, R.; Sauve, R.; Eliassi, A. A new brain mitochondrial sodium-sensitive potassium channel: Effect of sodium ions on respiratory chain activity. J. Cell Sci. 2020, 133, jcs242446. [Google Scholar] [CrossRef]
- Schulz, R.; Di Lisa, F. Mitochondrial potassium homeostasis: A central player in cardioprotection. Cardiovasc. Res. 2016, 110, 4–5. [Google Scholar] [CrossRef] [PubMed]
- Rovini, A.; Heslop, K.; Hunt, E.G.; Morris, M.E.; Fang, D.; Gooz, M.; Gerencser, A.A.; Maldonado, E.N. Quantitative analysis of mitochondrial membrane potential heterogeneity in unsynchronized and synchronized cancer cells. FASEB J. Off. Publ. Fed. Am. Soc. Exp. Biol. 2021, 35, e21148. [Google Scholar] [CrossRef]
- Perry, S.W.; Norman, J.P.; Barbieri, J.; Brown, E.B.; Gelbard, H.A. Mitochondrial membrane potential probes and the proton gradient: A practical usage guide. Biotechniques 2011, 50, 98–115. [Google Scholar] [CrossRef]
- Ramadass, R.; Bereiter-Hahn, J. How DASPMI reveals mitochondrial membrane potential: Fluorescence decay kinetics and steady-state anisotropy in living cells. Biophys. J. 2008, 95, 4068–4076. [Google Scholar] [CrossRef]
- Giacomello, M.; Pyakurel, A.; Glytsou, C.; Scorrano, L. The cell biology of mitochondrial membrane dynamics. Nat. Rev. Mol. Cell Biol. 2020, 21, 204–224. [Google Scholar] [CrossRef] [PubMed]
- Creed, S.; McKenzie, M. Measurement of Mitochondrial Membrane Potential with the Fluorescent Dye Tetramethylrhodamine Methyl Ester (TMRM). Methods Mol. Biol. 2019, 1928, 69–76. [Google Scholar] [CrossRef]
- Baranov, S.V.; Baranova, O.V.; Yablonska, S.; Suofu, Y.; Vazquez, A.L.; Kozai, T.D.Y.; Cui, X.T.; Ferrando, L.M.; Larkin, T.M.; Tyurina, Y.Y.; et al. Mitochondria modulate programmed neuritic retraction. Proc. Natl. Acad. Sci. USA 2019, 116, 650–659. [Google Scholar] [CrossRef] [PubMed]
- Wolf, D.M.; Segawa, M.; Kondadi, A.K.; Anand, R.; Bailey, S.T.; Reichert, A.S.; van der Bliek, A.M.; Shackelford, D.B.; Liesa, M.; Shirihai, O.S. Individual cristae within the same mitochondrion display different membrane potentials and are functionally independent. EMBO J. 2019, 38, e101056. [Google Scholar] [CrossRef]
- Woodward, K.J.; Stampalia, J.; Vanyai, H.; Rijhumal, H.; Potts, K.; Taylor, F.; Peverall, J.; Grumball, T.; Sivamoorthy, S.; Alinejad-Rokny, H.; et al. Atypical nested 22q11.2 duplications between LCR22B and LCR22D are associated with neurodevelopmental phenotypes including autism spectrum disorder with incomplete penetrance. Mol. Genet. Genom. Med. 2019, 7, e00507. [Google Scholar] [CrossRef] [PubMed]
- Smiley, S.T.; Reers, M.; Mottola-Hartshorn, C.; Lin, M.; Chen, A.; Smith, T.W.; Steele, G.D., Jr.; Chen, L.B. Intracellular heterogeneity in mitochondrial membrane potentials revealed by a J-aggregate-forming lipophilic cation JC-1. Proc. Natl. Acad. Sci. USA 1991, 88, 3671–3675. [Google Scholar] [CrossRef] [PubMed]
- Bereiter-Hahn, J.; Vöth, M. Do single mitochondria contain zones with different membrane potential? In EBO Experimental Biology Online Annual 1998; Bridges, C.R., Sanders, D., Curtis, A., Eds.; Springer: Berlin/Heidelberg, Germany, 1999; pp. 163–179. [Google Scholar]
- Rego, A.C.; Vesce, S.; Nicholls, D.G. The mechanism of mitochondrial membrane potential retention following release of cytochrome c in apoptotic GT1-7 neural cells. Cell Death Differ. 2001, 8, 995–1003. [Google Scholar] [CrossRef]
- Iannetti, E.F.; Smeitink, J.A.M.; Beyrath, J.; Willems, P.H.G.M.; Koopman, W.J.H. Multiplexed high-content analysis of mitochondrial morphofunction using live-cell microscopy. Nat. Protoc. 2016, 11, 1693–1710. [Google Scholar] [CrossRef]
- Iannetti, E.F.; Willems, P.H.; Pellegrini, M.; Beyrath, J.; Smeitink, J.A.; Blanchet, L.; Koopman, W.J. Toward high-content screening of mitochondrial morphology and membrane potential in living cells. Int. J. Biochem. Cell Biol. 2015, 63, 66–70. [Google Scholar] [CrossRef]
- Chemello, F.; Bean, C.; Cancellara, P.; Laveder, P.; Reggiani, C.; Lanfranchi, G. Microgenomic analysis in skeletal muscle: Expression signatures of individual fast and slow myofibers. PLoS ONE 2011, 6, e16807. [Google Scholar] [CrossRef]
- Chollet, F. Keras, GitHub. 2015. Available online: https://github.com/fchollet/keras (accessed on 1 June 2022).
- Abadi, M.; Barham, P.; Chen, J.M.; Chen, Z.F.; Davis, A.; Dean, J.; Devin, M.; Ghemawat, S.; Irving, G.; Isard, M.; et al. TensorFlow: A system for large-scale machine learning. In Proceedings of the Osdi’16: 12th Usenix Symposium on Operating Systems Design and Implementation, Savannah, GA, USA, 2–4 November 2016; pp. 265–283. [Google Scholar]
- Leite, P.E.C.; Pereira, M.R.; Harris, G.; Pamies, D.; dos Santos, L.M.G.; Granjeiro, J.M.; Hogberg, H.T.; Hartung, T.; Smirnova, L. Suitability of 3D human brain spheroid models to distinguish toxic effects of gold and poly-lactic acid nanoparticles to assess biocompatibility for brain drug delivery. Part. Fibre Toxicol. 2019, 16, 22. [Google Scholar] [CrossRef]
- Anderson, R.L.; Balasas, T.; Callaghan, J.; Coombes, R.C.; Evans, J.; Hall, J.A.; Kinrade, S.; Jones, D.; Jones, P.S.; Jones, R.; et al. A framework for the development of effective anti-metastatic agents. Nat. Rev. Clin. Oncol. 2019, 16, 185–204. [Google Scholar] [CrossRef] [PubMed]
- Gambini, E.; Martinelli, I.; Stadiotti, I.; Vinci, M.C.; Scopece, A.; Eramo, L.; Sommariva, E.; Resta, J.; Benaouadi, S.; Cogliati, E.; et al. Differences in Mitochondrial Membrane Potential Identify Distinct Populations of Human Cardiac Mesenchymal Progenitor Cells. Int. J. Mol. Sci. 2020, 21, 7467. [Google Scholar] [CrossRef]
- Sukumar, M.; Liu, J.; Mehta, G.U.; Patel, S.J.; Roychoudhuri, R.; Crompton, J.G.; Klebanoff, C.A.; Ji, Y.; Li, P.; Yu, Z.; et al. Mitochondrial Membrane Potential Identifies Cells with Enhanced Stemness for Cellular Therapy. Cell Metab. 2016, 23, 63–76. [Google Scholar] [CrossRef] [PubMed]
- Tse, H.M.; Gardner, G.; Dominguez-Bendala, J.; Fraker, C.A. The Importance of Proper Oxygenation in 3D Culture. Front. Bioeng. Biotechnol. 2021, 9, 634403. [Google Scholar] [CrossRef]
- Gnaiger, E.; Steinlechner-Maran, R.; Méndez, G.; Eberl, T.; Margreiter, R. Control of mitochondrial and cellular respiration by oxygen. J. Bioenerg. Biomembr. 1995, 27, 583–596. [Google Scholar] [CrossRef] [PubMed]




Disclaimer/Publisher’s Note: The statements, opinions and data contained in all publications are solely those of the individual author(s) and contributor(s) and not of MDPI and/or the editor(s). MDPI and/or the editor(s) disclaim responsibility for any injury to people or property resulting from any ideas, methods, instructions or products referred to in the content. |
© 2023 by the authors. Licensee MDPI, Basel, Switzerland. This article is an open access article distributed under the terms and conditions of the Creative Commons Attribution (CC BY) license (https://creativecommons.org/licenses/by/4.0/).
Share and Cite
Vianello, C.; Dal Bello, F.; Shin, S.H.; Schiavon, S.; Bean, C.; Magalhães Rebelo, A.P.; Knedlík, T.; Esfahani, E.N.; Costiniti, V.; Lacruz, R.S.; et al. High-Throughput Microscopy Analysis of Mitochondrial Membrane Potential in 2D and 3D Models. Cells 2023, 12, 1089. https://doi.org/10.3390/cells12071089
Vianello C, Dal Bello F, Shin SH, Schiavon S, Bean C, Magalhães Rebelo AP, Knedlík T, Esfahani EN, Costiniti V, Lacruz RS, et al. High-Throughput Microscopy Analysis of Mitochondrial Membrane Potential in 2D and 3D Models. Cells. 2023; 12(7):1089. https://doi.org/10.3390/cells12071089
Chicago/Turabian StyleVianello, Caterina, Federica Dal Bello, Sang Hun Shin, Sara Schiavon, Camilla Bean, Ana Paula Magalhães Rebelo, Tomáš Knedlík, Emad Norouzi Esfahani, Veronica Costiniti, Rodrigo S. Lacruz, and et al. 2023. "High-Throughput Microscopy Analysis of Mitochondrial Membrane Potential in 2D and 3D Models" Cells 12, no. 7: 1089. https://doi.org/10.3390/cells12071089
APA StyleVianello, C., Dal Bello, F., Shin, S. H., Schiavon, S., Bean, C., Magalhães Rebelo, A. P., Knedlík, T., Esfahani, E. N., Costiniti, V., Lacruz, R. S., Covello, G., Munari, F., Scolaro, T., Viola, A., Rampazzo, E., Persano, L., Zumerle, S., Scorrano, L., Gianelle, A., & Giacomello, M. (2023). High-Throughput Microscopy Analysis of Mitochondrial Membrane Potential in 2D and 3D Models. Cells, 12(7), 1089. https://doi.org/10.3390/cells12071089

