Age-Dependent Surface Receptor Expression Patterns in Immature Versus Mature Platelets in Mouse Models of Regenerative Thrombocytopenia
Abstract
1. Introduction
2. Material and Methods
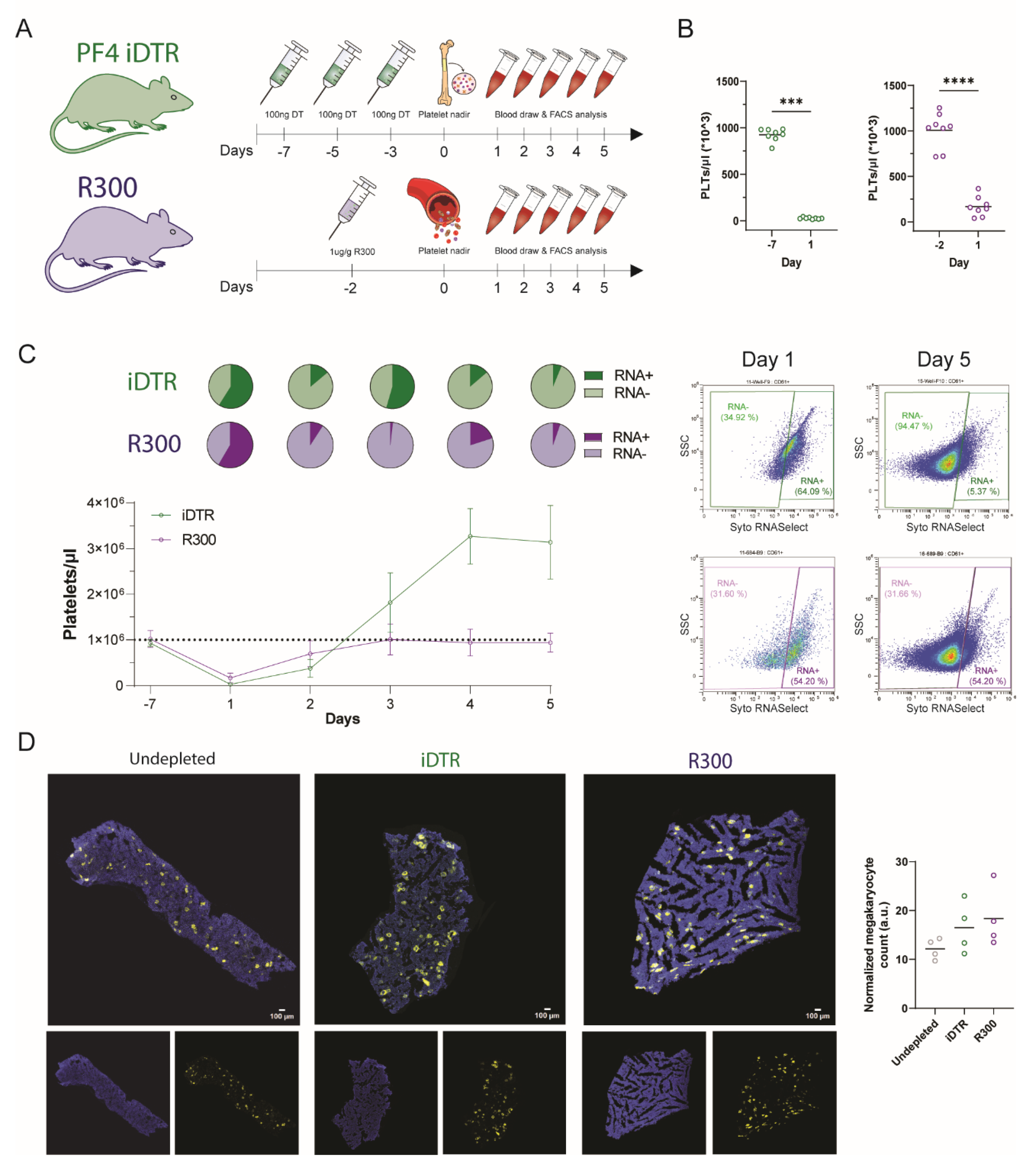
2.1. Mouse Models and Platelet Depletion
2.2. Blood Draw and Flow Cytometry Staining
2.3. Immunohistochemistry
2.4. Statistical Analysis
3. Results
4. Discussion
5. Conclusions
Supplementary Materials
Author Contributions
Funding
Institutional Review Board Statement
Informed Consent Statement
Data Availability Statement
Acknowledgments
Conflicts of Interest
References
- Nutt, S.L.; Metcalf, D.; D’Amico, A.; Polli, M.; Wu, L. Dynamic regulation of PU.1 expression in multipotent hematopoietic progenitors. J. Exp. Med. 2005, 201, 221–231. [Google Scholar] [CrossRef] [PubMed]
- Machlus, K.R.; Italiano, J.E., Jr. The incredible journey: From megakaryocyte development to platelet formation. J. Cell Biol. 2013, 201, 785–796. [Google Scholar] [CrossRef] [PubMed]
- Patel, S.R.; Hartwig, J.H.; Italiano, J.E., Jr. The biogenesis of platelets from megakaryocyte proplatelets. J. Clin. Investig. 2005, 115, 3348–3354. [Google Scholar] [CrossRef] [PubMed]
- Kaushansky, K.; Drachman, J.G. The molecular and cellular biology of thrombopoietin: The primary regulator of platelet production. Oncogene 2002, 21, 3359–3367. [Google Scholar] [CrossRef] [PubMed]
- Yamada, E. The fine structure of the megakaryocyte in the mouse spleen. Acta Anat. 1957, 29, 267–290. [Google Scholar] [CrossRef] [PubMed]
- Italiano, J.E., Jr.; Lecine, P.; Shivdasani, R.A.; Hartwig, J.H. Blood platelets are assembled principally at the ends of proplatelet processes produced by differentiated megakaryocytes. J. Cell Biol. 1999, 147, 1299–1312. [Google Scholar] [CrossRef] [PubMed]
- Cohen, J.A.; Leeksma, C.H. Determination of the life span of human blood platelets using labelled diisopropylfluorophosphonate. J. Clin. Investig. 1956, 35, 964–969. [Google Scholar] [CrossRef]
- Odell, T.T., Jr.; Mc, D.T. Life span of mouse blood platelets. Proc. Soc. Exp. Biol. Med. 1961, 106, 107–108. [Google Scholar] [CrossRef]
- Cecchetti, L.; Tolley, N.D.; Michetti, N.; Bury, L.; Weyrich, A.S.; Gresele, P. Megakaryocytes differentially sort mRNAs for matrix metalloproteinases and their inhibitors into platelets: A mechanism for regulating synthetic events. Blood 2011, 118, 1903–1911. [Google Scholar] [CrossRef]
- Rowley, J.W.; Schwertz, H.; Weyrich, A.S. Platelet mRNA: The meaning behind the message. Curr. Opin. Hematol. 2012, 19, 385–391. [Google Scholar] [CrossRef]
- Kono, M.; Matsuhiroya, S.; Nakazawa, F.; Kaido, M.; Wada, A.; Tomiyama, Y. Morphological and optical properties of human immature platelet-enriched population produced in immunodeficient mice. Platelets 2019, 30, 652–657. [Google Scholar] [CrossRef] [PubMed]
- Angenieux, C.; Maitre, B.; Eckly, A.; Lanza, F.; Gachet, C.; de la Salle, H. Time-Dependent Decay of mRNA and Ribosomal RNA during Platelet Aging and Its Correlation with Translation Activity. PLoS ONE 2016, 11, e0148064. [Google Scholar] [CrossRef]
- Hoffmann, J.J. Reticulated platelets: Analytical aspects and clinical utility. Clin. Chem. Lab. Med. 2014, 52, 1107–1117. [Google Scholar] [CrossRef] [PubMed]
- Imperiali, C.E.; Arbiol-Roca, A.; Sanchez-Navarro, L.; Dastis-Arias, M.; Lopez-Delgado, J.C.; Cortes-Bosch, A.; Sancho-Cerro, A.; Dot-Bach, D. Reference interval for immature platelet fraction on Sysmex XN haematology analyser in adult population. Biochem. Med. 2018, 28, 010708. [Google Scholar] [CrossRef] [PubMed]
- Allan, H.E.; Hayman, M.A.; Marcone, S.; Chan, M.V.; Edin, M.L.; Maffucci, T.; Joshi, A.; Menke, L.; Crescente, M.; Mayr, M.; et al. Proteome and functional decline as platelets age in the circulation. J. Thromb. Haemost. 2021, 19, 3095–3112. [Google Scholar] [CrossRef] [PubMed]
- Dadu, T.; Sehgal, K.; Joshi, M.; Khodaiji, S. Evaluation of the immature platelet fraction as an indicator of platelet recovery in dengue patients. Int. J. Lab. Hematol. 2014, 36, 499–504. [Google Scholar] [CrossRef] [PubMed]
- Reeves, H.M.; Maitta, R.W. Immature Platelet Dynamics in Immune-Mediated Thrombocytopenic States. Front. Med. 2020, 7, 597734. [Google Scholar] [CrossRef]
- Stohlawetz, P.; Folman, C.C.; von dem Borne, A.E.; Pernerstorfer, T.; Eichler, H.G.; Panzer, S.; Jilma, B. Effects of endotoxemia on thrombopoiesis in men. Thromb. Haemost. 1999, 81, 613–617. [Google Scholar] [CrossRef]
- Davi, G.; Patrono, C. Platelet activation and atherothrombosis. N. Engl. J. Med. 2007, 357, 2482–2494. [Google Scholar] [CrossRef]
- Breddin, H.K.; Lippold, R.; Bittner, M.; Kirchmaier, C.M.; Krzywanek, H.J.; Michaelis, J. Spontaneous platelet aggregation as a predictive risk factor for vascular occlusions in healthy volunteers? Results of the HAPARG Study. Haemostatic parameters as risk factors in healthy volunteers. Atherosclerosis 1999, 144, 211–219. [Google Scholar] [CrossRef]
- Reilly, I.A.; FitzGerald, G.A. Eicosenoid biosynthesis and platelet function with advancing age. Thromb. Res. 1986, 41, 545–554. [Google Scholar] [CrossRef] [PubMed]
- Jorgensen, K.A.; Dyerberg, J.; Olesen, A.S.; Stoffersen, E. Acetylsalicylic acid, bleeding time and age. Thromb. Res. 1980, 19, 799–805. [Google Scholar] [CrossRef] [PubMed]
- Kasjanovova, D.; Balaz, V. Age-related changes in human platelet function in vitro. Mech. Ageing Dev. 1986, 37, 175–182. [Google Scholar] [CrossRef] [PubMed]
- Kasjanovova, D.; Adameckova, D.; Gratzlova, J.; Hegyi, L. Sex-related and age-related differences in platelet function in vitro: Influence of hematocrit. Mech. Ageing Dev. 1993, 71, 103–109. [Google Scholar] [CrossRef] [PubMed]
- Winther, K.; Naesh, O. Platelet alpha-adrenoceptor function and aging. Thromb. Res. 1987, 46, 677–684. [Google Scholar] [CrossRef] [PubMed]
- Fuentes, F.; Palomo, I.; Fuentes, E. Platelet oxidative stress as a novel target of cardiovascular risk in frail older people. Vasc. Pharmacol. 2017, 93–95, 14–19. [Google Scholar] [CrossRef]
- Cohen, B.M.; Zubenko, G.S. Aging and the biophysical properties of cell membranes. Life Sci. 1985, 37, 1403–1409. [Google Scholar] [CrossRef] [PubMed]
- Cini, C.; Yip, C.; Attard, C.; Karlaftis, V.; Monagle, P.; Linden, M.; Ignjatovic, V. Differences in the resting platelet proteome and platelet releasate between healthy children and adults. J. Proteom. 2015, 123, 78–88. [Google Scholar] [CrossRef]
- Modesti, P.A.; Fortini, A.; Abbate, R.; Gensini, G.F. Age related changes of platelet prostacyclin receptors in humans. Eur. J. Clin. Investig. 1985, 15, 204–208. [Google Scholar] [CrossRef]
- Salzmann, M.; Schrottmaier, W.C.; Kral-Pointner, J.B.; Mussbacher, M.; Volz, J.; Hoesel, B.; Moser, B.; Bleichert, S.; Morava, S.; Nieswandt, B.; et al. Genetic platelet depletion is superior in platelet transfusion compared to current models. Haematologica 2020, 105, 2698. [Google Scholar] [CrossRef]
- Kral-Pointner, J.B.; Schrottmaier, W.C.; Salzmann, M.; Mussbacher, M.; Schmidt, G.J.; Moser, B.; Heber, S.; Birnecker, B.; Paar, H.; Zellner, M.; et al. Platelet PI3K Modulates Innate Leukocyte Extravasation during Acid-Induced Acute Lung Inflammation. Thromb. Haemost. 2019, 119, 1642–1654. [Google Scholar] [CrossRef] [PubMed]
- Culmer, D.L.; Diaz, J.A.; Hawley, A.E.; Jackson, T.O.; Shuster, K.A.; Sigler, R.E.; Wakefield, T.W.; Myers, D.D., Jr. Circulating and vein wall P-selectin promote venous thrombogenesis during aging in a rodent model. Thromb. Res. 2013, 131, 42–48. [Google Scholar] [CrossRef] [PubMed]
- Dayal, S.; Wilson, K.M.; Motto, D.G.; Miller, F.J., Jr.; Chauhan, A.K.; Lentz, S.R. Hydrogen peroxide promotes aging-related platelet hyperactivation and thrombosis. Circulation 2013, 127, 1308–1316. [Google Scholar] [CrossRef]
- Yang, J.; Zhou, X.; Fan, X.; Xiao, M.; Yang, D.; Liang, B.; Dai, M.; Shan, L.; Lu, J.; Lin, Z.; et al. mTORC1 promotes aging-related venous thrombosis in mice via elevation of platelet volume and activation. Blood 2016, 128, 615–624. [Google Scholar] [CrossRef] [PubMed]
- Flach, J.; Bakker, S.T.; Mohrin, M.; Conroy, P.C.; Pietras, E.M.; Reynaud, D.; Alvarez, S.; Diolaiti, M.E.; Ugarte, F.; Forsberg, E.C.; et al. Replication stress is a potent driver of functional decline in ageing haematopoietic stem cells. Nature 2014, 512, 198–202. [Google Scholar] [CrossRef] [PubMed]
- Poscablo, D.M.; Worthington, A.K.; Smith-Berdan, S.; Forsberg, E.C. Megakaryocyte progenitor cell function is enhanced upon aging despite the functional decline of aged hematopoietic stem cells. Stem Cell Rep. 2021, 16, 1598–1613. [Google Scholar] [CrossRef] [PubMed]
- Noh, J.Y. Megakaryopoiesis and Platelet Biology: Roles of Transcription Factors and Emerging Clinical Implications. Int. J. Mol. Sci. 2021, 22, 9615. [Google Scholar] [CrossRef] [PubMed]
- Rosenblum, W.I.; Murata, S.; Nelson, G.H.; Werner, P.K.; Ranken, R.; Harmon, R.C. Anti-CD31 delays platelet adhesion/aggregation at sites of endothelial injury in mouse cerebral arterioles. Am. J. Pathol. 1994, 145, 33–36. [Google Scholar]
- Cognasse, F.; Hamzeh, H.; Chavarin, P.; Acquart, S.; Genin, C.; Garraud, O. Evidence of Toll-like receptor molecules on human platelets. Immunol. Cell Biol. 2005, 83, 196–198. [Google Scholar] [CrossRef]
- Panigrahi, S.; Ma, Y.; Hong, L.; Gao, D.; West, X.Z.; Salomon, R.G.; Byzova, T.V.; Podrez, E.A. Engagement of platelet toll-like receptor 9 by novel endogenous ligands promotes platelet hyperreactivity and thrombosis. Circ. Res. 2013, 112, 103–112. [Google Scholar] [CrossRef]
- Brisson, C.; Azorsa, D.O.; Jennings, L.K.; Moog, S.; Cazenave, J.P.; Lanza, F. Co-localization of CD9 and GPIIb-IIIa (alpha IIb beta 3 integrin) on activated platelet pseudopods and alpha-granule membranes. Histochem. J. 1997, 29, 153–165. [Google Scholar] [CrossRef] [PubMed]
- Gnanenthiran, S.R.; Pennings, G.J.; Reddel, C.J.; Campbell, H.; Kockx, M.; Hamilton, J.R.; Chen, V.M.; Kritharides, L. Identification of a Distinct Platelet Phenotype in the Elderly: ADP Hypersensitivity Coexists With Platelet PAR (Protease-Activated Receptor)-1 and PAR-4-Mediated Thrombin Resistance. Arterioscler. Thromb. Vasc. Biol. 2022, 42, 960–972. [Google Scholar] [CrossRef] [PubMed]
- Le Blanc, J.; Lordkipanidze, M. Platelet Function in Aging. Front. Cardiovasc. Med. 2019, 6, 109. [Google Scholar] [CrossRef] [PubMed]
- Gu, S.X.; Dayal, S. Redox Mechanisms of Platelet Activation in Aging. Antioxidants 2022, 11, 995. [Google Scholar] [CrossRef] [PubMed]
- Holmsen, H. Energy Metabolism and Platelet Responses. Vox Sang. 1981, 40, 1–7. [Google Scholar] [CrossRef] [PubMed]
- Verhoeven, A.J.; Mommersteeg, M.E.; Akkerman, J.W. Quantification of energy consumption in platelets during thrombin-induced aggregation and secretion. Tight coupling between platelet responses and the increment in energy consumption. Biochem. J. 1984, 221, 777–787. [Google Scholar] [CrossRef] [PubMed]
- Bruunsgaard, H.; Skinhoj, P.; Pedersen, A.N.; Schroll, M.; Pedersen, B.K. Ageing, tumour necrosis factor-alpha (TNF-alpha) and atherosclerosis. Clin. Exp. Immunol. 2000, 121, 255–260. [Google Scholar] [CrossRef]
- Palikaras, K.; Daskalaki, I.; Markaki, M.; Tavernarakis, N. Mitophagy and age-related pathologies: Development of new therapeutics by targeting mitochondrial turnover. Pharmacol. Ther. 2017, 178, 157–174. [Google Scholar] [CrossRef]
- Siewiera, K.; Kassassir, H.; Talar, M.; Wieteska, L.; Watala, C. Higher mitochondrial potential and elevated mitochondrial respiration are associated with excessive activation of blood platelets in diabetic rats. Life Sci. 2016, 148, 293–304. [Google Scholar] [CrossRef]
- Baccarelli, A.A.; Byun, H.M. Platelet mitochondrial DNA methylation: A potential new marker of cardiovascular disease. Clin. Epigenet. 2015, 7, 44. [Google Scholar] [CrossRef]
- Shokolenko, I.N.; Wilson, G.L.; Alexeyev, M.F. Aging: A mitochondrial DNA perspective, critical analysis and an update. World J. Exp. Med. 2014, 4, 46–57. [Google Scholar] [CrossRef] [PubMed]
- Taylor, R.W.; Turnbull, D.M. Mitochondrial DNA mutations in human disease. Nat. Rev. Genet. 2005, 6, 389–402. [Google Scholar] [CrossRef] [PubMed]
- Hekimi, S.; Wang, Y.; Noe, A. Mitochondrial ROS and the Effectors of the Intrinsic Apoptotic Pathway in Aging Cells: The Discerning Killers! Front. Genet. 2016, 7, 161. [Google Scholar] [CrossRef] [PubMed]
- Sarasija, S.; Norman, K.R. A gamma-Secretase Independent Role for Presenilin in Calcium Homeostasis Impacts Mitochondrial Function and Morphology in Caenorhabditis elegans. Genetics 2015, 201, 1453–1466. [Google Scholar] [CrossRef] [PubMed]
- Wang, C.; Youle, R.J. The role of mitochondria in apoptosis*. Annu. Rev. Genet. 2009, 43, 95–118. [Google Scholar] [CrossRef] [PubMed]
- Lackner, L.L. The Expanding and Unexpected Functions of Mitochondria Contact Sites. Trends Cell Biol. 2019, 29, 580–590. [Google Scholar] [CrossRef] [PubMed]
- Quest, A.F.; Gutierrez-Pajares, J.L.; Torres, V.A. Caveolin-1: An ambiguous partner in cell signalling and cancer. J. Cell. Mol. Med. 2008, 12, 1130–1150. [Google Scholar] [CrossRef] [PubMed]
- Rusinol, A.E.; Cui, Z.; Chen, M.H.; Vance, J.E. A unique mitochondria-associated membrane fraction from rat liver has a high capacity for lipid synthesis and contains pre-Golgi secretory proteins including nascent lipoproteins. J. Biol. Chem. 1994, 269, 27494–27502. [Google Scholar]
- Campbell, R.A.; Franks, Z.; Bhatnagar, A.; Rowley, J.W.; Manne, B.K.; Supiano, M.A.; Schwertz, H.; Weyrich, A.S.; Rondina, M.T. Granzyme A in Human Platelets Regulates the Synthesis of Proinflammatory Cytokines by Monocytes in Aging. J. Immunol. 2018, 200, 295–304. [Google Scholar] [CrossRef]
- Simon, L.M.; Edelstein, L.C.; Nagalla, S.; Woodley, A.B.; Chen, E.S.; Kong, X.; Ma, L.; Fortina, P.; Kunapuli, S.; Holinstat, M.; et al. Human platelet microRNA-mRNA networks associated with age and gender revealed by integrated plateletomics. Blood 2014, 123, e37–e45. [Google Scholar] [CrossRef]
- Martin, J.F.; Trowbridge, E.A.; Salmon, G.; Plumb, J. The biological significance of platelet volume: Its relationship to bleeding time, platelet thromboxane B2 production and megakaryocyte nuclear DNA concentration. Thromb. Res. 1983, 32, 443–460. [Google Scholar] [CrossRef] [PubMed]
- Gorelashvili, M.G.; Angay, O.; Hemmen, K.; Klaus, V.; Stegner, D.; Heinze, K.G. Megakaryocyte volume modulates bone marrow niche properties and cell migration dynamics. Haematologica 2020, 105, 895–904. [Google Scholar] [CrossRef] [PubMed]
- Noetzli, L.J.; French, S.L.; Machlus, K.R. New Insights Into the Differentiation of Megakaryocytes From Hematopoietic Progenitors. Arterioscler. Thromb. Vasc. Biol. 2019, 39, 1288–1300. [Google Scholar] [CrossRef] [PubMed]
- Calaminus, S.D.; Guitart, A.V.; Sinclair, A.; Schachtner, H.; Watson, S.P.; Holyoake, T.L.; Kranc, K.R.; Machesky, L.M. Lineage tracing of Pf4-Cre marks hematopoietic stem cells and their progeny. PLoS ONE 2012, 7, e51361. [Google Scholar] [CrossRef][Green Version]
- Putten, L.M. The Life Span of Red Blood Cells in the Rat and the Mouse as Determined by Labeling with DFP32 in Vivo. Blood 1958, 13, 789–794. [Google Scholar] [CrossRef]
- Armstrong, P.C.; Allan, H.E.; Kirkby, N.S.; Gutmann, C.; Joshi, A.; Crescente, M.; Mitchell, J.A.; Mayr, M.; Warner, T.D. Temporal in vivo platelet labeling in mice reveals age-dependent receptor expression and conservation of specific mRNAs. Blood Adv. 2022, 6, 6028–6038. [Google Scholar] [CrossRef] [PubMed]
- Hille, L.; Lenz, M.; Vlachos, A.; Gruning, B.; Hein, L.; Neumann, F.J.; Nuhrenberg, T.G.; Trenk, D. Ultrastructural, transcriptional, and functional differences between human reticulated and non-reticulated platelets. J. Thromb. Haemost. 2020, 18, 2034–2046. [Google Scholar] [CrossRef] [PubMed]
- Lador, A.; Leshem-Lev, D.; Spectre, G.; Abelow, A.; Kornowski, R.; Lev, E.I. Characterization of surface antigens of reticulated immature platelets. J. Thromb. Thrombolysis 2017, 44, 291–297. [Google Scholar] [CrossRef]
- Bongiovanni, D.; Santamaria, G.; Klug, M.; Santovito, D.; Felicetta, A.; Hristov, M.; von Scheidt, M.; Aslani, M.; Cibella, J.; Weber, C.; et al. Transcriptome Analysis of Reticulated Platelets Reveals a Prothrombotic Profile. Thromb. Haemost. 2019, 119, 1795–1806. [Google Scholar] [CrossRef]
- McBane, R.D., 2nd; Gonzalez, C.; Hodge, D.O.; Wysokinski, W.E. Propensity for young reticulated platelet recruitment into arterial thrombi. J. Thromb. Thrombolysis 2014, 37, 148–154. [Google Scholar] [CrossRef]
- Thompson, C.B.; Jakubowski, J.A.; Quinn, P.G.; Deykin, D.; Valeri, C.R. Platelet size and age determine platelet function independently. Blood 1984, 63, 1372–1375. [Google Scholar] [CrossRef]




Disclaimer/Publisher’s Note: The statements, opinions and data contained in all publications are solely those of the individual author(s) and contributor(s) and not of MDPI and/or the editor(s). MDPI and/or the editor(s) disclaim responsibility for any injury to people or property resulting from any ideas, methods, instructions or products referred to in the content. |
© 2023 by the authors. Licensee MDPI, Basel, Switzerland. This article is an open access article distributed under the terms and conditions of the Creative Commons Attribution (CC BY) license (https://creativecommons.org/licenses/by/4.0/).
Share and Cite
Pirabe, A.; Frühwirth, S.; Brunnthaler, L.; Hackl, H.; Schmuckenschlager, A.; Schrottmaier, W.C.; Assinger, A. Age-Dependent Surface Receptor Expression Patterns in Immature Versus Mature Platelets in Mouse Models of Regenerative Thrombocytopenia. Cells 2023, 12, 2419. https://doi.org/10.3390/cells12192419
Pirabe A, Frühwirth S, Brunnthaler L, Hackl H, Schmuckenschlager A, Schrottmaier WC, Assinger A. Age-Dependent Surface Receptor Expression Patterns in Immature Versus Mature Platelets in Mouse Models of Regenerative Thrombocytopenia. Cells. 2023; 12(19):2419. https://doi.org/10.3390/cells12192419
Chicago/Turabian StylePirabe, Anita, Sabine Frühwirth, Laura Brunnthaler, Hubert Hackl, Anna Schmuckenschlager, Waltraud C. Schrottmaier, and Alice Assinger. 2023. "Age-Dependent Surface Receptor Expression Patterns in Immature Versus Mature Platelets in Mouse Models of Regenerative Thrombocytopenia" Cells 12, no. 19: 2419. https://doi.org/10.3390/cells12192419
APA StylePirabe, A., Frühwirth, S., Brunnthaler, L., Hackl, H., Schmuckenschlager, A., Schrottmaier, W. C., & Assinger, A. (2023). Age-Dependent Surface Receptor Expression Patterns in Immature Versus Mature Platelets in Mouse Models of Regenerative Thrombocytopenia. Cells, 12(19), 2419. https://doi.org/10.3390/cells12192419

