Human Mast Cells Upregulate Cathepsin B, a Novel Marker of Itch in Psoriasis
Abstract
1. Introduction
2. Materials and Methods
2.1. Human Skin Samples
2.2. Acquisition of Human Skin Biopsies
2.3. Immunostaining
2.4. Mast Cell Isolation from Skin
2.5. Sample Preparation for RNAseq
2.6. RNAseq Data Preprocessing
2.7. Gene Expression Analysis
2.8. Gene Set Enrichment Analysis
2.9. Ingenuity Pathway Analysis
2.10. xCell Analysis
2.11. Random Forest Analysis
2.12. Peripheral Blood-Derived Human Mast Cell Culture and Cathepsin B ELISA
2.13. Statistical Analysis
3. Results
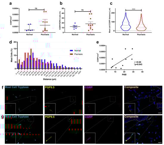
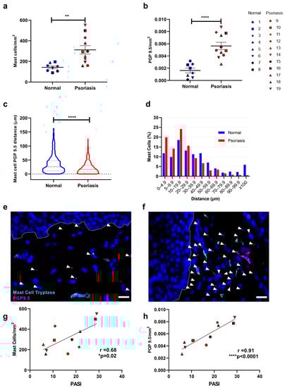
3.1. In Psoriasis Skin, Mast Cells Are Spatially Associated with Neuropeptide Positive Nerve Fibres and Their Density Correlates with Disease Severity
3.2. Mast Cells from Psoriasis Skin Exhibit Enriched Expression of Neuronal Development-Associated Genes
3.3. Mast Cell Signatures Are Unequally Represented in Psoriasis Whole Skin Studies
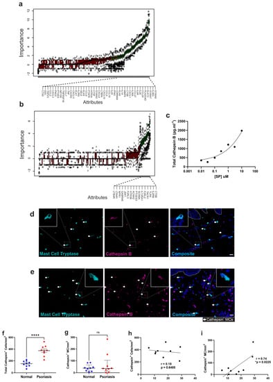
3.4. CTSB, TACR1, and TLR4 Are Itch-Associated Genes Differentially Expressed by Psoriasis Skin Mast Cells
3.5. Cathepsin B Is a Predictive Indicator of Mast Cell-Dependent Itch in Psoriasis
4. Discussion
Supplementary Materials
Author Contributions
Funding
Institutional Review Board Statement
Informed Consent Statement
Data Availability Statement
Acknowledgments
Conflicts of Interest
Abbreviations
| CGRP | Calcitonin Gene-Related Peptide |
| DRG | Dorsal Root Ganglion |
| hMCs | Human Mast Cells |
| MCs | Mast Cells |
| SP | Substance P |
| VIP | Vasoactive Intestinal Peptide |
| DEGs | Differentially Expressed Genes |
| PASI | Psoriasis Area Severity Index |
References
- Weitzmann, A.; Naumann, R.; Dudeck, A.; Zerjatke, T.; Gerbaulet, A.; Roers, A. Mast Cells Occupy Stable Clonal Territories in Adult Steady-State Skin. J. Investig. Dermatol. 2020, 120, 2433–2441. [Google Scholar] [CrossRef]
- Egan, C.L.; Viglione-Schneck, M.J.; Walsh, L.J.; Green, B.; Trojanowski, J.Q.; Whitaker-Menezes, D.; Murphy, G.F. Characterization of unmyelinated axons uniting epidermal and dermal immune cells in primate and murine skin. J. Cutan. Pathol. 1998, 25, 20–29. [Google Scholar] [CrossRef] [PubMed]
- Undem, B.J.; Taylor-Clark, T. Mechanisms underlying the neuronal-based symptoms of allergy. J. Allergy Clin. Immunol. 2014, 133, 1521–1534. [Google Scholar] [CrossRef] [PubMed]
- Arizono, N.; Matsuda, S.; Hattori, T.; Kojima, Y.; Maeda, T.; Galli, S.J. Anatomical variation in mast cell nerve associations in the rat small intestine, heart, lung, and skin. Similarities of distances between neural processes and mast cells, eosinophils, or plasma cells in the jejunal lamina propria. Lab. Investig. 1990, 62, 626–634. [Google Scholar]
- Botchkarev, V.A.; Eichmüller, S.; Peters, E.M.; Pietsch, P.; Johansson, O.; Maurer, M.; Paus, R. A simple immunofluorescence technique for simultaneous visualization of mast cells and nerve fibers reveals selectivity and hair cycle—Dependent changes in mast cell—Nerve fiber contacts in murine skin. Arch. Dermatol. Res. 1997, 289, 292–302. [Google Scholar] [CrossRef] [PubMed]
- Naukkarinen, A.; Järvikallio, A.; Lakkakorpi, J.; Harvima, I.T.; Harvima, R.J.; Horsmanheimo, M. Quantitative histochemical analysis of mast cells and sensory nerves in psoriatic skin. J. Pathol. 1996, 180, 200–205. [Google Scholar] [CrossRef]
- Rozniecki, J.J.; Dimitriadou, V.; Lambracht-Hall, M.; Pang, X.; Theoharides, T.C. Morphological and functional demonstration of rat dura mater mast cell-neuron interactions in vitro and in vivo. Brain Res. 1999, 849, 1–15. [Google Scholar] [CrossRef]
- Stead, R.H.; Dixon, M.F.; Bramwell, N.H.; Riddell, R.H.; Bienenstock, J. Mast cells are closely apposed to nerves in the human gastrointestinal mucosa. Gastroenterology 1989, 97, 575–585. [Google Scholar] [CrossRef]
- Stead, R.H.; Tomioka, M.; Quinonez, G.; Simon, G.T.; Felten, S.Y.; Bienenstock, J. Intestinal mucosal mast cells in normal and nematode-infected rat intestines are in intimate contact with peptidergic nerves. Proc. Natl. Acad. Sci. USA 1987, 84, 2975–2979. [Google Scholar] [CrossRef]
- Mizumura, K.; Murase, S. Role of nerve growth factor in pain. Handb. Exp. Pharmacol. 2015, 227, 57–77. [Google Scholar] [CrossRef]
- Kadowaki, M.; Yamamoto, T.; Hayashi, S. Neuro-immune crosstalk and food allergy: Focus on enteric neurons and mucosal mast cells. Allergol. Int. 2022, 71, 278–287. [Google Scholar] [CrossRef]
- Dudeck, J.; Ghouse, S.M.; Lehmann, C.H.; Hoppe, A.; Schubert, N.; Nedospasov, S.A.; Dudziak, D.; Dudeck, A. Mast-Cell-Derived TNF Amplifies CD8(+) Dendritic Cell Functionality and CD8(+) T Cell Priming. Cell Rep. 2015, 13, 399–411. [Google Scholar] [CrossRef]
- Metz, M.; Magerl, M.; Kühl, N.F.; Valeva, A.; Bhakdi, S.; Maurer, M. Mast cells determine the magnitude of bacterial toxin-induced skin inflammation. Exp. Dermatol. 2009, 18, 160–166. [Google Scholar] [CrossRef]
- Green, D.P.; Limjunyawong, N.; Gour, N.; Pundir, P.; Dong, X. A Mast-Cell-Specific Receptor Mediates Neurogenic Inflammation and Pain. Neuron 2019, 101, 412–420.e3. [Google Scholar] [CrossRef]
- Serhan, N.; Cenac, N.; Basso, L.; Gaudenzio, N. Mas-related G protein-coupled receptors (Mrgprs)—Key regulators of neuroimmune interactions. Neurosci. Lett. 2021, 749, 135724. [Google Scholar] [CrossRef]
- Meixiong, J.; Anderson, M.; Limjunyawong, N.; Sabbagh, M.F.; Hu, E.; Mack, M.R.; Oetjen, L.K.; Wang, F.; Kim, B.S.; Dong, X. Activation of Mast-Cell-Expressed Mas-Related G-Protein-Coupled Receptors Drives Non-histaminergic Itch. Immunity 2019, 50, 1163–1171.e5. [Google Scholar] [CrossRef] [PubMed]
- Balato, A.; Lembo, S.; Mattii, M.; Schiattarella, M.; Marino, R.; De Paulis, A.; Balato, N.; Ayala, F. IL-33 is secreted by psoriatic keratinocytes and induces pro-inflammatory cytokines via keratinocyte and mast cell activation. Exp. Dermatol. 2012, 21, 892–894. [Google Scholar] [CrossRef]
- Nakae, S.; Suto, H.; Iikura, M.; Kakurai, M.; Sedgwick, J.D.; Tsai, M.; Galli, S.J. Mast Cells Enhance T Cell Activation: Importance of Mast Cell Costimulatory Molecules and Secreted TNF. J. Immunol. 2006, 176, 2238–2248. [Google Scholar] [CrossRef] [PubMed]
- Altman, M.C.; Lai, Y.; Nolin, J.D.; Long, S.; Chen, C.C.; Piliponsky, A.M.; Altemeier, W.A.; Larmore, M.; Frevert, C.W.; Mulligan, M.S.; et al. Airway epithelium–shifted mast cell infiltration regulates asthmatic inflammation via IL-33 signaling. J. Clin. Investig. 2019, 129, 4979–4991. [Google Scholar] [CrossRef] [PubMed]
- Drube, S.; Kraft, F.; Dudeck, J.; Müller, A.-L.; Weber, F.; Göpfert, C.; Meininger, I.; Beyer, M.; Irmler, I.; Häfner, N.; et al. MK2/3 Are Pivotal for IL-33-Induced and Mast Cell-Dependent Leukocyte Recruitment and the Resulting Skin Inflammation. J. Immunol. 2016, 197, 3662–3668. [Google Scholar] [CrossRef]
- Kakurai, M.; Monteforte, R.; Suto, H.; Tsai, M.; Nakae, S.; Galli, S.J. Mast Cell-Derived Tumor Necrosis Factor Can Promote Nerve Fiber Elongation in the Skin during Contact Hypersensitivity in Mice. Am. J. Pathol. 2006, 169, 1713–1721. [Google Scholar] [CrossRef] [PubMed]
- Brody, I. Mast cell degranulation in the evolution of acute eruptive guttate psoriasis vulgaris. J. Investig. Dermatol. 1984, 82, 460–464. [Google Scholar] [CrossRef] [PubMed]
- Harvima, I.T.; Naukkarinen, A.; Harvima, R.J.; Horsmanheimo, M. Enzyme- and immunohistochemical localization of mast cell tryptase in psoriatic skin. Arch. Dermatol. Res. 1989, 281, 387–391. [Google Scholar] [CrossRef] [PubMed]
- Toruniowa, B.; Jabloflska, S. Mast cells in the initial stages of psoriasis. Arch. Dermatol. Res. 1988, 280, 189–193. [Google Scholar] [CrossRef]
- Luo, L.; Luo, Y.; Xu, J.; Zhu, R.; Wu, J.; Liu, X.; Li, W.; Yao, X.; Wei Li, C. Heterogeneous origin of IgE in atopic dermatitis and psoriasis revealed by B cell receptor repertoire analysis. Allergy 2022, 77, 559–568. [Google Scholar] [CrossRef]
- Paolino, G.; Di Nicola, M.R.; Currado, M.; Brianti, P.; Mercuri, S.R. Serum tryptase levels in patients with psoriasis: A pilot study for a possible useful biomarker. Clin. Exp. Dermatol. 2022, 47, 178–179. [Google Scholar] [CrossRef]
- Iversen, O.J.; Lysvand, H.; Slupphaug, G. Pso p27, a SERPINB3/B4-derived protein, is most likely a common autoantigen in chronic inflammatory diseases. Clin. Immunol. 2017, 174, 10–17. [Google Scholar] [CrossRef] [PubMed]
- Noordenbos, T.; Blijdorp, I.; Chen, S.; Stap, J.; Mul, E.; Cañete, J.D.; Lubberts, E.; Yeremenko, N.; Baeten, D. Human mast cells capture, store, and release bioactive, exogenous IL-17A. J. Leukoc. Biol. 2016, 100, 453–462. [Google Scholar] [CrossRef]
- Lin, A.M.; Rubin, C.J.; Khandpur, R.; Wang, J.Y.; Riblett, M.; Yalavarthi, S.; Villanueva, E.C.; Shah, P.; Kaplan, M.J.; Bruce, A.T. Mast cells and neutrophils release IL-17 through extracellular trap formation in psoriasis. J. Immunol. 2011, 187, 490–500. [Google Scholar] [CrossRef]
- Reich, A.; Szczęch, J.; Samotij, D. Biologics for Itch: IL-4/IL-13, IL-31, IL-17, and IL-23 Antagonists. Curr. Dermatol. Rep. 2017, 6, 263–272. [Google Scholar] [CrossRef]
- Gan, L.; Lee, I.; Smith, R.; Argonza-Barrett, R.; Lei, H.; McCuaig, J.; Moss, P.; Paeper, B.; Wang, K. Sequencing and expression analysis of the serine protease gene cluster located in chromosome 19q13 region. Gene 2000, 257, 119–130. [Google Scholar] [CrossRef]
- Ettehadi, P.; Greaves, M.W.; Wallach, D.; Aderka, D.; Camp, R.D.R. Elevated tumour necrosis factor-alpha (TNF-alpha) biological activity in psoriatic skin lesions. Clin. Exp. Immunol. 1994, 96, 146–151. [Google Scholar] [CrossRef] [PubMed]
- Kristensen, M.; Chu, C.Q.; Eedy, D.J.; Feldmann, M.; Brennan, F.M.; Breathnach, S.M. Localization of tumour necrosis factor-alpha (TNF-α) and its receptors in normal and psoriatic skin: Epidermal cells express the 55-kD but not the 75-kD TNF receptor. Clin. Exp. Immunol. 1993, 94, 354–362. [Google Scholar] [CrossRef]
- Eedy, D.J.; Johnston, C.F.; Shaw, C.; Buchanan, K.D. Neuropeptides in psoriasis: An immunocytochemical and radioimmunoassay study. J. Investig. Dermatol. 1991, 96, 434–438. [Google Scholar] [CrossRef] [PubMed]
- Nattkemper, L.A.; Tey, H.L.; Valdes-Rodriguez, R.; Lee, H.; Mollanazar, N.K.; Albornoz, C.; Sanders, K.M.; Yosipovitch, G. The Genetics of Chronic Itch: Gene Expression in the Skin of Patients with Atopic Dermatitis and Psoriasis with Severe Itch. J. Investig. Dermatol. 2018, 138, 1311–1317. [Google Scholar] [CrossRef] [PubMed]
- Naukkarinen, A.; Nickoloff, B.J.; Farber, E.M. Quantification of cutaneous sensory nerves and their substance P content in psoriasis. J. Investig. Dermatol. 1989, 92, 126–129. [Google Scholar] [CrossRef]
- Saraceno, R.; Kleyn, C.E.; Terenghi, G.; Griffiths, C.E.M. The role of neuropeptides in psoriasis. Br. J. Dermatol. 2006, 155, 876–882. [Google Scholar] [CrossRef]
- Kulka, M.; Sheen, C.H.; Tancowny, B.P.; Grammer, L.C.; Schleimer, R.P. Neuropeptides activate human mast cell degranulation and chemokine production. Immunology 2008, 123, 398–410. [Google Scholar] [CrossRef]
- Manning, B.M.; Gruba, S.M.; Meyer, A.F.; Haynes, C.L. Neuropeptide-induced mast cell degranulation and characterization of signaling modulation in response to IgE conditioning. ACS Chem. Biol. 2016, 11, 3077–3083. [Google Scholar] [CrossRef]
- Toyoda, M.; Makino, T.; Kagoura, M.; Morohashi, M. Immunolocalization of substance P in human skin mast cells. Arch. Dermatol. Res. 2000, 292, 418–421. [Google Scholar] [CrossRef]
- Cutz, E.; Chan, W.; Track, N.S.; Goth, A.; Said, S.I. Release of vasoactive intestinal polypeptide in mast cells by histamine liberators. Nature 1978, 275, 661–662. [Google Scholar] [CrossRef] [PubMed]
- Lieu, T.M.; Myers, A.C.; Meeker, S.; Undem, B.J. TRPV1 induction in airway vagal low-threshold mechanosensory neurons by allergen challenge and neurotrophic factors. Am. J. Physiol. Lung Cell. Mol. Physiol. 2012, 302, L941–L948. [Google Scholar] [CrossRef] [PubMed]
- Gupta, M.A.; Gupta, A.K.; Kirkby, S.; Weiner, H.K.; Mace, T.M.; Schork, N.J.; Johnson, E.H.; Ellis, C.N.; Voorhees, J.J. Pruritus in Psoriasis: A Prospective Study of Some Psychiatric and Dermatologic Correlates. Arch. Dermatol. 1988, 124, 1052–1057. [Google Scholar] [CrossRef]
- Komiya, E.; Tominaga, M.; Kamata, Y.; Suga, Y.; Takamori, K. Molecular and Cellular Mechanisms of Itch in Psoriasis. Int. J. Mol. Sci. 2020, 21, 8406. [Google Scholar] [CrossRef]
- Newbold, P.C.H. Pruritus in psoriasis. In Psoriasis: Proceedings of the Second International Symposium; Farber, E., Cox, A., Eds.; Yorke Medical Books: New York, NY, USA, 1977; pp. 334–336. [Google Scholar]
- Yosipovitch, G.; Goon, A.; Wee, J.; Chan, Y.H.; Goh, C.L. The prevalence and clinical characteristics of pruritus among patients with extensive psoriasis. Br. J. Dermatol. 2000, 143, 969–973. [Google Scholar] [CrossRef]
- Hagermark, O.; Hokfelt, T.; Pernow, B. Flare and itch induced by substance P in human skin. J. Investig. Dermatol. 1978, 71, 233–235. [Google Scholar] [CrossRef] [PubMed]
- Siiskonen, H.; Harvima, I. Mast Cells and Sensory Nerves Contribute to Neurogenic Inflammation and Pruritus in Chronic Skin Inflammation. Front. Cell. Neurosci. 2019, 13, 422. [Google Scholar] [CrossRef]
- Simone, D.A.; Ngeow, J.Y.; Whitehouse, J.; Becerra-Cabal, L.; Putterman, G.J.; LaMotte, R.H. The magnitude and duration of itch produced by intracutaneous injections of histamine. Somatosens. Res. 1987, 5, 81–92. [Google Scholar] [CrossRef]
- Wang, F.; Yang, T.L.B.; Kim, B.S. The Return of the Mast Cell: New Roles in Neuroimmune Itch Biology. J. Investig. Dermatol. 2020, 140, 945–951. [Google Scholar] [CrossRef]
- Meixiong, J.; Basso, L.; Dong, X.; Gaudenzio, N. Nociceptor–Mast Cell Sensory Clusters as Regulators of Skin Homeostasis. Trends Neurosci. 2020, 43, 130–132. [Google Scholar] [CrossRef]
- Schaper-Gerhardt, K.; Rossbach, K.; Nikolouli, E.; Werfel, T.; Gutzmer, R.; Mommert, S. The role of the histamine H4 receptor in atopic dermatitis and psoriasis. Br. J. Pharmacol. 2020, 177, 490–502. [Google Scholar] [CrossRef]
- Solinski, H.J.; Kriegbaum, M.C.; Tseng, P.Y.; Earnest, T.W.; Gu, X.; Barik, A.; Chesler, A.T.; Hoon, M.A. Nppb Neurons Are Sensors of Mast Cell-Induced Itch. Cell Rep. 2019, 26, 3561–3573.e4. [Google Scholar] [CrossRef]
- Steinhoff, M.; Neisius, U.; Ikoma, A.; Fartasch, M.; Heyer, G.; Skov, P.S.; Luger, T.A.; Schmelz, M. Proteinase-activated receptor-2 mediates itch: A novel pathway for pruritus in human skin. J. Neurosci. 2003, 23, 6176–6180. [Google Scholar] [CrossRef] [PubMed]
- Niyonsaba, F.; Someya, A.; Hirata, M.; Ogawa, H.; Nagaoka, I. Evaluation of the effects of peptide antibiotics human I-defensins-1/-2 and LL-37 on histamine release and prostaglandin D 2 production from mast cells. Eur. J. Immunol. 2001, 31, 1066–1077. [Google Scholar] [CrossRef] [PubMed]
- Ott, V.L.; Cambier, J.C.; Kappler, J.; Marrack, P.; Swanson, B.J. Mast cell–dependent migration of effector CD8+ T cells through production of leukotriene B4. Nat. Immunol. 2003, 4, 974–981. [Google Scholar] [CrossRef]
- Triggiani, M.; Giannattasio, G.; Calabrese, C.; Loffredo, S.; Granata, F.; Fiorello, A.; Santini, M.; Gelb, M.H.; Marone, G. Lung mast cells are a source of secreted phospholipases A2. J. Allergy Clin. Immunol. 2009, 124, 558–565.e3. [Google Scholar] [CrossRef]
- Dillon, S.R.; Sprecher, C.; Hammond, A.; Bilsborough, J.; Rosenfeld-Franklin, M.; Presnell, S.R.; Haugen, H.S.; Maurer, M.; Harder, B.; Johnston, J.; et al. Interleukin 31, a cytokine produced by activated T cells, induces dermatitis in mice. Nat. Immunol. 2004, 5, 752–760. [Google Scholar] [CrossRef]
- Horsmanheimo, L.; Harvima, I.T.; Järvikallio, A.; Harvima, R.J.; Naukkarinen, A.; Horsmanheimo, M. Mast cells are one major source of interleukin-4 in atopic dermatitis. Br. J. Dermatol. 1994, 131, 348–353. [Google Scholar] [CrossRef] [PubMed]
- Ikeda, K.; Nakajima, H.; Suzuki, K.; Kagami, S.I.; Hirose, K.; Suto, A.; Saito, Y.; Iwamoto, I. Mast cells produce interleukin-25 upon FcεRI-mediated activation. Blood 2003, 101, 3594–3596. [Google Scholar] [CrossRef] [PubMed]
- Lee, S.A.; Fitzgerald, S.M.; Huang, S.K.; Li, C.; Chi, D.S.; Milhorn, D.M.; Krishnaswamy, G. Molecular regulation of interleukin-13 and monocyte chemoattractant protein-1 expression in human mast cells by interleukin-1beta. Am. J. Respir. Cell Mol. Biol. 2004, 31, 283–291. [Google Scholar] [CrossRef]
- Bahri, R.; Kiss, O.; Prise, I.; Garcia-Rodriguez, K.M.; Atmoko, H.; Martínez-Gómez, J.M.; Levesque, M.P.; Dummer, R.; Smith, M.P.; Wellbrock, C.; et al. Human Melanoma-Associated Mast Cells Display a Distinct Transcriptional Signature Characterized by an Upregulation of the Complement Component 3 That Correlates With Poor Prognosis. Front. Immunol. 2022, 13, 861545. [Google Scholar] [CrossRef] [PubMed]
- Kubanov, A.A.; Katunina, O.R.; Chikin, V. V Expression of Neuropeptides, Neurotrophins, and Neurotransmitters in the Skin of Patients with Atopic Dermatitis and Psoriasis. Bull. Exp. Biol. Med. 2015, 159, 318–322. [Google Scholar] [CrossRef] [PubMed]
- Goldstein, I.; Uloko, M.; Stearns, H. Excess Density of Mast Cells and Nerves with Neuroproliferative Vestibulodynia: Defining the Extent of the Vestibulectomy Surgical Excision. J. Sex. Med. 2023, 20. [Google Scholar] [CrossRef]
- Nattkemper, L.A.; Lipman, Z.M.; Ingrasci, G.; Maldonado, C.; Garces, J.C.; Loayza, E.; Yosipovitch, G. Neuroimmune Mediators of Pruritus in Hispanic Scalp Psoriatic Itch. Acta Derm. Venereol. 2023, 103, adv4463. [Google Scholar] [CrossRef]
- Nair, R.P.; Duffin, K.C.; Helms, C.; Ding, J.; Stuart, P.E.; Goldgar, D.; Gudjonsson, J.E.; Li, Y.; Tejasvi, T.; Feng, B.J.; et al. Genome-wide scan reveals association of psoriasis with IL-23 and NF-kappaB pathways. Nat. Genet. 2009, 41, 199–204. [Google Scholar] [CrossRef]
- Bissonnette, R.; Suárez-Fariñas, M.; Li, X.; Bonifacio, K.M.; Brodmerkel, C.; Fuentes-Duculan, J.; Krueger, J.G. Based on molecular profiling of gene expression, palmoplantar pustulosis and palmoplantar pustular psoriasis are highly related diseases that appear to be distinct from psoriasis vulgaris. PLoS ONE 2016, 11, e0155215. [Google Scholar] [CrossRef]
- Kim, J.; Bissonnette, R.; Lee, J.; Correa da Rosa, J.; Suárez-Fariñas, M.; Lowes, M.A.; Krueger, J.G. The Spectrum of Mild to Severe Psoriasis Vulgaris Is Defined by a Common Activation of IL-17 Pathway Genes, but with Key Differences in Immune Regulatory Genes. J. Investig. Dermatol. 2016, 136, 2173–2182. [Google Scholar] [CrossRef]
- Rohart, F.; Gautier, B.; Singh, A.; Cao, K.-A.L. mixOmics: An R package for ‘omics feature selection and multiple data integration. PLoS Comput. Biol. 2017, 13, e1005752. [Google Scholar] [CrossRef]
- Kolde, R. Pheatmap: Pretty Heatmaps [R Package Pheatmap Version 1.0.12]. 2019. Available online: https://cran.r-project.org/web/packages/pheatmap/index.html (accessed on 19 January 2022).
- Blighe, K.; Rana, S.; Lewis, M. EnhancedVolcano: Publication-Ready Volcano Plots with Enhanced Colouring and Labeling, Github. 2018. Available online: https://github.com/kevinblighe/EnhancedVolcano (accessed on 19 January 2022).
- Yan, L. Draw Venn Diagram by ‘ggplot2’ [R Package Ggvenn Version 0.1.9]. 2021. Available online: https://cran.r-project.org/package=ggvenn (accessed on 14 July 2023).
- Wu, T.; Hu, E.; Xu, S.; Chen, M.; Guo, P.; Dai, Z.; Feng, T.; Zhou, L.; Tang, W.; Zhan, L.; et al. clusterProfiler 4.0: A universal enrichment tool for interpreting omics data. Innovation 2021, 2, 100141. [Google Scholar] [CrossRef]
- Yu, G.; He, Q.Y. ReactomePA: An R/Bioconductor package for reactome pathway analysis and visualization. Mol. Biosyst. 2016, 12, 477–479. [Google Scholar] [CrossRef]
- Aran, D.; Hu, Z.; Butte, A.J. xCell: Digitally portraying the tissue cellular heterogeneity landscape. Genome Biol. 2017, 18, 220. [Google Scholar] [CrossRef]
- Kursa, M.B.; Rudnicki, W.R. Feature Selection with the Boruta Package. J. Stat. Softw. 2010, 36, 1–13. [Google Scholar] [CrossRef]
- Williams, G.J. Rattle: A Data Mining GUI for R. R J. 2009, 1, 45–55. [Google Scholar] [CrossRef]
- West, P.W.; Bahri, R.; Garcia-Rodriguez, K.M.; Sweetland, G.; Wileman, G.; Shah, R.; Montero, A.; Rapley, L.; Bulfone-Paus, S. Interleukin-33 Amplifies Human Mast Cell Activities Induced by Complement Anaphylatoxins. Front. Immunol. 2021, 11, 3645. [Google Scholar] [CrossRef] [PubMed]
- Harvima, I.T.; Viinamäki, H.; Naukkarinen, A.; Paukkonen, K.; Neittaanmäki, H.; Harvima, R.J.; Horsmanheimo, M. Association of cutaneous mast cells and sensory nerves with psychic stress in psoriasis. Psychother. Psychosom. 1993, 60, 168–176. [Google Scholar] [CrossRef]
- Pergolizzi, S.; Vaccaro, M.; Magaudda, L.; Mondello, M.R.; Arco, A.; Bramanti, P.; Cannavò, S.P.; Guarneri, B. Immunohistochemical study of epidermal nerve fibres in involved and uninvolved psoriatic skin using confocal laser scanning microscopy. Arch. Dermatol. Res. 1998, 290, 483–489. [Google Scholar] [CrossRef] [PubMed]
- Lindh, B.; Aldskogius, H.; Hökfelt, T. Simultaneous immunohistochemical demonstration of intra-axonally transported markers and neuropeptides in the peripheral nervous system of the guinea pig. Histochemistry 1989, 92, 367–376. [Google Scholar] [CrossRef] [PubMed]
- Perry, M.J.; Lawson, S.N. Differences in expression of oligosaccharides neuropeptides, carbonic anhydrase and neurofilament in rat primary afferent neurons retrogradely labelled via skin, muscle or visceral nerves. Neuroscience 1998, 85, 293–310. [Google Scholar] [CrossRef]
- Gaudenzio, N.; Sibilano, R.; Marichal, T.; Starkl, P.; Reber, L.L.; Cenac, N.; McNeil, B.D.; Dong, X.; Hernandez, J.D.; Sagi-Eisenberg, R.; et al. Different activation signals induce distinct mast cell degranulation strategies. J. Clin. Investig. 2016, 126, 3981–3998. [Google Scholar] [CrossRef]
- Ogasawara, H.; Furuno, M.; Edamura, K.; Noguchi, M. Novel MRGPRX2 antagonists inhibit IgE-independent activation of human umbilical cord blood-derived mast cells. J. Leukoc. Biol. 2019, 106, 1069–1077. [Google Scholar] [CrossRef]
- Redegeld, F.A.; Yu, Y.; Kumari, S.; Charles, N.; Blank, U. Non-IgE mediated mast cell activation. Immunol. Rev. 2018, 282, 87–113. [Google Scholar] [CrossRef] [PubMed]
- Al’Abadie, M.S.; Senior, H.J.; Bleehen, S.S.; Gawkrodger, D.J. Neuropeptides and general neuronal marker in psoriasis—An immunohistochemical study. Clin. Exp. Dermatol. 1995, 20, 384–389. [Google Scholar] [CrossRef]
- Jiang, W.Y.; Raychaudhuri, S.P.; Farber, E.M. Double-labeled immunofluorescence study of cutaneous nerves in psoriasis. Int. J. Dermatol. 1998, 37, 572–574. [Google Scholar] [CrossRef] [PubMed]
- Pincelli, C.; Fantini, F.; Romualdi, P.; Sevignani, C.; Lesa, G.; Benassi, L.; Giannetti, A. Substance P is diminished and vasoactive intestinal peptide is augmented in psoriatic lesions and these peptides exert disparate effects on the proliferation of cultured human keratinocytes. J. Investig. Dermatol. 1992, 98, 421–427. [Google Scholar] [CrossRef] [PubMed]
- Jiang, W.Y.; Chattedee, A.D.; Raychaudhuri, S.P.; Raychaudhuri, S.K.; Farber, E.M. Mast cell density and IL-8 expression in nonlesional and lesional psoriatic skin. Int. J. Dermatol. 2001, 40, 699–703. [Google Scholar] [CrossRef] [PubMed]
- Xu, D.; Wang, J. Downregulation of Cathepsin B Reduces Proliferation and Inflammatory Response and Facilitates Differentiation in Human HaCaT Keratinocytes, Ameliorating IL-17A and SAA-Induced Psoriasis-Like Lesion. Inflammation 2021, 44, 2006–2017. [Google Scholar] [CrossRef]
- Schwenck, J.; Maurer, A.; Fehrenbacher, B.; Mehling, R.; Knopf, P.; Mucha, N.; Haupt, D.; Fuchs, K.; Griessinger, C.M.; Bukala, D.; et al. Cysteine-type cathepsins promote the effector phase of acute cutaneous delayed-type hypersensitivity reactions. Theranostics 2019, 9, 3903–3917. [Google Scholar] [CrossRef]
- Nakamura, M.; Toyoda, M.; Morohashi, M. Pruritogenic mediators in psoriasis vulgaris: Comparative evaluation of itch-associated cutaneous factors. Br. J. Dermatol. 2003, 149, 718–730. [Google Scholar] [CrossRef]
- Peres, L.P.; Oliveira, F.B.; Cartell, A.; Mazzotti, N.G.; Cestari, T.F. Density of mast cells and intensity of pruritus in psoriasis vulgaris: A cross sectional study. An. Bras. Dermatol. 2018, 93, 368–372. [Google Scholar] [PubMed]
- Prignano, F.; Ricceri, F.; Pescitelli, L.; Lotti, T. Itch in psoriasis: Epidemiology, clinical aspects and treatment options. Clin. Cosmet. Investig. Dermatol. CCID 2009, 2, 9. [Google Scholar] [CrossRef]
- Kim, J.H.; Yamamoto, T.; Lee, J.; Yashiro, T.; Hamada, T.; Hayashi, S.; Kadowaki, M. CGRP, a neurotransmitter of enteric sensory neurons, contributes to the development of food allergy due to the augmentation of microtubule reorganization in mucosal mast cells. Biomed. Res. 2014, 35, 285–293. [Google Scholar] [CrossRef]
- Liang, Y.; Jacobi, H.H.; Reimert, C.M.; Haak-Frendscho, M.; Marcusson, J.A.; Johansson, O. CGRP-immunoreactive nerves in prurigo nodularis—An exploration of neurogenic inflammation. J. Cutan. Pathol. 2000, 27, 359–366. [Google Scholar] [CrossRef] [PubMed]
- Xing, Y.; Chen, J.; Hilley, H.; Steele, H.; Yang, J.; Han, L. Molecular signature of pruriceptive MrgprA3+ neurons. J. Investig. Dermatol. 2020, 140, 2041–2050. [Google Scholar] [CrossRef] [PubMed]
- Kim, Y.J.; Granstein, R.D. Roles of calcitonin gene-related peptide in the skin, and other physiological and pathophysiological functions. Brain Behav. Immun.-Health 2021, 18, 100361. [Google Scholar] [CrossRef]
- Wilsoncroft, P.; Gaffen, Z.; Reynia, S.; Brain, S.D. The modulation by nedocromil sodium of proteases released from rat peritoneal mast cells capable of degrading vasoactive intestinal peptide and calcitonin gene-related peptide. Immunopharmacology 1993, 25, 197–204. [Google Scholar] [CrossRef] [PubMed]
- Yang, T.L.B.; Kim, B.S. Pruritus in allergy and immunology. J. Allergy Clin. Immunol. 2019, 144, 353–360. [Google Scholar] [CrossRef] [PubMed]
- Griffiths, C.E.M.; Armstrong, A.W.; Gudjonsson, J.E.; Barker, J.N.W.N. Psoriasis. Lancet 2021, 397, 1301–1315. [Google Scholar] [CrossRef]
- Nestle, F.O.; Di Meglio, P.; Qin, J.Z.; Nickoloff, B.J. Skin immune sentinels in health and disease. Nat. Rev. Immunol. 2009, 9, 679. [Google Scholar] [CrossRef]
- Hébert, H.L.; Bowes, J.; Smith, R.L.; Mchugh, N.J.; Barker, J.N.W.N.; Griffiths, C.E.M.; Barton, A.; Warren, R.B. Polymorphisms in IL-1B distinguish between psoriasis of early and late onset. J. Investig. Dermatol. 2014, 134, 1459–1462. [Google Scholar] [CrossRef]
- Szabó, K.; Bata-Csörgö, Z.; Dallos, A.; Bebes, A.; Francziszti, L.; Dobozy, A.; Kemény, L.; Széll, M. Regulatory networks contributing to psoriasis susceptibility. Acta Derm. Venereol. 2014, 94, 380–385. [Google Scholar] [CrossRef]
- Hsin, L.; Fernandopulle, N.A.; Ding, J.; Lumb, C.; Veldhuis, N.; Karas, J.A.; Northfield, S.E.; Mackay, G.A. The effect of substance P and its common in vivo-formed metabolites on MRGPRX2 and human mast cell activation. Pharmacol. Res. Perspect. 2022, 10, e00990. [Google Scholar] [CrossRef]
- Tatemoto, K.; Nozaki, Y.; Tsuda, R.; Konno, S.; Tomura, K.; Furuno, M.; Ogasawara, H.; Edamura, K.; Takagi, H.; Iwamura, H.; et al. Immunoglobulin E-independent activation of mast cell is mediated by Mrg receptors. Biochem. Biophys. Res. Commun. 2006, 349, 1322–1328. [Google Scholar] [CrossRef] [PubMed]
- Zhan, M.; Zheng, W.; Jiang, Q.; Zhao, Z.; Wang, Z.; Wang, J.; Zhang, H.; He, S. Upregulated expression of substance P (SP) and NK1R in eczema and SP-induced mast cell accumulation. Cell Biol. Toxicol. 2017, 33, 389–405. [Google Scholar] [CrossRef]
- Varricchi, G.; Pecoraro, A.; Loffredo, S.; Poto, R.; Rivellese, F.; Genovese, A.; Marone, G.; Spadaro, G. Heterogeneity of human mast cells with respect to MRGPRX2 receptor expression and function. Front. Cell. Neurosci. 2019, 13, 299. [Google Scholar] [CrossRef] [PubMed]
- West, P.W.; Bulfone-Paus, S. Mast cell tissue heterogeneity and specificity of immune cell recruitment. Front. Immunol. 2022, 13, 3969. [Google Scholar] [CrossRef] [PubMed]
- Sandig, H.; Bulfone-Paus, S. TLR signaling in mast cells: Common and unique features. Front. Immunol. 2012, 3, 185. [Google Scholar] [CrossRef] [PubMed]
- Kim, H.J.; Lee, E.-H.; Lim, Y.H.; Jeong, D.; Na, H.S.; Jung, Y. Pathophysiological Role of TLR4 in Chronic Relapsing Itch Induced by Subcutaneous Capsaicin Injection in Neonatal Rats. Immune Netw. 2022, 22. [Google Scholar] [CrossRef]
- Feng, J.; Luo, J.; Mack, M.R.; Yang, P.; Zhang, F.; Wang, G.; Gong, X.; Cai, T.; Mei, Z.; Kim, B.S.; et al. The antimicrobial peptide human beta-defensin 2 promotes itch through Toll-like receptor 4 signaling in mice. J. Allergy Clin. Immunol. 2017, 140, 885–888.e6. [Google Scholar] [CrossRef]
- Jansen, P.A.M.; Rodijk-Olthuis, D.; Hollox, E.J.; Kamsteeg, M.; Tjabringa, G.S.; de Jongh, G.J.; van Vlijmen-Willems, I.M.J.J.; Bergboer, J.G.M.; van Rossum, M.M.; de Jong, E.M.G.J.; et al. β-Defensin-2 Protein Is a Serum Biomarker for Disease Activity in Psoriasis and Reaches Biologically Relevant Concentrations in Lesional Skin. PLoS ONE 2009, 4, e4725. [Google Scholar] [CrossRef]
- Erickson, S.; Heul, A.V.; Kim, B.S. New and emerging treatments for inflammatory itch. Ann. Allergy Asthma Immunol. 2021, 126, 13–20. [Google Scholar] [CrossRef]
- Oetjen, L.K.; Mack, M.R.; Feng, J.; Whelan, T.M.; Niu, H.; Guo, C.J.; Chen, S.; Trier, A.M.; Xu, A.Z.; Tripathi, S.V.; et al. Sensory Neurons Co-opt Classical Immune Signaling Pathways to Mediate Chronic Itch. Cell 2017, 171, 217–228.e13. [Google Scholar] [CrossRef]
- Hirai, T.; Kanda, T.; Sato, K.; Takaishi, M.; Nakajima, K.; Yamamoto, M.; Kamijima, R.; DiGiovanni, J.; Sano, S. Cathepsin K is involved in development of psoriasis-like skin lesions through TLR-dependent Th17 activation. J. Immunol. 2013, 190, 4805–4811. [Google Scholar] [CrossRef] [PubMed]
- Kawada, A.; Hara, K.; Kominami, E.; Hiruma, M.; Noguchi, H.; Ishibashi, A. Processing of cathepsins L, B and D in psoriatic epidermis. Arch. Dermatol. Res. 1997, 289, 87–93. [Google Scholar] [CrossRef]
- Oestreicher, J.L.; Walters, I.B.; Kikuchi, T.; Gilleaudeau, P.; Surette, J.; Schwertschlag, U.; Dorner, A.J.; Krueger, J.G.; Trepicchio, W.L. Molecular classification of psoriasis disease-associated genes through pharmacogenomic expression profiling. Pharmacogenom. J. 2001, 1, 272–287. [Google Scholar] [CrossRef] [PubMed]
- Le, Q.T.; Gomez, G.; Zhao, W.; Hu, J.; Xia, H.-Z.; Fukuoka, Y.; Katunuma, N.; Schwartz, L.B. Processing of Human Protryptase in Mast Cells Involves Cathepsins L, B, and C. J. Immunol. 2011, 187, 1912–1918. [Google Scholar] [CrossRef]
- Ui, H.; Andoh, T.; Lee, J.-B.; Nojima, H.; Kuraishi, Y. Potent pruritogenic action of tryptase mediated by PAR-2 receptor and its involvement in anti-pruritic effect of nafamostat mesilate in mice. Eur. J. Pharmacol. 2006, 530, 172–178. [Google Scholar] [CrossRef] [PubMed]
- Felbor, U.; Kessler, B.; Mothes, W.; Goebel, H.H.; Ploegh, H.L.; Bronson, R.T.; Olsen, B.R. Neuronal loss and brain atrophy in mice lacking cathepsins B and L. Proc. Natl. Acad. Sci. USA 2002, 99, 7883–7888. [Google Scholar] [CrossRef]







| Study | Source | Technique | Total Genes (n.) | DEGs p < 0.05 (n.) | DEGs q < 0.05 (n.) | Upregulated q < 0.05 (n.) | Downregulated q < 0.05 (n.) |
|---|---|---|---|---|---|---|---|
| Isolated MCs | Skin derived MCs | RNA-seq | 32,119 | 5924 | 249 | 192 | 57 |
| GDS4602 | Bulk skin | Microarray | 22,190 | 14,315 | 6751 | 4234 | 2517 |
| GSE78097 | Bulk skin | Microarray | 22,190 | 13,393 | 2935 | 1600 | 1335 |
| GSE80047 | Bulk skin | Microarray | 21,915 | 14,436 | 13,747 | 7109 | 6638 |
Disclaimer/Publisher’s Note: The statements, opinions and data contained in all publications are solely those of the individual author(s) and contributor(s) and not of MDPI and/or the editor(s). MDPI and/or the editor(s) disclaim responsibility for any injury to people or property resulting from any ideas, methods, instructions or products referred to in the content. |
© 2023 by the authors. Licensee MDPI, Basel, Switzerland. This article is an open access article distributed under the terms and conditions of the Creative Commons Attribution (CC BY) license (https://creativecommons.org/licenses/by/4.0/).
Share and Cite
West, P.W.; Tontini, C.; Atmoko, H.; Kiss, O.; Garner, T.; Bahri, R.; Warren, R.B.; Griffiths, C.E.M.; Stevens, A.; Bulfone-Paus, S. Human Mast Cells Upregulate Cathepsin B, a Novel Marker of Itch in Psoriasis. Cells 2023, 12, 2177. https://doi.org/10.3390/cells12172177
West PW, Tontini C, Atmoko H, Kiss O, Garner T, Bahri R, Warren RB, Griffiths CEM, Stevens A, Bulfone-Paus S. Human Mast Cells Upregulate Cathepsin B, a Novel Marker of Itch in Psoriasis. Cells. 2023; 12(17):2177. https://doi.org/10.3390/cells12172177
Chicago/Turabian StyleWest, Peter W., Chiara Tontini, Haris Atmoko, Orsolya Kiss, Terence Garner, Rajia Bahri, Richard B. Warren, Christopher E. M. Griffiths, Adam Stevens, and Silvia Bulfone-Paus. 2023. "Human Mast Cells Upregulate Cathepsin B, a Novel Marker of Itch in Psoriasis" Cells 12, no. 17: 2177. https://doi.org/10.3390/cells12172177
APA StyleWest, P. W., Tontini, C., Atmoko, H., Kiss, O., Garner, T., Bahri, R., Warren, R. B., Griffiths, C. E. M., Stevens, A., & Bulfone-Paus, S. (2023). Human Mast Cells Upregulate Cathepsin B, a Novel Marker of Itch in Psoriasis. Cells, 12(17), 2177. https://doi.org/10.3390/cells12172177

