Multi-Design Differential Expression Profiling of COVID-19 Lung Autopsy Specimens Reveals Significantly Deregulated Inflammatory Pathways and SFTPC Impaired Transcription
Abstract
:1. Introduction
2. Materials and Methods
2.1. Patient Selection
2.2. Autopsy and Tissue Processing
2.3. RNA Qualification
2.4. Nanostring Gene-Expression Profiling
2.5. RNA-Seq Gene-Expression Profiling
2.6. Bioinformatic Analysis
2.7. Immunohistochemistry
3. Results
3.1. Autoptic Evaluation of Lung from COVID-19 and Control Patients
3.2. Detection of SARS-CoV-2 and Clades Identification
3.3. Gene Expression Profiling Identified an Hyperinflammatory Status of the Lung Parenchyma and a Dysregulation in the Complement Signaling
3.4. Major Cell Type Components of SARS-CoV-2 Associated Inflammation
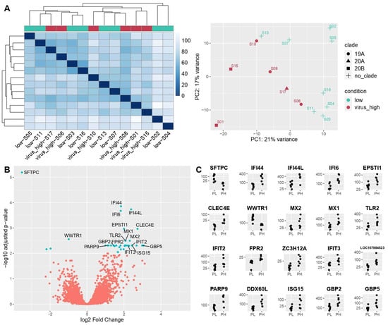
3.5. Comparison between Lung Samples with Different Viral Load (Low versus High Design)
3.6. Immunohistochemical Evaluation
4. Discussion
Supplementary Materials
Author Contributions
Funding
Institutional Review Board Statement
Informed Consent Statement
Data Availability Statement
Conflicts of Interest
References
- Tay, M.Z.; Poh, C.M.; Rénia, L.; Macary, P.A.; Ng, L.F.P. The trinity of COVID-19: Immunity, inflammation and intervention. Nat. Rev. Immunol. 2020, 20, 363–374. [Google Scholar] [CrossRef] [PubMed]
- Grasselli, G.; Tonetti, T.; Filippini, C.; Slutsky, A.S.; Pesenti, A.; Ranieri, V.M. Pathophysiology of COVID-19-associated acute respiratory distress syndrome—Authors’ reply. Lancet Respir. Med. 2021, 9, e5–e6. [Google Scholar] [CrossRef]
- Huang, C.; Wang, Y.; Li, X.; Ren, L.; Zhao, J.; Hu, Y.; Zhang, L.; Fan, G.; Xu, J.; Gu, X.; et al. Clinical features of patients infected with 2019 novel coronavirus in Wuhan, China. Lancet 2020, 395, 497–506. [Google Scholar] [CrossRef] [Green Version]
- Xu, Z.; Shi, L.; Wang, Y.; Zhang, J.; Huang, L.; Zhang, C.; Liu, S.; Zhao, P.; Liu, H.; Zhu, L.; et al. Pathological findings of COVID-19 associated with acute respiratory distress syndrome. Lancet Respir. Med. 2020, 8, 420–422. [Google Scholar] [CrossRef]
- Calabrese, F.; Pezzuto, F.; Fortarezza, F.; Hofman, P.; Kern, I.; Panizo, A.; von der Thüsen, J.; Timofeev, S.; Gorkiewicz, G.; Lunardi, F. Pulmonary pathology and COVID-19: Lessons from autopsy. The experience of European Pulmonary Pathologists. Virchows Arch. 2020, 477, 359–372. [Google Scholar] [CrossRef]
- Zarrilli, G.; Angerilli, V.; Businello, G.; Sbaraglia, M.; Traverso, G.; Fortarezza, F.; Rizzo, S.; De Gaspari, M.; Basso, C.; Calabrese, F.; et al. The Immunopathological and Histological Landscape of COVID-19-Mediated Lung Injury. Int. J. Mol. Sci. 2021, 22, 974. [Google Scholar] [CrossRef]
- Basso, C.; Calabrese, F.; Sbaraglia, M.; Del Vecchio, C.; Carretta, G.; Saieva, A.; Donato, D.; Flor, L.; Crisanti, A.; Tos, A.P.D. Feasibility of postmortem examination in the era of COVID-19 pandemic: The experience of a Northeast Italy University Hospital. Virchows Arch. 2020, 477, 341–347. [Google Scholar] [CrossRef]
- Basso, C.; Leone, O.; Rizzo, S.; De Gaspari, M.; van der Wal, A.C.; Aubry, M.-C.; Bois, M.C.; Lin, P.T.; Maleszewski, J.J.; Stone, J.R. Pathological features of COVID-19-associated myocardial injury: A multicentre cardiovascular pathology study. Eur. Heart J. 2020, 41, 3827–3835. [Google Scholar] [CrossRef]
- Calabrese, F.; Pezzuto, F.; Fortarezza, F.; Boscolo, A.; Lunardi, F.; Giraudo, C.; Cattelan, A.; Del Vecchio, C.; Lorenzoni, G.; Vedovelli, L.; et al. Machine learning-based analysis of alveolar and vascular injury in SARS-CoV-2 acute respiratory failure. J. Pathol. 2021, 254, 173–184. [Google Scholar] [CrossRef]
- Borczuk, A.C.; Salvatore, S.P.; Seshan, S.V.; Patel, S.S.; Bussel, J.B.; Mostyka, M.; Elsoukkary, S.; He, B.; Del Vecchio, C.; Fortarezza, F.; et al. COVID-19 pulmonary pathology: A multi-institutional autopsy cohort from Italy and New York City. Mod. Pathol. 2020, 33, 2156–2168. [Google Scholar] [CrossRef]
- Vukmirovic, M.; Herazo-Maya, J.D.; Blackmon, J.; Skodric-Trifunovic, V.; Jovanovic, D.; Pavlovic, S.; Stojsic, J.; Zeljkovic, V.; Yan, X.; Homer, R.; et al. Identification and validation of differentially expressed transcripts by RNA-sequencing of formalin-fixed, paraffin-embedded (FFPE) lung tissue from patients with Idiopathic Pulmonary Fibrosis. BMC Pulm. Med. 2017, 17, 15. [Google Scholar] [CrossRef] [PubMed] [Green Version]
- Barrat, F.J.; Crow, M.K.; Ivashkiv, L.B. Interferon target-gene expression and epigenomic signatures in health and disease. Nat. Immunol. 2019, 20, 1574–1583. [Google Scholar] [CrossRef] [PubMed]
- Hadjadj, J.; Yatim, N.; Barnabei, L.; Corneau, A.; Boussier, J.; Smith, N.; Péré, H.; Charbit, B.; Bondet, V.; Chenevier-Gobeaux, C.; et al. Impaired type I interferon activity and inflammatory responses in severe COVID-19 patients. Science 2020, 369, 718–724. [Google Scholar] [CrossRef] [PubMed]
- Zhou, Z.; Ren, L.; Zhang, L.; Zhong, J.; Xiao, Y.; Jia, Z.; Guo, L.; Yang, J.; Wang, C.; Jiang, S.; et al. Heightened Innate Immune Responses in the Respiratory Tract of COVID-19 Patients. Cell Host Microbe 2020, 27, 883–890.e2. [Google Scholar] [CrossRef] [PubMed]
- Sodeifian, F.; Nikfarjam, M.; Kian, N.; Mohamed, K.; Rezaei, N. The role of type I interferon in the treatment of COVID-19. J. Med. Virol. 2021, 94, 63–81. [Google Scholar] [CrossRef] [PubMed]
- Pairo-Castineira, E.; Clohisey, S.; Klaric, L.; Bretherick, A.D.; Rawlik, K.; Pasko, D.; Walker, S.; Parkinson, N.; Fourman, M.H.; Russell, C.D.; et al. Genetic mechanisms of critical illness in COVID-19. Nature 2021, 591, 92–98. [Google Scholar] [CrossRef]
- Hamano, E.; Hijikata, M.; Itoyama, S.; Quy, T.; Phi, N.C.; Long, H.T.; Ha, L.D.; Ban, V.V.; Matsushita, I.; Yanai, H.; et al. Polymorphisms of interferon-inducible genes OAS-1 and MxA associated with SARS in the Vietnamese population. Biochem. Biophys. Res. Commun. 2005, 329, 1234–1239. [Google Scholar] [CrossRef]
- He, J.; Feng, D.; De Vlas, S.J.; Wang, H.; Fontanet, A.; Zhang, P.; Plancoulaine, S.; Tang, F.; Zhan, L.; Yang, H.; et al. Association of SARS susceptibility with single nucleic acid polymorphisms of OAS1 and MxA genes: A case-control study. BMC Infect. Dis. 2006, 6, 106. [Google Scholar] [CrossRef] [PubMed]
- Wood, E.R.; Bledsoe, R.; Chai, J.; Daka, P.; Deng, H.; Ding, Y.; Harris-Gurley, S.; Kryn, L.H.; Nartey, E.; Nichols, J.; et al. The Role of Phosphodiesterase 12 (PDE12) as a Negative Regulator of the Innate Immune Response and the Discovery of Antiviral Inhibitors. J. Biol. Chem. 2015, 290, 19681–19696. [Google Scholar] [CrossRef] [Green Version]
- Liu, G.; Lee, J.H.; Parker, Z.M.; Acharya, D.; Chiang, J.J.; van Gent, M.; Riedl, W.; Davis-Gardner, M.E.; Wies, E.; Chiang, C.; et al. ISG15-dependent activation of the sensor MDA5 is antagonized by the SARS-CoV-2 papain-like protease to evade host innate immunity. Nat. Microbiol. 2021, 6, 467–478. [Google Scholar] [CrossRef]
- Mathieu, N.; Paparisto, E.; Barr, S.; Spratt, D. HERC5 and the ISGylation Pathway: Critical Modulators of the Antiviral Immune Response. Viruses 2021, 13, 1102. [Google Scholar] [CrossRef] [PubMed]
- Clemente, V.; D’Arcy, P.; Bazzaro, M. Deubiquitinating Enzymes in Coronaviruses and Possible Therapeutic Opportunities for COVID-19. Int. J. Mol. Sci. 2020, 21, 3492. [Google Scholar] [CrossRef] [PubMed]
- Shin, D.; Mukherjee, R.; Grewe, D.; Bojkova, D.; Baek, K.; Bhattacharya, A.; Schulz, L.; Widera, M.; Mehdipour, A.R.; Tascher, G.; et al. Papain-like protease regulates SARS-CoV-2 viral spread and innate immunity. Nature 2020, 587, 657–662. [Google Scholar] [CrossRef] [PubMed]
- Shaath, H.; Vishnubalaji, R.; Elkord, E.; Alajez, N.M. Single-Cell Transcriptome Analysis Highlights a Role for Neutrophils and Inflammatory Macrophages in the Pathogenesis of Severe COVID-19. Cells 2020, 9, 2374. [Google Scholar] [CrossRef] [PubMed]
- Liao, M.; Liu, Y.; Yuan, J.; Wen, Y.; Xu, G.; Zhao, J.; Cheng, L.; Li, J.; Wang, X.; Wang, F.; et al. Single-cell landscape of bronchoalveolar immune cells in patients with COVID-19. Nat. Med. 2020, 26, 842–844. [Google Scholar] [CrossRef]
- Doehn, J.M.; Tabeling, C.; Biesen, R.; Saccomanno, J.; Madlung, E.; Pappe, E.; Gabriel, F.; Kurth, F.; Meisel, C.; Corman, V.M.; et al. CD169/SIGLEC1 is expressed on circulating monocytes in COVID-19 and expression levels are associated with disease severity. Infection 2021, 49, 757–762. [Google Scholar] [CrossRef] [PubMed]
- Schulte-Schrepping, J.; Reusch, N.; Paclik, D.; Baßler, K.; Schlickeiser, S.; Zhang, B.; Krämer, B.; Krammer, T.; Brumhard, S.; Bonaguro, L.; et al. Severe COVID-19 Is Marked by a Dysregulated Myeloid Cell Compartment. Cell 2020, 182, 1419–1440.e23. [Google Scholar] [CrossRef]
- Fischer-Riepe, L.; Daber, N.; Schulte-Schrepping, J.; de Carvalho, B.C.; Russo, A.; Pohlen, M.; Fischer, J.; Chasan, A.I.; Wolf, M.; Ulas, T.; et al. CD163 expression defines specific, IRF8-dependent, immune-modulatory macrophages in the bone marrow. J. Allergy Clin. Immunol. 2020, 146, 1137–1151. [Google Scholar] [CrossRef]
- Bourgoin, P.; Biéchelé, G.; Belkacem, I.A.; Morange, P.; Malergue, F. Role of the interferons in CD64 and CD169 expressions in whole blood: Relevance in the balance between viral- or bacterial-oriented immune responses. Immun. Inflamm. Dis. 2020, 8, 106–123. [Google Scholar] [CrossRef] [Green Version]
- Java, A.; Apicelli, A.J.; Liszewski, M.K.; Coler-Reilly, A.; Atkinson, J.P.; Kim, A.H.; Kulkarni, H.S. The complement system in COVID-19: Friend and foe? JCI Insight 2020, 5, e140711. [Google Scholar] [CrossRef]
- Macor, P.; Durigutto, P.; Mangogna, A.; Bussani, R.; De Maso, L.; D’Errico, S.; Zanon, M.; Pozzi, N.; Meroni, P.L.; Tedesco, F. Multiple-Organ Complement Deposition on Vascular Endothelium in COVID-19 Patients. Biomedicines 2021, 9, 1003. [Google Scholar] [CrossRef]
- Magro, C.; Mulvey, J.J.; Berlin, D.; Nuovo, G.; Salvatore, S.; Harp, J.; Baxter-Stoltzfus, A.; Laurence, J. Complement associated microvascular injury and thrombosis in the pathogenesis of severe COVID-19 infection: A report of five cases. Transl. Res. 2020, 220, 1–13. [Google Scholar] [CrossRef] [PubMed]
- Defendi, F.; Leroy, C.; Epaulard, O.; Clavarino, G.; Vilotitch, A.; Le Marechal, M.; Jacob, M.-C.; Raskovalova, T.; Pernollet, M.; Le Gouellec, A.; et al. Complement Alternative and Mannose-Binding Lectin Pathway Activation Is Associated with COVID-19 Mortality. Front. Immunol. 2021, 12, 3675. [Google Scholar] [CrossRef] [PubMed]
- Korkmaz, B.; Caughey, G.H.; Chapple, I.; Gauthier, F.; Hirschfeld, J.; Jenne, D.E.; Kettritz, R.; Lalmanach, G.; Lamort, A.-S.; Lauritzen, C.; et al. Therapeutic targeting of cathepsin C: From pathophysiology to treatment. Pharmacol. Ther. 2018, 190, 202–236. [Google Scholar] [CrossRef] [PubMed]
- Korkmaz, B.; Lesner, A.; Marchand-Adam, S.; Moss, C.; Jenne, D.E. Lung Protection by Cathepsin C Inhibition: A New Hope for COVID-19 and ARDS? J. Med. Chem. 2020, 63, 13258–13265. [Google Scholar] [CrossRef] [PubMed]
- Cattel, F.; Giordano, S.; Bertiond, C.; Lupia, T.; Corcione, S.; Scaldaferri, M.; Angelone, L.; De Rosa, F.G. Use of exogenous pulmonary surfactant in acute respiratory distress syndrome (ARDS): Role in SARS-CoV-2-related lung injury. Respir. Physiol. Neurobiol. 2021, 288, 103645. [Google Scholar] [CrossRef] [PubMed]
- Jin, H.; Ciechanowicz, A.; Kaplan, A.; Wang, L.; Zhang, P.-X.; Lu, Y.-C.; Tobin, R.E.; Tobin, B.A.; Cohn, L.; Zeiss, C.J.; et al. Surfactant protein C dampens inflammation by decreasing JAK/STAT activation during lung repair. Am. J. Physiol. Cell. Mol. Physiol. 2018, 314, L882–L892. [Google Scholar] [CrossRef] [PubMed]





| COVID-19 Cohort (17 Patients) | |
|---|---|
| Age (years) | 82.8 ± 8.5 (69–97) |
| Sex | M 9:F 8 |
| Hospitalization (days) | 7.5 ± 6.7 (0–26) |
| Comorbidities: | |
| Hypertension | 10/17 (58.8%) |
| Cardiovascular disease | 6/17 (35.3%) |
| Obesity | 2/17 (11.8%) |
| Diabetes | 3/17 (17.6%) |
| Control Cohort (7 Patients) | |
| Age (years) | 50.0 ± 4.7 (41–56) |
| Comorbidities: | |
| Hypertension | 1/7 (14.3%) |
| Cardiovascular disease | 7/7 (100%) |
| Obesity | 0/7 (0%) |
| Diabetes | 2/7 (38.6%) |
| Sex | M 7:F 0 |
| ID | Age (Years) | Gender (M/F) | Smoking | Comorbidities | Enoxaparin (Anticoagulant Therapy) | Antibiotic Therapy | Antiviral Therapy | Tolicizumab | Tracheal Intubation | Length of Invasive Ventilation (Days) | ICU | ICU Stay (Days) | Hospitalization (Days) | Lymphocyte Count (109/L) | D-Dimer (ng/mL) | Fibrinogen (mg/dL) | IL-6 (ng/L) | Ferritin (ng/mL) | LDH (U/L) |
|---|---|---|---|---|---|---|---|---|---|---|---|---|---|---|---|---|---|---|---|
| 1 | 82 | M | No | Yes | Yes | Yes | Yes | N | N | - | Yes | 1 | 2 | 0.51 | 311 | na | na | na | 427 |
| 2 | 69 | F | No | Yes | Yes | Yes | Yes | No | Yes | 5 | Yes | 5 | 4 | 1.14 | 55.744 | 0.8 | na | na | 406 |
| 3 | 76 | M | No | Yes | No | Yes | Yes | No | Yes | 5 | Yes | 5 | 4 | 1.3 | 315 | 6.8 | 66.8 | 485 | 369 |
| 4 | 71 | M | No | Yes | Yes | Yes | No | No | Yes | 1 | Yes | 1 | 5 | 9.88 | 684 | 3.3 | na | na | na |
| 5 | 87 | F | Former | Yes | Yes | Yes | No | No | No | - | No | - | 4 | na | na | na | na | na | 660 |
| 6 | 79 | M | Yes | Yes | Yes | Yes | No | No | Yes | 6 | Yes | 7 | 7 | 0.7 | 1276 | 7.6 | 210 | 4253 | 446 |
| 7 | 76 | M | No | Yes | Yes | Yes | Yes | No | Yes | 19 | Yes | 19 | 26 | 1.32 | 268 | 4.6 | na | na | na |
| 8 | 96 | M | No | Yes | Yes | Yes | No | No | No | - | No | - | 4 | 0.92 | 1189 | 7.6 | 299 | 2416 | 217 |
| 9 | 86 | M | No | Yes | Yes | Yes | No | No | No | - | No | - | 6 | 0.28 | 5329 | na | na | 915 | 434 |
| 10 | 90 | F | No | Yes | Yes | Yes | No | No | No | - | No | - | 4 | 1.09 | 4029 | na | na | na | na |
| 11 | 75 | M | No | No | Yes | Yes | Yes | No | Yes | - | Yes | 20 | 21 | 0.93 | 910 | 7.5 | 878 | 3089 | 104 |
| 12 | 88 | F | No | Yes | Yes | Yes | No | No | No | - | No | - | 6 | 0.95 | 222 | na | na | 524 | 219 |
| 13 | 74 | F | Former | Yes | Yes | Yes | Yes | No | Yes | 8 | Yes | 11 | 13 | 0.57 | 969 | 8.19 | 18 | 363 | 247 |
| 14 | 87 | F | No | Yes | No | Yes | No | No | No | - | No | - | 0 | 0.43 | na | na | na | na | 766 |
| 15 | 92 | F | No | Yes | Yes | Yes | No | No | No | - | No | - | 5 | na | na | na | na | na | 556 |
| 16 | 83 | M | Former | Yes | Yes | Yes | Yes | No | No | - | No | - | 8 | 0.35 | na | na | na | na | na |
| 17 | 97 | F | No | Yes | Yes | Yes | No | No | No | - | No | - | 9 | 0.52 | 507 | 4.1 | na | 669 | 286 |
| # | Gene ID | Gene Name | Main Function | p-Value |
|---|---|---|---|---|
| Common upregulated genes | ||||
| 1 | PKM | Pyruvate Kinase M1/2 | Catalyzes the last step within glycolysis, the dephosphorylation of phosphoenolpyruvate to pyruvate. | p < 0.01 |
| 2 | IFIT1 | Interferon Induced Protein with Tetratricopeptide Repeats 1 | Acts as a sensor of viral single-stranded RNAs and inhibits expression of viral messenger RNAs. | p < 0.01 |
| 3 | OAS1 | 2′-5′-Oligoadenylate Synthetase 1 | Activates latent RNase L, which results in viral RNA degradation and the inhibition of viral replication. | p < 0.01 |
| 4 | C2 | Complement C2 | Functions as part of the classical pathway of the complement system. | p < 0.01 |
| 5 | CFP | Complement Factor B | Functions as part of the alternate pathway of the complement system. | p < 0.01 |
| 6 | SIGLEC1 | Sialic Acid Binding Ig Like Lectin 1 | Mediates sialic-acid dependent binding of macrophages to lymphocytes, granulocytes, monocytes, natural killer cells, B-cells and CD8 T-cells. | p < 0.01 |
| 7 | CD163 | Cluster of Differentiation 163 | Is involved in clearance and endocytosis of hemoglobin/haptoglobin complexes by macrophages. Acts as an innate immune sensor for bacteria. | p < 0.01 |
| 8 | ISG15 | Interferon-stimulated gene 15 | Plays a key role in the innate immune response to viral infection either via its conjugation to a target protein (ISGylation) or via its action as a free or unconjugated protein. | p < 0.01 |
| 9 | CTSC | Cathepsin C | Functions as a central coordinator for activation of many serine proteases in immune/inflammatory cells. | p < 0.01 |
| 10 | RSAD2 | Radical S-Adenosyl Methionine Domain Containing 2 | Plays a major role in the cell antiviral state induced by type I and type II interferon | p < 0.01 |
| 11 | MS4A4A | Membrane Spanning 4-Domains A4A | May be involved in signal transduction as a component of a multimeric receptor complex. | p < 0.01 |
| Common downregulated genes | ||||
| 12 | TCF4 | Transcription Factor 4 | Acts as a transcription factor which binds to the immunoglobulin enhancer mu-E5/kappa-E2 motif. | p < 0.01 |
| 13 | SNCA | Synuclein Alpha | Involved in synaptic vesicle recycling. | p < 0.01 |
| 14 | TGFB3 | Transforming Growth Factor Beta 3 | A cytokine involved in cell differentiation, embryogenesis and development. | p < 0.01 |
| 15 | CD83 | Cluster of Differentiation 83 | May play a significant role in antigen presentation. | p < 0.01 |
| 16 | DLL4 | Delta Like Canonical Notch Ligand 4 | Encodes Notch ligands. | p < 0.01 |
Publisher’s Note: MDPI stays neutral with regard to jurisdictional claims in published maps and institutional affiliations. |
© 2022 by the authors. Licensee MDPI, Basel, Switzerland. This article is an open access article distributed under the terms and conditions of the Creative Commons Attribution (CC BY) license (https://creativecommons.org/licenses/by/4.0/).
Share and Cite
Fassan, M.; Collesei, A.; Angerilli, V.; Sbaraglia, M.; Fortarezza, F.; Pezzuto, F.; De Gaspari, M.; Businello, G.; Moni, M.; Rizzo, S.; et al. Multi-Design Differential Expression Profiling of COVID-19 Lung Autopsy Specimens Reveals Significantly Deregulated Inflammatory Pathways and SFTPC Impaired Transcription. Cells 2022, 11, 1011. https://doi.org/10.3390/cells11061011
Fassan M, Collesei A, Angerilli V, Sbaraglia M, Fortarezza F, Pezzuto F, De Gaspari M, Businello G, Moni M, Rizzo S, et al. Multi-Design Differential Expression Profiling of COVID-19 Lung Autopsy Specimens Reveals Significantly Deregulated Inflammatory Pathways and SFTPC Impaired Transcription. Cells. 2022; 11(6):1011. https://doi.org/10.3390/cells11061011
Chicago/Turabian StyleFassan, Matteo, Antonio Collesei, Valentina Angerilli, Marta Sbaraglia, Francesco Fortarezza, Federica Pezzuto, Monica De Gaspari, Gianluca Businello, Margherita Moni, Stefania Rizzo, and et al. 2022. "Multi-Design Differential Expression Profiling of COVID-19 Lung Autopsy Specimens Reveals Significantly Deregulated Inflammatory Pathways and SFTPC Impaired Transcription" Cells 11, no. 6: 1011. https://doi.org/10.3390/cells11061011
APA StyleFassan, M., Collesei, A., Angerilli, V., Sbaraglia, M., Fortarezza, F., Pezzuto, F., De Gaspari, M., Businello, G., Moni, M., Rizzo, S., Traverso, G., Colosso, V., Taschin, E., Lunardi, F., Valls, A. F., Schiavi, F., Basso, C., Calabrese, F., & Dei Tos, A. P. (2022). Multi-Design Differential Expression Profiling of COVID-19 Lung Autopsy Specimens Reveals Significantly Deregulated Inflammatory Pathways and SFTPC Impaired Transcription. Cells, 11(6), 1011. https://doi.org/10.3390/cells11061011

