Novel Tuning of PMMA Orthopedic Bone Cement Using TBB Initiator: Effect of Bone Cement Extracts on Bioactivity of Osteoblasts and Osteoclasts
Abstract
1. Introduction
2. Materials and Methods
2.1. Preparation of Bone Cement Extracts
2.2. Rat Femur-Derived Osteoblasts Culture
2.3. Cell Quantification
2.4. Morphology and Spreading Behavior of Osteoblasts
2.5. Cell Proliferation
2.6. Alkaline Phosphatase (ALP) Activity
2.7. Rat Femur-Derived Osteoclasts Cell Culture
2.8. Tartrate-Resistant Acid Phosphatase (TRAP) Staining
2.9. Real-Time Quantitative (q)PCR
2.10. Statistical Analysis
3. Results
3.1. Improved Attachment of Osteoblasts with PMMA-TBB Extract
3.2. Improved Proliferation of in Culture with PMMA-TBB Extract
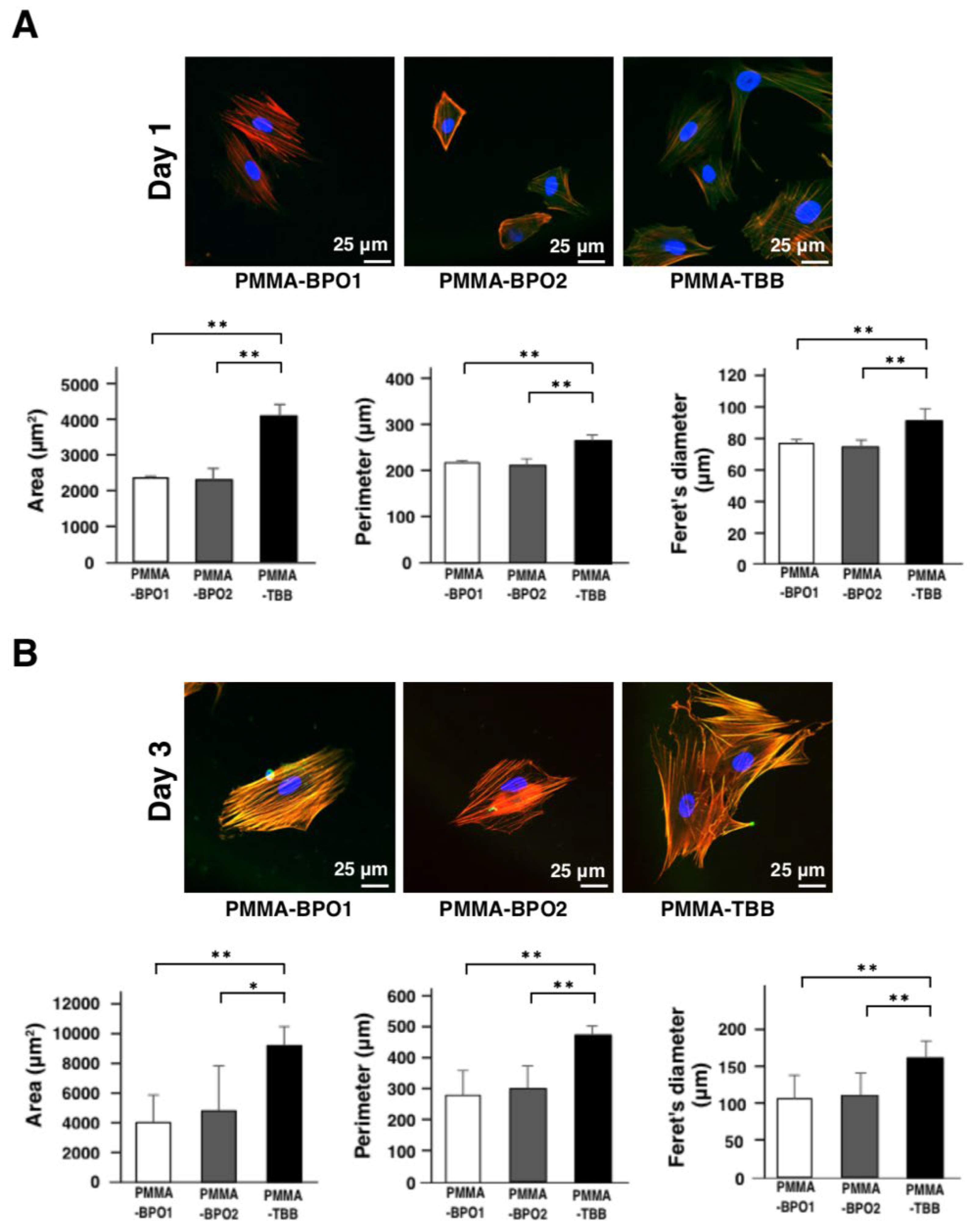
3.3. Improved Spreading Behavior of Osteoblasts with PMMA-TBB Extract
3.4. Enhanced Osteogenic Differentiation in Osteoblasts with PMMA-TBB Extract
3.5. Reduced Osteoclastogenesis with PMMA-TBB Extract
3.6. Evaluation of Osteoclast Function
4. Discussion
5. Conclusions
Author Contributions
Funding
Institutional Review Board Statement
Informed Consent Statement
Data Availability Statement
Acknowledgments
Conflicts of Interest
References
- Fernandez, M.A.; Achten, J.; Parsons, N.; Griffin, X.L.; Png, M.E.; Gould, J.; McGibbon, A.; Costa, M.L. Cemented or Uncemented Hemiarthroplasty for Intracapsular Hip Fracture. N. Engl. J. Med. 2022, 386, 521–530. [Google Scholar] [CrossRef] [PubMed]
- Gonzalez Della Valle, A.; Odum, S.M.; De, A.; Barrington, J.W.; Huddleston, J.I.; Illgen, R.L.; Springer, B.D. The Effect of Femoral Fixation on Revision and Mortality Following Elective Total Hip Arthroplasty in Patients Over the Age of 65 years. An Analysis of the American Joint Replacement Registry. J. Arthroplast. 2022, 37, 1105–1110. [Google Scholar] [CrossRef] [PubMed]
- Lewis, P.L.; Annette, W.D.; Robertsson, O.; Prentice, H.A.; Graves, S.E. Impact of patient and prosthesis characteristics on common reasons for total knee replacement revision: A registry study of 36,626 revision cases from Australia, Sweden, and USA. Acta Orthop. 2022, 93, 623–633. [Google Scholar] [CrossRef] [PubMed]
- Mohammad, H.R.; Judge, A.; Murray, D.W. A matched comparison of the patient-reported outcome measures of cemented and cementless total knee replacements, based on the National Joint Registry of England, Wales, Northern Ireland, and Isle of Man and England’s National PROM collection programme. Acta Orthop. 2022, 93, 164–170. [Google Scholar] [CrossRef] [PubMed]
- Page, R.S.; Pai, V.; Eng, K.; Bain, G.; Graves, S.; Lorimer, M. Cementless versus cemented glenoid components in conventional total shoulder joint arthroplasty: Analysis from the Australian Orthopaedic Association National Joint Replacement Registry. J. Shoulder Elb. Surg. 2018, 27, 1859–1865. [Google Scholar] [CrossRef] [PubMed]
- Donaldson, A.J.; Thomson, H.E.; Harper, N.J.; Kenny, N.W. Bone cement implantation syndrome. Br. J. Anaesth. 2009, 102, 12–22. [Google Scholar] [CrossRef]
- Nantha Kumar, N.; Kunutsor, S.K.; Fernandez, M.A.; Dominguez, E.; Parsons, N.; Costa, M.L.; Whitehouse, M.R. Effectiveness and safety of cemented and uncemented hemiarthroplasty in the treatment of intracapsular hip fractures. Bone Jt. J. 2020, 102, 1113–1121. [Google Scholar] [CrossRef]
- Aita, H.; Oh, W.; Kubo, K.; Tsukimura, N.; Maeda, H.; Ogawa, T. Light-induced bone cement-philic titanium surface. J. Mater. Sci. 2008, 43, 1552–1558. [Google Scholar] [CrossRef]
- Att, W.; Yamada, M.; Kojima, N.; Ogawa, T. N-Acetyl cysteine prevents suppression of oral fibroblast function on poly(methylmethacrylate) resin. Acta Biomater. 2009, 5, 391–398. [Google Scholar] [CrossRef]
- Hamajima, K.; Ozawa, R.; Saruta, J.; Saita, M.; Kitajima, H.; Taleghani, S.R.; Usami, D.; Goharian, D.; Uno, M.; Miyazawa, K.; et al. The Effect of TBB, as an Initiator, on the Biological Compatibility of PMMA/MMA Bone Cement. Int. J. Mol. Sci. 2020, 21, 4016. [Google Scholar] [CrossRef]
- Kojima, N.; Yamada, M.; Paranjpe, A.; Tsukimura, N.; Kubo, K.; Jewett, A.; Ogawa, T. Restored viability and function of dental pulp cells on poly-methylmethacrylate (PMMA)-based dental resin supplemented with N-acetyl cysteine (NAC). Dent. Mater. 2008, 24, 1686–1693. [Google Scholar] [CrossRef]
- Mjöberg, B.; Pettersson, H.; Rosenqvist, R.; Rydholm, A. Bone cement, thermal injury and the radiolucent zone. Acta Orthop. Scand. 1984, 55, 597–600. [Google Scholar] [CrossRef]
- Nakagawa, K.; Saita, M.; Ikeda, T.; Hirota, M.; Park, W.; Lee, M.C.; Ogawa, T. Biocompatibility of 4-META/MMA-TBB resin used as a dental luting agent. J. Prosthet. Dent. 2015, 114, 114–121. [Google Scholar] [CrossRef]
- Ogawa, T.; Aizawa, S.; Tanaka, M.; Matsuya, S.; Hasegawa, A.; Koyano, K. Effect of water temperature on the fit of provisional crown margins during polymerization. J. Prosthet. Dent. 1999, 82, 658–661. [Google Scholar] [CrossRef]
- Ogawa, T.; Hasegawa, A. Effect of curing environment on mechanical properties and polymerizing behaviour of methyl-methacrylate autopolymerizing resin. J. Oral Rehabil. 2005, 32, 221–226. [Google Scholar] [CrossRef]
- Peebles, D.J.; Ellis, R.H.; Stride, S.D.; Simpson, B.R. Cardiovascular effects of methylmethacrylate cement. Br. Med. J. 1972, 1, 349–351. [Google Scholar] [CrossRef]
- Saruta, J.; Ozawa, R.; Hamajima, K.; Saita, M.; Sato, N.; Ishijima, M.; Kitajima, H.; Ogawa, T. Prolonged Post-Polymerization Biocompatibility of Polymethylmethacrylate-Tri-n-Butylborane (PMMA-TBB) Bone Cement. Materials 2021, 14, 1289. [Google Scholar] [CrossRef]
- Sugita, Y.; Okubo, T.; Saita, M.; Ishijima, M.; Torii, Y.; Tanaka, M.; Iwasaki, C.; Sekiya, T.; Tabuchi, M.; Mohammadzadeh Rezaei, N.; et al. Novel Osteogenic Behaviors around Hydrophilic and Radical-Free 4-META/MMA-TBB: Implications of an Osseointegrating Bone Cement. Int. J. Mol. Sci. 2020, 21, 2405. [Google Scholar] [CrossRef]
- Tsukimura, N.; Yamada, M.; Aita, H.; Hori, N.; Yoshino, F.; Chang-Il Lee, M.; Kimoto, K.; Jewett, A.; Ogawa, T. N-acetyl cysteine (NAC)-mediated detoxification and functionalization of poly(methyl methacrylate) bone cement. Biomaterials 2009, 30, 3378–3389. [Google Scholar] [CrossRef]
- Urrutia, J.; Bono, C.M.; Mery, P.; Rojas, C. Early histologic changes following polymethylmethacrylate injection (vertebroplasty) in rabbit lumbar vertebrae. Spine 2008, 33, 877–882. [Google Scholar] [CrossRef]
- Yamada, M.; Kojima, N.; Att, W.; Hori, N.; Suzuki, T.; Ogawa, T. N-Acetyl cysteine restores viability and function of rat odontoblast-like cells impaired by polymethylmethacrylate dental resin extract. Redox Rep. 2009, 14, 13–22. [Google Scholar] [CrossRef] [PubMed][Green Version]
- Yamada, M.; Kojima, N.; Paranjpe, A.; Att, W.; Aita, H.; Jewett, A.; Ogawa, T. N-acetyl cysteine (NAC)-assisted detoxification of PMMA resin. J. Dent. Res. 2008, 87, 372–377. [Google Scholar] [CrossRef] [PubMed]
- Yamada, M.; Ogawa, T. Chemodynamics underlying N-acetyl cysteine-mediated bone cement monomer detoxification. Acta Biomater. 2009, 5, 2963–2973. [Google Scholar] [CrossRef] [PubMed]
- Aita, H.; Tsukimura, N.; Yamada, M.; Hori, N.; Kubo, K.; Sato, N.; Maeda, H.; Kimoto, K.; Ogawa, T. N-acetyl cysteine prevents polymethyl methacrylate bone cement extract-induced cell death and functional suppression of rat primary osteoblasts. J. Biomed. Mater. Res. A 2010, 92, 285–296. [Google Scholar] [CrossRef] [PubMed]
- DiMaio, F.R. The science of bone cement: A historical review. Orthopedics 2002, 25, 1399–1407. [Google Scholar] [CrossRef] [PubMed]
- Magnan, B.; Bondi, M.; Maluta, T.; Samaila, E.; Schirru, L.; Dall’Oca, C. Acrylic bone cement: Current concept review. Musculoskelet. Surg. 2013, 97, 93–100. [Google Scholar] [CrossRef]
- Saleh, K.J.; El Othmani, M.M.; Tzeng, T.H.; Mihalko, W.M.; Chambers, M.C.; Grupp, T.M. Acrylic bone cement in total joint arthroplasty: A review. J. Orthop. Res. 2016, 34, 737–744. [Google Scholar] [CrossRef]
- Wang, J.; Zhu, C.; Cheng, T.; Peng, X.; Zhang, W.; Qin, H.; Zhang, X. A systematic review and meta-analysis of antibiotic-impregnated bone cement use in primary total hip or knee arthroplasty. PLoS ONE 2013, 8, e82745. [Google Scholar] [CrossRef]
- Webb, J.C.; Spencer, R.F. The role of polymethylmethacrylate bone cement in modern orthopaedic surgery. J. Bone Jt. Surg. Br. 2007, 89, 851–857. [Google Scholar] [CrossRef]
- Nakagawa, K.; Ikeda, T.; Saita, M.; Hirota, M.; Tabuchi, M. Biological and biochemical characterization of 4-META/MMA-TBB resin. J. Dent. Oral Disord. Ther. 2015, 3, 1–7. [Google Scholar] [CrossRef]
- Hossain, F.; Patel, S.; Haddad, F.S. Midterm assessment of causes and results of revision total knee arthroplasty. Clin. Orthop Relat Res. 2010, 468, 1221–1228. [Google Scholar] [CrossRef]
- Schroer, W.C.; Berend, K.R.; Lombardi, A.V.; Barnes, C.L.; Bolognesi, M.P.; Berend, M.E.; Ritter, M.A.; Nunley, R.M. Why are total knees failing today? Etiology of total knee revision in 2010 and 2011. J. Arthroplast. 2013, 28, 116–119. [Google Scholar] [CrossRef]
- Van Otten, T.J.M.; van Loon, C.J.M. Early aseptic loosening of the tibial component at the cement-implant interface in total knee arthroplasty: A narrative overview of potentially associated factors. Acta Orthop. Belg. 2022, 88, 103–111. [Google Scholar] [CrossRef]
- Jiang, Y.; Jia, T.; Wooley, P.H.; Yang, S.Y. Current research in the pathogenesis of aseptic implant loosening associated with particulate wear debris. Acta Orthop. Belg. 2013, 79, 1–9. [Google Scholar]
- Mann, K.A.; Miller, M.A.; Rossow, J.K.; Tatusko, M.E.; Horton, J.A.; Damron, T.A.; Oest, M.E. Progressive loss of implant fixation in a preclinical rat model of cemented knee arthroplasty. J. Orthop. Res. 2021, 39, 2353–2362. [Google Scholar] [CrossRef]
- Qoreishi, M.; Panahi, M.; Dorodi, O.; Ghanbari, N.; Jousheghan, S.S. Involvement of NF-κB/NLRP3 axis in the progression of aseptic loosening of total joint arthroplasties: A review of molecular mechanisms. Naunyn Schmiedebergs Arch. Pharm. 2022, 395, 757–767. [Google Scholar] [CrossRef]
- Veronesi, F.; Tschon, M.; Fini, M. Gene Expression in Osteolysis: Review on the Identification of Altered Molecular Pathways in Preclinical and Clinical Studies. Int. J. Mol. Sci. 2017, 18, 499. [Google Scholar] [CrossRef]
- Holt, G.; Murnaghan, C.; Reilly, J.; Meek, R.M. The biology of aseptic osteolysis. Clin. Orthop. Relat. Res. 2007, 460, 240–252. [Google Scholar] [CrossRef]
- Sabokbar, A.; Fujikawa, Y.; Murray, D.W.; Athanasou, N.A. Bisphosphonates in bone cement inhibit PMMA particle induced bone resorption. Ann. Rheum. Dis. 1998, 57, 614–618. [Google Scholar] [CrossRef]
- Kim, S.W.; Ogawa, T.; Tabata, Y.; Nishimura, I. Efficacy and cytotoxicity of cationic-agent-mediated nonviral gene transfer into osteoblasts. J. Biomed. Mater. Res. A 2004, 71, 308–315. [Google Scholar] [CrossRef]
- Hamajima, K.; Hamamura, K.; Chen, A.; Yokota, H.; Mori, H.; Yo, S.; Kondo, H.; Tanaka, K.; Ishizuka, K.; Kodama, D.; et al. Suppression of osteoclastogenesis via α2-adrenergic receptors. Biomed. Rep. 2018, 8, 407–416. [Google Scholar] [CrossRef] [PubMed]
- Minamikawa, H.; Yamada, M.; Iwasa, F.; Ueno, T.; Deyama, Y.; Suzuki, K.; Yawaka, Y.; Ogawa, T. Amino acid derivative-mediated detoxification and functionalization of dual cure dental restorative material for dental pulp cell mineralization. Biomaterials 2010, 31, 7213–7225. [Google Scholar] [CrossRef] [PubMed]
- Ueno, T.; Yamada, M.; Igarashi, Y.; Ogawa, T. N-acetyl cysteine protects osteoblastic function from oxidative stress. J. Biomed. Mater. Res. A 2011, 99, 523–531. [Google Scholar] [CrossRef] [PubMed]
- Phaniendra, A.; Jestadi, D.B.; Periyasamy, L. Free radicals: Properties, sources, targets, and their implication in various diseases. Indian J. Clin. Biochem. 2015, 30, 11–26. [Google Scholar] [CrossRef]
- Goodman, S.B.; Gallo, J. Periprosthetic Osteolysis: Mechanisms, Prevention and Treatment. J. Clin. Med. 2019, 8, 2091. [Google Scholar] [CrossRef] [PubMed]
- Goodman, S.B.; Gibon, E.; Gallo, J.; Takagi, M. Macrophage Polarization and the Osteoimmunology of Periprosthetic Osteolysis. Curr. Osteoporos. Rep. 2022, 20, 43–52. [Google Scholar] [CrossRef]
- Kopperud, H.M.; Kleven, I.S.; Wellendorf, H. Identification and quantification of leachable substances from polymer-based orthodontic base-plate materials. Eur. J. Orthod. 2011, 33, 26–31. [Google Scholar] [CrossRef]
- Zhang, L.; Haddouti, E.M.; Welle, K.; Burger, C.; Wirtz, D.C.; Schildberg, F.A.; Kabir, K. The Effects of Biomaterial Implant Wear Debris on Osteoblasts. Front. Cell Dev. Biol. 2020, 8, 352. [Google Scholar] [CrossRef]
- Gallo, J.; Goodman, S.B.; Konttinen, Y.T.; Wimmer, M.A.; Holinka, M. Osteolysis around total knee arthroplasty: A review of pathogenetic mechanisms. Acta Biomater. 2013, 9, 8046–8058. [Google Scholar] [CrossRef]
- Hosoya, Y.; Tay, F.R. Bonding ability of 4-META self-etching primer used with 4-META/MMA-TBB resin to enamel and dentine: Primary vs permanent teeth. J. Dent. 2014, 42, 425–431. [Google Scholar] [CrossRef]
- Nakabayashi, N.; Watanabe, A.; Ikeda, W. Intra-oral bonding of 4-META/MMA-TBB resin to vital human dentin. Am. J. Dent. 1995, 8, 37–42. [Google Scholar]
- Piemjai, M.; Waleepitackdej, O.; Nakabayashi, N. Influence of dentin substrates to simplify wet-bonding: A leakage-free and reliable tensile strength interface for long-lasting restorations. J. Biomed. Mater. Res. B Appl. Biomater. 2011, 99, 321–327. [Google Scholar] [CrossRef]
- Sugaya, T.; Kawanami, M.; Noguchi, H.; Kato, H.; Masaka, N. Periodontal healing after bonding treatment of vertical root fracture. Dent. Traumatol. 2001, 17, 174–179. [Google Scholar] [CrossRef]
- Hirabayashi, C.; Imai, Y. Studies on MMA-tBB resin. I. Comparison of TBB and other initiators in the polymerization of PMMA/MMA resin. Dent. Mater. J. 2002, 21, 314–321. [Google Scholar] [CrossRef]
- Yasushi, O.; Kazunori, T.; Kenji, S. Studies on the Behavior of Partially Oxidized Tributylborane as a Radical Initiator for Methyl Methacrylate (MMA) Polymerization. Chem. Lett. 1998, 27, 1247–1248. [Google Scholar] [CrossRef]
- Masuki, K.; Nomura, Y.; Bhawal, U.K.; Sawajiri, M.; Hirata, I.; Nahara, Y.; Okazaki, M. Apoptotic and necrotic influence of dental resin polymerization initiators in human gingival fibroblast cultures. Dent. Mater. J. 2007, 26, 861–869. [Google Scholar] [CrossRef]
- Nomura, Y.; Teshima, W.; Kawahara, T.; Tanaka, N.; Ishibashi, H.; Okazaki, M.; Arizono, K. Genotoxicity of dental resin polymerization initiators in vitro. J. Mater. Sci Mater. Med. 2006, 17, 29–32. [Google Scholar] [CrossRef]
- Golub, E.E.; Boesze-Battaglia, K. The role of alkaline phosphatase in mineralization. Curr. Opin. Orthop. 2007, 18, 444–448. [Google Scholar] [CrossRef]
- Orimo, H. The mechanism of mineralization and the role of alkaline phosphatase in health and disease. J. Nippon Med. Sch. 2010, 77, 4–12. [Google Scholar] [CrossRef]
- Vimalraj, S. Alkaline phosphatase: Structure, expression and its function in bone mineralization. Gene 2020, 754, 144855. [Google Scholar] [CrossRef]
- Babich, H.; Zuckerbraun, H.L.; Wurzburger, B.J.; Rubin, Y.L.; Borenfreund, E.; Blau, L. Benzoyl peroxide cytotoxicity evaluated in vitro with the human keratinocyte cell line, RHEK-1. Toxicology 1996, 106, 187–196. [Google Scholar] [CrossRef] [PubMed]
- Hakki, S.S.; Bozkurt, B.S.; Hakki, E.E. Boron regulates mineralized tissue-associated proteins in osteoblasts (MC3T3-E1). J. Trace Elem. Med. Biol. 2010, 24, 243–250. [Google Scholar] [CrossRef] [PubMed]
- Movahedi Najafabadi, B.A.; Abnosi, M.H. Boron Induces Early Matrix Mineralization via Calcium Deposition and Elevation of Alkaline Phosphatase Activity in Differentiated Rat Bone Marrow Mesenchymal Stem Cells. Cell J. 2016, 18, 62–73. [Google Scholar] [CrossRef] [PubMed]
- Wu, C.; Miron, R.; Sculean, A.; Kaskel, S.; Doert, T.; Schulze, R.; Zhang, Y. Proliferation, differentiation and gene expression of osteoblasts in boron-containing associated with dexamethasone deliver from mesoporous bioactive glass scaffolds. Biomaterials 2011, 32, 7068–7078. [Google Scholar] [CrossRef] [PubMed]
- Capati, M.L.; Nakazono, A.; Igawa, K.; Ookubo, K.; Yamamoto, Y.; Yanagiguchi, K.; Kubo, S.; Yamada, S.; Hayashi, Y. Boron Accelerates Cultured Osteoblastic Cell Activity through Calcium Flux. Biol. Trace Elem. Res. 2016, 174, 300–308. [Google Scholar] [CrossRef] [PubMed]
- Glant, T.T.; Jacobs, J.J. Response of three murine macrophage populations to particulate debris: Bone resorption in organ cultures. J. Orthop. Res. 1994, 12, 720–731. [Google Scholar] [CrossRef]
- Glant, T.T.; Jacobs, J.J.; Molnár, G.; Shanbhag, A.S.; Valyon, M.; Galante, J.O. Bone resorption activity of particulate-stimulated macrophages. J. Bone Min. Res. 1993, 8, 1071–1079. [Google Scholar] [CrossRef]
- Granchi, D.; Ciapetti, G.; Filippini, F.; Stea, S.; Cenni, E.; Pizzoferrato, A.; Toni, A. In vitro cytokine production by mononuclear cells exposed to bone cement extracts. Biomaterials 2000, 21, 1789–1795. [Google Scholar] [CrossRef]
- Dunnick, J.K.; Brix, A.; Sanders, J.M.; Travlos, G.S. N,N-dimethyl-p-toluidine, a component in dental materials, causes hematologic toxic and carcinogenic responses in rodent model systems. Toxicol. Pathol. 2014, 42, 603–615. [Google Scholar] [CrossRef]
- Stea, S.; Granchi, D.; Zolezzi, C.; Ciapetti, G.; Visentin, M.; Cavedagna, D.; Pizzoferrato, A. High-performance liquid chromatography assay of N,N-dimethyl-p-toluidine released from bone cements: Evidence for toxicity. Biomaterials 1997, 18, 243–246. [Google Scholar] [CrossRef]
- Taningher, M.; Pasquini, R.; Bonatti, S. Genotoxicity analysis of N,N-dimethylaniline and N,N-dimethyl-p-toluidine. Env. Mol. Mutagen. 1993, 21, 349–356. [Google Scholar] [CrossRef]






| Bone Cement Material | Constituents |
|---|---|
| PMMA-BPO1 (Surgical Simplex P, Stryker, Kalamazoo, MI, USA) | Powder: Polymethyl methacrylate (15.00%) Methyl methacrylate-styrene copolymer (73.70%) Benzoyl peroxide initiator (1.30%) Barium sulfate (10.00%) Liquid: Methyl methacrylate monomer (97.40%) N,N-dimethyl p-toluidine (2.60%) Hydroquinone (75 ppm) |
| PMMA-BPO2 (Endurance MV, DePuy Synthes, Warsaw, IN, USA) | Powder: Polymethyl methacrylate (67.05%) Methyl methacrylate/styrene copolymer (21.10%) Benzoyl peroxide initiator (1.85%) Barium sulfate (10.00%) Liquid: Methyl methacrylate (98.0%) N,N-dimethyl-p-toluidine (<2.00%) Hydroquinone (75 ppm) |
| PMMA-TBB (Experimental) | Powder: Polymethyl methacrylate (90.00%) Barium sulfate (10.00%) Liquid: Methyl methacrylate (91.00%) Tri-n-butyl borane initiator (9.00%) Hydroquinone (50 ppm) |
Publisher’s Note: MDPI stays neutral with regard to jurisdictional claims in published maps and institutional affiliations. |
© 2022 by the authors. Licensee MDPI, Basel, Switzerland. This article is an open access article distributed under the terms and conditions of the Creative Commons Attribution (CC BY) license (https://creativecommons.org/licenses/by/4.0/).
Share and Cite
Komatsu, K.; Hamajima, K.; Ozawa, R.; Kitajima, H.; Matsuura, T.; Ogawa, T. Novel Tuning of PMMA Orthopedic Bone Cement Using TBB Initiator: Effect of Bone Cement Extracts on Bioactivity of Osteoblasts and Osteoclasts. Cells 2022, 11, 3999. https://doi.org/10.3390/cells11243999
Komatsu K, Hamajima K, Ozawa R, Kitajima H, Matsuura T, Ogawa T. Novel Tuning of PMMA Orthopedic Bone Cement Using TBB Initiator: Effect of Bone Cement Extracts on Bioactivity of Osteoblasts and Osteoclasts. Cells. 2022; 11(24):3999. https://doi.org/10.3390/cells11243999
Chicago/Turabian StyleKomatsu, Keiji, Kosuke Hamajima, Ryotaro Ozawa, Hiroaki Kitajima, Takanori Matsuura, and Takahiro Ogawa. 2022. "Novel Tuning of PMMA Orthopedic Bone Cement Using TBB Initiator: Effect of Bone Cement Extracts on Bioactivity of Osteoblasts and Osteoclasts" Cells 11, no. 24: 3999. https://doi.org/10.3390/cells11243999
APA StyleKomatsu, K., Hamajima, K., Ozawa, R., Kitajima, H., Matsuura, T., & Ogawa, T. (2022). Novel Tuning of PMMA Orthopedic Bone Cement Using TBB Initiator: Effect of Bone Cement Extracts on Bioactivity of Osteoblasts and Osteoclasts. Cells, 11(24), 3999. https://doi.org/10.3390/cells11243999

