Synapsin III Regulates Dopaminergic Neuron Development in Vertebrates
Abstract
1. Introduction
2. Materials and Methods
2.1. Animals
2.2. Mouse Primary Midbrain Neurons Cultures
2.3. Drug Treatments on Mouse Primary Midbrain Neurons Cultures
2.4. Human iPSCs Culture, Transduction and Differentiation into mDN
2.5. Bioinformatic Analysis of Syn III
2.6. Morpholino Microinjections and Zebrafish Phenotypic Assessment
2.7. RNA Extraction, Reverse Transcription (RT)-PCR and Quantitative Real Time (qrt)-PCR
2.8. WISH
2.9. In Vitro Generation of Rat Syn III mRNA Expression Plasmid for Zebrafish Transfection
2.10. Acridine Orange Staining on Zebrafish Embryos
2.11. Immunofluorescence Studies on Zebrafish Embryos
2.12. Light-Sheet Imaging
2.13. Confocal Microscopy
2.14. Immunohistochemistry and Brightfield Microscopy on Mouse Brain Sections
2.15. Nigral TH-Positive Stereological Quantification and Analysis of TH Density in the Pars Reticulata (pr) and in Striatal Sections
2.16. Immunocytochemistry
2.17. Sholl Analysis on Primary mDN
2.18. Morphometric Analyses on TH-Positive iPSCs-Derived mDN
2.19. Clarification of Striatal Tissues and Two-Photon Microscopy
2.20. Western Blot Analysis
2.21. Behavioral Tests
2.21.1. Analysis of Spontaneous Head-Tail Coil Spontaneous Movements, Corkscrew Swimming, and Touch-Evoked Tests in Zebrafish Embryos
2.21.2. Accelerating Rotarod Test and Pole Test in Adult C57BL/6J and Syn III Ko Mice
2.22. Statistical Analysis
3. Results
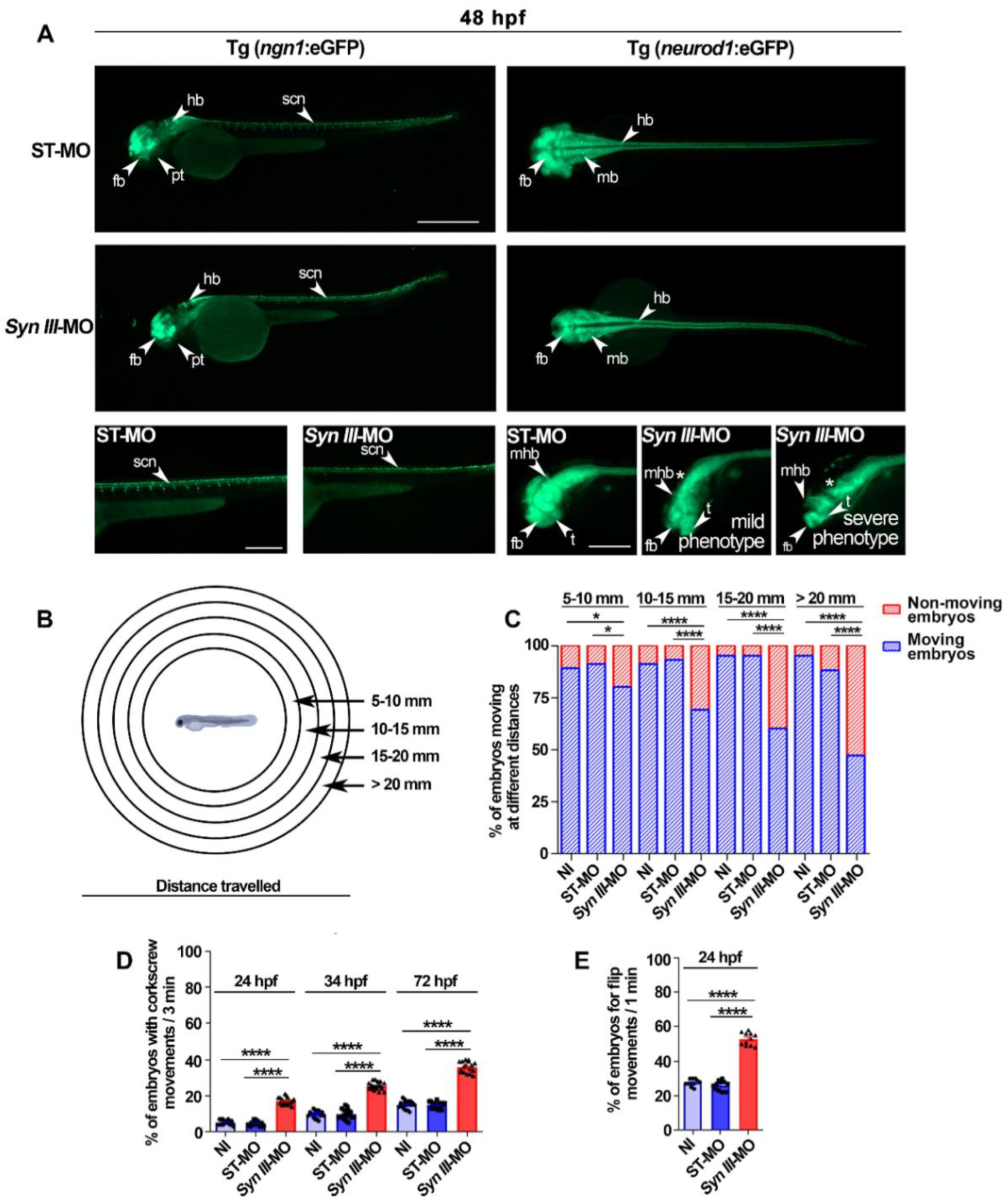
3.1. Syn III Gene KD Induced an Overt Developmental Delay in Zebrafish Embryos
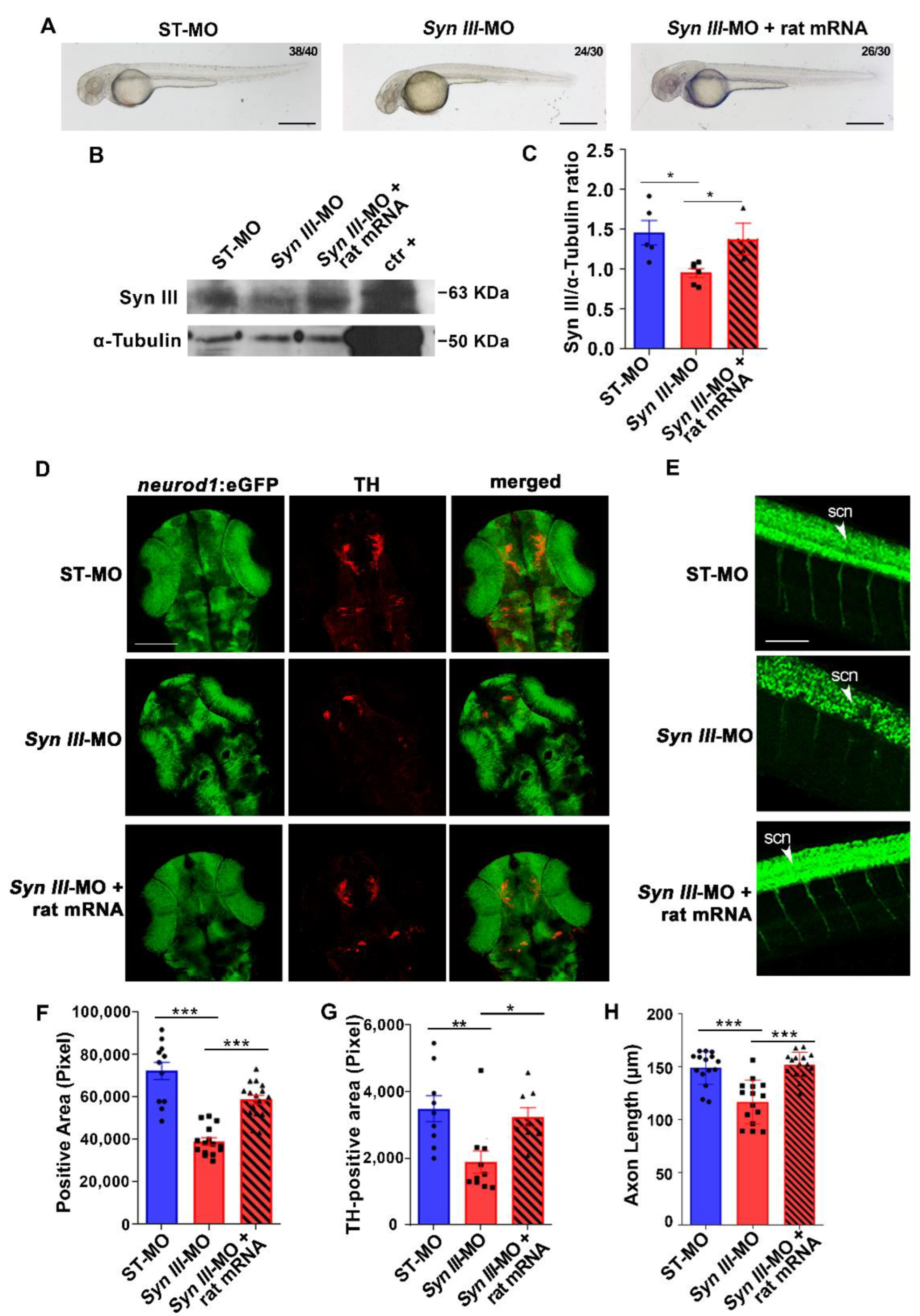
3.2. Rat Syn III mRNA Expression Rescued the Neurodevelopmental Decrease in Syn III-MO-Injected Zebrafish Embryos
3.3. Syn III Affects the Development of Mouse SN Neurons In Vivo
3.4. Syn III Deletion Hinders Early Mouse Primary mDN Development
3.5. Early Maturation of Human iPSCs-Derived DA Neurons Is Altered by Syn III Gene Silencing
4. Discussion
5. Conclusions
Supplementary Materials
Author Contributions
Funding
Institutional Review Board Statement
Data Availability Statement
Acknowledgments
Conflicts of Interest
References
- Kile, B.M.; Guillot, T.S.; Venton, B.J.; Wetsel, W.C.; Augustine, G.J.; Wightman, R.M. Synapsins differentially control dopamine and serotonin release. J. Neurosci. 2010, 30, 9762–9770. [Google Scholar] [CrossRef]
- Zaltieri, M.; Grigoletto, J.; Longhena, F.; Navarria, L.; Favero, G.; Castrezzati, S.; Colivicchi, M.A.; Della Corte, L.; Rezzani, R.; Pizzi, M.; et al. alpha-synuclein and synapsin III cooperatively regulate synaptic function in dopamine neurons. J. Cell Sci. 2015, 128, 2231–2243. [Google Scholar] [CrossRef] [PubMed]
- Porton, B.; Wetsel, W.C. Reduction of synapsin III in the prefrontal cortex of individuals with schizophrenia. Schizophr. Res. 2007, 94, 366–370. [Google Scholar] [CrossRef]
- Kenar, A.N.; Edgunlu, T.; Herken, H.; Erdal, M.E. Association of synapsin III gene with adult attention deficit hyperactivity disorder. DNA Cell Biol. 2013, 32, 430–434. [Google Scholar] [CrossRef] [PubMed]
- Longhena, F.; Faustini, G.; Varanita, T.; Zaltieri, M.; Porrini, V.; Tessari, I.; Poliani, P.L.; Missale, C.; Borroni, B.; Padovani, A.; et al. Synapsin III is a key component of alpha-synuclein fibrils in Lewy bodies of PD brains. Brain Pathol. 2018, 28, 875–888. [Google Scholar] [CrossRef] [PubMed]
- Longhena, F.; Faustini, G.; Brembati, V.; Pizzi, M.; Benfenati, F.; Bellucci, A. An updated reappraisal of synapsins: Structure, function and role in neurological and psychiatric disorders. Neurosci. Biobehav. Rev. 2021, 130, 33–60. [Google Scholar] [CrossRef] [PubMed]
- Faraone, S.V.; Asherson, P.; Banaschewski, T.; Biederman, J.; Buitelaar, J.K.; Ramos-Quiroga, J.A.; Rohde, L.A.; Sonuga-Barke, E.J.; Tannock, R.; Franke, B. Attention-deficit/hyperactivity disorder. Nat. Rev. Dis. Primers 2015, 1, 15020. [Google Scholar] [CrossRef] [PubMed]
- Forssberg, H.; Fernell, E.; Waters, S.; Waters, N.; Tedroff, J. Altered pattern of brain dopamine synthesis in male adolescents with attention deficit hyperactivity disorder. Behav. Brain Funct. 2006, 2, 40. [Google Scholar] [CrossRef] [PubMed]
- del Campo, N.; Fryer, T.D.; Hong, Y.T.; Smith, R.; Brichard, L.; Acosta-Cabronero, J.; Chamberlain, S.R.; Tait, R.; Izquierdo, D.; Regenthal, R.; et al. A positron emission tomography study of nigro-striatal dopaminergic mechanisms underlying attention: Implications for ADHD and its treatment. Brain 2013, 136, 3252–3270. [Google Scholar] [CrossRef]
- Basay, O.; Kabukcu Basay, B.; Alacam, H.; Ozturk, O.; Buber, A.; Gorucu Yilmaz, S.; Kiroglu, Y.; Erdal, M.E.; Herken, H. The impact of synapsin III gene on the neurometabolite level alterations after single-dose methylphenidate in attention-deficit hyperactivity disorder patients. Neuropsychiatr. Dis. Treat. 2016, 12, 1141–1149. [Google Scholar] [CrossRef][Green Version]
- Faustini, G.; Longhena, F.; Bruno, A.; Bono, F.; Grigoletto, J.; La Via, L.; Barbon, A.; Casiraghi, A.; Straniero, V.; Valoti, E.; et al. Alpha-synuclein/synapsin III pathological interplay boosts the motor response to methylphenidate. NeuroBiol. Dis. 2020, 138, 104789. [Google Scholar] [CrossRef] [PubMed]
- Casiraghi, A.; Longhena, F.; Straniero, V.; Faustini, G.; Newman, A.H.; Bellucci, A.; Valoti, E. Design and Synthesis of Fluorescent Methylphenidate Analogues for a FRET-Based Assay of Synapsin III Binding. ChemMedChem 2020, 15, 1330–1337. [Google Scholar] [CrossRef] [PubMed]
- Kimmel, C.B.; Ballard, W.W.; Kimmel, S.R.; Ullmann, B.; Schilling, T.F. Stages of embryonic development of the zebrafish. Dev. Dyn. 1995, 203, 253–310. [Google Scholar] [CrossRef] [PubMed]
- Feng, J.; Chi, P.; Blanpied, T.A.; Xu, Y.; Magarinos, A.M.; Ferreira, A.; Takahashi, R.H.; Kao, H.T.; McEwen, B.S.; Ryan, T.A.; et al. Regulation of neurotransmitter release by synapsin III. J. Neurosci. 2002, 22, 4372–4380. [Google Scholar] [CrossRef] [PubMed]
- Perlini, L.E.; Szczurkowska, J.; Ballif, B.A.; Piccini, A.; Sacchetti, S.; Giovedi, S.; Benfenati, F.; Cancedda, L. Synapsin III acts downstream of semaphorin 3A/CDK5 signaling to regulate radial migration and orientation of pyramidal neurons in vivo. Cell Rep. 2015, 11, 234–248. [Google Scholar] [CrossRef] [PubMed][Green Version]
- Faustini, G.; Longhena, F.; Varanita, T.; Bubacco, L.; Pizzi, M.; Missale, C.; Benfenati, F.; Bjorklund, A.; Spano, P.; Bellucci, A. Synapsin III deficiency hampers alpha-synuclein aggregation, striatal synaptic damage and nigral cell loss in an AAV-based mouse model of Parkinson’s disease. Acta Neuropathol. 2018, 136, 621–639. [Google Scholar] [CrossRef] [PubMed]
- Bono, F.; Mutti, V.; Piovani, G.; Minelli, A.; Mingardi, J.; Guglielmi, A.; Missale, C.; Gennarelli, M.; Fiorentini, C.; Barbon, A. Establishment and characterization of induced pluripotent stem cell (iPSCs) line UNIBSi014-A from a healthy female donor. Stem. Cell Res. 2021, 51, 102216. [Google Scholar] [CrossRef] [PubMed]
- Bono, F.; Savoia, P.; Guglielmi, A.; Gennarelli, M.; Piovani, G.; Sigala, S.; Leo, D.; Espinoza, S.; Gainetdinov, R.R.; Devoto, P.; et al. Role of Dopamine D2/D3 Receptors in Development, Plasticity, and Neuroprotection in Human iPSC-Derived Midbrain Dopaminergic Neurons. Mol. NeuroBiol. 2018, 55, 1054–1067. [Google Scholar] [CrossRef]
- Kriks, S.; Shim, J.W.; Piao, J.; Ganat, Y.M.; Wakeman, D.R.; Xie, Z.; Carrillo-Reid, L.; Auyeung, G.; Antonacci, C.; Buch, A.; et al. Dopamine neurons derived from human ES cells efficiently engraft in animal models of Parkinson’s disease. Nature 2011, 480, 547–551. [Google Scholar] [CrossRef]
- Sievers, F.; Wilm, A.; Dineen, D.; Gibson, T.J.; Karplus, K.; Li, W.; Lopez, R.; McWilliam, H.; Remmert, M.; Soding, J.; et al. Fast, scalable generation of high-quality protein multiple sequence alignments using Clustal Omega. Mol. Syst. Biol. 2011, 7, 539. [Google Scholar] [CrossRef] [PubMed]
- Thisse, C.; Thisse, B. High-resolution in situ hybridization to whole-mount zebrafish embryos. Nat. Protoc. 2008, 3, 59–69. [Google Scholar] [CrossRef] [PubMed]
- Dobrzycki, T.; Krecsmarik, M.; Monteiro, R. Genotyping and Quantification of In Situ Hybridization Staining in Zebrafish. J. Vis. Exp. 2020, 155, e59956. [Google Scholar] [CrossRef]
- Perkins, B.D.; Nicholas, C.S.; Baye, L.M.; Link, B.A.; Dowling, J.E. dazed gene is necessary for late cell type development and retinal cell maintenance in the zebrafish retina. Dev. Dyn. 2005, 233, 680–694. [Google Scholar] [CrossRef]
- Robinson, K.J.; Yuan, K.C.; Don, E.K.; Hogan, A.L.; Winnick, C.G.; Tym, M.C.; Lucas, C.W.; Shahheydari, H.; Watchon, M.; Blair, I.P.; et al. Motor Neuron Abnormalities Correlate with Impaired Movement in Zebrafish that Express Mutant Superoxide Dismutase 1. Zebrafish 2019, 16, 8–14. [Google Scholar] [CrossRef] [PubMed]
- Benedetti, L.; Ghilardi, A.; Rottoli, E.; De Maglie, M.; Prosperi, L.; Perego, C.; Baruscotti, M.; Bucchi, A.; Del Giacco, L.; Francolini, M. INaP selective inhibition reverts precocious inter- and motorneurons hyperexcitability in the Sod1-G93R zebrafish ALS model. Sci. Rep. 2016, 6, 24515. [Google Scholar] [CrossRef] [PubMed]
- Goody, M.F.; Kelly, M.W.; Reynolds, C.J.; Khalil, A.; Crawford, B.D.; Henry, C.A. NAD+ biosynthesis ameliorates a zebrafish model of muscular dystrophy. PLoS Biol. 2012, 10, e1001409. [Google Scholar] [CrossRef]
- Garbarino, G.; Costa, S.; Pestarino, M.; Candiani, S. Differential expression of synapsin genes during early zebrafish development. Neuroscience 2014, 280, 351–367. [Google Scholar] [CrossRef] [PubMed]
- Schweitzer, J.; Lohr, H.; Filippi, A.; Driever, W. Dopaminergic and noradrenergic circuit development in zebrafish. Dev. NeuroBiol. 2012, 72, 256–268. [Google Scholar] [CrossRef] [PubMed]
- Du, Y.; Guo, Q.; Shan, M.; Wu, Y.; Huang, S.; Zhao, H.; Hong, H.; Yang, M.; Yang, X.; Ren, L.; et al. Spatial and Temporal Distribution of Dopaminergic Neurons during Development in Zebrafish. Front. Neuroanat. 2016, 10, 115. [Google Scholar] [CrossRef] [PubMed]
- Panula, P.; Chen, Y.C.; Priyadarshini, M.; Kudo, H.; Semenova, S.; Sundvik, M.; Sallinen, V. The comparative neuroanatomy and neurochemistry of zebrafish CNS systems of relevance to human neuropsychiatric diseases. NeuroBiol. Dis. 2010, 40, 46–57. [Google Scholar] [CrossRef]
- Hua, K.; Ekker, M. Chapter 22—Life, death, and regeneration of zebrafish dopaminergic neurons. Behav. Neural Genet. Zebrafish 2020, 363–376. [Google Scholar] [CrossRef]
- Mueller, T.; Wullimann, M.F. Expression domains of neuroD (nrd) in the early postembryonic zebrafish brain. Brain Res. Bull. 2002, 57, 377–379. [Google Scholar] [CrossRef] [PubMed]
- Li, S.; Yin, M.; Liu, S.; Chen, Y.; Yin, Y.; Liu, T.; Zhou, J. Expression of ventral diencephalon-enriched genes in zebrafish. Dev. Dyn. 2010, 239, 3368–3379. [Google Scholar] [CrossRef] [PubMed]
- Filippi, A.; Jainok, C.; Driever, W. Analysis of transcriptional codes for zebrafish dopaminergic neurons reveals essential functions of Arx and Isl1 in prethalamic dopaminergic neuron development. Dev. Biol. 2012, 369, 133–149. [Google Scholar] [CrossRef] [PubMed]
- Maienschein, V.; Marxen, M.; Volknandt, W.; Zimmermann, H. A plethora of presynaptic proteins associated with ATP-storing organelles in cultured astrocytes. Glia 1999, 26, 233–244. [Google Scholar] [CrossRef]
- Wang, S.; Cesca, F.; Loers, G.; Schweizer, M.; Buck, F.; Benfenati, F.; Schachner, M.; Kleene, R. Synapsin I is an oligomannose-carrying glycoprotein, acts as an oligomannose-binding lectin, and promotes neurite outgrowth and neuronal survival when released via glia-derived exosomes. J. Neurosci. 2011, 31, 7275–7290. [Google Scholar] [CrossRef] [PubMed]
- Bernardos, R.L.; Raymond, P.A. GFAP transgenic zebrafish. Gene Expr. Patterns 2006, 6, 1007–1013. [Google Scholar] [CrossRef] [PubMed]
- Thomas, J.L.; Ochocinska, M.J.; Hitchcock, P.F.; Thummel, R. Using the Tg(nrd:egfp)/albino zebrafish line to characterize in vivo expression of neurod. PLoS ONE 2012, 7, e29128. [Google Scholar] [CrossRef]
- Blader, P.; Plessy, C.; Strahle, U. Multiple regulatory elements with spatially and temporally distinct activities control neurogenin1 expression in primary neurons of the zebrafish embryo. Mech. Dev. 2003, 120, 211–218. [Google Scholar] [CrossRef] [PubMed]
- Satou, C.; Kimura, Y.; Hirata, H.; Suster, M.L.; Kawakami, K.; Higashijima, S. Transgenic tools to characterize neuronal properties of discrete populations of zebrafish neurons. Development 2013, 140, 3927–3931. [Google Scholar] [CrossRef] [PubMed]
- Reimer, M.M.; Norris, A.; Ohnmacht, J.; Patani, R.; Zhong, Z.; Dias, T.B.; Kuscha, V.; Scott, A.L.; Chen, Y.C.; Rozov, S.; et al. Dopamine from the brain promotes spinal motor neuron generation during development and adult regeneration. Dev. Cell 2013, 25, 478–491. [Google Scholar] [CrossRef] [PubMed]
- Porton, B.; Rodriguiz, R.M.; Phillips, L.E.; Gilbert, J.W.t.; Feng, J.; Greengard, P.; Kao, H.T.; Wetsel, W.C. Mice lacking synapsin III show abnormalities in explicit memory and conditioned fear. Genes Brain Behav. 2010, 9, 257–268. [Google Scholar] [CrossRef] [PubMed]
- Kao, H.T.; Porton, B.; Czernik, A.J.; Feng, J.; Yiu, G.; Haring, M.; Benfenati, F.; Greengard, P. A third member of the synapsin gene family. Proc. Natl. Acad. Sci. USA 1998, 95, 4667–4672. [Google Scholar] [CrossRef] [PubMed]
- Piccini, A.; Perlini, L.E.; Cancedda, L.; Benfenati, F.; Giovedi, S. Phosphorylation by PKA and Cdk5 Mediates the Early Effects of Synapsin III in Neuronal Morphological Maturation. J. Neurosci. 2015, 35, 13148–13159. [Google Scholar] [CrossRef]
- Matsuda, W.; Furuta, T.; Nakamura, K.C.; Hioki, H.; Fujiyama, F.; Arai, R.; Kaneko, T. Single nigrostriatal dopaminergic neurons form widely spread and highly dense axonal arborizations in the neostriatum. J. Neurosci. 2009, 29, 444–453. [Google Scholar] [CrossRef]
- Lerner, T.N.; Shilyansky, C.; Davidson, T.J.; Evans, K.E.; Beier, K.T.; Zalocusky, K.A.; Crow, A.K.; Malenka, R.C.; Luo, L.; Tomer, R.; et al. Intact-Brain Analyses Reveal Distinct Information Carried by SNc Dopamine Subcircuits. Cell 2015, 162, 635–647. [Google Scholar] [CrossRef]
- Menegas, W.; Bergan, J.F.; Ogawa, S.K.; Isogai, Y.; Umadevi Venkataraju, K.; Osten, P.; Uchida, N.; Watabe-Uchida, M. Dopamine neurons projecting to the posterior striatum form an anatomically distinct subclass. eLife 2015, 4, e10032. [Google Scholar] [CrossRef]
- Beier, K.T.; Steinberg, E.E.; DeLoach, K.E.; Xie, S.; Miyamichi, K.; Schwarz, L.; Gao, X.J.; Kremer, E.J.; Malenka, R.C.; Luo, L. Circuit Architecture of VTA Dopamine Neurons Revealed by Systematic Input-Output Mapping. Cell 2015, 162, 622–634. [Google Scholar] [CrossRef]
- Cesca, F.; Baldelli, P.; Valtorta, F.; Benfenati, F. The synapsins: Key actors of synapse function and plasticity. Prog. NeuroBiol. 2010, 91, 313–348. [Google Scholar] [CrossRef]
- Longhena, F.; Zaltieri, M.; Grigoletto, J.; Faustini, G.; La Via, L.; Ghidoni, R.; Benussi, L.; Missale, C.; Spano, P.; Bellucci, A. Depletion of Progranulin Reduces GluN2B-Containing NMDA Receptor Density, Tau Phosphorylation, and Dendritic Arborization in Mouse Primary Cortical Neurons. J. Pharmacol. Exp. Ther. 2017, 363, 164–175. [Google Scholar] [CrossRef]
- Baquet, Z.C.; Bickford, P.C.; Jones, K.R. Brain-derived neurotrophic factor is required for the establishment of the proper number of dopaminergic neurons in the substantia nigra pars compacta. J. Neurosci. 2005, 25, 6251–6259. [Google Scholar] [CrossRef] [PubMed]
- Andreska, T.; Rauskolb, S.; Schukraft, N.; Luningschror, P.; Sasi, M.; Signoret-Genest, J.; Behringer, M.; Blum, R.; Sauer, M.; Tovote, P.; et al. Induction of BDNF Expression in Layer II/III and Layer V Neurons of the Motor Cortex Is Essential for Motor Learning. J. Neurosci. 2020, 40, 6289–6308. [Google Scholar] [CrossRef] [PubMed]
- Ford, C.P. The role of D2-autoreceptors in regulating dopamine neuron activity and transmission. Neuroscience 2014, 282, 13–22. [Google Scholar] [CrossRef] [PubMed]
- Mishra, A.; Singh, S.; Shukla, S. Physiological and Functional Basis of Dopamine Receptors and Their Role in Neurogenesis: Possible Implication for Parkinson’s disease. J. Exp. Neurosci. 2018, 12, 1179069518779829. [Google Scholar] [CrossRef] [PubMed]
- Cheung, Z.H.; Chin, W.H.; Chen, Y.; Ng, Y.P.; Ip, N.Y. Cdk5 is involved in BDNF-stimulated dendritic growth in hippocampal neurons. PLoS Biol. 2007, 5, e63. [Google Scholar] [CrossRef] [PubMed]
- Bono, F.; Mutti, V.; Devoto, P.; Bolognin, S.; Schwamborn, J.C.; Missale, C.; Fiorentini, C. Impaired dopamine D3 and nicotinic acetylcholine receptor membrane localization in.n iPSCs-derived dopaminergic neurons from two Parkinson’s disease patients carrying the LRRK2 G2019S mutation. NeuroBiol. Aging 2021, 99, 65–78. [Google Scholar] [CrossRef]
- Bono, F.; Mutti, V.; Savoia, P.; Barbon, A.; Bellucci, A.; Missale, C.; Fiorentini, C. Nicotine prevents alpha-synuclein accumulation in mouse and human iPSC-derived dopaminergic neurons through activation of the dopamine D3- acetylcholine nicotinic receptor heteromer. NeuroBiol. Dis. 2019, 129, 1–12. [Google Scholar] [CrossRef]
- Fahira, A.; Li, Z.; Liu, N.; Shi, Y. Prediction of causal genes and gene expression analysis of attention-deficit hyperactivity disorder in the different brain region, a comprehensive integrative analysis of ADHD. Behav. Brain Res. 2019, 364, 183–192. [Google Scholar] [CrossRef]
- Corkrum, M.; Covelo, A.; Lines, J.; Bellocchio, L.; Pisansky, M.; Loke, K.; Quintana, R.; Rothwell, P.E.; Lujan, R.; Marsicano, G.; et al. Dopamine-Evoked Synaptic Regulation in the Nucleus Accumbens Requires Astrocyte Activity. Neuron 2020, 105, 1036–1047.e5. [Google Scholar] [CrossRef] [PubMed]
- Todd, R.D.; Botteron, K.N. Is attention-deficit/hyperactivity disorder an energy deficiency syndrome? Biol. Psychiatry 2001, 50, 151–158. [Google Scholar] [CrossRef]
- Killeen, P.R.; Russell, V.A.; Sergeant, J.A. A behavioral neuroenergetics theory of ADHD. Neurosci. BioBehav. Rev. 2013, 37, 625–657. [Google Scholar] [CrossRef]
- Sandau, U.S.; Alderman, Z.; Corfas, G.; Ojeda, S.R.; Raber, J. Astrocyte-specific disruption of SynCAM1 signaling results in ADHD-like behavioral manifestations. PLoS ONE 2012, 7, e36424. [Google Scholar] [CrossRef] [PubMed]
- Godoy, R.; Noble, S.; Yoon, K.; Anisman, H.; Ekker, M. Chemogenetic ablation of dopaminergic neurons leads to transient locomotor impairments in zebrafish larvae. J. Neurochem. 2015, 135, 249–260. [Google Scholar] [CrossRef] [PubMed]
- Tepper, J.M.; Lee, C.R. GABAergic control of substantia nigra dopaminergic neurons. Prog. Brain Res. 2007, 160, 189–208. [Google Scholar] [CrossRef] [PubMed]
- Tepper, J.M.; Martin, L.P.; Anderson, D.R. GABAA receptor-mediated inhibition of rat substantia nigra dopaminergic neurons by pars reticulata projection neurons. J. Neurosci. 1995, 15, 3092–3103. [Google Scholar] [CrossRef] [PubMed]
- Henny, P.; Brown, M.T.; Northrop, A.; Faunes, M.; Ungless, M.A.; Magill, P.J.; Bolam, J.P. Structural correlates of heterogeneous in vivo activity of midbrain dopaminergic neurons. Nat. Neurosci. 2012, 15, 613–619. [Google Scholar] [CrossRef]
- Evans, R.C.; Twedell, E.L.; Zhu, M.; Ascencio, J.; Zhang, R.; Khaliq, Z.M. Functional Dissection of Basal Ganglia Inhibitory Inputs onto Substantia Nigra Dopaminergic Neurons. Cell Rep. 2020, 32, 108156. [Google Scholar] [CrossRef] [PubMed]
- Morello, F.; Voikar, V.; Parkkinen, P.; Panhelainen, A.; Rosenholm, M.; Makkonen, A.; Rantamaki, T.; Piepponen, P.; Aitta-Aho, T.; Partanen, J. ADHD-like behaviors caused by inactivation of a transcription factor controlling the balance of inhibitory and excitatory neuron development in the mouse anterior brainstem. Transl. Psychiatry 2020, 10, 357. [Google Scholar] [CrossRef]
- Nguyen Nguyen, H.T.; Kato, H.; Sato, H.; Yamaza, H.; Sakai, Y.; Ohga, S.; Nonaka, K.; Masuda, K. Positive effect of exogenous brain-derived neurotrophic factor on impaired neurite development and mitochondrial function in dopaminergic neurons derived from dental pulp stem cells from children with attention deficit hyperactivity disorder. Biochem. Biophys. Res. Commun. 2019, 513, 1048–1054. [Google Scholar] [CrossRef]
- Marte, A.; Messa, M.; Benfenati, F.; Onofri, F. Synapsins Are Downstream Players of the BDNF-Mediated Axonal Growth. Mol. NeuroBiol. 2017, 54, 484–494. [Google Scholar] [CrossRef]
- Hashimoto, M.; Heinrich, G. Brain-derived neurotrophic factor gene expression in the developing zebrafish. Int. J. Dev. Neurosci. Off. J. Int. Soc. Dev. Neurosci. 1997, 15, 983–997. [Google Scholar] [CrossRef] [PubMed]
- Cacialli, P.; Gueguen, M.M.; Coumailleau, P.; D’Angelo, L.; Kah, O.; Lucini, C.; Pellegrini, E. BDNF Expression in Larval and Adult Zebrafish Brain: Distribution and Cell Identification. PLoS ONE 2016, 11, e0158057. [Google Scholar] [CrossRef] [PubMed]
- Anand, S.K.; Mondal, A.C. Neuroanatomical distribution and functions of brain-derived neurotrophic factor in zebrafish (Danio rerio) brain. J. Neurosci. Res. 2020, 98, 754–763. [Google Scholar] [CrossRef] [PubMed]
- Corominas-Roso, M.; Ramos-Quiroga, J.A.; Ribases, M.; Sanchez-Mora, C.; Palomar, G.; Valero, S.; Bosch, R.; Casas, M. Decreased serum levels of brain-derived neurotrophic factor in adults with attention-deficit hyperactivity disorder. Int. J. Neuropsychopharmacol. 2013, 16, 1267–1275. [Google Scholar] [CrossRef]
- Amiri, A.; Torabi Parizi, G.; Kousha, M.; Saadat, F.; Modabbernia, M.J.; Najafi, K.; Atrkar Roushan, Z. Changes in plasma Brain-derived neurotrophic factor (BDNF) levels induced by methylphenidate in children with Attention deficit-hyperactivity disorder (ADHD). Prog. Neuropsychopharmacol. Biol. Psychiatry 2013, 47, 20–24. [Google Scholar] [CrossRef]
- Akay, A.P.; Resmi, H.; Guney, S.A.; Erkuran, H.O.; Ozyurt, G.; Sargin, E.; Topuzoglu, A.; Tufan, A.E. Serum brain-derived neurotrophic factor levels in treatment-naive boys with attention-deficit/hyperactivity disorder treated with methylphenidate: An 8-week, observational pretest-posttest study. Eur. Child. Adolesc. Psychiatry 2018, 27, 127–135. [Google Scholar] [CrossRef] [PubMed]
- Pieribone, V.A.; Porton, B.; Rendon, B.; Feng, J.; Greengard, P.; Kao, H.T. Expression of synapsin III in nerve terminals and neurogenic regions of the adult brain. J. Comp. Neurol. 2002, 454, 105–114. [Google Scholar] [CrossRef] [PubMed]
- Miguel, P.M.; Deniz, B.F.; Confortim, H.D.; de Almeida, W.; Bronauth, L.P.; Vieira, M.C.; Bertoldi, K.; Siqueira, I.R.; Silveira, P.P.; Pereira, L.O. Methylphenidate treatment increases hippocampal BDNF levels but does not improve memory deficits in hypoxic-ischemic rats. J. Psychopharmacol. 2020, 34, 750–758. [Google Scholar] [CrossRef] [PubMed]
- Oakes, H.V.; DeVee, C.E.; Farmer, B.; Allen, S.A.; Hall, A.N.; Ensley, T.; Medlock, K.; Hanley, A.; Pond, B.B. Neurogenesis within the hippocampus after chronic methylphenidate exposure. J. Neural. Transm. 2019, 126, 201–209. [Google Scholar] [CrossRef] [PubMed]
- Kim, Y.; Jeon, S.; Jeong, H.J.; Lee, S.M.; Pena, I.D.; Kim, H.J.; Han, D.H.; Kim, B.N.; Cheong, J.H. Restoration of Cdk5, TrkB and Soluble N-ethylmaleimide-Sensitive Factor Attachment Protein Receptor Proteins after Chronic Methylphenidate Treatment in Spontaneous Hypertensive Rats, a Model for Attention-Deficit Hyperactivity Disorder. Psychiatry Investig. 2019, 16, 558–564. [Google Scholar] [CrossRef]
- Pattabiraman, P.P.; Tropea, D.; Chiaruttini, C.; Tongiorgi, E.; Cattaneo, A.; Domenici, L. Neuronal activity regulates the developmental expression and subcellular localization of cortical BDNF mRNA isoforms in vivo. Mol. Cell Neurosci. 2005, 28, 556–570. [Google Scholar] [CrossRef] [PubMed]
- Hong, E.J.; McCord, A.E.; Greenberg, M.E. A biological function for the neuronal activity-dependent component of Bdnf transcription in the development of cortical inhibition. Neuron 2008, 60, 610–624. [Google Scholar] [CrossRef]
- Palomer, E.; Martin-Segura, A.; Baliyan, S.; Ahmed, T.; Balschun, D.; Venero, C.; Martin, M.G.; Dotti, C.G. Aging Triggers a Repressive Chromatin State at Bdnf Promoters in Hippocampal Neurons. Cell Rep. 2016, 16, 2889–2900. [Google Scholar] [CrossRef] [PubMed]
- Fukuchi, M.; Saito, R.; Maki, S.; Hagiwara, N.; Nakajima, Y.; Mitazaki, S.; Izumi, H.; Mori, H. Visualization of activity-regulated BDNF expression in the living mouse brain using non-invasive near-infrared bioluminescence imaging. Mol. Brain 2020, 13, 122. [Google Scholar] [CrossRef] [PubMed]
- Aid, T.; Kazantseva, A.; Piirsoo, M.; Palm, K.; Timmusk, T. Mouse and rat BDNF gene structure and expression revisited. J. Neurosci. Res. 2007, 85, 525–535. [Google Scholar] [CrossRef] [PubMed]
- La Manno, G.; Gyllborg, D.; Codeluppi, S.; Nishimura, K.; Salto, C.; Zeisel, A.; Borm, L.E.; Stott, S.R.W.; Toledo, E.M.; Villaescusa, J.C.; et al. Molecular Diversity of Midbrain Development in Mouse, Human, and Stem Cells. Cell 2016, 167, 566–580.e19. [Google Scholar] [CrossRef]
- Verstraelen, P.; Garcia-Diaz Barriga, G.; Verschuuren, M.; Asselbergh, B.; Nuydens, R.; Larsen, P.H.; Timmermans, J.P.; De Vos, W.H. Systematic Quantification of Synapses in Primary Neuronal Culture. iScience 2020, 23, 101542. [Google Scholar] [CrossRef]
- Harrill, J.A.; Chen, H.; Streifel, K.M.; Yang, D.; Mundy, W.R.; Lein, P.J. Ontogeny of biochemical, morphological and functional parameters of synaptogenesis in primary cultures of rat hippocampal and cortical neurons. Mol. Brain 2015, 8, 10. [Google Scholar] [CrossRef]
- Gaven, F.; Marin, P.; Claeysen, S. Primary culture of mouse dopaminergic neurons. J. Vis. Exp. 2014, 91, e51751. [Google Scholar] [CrossRef] [PubMed]
- Ichikawa, M.; Muramoto, K.; Kobayashi, K.; Kawahara, M.; Kuroda, Y. Formation and maturation of synapses in primary cultures of rat cerebral cortical cells: An electron microscopic study. Neurosci. Res. 1993, 16, 95–103. [Google Scholar] [CrossRef] [PubMed]







| Antibody | Manufacturer | Species | Dilution |
|---|---|---|---|
| Syn III | Synaptic System | Rabbit | 1:2000 |
| Syn II | Synaptic System | Rabbit | 1:2000 |
| Syn I | Synaptic System | Rabbit | 1:2000 |
| TH | Merck Millipore | Rabbit | 1:2000 |
| BDNF | abcam | Rabbit | 1:1000 |
| GAPDH | Sigma-Aldrich | Mouse | 1:5000 |
| α-Tubulin | Sigma-Aldrich | Mouse | 1:2000 |
Publisher’s Note: MDPI stays neutral with regard to jurisdictional claims in published maps and institutional affiliations. |
© 2022 by the authors. Licensee MDPI, Basel, Switzerland. This article is an open access article distributed under the terms and conditions of the Creative Commons Attribution (CC BY) license (https://creativecommons.org/licenses/by/4.0/).
Share and Cite
Faustini, G.; Longhena, F.; Muscò, A.; Bono, F.; Parrella, E.; La Via, L.; Barbon, A.; Pizzi, M.; Onofri, F.; Benfenati, F.; et al. Synapsin III Regulates Dopaminergic Neuron Development in Vertebrates. Cells 2022, 11, 3902. https://doi.org/10.3390/cells11233902
Faustini G, Longhena F, Muscò A, Bono F, Parrella E, La Via L, Barbon A, Pizzi M, Onofri F, Benfenati F, et al. Synapsin III Regulates Dopaminergic Neuron Development in Vertebrates. Cells. 2022; 11(23):3902. https://doi.org/10.3390/cells11233902
Chicago/Turabian StyleFaustini, Gaia, Francesca Longhena, Alessia Muscò, Federica Bono, Edoardo Parrella, Luca La Via, Alessandro Barbon, Marina Pizzi, Franco Onofri, Fabio Benfenati, and et al. 2022. "Synapsin III Regulates Dopaminergic Neuron Development in Vertebrates" Cells 11, no. 23: 3902. https://doi.org/10.3390/cells11233902
APA StyleFaustini, G., Longhena, F., Muscò, A., Bono, F., Parrella, E., La Via, L., Barbon, A., Pizzi, M., Onofri, F., Benfenati, F., Missale, C., Memo, M., Zizioli, D., & Bellucci, A. (2022). Synapsin III Regulates Dopaminergic Neuron Development in Vertebrates. Cells, 11(23), 3902. https://doi.org/10.3390/cells11233902

