Cortical Pathology in Vanishing White Matter
Abstract
1. Introduction
2. Materials and Methods
2.1. Patients
2.2. Fast Immunohistochemistry and Laser Capture Microdissection
2.3. In-Solution Protein Digestion
2.4. Mass Spectrometry Analysis
2.5. Mass Spectra Processing
2.6. Differential Protein Expression Analysis
2.7. Protein–Protein Interaction Network Analysis
2.8. Immunohistochemical Staining
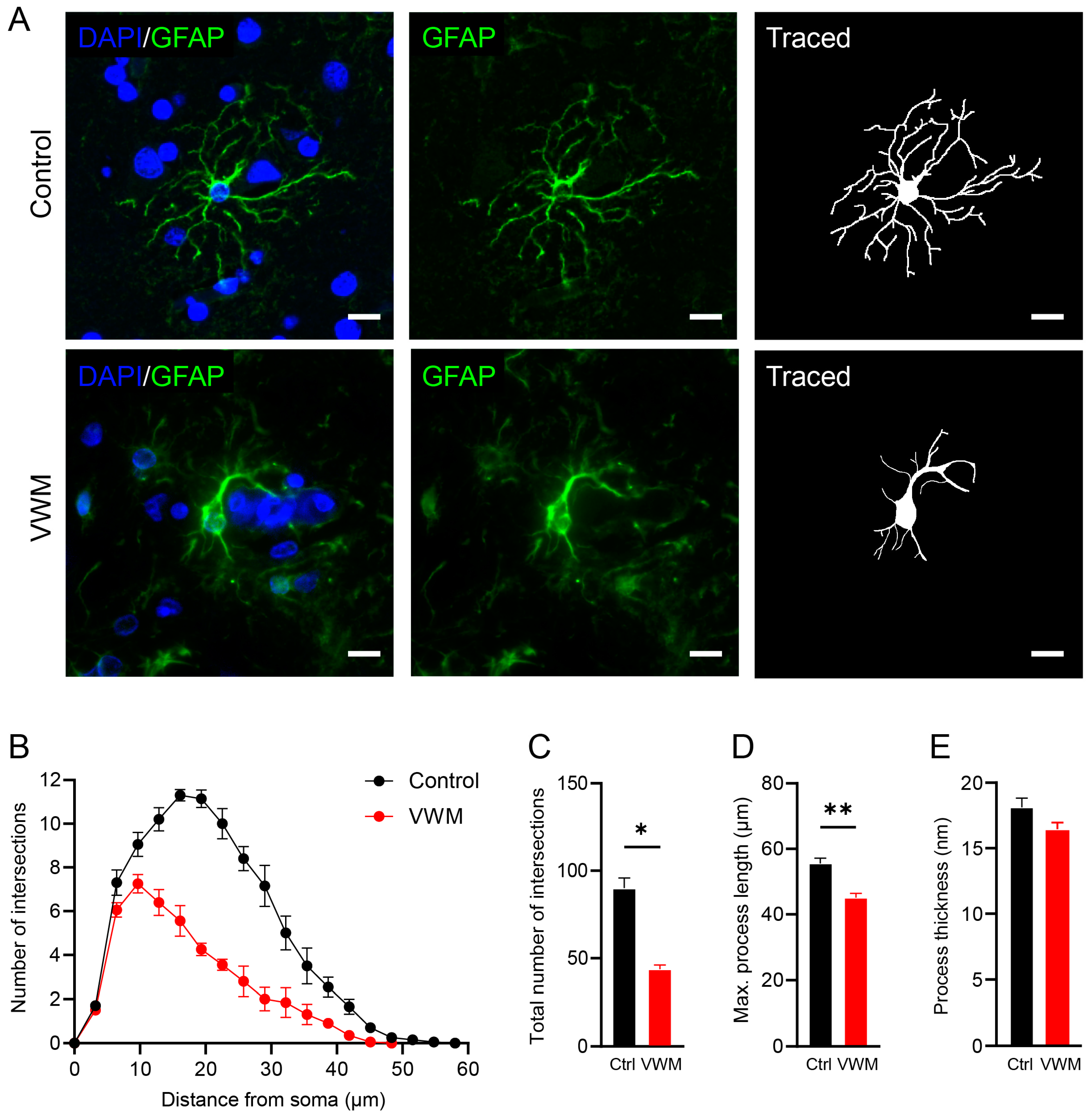
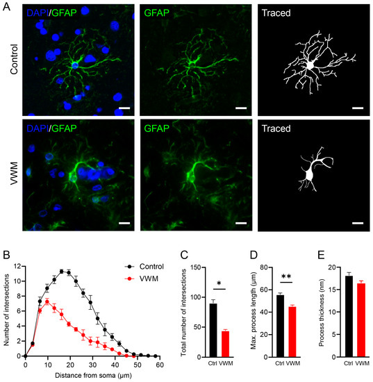
2.9. Astrocyte Morphology Analysis
3. Results
3.1. Proteomic Map of the VWM Cortex
3.2. Protein–Protein Interaction Network
3.3. Localization and Distribution of Differentially Expressed Proteins in VWM
3.4. Dysmorphic and Immature Astrocytes in the VWM Cortex
4. Discussion
5. Conclusions
Supplementary Materials
Author Contributions
Funding
Institutional Review Board Statement
Informed Consent Statement
Data Availability Statement
Acknowledgments
Conflicts of Interest
References
- van der Knaap, M.S.; Breiter, S.N.; Naidu, S.; Hart, A.A.; Valk, J. Defining and categorizing leukoencephalopathies of unknown origin: MR imaging approach. Radiology 1999, 213, 121–133. [Google Scholar] [CrossRef] [PubMed]
- Hamilton, E.M.C.; van der Lei, H.D.W.; Vermeulen, G.; Gerver, J.A.M.; Lourenco, C.M.; Naidu, S.; Mierzewska, H.; Gemke, R.; de Vet, H.C.W.; Uitdehaag, B.M.J.; et al. Natural History of Vanishing White Matter. Ann. Neurol. 2018, 84, 274–288. [Google Scholar] [CrossRef] [PubMed]
- van der Knaap, M.S.; Pronk, J.C.; Scheper, G.C. Vanishing white matter disease. Lancet Neurol. 2006, 5, 413–423. [Google Scholar] [CrossRef]
- Bugiani, M.; Boor, I.; Powers, J.M.; Scheper, G.C.; van der Knaap, M.S. Leukoencephalopathy with vanishing white matter: A review. J. Neuropathol. Exp. Neurol. 2010, 69, 987–996. [Google Scholar] [CrossRef]
- van der Knaap, M.S.; Bugiani, M. Leukodystrophies: A proposed classification system based on pathological changes and pathogenetic mechanisms. Acta Neuropathol. 2017, 134, 351–382. [Google Scholar] [CrossRef]
- Leegwater, P.A.; Vermeulen, G.; Konst, A.A.; Naidu, S.; Mulders, J.; Visser, A.; Kersbergen, P.; Mobach, D.; Fonds, D.; van Berkel, C.G.; et al. Subunits of the translation initiation factor eIF2B are mutant in leukoencephalopathy with vanishing white matter. Nat. Genet. 2001, 29, 383–388. [Google Scholar] [CrossRef]
- van der Knaap, M.S.; Leegwater, P.A.; Konst, A.A.; Visser, A.; Naidu, S.; Oudejans, C.B.; Schutgens, R.B.; Pronk, J.C. Mutations in each of the five subunits of translation initiation factor eIF2B can cause leukoencephalopathy with vanishing white matter. Ann. Neurol. 2002, 51, 264–270. [Google Scholar] [CrossRef]
- Wortham, N.C.; Proud, C.G. eIF2B: Recent structural and functional insights into a key regulator of translation. Biochem. Soc. Trans. 2015, 43, 1234–1240. [Google Scholar] [CrossRef]
- Proud, C.G. Regulation of eukaryotic initiation factor eIF2B. Signal. Pathw. Transl. 2001, 26, 95–114. [Google Scholar] [CrossRef]
- Abbink, T.E.M.; Wisse, L.E.; Jaku, E.; Thiecke, M.J.; Voltolini-Gonzalez, D.; Fritsen, H.; Bobeldijk, S.; Ter Braak, T.J.; Polder, E.; Postma, N.L.; et al. Vanishing white matter: Deregulated integrated stress response as therapy target. Ann. Clin. Transl. Neurol. 2019, 6, 1407–1422. [Google Scholar] [CrossRef]
- Bugiani, M.; Boor, I.; van Kollenburg, B.; Postma, N.; Polder, E.; van Berkel, C.; van Kesteren, R.E.; Windrem, M.S.; Hol, E.M.; Scheper, G.C.; et al. Defective glial maturation in vanishing white matter disease. J. Neuropathol. Exp. Neurol. 2011, 70, 69–82. [Google Scholar] [CrossRef]
- Bruck, W.; Herms, J.; Brockmann, K.; Schulz-Schaeffer, W.; Hanefeld, F. Myelinopathia centralis diffusa (vanishing white matter disease): Evidence of apoptotic oligodendrocyte degeneration in early lesion development. Ann. Neurol. 2001, 50, 532–536. [Google Scholar] [CrossRef]
- van der Knaap, M.S.; Kamphorst, W.; Barth, P.G.; Kraaijeveld, C.L.; Gut, E.; Valk, J. Phenotypic variation in leukoencephalopathy with vanishing white matter. Neurology 1998, 51, 540–547. [Google Scholar] [CrossRef]
- Klok, M.D.; Bugiani, M.; de Vries, S.I.; Gerritsen, W.; Breur, M.; van der Sluis, S.; Heine, V.M.; Kole, M.H.P.; Baron, W.; van der Knaap, M.S. Axonal abnormalities in vanishing white matter. Ann. Clin. Transl. Neurol. 2018, 5, 429–444. [Google Scholar] [CrossRef]
- Dooves, S.; Bugiani, M.; Postma, N.L.; Polder, E.; Land, N.; Horan, S.T.; van Deijk, A.L.; van de Kreeke, A.; Jacobs, G.; Vuong, C.; et al. Astrocytes are central in the pathomechanisms of vanishing white matter. J. Clin. Investig. 2016, 126, 1512–1524. [Google Scholar] [CrossRef]
- Bugiani, M.; Postma, N.; Polder, E.; Dieleman, N.; Scheffer, P.G.; Sim, F.J.; van der Knaap, M.S.; Boor, I. Hyaluronan accumulation and arrested oligodendrocyte progenitor maturation in vanishing white matter disease. Brain 2013, 136, 209–222. [Google Scholar] [CrossRef]
- Rodriguez, D.; Gelot, A.; della Gaspera, B.; Robain, O.; Ponsot, G.; Sarlieve, L.L.; Ghandour, S.; Pompidou, A.; Dautigny, A.; Aubourg, P.; et al. Increased density of oligodendrocytes in childhood ataxia with diffuse central hypomyelination (CACH) syndrome: Neuropathological and biochemical study of two cases. Acta Neuropathol. 1999, 97, 469–480. [Google Scholar] [CrossRef]
- van der Knaap, M.S.; Barth, P.G.; Gabreels, F.J.; Franzoni, E.; Begeer, J.H.; Stroink, H.; Rotteveel, J.J.; Valk, J. A new leukoencephalopathy with vanishing white matter. Neurology 1997, 48, 845–855. [Google Scholar] [CrossRef]
- Tyanova, S.; Temu, T.; Cox, J. The MaxQuant computational platform for mass spectrometry-based shotgun proteomics. Nat. Protoc. 2016, 11, 2301–2319. [Google Scholar] [CrossRef]
- Ritchie, M.E.; Phipson, B.; Wu, D.; Hu, Y.; Law, C.W.; Shi, W.; Smyth, G.K. Limma powers differential expression analyses for RNA-sequencing and microarray studies. Nucleic Acids Res. 2015, 43, e47. [Google Scholar] [CrossRef]
- Gu, Z.; Eils, R.; Schlesner, M. Complex heatmaps reveal patterns and correlations in multidimensional genomic data. Bioinformatics 2016, 32, 2847–2849. [Google Scholar] [CrossRef] [PubMed]
- Zhang, Y.; Sloan, S.A.; Clarke, L.E.; Caneda, C.; Plaza, C.A.; Blumenthal, P.D.; Vogel, H.; Steinberg, G.K.; Edwards, M.S.; Li, G.; et al. Purification and Characterization of Progenitor and Mature Human Astrocytes Reveals Transcriptional and Functional Differences with Mouse. Neuron 2016, 89, 37–53. [Google Scholar] [CrossRef] [PubMed]
- Szklarczyk, D.; Gable, A.L.; Nastou, K.C.; Lyon, D.; Kirsch, R.; Pyysalo, S.; Doncheva, N.T.; Legeay, M.; Fang, T.; Bork, P.; et al. The STRING database in 2021: Customizable protein–protein networks, and functional characterization of user-uploaded gene/measurement sets. Nucleic Acids Res. 2021, 49, D605–D612. [Google Scholar] [CrossRef] [PubMed]
- Shannon, P.; Markiel, A.; Ozier, O.; Baliga, N.S.; Wang, J.T.; Ramage, D.; Amin, N.; Schwikowski, B.; Ideker, T. Cytoscape: A software environment for integrated models of biomolecular interaction networks. Genome Res. 2003, 13, 2498–2504. [Google Scholar] [CrossRef] [PubMed]
- Middeldorp, J.; Boer, K.; Sluijs, J.A.; De Filippis, L.; Encha-Razavi, F.; Vescovi, A.L.; Swaab, D.F.; Aronica, E.; Hol, E.M. GFAPdelta in radial glia and subventricular zone progenitors in the developing human cortex. Development 2010, 137, 313–321. [Google Scholar] [CrossRef]
- Ferreira, T.A.; Blackman, A.V.; Oyrer, J.; Jayabal, S.; Chung, A.J.; Watt, A.J.; Sjostrom, P.J.; van Meyel, D.J. Neuronal morphometry directly from bitmap images. Nat. Methods 2014, 11, 982–984. [Google Scholar] [CrossRef]
- Lundgaard, I.; Osorio, M.J.; Kress, B.T.; Sanggaard, S.; Nedergaard, M. White matter astrocytes in health and disease. Neuroscience 2014, 276, 161–173. [Google Scholar] [CrossRef]
- Garcia-Marin, V.; Garcia-Lopez, P.; Freire, M. Cajal’s contributions to glia research. Trends Neurosci. 2007, 30, 479–487. [Google Scholar] [CrossRef]
- Bugiani, M.; Vuong, C.; Breur, M.; van der Knaap, M.S. Vanishing white matter: A leukodystrophy due to astrocytic dysfunction. Brain Pathol 2018, 28, 408–421. [Google Scholar] [CrossRef]
- Elroy-Stein, O. Mitochondrial malfunction in vanishing white matter disease: A disease of the cytosolic translation machinery. Neural Regen. Res. 2017, 12, 1610–1612. [Google Scholar] [CrossRef]
- Herrero, M.; Daw, M.; Atzmon, A.; Elroy-Stein, O. The Energy Status of Astrocytes Is the Achilles’ Heel of eIF2B-Leukodystrophy. Cells 2021, 10, 1858. [Google Scholar] [CrossRef]
- Herrero, M.; Mandelboum, S.; Elroy-Stein, O. eIF2B Mutations Cause Mitochondrial Malfunction in Oligodendrocytes. Neuromolecular Med. 2019, 21, 303–313. [Google Scholar] [CrossRef]
- Raini, G.; Sharet, R.; Herrero, M.; Atzmon, A.; Shenoy, A.; Geiger, T.; Elroy-Stein, O. Mutant eIF2B leads to impaired mitochondrial oxidative phosphorylation in vanishing white matter disease. J. Neurochem. 2017, 141, 694–707. [Google Scholar] [CrossRef]
- Ghezzi, D.; Goffrini, P.; Uziel, G.; Horvath, R.; Klopstock, T.; Lochmuller, H.; D’Adamo, P.; Gasparini, P.; Strom, T.M.; Prokisch, H.; et al. SDHAF1, encoding a LYR complex-II specific assembly factor, is mutated in SDH-defective infantile leukoencephalopathy. Nat. Genet. 2009, 41, 654–656. [Google Scholar] [CrossRef]
- Moroni, I.; Bugiani, M.; Bizzi, A.; Castelli, G.; Lamantea, E.; Uziel, G. Cerebral white matter involvement in children with mitochondrial encephalopathies. Neuropediatrics 2002, 33, 79–85. [Google Scholar] [CrossRef]
- Baird, T.D.; Wek, R.C. Eukaryotic initiation factor 2 phosphorylation and translational control in metabolism. Adv. Nutr. 2012, 3, 307–321. [Google Scholar] [CrossRef]
- Anlauf, E.; Derouiche, A. Glutamine synthetase as an astrocytic marker: Its cell type and vesicle localization. Front. Endocrinol. 2013, 4, 144. [Google Scholar] [CrossRef]
- Jayakumar, A.R.; Norenberg, M.D. Glutamine Synthetase: Role in Neurological Disorders. Adv. Neurobiol. 2016, 13, 327–350. [Google Scholar] [CrossRef]
- Rose, C.F.; Verkhratsky, A.; Parpura, V. Astrocyte glutamine synthetase: Pivotal in health and disease. Biochem. Soc. Trans. 2013, 41, 1518–1524. [Google Scholar] [CrossRef]
- Yoo, H.C.; Yu, Y.C.; Sung, Y.; Han, J.M. Glutamine reliance in cell metabolism. Exp. Mol. Med. 2020, 52, 1496–1516. [Google Scholar] [CrossRef]
- Orthmann-Murphy, J.L.; Abrams, C.K.; Scherer, S.S. Gap junctions couple astrocytes and oligodendrocytes. J. Mol. Neurosci. 2008, 35, 101–116. [Google Scholar] [CrossRef] [PubMed]
- Spray, D.C.; Ye, Z.C.; Ransom, B.R. Functional connexin “hemichannels”: A critical appraisal. Glia 2006, 54, 758–773. [Google Scholar] [CrossRef] [PubMed]
- Theis, M.; Giaume, C. Connexin-based intercellular communication and astrocyte heterogeneity. Brain Res. 2012, 1487, 88–98. [Google Scholar] [CrossRef]
- Irons, J.L.; Hodge-Hanson, K.; Downs, D.M. RidA Proteins Protect against Metabolic Damage by Reactive Intermediates. Microbiol. Mol. Biol. Rev. 2020, 84, e00024-20. [Google Scholar] [CrossRef] [PubMed]
- Manjasetty, B.A.; Delbruck, H.; Pham, D.T.; Mueller, U.; Fieber-Erdmann, M.; Scheich, C.; Sievert, V.; Bussow, K.; Niesen, F.H.; Weihofen, W.; et al. Crystal structure of Homo sapiens protein hp14.5. Proteins 2004, 54, 797–800. [Google Scholar] [CrossRef]
- Eliasson, C.; Sahlgren, C.; Berthold, C.H.; Stakeberg, J.; Celis, J.E.; Betsholtz, C.; Eriksson, J.E.; Pekny, M. Intermediate filament protein partnership in astrocytes. J. Biol. Chem. 1999, 274, 23996–24006. [Google Scholar] [CrossRef]
- Shibuya, S.; Miyamoto, O.; Auer, R.N.; Itano, T.; Mori, S.; Norimatsu, H. Embryonic intermediate filament, nestin, expression following traumatic spinal cord injury in adult rats. Neuroscience 2002, 114, 905–916. [Google Scholar] [CrossRef]
- Jurga, A.M.; Paleczna, M.; Kadluczka, J.; Kuter, K.Z. Beyond the GFAP-Astrocyte Protein Markers in the Brain. Biomolecules 2021, 11, 1361. [Google Scholar] [CrossRef]
- Hol, E.M.; Pekny, M. Glial fibrillary acidic protein (GFAP) and the astrocyte intermediate filament system in diseases of the central nervous system. Curr. Opin. Cell Biol. 2015, 32, 121–130. [Google Scholar] [CrossRef]
- Leferink, P.S.; Dooves, S.; Hillen, A.E.J.; Watanabe, K.; Jacobs, G.; Gasparotto, L.; Cornelissen-Steijger, P.; van der Knaap, M.S.; Heine, V.M. Astrocyte Subtype Vulnerability in Stem Cell Models of Vanishing White Matter. Ann. Neurol. 2019, 86, 780–792. [Google Scholar] [CrossRef]
- Kohler, S.; Winkler, U.; Hirrlinger, J. Heterogeneity of Astrocytes in Grey and White Matter. Neurochem. Res. 2021, 46, 3–14. [Google Scholar] [CrossRef]
- de Sousa Abreu, R.; Penalva, L.O.; Marcotte, E.M.; Vogel, C. Global signatures of protein and mRNA expression levels. Mol. Biosyst. 2009, 5, 1512–1526. [Google Scholar] [CrossRef]
- Vogel, C.; Marcotte, E.M. Insights into the regulation of protein abundance from proteomic and transcriptomic analyses. Nat. Rev. Genet. 2012, 13, 227–232. [Google Scholar] [CrossRef]
- Perez-Riverol, Y.; Csordas, A.; Bai, J.; Bernal-Llinares, M.; Hewapathirana, S.; Kundu, D.J.; Inuganti, A.; Griss, J.; Mayer, G.; Eisenacher, M.; et al. The PRIDE database and related tools and resources in 2019: Improving support for quantification data. Nucleic Acids Res. 2019, 47, D442–D450. [Google Scholar] [CrossRef]








| Subject | NBB Reference No. | Age at Death | Molecular Diagnosis |
|---|---|---|---|
| Control 1 | 2003–085 | 24 years | - |
| Control 2 | 2017–029 | 23 years | - |
| Control 3 | 2018–010 | 21 years | - |
| Control 4 | 2018–066 | 35 years | - |
| VWM 1 | - | 29 years | ε, Thr91Ala/Thr91Ala * |
| VWM 2 | - | 10 years | ε, Arg113His/Ala403Val * |
| VWM 3 | - | 6 years | ε, Thr91Ala/Val437Met * |
| VWM 4 | - | 12 years | ε, Thr91Ala/Ala403Val * |
| Antibody | Dilution | Vendor | Catalogue No. |
|---|---|---|---|
| GFAP | 1:1000 | DAKO | Z0334 |
| GFAP | 1:750 | Merck Millipore | AB5541 |
| Vimentin | 1:2000 | Clone V9 * | - |
| GFAPδ | 1:500 | † | - |
| Nestin | 1:200 | Millipore | MAB5623 |
| GJA1 | 1:100 | Sigma-Aldrich | C6219 |
| GLUL | 1:5000 | ThermoFisher | PA5-81505 |
| HRSP12 | 1:100 | ThermoFisher | PA5-54622 |
| ACTG1 | 1:100 | Abcam | ab123034 |
| TNC | 1:200 | Abcam | ab108930 |
| ACTB | 1:1500 | Abcam | ab8226 |
| S100β | 1:100 | DAKO | Z311 |
Publisher’s Note: MDPI stays neutral with regard to jurisdictional claims in published maps and institutional affiliations. |
© 2022 by the authors. Licensee MDPI, Basel, Switzerland. This article is an open access article distributed under the terms and conditions of the Creative Commons Attribution (CC BY) license (https://creativecommons.org/licenses/by/4.0/).
Share and Cite
Man, J.H.K.; van Gelder, C.A.G.H.; Breur, M.; Okkes, D.; Molenaar, D.; van der Sluis, S.; Abbink, T.; Altelaar, M.; van der Knaap, M.S.; Bugiani, M. Cortical Pathology in Vanishing White Matter. Cells 2022, 11, 3581. https://doi.org/10.3390/cells11223581
Man JHK, van Gelder CAGH, Breur M, Okkes D, Molenaar D, van der Sluis S, Abbink T, Altelaar M, van der Knaap MS, Bugiani M. Cortical Pathology in Vanishing White Matter. Cells. 2022; 11(22):3581. https://doi.org/10.3390/cells11223581
Chicago/Turabian StyleMan, Jodie H. K., Charlotte A. G. H. van Gelder, Marjolein Breur, Daniel Okkes, Douwe Molenaar, Sophie van der Sluis, Truus Abbink, Maarten Altelaar, Marjo S. van der Knaap, and Marianna Bugiani. 2022. "Cortical Pathology in Vanishing White Matter" Cells 11, no. 22: 3581. https://doi.org/10.3390/cells11223581
APA StyleMan, J. H. K., van Gelder, C. A. G. H., Breur, M., Okkes, D., Molenaar, D., van der Sluis, S., Abbink, T., Altelaar, M., van der Knaap, M. S., & Bugiani, M. (2022). Cortical Pathology in Vanishing White Matter. Cells, 11(22), 3581. https://doi.org/10.3390/cells11223581

