Shikonin Inhibits Fin Regeneration in Zebrafish Larvae
Abstract
1. Introduction
2. Materials and Methods
2.1. Fish Strain
2.2. Chemical
2.3. Fin Amputation and Drug Treatments
2.4. Gene Transcription Level Analysis
2.5. Antibody, TUNEL, ROS and Cridine Orange (AO) Staining
2.6. Rescue Experiment
2.7. Statistical Analysis
3. Result
3.1. Morphological Observation
3.2. Gene Expression Analysis
3.3. Shikonin Induces the Accumulation of ROS in the Tail, Increasing Apoptotic Cells and Decreasing Proliferation
3.4. Shikonin Will Reduce the Recruitment of Neutrophils to the Fin Wound
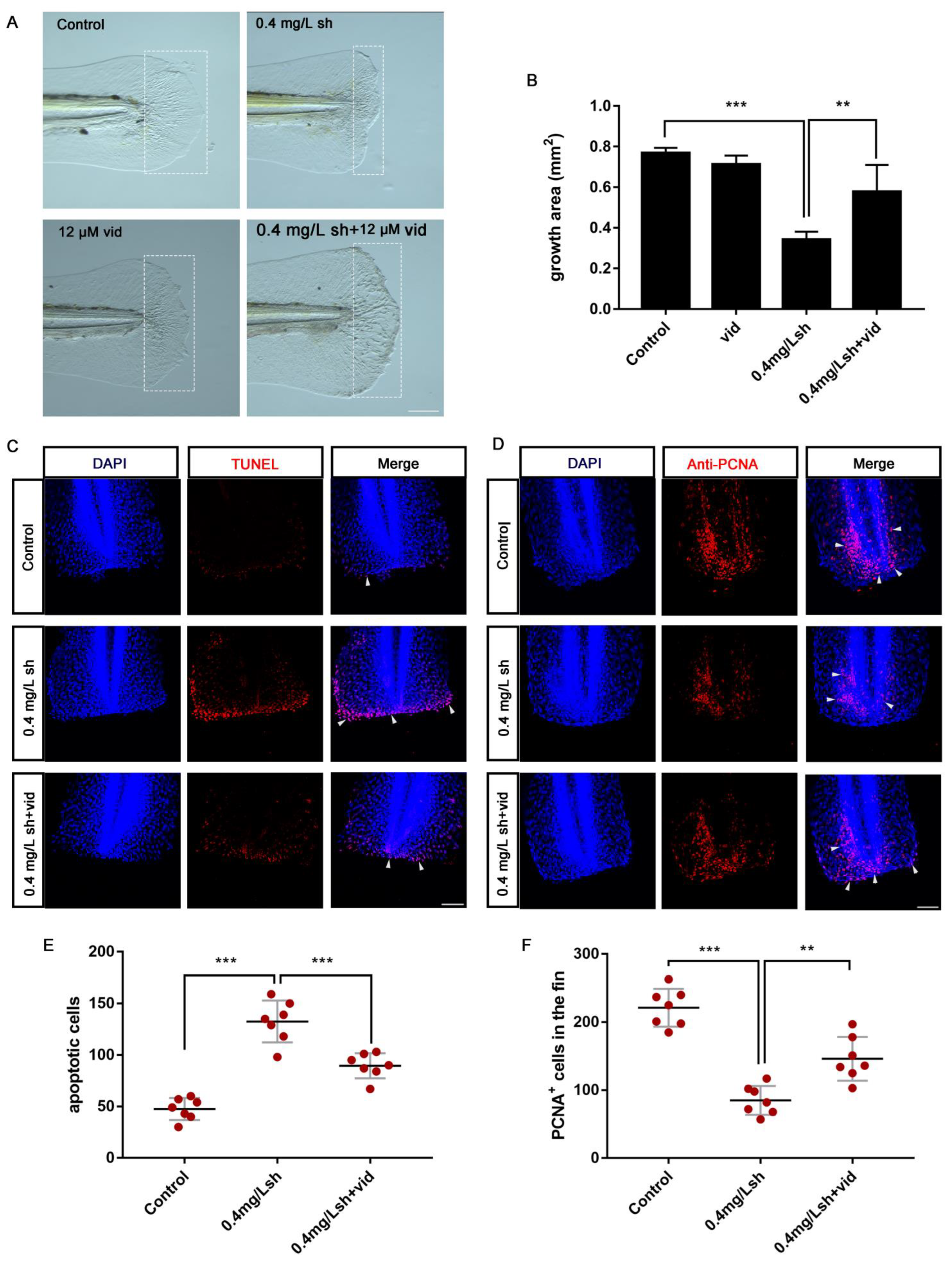
3.5. Inhibition of AMPK Signaling Can Partially Rescue the Hindered Tail Fin Regeneration Caused by Shikonin
4. Discussion
Author Contributions
Funding
Informed Consent Statement
Data Availability Statement
Conflicts of Interest
References
- Papageorgiou, V.P.; Assimopoulou, A.N.; Couladouros, E.A.; Hepworth, D.; Nicolaou, K.C. The chemistry and biology of alkannin, shikonin, and related naphthazarin natural products. Angew. Chem. Int. Ed. 1999, 38, 270–301. [Google Scholar] [CrossRef]
- Chen, X.; Yang, L.; Oppenheim, J.J.; Howard, M.Z. Cellular pharmacology studies of shikonin derivatives. Phytother. Res. 2002, 16, 199–209. [Google Scholar] [CrossRef]
- Bettaieb, A.; Hosein, E.; Chahed, S.; Abdulaziz, A.; Kucera, H.R.; Gaikwad, N.W.; Haj, F.G. Decreased adiposity and enhanced glucose tolerance in shikonin treated mice. Obesity (Silver Spring) 2015, 23, 2269–2277. [Google Scholar] [CrossRef] [PubMed]
- Gong, K.; Zhang, Z.; Chen, Y.; Shu, H.B.; Li, W. Extracellular signal-regulated kinase, receptor interacting protein, and reactive oxygen species regulate shikonin-induced autophagy in human hepatocellular carcinoma. Eur. J. Pharmacol. 2014, 738, 142–152. [Google Scholar] [CrossRef]
- Shi, S.; Cao, H. Shikonin promotes autophagy in BXPC-3 human pancreatic cancer cells through the PI3K/Akt signaling pathway. Oncol. Lett. 2014, 8, 1087–1089. [Google Scholar] [CrossRef]
- Lan, W.; Wan, S.; Gu, W.; Wang, H.; Zhou, S. Mechanisms behind the inhibition of lung adenocarcinoma cell by shikonin. Cell Biochem. Biophys. 2014, 70, 1459–1467. [Google Scholar] [CrossRef] [PubMed]
- Cao, Z.; Mao, X.; Luo, L. Germline Stem Cells Drive Ovary Regeneration in Zebrafish. Cell Rep. 2019, 26, 1709–1717.e3. [Google Scholar] [CrossRef]
- Pfefferli, C.; Jaźwińska, A. The art of fin regeneration in zebrafish. Regeneration 2015, 2, 72–83. [Google Scholar] [CrossRef]
- Cao, Z.; Meng, Y.; Gong, F.; Xu, Z.; Liu, F.; Fang, M.; Zou, L.; Liao, X.; Wang, X.; Luo, L.; et al. Calcineurin controls proximodistal blastema polarity in zebrafish fin regeneration. Proc. Natl. Acad. Sci. USA 2021, 118, e2009539118. [Google Scholar] [CrossRef] [PubMed]
- Li, L.; Yan, B.; Shi, Y.Q.; Zhang, W.Q.; Wen, Z.L. Live imaging reveals differing roles of macrophages and neutrophils during zebrafish tail fin regeneration. J. Biol. Chem. 2012, 287, 25353–25360. [Google Scholar] [CrossRef]
- Nguyen-Chi, M.; Laplace-Builhé, B.; Travnickova, J.; Luz-Crawford, P.; Tejedor, G.; Lutfalla, G.; Kissa, K.; Jorgensen, C.; Djouad, F. TNF signaling and macrophages govern fin regeneration in zebrafish larvae. Cell Death Dis. 2017, 8, e2979. [Google Scholar] [CrossRef]
- Lee, Y.; Grill, S.; Sanchez, A.; Murphy-Ryan, M.; Poss, K.D. Fgf signaling instructs position-dependent growth rate during zebrafish fin regeneration. Development 2005, 132, 5173–5183. [Google Scholar] [CrossRef] [PubMed]
- Sehring, I.M.; Weidinger, G. Recent advancements in understanding fin regeneration in zebrafish. Wiley Interdiscip. Rev. Dev. Biol. 2020, 9, e367. [Google Scholar] [CrossRef]
- Sun, L.; Gu, L.; Tan, H.; Liu, P.; Gao, G.; Tian, L.; Chen, H.; Lu, T.; Qian, H.; Fu, Z.; et al. Effects of 17α-ethinylestradiol on caudal fin regeneration in zebrafish larvae. Sci. Total. Environ. 2019, 653, 10–22. [Google Scholar] [CrossRef] [PubMed]
- Gu, L.; Tian, L.; Gao, G.; Peng, S.; Zhang, J.; Wu, D.; Huang, J.; Hua, Q.; Lu, T.; Zhong, L.; et al. Inhibitory effects of polystyrene microplastics on caudal fin regeneration in zebrafish larvae. Environ. Pollut. 2020, 266 Pt 3, 114664. [Google Scholar] [CrossRef] [PubMed]
- Zhang, Y.; Zou, T.; Guan, M.; Zhen, M.; Chen, D.; Guan, X.; Han, H.; Wang, C.; Shu, C. Synergistic effect of human serum albumin and fullerene on gd-do3a for tumor-targeting imaging. ACS Appl. Mater. Interfaces 2016, 8, 11246–11254. [Google Scholar] [CrossRef]
- He, M.; Halima, M.; Xie, Y.; Schaaf, M.J.M.; Meijer, A.H.; Wang, M. Ginsenoside Rg1 Acts as a Selective Glucocorticoid Receptor Agonist with Anti-Inflammatory Action without Affecting Tissue Regeneration in Zebrafish Larvae. Cells 2020, 9, 1107. [Google Scholar] [CrossRef] [PubMed]
- Hardie, D.G.; Alessi, D.R. LKB1 and AMPK and the cancer-metabolism link—Ten years after. BMC Biol. 2013, 11, 36. [Google Scholar] [CrossRef]
- Liang, J.; Mills, G.B. AMPK: A contextual oncogene or tumor suppressor? Cancer Res. 2013, 73, 2929–2935. [Google Scholar] [CrossRef]
- Viollet, B.; Horman, S.; Leclerc, J.; Lantier, L.; Foretz, M.; Billaud, M.; Giri, S.; Andreelli, F. AMPK inhibition in health and disease. Crit. Rev. Biochem Mol. Biol. 2010, 45, 276–295. [Google Scholar] [CrossRef]
- Hwang, J.T.; Kwon, D.Y.; Yoon, S.H. AMP-activated protein kinase: A potential target for the diseases prevention by natural occurring polyphenols. New Biotechnol. 2009, 26, 17–22. [Google Scholar] [CrossRef]
- Kawakami, A.; Fukazawa, T.; Takeda, H. Early fin primordia of zebrafish larvae regenerate by a similar growth control mechanism with adult regeneration. Dev. Dyn. 2004, 231, 693–699. [Google Scholar] [CrossRef] [PubMed]
- Yu, F.; Wei, J.; Cui, X.; Yu, C.; Ni, W.; Bungert, J.; Wu, L.; He, C.; Qian, Z. Post-translational modification of RNA m6A demethylase ALKBH5 regulates ROS-induced DNA damage response. Nucleic Acids Res. 2021, 49, 5779–5797. [Google Scholar] [CrossRef] [PubMed]
- Liang, W.; Cai, A.; Chen, G.; Xi, H.; Wu, X.; Cui, J.; Zhang, K.; Zhao, X.; Yu, J.; Wei, B.; et al. Shikonin induces mitochondria-mediated apoptosis and enhances chemotherapeutic sensitivity of gastric cancer through reactive oxygen species. Sci. Rep. 2016, 6, 38267. [Google Scholar] [CrossRef]
- Park, J.S.; Chyun, J.H.; Kim, Y.K.; Line, L.L.; Chew, B.P. Astaxanthin decreased oxidative stress and inflammation and enhanced immune response in humans. Nutr. Metab. 2010, 7, 18. [Google Scholar] [CrossRef]
- Li, Z.; Dong, X.; Liu, H.; Chen, X.; Shi, H.; Fan, Y.; Hou, D.; Zhang, X. Astaxanthin protects ARPE-19 cells from oxidative stress via upregulation of Nrf2-regulated phase II enzymes through activation of PI3K/Akt. Mol. Vis. 2013, 19, 1656–1666. [Google Scholar]
- Cao, Z.; Huang, Y.; Xiao, J.; Cao, H.; Peng, Y.; Chen, Z.; Liu, F.; Wang, H.; Liao, X.; Lu, H. Exposure to diclofop-methyl induces cardiac developmental toxicity in zebrafish embryos. Environ. Pollut. 2020, 259, 113926. [Google Scholar] [CrossRef] [PubMed]
- Marhaba, R.; Freyschmidt-Paul, P.; Zöller, M. In vivo CD44-CD49d complex formation in autoimmune disease has consequences on T cell activation and apoptosis resistance. Eur. J. Immunol. 2006, 36, 3017–3032. [Google Scholar] [CrossRef]
- Green, D.R.; Kroemer, G. Cytoplasmic functions of the tumour suppressor p53. Nature 2009, 458, 1127–1130. [Google Scholar] [CrossRef]
- Mitupatum, T.; Aree, K.; Kittisenachai, S.; Roytrakul, S.; Puthong, S.; Kangsadalampai, S.; Rojpibulstit, P. mRNA Expression of Bax, Bcl-2, p53, Cathepsin B, Caspase-3 and Caspase-9 in the HepG2 Cell Line Following Induction by a Novel Monoclonal Ab Hep88 mAb: Cross-Talk for Paraptosis and Apoptosis. Asian Pac. J. Cancer Prev. 2016, 17, 703–712. [Google Scholar] [CrossRef]
- Kaith, B.S.; Kaith, N.S.; Chauhan, N.S. Anti-inflammatory effect of Arnebia euchroma root extracts in rats. J. Ethnopharmacol. 1996, 55, 77–80. [Google Scholar] [CrossRef]






Publisher’s Note: MDPI stays neutral with regard to jurisdictional claims in published maps and institutional affiliations. |
© 2022 by the authors. Licensee MDPI, Basel, Switzerland. This article is an open access article distributed under the terms and conditions of the Creative Commons Attribution (CC BY) license (https://creativecommons.org/licenses/by/4.0/).
Share and Cite
Cao, Z.; Guo, C.; Chen, G.; Liu, J.; Ni, H.; Liu, F.; Xiong, G.; Liao, X.; Lu, H. Shikonin Inhibits Fin Regeneration in Zebrafish Larvae. Cells 2022, 11, 3187. https://doi.org/10.3390/cells11203187
Cao Z, Guo C, Chen G, Liu J, Ni H, Liu F, Xiong G, Liao X, Lu H. Shikonin Inhibits Fin Regeneration in Zebrafish Larvae. Cells. 2022; 11(20):3187. https://doi.org/10.3390/cells11203187
Chicago/Turabian StyleCao, Zigang, Chen Guo, Guilan Chen, Jiejun Liu, Huiwen Ni, Fangsheng Liu, Guanghua Xiong, Xinjun Liao, and Huiqiang Lu. 2022. "Shikonin Inhibits Fin Regeneration in Zebrafish Larvae" Cells 11, no. 20: 3187. https://doi.org/10.3390/cells11203187
APA StyleCao, Z., Guo, C., Chen, G., Liu, J., Ni, H., Liu, F., Xiong, G., Liao, X., & Lu, H. (2022). Shikonin Inhibits Fin Regeneration in Zebrafish Larvae. Cells, 11(20), 3187. https://doi.org/10.3390/cells11203187

