HOCI Probe CPP Induces the Differentiation of Human Dermal Fibroblasts into Vascular Endothelial Cells through PHD2/HIF-1α/HEY1 Signaling Pathway
Abstract
1. Introduction
2. Materials and Methods
2.1. Antibodies
2.2. Cell Culture
2.3. Western Blot Analysis
2.4. Quantitative Real-Time PCR
2.5. Co-Localization of CPP and Prolyl-4-hydroxylase 2 (PHD2) or HIF-1α
2.6. PHD2 Enzyme Activity Assay
2.7. Plasmids and Overexpression
2.8. siRNAs Transfection
2.9. RNA Sequencing Analysis
2.10. Colocalization between Different Proteins In Vivo
2.11. Statistical Analysis
3. Results
3.1. CPP Induces the Differentiation of HDFs into Vascular Endothelial-Like Cells through Increases of HIF-1α
3.2. CPP Inhibits the Activity of PHD2, which Positively Regulates the Degradation of HIF-1α, by Binding to Free HOCl
3.3. CPP Inhibits PHD2 Enzyme Activity by Inhibiting the Oxidation of PHD2 at Cys302
3.4. RNA-seq Showed That CPP Induces the Expression of Endothelial Cell Transcription Factor HEY1
3.5. CPP Induces the Differentiation of HDFs into VECs by Promoting the Expression of HEY1, a Key Transcription Factor of VECs
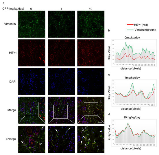
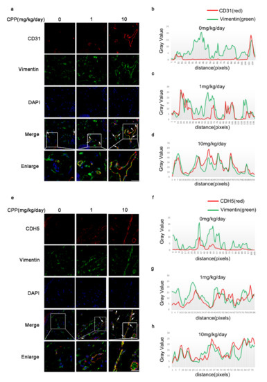
3.6. CPP Promoted Increased Protein Levels of HEY1 in HDFs In Vivo
4. Discussion
5. Conclusions
Supplementary Materials
Author Contributions
Funding
Institutional Review Board Statement
Informed Consent Statement
Data Availability Statement
Acknowledgments
Conflicts of Interest
References
- Limbourg, A.; Korff, T.; Napp, L.C.; Schaper, W.; Drexler, H.; Limbourg, F.P. Evaluation of postnatal arteriogenesis and angiogenesis in a mouse model of hind-limb ischemia. Nat. Protoc. 2009, 4, 1737–1746. [Google Scholar] [CrossRef] [PubMed]
- Zhang, L.-J.; Zhao, X.; Yang, D.; Jia, Z.-Z.; Han, X.; Sun, L.-Q.; Yu, L.-L.; Liu, J.-T.; He, X.-D.; Miao, J.-Y.; et al. A new water-soluble and mitochondria-targeted fluorescence probe for ratiometric detection of hypochlorous acid in living cells. Sens. Actuators B Chem. 2018, 276, 8–12. [Google Scholar] [CrossRef]
- Winterbourn, C.C.; Kettle, A.J. Biomarkers of myeloperoxidase-derived hypochlorous acid. Free Radic. Biol. Med. 2000, 29, 403–409. [Google Scholar] [CrossRef]
- Hawkins, C.L. Hypochlorous acid-mediated modification of proteins and its consequences. Essays Biochem. 2020, 64, 75–86. [Google Scholar] [CrossRef]
- Schieven, G.L.; de Fex, H.; Stephenson, L. Hypochlorous acid activates tyrosine phosphorylation signal pathways leading to calcium signaling and TNFalpha production. Antioxid. Redox Signal. 2002, 4, 501–507. [Google Scholar] [CrossRef]
- Mainnemare, A.; Megarbane, B.; Soueidan, A.; Daniel, A.; Chapple, I.L. Hypochlorous acid and taurine-N-monochloramine in periodontal diseases. J. Dent. Res. 2004, 83, 823–831. [Google Scholar] [CrossRef]
- Ning, J.; Lin, Z.; Zhao, X.; Zhao, B.; Miao, J. Inhibiting lysine 353 oxidation of GRP78 by a hypochlorous probe targeting endoplasmic reticulum promotes autophagy in cancer cells. Cell Death Dis. 2019, 10, 858. [Google Scholar] [CrossRef]
- Yoshida, Y.; Takahashi, K.; Okita, K.; Ichisaka, T.; Yamanaka, S. Hypoxia enhances the generation of induced pluripotent stem cells. Cell Stem Cell 2009, 5, 237–241. [Google Scholar] [CrossRef]
- Van Pham, P.; Vu, N.B.; Nguyen, H.T.; Huynh, O.T.; Truong, M.T. Significant improvement of direct reprogramming efficacy of fibroblasts into progenitor endothelial cells by ETV2 and hypoxia. Stem Cell Res. Ther. 2016, 7, 104. [Google Scholar] [CrossRef]
- Kim, S.; Lee, M.; Choi, Y.K. The Role of a Neurovascular Signaling Pathway Involving Hypoxia-Inducible Factor and Notch in the Function of the Central Nervous System. Biomol. Ther. 2020, 28, 45–57. [Google Scholar] [CrossRef]
- Kim, J.A.; Choi, D.K.; Min, J.S.; Kang, I.; Kim, J.C.; Kim, S.; Ahn, J.K. VBP1 represses cancer metastasis by enhancing HIF-1alpha degradation induced by pVHL. FEBS J. 2018, 285, 115–126. [Google Scholar] [CrossRef] [PubMed]
- Wilson, J.W.; Shakir, D.; Batie, M.; Frost, M.; Rocha, S. Oxygen-sensing mechanisms in cells. FEBS J. 2020, 287, 3888–3906. [Google Scholar] [CrossRef] [PubMed]
- Lee, G.; Won, H.S.; Lee, Y.M.; Choi, J.W.; Oh, T.I.; Jang, J.H.; Choi, D.K.; Lim, B.O.; Kim, Y.J.; Park, J.W.; et al. Oxidative Dimerization of PHD2 is Responsible for its Inactivation and Contributes to Metabolic Reprogramming via HIF-1alpha Activation. Sci. Rep. 2016, 6, 18928. [Google Scholar] [CrossRef] [PubMed]
- Semenza, G.L. The Genomics and Genetics of Oxygen Homeostasis. Annu. Rev. Genom. Hum. Genet. 2020, 21, 183–204. [Google Scholar] [CrossRef] [PubMed]
- Watanabe, Y.; Seya, D.; Ihara, D.; Ishii, S.; Uemoto, T.; Kubo, A.; Arai, Y.; Isomoto, Y.; Nakano, A.; Abe, T.; et al. Importance of endothelial Hey1 expression for thoracic great vessel development and its distal enhancer for Notch-dependent endothelial transcription. J. Biol. Chem. 2020, 295, 17632–17645. [Google Scholar] [CrossRef] [PubMed]
- Fujita, M.; Sakabe, M.; Ioka, T.; Watanabe, Y.; Kinugasa-Katayama, Y.; Tsuchihashi, T.; Utset, M.F.; Yamagishi, H.; Nakagawa, O. Pharyngeal arch artery defects and lethal malformations of the aortic arch and its branches in mice deficient for the Hrt1/Hey1 transcription factor. Mech. Dev. 2016, 139, 65–73. [Google Scholar] [CrossRef]
- Wu, X.; Scott, L., Jr.; Washenik, K.; Stenn, K. Full-thickness skin with mature hair follicles generated from tissue culture expanded human cells. Tissue Eng. Part A 2014, 20, 3314–3321. [Google Scholar] [CrossRef]
- Pezzuto, A.; Carico, E. Role of HIF-1 in Cancer Progression: Novel Insights. A Review. Curr. Mol. Med. 2018, 18, 343–351. [Google Scholar] [CrossRef]
- Podkalicka, P.; Stepniewski, J.; Mucha, O.; Kachamakova-Trojanowska, N.; Dulak, J.; Loboda, A. Hypoxia as a Driving Force of Pluripotent Stem Cell Reprogramming and Differentiation to Endothelial Cells. Biomolecules 2020, 10, 1614. [Google Scholar] [CrossRef]
- Semenza, G.L. Oxygen sensing, hypoxia-inducible factors, and disease pathophysiology. Annu. Rev. Pathol. 2014, 9, 47–71. [Google Scholar] [CrossRef]
- Li, A.; Zhang, Y.; Wang, Z.; Dong, H.; Fu, N.; Han, X. The roles and signaling pathways of prolyl-4-hydroxylase 2 in the tumor microenvironment. Chem.-Biol. Interact. 2019, 303, 40–49. [Google Scholar] [CrossRef]
- Li, N.; Wang, J.; Zang, X.; Wang, Z.; Zhang, T.; Zhao, B.; Miao, J.; Lin, Z. H2S probe CPC inhibits autophagy and promotes apoptosis by inhibiting glutathionylation of Keap1 at Cys434. Apoptosis Int. J. Program. Cell Death 2021, 26, 111–131. [Google Scholar] [CrossRef] [PubMed]
- Li, W.; Ding, S. Small molecules that modulate embryonic stem cell fate and somatic cell reprogramming. Trends Pharmacol. Sci. 2010, 31, 36–45. [Google Scholar] [CrossRef] [PubMed]
- Federation, A.J.; Bradner, J.E.; Meissner, A. The use of small molecules in somatic-cell reprogramming. Trends Cell Biol. 2014, 24, 179–187. [Google Scholar] [CrossRef] [PubMed]
- Lee, S.; Park, C.; Han, J.W.; Kim, J.Y.; Cho, K.; Kim, E.J.; Kim, S.; Lee, S.J.; Oh, S.Y.; Tanaka, Y.; et al. Direct Reprogramming of Human Dermal Fibroblasts Into Endothelial Cells Using ER71/ETV2. Circ. Res. 2017, 120, 848–861. [Google Scholar] [CrossRef]
- Sanchez-Munoz, I.; Granados, R.; Holguin Holgado, P.; Garcia-Vela, J.A.; Casares, C.; Casares, M. The use of adipose mesenchymal stem cells and human umbilical vascular endothelial cells on a fibrin matrix for endothelialized skin substitute. Tissue Eng. Part A 2015, 21, 214–223. [Google Scholar] [CrossRef]
- Peng, H.; Zhang, K.; Liu, Z.; Xu, Q.; You, B.; Li, C.; Cao, J.; Zhou, H.; Li, X.; Chen, J.; et al. VPO1 Modulates Vascular Smooth Muscle Cell Phenotypic Switch by Activating Extracellular Signal-regulated Kinase 1/2 (ERK 1/2) in Abdominal Aortic Aneurysms. J. Am. Heart Assoc. 2018, 7, e010069. [Google Scholar] [CrossRef]
- Winterbourn, C.C.; Kettle, A.J.; Hampton, M.B. Reactive Oxygen Species and Neutrophil Function. Annu. Rev. Biochem. 2016, 85, 765–792. [Google Scholar] [CrossRef]
- Bauer, G. HOCl and the control of oncogenesis. J. Inorg. Biochem. 2018, 179, 10–23. [Google Scholar] [CrossRef]
- Rayner, B.S.; Zhang, Y.; Brown, B.E.; Reyes, L.; Cogger, V.C.; Hawkins, C.L. Role of hypochlorous acid (HOCl) and other inflammatory mediators in the induction of macrophage extracellular trap formation. Free Radic. Biol. Med. 2018, 129, 25–34. [Google Scholar] [CrossRef]
- Cheng, S.; Pourteymoor, S.; Alarcon, C.; Mohan, S. Conditional Deletion of the Phd2 Gene in Articular Chondrocytes Accelerates Differentiation and Reduces Articular Cartilage Thickness. Sci. Rep. 2017, 7, 45408. [Google Scholar] [CrossRef] [PubMed]
- Drazic, A.; Miura, H.; Peschek, J.; Le, Y.; Bach, N.C.; Kriehuber, T.; Winter, J. Methionine oxidation activates a transcription factor in response to oxidative stress. Proc. Natl. Acad. Sci. USA 2013, 110, 9493–9498. [Google Scholar] [CrossRef] [PubMed]
- Abdo, A.I.; Rayner, B.S.; van Reyk, D.M.; Hawkins, C.L. Low-density lipoprotein modified by myeloperoxidase oxidants induces endothelial dysfunction. Redox Biol. 2017, 13, 623–632. [Google Scholar] [CrossRef] [PubMed]
- Muller, A.; Langklotz, S.; Lupilova, N.; Kuhlmann, K.; Bandow, J.E.; Leichert, L.I. Activation of RidA chaperone function by N-chlorination. Nat. Commun. 2014, 5, 5804. [Google Scholar] [CrossRef]
- Chowdhury, R.; Flashman, E.; Mecinovic, J.; Kramer, H.B.; Kessler, B.M.; Frapart, Y.M.; Boucher, J.L.; Clifton, I.J.; McDonough, M.A.; Schofield, C.J. Studies on the reaction of nitric oxide with the hypoxia-inducible factor prolyl hydroxylase domain 2 (EGLN1). J. Mol. Biol. 2011, 410, 268–279. [Google Scholar] [CrossRef]
- Percy, M.J.; Zhao, Q.; Flores, A.; Harrison, C.; Lappin, T.R.; Maxwell, P.H.; McMullin, M.F.; Lee, F.S. A family with erythrocytosis establishes a role for prolyl hydroxylase domain protein 2 in oxygen homeostasis. Proc. Natl. Acad. Sci. USA 2006, 103, 654–659. [Google Scholar] [CrossRef]
- Masoud, G.N.; Li, W. HIF-1alpha pathway: Role, regulation and intervention for cancer therapy. Acta Pharm. Sinica. B 2015, 5, 378–389. [Google Scholar] [CrossRef]
- Laddha, A.P.; Kulkarni, Y.A. VEGF and FGF-2: Promising targets for the treatment of respiratory disorders. Respir. Med. 2019, 156, 33–46. [Google Scholar] [CrossRef]
- You, L.; Wu, W.; Wang, X.; Fang, L.; Adam, V.; Nepovimova, E.; Wu, Q.; Kuca, K. The role of hypoxia-inducible factor 1 in tumor immune evasion. Med. Res. Rev. 2021, 41, 1622–1643. [Google Scholar] [CrossRef]
- Tsang, K.M.; Hyun, J.S.; Cheng, K.T.; Vargas, M.; Mehta, D.; Ushio-Fukai, M.; Zou, L.; Pajcini, K.V.; Rehman, J.; Malik, A.B. Embryonic Stem Cell Differentiation to Functional Arterial Endothelial Cells through Sequential Activation of ETV2 and NOTCH1 Signaling by HIF1alpha. Stem Cell Rep. 2017, 9, 796–806. [Google Scholar] [CrossRef]
- Lee, S.W.; Jeong, H.K.; Lee, J.Y.; Yang, J.; Lee, E.J.; Kim, S.Y.; Youn, S.W.; Lee, J.; Kim, W.J.; Kim, K.W.; et al. Hypoxic priming of mESCs accelerates vascular-lineage differentiation through HIF1-mediated inverse regulation of Oct4 and VEGF. EMBO Mol. Med. 2012, 4, 924–938. [Google Scholar] [CrossRef] [PubMed]
- Asby, D.J.; Cuda, F.; Hoakwie, F.; Miranda, E.; Tavassoli, A. HIF-1 promotes the expression of its alpha-subunit via an epigenetically regulated transactivation loop. Mol. Biosyst. 2014, 10, 2505–2508. [Google Scholar] [CrossRef] [PubMed]
- Kung-Chun Chiu, D.; Pui-Wah Tse, A.; Law, C.T.; Ming-Jing Xu, I.; Lee, D.; Chen, M.; Kit-Ho Lai, R.; Wai-Hin Yuen, V.; Wing-Sum Cheu, J.; Wai-Hung Ho, D.; et al. Hypoxia regulates the mitochondrial activity of hepatocellular carcinoma cells through HIF/HEY1/PINK1 pathway. Cell Death Dis. 2019, 10, 934. [Google Scholar] [CrossRef] [PubMed]
- Kiriakidis, S.; Henze, A.T.; Kruszynska-Ziaja, I.; Skobridis, K.; Theodorou, V.; Paleolog, E.M.; Mazzone, M. Factor-inhibiting HIF-1 (FIH-1) is required for human vascular endothelial cell survival. FASEB J. Off. Publ. Fed. Am. Soc. Exp. Biol. 2015, 29, 2814–2827. [Google Scholar] [CrossRef] [PubMed]
- Esser, J.S.; Steiner, R.E.; Deckler, M.; Schmitt, H.; Engert, B.; Link, S.; Charlet, A.; Patterson, C.; Bode, C.; Zhou, Q.; et al. Extracellular bone morphogenetic protein modulator BMPER and twisted gastrulation homolog 1 preserve arterial-venous specification in zebrafish blood vessel development and regulate Notch signaling in endothelial cells. FEBS J. 2018, 285, 1419–1436. [Google Scholar] [CrossRef] [PubMed]
- Wiese, C.; Heisig, J.; Gessler, M. Hey bHLH factors in cardiovascular development. Pediatr. Cardiol. 2010, 31, 363–370. [Google Scholar] [CrossRef] [PubMed]
- Henderson, A.M.; Wang, S.J.; Taylor, A.C.; Aitkenhead, M.; Hughes, C.C. The basic helix-loop-helix transcription factor HESR1 regulates endothelial cell tube formation. J. Biol. Chem. 2001, 276, 6169–6176. [Google Scholar] [CrossRef]
- Xie, J.; Lin, L.S.; Huang, X.Y.; Gan, R.H.; Ding, L.C.; Su, B.H.; Zhao, Y.; Lu, Y.G.; Zheng, D.L. The NOTCH1-HEY1 pathway regulates self-renewal and epithelial-mesenchymal transition of salivary adenoid cystic carcinoma cells. Int. J. Biol. Sci. 2020, 16, 598–610. [Google Scholar] [CrossRef]
- Obi, S.; Yamamoto, K.; Shimizu, N.; Kumagaya, S.; Masumura, T.; Sokabe, T.; Asahara, T.; Ando, J. Fluid shear stress induces arterial differentiation of endothelial progenitor cells. J. Appl. Physiol. 2009, 106, 203–211. [Google Scholar] [CrossRef]
- Brun, M.; Jain, S.; Monckton, E.A.; Godbout, R. Nuclear Factor I Represses the Notch Effector HEY1 in Glioblastoma. Neoplasia 2018, 20, 1023–1037. [Google Scholar] [CrossRef]











Publisher’s Note: MDPI stays neutral with regard to jurisdictional claims in published maps and institutional affiliations. |
© 2022 by the authors. Licensee MDPI, Basel, Switzerland. This article is an open access article distributed under the terms and conditions of the Creative Commons Attribution (CC BY) license (https://creativecommons.org/licenses/by/4.0/).
Share and Cite
Cui, X.; Wen, J.; Li, N.; Hao, X.; Zhang, S.; Zhao, B.; Wu, X.; Miao, J. HOCI Probe CPP Induces the Differentiation of Human Dermal Fibroblasts into Vascular Endothelial Cells through PHD2/HIF-1α/HEY1 Signaling Pathway. Cells 2022, 11, 3126. https://doi.org/10.3390/cells11193126
Cui X, Wen J, Li N, Hao X, Zhang S, Zhao B, Wu X, Miao J. HOCI Probe CPP Induces the Differentiation of Human Dermal Fibroblasts into Vascular Endothelial Cells through PHD2/HIF-1α/HEY1 Signaling Pathway. Cells. 2022; 11(19):3126. https://doi.org/10.3390/cells11193126
Chicago/Turabian StyleCui, Xiaoling, Jie Wen, Nan Li, Xuxiao Hao, Shangli Zhang, Baoxiang Zhao, Xunwei Wu, and Junying Miao. 2022. "HOCI Probe CPP Induces the Differentiation of Human Dermal Fibroblasts into Vascular Endothelial Cells through PHD2/HIF-1α/HEY1 Signaling Pathway" Cells 11, no. 19: 3126. https://doi.org/10.3390/cells11193126
APA StyleCui, X., Wen, J., Li, N., Hao, X., Zhang, S., Zhao, B., Wu, X., & Miao, J. (2022). HOCI Probe CPP Induces the Differentiation of Human Dermal Fibroblasts into Vascular Endothelial Cells through PHD2/HIF-1α/HEY1 Signaling Pathway. Cells, 11(19), 3126. https://doi.org/10.3390/cells11193126

