Timing of Blood Sample Processing Affects the Transcriptomic and Epigenomic Profiles in CD4+ T-cells of Atopic Subjects
Abstract
1. Introduction
2. Materials and Methods
2.1. Study Population and CD4+ T-Cell Sorting
2.2. RNA Extraction, Library Preparation, and RNA Sequencing (RNA-Seq) Analysis
2.3. Chromatin Immunoprecipitation Sequencing (ChIP-Seq) Analysis
2.4. Bioinformatic Analysis
3. Results
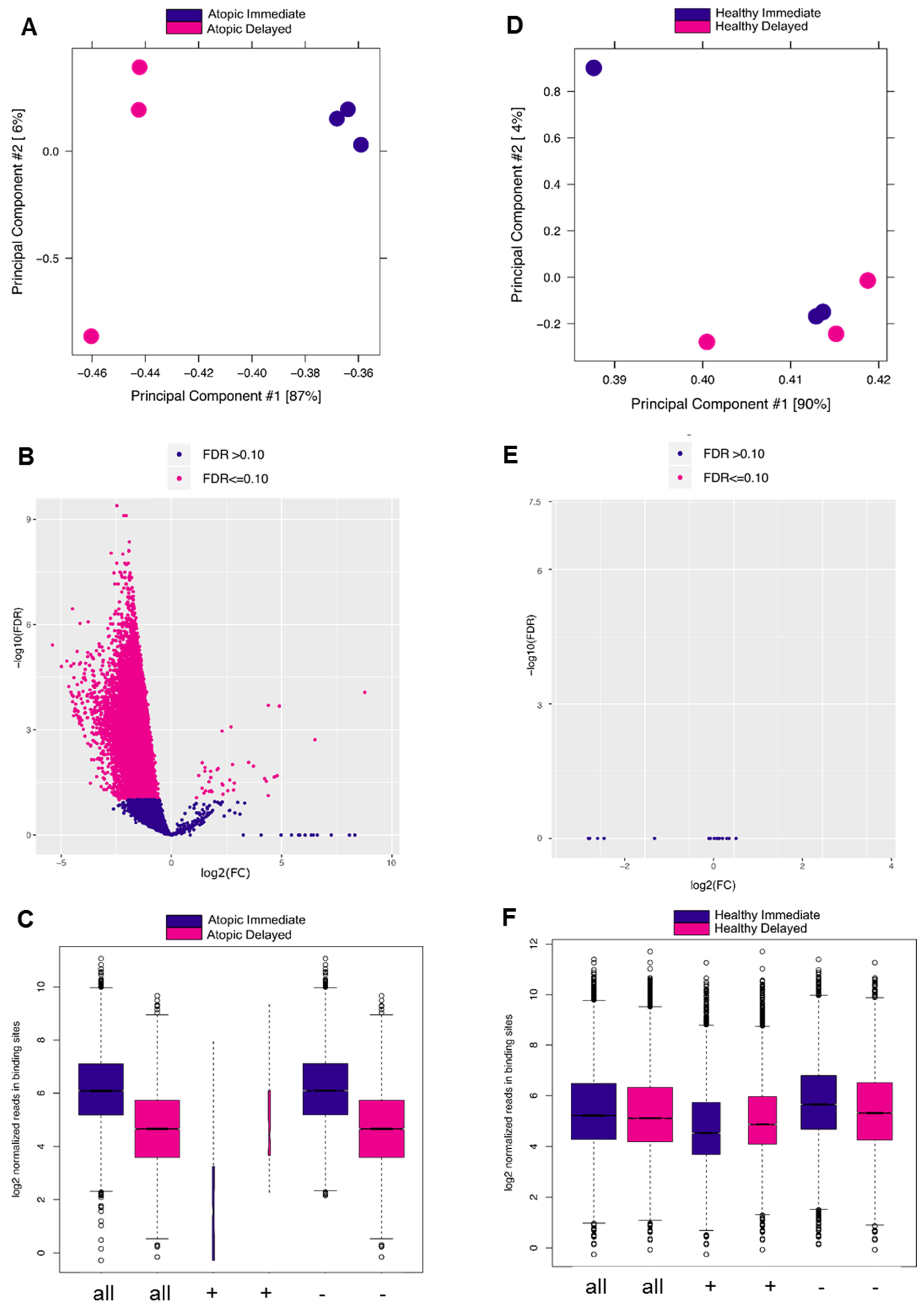
3.1. Comparison of Transcriptome Profiles of Immediate Versus Delayed Processed CD4+ T-Cells from Atopic and Healthy Subjects
3.2. Epigenetic Profiles at the Level of Histone H3K27 Acetylation of Immediate Versus Delayed Processed CD4+ T-Cells from Atopic and Healthy Subjects
4. Discussion
Supplementary Materials
Author Contributions
Funding
Institutional Review Board Statement
Informed Consent Statement
Data Availability Statement
Acknowledgments
Conflicts of Interest
References
- Pei, J.; Schuldt, M.; Nagyova, E.; Gu, Z.; Bouhaddani, S.; Yiangou, L.; Jansen, M.; Calis, J.J.A.; Dorsch, L.M.; Blok, C.S.; et al. Multi-omics integration identifies key upstream regulators of pathomechanisms in hypertrophic cardiomyopathy due to truncating MYBPC3 mutations. Clin. Epigenetics 2021, 13, 1–20. [Google Scholar] [CrossRef] [PubMed]
- Andrysik, Z.; Bender, H.; Galbraith, M.D.; Espinosa, J.M. Multi-omics analysis reveals contextual tumor suppressive and oncogenic gene modules within the acute hypoxic response. Nat. Commun. 2021, 12, 1–18. [Google Scholar] [CrossRef]
- Jiang, Y.; Gruzieva, O.; Wang, T.; Forno, E.; Boutaoui, N.; Sun, T.; Merid, S.K.; Acosta-Pérez, E.; Kull, I.; Canino, G.; et al. Transcriptomics of atopy and atopic asthma in white blood cells from children and adolescents. Eur. Respir. J. 2019, 53, 1900102. [Google Scholar] [CrossRef]
- Park, J.; Lutz, S.M.; Choi, S.; Lee, S.; Park, S.; Kim, K.; Choi, H.; Park, H.; Lee, S.Y.; Weiss, S.T.; et al. Multi-omics analyses implicate EARS2 in the pathogenesis of atopic dermatitis. Allergy 2021, 76, 2602–2604. [Google Scholar] [CrossRef] [PubMed]
- Alhamdan, F.; Marsh, L.M.; Pedersen, F.; Alhamwe, B.A.; Thölken, C.; Pfefferle, P.I.; Bahmer, T.; Greulich, T.; Potaczek, D.P.; Garn, H. Differential Regulation of Interferon Signaling Pathways in CD4+ T Cells of the Low Type-2 Obesity-Associated Asthma Phenotype. Int. J. Mol. Sci. 2021, 22, 10144. [Google Scholar] [CrossRef] [PubMed]
- Garn, H.; Potaczek, D.P.; Pfefferle, P.I. The Hygiene Hypothesis and New Perspectives—Current Challenges Meeting an Old Postulate. Front. Immunol. 2021, 12, 637087. [Google Scholar] [CrossRef] [PubMed]
- Brown, P.; Jarreau, P. Atopy: Marching with allergies. Nat. 2011, 479, S14–S15. [Google Scholar] [CrossRef]
- Karakioulaki, M.; Papakonstantinou, E.; Goulas, A.; Stolz, D. The Role of Atopy in COPD and Asthma. Front. Med. 2021, 8, 674742. [Google Scholar] [CrossRef]
- Lianidou, E.; Pantel, K. Liquid biopsies. Genes Chromosom. Cancer 2019, 58, 219–232. [Google Scholar] [CrossRef]
- Luckheeram, R.V.; Zhou, R.; Verma, A.D.; Xia, B. CD4+T Cells: Differentiation and Functions. Clin. Dev. Immunol. 2012, 2012, 925135. [Google Scholar] [CrossRef]
- Narayanan, S. The Preanalytic Phase: An Important Component of Laboratory Medicine. Am. J. Clin. Pathol. 2000, 113, 429–452. [Google Scholar] [CrossRef] [PubMed]
- Yin, P.; Lehmann, R.; Xu, G. Effects of pre-analytical processes on blood samples used in metabolomics studies. Anal. Bioanal. Chem. 2015, 407, 4879–4892. [Google Scholar] [CrossRef] [PubMed]
- Savage, A.K.; Gutschow, M.V.; Chiang, T.; Henderson, K.; Green, R.; Chaudhari, M.; Swanson, E.; Heubeck, A.T.; Kondza, N.; Burley, K.C.; et al. Multimodal analysis for human ex vivo studies shows extensive molecular changes from delays in blood processing. iScience 2021, 24, 102404. [Google Scholar] [CrossRef]
- Paauw, N.D.; Lely, T.; Joles, J.A.; Franx, A.; Nikkels, P.G.; Mokry, M.; Van Rijn, B.B. H3K27 acetylation and gene expression analysis reveals differences in placental chromatin activity in fetal growth restriction. Clin. Epigenetics 2018, 10, 1–11. [Google Scholar] [CrossRef]
- Afgan, E.; Baker, D.; Batut, B.; van den Beek, M.; Bouvier, D.; Čech, M.; Chilton, J.; Clements, D.; Coraor, N.; Grüning, B.A.; et al. The Galaxy platform for accessible, reproducible and collaborative biomedical analyses: 2018 update. Nucleic Acids Res. 2018, 46, W537–W544. [Google Scholar] [CrossRef]
- Xie, Z.; Bailey, A.; Kuleshov, M.V.; Clarke, D.J.B.; Evangelista, J.E.; Jenkins, S.L.; Lachmann, A.; Wojciechowicz, M.L.; Kropiwnicki, E.; Jagodnik, K.M.; et al. Gene Set Knowledge Discovery with Enrichr. Curr. Protoc. 2021, 1, e90. [Google Scholar] [CrossRef] [PubMed]
- Kuleshov, M.V.; Jones, M.R.; Rouillard, A.D.; Fernandez, N.F.; Duan, Q.; Wang, Z.; Koplev, S.; Jenkins, S.L.; Jagodnik, K.M.; Lachmann, A.; et al. Enrichr: A comprehensive gene set enrichment analysis web server 2016 update. Nucleic Acids Res. 2016, 44, W90–W97. [Google Scholar] [CrossRef]
- Chen, E.Y.; Tan, C.M.; Kou, Y.; Duan, Q.; Wang, Z.; Meirelles, G.V.; Clark, N.R.; Ma’Ayan, A. Enrichr: Interactive and collaborative HTML5 gene list enrichment analysis tool. BMC Bioinform. 2013, 14, 128. [Google Scholar] [CrossRef] [PubMed]
- Dvinge, H.; Ries, R.E.; Ilagan, J.O.; Stirewalt, D.L.; Meshinchi, S.; Bradley, R.K. Sample processing obscures cancer-specific alterations in leukemic transcriptomes. Proc. Natl. Acad. Sci. 2014, 111, 16802–16807. [Google Scholar] [CrossRef]
- Lommen, K.; Odeh, S.; de Theije, C.C.; Smits, K.M. Biobanking in Molecular Biomarker Research for the Early Detection of Cancer. Cancers 2020, 12, 776. [Google Scholar] [CrossRef]
- Coppola, L.; Cianflone, A.; Grimaldi, A.M.; Incoronato, M.; Bevilacqua, P.; Messina, F.; Baselice, S.; Soricelli, A.; Mirabelli, P.; Salvatore, M. Biobanking in health care: Evolution and future directions. J. Transl. Med. 2019, 17, 1–18. [Google Scholar] [CrossRef] [PubMed]
- Lyons, J.J.; Milner, J.D. Primary Atopic Disorders. J. Exp. Med. 2018, 215, 1009–1022. [Google Scholar] [CrossRef] [PubMed]
- Lauzon-Joset, J.-F.; Jones, A.C.; Mincham, K.T.; Thomas, J.A.; Rosenthal, L.A.; Bosco, A.; Holt, P.G.; Strickland, D.H. Atopy-Dependent and Independent Immune Responses in the Heightened Severity of Atopics to Respiratory Viral Infections: Rat Model Studies. Front. Immunol. 2018, 9, 1805. [Google Scholar] [CrossRef] [PubMed]
- Geginat, J.; Paroni, M.; Maglie, S.; Alfen, J.S.; Kastirr, I.; Gruarin, P.; De Simone, M.; Pagani, M.; Abrignani, S. Plasticity of Human CD4 T Cell Subsets. Front. Immunol. 2014, 5, 630. [Google Scholar] [CrossRef]
- Howrylak, J.A.; Moll, M.; Weiss, S.T.; Raby, B.A.; Wu, W.; Xing, E.P. Gene expression profiling of asthma phenotypes demonstrates molecular signatures of atopy and asthma control. J. Allergy Clin. Immunol. 2016, 137, 1390–1397.e6. [Google Scholar] [CrossRef]
- Baechler, E.C.; Batliwalla, F.M.; Karypis, G.; Gaffney, P.; Moser, K.; A Ortmann, W.; Espe, K.J.; Balasubramanian, S.; Hughes, K.M.; Chan, J.P.; et al. Expression levels for many genes in human peripheral blood cells are highly sensitive to ex vivo incubation. Genes Immun. 2004, 5, 347–353. [Google Scholar] [CrossRef]
- Romero, I.G.; A Pai, A.; Tung, J.; Gilad, Y. RNA-seq: Impact of RNA degradation on transcript quantification. BMC Biol. 2014, 12, 42. [Google Scholar] [CrossRef]
- Shirai, Y.-T.; Suzuki, T.; Morita, M.; Takahashi, A.; Yamamoto, T. Multifunctional roles of the mammalian CCR4-NOT complex in physiological phenomena. Front. Genet. 2014, 5, 286. [Google Scholar] [CrossRef]
- Mino, T.; Takeuchi, O. Post-Transcriptional Regulation of Immune Responses by RNA Binding Proteins. Proc. Jpn. Acad. Ser. B Phys. Biol. Sci. 2018, 94, 248–258. [Google Scholar] [CrossRef]
- Alhamwe, B.A.; Alhamdan, F.; Ruhl, A.; Potaczek, D.P.; Renz, H. The role of epigenetics in allergy and asthma development. Curr. Opin. Allergy Clin. Immunol. 2020, 20, 48–55. [Google Scholar] [CrossRef]
- McStay, B.; Grummt, I. The Epigenetics of rRNA Genes: From Molecular to Chromosome Biology. Annu. Rev. Cell Dev. Biol. 2008, 24, 131–157. [Google Scholar] [CrossRef] [PubMed]
- Navas, A.; Giraldo-Parra, L.; Prieto, M.D.; Cabrera, J.; Gómez, M.A. Phenotypic and functional stability of leukocytes from human peripheral blood samples: Considerations for the design of immunological studies. BMC Immunol. 2019, 20, 5. [Google Scholar] [CrossRef] [PubMed]





| Term | p-Value | FDR |
|---|---|---|
| Translation | 3.36 × 10−20 | 3.04 × 10−17 |
| Influenza viral RNA transcription and replication | 6.97 × 10−20 | 3.16 × 10−17 |
| Cytoplasmic ribosomal proteins | 1.98 × 10−19 | 6.00 × 10−17 |
| Systemic lupus erythematosus | 5.34 × 10−19 | 1.21 × 10−16 |
| Influenza infection | 6.30 × 10−17 | 1.14 × 10−14 |
| Packaging of telomere ends | 3.26 × 10−13 | 4.93 × 10−11 |
| RNA polymerase I promoter opening | 4.53 × 10−13 | 5.87 × 10−11 |
| Cap-dependent translation initiation | 4.55 × 10−12 | 5.16 × 10−10 |
| T cell receptor regulation of apoptosis | 4.31 × 10−11 | 4.34 × 10−09 |
| Activation of mRNA upon binding of the cap-binding complex and eIFs, and subsequent binding to 43S | 6.91 × 10−11 | 6.27 × 10−09 |
| Meiotic recombination | 1.91 × 10−10 | 1.57 × 10−08 |
| Protein metabolism | 6.45 × 10−10 | 4.87 × 10−08 |
| Amyloids | 1.79 × 10−09 | 1.25 × 10−07 |
| Telomere maintenance | 2.18 × 10−09 | 1.41 × 10−07 |
| Gene expression | 2.99 × 10−09 | 1.81 × 10−07 |
| Meiotic synapsis | 6.98 × 10−09 | 3.76 × 10−07 |
| RNA polymerase I transcription | 7.46 × 10−09 | 3.76 × 10−07 |
| Meiosis | 7.46 × 10−09 | 3.76 × 10−07 |
| Deposition of new CENP-A-containing nucleosomes at the centromere | 2.34 × 10−08 | 1.12 × 10−06 |
| Transcription | 2.49 × 10−08 | 1.13 × 10−06 |
| RNA polymerase I, RNA polymerase III, and mitochondrial transcription | 4.82 × 10−06 | 2.04 × 10−04 |
| Type II interferon signaling (interferon-gamma) | 4.95 × 10−06 | 2.04 × 10−04 |
| Chromosome maintenance | 5.32 × 10−06 | 2.10 × 10−04 |
| Interleukin-2 signaling pathway | 1.52 × 10−05 | 5.73 × 10−04 |
| Messenger RNA splicing: major pathway | 1.95 × 10−05 | 7.09 × 10−04 |
| Diurnally regulated genes with circadian orthologs | 3.06 × 10−05 | 0.001069 |
| Respiratory electron transport, ATP biosynthesis by chemiosmotic coupling, and heat production by uncoupling proteins | 1.18 × 10−04 | 0.003957 |
| p75 neurotrophin receptor signaling via NF-kB | 7.34 × 10−04 | 0.023787 |
| Clathrin derived vesicle budding | 8.94 × 10−04 | 0.027101 |
| mRNA stability regulation by proteins that bind AU-rich elements | 8.96 × 10−04 | 0.027101 |
Publisher’s Note: MDPI stays neutral with regard to jurisdictional claims in published maps and institutional affiliations. |
© 2022 by the authors. Licensee MDPI, Basel, Switzerland. This article is an open access article distributed under the terms and conditions of the Creative Commons Attribution (CC BY) license (https://creativecommons.org/licenses/by/4.0/).
Share and Cite
Alhamdan, F.; Laubhahn, K.; Happle, C.; Habener, A.; Jirmo, A.C.; Thölken, C.; Conca, R.; Chung, H.-R.; Hansen, G.; Potaczek, D.P.; et al. Timing of Blood Sample Processing Affects the Transcriptomic and Epigenomic Profiles in CD4+ T-cells of Atopic Subjects. Cells 2022, 11, 2958. https://doi.org/10.3390/cells11192958
Alhamdan F, Laubhahn K, Happle C, Habener A, Jirmo AC, Thölken C, Conca R, Chung H-R, Hansen G, Potaczek DP, et al. Timing of Blood Sample Processing Affects the Transcriptomic and Epigenomic Profiles in CD4+ T-cells of Atopic Subjects. Cells. 2022; 11(19):2958. https://doi.org/10.3390/cells11192958
Chicago/Turabian StyleAlhamdan, Fahd, Kristina Laubhahn, Christine Happle, Anika Habener, Adan C. Jirmo, Clemens Thölken, Raffaele Conca, Ho-Ryun Chung, Gesine Hansen, Daniel P. Potaczek, and et al. 2022. "Timing of Blood Sample Processing Affects the Transcriptomic and Epigenomic Profiles in CD4+ T-cells of Atopic Subjects" Cells 11, no. 19: 2958. https://doi.org/10.3390/cells11192958
APA StyleAlhamdan, F., Laubhahn, K., Happle, C., Habener, A., Jirmo, A. C., Thölken, C., Conca, R., Chung, H.-R., Hansen, G., Potaczek, D. P., Schaub, B., Grychtol, R., & Garn, H. (2022). Timing of Blood Sample Processing Affects the Transcriptomic and Epigenomic Profiles in CD4+ T-cells of Atopic Subjects. Cells, 11(19), 2958. https://doi.org/10.3390/cells11192958

