High Levels of Tumor miR-187-3p—A Potential Tumor-Suppressor microRNA—Are Correlated with Poor Prognosis in Colorectal Cancer
Abstract
:1. Introduction
2. Materials and Methods
2.1. Patient Recruitment
2.2. Cell Culture
2.3. Transfection
2.4. Construction of miR-187-3p Expression Plasmids
2.5. Lentiviral Infection
2.6. Total RNA Extraction
2.7. Quantitative RT-PCR
2.8. Wound-Healing Assays
2.9. Transwell Cell Migration Assay
2.10. MTT Cell Proliferation Assay
2.11. Chemotherapeutic Drug Treatment
2.12. Clonogenic Assay
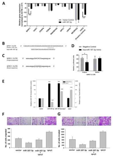
2.13. MiR-187-3p Target Gene Prediction
2.14. Luciferase Reporter Assay
2.15. Statistical Analyses
3. Results
3.1. MiR-187-3p Was Downregulated in Colorectal Polyp and CRC Tissues
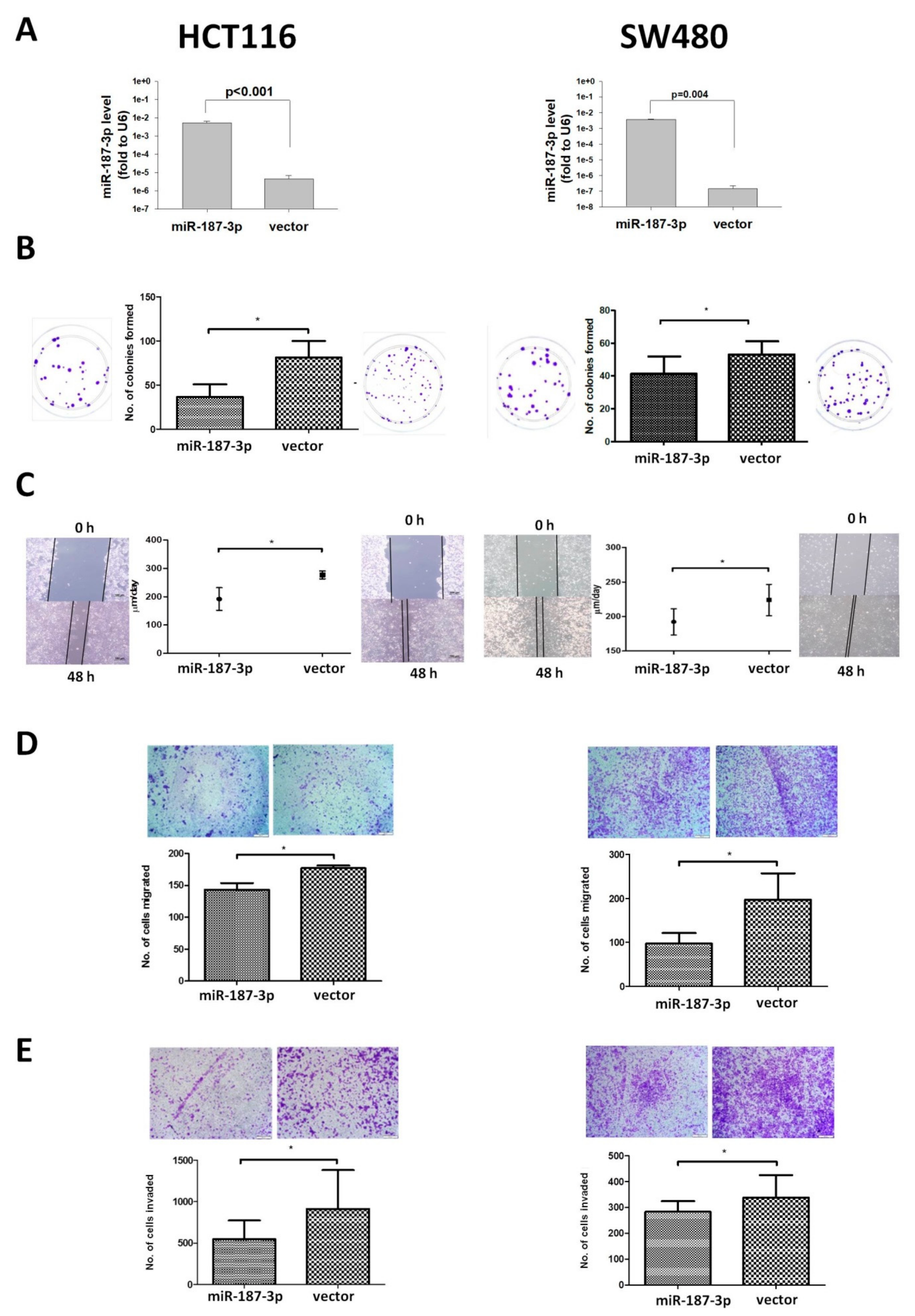
3.2. MiR-187-3p Overexpression Inhibited the Colony-Formation Ability of CRC Cells
3.3. MiR-187-3p Overexpression Impaired CRC Cell Migration and Invasion
3.4. MiR-187-3p Overexpression Induced Chemosensitivity of CRC Cells
3.5. Tumor miR-187-3p Levels Were Associated with Age and Stage
3.6. Metastatic Tumors Showed Lower miR-187-3p Compared to Primary CRC
3.7. High miR-187-3p in CRC Was Correlated with Recurrence
3.8. Higher miR-187-3p Levels Were Correlated with Elevated Preoperative Peripheral Inflammation-Related Blood Parameters
3.9. Identification of SPRY1 as a Direct Target of miR-187-3p
3.10. Correlation of miR-187-3p and SPRY1 Levels in CRC Tissue
4. Discussion
5. Conclusions
Author Contributions
Funding
Institutional Review Board Statement
Informed Consent Statement
Data Availability Statement
Conflicts of Interest
References
- Bray, F.; Ferlay, J.; Soerjomataram, I.; Siegel, R.L.; Torre, L.A.; Jemal, A. Global cancer statistics 2018: GLOBOCAN estimates of incidence and mortality worldwide for 36 cancers in 185 countries. CA Cancer J Clin 2018, 68, 394–424. [Google Scholar] [CrossRef] [PubMed] [Green Version]
- Weitz, J.; Koch, M.; Debus, J.; Hohler, T.; Galle, P.R.; Buchler, M.W. Colorectal cancer. Lancet 2005, 365, 153–165. [Google Scholar] [CrossRef]
- de la Chapelle, A. Genetic predisposition to colorectal cancer. Nat Rev Cancer 2004, 4, 769–780. [Google Scholar] [CrossRef] [PubMed]
- Oliveto, S.; Mancino, M.; Manfrini, N.; Biffo, S. Role of microRNAs in translation regulation and cancer. World J Biol Chem 2017, 8, 45–56. [Google Scholar] [CrossRef]
- Wan, T.M.; Iyer, D.N.; Ng, L. Roles of microRNAs as non-invasive biomarker and therapeutic target in colorectal cancer. Histol Histopathol 2020, 35, 225–237. [Google Scholar] [CrossRef]
- Dou, C.; Liu, Z.; Xu, M.; Jia, Y.; Wang, Y.; Li, Q.; Yang, W.; Zheng, X.; Tu, K.; Liu, Q. miR-187-3p inhibits the metastasis and epithelial-mesenchymal transition of hepatocellular carcinoma by targeting S100A4. Cancer Lett. 2016, 381, 380–390. [Google Scholar] [CrossRef]
- Chen, W.; Cui, Y.; Wang, J.; Yuan, Y.; Sun, X.; Zhang, L.; Shen, S.; Cheng, J. Effects of downregulated expression of microRNA-187 in gastric cancer. Exp. Med. 2018, 16, 1061–1070. [Google Scholar] [CrossRef] [Green Version]
- Sun, C.; Li, S.; Yang, C.; Xi, Y.; Wang, L.; Zhang, F.; Li, D. MicroRNA-187-3p mitigates non-small cell lung cancer (NSCLC) development through down-regulation of BCL6. Biochem. Biophys. Res. Commun. 2016, 471, 82–88. [Google Scholar] [CrossRef]
- Zhao, J.; Lei, T.; Xu, C.; Li, H.; Ma, W.; Yang, Y.; Fan, S.; Liu, Y. MicroRNA-187, down-regulated in clear cell renal cell carcinoma and associated with lower survival, inhibits cell growth and migration though targeting B7-H3. Biochem. Biophys. Res. Commun. 2013, 438, 439–444. [Google Scholar] [CrossRef]
- Xiao, Y.; Zhao, Q.; Du, B.; Chen, H.Y.; Zhou, D.Z. MicroRNA-187 Inhibits Growth and Metastasis of Osteosarcoma by Downregulating S100A4. Cancer Invest. 2018, 36, 1–9. [Google Scholar] [CrossRef]
- Lin, M.; Xue, X.Y.; Liang, S.Z.; Li, Y.X.; Lv, Y.Y.; He, L.H.; Xu, K.C.; Zhang, L.F.; Chen, J.B.; Niu, L.Z. MiR-187 overexpression inhibits cervical cancer progression by targeting HPV16 E6. Oncotarget 2017, 8, 62914–62926. [Google Scholar] [CrossRef] [PubMed]
- Casanova-Salas, I.; Masia, E.; Arminan, A.; Calatrava, A.; Mancarella, C.; Rubio-Briones, J.; Scotlandi, K.; Vicent, M.J.; Lopez-Guerrero, J.A. MiR-187 Targets the Androgen-Regulated Gene ALDH1A3 in Prostate Cancer. PLoS ONE 2015, 10, e0125576. [Google Scholar] [CrossRef] [PubMed]
- Ren, L.; Li, F.; Di, M.; Fu, Y.; Hui, Y.; Xiao, G.; Sun, Q.; Liu, Y.; Ren, D.; Du, X. MicroRNA-187 regulates gastric cancer progression by targeting the tumor suppressor CRMP1. Biochem. Biophys. Res. Commun. 2017, 482, 597–603. [Google Scholar] [CrossRef] [PubMed]
- Lin, S.C.; Kao, S.Y.; Chang, J.C.; Liu, Y.C.; Yu, E.H.; Tseng, S.H.; Liu, C.J.; Chang, K.W. Up-regulation of miR-187 modulates the advances of oral carcinoma by targeting BARX2 tumor suppressor. Oncotarget 2016, 7, 61355–61365. [Google Scholar] [CrossRef] [Green Version]
- Chao, A.; Lin, C.Y.; Lee, Y.S.; Tsai, C.L.; Wei, P.C.; Hsueh, S.; Wu, T.I.; Tsai, C.N.; Wang, C.J.; Chao, A.S.; et al. Regulation of ovarian cancer progression by microRNA-187 through targeting Disabled homolog-2. Oncogene 2012, 31, 764–775. [Google Scholar] [CrossRef] [Green Version]
- Mulrane, L.; Madden, S.F.; Brennan, D.J.; Gremel, G.; McGee, S.F.; McNally, S.; Martin, F.; Crown, J.P.; Jirstrom, K.; Higgins, D.G.; et al. miR-187 is an independent prognostic factor in breast cancer and confers increased invasive potential in vitro. Clin. Cancer Res. 2012, 18, 6702–6713. [Google Scholar] [CrossRef] [Green Version]
- Ng, L.; Li, X.; Wan, T.M.; Iyer, D.; Sin, R.W.; Lo, O.S.; Foo, D.C.; Law, W.L. Investigation of miRNA dysregulation and association with immune cell profile during malignant transformation of colorectal cells. Eur. J. Surg. Oncol. 2022, 48, 245–252. [Google Scholar] [CrossRef]
- Wang, Z.S.; Zhong, M.; Bian, Y.H.; Mu, Y.F.; Qin, S.L.; Yu, M.H.; Qin, J. MicroRNA-187 inhibits tumor growth and invasion by directly targeting CD276 in colorectal cancer. Oncotarget 2016, 7, 44266–44276. [Google Scholar] [CrossRef] [Green Version]
- Zhang, F.; Luo, Y.; Shao, Z.; Xu, L.; Liu, X.; Niu, Y.; Shi, J.; Sun, X.; Liu, Y.; Ding, Y.; et al. MicroRNA-187, a downstream effector of TGFbeta pathway, suppresses Smad-mediated epithelial-mesenchymal transition in colorectal cancer. Cancer Lett. 2016, 373, 203–213. [Google Scholar] [CrossRef]
- Yang, G.; Zhang, Y.; Yang, J. A Five-microRNA Signature as Prognostic Biomarker in Colorectal Cancer by Bioinformatics Analysis. Front. Oncol. 2019, 9, 1207. [Google Scholar] [CrossRef] [Green Version]
- Zhang, Y.J.; Li, A.J.; Han, Y.; Yin, L.; Lin, M.B. Inhibition of Girdin enhances chemosensitivity of colorectal cancer cells to oxaliplatin. World J. Gastroenterol. 2014, 20, 8229–8236. [Google Scholar] [CrossRef] [PubMed]
- Akao, Y.; Noguchi, S.; Iio, A.; Kojima, K.; Takagi, T.; Naoe, T. Dysregulation of microRNA-34a expression causes drug-resistance to 5-FU in human colon cancer DLD-1 cells. Cancer Lett. 2011, 300, 197–204. [Google Scholar] [CrossRef] [PubMed]
- Liang, H.; Luo, R.; Chen, X.; Zhao, Y.; Tan, A. miR-187 inhibits the growth of cervical cancer cells by targeting FGF9. Oncol. Rep. 2017, 38, 1977–1984. [Google Scholar] [CrossRef] [PubMed] [Green Version]
- Zhang, Q.; Wei, T.; Shim, K.; Wright, K.; Xu, K.; Palka-Hamblin, H.L.; Jurkevich, A.; Khare, S. Atypical role of sprouty in colorectal cancer: Sprouty repression inhibits epithelial-mesenchymal transition. Oncogene 2016, 35, 3151–3162. [Google Scholar] [CrossRef] [Green Version]
- Hu, X.X.; Xu, X.N.; He, B.S.; Sun, H.L.; Xu, T.; Liu, X.X.; Chen, X.X.; Zeng, K.X.; Wang, S.K.; Pan, Y.Q. microRNA-485-5p Functions as a Tumor Suppressor in Colorectal Cancer Cells by Targeting CD147. J. Cancer 2018, 9, 2603–2611. [Google Scholar] [CrossRef]
- Wei, Y.; Zhang, X.; Wang, G.; Zhou, Y.; Luo, M.; Wang, S.; Hong, C. The impacts of pretreatment circulating eosinophils and basophils on prognosis of stage-colorectal cancer. Asia Pac. J. Clin. Oncol. 2018, 14, e243–e251. [Google Scholar] [CrossRef]
- Zhang, Y.; Liu, X.; Xu, M.; Chen, K.; Li, S.; Guan, G. Prognostic value of pretreatment systemic inflammatory markers in patients with locally advanced rectal cancer following neoadjuvant chemoradiotherapy. Sci. Rep. 2020, 10, 8017. [Google Scholar] [CrossRef]
- Sylman, J.L.; Mitrugno, A.; Atallah, M.; Tormoen, G.W.; Shatzel, J.J.; Tassi Yunga, S.; Wagner, T.H.; Leppert, J.T.; Mallick, P.; McCarty, O.J.T. The Predictive Value of Inflammation-Related Peripheral Blood Measurements in Cancer Staging and Prognosis. Front. Oncol. 2018, 8, 78. [Google Scholar] [CrossRef] [Green Version]
- Zhang, X.; Wu, Q.; Hu, T.; Gu, C.; Bi, L.; Wang, Z. Elevated red blood cell distribution width contributes to poor prognosis in patients undergoing resection for nonmetastatic rectal cancer. Medicine 2018, 97, e9641. [Google Scholar] [CrossRef]
- Pedrazzani, C.; Tripepi, M.; Turri, G.; Fernandes, E.; Scotton, G.; Conci, S.; Campagnaro, T.; Ruzzenente, A.; Guglielmi, A. Prognostic value of red cell distribution width (RDW) in colorectal cancer. Results from a single-center cohort on 591 patients. Sci. Rep. 2020, 10, 1072. [Google Scholar] [CrossRef]
- Cheng, K.C.; Lin, Y.M.; Liu, C.C.; Wu, K.L.; Lee, K.C. High Red Cell Distribution Width Is Associated with Worse Prognosis in Early Colorectal Cancer after Curative Resection: A Propensity-Matched Analysis. Cancers 2022, 14, 9–15. [Google Scholar] [CrossRef] [PubMed]
- Ho-Tin-Noe, B.; Goerge, T.; Cifuni, S.M.; Duerschmied, D.; Wagner, D.D. Platelet granule secretion continuously prevents intratumor hemorrhage. Cancer Res. 2008, 68, 6851–6858. [Google Scholar] [CrossRef] [PubMed] [Green Version]
- Haemmerle, M.; Stone, R.L.; Menter, D.G.; Afshar-Kharghan, V.; Sood, A.K. The Platelet Lifeline to Cancer: Challenges and Opportunities. Cancer Cell 2018, 33, 965–983. [Google Scholar] [CrossRef] [Green Version]
- Gay, L.J.; Felding-Habermann, B. Contribution of platelets to tumour metastasis. Nat. Rev. Cancer 2011, 11, 123–134. [Google Scholar] [CrossRef]
- Yan, M.; Jurasz, P. The role of platelets in the tumor microenvironment: From solid tumors to leukemia. Biochim. Et Biophys. Acta 2016, 1863, 392–400. [Google Scholar] [CrossRef]
- Zhang, N.; Zhang, W.J.; Cai, H.Q.; Liu, H.L.; Peng, L.; Li, C.H.; Ye, L.Y.; Xu, S.Q.; Yang, Z.H.; Lou, J.N. Platelet adhesion and fusion to endothelial cell facilitate the metastasis of tumor cell in hypoxia-reoxygenation condition. Clin. Exp. Metastasis 2011, 28, 1–12. [Google Scholar] [CrossRef] [PubMed]
- Schlesinger, M. Role of platelets and platelet receptors in cancer metastasis. J. Hematol. Oncol. 2018, 11, 125. [Google Scholar] [CrossRef]
- Haram, A.; Boland, M.R.; Kelly, M.E.; Bolger, J.C.; Waldron, R.M.; Kerin, M.J. The prognostic value of neutrophil-to-lymphocyte ratio in colorectal cancer: A systematic review. J. Surg. Oncol. 2017, 115, 470–479. [Google Scholar] [CrossRef]
- Mallappa, S.; Sinha, A.; Gupta, S.; Chadwick, S.J. Preoperative neutrophil to lymphocyte ratio >5 is a prognostic factor for recurrent colorectal cancer. Colorectal. Dis. 2013, 15, 323–328. [Google Scholar] [CrossRef]










Publisher’s Note: MDPI stays neutral with regard to jurisdictional claims in published maps and institutional affiliations. |
© 2022 by the authors. Licensee MDPI, Basel, Switzerland. This article is an open access article distributed under the terms and conditions of the Creative Commons Attribution (CC BY) license (https://creativecommons.org/licenses/by/4.0/).
Share and Cite
Ng, L.; Wan, T.M.-H.; Iyer, D.N.; Huang, Z.; Sin, R.W.-Y.; Man, A.T.-K.; Li, X.; Foo, D.C.-C.; Lo, O.S.-H.; Law, W.-L. High Levels of Tumor miR-187-3p—A Potential Tumor-Suppressor microRNA—Are Correlated with Poor Prognosis in Colorectal Cancer. Cells 2022, 11, 2421. https://doi.org/10.3390/cells11152421
Ng L, Wan TM-H, Iyer DN, Huang Z, Sin RW-Y, Man AT-K, Li X, Foo DC-C, Lo OS-H, Law W-L. High Levels of Tumor miR-187-3p—A Potential Tumor-Suppressor microRNA—Are Correlated with Poor Prognosis in Colorectal Cancer. Cells. 2022; 11(15):2421. https://doi.org/10.3390/cells11152421
Chicago/Turabian StyleNg, Lui, Timothy Ming-Hun Wan, Deepak Narayanan Iyer, Zheng Huang, Ryan Wai-Yan Sin, Abraham Tak-Ka Man, Xue Li, Dominic Chi-Chung Foo, Oswens Siu-Hung Lo, and Wai-Lun Law. 2022. "High Levels of Tumor miR-187-3p—A Potential Tumor-Suppressor microRNA—Are Correlated with Poor Prognosis in Colorectal Cancer" Cells 11, no. 15: 2421. https://doi.org/10.3390/cells11152421
APA StyleNg, L., Wan, T. M.-H., Iyer, D. N., Huang, Z., Sin, R. W.-Y., Man, A. T.-K., Li, X., Foo, D. C.-C., Lo, O. S.-H., & Law, W.-L. (2022). High Levels of Tumor miR-187-3p—A Potential Tumor-Suppressor microRNA—Are Correlated with Poor Prognosis in Colorectal Cancer. Cells, 11(15), 2421. https://doi.org/10.3390/cells11152421

