Analysis of the Expression and Subcellular Distribution of eEF1A1 and eEF1A2 mRNAs during Neurodevelopment
Abstract
1. Introduction
2. Materials and Methods
2.1. Mice
2.2. Neuronal Cultures
2.3. smFISH and Immunofluorescence (smFISH-IF)
2.4. RNA Isolation and RT-qPCR
2.5. Tissue smFISH
2.6. Imaging Acquisition
2.7. Imaging Analysis
3. Results
3.1. A Computational Pipeline to Study the Subcellular Localization of eEF1A1 and eEF1A2 mRNAs through Neuronal Development by Quantitative Fluorescence Microscopy
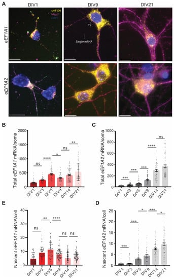
3.2. eEF1A1 and eEF1A2 Transcription and mRNA Somatic Abundance Are Differentially Regulated during Neurodevelopment
3.3. The Dendritic Concentration of eEF1A1 and eEF1A2 Increase over Neurodevelopment
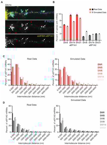
3.4. eEF1A1 and eEF1A2 mRNAs Are Transported Independently and Have a Distinct Localization at Dendritic Spines
3.5. eEF1A1 and eEF1A2 mRNAs Have a Different Subcellular Distribution That Changes over Development
4. Discussion
Supplementary Materials
Author Contributions
Funding
Institutional Review Board Statement
Informed Consent Statement
Data Availability Statement
Acknowledgments
Conflicts of Interest
References
- Lanoue, V.; Cooper, H.M. Branching mechanisms shaping dendrite architecture. Dev. Biol. 2019, 451, 16–24. [Google Scholar] [CrossRef] [PubMed]
- Holt, C.E.; Schuman, E.M. The Central Dogma Decentralized: New Perspectives on RNA Function and Local Translation in Neurons. Neuron 2013, 80, 648–657. [Google Scholar] [CrossRef] [PubMed]
- Das, S.; Singer, R.H.; Yoon, Y.J. The travels of mRNAs in neurons: Do they know where they are going? Curr. Opin. Neurobiol. 2019, 57, 110–116. [Google Scholar] [CrossRef] [PubMed]
- Youn, J.-Y.; Dunham, W.H.; Hong, S.J.; Knight, J.D.R.; Bashkurov, M.; Chen, G.I.; Bagci, H.; Rathod, B.; MacLeod, G.; Eng, S.W.M.; et al. High-Density Proximity Mapping Reveals the Subcellular Organization of mRNA-Associated Granules and Bodies. Mol. Cell 2018, 69, 517–532.e11. [Google Scholar] [CrossRef]
- Younts, T.J.; Monday, H.R.; Dudok, B.; Klein, M.E.; Jordan, B.A.; Katona, I.; Castillo, P.E. Presynaptic Protein Synthesis Is Required for Long-Term Plasticity of GABA Release. Neuron 2016, 92, 479–492. [Google Scholar] [CrossRef]
- Vonk, W.I.M.; Rainbolt, T.K.; Dolan, P.T.; Webb, A.E.; Brunet, A.; Frydman, J. Differentiation drives widespread rewiring of the neural stem cell chaperone network. Mol. Cell 2020, 78, 329–345. [Google Scholar] [CrossRef]
- Frese, C.K.; Mikhaylova, M.; Stucchi, R.; Gautier, V.; Liu, Q.; Mohammed, S.; Heck, A.J.R.; Altelaar, A.F.M.; Hoogenraad, C.C. Quantitative Map of Proteome Dynamics during Neuronal Differentiation. Cell Rep. 2017, 18, 1527–1542. [Google Scholar] [CrossRef]
- Soares, D.C.; Barlow, P.N.; Newbery, H.J.; Porteous, D.J.; Abbott, C.M. Structural Models of Human eEF1A1 and eEF1A2 Reveal Two Distinct Surface Clusters of Sequence Variation and Potential Differences in Phosphorylation. PLoS ONE 2009, 4, e6315. [Google Scholar] [CrossRef]
- Newbery, H.J.; Loh, D.H.; O’Donoghue, J.E.; Tomlinson, V.A.L.; Chau, Y.-Y.; Boyd, J.A.; Bergmann, J.H.; Brownstein, D.; Abbott, C.M. Translation Elongation Factor eEF1A2 Is Essential for Post-weaning Survival in Mice. J. Biol. Chem. 2007, 282, 28951–28959. [Google Scholar] [CrossRef]
- Chambers, D.M.; Peters, J.; Abbott, C.M. The lethal mutation of the mouse wasted (wst) is a deletion that abolishes expression of a tissue-specific isoform of translation elongation factor 1, encoded by the Eef1a2 gene. Proc. Natl. Acad. Sci. USA 1998, 95, 4463–4468. [Google Scholar] [CrossRef]
- Newbery, H.J.; Gillingwater, T.H.; Dharmasaroja, P.; Peters, J.; Wharton, S.B.; Thomson, D.; Ribchester, R.R.; Abbott, C.M. Progressive Loss of Motor Neuron Function in Wasted Mice: Effects of a Spontaneous Null Mutation in the Gene for the eEF1A2 Translation Factor. J. Neuropathol. Exp. Neurol. 2005, 64, 295–303. [Google Scholar] [CrossRef] [PubMed][Green Version]
- Murray, L.M.; Thomson, D.; Conklin, A.; Wishart, T.M.; Gillingwater, T.H. Loss of translation elongation factor (eEF1A2) expression in vivo differentiates between Wallerian degeneration and dying-back neuronal pathology. J. Anat. 2008, 213, 633–645. [Google Scholar] [CrossRef] [PubMed]
- Lam, W.W.K.; Millichap, J.J.; Soares, D.C.; Chin, R.; McLellan, A.; FitzPatrick, D.R.; Elmslie, F.; Lees, M.M.; Schaefer, G.B.; DDD study; et al. Novel de novo EEF1A2 missense mutations causing epilepsy and intellectual disability. Mol. Genet. Genomic Med. 2016, 4, 465–474. [Google Scholar] [CrossRef] [PubMed]
- De Rinaldis, M.; Giorda, R.; Trabacca, A. Mild epileptic phenotype associates with de novo eef1a2 mutation: Case report and review. Brain Dev. 2020, 42, 77–82. [Google Scholar] [CrossRef] [PubMed]
- Nakajima, J.; Okamoto, N.; Tohyama, J.; Kato, M.; Arai, H.; Funahashi, O.; Tsurusaki, Y.; Nakashima, M.; Kawashima, H.; Saitsu, H.; et al. De novo EEF1A2 mutations in patients with characteristic facial features, intellectual disability, autistic behaviors and epilepsy: De novo EEF1A2 mutations in patients. Clin. Genet. 2015, 87, 356–361. [Google Scholar] [CrossRef]
- Long, K.; Wang, H.; Song, Z.; Yin, X.; Wang, Y. EEF1A2 mutations in epileptic encephalopathy/intellectual disability: Understanding the potential mechanism of phenotypic variation. Epilepsy Behav. 2020, 105, 106955. [Google Scholar] [CrossRef]
- Mateyak, M.K.; Kinzy, T.G. eEF1A: Thinking Outside the Ribosome. J. Biol. Chem. 2010, 285, 21209–21213. [Google Scholar] [CrossRef]
- Mills, A.; Gago, F. On the Need to Tell Apart Fraternal Twins eEF1A1 and eEF1A2, and Their Respective Outfits. Int. J. Mol. Sci. 2021, 22, 6973. [Google Scholar] [CrossRef]
- Mendoza, M.B.; Gutierrez, S.; Ortiz, R.; Moreno, D.F.; Dermit, M.; Dodel, M.; Rebollo, E.; Bosch, M.; Mardakheh, F.K.; Gallego, C. eEF1A2 controls local translation and actin dynamics in structural synaptic plasticity. bioRxiv 2020. [Google Scholar] [CrossRef]
- Holtmaat, A.; Svoboda, K. Experience-dependent structural synaptic plasticity in the mammalian brain. Nat. Rev. Neurosci. 2009, 10, 647–658. [Google Scholar] [CrossRef]
- Pan, J.; Ruest, L.-B.; Xu, S.; Wang, E. Immuno-characterization of the switch of peptide elongation factors eEF1A-1/EF-1α and eEF1A-2/S1 in the central nervous system during mouse development. Dev. Brain Res. 2004, 149, 1–8. [Google Scholar] [CrossRef] [PubMed]
- Abbott, C.M.; Newbery, H.J.; Squires, C.E.; Brownstein, D.; Griffiths, L.A.; Soares, D.C. eEF1A2 and neuronal degeneration. Biochem. Soc. Trans. 2009, 37, 1293–1297. [Google Scholar] [CrossRef] [PubMed]
- Novosylna, O.; Doyle, A.; Vlasenko, D.; Murphy, M.; Negrutskii, B.; El’skaya, A. Comparison of the ability of mammalian eEF1A1 and its oncogenic variant eEF1A2 to interact with actin and calmodulin. Biol. Chem. 2017, 398, 113–124. [Google Scholar] [CrossRef] [PubMed]
- Jeganathan, S.; Morrow, A.; Amiri, A.; Lee, J.M. Eukaryotic Elongation Factor 1A2 Cooperates with Phosphatidylinositol-4 Kinase III β To Stimulate Production of Filopodia through Increased Phosphatidylinositol-4,5 Bisphosphate Generation. Mol. Cell. Biol. 2008, 28, 4549–4561. [Google Scholar] [CrossRef] [PubMed]
- Liu, G.; Grant, W.M.; Persky, D.; Latham, V.M.; Singer, R.H.; Condeelis, J. Interactions of Elongation Factor 1α with F-Actin and β-Actin mRNA: Implications for Anchoring mRNA in Cell Protrusions. Mol. Biol. Cell 2002, 13, 579–592. [Google Scholar] [CrossRef]
- Yang, F.; Demma, M.; Warren, V.; Dharmawardhane, S.; Condeelis, J. Identification of an actin-binding protein from Dictyostelium as elongation factor 1a. Nature 1990, 347, 494–496. [Google Scholar] [CrossRef]
- Gross, S.R.; Kinzy, T.G. Improper Organization of the Actin Cytoskeleton Affects Protein Synthesis at Initiation. Mol. Cell. Biol. 2007, 27, 1974–1989. [Google Scholar] [CrossRef]
- Gross, S.R.; Kinzy, T.G. Translation elongation factor 1A is essential for regulation of the actin cytoskeleton and cell morphology. Nat. Struct. Mol. Biol. 2005, 12, 772–778. [Google Scholar] [CrossRef]
- Edmonds, B.T.; Bell, A.; Wyckoff, J.; Condeelis, J.; Leyh, T.S. The Effect of F-actin on the Binding and Hydrolysis of Guanine Nucleotide by Dictyostelium Elongation Factor 1A. J. Biol. Chem. 1998, 273, 10288–10295. [Google Scholar] [CrossRef]
- Yoon, Y.J.; Wu, B.; Buxbaum, A.R.; Das, S.; Tsai, A.; English, B.P.; Grimm, J.B.; Lavis, L.D.; Singer, R.H. Glutamate-induced RNA localization and translation in neurons. Proc. Natl. Acad. Sci. USA 2016, 113, E6877–E6886. [Google Scholar] [CrossRef]
- Giustetto, M.; Hegde, A.N.; Si, K.; Casadio, A.; Inokuchi, K.; Pei, W.; Kandel, E.R.; Schwartz, J.H. Axonal transport of eukaryotic translation elongation factor 1 mRNA couples transcription in the nucleus to long-term facilitation at the synapse. Proc. Natl. Acad. Sci. USA 2003, 100, 13680–13685. [Google Scholar] [CrossRef] [PubMed]
- Cho, S.-J.; Jung, J.-S.; Ko, B.H.; Jin, I.; Moon, I.S. Presence of translation elongation factor-1A (eEF1A) in the excitatory postsynaptic density of rat cerebral cortex. Neurosci. Lett. 2004, 366, 29–33. [Google Scholar] [CrossRef] [PubMed]
- Cho, S.-J.; Lee, H.-S.; Dutta, S.; Seog, D.-H.; Moon, I.-S. Translation elongation factor-1A1 (eEF1A1) localizes to the spine by domain III. BMB Rep. 2012, 45, 227–232. [Google Scholar] [CrossRef] [PubMed]
- Huang, F. The mRNA for Elongation Factor 1 Is Localized in Dendrites and Translated in Response to Treatments That Induce Long-Term Depression. J. Neurosci. 2005, 25, 7199–7209. [Google Scholar] [CrossRef]
- Zhong, J.; Zhang, T.; Bloch, L.M. Dendritic mRNAs encode diversified functionalities in hippocampal pyramidal neurons. BMC Neurosci. 2006, 7, 17. [Google Scholar] [CrossRef]
- Beckelman, B.C.; Day, S.; Zhou, X.; Donohue, M.; Gouras, G.K.; Klann, E.; Keene, C.D.; Ma, T. Dysregulation of Elongation Factor 1A Expression is Correlated with Synaptic Plasticity Impairments in Alzheimer’s Disease. J. Alzheimers Dis. JAD 2016, 54, 669–678. [Google Scholar] [CrossRef]
- Glock, C.; Biever, A.; Tushev, G.; Bartnik, I.; Nassim-Assir, B.; Dieck, S.T.; Schuman, E.M. The mRNA translation landscape in the synaptic neuropil. bioRxiv 2020. [Google Scholar] [CrossRef]
- Femino, A.M. Visualization of Single RNA Transcripts in Situ. Science 1998, 280, 585–590. [Google Scholar] [CrossRef]
- Vera, M.; Biswas, J.; Senecal, A.; Singer, R.H.; Park, H.Y. Single-Cell and Single-Molecule Analysis of Gene Expression Regulation. Annu. Rev. Genet. 2016, 50, 267–291. [Google Scholar] [CrossRef]
- Moor, A.E.; Golan, M.; Massasa, E.E.; Lemze, D.; Weizman, T.; Shenhav, R.; Baydatch, S.; Mizrahi, O.; Winkler, R.; Golani, O.; et al. Global mRNA polarization regulates translation efficiency in the intestinal epithelium. Science 2017, 357, 1299–1303. [Google Scholar] [CrossRef]
- Long, X.; Colonell, J.; Wong, A.M.; Singer, R.H.; Lionnet, T. Quantitative mRNA imaging throughout the entire Drosophila brain. Nat. Methods 2017, 14, 703–706. [Google Scholar] [CrossRef] [PubMed]
- Eliscovich, C.; Shenoy, S.M.; Singer, R.H. Imaging mRNA and protein interactions within neurons. Proc. Natl. Acad. Sci. USA 2017, 114, E1875–E1884. [Google Scholar] [CrossRef]
- Browne, G.J.; Proud, C.G. Regulation of peptide-chain elongation in mammalian cells: Control of translation elongation. Eur. J. Biochem. 2002, 269, 5360–5368. [Google Scholar] [CrossRef]
- Battich, N.; Stoeger, T.; Pelkmans, L. Image-based transcriptomics in thousands of single human cells at single-molecule resolution. Nat. Methods 2013, 10, 1127–1133. [Google Scholar] [CrossRef] [PubMed]
- Savulescu, A.F.; Brackin, R.; Bouilhol, E.; Dartigues, B.; Warrell, J.H.; Pimentel, M.R.; Beaume, N.; Fortunato, I.C.; Dallongeville, S.; Boulle, M.; et al. Interrogating RNA and protein spatial subcellular distribution in smFISH data with DypFISH. Cell Rep. Methods 2021, 1, 100068. [Google Scholar] [CrossRef] [PubMed]
- Mueller, F.; Senecal, A.; Tantale, K.; Marie-Nelly, H.; Ly, N.; Collin, O.; Basyuk, E.; Bertrand, E.; Darzacq, X.; Zimmer, C. FISH-quant: Automatic counting of transcripts in 3D FISH images. Nat. Methods 2013, 10, 277–278. [Google Scholar] [CrossRef] [PubMed]
- Samacoits, A.; Chouaib, R.; Safieddine, A.; Traboulsi, A.-M.; Ouyang, W.; Zimmer, C.; Peter, M.; Bertrand, E.; Walter, T.; Mueller, F. A computational framework to study sub-cellular RNA localization. Nat. Commun. 2018, 9, 4584. [Google Scholar] [CrossRef]
- Imbert, A.; Ouyang, W.; Safieddine, A.; Coleno, E.; Zimmer, C.; Bertrand, E.; Walter, T.; Mueller, F. FISH-quant v2: A scalable and modular tool for smFISH image analysis. RNA 2022, 28, 786–795. [Google Scholar] [CrossRef]
- Poon, M.M.; Choi, S.-H.; Jamieson, C.A.M.; Geschwind, D.H.; Martin, K.C. Identification of Process-Localized mRNAs from Cultured Rodent Hippocampal Neurons. J. Neurosci. 2006, 26, 13390–13399. [Google Scholar] [CrossRef]
- Annaratone, L.; Simonetti, M.; Wernersson, E.; Marchiò, C.; Garnerone, S.; Scalzo, M.S.; Bienko, M.; Chiarle, R.; Sapino, A.; Crosetto, N. Quantification of HER2 and estrogen receptor heterogeneity in breast cancer by single-molecule RNA fluorescence in situ hybridization. Oncotarget 2017, 8, 18680–18698. [Google Scholar] [CrossRef]
- Seibenhener, M.L.; Wooten, M.W. Isolation and Culture of Hippocampal Neurons from Prenatal Mice. J. Vis. Exp. 2012, 65, 3634. [Google Scholar] [CrossRef] [PubMed]
- Leterrier, C. The Axon Initial Segment: An Updated Viewpoint. J. Neurosci. 2018, 38, 2135–2145. [Google Scholar] [CrossRef] [PubMed]
- Craig, A.M.; Banker, G. Neuronal Polarity. Annu. Rev. Neurosci. 1994, 17, 267–310. [Google Scholar] [CrossRef] [PubMed]
- Torre, E.; Steward, O. Demonstration of local protein synthesis within dendrites using a new cell culture system that permits the isolation of living axons and dendrites from their cell bodies. J. Neurosci. 1992, 12, 762–772. [Google Scholar] [CrossRef]
- Rao, A.; Steward, O. Evidence that protein constituents of postsynaptic membrane specializations are locally synthesized: Analysis of proteins synthesized within synaptosomes. J. Neurosci. 1991, 11, 2881–2895. [Google Scholar] [CrossRef]
- Job, C.; Eberwine, J. Identification of sites for exponential translation in living dendrites. Proc. Natl. Acad. Sci. USA 2001, 98, 13037–13042. [Google Scholar] [CrossRef]
- Gardiol, A.; Racca, C.; Triller, A. Dendritic and Postsynaptic Protein Synthetic Machinery. J. Neurosci. 1999, 19, 168–179. [Google Scholar] [CrossRef]
- Buxbaum, A.R.; Wu, B.; Singer, R.H. Single -Actin mRNA Detection in Neurons Reveals a Mechanism for Regulating Its Translatability. Science 2014, 343, 419–422. [Google Scholar] [CrossRef]
- Das, S.; Vera, M.; Gandin, V.; Singer, R.H.; Tutucci, E. Intracellular mRNA transport and localized translation. Nat. Rev. Mol. Cell Biol. 2021, 22, 483–504. [Google Scholar] [CrossRef]
- Fernandopulle, M.S.; Lippincott-Schwartz, J.; Ward, M.E. RNA transport and local translation in neurodevelopmental and neurodegenerative disease. Nat. Neurosci. 2021, 24, 622–632. [Google Scholar] [CrossRef]
- Ravanidis, S.; Kattan, F.-G.; Doxakis, E. Unraveling the Pathways to Neuronal Homeostasis and Disease: Mechanistic Insights into the Role of RNA-Binding Proteins and Associated Factors. Int. J. Mol. Sci. 2018, 19, 2280. [Google Scholar] [CrossRef] [PubMed]
- Roegiers, F. Insights into mRNA transport in neurons. Proc. Natl. Acad. Sci. USA 2003, 100, 1465–1466. [Google Scholar] [CrossRef] [PubMed]
- Ronneberger, O.; Fischer, P.; Brox, T. U-Net: Convolutional Networks for Biomedical Image Segmentation. In Medical Image Computing and Computer-Assisted Intervention—MICCAI 2015; Navab, N., Hornegger, J., Wells, W.M., Frangi, A.F., Eds.; Lecture Notes in Computer Science; Springer International Publishing: Cham, Switzerland, 2015; Volume 9351, pp. 234–241. ISBN 978-3-319-24573-7. [Google Scholar]
- Soltanian-Zadeh, S.; Sahingur, K.; Blau, S.; Gong, Y.; Farsiu, S. Fast and robust active neuron segmentation in two-photon calcium imaging using spatiotemporal deep learning. Proc. Natl. Acad. Sci. USA 2019, 116, 8554–8563. [Google Scholar] [CrossRef]
- Li, R.; Zhu, M.; Li, J.; Bienkowski, M.S.; Foster, N.N.; Xu, H.; Ard, T.; Bowman, I.; Zhou, C.; Veldman, M.B.; et al. Precise segmentation of densely interweaving neuron clusters using G-Cut. Nat. Commun. 2019, 10, 1549. [Google Scholar] [CrossRef] [PubMed]
- Hu, T.; Xu, X.; Chen, S.; Liu, Q. Accurate Neuronal Soma Segmentation Using 3D Multi-Task Learning U-Shaped Fully Convolutional Neural Networks. Front. Neuroanat. 2021, 14, 592806. [Google Scholar] [CrossRef]
- Li, Z.; Qi, C.-F.; Shin, D.-M.; Zingone, A.; Newbery, H.J.; Kovalchuk, A.L.; Abbott, C.M.; Morse, H.C. Eef1a2 Promotes Cell Growth, Inhibits Apoptosis and Activates JAK/STAT and AKT Signaling in Mouse Plasmacytomas. PLoS ONE 2010, 5, e10755. [Google Scholar] [CrossRef]
- Gandin, V.; Gutierrez, G.J.; Brill, L.M.; Varsano, T.; Feng, Y.; Aza-Blanc, P.; Au, Q.; McLaughlan, S.; Ferreira, T.A.; Alain, T.; et al. Degradation of Newly Synthesized Polypeptides by Ribosome-Associated RACK1/c-Jun N-Terminal Kinase/Eukaryotic Elongation Factor 1A2 Complex. Mol. Cell. Biol. 2013, 33, 2510–2526. [Google Scholar] [CrossRef]
- Riba, A.; Di Nanni, N.; Mittal, N.; Arhné, E.; Schmidt, A.; Zavolan, M. Protein synthesis rates and ribosome occupancies reveal determinants of translation elongation rates. Proc. Natl. Acad. Sci. USA 2019, 116, 15023–15032. [Google Scholar] [CrossRef]
- Karamyshev, A.L.; Karamysheva, Z.N. Lost in Translation: Ribosome-Associated mRNA and Protein Quality Controls. Front. Genet. 2018, 9, 431. [Google Scholar] [CrossRef]
- Bicknell, A.A.; Ricci, E.P. When mRNA translation meets decay. Biochem. Soc. Trans. 2017, 45, 339–351. [Google Scholar] [CrossRef]
- Condeelis, J. Elongation factor 1α, translation and the cytoskeleton. Trends Biochem. Sci. 1995, 20, 169–170. [Google Scholar] [CrossRef]
- Blumenstock, S.; Angelo, M.F.; Peters, F.; Dorostkar, M.M.; Ruf, V.C.; Luckner, M.; Crux, S.; Slapakova, L.; Arzberger, T.; Claverol, S.; et al. Early defects in translation elongation factor 1α levels at excitatory synapses in α-synucleinopathy. Acta Neuropathol. 2019, 138, 971–986. [Google Scholar] [CrossRef] [PubMed]
- Grange, J.; Belly, A.; Dupas, S.; Trembleau, A.; Sadoul, R.; Goldberg, Y. Specific interaction between Sam68 and neuronal mRNAs: Implication for the activity-dependent biosynthesis of elongation factor eEF1A. J. Neurosci. Res. 2009, 87, 12–25. [Google Scholar] [CrossRef] [PubMed]
- Ohashi, R.; Shiina, N. Cataloguing and Selection of mRNAs Localized to Dendrites in Neurons and Regulated by RNA-Binding Proteins in RNA Granules. Biomolecules 2020, 10, 167. [Google Scholar] [CrossRef] [PubMed]
- Rao, S.; Hoskins, I.; Tonn, T.; Garcia, P.D.; Ozadam, H.; Sarinay Cenik, E.; Cenik, C. Genes with 5′ terminal oligopyrimidine tracts preferentially escape global suppression of translation by the SARS-CoV-2 Nsp1 protein. RNA 2021, 27, 1025–1045. [Google Scholar] [CrossRef]
- Philippe, L.; van den Elzen, A.M.G.; Watson, M.J.; Thoreen, C.C. Global analysis of LARP1 translation targets reveals tunable and dynamic features of 5′ TOP motifs. Proc. Natl. Acad. Sci. USA 2020, 117, 5319–5328. [Google Scholar] [CrossRef]
- Wu, B.; Eliscovich, C.; Yoon, Y.J.; Singer, R.H. Translation dynamics of single mRNAs in live cells and neurons. Science 2016, 352, 1430–1435. [Google Scholar] [CrossRef]
- Boersma, S.; Khuperkar, D.; Verhagen, B.M.P.; Sonneveld, S.; Grimm, J.B.; Lavis, L.D.; Tanenbaum, M.E. Multi-Color Single-Molecule Imaging Uncovers Extensive Heterogeneity in mRNA Decoding. Cell 2019, 178, 458–472.e19. [Google Scholar] [CrossRef]
- Jia, L.; Ge, X.; Du, C.; Chen, L.; Zhou, Y.; Xiong, W.; Xiang, J.; Li, G.; Xiao, G.; Fang, L.; et al. EEF1A2 interacts with HSP90AB1 to promote lung adenocarcinoma metastasis via enhancing TGF-β/SMAD signalling. Br. J. Cancer 2021, 124, 1301–1311. [Google Scholar] [CrossRef]
- Tomlinson, V.A.; Newbery, H.J.; Wray, N.R.; Jackson, J.; Larionov, A.; Miller, W.R.; Dixon, J.M.; Abbott, C.M. Translation elongation factor eEF1A2 is a potential oncoprotein that is overexpressed in two-thirds of breast tumours. BMC Cancer 2005, 5, 113. [Google Scholar] [CrossRef]





Publisher’s Note: MDPI stays neutral with regard to jurisdictional claims in published maps and institutional affiliations. |
© 2022 by the authors. Licensee MDPI, Basel, Switzerland. This article is an open access article distributed under the terms and conditions of the Creative Commons Attribution (CC BY) license (https://creativecommons.org/licenses/by/4.0/).
Share and Cite
Wefers, Z.; Alecki, C.; Huang, R.; Jacob-Tomas, S.; Vera, M. Analysis of the Expression and Subcellular Distribution of eEF1A1 and eEF1A2 mRNAs during Neurodevelopment. Cells 2022, 11, 1877. https://doi.org/10.3390/cells11121877
Wefers Z, Alecki C, Huang R, Jacob-Tomas S, Vera M. Analysis of the Expression and Subcellular Distribution of eEF1A1 and eEF1A2 mRNAs during Neurodevelopment. Cells. 2022; 11(12):1877. https://doi.org/10.3390/cells11121877
Chicago/Turabian StyleWefers, Zoe, Celia Alecki, Ryan Huang, Suleima Jacob-Tomas, and Maria Vera. 2022. "Analysis of the Expression and Subcellular Distribution of eEF1A1 and eEF1A2 mRNAs during Neurodevelopment" Cells 11, no. 12: 1877. https://doi.org/10.3390/cells11121877
APA StyleWefers, Z., Alecki, C., Huang, R., Jacob-Tomas, S., & Vera, M. (2022). Analysis of the Expression and Subcellular Distribution of eEF1A1 and eEF1A2 mRNAs during Neurodevelopment. Cells, 11(12), 1877. https://doi.org/10.3390/cells11121877

