Possible Role of Insulin-Degrading Enzyme in the Physiopathology of Retinitis Pigmentosa
Abstract
1. Introduction
2. Materials and Methods
2.1. Animals
2.2. Electroretinography (ERG) Recordings
2.3. RNA Isolation and Quantitative PCR
2.4. Histological Analysis of Retinal Sections
2.5. Immunoblots
2.6. Analysis of IDE Activity in Retinal Extracts
2.7. Preimplantation Factor Treatment
2.8. Statistical Analysis
3. Results
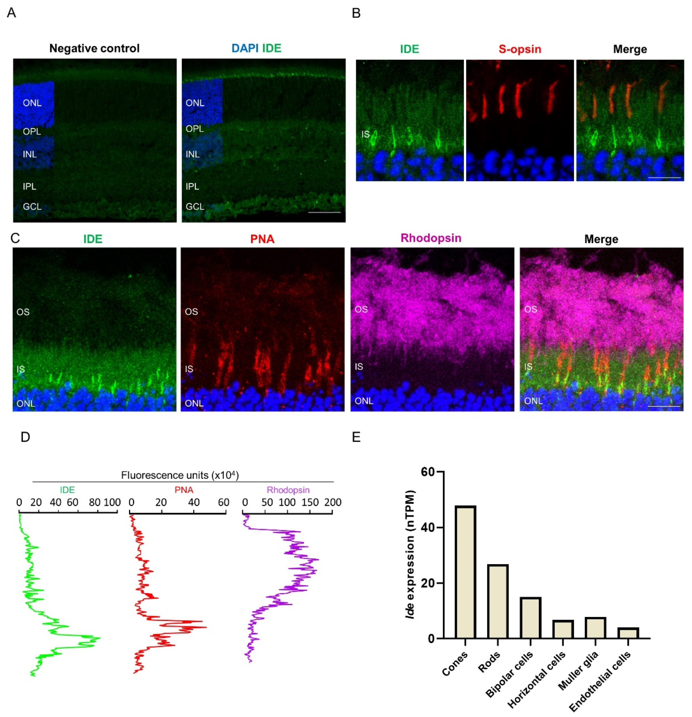
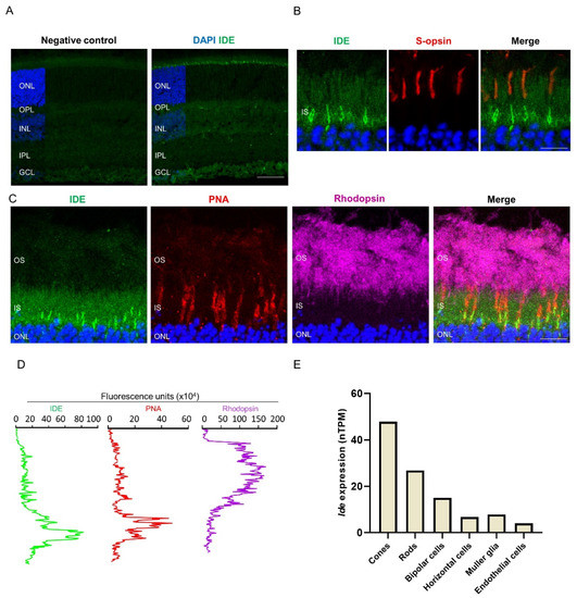
3.1. IDE Expression and Distribution in the WT Retina
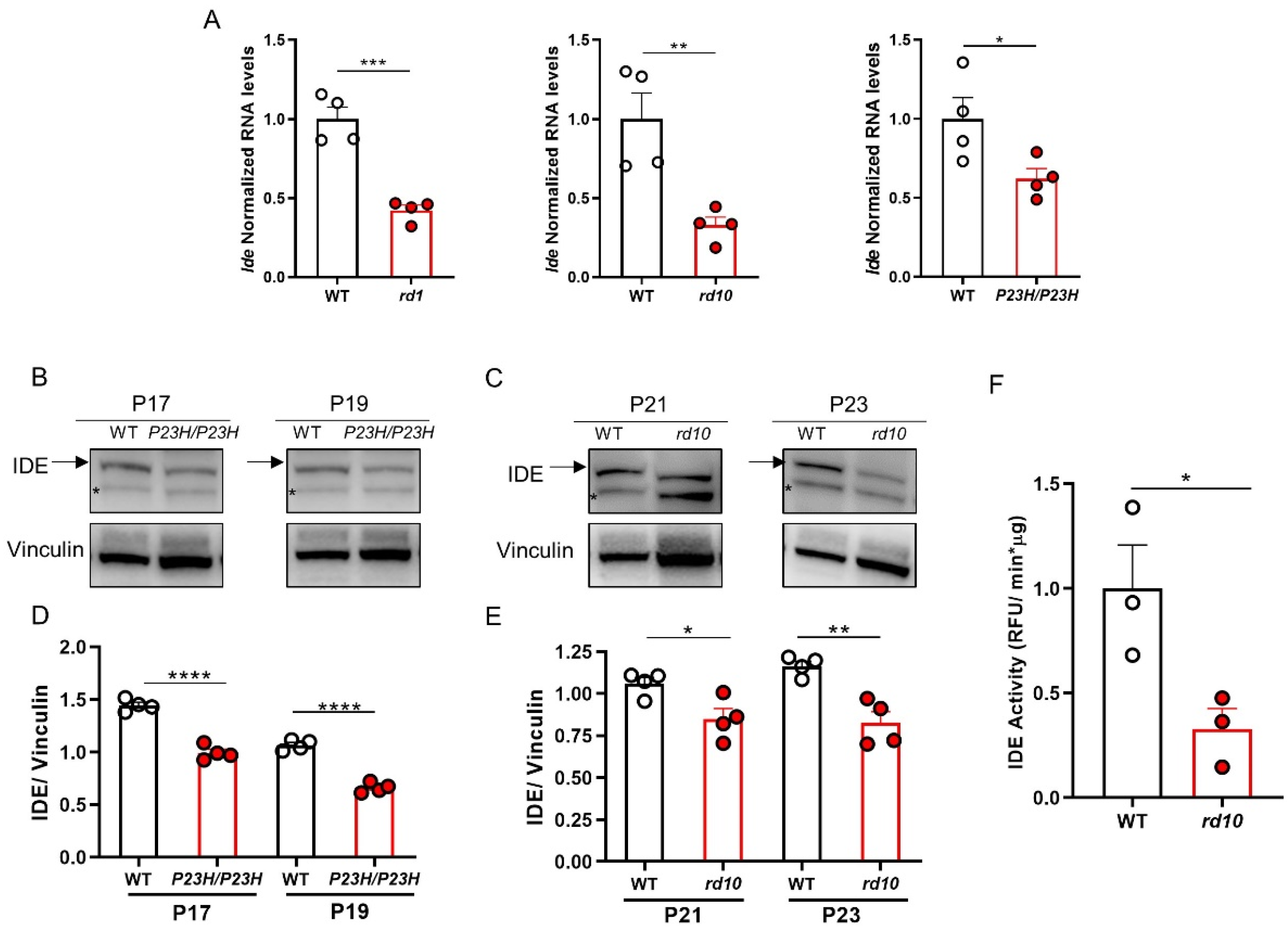
3.2. Comparative IDE Expression in WT and RP Retinas
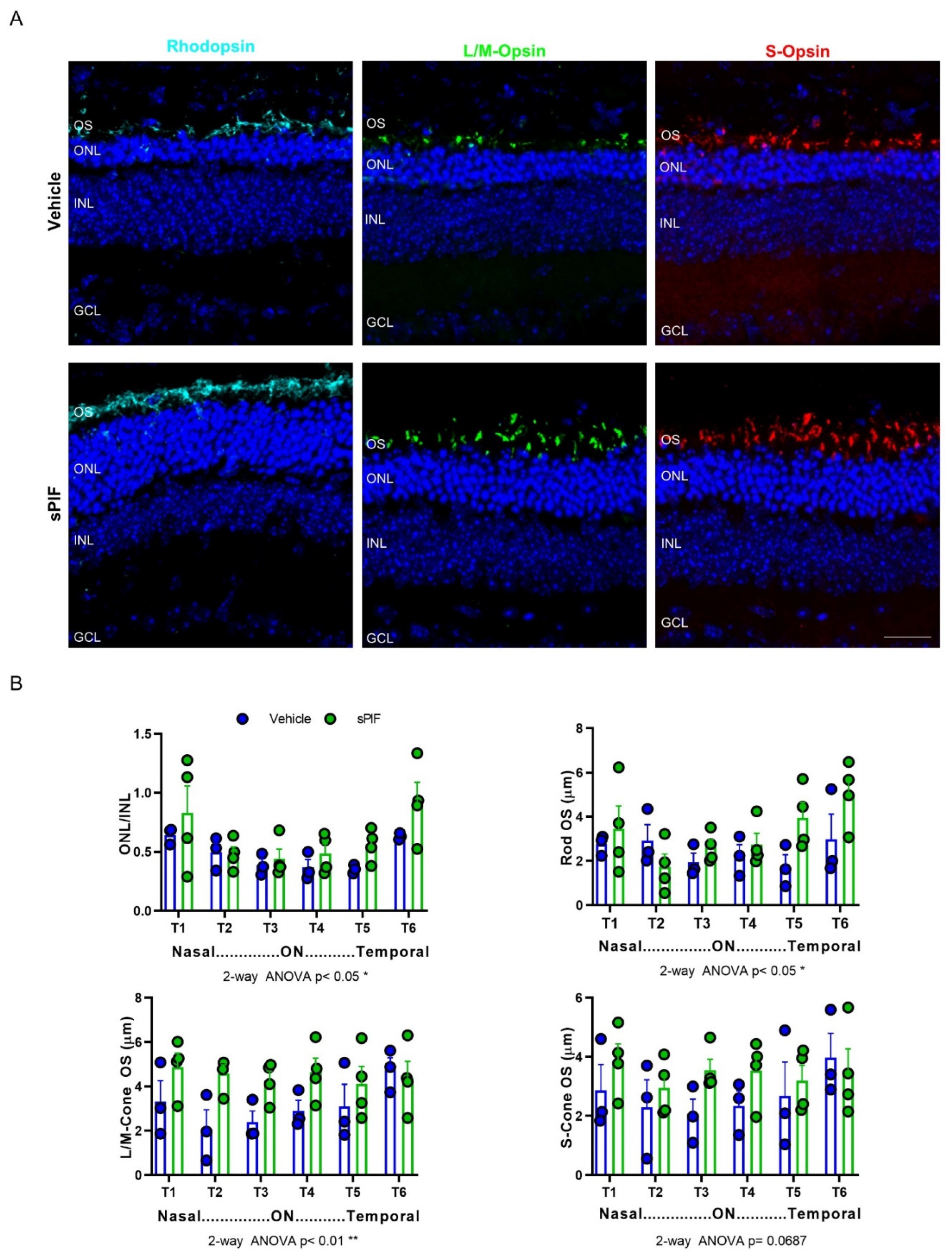
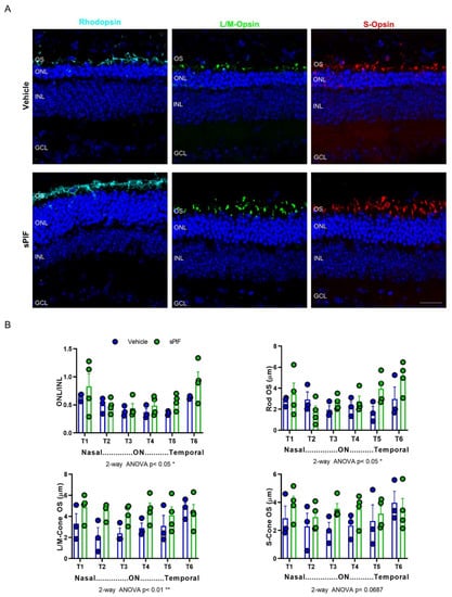
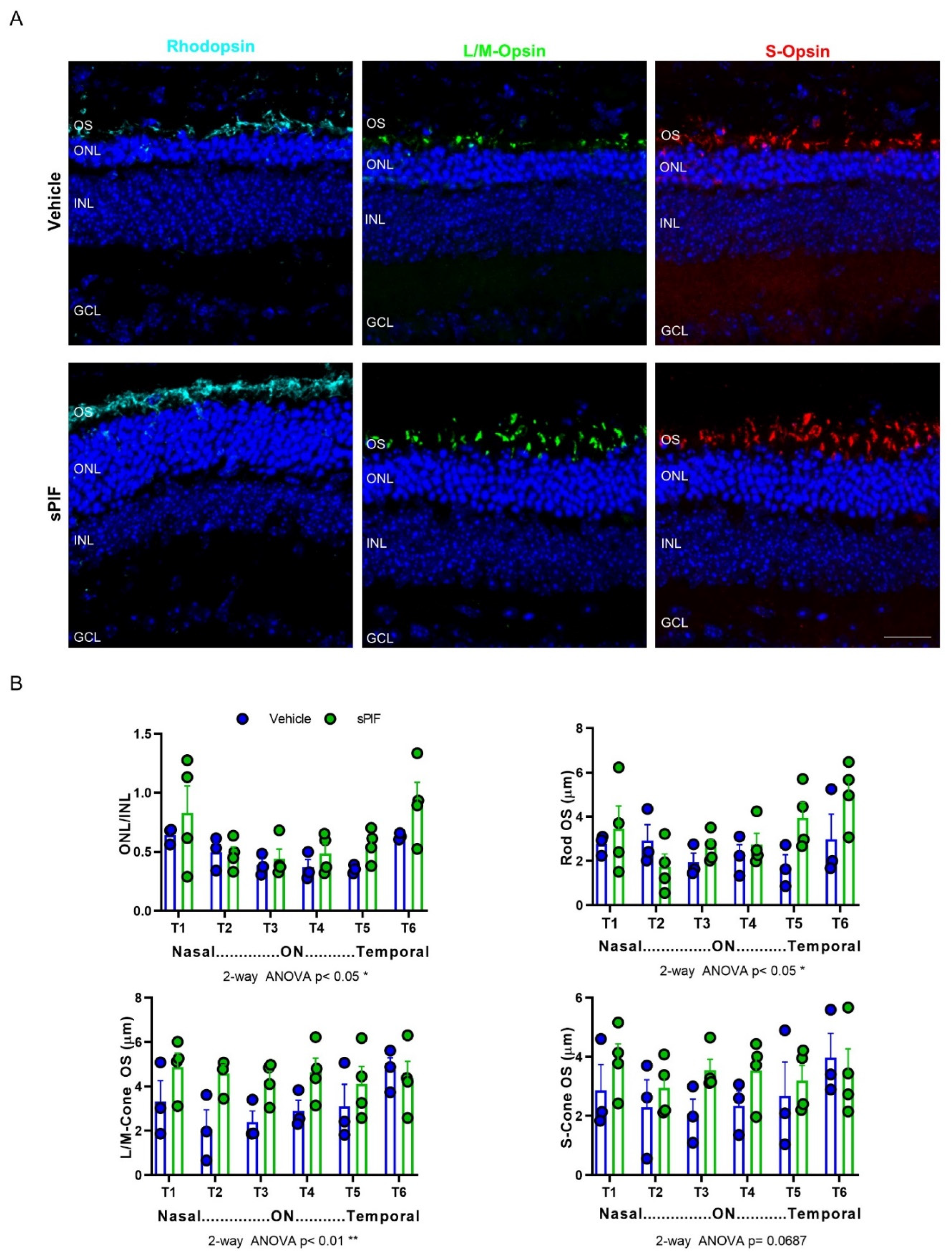
3.3. Treatment with sPIF Ameliorated RP Progression
4. Discussion
Supplementary Materials
Author Contributions
Funding
Institutional Review Board Statement
Informed Consent Statement
Data Availability Statement
Acknowledgments
Conflicts of Interest
References
- Kuo, W.L.; Montag, A.G.; Rosner, M.R. Insulin-degrading enzyme is differentially expressed and developmentally regulated in various rat tissues. Endocrinology 1993, 132, 604–611. [Google Scholar] [CrossRef] [PubMed]
- Mirsky, I.A.; Broh-Kahn, R.H. The inactivation of insulin by tissue extracts; the distribution and properties of insulin inactivating extracts. Arch. Biochem. 1949, 20, 1–9. [Google Scholar] [PubMed]
- Gonzalez-Casimiro, C.M.; Merino, B.; Casanueva-Alvarez, E.; Postigo-Casado, T.; Camara-Torres, P.; Fernandez-Diaz, C.M.; Leissring, M.A.; Cozar-Castellano, I.; Perdomo, G. Modulation of Insulin Sensitivity by Insulin-Degrading Enzyme. Biomedicines 2021, 9, 86. [Google Scholar] [CrossRef] [PubMed]
- Leissring, M.A. Insulin-Degrading Enzyme: Paradoxes and Possibilities. Cells 2021, 10, 2445. [Google Scholar] [CrossRef] [PubMed]
- Pivovarova, O.; Hohn, A.; Grune, T.; Pfeiffer, A.F.; Rudovich, N. Insulin-degrading enzyme: New therapeutic target for diabetes and Alzheimer’s disease? Ann. Med. 2016, 48, 614–624. [Google Scholar] [CrossRef] [PubMed]
- Qiu, W.Q.; Folstein, M.F. Insulin, insulin-degrading enzyme and amyloid-beta peptide in Alzheimer’s disease: Review and hypothesis. Neurobiol. Aging 2006, 27, 190–198. [Google Scholar] [CrossRef]
- de La Rosa, E.J.; Hernandez-Sanchez, C. CNS Targets for the Treatment of Retinal Dystrophies: A Win–Win Strategy. Therapies for Retinal Degeneration: Targeting Common Processes; Royal Society of Chemistry: Cambridge, UK, 2019; Volume 66, p. 277. [Google Scholar]
- Verbakel, S.K.; van Huet, R.A.C.; Boon, C.J.F.; den Hollander, A.I.; Collin, R.W.J.; Klaver, C.C.W.; Hoyng, C.B.; Roepman, R.; Klevering, B.J. Non-syndromic retinitis pigmentosa. Prog. Retin. Eye Res. 2018, 66, 157–186. [Google Scholar] [CrossRef]
- Fernandez-Sanchez, L.; Lax, P.; Isiegas, C.; Ayuso, E.; Ruiz, J.M.; de la Villa, P.; Bosch, F.; de la Rosa, E.J.; Cuenca, N. Proinsulin slows retinal degeneration and vision loss in the P23H rat model of retinitis pigmentosa. Hum. Gene Ther. 2012, 23, 1290–1300. [Google Scholar] [CrossRef]
- Isiegas, C.; Marinich-Madzarevich, J.A.; Marchena, M.; Ruiz, J.M.; Cano, M.J.; de la Villa, P.; Hernandez-Sanchez, C.; de la Rosa, E.J.; de Pablo, F. Intravitreal Injection of Proinsulin-Loaded Microspheres Delays Photoreceptor Cell Death and Vision Loss in the rd10 Mouse Model of Retinitis Pigmentosa. Investig. Ophthalmol. Vis. Sci. 2016, 57, 3610–3618. [Google Scholar] [CrossRef]
- Sanchez-Cruz, A.; Hernandez-Pinto, A.; Lillo, C.; Isiegas, C.; Marchena, M.; Lizasoain, I.; Bosch, F.; de la Villa, P.; Hernandez-Sanchez, C.; de la Rosa, E.J. Insulin receptor activation by proinsulin preserves synapses and vision in retinitis pigmentosa. Cell Death Dis. 2022, 13, 383. [Google Scholar] [CrossRef]
- Hayrabedyan, S.; Todorova, K.; Spinelli, M.; Barnea, E.R.; Mueller, M. The core sequence of PIF competes for insulin/amyloid beta in insulin degrading enzyme: Potential treatment for Alzheimer’s disease. Oncotarget 2018, 9, 33884–33895. [Google Scholar] [CrossRef] [PubMed][Green Version]
- Carter-Dawson, L.D.; LaVail, M.M.; Sidman, R.L. Differential effect of the rd mutation on rods and cones in the mouse retina. Investig. Ophthalmol. Vis. Sci. 1978, 17, 489–498. [Google Scholar]
- Chang, B.; Hawes, N.L.; Hurd, R.E.; Davisson, M.T.; Nusinowitz, S.; Heckenlively, J.R. Retinal degeneration mutants in the mouse. Vision Res. 2002, 42, 517–525. [Google Scholar] [CrossRef]
- Sakami, S.; Maeda, T.; Bereta, G.; Okano, K.; Golczak, M.; Sumaroka, A.; Roman, A.J.; Cideciyan, A.V.; Jacobson, S.G.; Palczewski, K. Probing mechanisms of photoreceptor degeneration in a new mouse model of the common form of autosomal dominant retinitis pigmentosa due to P23H opsin mutations. J. Biol. Chem. 2011, 286, 10551–10567. [Google Scholar] [CrossRef] [PubMed]
- Barhoum, R.; Martinez-Navarrete, G.; Corrochano, S.; Germain, F.; Fernandez-Sanchez, L.; de la Rosa, E.J.; de la Villa, P.; Cuenca, N. Functional and structural modifications during retinal degeneration in the rd10 mouse. Neuroscience 2008, 155, 698–713. [Google Scholar] [CrossRef] [PubMed]
- Sanchez-Cruz, A.; Villarejo-Zori, B.; Marchena, M.; Zaldivar-Diez, J.; Palomo, V.; Gil, C.; Lizasoain, I.; de la Villa, P.; Martinez, A.; de la Rosa, E.J.; et al. Modulation of GSK-3 provides cellular and functional neuroprotection in the rd10 mouse model of retinitis pigmentosa. Mol. Neurodegener. 2018, 13, 19. [Google Scholar] [CrossRef]
- Karlsson, M.; Zhang, C.; Mear, L.; Zhong, W.; Digre, A.; Katona, B.; Sjostedt, E.; Butler, L.; Odeberg, J.; Dusart, P.; et al. A single-cell type transcriptomics map of human tissues. Sci. Adv. 2021, 7, eabh2169. [Google Scholar] [CrossRef]
- Fernandez-Diaz, C.M.; Merino, B.; Lopez-Acosta, J.F.; Cidad, P.; de la Fuente, M.A.; Lobaton, C.D.; Moreno, A.; Leissring, M.A.; Perdomo, G.; Cozar-Castellano, I. Pancreatic beta-cell-specific deletion of insulin-degrading enzyme leads to dysregulated insulin secretion and beta-cell functional immaturity. Am. J. Physiol. Endocrinol. Metab. 2019, 317, E805–E819. [Google Scholar] [CrossRef]
- Leissring, M.A.; Farris, W.; Wu, X.; Christodoulou, D.C.; Haigis, M.C.; Guarente, L.; Selkoe, D.J. Alternative translation initiation generates a novel isoform of insulin-degrading enzyme targeted to mitochondria. Biochem. J. 2004, 383, 439–446. [Google Scholar] [CrossRef]
- Pearring, J.N.; Salinas, R.Y.; Baker, S.A.; Arshavsky, V.Y. Protein sorting, targeting and trafficking in photoreceptor cells. Prog. Retin. Eye Res. 2013, 36, 24–51. [Google Scholar] [CrossRef]
- Sung, C.H.; Chuang, J.Z. The cell biology of vision. J. Cell Biol. 2010, 190, 953–963. [Google Scholar] [CrossRef] [PubMed]
- Barnea, E.R.; Almogi-Hazan, O.; Or, R.; Mueller, M.; Ria, F.; Weiss, L.; Paidas, M.J. Immune regulatory and neuroprotective properties of preimplantation factor: From newborn to adult. Pharmacol. Ther. 2015, 156, 10–25. [Google Scholar] [CrossRef] [PubMed]
- Kraupner, N.; Dinh, C.P.; Wen, X.; Landry, V.; Herledan, A.; Leroux, F.; Bosc, D.; Charton, J.; Maillard, C.; Warenghem, S.; et al. Identification of indole-based activators of insulin degrading enzyme. Eur. J. Med. Chem. 2022, 228, 113982. [Google Scholar] [CrossRef] [PubMed]






| Gene | Probe |
|---|---|
| Arr3 (cone arrestin) | Mm00504628_m1 |
| Ide (Insulin-degrading enzyme) | Mm00473077_m1 |
| Opn1mw (L/M-Opsin) | Mm00433560_m1 |
| Opn1sw (S-Opsin) | Mm00432058_m1 |
| Rcvrn (Recoverin) | Mm00501325_m1 |
| Rho (Rhodopsin) | Mm01184405_m1 |
| Tbp (TATA-binding protein) | Mm01277042_m1 |
| Antibody (Cell-Type Specificity) | Host | Dilution | Manufacturer | Catalog |
|---|---|---|---|---|
| IDE | Rabbit | IH, 1:200 WB, 1:1000 | Millipore, Burlington, MA, USA | AB9210 |
| L/M-opsin (Cones) | Rabbit | IH, 1:200 | Millipore, Burlington, MA, USA | AB5405 |
| PNA-Alexa 488 (Cones) | Peanut | IH, 1:250 | ThermoFisher Scientific, Waltham, MA | L21409 |
| Rhodopsin (Rods) | Mouse | IH, 1:500 | Abcam, Cambridge, UK | AB3267 |
| S-opsin (Cones) | Goat | IH, 1:200 | Santa Cruz, Santa Cruz, CA, USA | SC14363 |
| Vinculin | Mouse | WB, 1:1000 | Merck, Darmstadt, Germany | V9131 |
| Anti-Igs- Alexa 488-546-647 | Goat | IH, 1:200–500 | ThermoFisher Scientific, Waltham, MA | A-11001 A-11008 A-11004 A-11011 A-21235 |
| Anti-Igs-Alexa 568 | Donkey | IH, 1:200 | ThermoFisher Scientific | A-11057 |
| Anti-mouse immunoglobulins/HRP | Rabbit | WB, 1:5000–1:10,000 | Dako, Santa Clara, CA, USA | P0161 |
| Anti-rabbit immunoglobulins/HRP | Goat | WB, 1:5000–1:10,000 | Dako, Santa Clara, CA, USA | P0448 |
Publisher’s Note: MDPI stays neutral with regard to jurisdictional claims in published maps and institutional affiliations. |
© 2022 by the authors. Licensee MDPI, Basel, Switzerland. This article is an open access article distributed under the terms and conditions of the Creative Commons Attribution (CC BY) license (https://creativecommons.org/licenses/by/4.0/).
Share and Cite
Sánchez-Cruz, A.; Hernández-Fuentes, M.D.; Murillo-Gómez, C.; de la Rosa, E.J.; Hernández-Sánchez, C. Possible Role of Insulin-Degrading Enzyme in the Physiopathology of Retinitis Pigmentosa. Cells 2022, 11, 1621. https://doi.org/10.3390/cells11101621
Sánchez-Cruz A, Hernández-Fuentes MD, Murillo-Gómez C, de la Rosa EJ, Hernández-Sánchez C. Possible Role of Insulin-Degrading Enzyme in the Physiopathology of Retinitis Pigmentosa. Cells. 2022; 11(10):1621. https://doi.org/10.3390/cells11101621
Chicago/Turabian StyleSánchez-Cruz, Alonso, María D. Hernández-Fuentes, Cayetana Murillo-Gómez, Enrique J. de la Rosa, and Catalina Hernández-Sánchez. 2022. "Possible Role of Insulin-Degrading Enzyme in the Physiopathology of Retinitis Pigmentosa" Cells 11, no. 10: 1621. https://doi.org/10.3390/cells11101621
APA StyleSánchez-Cruz, A., Hernández-Fuentes, M. D., Murillo-Gómez, C., de la Rosa, E. J., & Hernández-Sánchez, C. (2022). Possible Role of Insulin-Degrading Enzyme in the Physiopathology of Retinitis Pigmentosa. Cells, 11(10), 1621. https://doi.org/10.3390/cells11101621

