Human Blood Vessel Organoids Penetrate Human Cerebral Organoids and Form a Vessel-Like System
Abstract
:1. Introduction
2. Materials and Methods
2.1. Human Induced Pluripotent Stem Cells (hiPSCs) and Culture Conditions
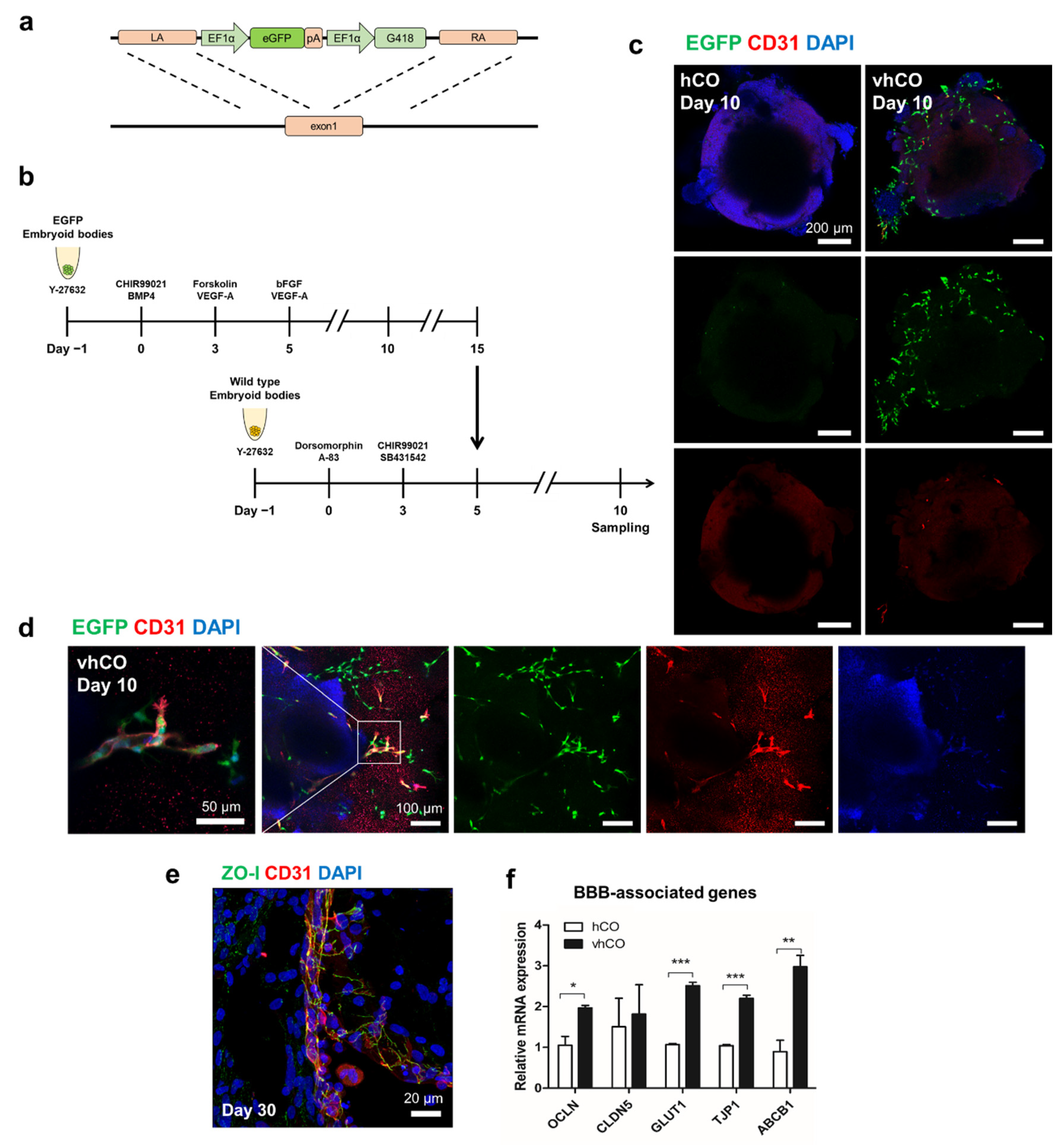
2.2. Construction of an Enhanced Green Fluorescent Protein (EGFP)-Overexpressing Cell Line
2.3. Generation of BVOs
2.4. Generation of Cortical Organoids and Co-Culture with BVOs
2.5. Immunofluorescence Staining
2.6. Dextran Permeability Assay
2.7. Whole-Mount Immunostaining of Organoids
2.8. Quantification of the Vascular Network
2.9. Quantitative Reverse-Transcription PCR (qRT-PCR)
2.10. Flow Cytometric Analysis
2.11. Statistical Analysis
3. Results
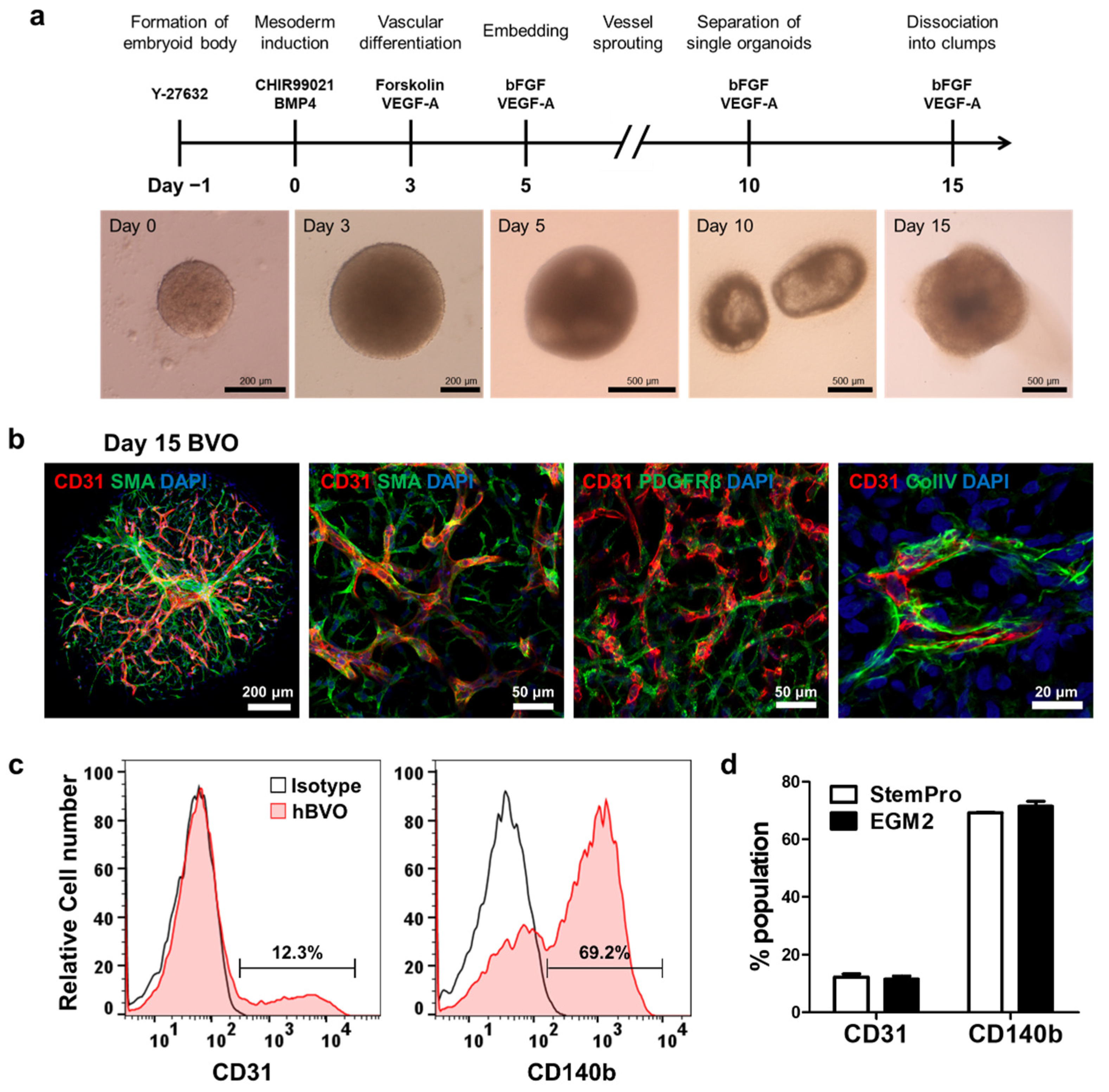
3.1. Generation of hBVOs
3.2. Vascularization of Cerebral Organoids
3.3. Identification of vhCOs
4. Discussion
Supplementary Materials
Author Contributions
Funding
Institutional Review Board Statement
Informed Consent Statement
Data Availability Statement
Conflicts of Interest
References
- Grebenyuk, S.; Ranga, A. Engineering Organoid Vascularization. Front. Bioeng. Biotechnol. 2019, 7, 39. [Google Scholar] [CrossRef] [PubMed] [Green Version]
 - Pham, M.T.; Pollock, K.M.; Rose, M.D.; Cary, W.A.; Stewart, H.R.; Zhou, P.; Nolta, J.A.; Waldau, B. Generation of human vascularized brain organoids. Neuroreport 2018, 29, 588–593. [Google Scholar] [CrossRef] [PubMed]
 - Shi, Y.; Sun, L.; Wang, M.; Liu, J.; Zhong, S.; Li, R.; Li, P.; Guo, L.; Fang, A.; Chen, R.; et al. Vascularized human cortical organoids (vOrganoids) model cortical development in vivo. PLoS Biol. 2020, 18, e3000705. [Google Scholar] [CrossRef] [PubMed]
 - Palikuqi, B.; Nguyen, D.T.; Li, G.; Schreiner, R.; Pellegata, A.F.; Liu, Y.; Redmond, D.; Geng, F.; Lin, Y.; Gomez-Salinero, J.M.; et al. Adaptable haemodynamic endothelial cells for organogenesis and tumorigenesis. Nature 2020, 585, 426–432. [Google Scholar] [CrossRef] [PubMed]
 - Thomsen, M.S.; Routhe, L.J.; Moos, T. The vascular basement membrane in the healthy and pathological brain. J. Cereb. Blood Flow Metab. 2017, 37, 3300–3317. [Google Scholar] [CrossRef] [PubMed]
 - Wimmer, R.A.; Leopoldi, A.; Aichinger, M.; Kerjaschki, D.; Penninger, J.M. Generation of blood vessel organoids from human pluripotent stem cells. Nat. Protoc. 2019, 14, 3082–3100. [Google Scholar] [CrossRef]
 - Wimmer, R.A.; Leopoldi, A.; Aichinger, M.; Wick, N.; Hantusch, B.; Novatchkova, M.; Taubenschmid, J.; Hammerle, M.; Esk, C.; Bagley, J.A.; et al. Human blood vessel organoids as a model of diabetic vasculopathy. Nature 2019, 565, 505–510. [Google Scholar] [CrossRef] [PubMed]
 - Tata, M.; Ruhrberg, C.; Fantin, A. Vascularisation of the central nervous system. Mech. Dev. 2015, 138, 26–36. [Google Scholar] [CrossRef] [PubMed]
 - Choi, S.A.; An, J.H.; Lee, S.H.; Lee, G.H.; Yang, H.J.; Jeong, P.S.; Cha, J.J.; Lee, S.; Park, Y.H.; Song, B.S.; et al. Comparative Evaluation of Hormones and Hormone-Like Molecule in Lineage Specification of Human Induced Pluripotent Stem Cells. Int. J. Stem Cells 2019, 12, 240–250. [Google Scholar] [CrossRef] [PubMed]
 - Pauty, J.; Usuba, R.; Takahashi, H.; Suehiro, J.; Fujisawa, K.; Yano, K.; Nishizawa, T.; Matsunaga, Y.T. A Vascular Permeability Assay Using an In Vitro Human Microvessel Model Mimicking the Inflammatory Condition. Nanotheranostics 2017, 1, 103–113. [Google Scholar] [CrossRef] [Green Version]
 - Cho, C.F.; Wolfe, J.M.; Fadzen, C.M.; Calligaris, D.; Hornburg, K.; Chiocca, E.A.; Agar, N.Y.R.; Pentelute, B.L.; Lawler, S.E. Blood-brain-barrier spheroids as an in vitro screening platform for brain-penetrating agents. Nat. Commun. 2017, 8, 15623. [Google Scholar] [CrossRef] [PubMed]
 - Zudaire, E.; Gambardella, L.; Kurcz, C.; Vermeren, S. A computational tool for quantitative analysis of vascular networks. PLoS ONE 2011, 6, e27385. [Google Scholar] [CrossRef] [PubMed] [Green Version]
 - Armulik, A.; Genove, G.; Mae, M.; Nisancioglu, M.H.; Wallgard, E.; Niaudet, C.; He, L.; Norlin, J.; Lindblom, P.; Strittmatter, K.; et al. Pericytes regulate the blood-brain barrier. Nature 2010, 468, 557–561. [Google Scholar] [CrossRef] [Green Version]
 - Obermeier, B.; Daneman, R.; Ransohoff, R.M. Development, maintenance and disruption of the blood-brain barrier. Nat. Med. 2013, 19, 1584–1596. [Google Scholar] [CrossRef] [PubMed]
 - Bergmann, S.; Lawler, S.E.; Qu, Y.; Fadzen, C.M.; Wolfe, J.M.; Regan, M.S.; Pentelute, B.L.; Agar, N.Y.R.; Cho, C.F. Blood-brain-barrier organoids for investigating the permeability of CNS therapeutics. Nat. Protoc. 2018, 13, 2827–2843. [Google Scholar] [CrossRef] [PubMed] [Green Version]
 - Kurz, H. Cell lineages and early patterns of embryonic CNS vascularization. Cell Adhes. Migr. 2009, 3, 205–210. [Google Scholar] [CrossRef] [PubMed] [Green Version]
 - Kaushik, G.; Gupta, K.; Harms, V.; Torr, E.; Evans, J.; Johnson, H.J.; Soref, C.; Acevedo-Acevedo, S.; Antosiewicz-Bourget, J.; Mamott, D.; et al. Engineered Perineural Vascular Plexus for Modeling Developmental Toxicity. Adv. Healthc. Mater. 2020, 9, e2000825. [Google Scholar] [CrossRef] [PubMed]
 - Amtul, Z.; Hepburn, J.D. Protein markers of cerebrovascular disruption of neurovascular unit: Immunohistochemical and imaging approaches. Rev. Neurosci. 2014, 25, 481–507. [Google Scholar] [CrossRef]
 - Winkler, E.A.; Birk, H.; Burkhardt, J.K.; Chen, X.; Yue, J.K.; Guo, D.; Rutledge, W.C.; Lasker, G.F.; Partow, C.; Tihan, T.; et al. Reductions in brain pericytes are associated with arteriovenous malformation vascular instability. J. Neurosurg. 2018, 129, 1464–1474. [Google Scholar] [CrossRef] [Green Version]
 - Ottone, C.; Krusche, B.; Whitby, A.; Clements, M.; Quadrato, G.; Pitulescu, M.E.; Adams, R.H.; Parrinello, S. Direct cell-cell contact with the vascular niche maintains quiescent neural stem cells. Nat. Cell Biol. 2014, 16, 1045–1056. [Google Scholar] [CrossRef] [Green Version]
 - Delgado, A.C.; Ferron, S.R.; Vicente, D.; Porlan, E.; Perez-Villalba, A.; Trujillo, C.M.; D’Ocon, P.; Farinas, I. Endothelial NT-3 delivered by vasculature and CSF promotes quiescence of subependymal neural stem cells through nitric oxide induction. Neuron 2014, 83, 572–585. [Google Scholar] [CrossRef] [Green Version]
 - Rafii, S.; Butler, J.M.; Ding, B.S. Angiocrine functions of organ-specific endothelial cells. Nature 2016, 529, 316–325. [Google Scholar] [CrossRef] [PubMed] [Green Version]
 - Calvo, C.F.; Fontaine, R.H.; Soueid, J.; Tammela, T.; Makinen, T.; Alfaro-Cervello, C.; Bonnaud, F.; Miguez, A.; Benhaim, L.; Xu, Y.; et al. Vascular endothelial growth factor receptor 3 directly regulates murine neurogenesis. Genes Dev. 2011, 25, 831–844. [Google Scholar] [CrossRef] [Green Version]
 - Jin, K.; Zhu, Y.; Sun, Y.; Mao, X.O.; Xie, L.; Greenberg, D.A. Vascular endothelial growth factor (VEGF) stimulates neurogenesis in vitro and in vivo. Proc. Natl. Acad. Sci. USA 2002, 99, 11946–11950. [Google Scholar] [CrossRef] [PubMed] [Green Version]
 - Bhaduri, A.; Andrews, M.G.; Leon, W.M.; Jung, D.; Shin, D.; Allen, D.; Jung, D.; Schmunk, G.; Haeussler, M.; Salma, J.; et al. Cell stress in cortical organoids impairs molecular subtype specification. Nature 2020, 578, 142–148. [Google Scholar] [CrossRef] [PubMed]
 - Paredes, I.; Himmels, P.; de Almodovar, C.R. Neurovascular Communication during CNS Development. Dev. Cell 2018, 45, 10–32. [Google Scholar] [CrossRef] [PubMed] [Green Version]
 




Publisher’s Note: MDPI stays neutral with regard to jurisdictional claims in published maps and institutional affiliations.  | 
© 2021 by the authors. Licensee MDPI, Basel, Switzerland. This article is an open access article distributed under the terms and conditions of the Creative Commons Attribution (CC BY) license (https://creativecommons.org/licenses/by/4.0/).
Share and Cite
Ahn, Y.; An, J.-H.; Yang, H.-J.; Lee, D.G.; Kim, J.; Koh, H.; Park, Y.-H.; Song, B.-S.; Sim, B.-W.; Lee, H.J.; et al. Human Blood Vessel Organoids Penetrate Human Cerebral Organoids and Form a Vessel-Like System. Cells 2021, 10, 2036. https://doi.org/10.3390/cells10082036
Ahn Y, An J-H, Yang H-J, Lee DG, Kim J, Koh H, Park Y-H, Song B-S, Sim B-W, Lee HJ, et al. Human Blood Vessel Organoids Penetrate Human Cerebral Organoids and Form a Vessel-Like System. Cells. 2021; 10(8):2036. https://doi.org/10.3390/cells10082036
Chicago/Turabian StyleAhn, Yujin, Ju-Hyun An, Hae-Jun Yang, Dong Gil Lee, Jieun Kim, Hyebin Koh, Young-Ho Park, Bong-Seok Song, Bo-Woong Sim, Hong J. Lee, and et al. 2021. "Human Blood Vessel Organoids Penetrate Human Cerebral Organoids and Form a Vessel-Like System" Cells 10, no. 8: 2036. https://doi.org/10.3390/cells10082036
APA StyleAhn, Y., An, J.-H., Yang, H.-J., Lee, D. G., Kim, J., Koh, H., Park, Y.-H., Song, B.-S., Sim, B.-W., Lee, H. J., Lee, J.-H., & Kim, S.-U. (2021). Human Blood Vessel Organoids Penetrate Human Cerebral Organoids and Form a Vessel-Like System. Cells, 10(8), 2036. https://doi.org/10.3390/cells10082036
        
                                                
