Direct Amidation to Access 3-Amido-1,8-Naphthalimides Including Fluorescent Scriptaid Analogues as HDAC Inhibitors
Abstract
1. Introduction
2. Results and Discussion
2.1. Methodology
2.2. Scriptaid Analogues
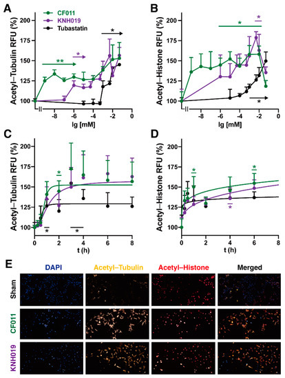
2.3. HDAC Inhibition
3. Conclusions
Supplementary Materials
Author Contributions
Funding
Institutional Review Board Statement
Informed Consent Statement
Data Availability Statement
Acknowledgments
Conflicts of Interest
References
- Duke, R.M.; Veale, E.B.; Pfeffer, F.M.; Kruger, P.E.; Gunnlaugsson, T. Colorimetric and Fluorescent Anion Sensors: An Overview of Recent Developments in the Use of 1,8-Naphthalimide-Based Chemosensors. Chem. Soc. Rev. 2010, 39, 3936–3953. [Google Scholar] [CrossRef]
- Ashton, T.D.; Jolliffe, K.A.; Pfeffer, F.M. Luminescent Probes for the Bioimaging of Small Anionic Species in Vitro and in Vivo. Chem. Soc. Rev. 2015, 44, 4547–4595. [Google Scholar] [CrossRef] [PubMed]
- Fleming, C.L.; Nalder, T.D.; Doeven, E.H.; Barrow, C.J.; Pfeffer, F.M.; Ashton, T.D. Synthesis of N-Substituted 4-Hydroxynaphthalimides Using Palladium-Catalysed Hydroxylation. Dye Pigment. 2016, 126, 118–120. [Google Scholar] [CrossRef]
- Nalder, T.D.; Ashton, T.D.; Pfeffer, F.M.; Marshall, S.N.; Barrow, C.J. 4-Hydroxy-N-Propyl-1,8-Naphthalimide Esters: New Fluorescence-Based Assay for Analysing Lipase and Esterase Activity. Biochimie 2016, 128–129, 127–132. [Google Scholar] [CrossRef] [PubMed]
- Zhang, X.; Song, Y.; Liu, M.; Li, H.; Sun, H.; Sun, M.; Yu, H. Visual Sensing of CO2 in Air with a 3-Position Modified Naphthalimide-Derived Organogelator Based on a Fluoride Ion-Induced Strategy. Dye Pigment. 2019, 160, 799–805. [Google Scholar] [CrossRef]
- Guo, T.; Cui, L.; Shen, J.; Wang, R.; Zhu, W.; Xu, Y.; Qian, X. A Dual-Emission and Large Stokes Shift Fluorescence Probe for Real-Time Discrimination of ROS/RNS and Imaging in Live Cells. Chem. Commun. 2013, 49, 1862–1864. [Google Scholar] [CrossRef] [PubMed]
- Ao, X.; Bright, S.A.; Taylor, N.C.; Elmes, R.B.P. 2-Nitroimidazole Based Fluorescent Probes for Nitroreductase; Monitoring Reductive Stress: In Cellulo. Org. Biomol. Chem. 2017, 15, 6104–6108. [Google Scholar] [CrossRef]
- Wang, K.R.; Qian, F.; Wang, X.M.; Tan, G.H.; Rong, R.X.; Cao, Z.R.; Chen, H.; Zhang, P.Z.; Li, X.L. Cytotoxic Activity and DNA Binding of Naphthalimide Derivatives with Amino Acid and Dichloroacetamide Functionalizations. Chin. Chem. Lett. 2014, 25, 1087–1093. [Google Scholar] [CrossRef]
- Xie, L.; Xu, Y.; Wang, F.; Liu, J.; Qian, X.; Cui, J. Synthesis of New Amonafide Analogues via Coupling Reaction and Their Cytotoxic Evaluation and DNA-Binding Studies. Bioorg. Med. Chem. 2009, 17, 804–810. [Google Scholar] [CrossRef]
- Van Quaquebeke, E.; Mahieu, T.; Dumont, P.; Dewelle, J.; Ribaucour, F.; Simon, G.; Sauvage, S.; Gaussin, J.F.; Tuti, J.; El Yazidi, M.; et al. 2,2,2-Trichloro-N-({2-[2-(Dimethylamino)Ethyl]-1,3-Dioxo-2, 3-Dihydro-1H-Benzo[de]Isoquinolin-5-Yl}carbamoyl)Acetamide (UNBS3157), a Novel Nonhematotoxic Naphthalimide Derivative with Potent Antitumor Activity. J. Med. Chem. 2007, 50, 4122–4134. [Google Scholar] [CrossRef]
- Hearn, K.N.; Nalder, T.D.; Cox, R.P.; Maynard, H.D.; Bell, T.D.M.; Pfeffer, F.M.; Ashton, T.D. Modular Synthesis of 4-Aminocarbonyl Substituted 1,8-Naphthalimides and Application in Single Molecule Fluorescence Detection. Chem. Commun. 2017, 53, 12298–12301. [Google Scholar] [CrossRef] [PubMed]
- Sharma, H.; Tan, N.K.; Trinh, N.; Yeo, J.H.; New, E.J.; Pfeffer, F.M. A Fluorescent Naphthalimide NADH Mimic for Continuous and Reversible Sensing of Cellular Redox State. Chem. Commun. 2020, 56, 2240–2243. [Google Scholar] [CrossRef] [PubMed]
- Kamal, A.; Bolla, N.R.; Srikanth, P.S.; Srivastava, A.K. Naphthalimide Derivatives with Therapeutic Characteristics: A Patent Review. Expert Opin. Ther. Pat. 2013, 23, 299–317. [Google Scholar] [CrossRef] [PubMed]
- Banerjee, S.; Veale, E.B.; Phelan, C.M.; Murphy, S.A.; Tocci, G.M.; Gillespie, L.J.; Frimannsson, D.O.; Kelly, J.M.; Gunnlaugsson, T. Recent Advances in the Development of 1,8-Naphthalimide Based DNA Targeting Binders, Anticancer and Fluorescent Cellular Imaging Agents. Chem. Soc. Rev. 2013, 42, 1601–1618. [Google Scholar] [CrossRef]
- Kern, S.E.; Su, G.H.; Sohn, T.A.; Ryu, B. A Novel Histone Deacetylase Inhibitor Identified by High-Throughput Transcriptional Screening of a Compound Library. Cancer Res. 2000, 60, 3137–3142. [Google Scholar]
- Zee-Cheng, R.K.Y.; Cheng, C.C. N-(Aminoalkyl)Imide Antineoplastic Agents. Synthesis and Biological Activity. J. Med. Chem. 1985, 28, 1216–1222. [Google Scholar] [CrossRef]
- Tomczyk, M.D.; Walczak, K.Z. 1,8-Naphthalimide Based DNA Intercalators and Anticancer Agents. A Systematic Review from 2007 to 2017. Eur. J. Med. Chem. 2018, 159, 393–422. [Google Scholar] [CrossRef]
- Brider, T.; Redko, B.; Grynszpan, F.; Gellerman, G. Three Overlooked Chemical Approaches toward 3-Naphthalimide Amonafide N-Derivatives. Tetrahedron Lett. 2014, 55, 6675–6679. [Google Scholar] [CrossRef]
- Gellerman, G. Recent Developments in the Synthesis and Applications of Anticancer Amonafide Derivatives. A Mini Review. Lett. Drug Des. Discov. 2016, 13, 47–63. [Google Scholar] [CrossRef]
- Bassett, S.A.; Barnett, M.P.G. The Role of Dietary Histone Deacetylases (HDACs) Inhibitors in Health and Disease. Nutrients 2014, 6, 4273–4301. [Google Scholar] [CrossRef]
- Kim, H.; Bae, S. Histone Deacetylase Inhibitors: Molecular Mechanisms of Action and Clinical Trials as Anti-Cancer Drugs. Am. J. Transl. Res. 2011, 3, 166–179. [Google Scholar]
- Dokmanovic, M.; Clarke, C.; Marks, P.A. Histone Deacetylase Inhibitors: Overview and Perspectives. Mol. Cancer Res. 2007, 5, 981–989. [Google Scholar] [CrossRef] [PubMed]
- Marks, P.A.; Breslow, R. Dimethyl Sulfoxide to Vorinostat: Development of This Histone Deacetylase Inhibitor as an Anticancer Drug. Nat. Biotechnol. 2007, 25, 84–90. [Google Scholar] [CrossRef] [PubMed]
- Ramalingam, S.S.; Belani, C.P.; Ruel, C.; Frankel, P.; Gitlitz, B.; Koczywas, M.; Espinoza-Delgado, I.; Gandara, D. Phase II Study of Belinostat (PXD101), a Histone Deacetylase Inhibitor, for Second Line Therapy of Advanced Malignant Pleural Mesothelioma. J. Thorac. Oncol. 2009, 4, 97–101. [Google Scholar] [CrossRef] [PubMed]
- Ellis, L.; Pan, Y.; Smyth, G.K.; George, D.J.; McCormack, C.; Williams-Truax, R.; Mita, M.; Beck, J.; Burris, H.; Ryan, G.; et al. Histone Deacetylase Inhibitor Panobinostat Induces Clinical Responses with Associated Alterations in Gene Expression Profiles in Cutaneous T-Cell Lymphoma. Clin. Cancer Res. 2008, 14, 4500–4510. [Google Scholar] [CrossRef] [PubMed]
- Prince, H.M.; Dickinson, M.; Khot, A. Romidepsin for Cutaneous T-Cell Lymphoma. Future Oncol. 2013, 9, 1819–1827. [Google Scholar] [CrossRef]
- Manal, M.; Chandrasekar, M.J.N.; Gomathi Priya, J.; Nanjan, M.J. Inhibitors of Histone Deacetylase as Antitumor Agents: A Critical Review. Bioorg. Chem. 2016, 67, 18–42. [Google Scholar] [CrossRef]
- Bertrand, P.; Roche, J. Inside HDACs with More Selective HDAC Inhibitors. Eur. J. Med. Chem. 2016, 121, 451–483. [Google Scholar] [CrossRef]
- Thaler, F.; Mercurio, C. Towards Selective Inhibition of Histone Deacetylase Isoforms: What Has Been Achieved, Where We Are and What Will Be Next. ChemMedChem 2014, 9, 523–536. [Google Scholar] [CrossRef]
- Yang, F.; Zhao, N.; Ge, D.; Chen, Y. Next-Generation of Selective Histone Deacetylase Inhibitors. RSC Adv. 2019, 9, 19571–19583. [Google Scholar] [CrossRef]
- Wang, X.X.; Wan, R.Z.; Liu, Z.P. Recent Advances in the Discovery of Potent and Selective HDAC6 Inhibitors. Eur. J. Med. Chem. 2018, 143, 1406–1418. [Google Scholar] [CrossRef]
- Witt, O.; Deubzer, H.E.; Milde, T.; Oehme, I. HDAC Family: What Are the Cancer Relevant Targets? Cancer Lett. 2009, 277, 8–21. [Google Scholar] [CrossRef]
- Hai, Y.; Christianson, D.W. Histone Deacetylase 6 Structure and Molecular Basis of Catalysis and Inhibition. Nat. Chem. Biol. 2016, 12, 741–747. [Google Scholar] [CrossRef] [PubMed]
- Liu, Y.; Li, L.; Min, J. Structural Biology: HDAC6 Finally Crystal Clear. Nat. Chem. Biol. 2016, 12, 660–661. [Google Scholar] [CrossRef] [PubMed]
- Haggarty, S.J.; Koeller, K.M.; Wong, J.C.; Grozinger, C.M.; Schreiber, S.L. Domain-Selective Small-Molecule Inhibitor of Histone Deacetylase 6 (HDAC6)-Mediated Tubulin Deacetylation. Proc. Natl. Acad. Sci. USA 2003, 100, 4389–4394. [Google Scholar] [CrossRef]
- Santo, L.; Hideshima, T.; Kung, A.L.; Tseng, J.C.; Tamang, D.; Yang, M.; Jarpe, M.; Van Duzer, J.H.; Mazitschek, R.; Ogier, W.C.; et al. Preclinical Activity, Pharmacodynamic, and Pharmacokinetic Properties of a Selective HDAC6 Inhibitor, ACY-1215, in Combination with Bortezomib in Multiple Myeloma. Blood 2012, 119, 2579–2589. [Google Scholar] [CrossRef]
- Kalin, J.H.; Butler, K.V.; Kozikowski, A.P. Creating Zinc Monkey Wrenches in the Treatment of Epigenetic Disorders. Curr. Opin. Chem. Biol. 2009, 13, 263–271. [Google Scholar] [CrossRef]
- Gillet, N.; Vandermeers, F.; de Brogniez, A.; Florins, A.; Nigro, A.; François, C.; Bouzar, A.-B.; Verlaeten, O.; Stern, E.; Lambert, D.M.; et al. Chemoresistance to Valproate Treatment of Bovine Leukemia Virus-Infected Sheep; Identification of Improved HDAC Inhibitors. Pathogens 2012, 1, 65–82. [Google Scholar] [CrossRef]
- Ho, Y.H.; Wang, K.J.; Hung, P.Y.; Cheng, Y.S.; Liu, J.R.; Fung, S.T.; Liang, P.H.; Chern, J.W.; Yu, C.W. A Highly HDAC6-Selective Inhibitor Acts as a Fluorescent Probe. Org. Biomol. Chem. 2018, 16, 7820–7832. [Google Scholar] [CrossRef]
- Rudebeck, E.E.; Cox, R.P.; Bell, T.D.M.; Acharya, R.; Feng, Z.; Gueven, N.; Ashton, T.D.; Pfeffer, F.M. Mixed Alkoxy/Hydroxy 1,8-Naphthalimides: Expanded Fluorescence Colour Palette and in Vitro Bioactivity. Chem. Commun. 2020, 56, 6866–6869. [Google Scholar] [CrossRef] [PubMed]
- Fleming, C.L.; Natoli, A.; Schreuders, J.; Devlin, M.; Yoganantharajah, P.; Gibert, Y.; Leslie, K.G.; New, E.J.; Ashton, T.D.; Pfeffer, F.M. Highly Fluorescent and HDAC6 Selective Scriptaid Analogues. Eur. J. Med. Chem. 2019, 162, 321–333. [Google Scholar] [CrossRef]
- Dou, W.-T.; Qin, Z.-Y.; Li, J.; Zhou, D.-M.; He, X.-P. Self-Assembled Sialyllactosyl Probes with Aggregation-Enhanced Properties for Ratiometric Detection and Blocking of Influenza Viruses. Sci. Bull. 2019, 64, 1902–1909. [Google Scholar] [CrossRef]
- Sedgwick, A.C.; Yan, K.-C.; Mangel, D.N.; Shang, Y.; Steinbrueck, A.; Han, H.-H.; Brewster, J.T.; Hu, X.-L.; Snelson, D.W.; Lynch, V.M.; et al. Deferasirox (ExJade): An FDA-Approved AIEgen Platform with Unique Photophysical Properties. J. Am. Chem. Soc. 2021, 143, 1278–1283. [Google Scholar] [CrossRef] [PubMed]
- Moseley, J.D.; Moss, W.O.; Welham, M.J.; Ancell, C.L.; Banister, J.; Bowden, S.A.; Norton, G.; Young, M.J. A New Approach to Rapid Parallel Development of Four Neurokinin Antagonists. Part 2. Synthesis of ZD6021 Cyano Acid. Org. Process Res. Dev. 2003, 7, 58–66. [Google Scholar] [CrossRef]
- Fleming, C.L.; Ashton, T.D.; Nowell, C.; Devlin, M.; Natoli, A.; Schreuders, J.; Pfeffer, F.M. A Fluorescent Histone Deacetylase (HDAC) Inhibitor for Cellular Imaging. Chem. Commun. 2015, 51, 7827–7830. [Google Scholar] [CrossRef] [PubMed]
- Choi, Y.J.; Kang, M.H.; Hong, K.; Kim, J.H. Tubastatin A Inhibits HDAC and Sirtuin Activity Rather than Being a HDAC6-Specific Inhibitor in Mouse Oocytes. Aging 2019, 11, 1759–1777. [Google Scholar] [CrossRef]







| Compound | λabs (nm) | λem (nm) | Stokes Shift (nm) | Φf † |
|---|---|---|---|---|
| 6 | 344, 385 ‡ | 435 | 91, 50 | 0.02 |
| 7 | 341, 383 ‡ | 439 | 98, 56 | 0.04 |
| 8 | 343, 383 ‡ | 441 | 98, 58 | 0.02 |
| 9 | 345, 367 ‡ | 442 | 97, 75 | 0.06 |
| Compound | λabs (nm) | λem (nm) | Stokes Shift (nm) | Φf † |
|---|---|---|---|---|
| KNH019 | 343, 386 ‡ | 437 | 94, 51 | 0.03 |
| KNH020 | 343, 374 ‡ | 437 | 94, 63 | 0.05 |
| KNH021 | 341, 383 ‡ | 435 | 94, 54 | 0.04 |
| Average Enzyme Isoform Activity (%) † HDAC6: 0.01 μM; HDAC1 3, 8, 11: 1.0 μM | |||||
|---|---|---|---|---|---|
| Compound | HDAC1 | HDAC3 | HDAC6 | HDAC8 | HDAC11 |
| scriptaid | 43.2% | 43.8% | 39.8% | 60.3% | 78.6% |
| KNH019 | 36.3% | 24.1% | 20.4% | 69.3% | 67.5% |
| KNH020 | 38.7% | 17.2% | 19.7% | 93.4% | 58.7% |
| KNH021 | 29.8% | 20.1% | 20.3% | 50.4% | 90.7% |
| Isoform IC50 (μM) † and Selectivity Factor (SF) against HDAC6 | |||||
|---|---|---|---|---|---|
| Compound | HDAC1 | HDAC3 | HDAC6 | HDAC8 | HDAC11 |
| scriptaid | 1.74 ± 0.04 (145) | 0.37 ± 0.04 (31) | 0.012 ± 0.002 | 1.52 ± 0.007 (127) | 0.36 ± 0.02 (30) |
| CF010 | 0.59 ± 0.02 (123) | 0.11 ± 0.004 (23) | 0.0048 ± 0.0002 | 1.52 ± 0.08 (317) | 0.08 ± 0.03 (16) |
| CF011 | 1.98 ± 0.04 (566) | 0.36 ± 0.0007 (103) | 0.0035 ± 0.0002 | 2.46 ± 0.11 (703) | 0.15 ± 0.02 (43) |
| KNH019 | 0.091 ± 0.006 (91) | 0.064 ± 0.0002 (64) | 0.0010 ± 0.000005 | 2.95 ± 0.46 (2950) | 0.29 ± 0.035 (290) |
| KNH020 | 0.087 ± 0.007 (150) | 0.027 ± 0.003 (47) | 0.00058 ± 0.000002 | 4.33 ± 0.39 (7466) | 0.24 ± 0.011 (413) |
| KNH021 | 0.037 ± 0.002 (38) | 0.032 ± 0.001 (332) | 0.00097 ± 0.00005 | 0.95 ± 0.05 (981) | 2.16 ± 0.14 (2234) |
Publisher’s Note: MDPI stays neutral with regard to jurisdictional claims in published maps and institutional affiliations. |
© 2021 by the authors. Licensee MDPI, Basel, Switzerland. This article is an open access article distributed under the terms and conditions of the Creative Commons Attribution (CC BY) license (https://creativecommons.org/licenses/by/4.0/).
Share and Cite
Hearn, K.N.; Ashton, T.D.; Acharya, R.; Feng, Z.; Gueven, N.; Pfeffer, F.M. Direct Amidation to Access 3-Amido-1,8-Naphthalimides Including Fluorescent Scriptaid Analogues as HDAC Inhibitors. Cells 2021, 10, 1505. https://doi.org/10.3390/cells10061505
Hearn KN, Ashton TD, Acharya R, Feng Z, Gueven N, Pfeffer FM. Direct Amidation to Access 3-Amido-1,8-Naphthalimides Including Fluorescent Scriptaid Analogues as HDAC Inhibitors. Cells. 2021; 10(6):1505. https://doi.org/10.3390/cells10061505
Chicago/Turabian StyleHearn, Kyle N., Trent D. Ashton, Rameshwor Acharya, Zikai Feng, Nuri Gueven, and Frederick M. Pfeffer. 2021. "Direct Amidation to Access 3-Amido-1,8-Naphthalimides Including Fluorescent Scriptaid Analogues as HDAC Inhibitors" Cells 10, no. 6: 1505. https://doi.org/10.3390/cells10061505
APA StyleHearn, K. N., Ashton, T. D., Acharya, R., Feng, Z., Gueven, N., & Pfeffer, F. M. (2021). Direct Amidation to Access 3-Amido-1,8-Naphthalimides Including Fluorescent Scriptaid Analogues as HDAC Inhibitors. Cells, 10(6), 1505. https://doi.org/10.3390/cells10061505

