Pioglitazone Ameliorates Acute Endotoxemia-Induced Acute on Chronic Renal Dysfunction in Cirrhotic Ascitic Rats
Abstract
:1. Introduction
2. Materials and Methods
2.1. Methods
2.2. Urine Sample Collection
2.3. Hemodynamic Measurements in the Days of Tissue Collections
2.4. Measurement of Various Plasma Pathogenic Factors
2.5. Isolated Renal Perfusion Study
2.6. Tissue Profiles
2.7. Flow Cytometry
2.8. Materials
2.9. Statistical Analysis
3. Results
3.1. Cirrhotic BDL Rats Are Characterized by Progressive Renal Dysfunction that Can Be Attenuated by Chronic Pioglitazone Treatment
3.2. Chronic Pioglitazone Treatment Suppressed Serum Endotoxin, TNFα, IL-6, ALT and Total Bilirubin in Advanced Cirrhotic Rats
3.3. Acute LPS Administration Downregulated Renal PPARγ Expression and Increased Renal M1 Macrophage Infiltration and Inflammation in Cirrhotic Ascitic Rats
3.4. Effects of Chronic Pioglitazone Pre-Treatment Suppressed LPS-Induced TNFα -Mediated Renal Injury and Fibrosis in Cirrhotic Ascitic Rats
3.5. Chronic PPARγ Agonist Pioglitazone Pre-Treatment Attenuates the LPS-Induced TNFα-Mediated Increase in Renal Vascular Resistance (RVR) in Cirrhotic Ascitic Rats
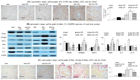
3.6. Chronic Pioglitazone Pre-Treatment Attenuated LPS-Induced TNFα/NFκB-Mediated Renal Tissue and Renal Vascular Inflammation in BDL Rats
4. Discussion
5. Conclusions
Author Contributions
Funding
Institutional Review Board Statement
Data Availability Statement
Acknowledgments
Conflicts of Interest
References
- McAvoy, N.C.; Semple, S.; Richards, J.M.J.; Robson, A.J.; Patel, D.; Jardine, A.G.M.; Leyland, K.; Cooper, A.S.; Newby, D.E.; Hayes, P.C. Differential visceral blood flow in the hyperdynamic circulation of patients with liver cirrhosis. Aliment. Pharmacol. Ther. 2016, 43, 947–954. [Google Scholar] [CrossRef] [PubMed]
- Lin, H.C.; Yang, Y.Y.; Tsai, T.H.; Huang, C.M.; Huang, Y.T.; Lee, F.Y.; Liu, T.T.; Lee, S.D. The relationship between endotoxemia and hepatic endocannabinoids in cirrhotic rats with portal hypertension. J. Hepatol. 2011, 54, 1145–1153. [Google Scholar] [CrossRef] [PubMed]
- Trebicka, J.; Krag, A.; Gansweid, S.; Appenrodt, B.; Schiedermaier, P.; Sauerbruch, T.; Spengler, U. Endotoxin and tumor necrosis factor-receptor levels in portal and hepatic vein of patients with alcoholic liver cirrhosis receiving elective transjugular intrahepatic portosystemic shunt. Eur. J. Gastroenterol. Hepatol. 2011, 23, 1218–1225. [Google Scholar] [CrossRef]
- Peng, J.L.; Techasatian, W.; Hato, T.; Liangpunsakul, S. Role of endotoxemia in causing renal dysfunction in cirrhosis. Investig. Med. 2020, 68, 26–29. [Google Scholar] [CrossRef]
- Nakatani, Y.; Fukui, H.; Kitano, H.; Nagamoto, I.; Tsujimoto, T.; Kuriyama, S.; Kikuchi, E.; Hoppou, K.; Tsujii, T. Endotoxin clearance and its relation to hepatic and renal disturbances in rats with liver cirrhosis. Liver Int. 2001, 21, 64–70. [Google Scholar] [CrossRef]
- Sole, C.; Sola, E.; Morales-Ruiz, M.; Huelin, P.; Carol, M.; Moreira, R.; Graupera, I.; Pose, E.; Napoleone, L.; De Prada, G.; et al. Characterization of systemic inflammatory response in hepatorenal syndrome in cirrhosis. A major role for il-6, TNF-alpha, and VCAM. J. Hepatol. 2018, 68, 698. [Google Scholar] [CrossRef]
- Hu, Z.H.; Kong, Y.Y.; Ren, J.J.; Huang, T.J.; Wang, Y.Q.; Liu, L.X. Kidney and lung tissue modifications after BDL-induced liver injury in mice are associated with increased expression of IGFBPrP1 and activation of the NF-κB inflammation pathway. Int. J. Clin. Exp. Pathol. 2020, 13, 192. [Google Scholar]
- Van Lambalgen, A.A.; Van Kraats, A.A.; Van den Bos, G.C.; Stel, H.V.; Straub, J.; Donker, A.J.; Thijs, L.G. Renal function and metabolism during endotoxemia in rats: Role of hypoperfusion. Circ. Shock 1991, 35, 164–173. [Google Scholar]
- Huang, L.T.; Hung, J.F.; Chen, C.C.; Hsieh, C.S.; Yu, H.R.; Hsu, C.N.; Tain, Y.L. Endotoxemia exacerbates kidney injury and increases asymmetric dimethylarginine in young bile duct–ligated rats. Shock 2012, 37, 441–448. [Google Scholar] [CrossRef]
- Chou, Y.T.; Liu, T.T.; Yang, U.C.; Huang, C.C.; Liu, C.W.; Huang, S.F.; Li, T.H.; Liu, H.M.; Lin, M.W.; Yang, Y.Y.; et al. Intestinal SIRT1 Deficiency-Related Intestinal Inflammation and Dysbiosis Aggravate TNFα-Mediated Renal Dysfunction in Cirrhotic Ascitic Mice. Int. J. Mol. Sci. 2021, 22, 1233. [Google Scholar] [CrossRef]
- Majid, D.S. Tumor necrosis factor-α and kidney function: Experimental findings in mice. Adv. Exp. Med. Biol. 2011, 691, 471–480. [Google Scholar]
- Shahid, M.; Francis, J.; Majid, D.S. Tumor necrosis factor-α induces renal vasoconstriction as well as natriuresis in mice. Am. J. Physiol. 2008, 295, 1836–1844. [Google Scholar] [CrossRef] [Green Version]
- Kalambokis, G.N.; Mouzaki, A.; Rodi, M.; Pappas, K.; Fotopoulos, A.; Xourgia, X.; Tsianos, E.V. Rifaximin improves systemic hemodynamics and renal function in patients with alcohol-related cirrhosis and ascites. Clin. Gastroenterol. Hepatol. 2012, 10, 815–818. [Google Scholar] [CrossRef]
- Corrales, P.; Izquierdo-Lahuerta, A.; Medina-Gómez, G. Maintenance of kidney metabolic homeostasis by PPAR gamma. Int. J. Mol. Sci. 2018, 19, 2063. [Google Scholar] [CrossRef] [Green Version]
- Rodriguez, W.E.; Tyagi, N.; Joshua, I.G.; Passmore, J.C.; Fleming, J.T.; Falcone, J.C.; Tyagi, S.C. Pioglitazone mitigates renal glomerular vascular changes in high-fat, high-calorie-induced type 2 diabetes mellitus. Am. J. Physiol. Renal Physiol. 2006, 291, 694–701. [Google Scholar] [CrossRef] [PubMed] [Green Version]
- Liu, D.; Xiong Zeng, B.; Shang, Y. Decreased Expression of Peroxisome Proliferator-Activated Receptor γ in Endotoxin-Induced Acute Lung Injury. Physiol. Res. 2006, 55, 291–299. [Google Scholar]
- Collin, M.; Patel, N.S.; Dugo, L.; Thiemermann, C. Role of peroxisome proliferator-activated receptor-γ in the protection afforded by 15-deoxyΔ12, 14 prostaglandin J2 against the multiple organ failure caused by endotoxin. Crit. Care Med. 2004, 32, 826–831. [Google Scholar] [CrossRef]
- Lee, S.; Kim, W.; Kang, K.P.; Moon, S.O.; Sung, M.J.; Kim, D.H.; Kim, H.J.; Park, S.K. Agonist of peroxisome proliferator-activated receptor-γ, rosiglitazone, reduces renal injury and dysfunction in a murine sepsis model. Nephrol. Dial. Transplant. 2005, 20, 1057–1065. [Google Scholar] [CrossRef] [Green Version]
- Chen, Z.; Yuan, P.; Sun, X.; Tang, K.; Liu, H.; Han, S.; Ye, T.; Liu, X.; Yang, X.; Zeng, J.; et al. Pioglitazone decreased renal calcium oxalate crystal formation by suppressing M1 macrophage polarization via the PPAR-γ-miR-23 axis. Am. J. Physiol. Renal Physiol. 2019, 317, 137–151. [Google Scholar] [CrossRef]
- Zhang, C.; Zhang, Y.; Zhang, C.; Liu, Y.; Liu, Y.; Xu, G. Pioglitazone increases VEGFR3 expression and promotes activation of M2 macrophages via the peroxisome proliferator-activated receptor γ. Mol. Med. Rep. 2019, 19, 2740–2748. [Google Scholar] [CrossRef] [Green Version]
- Wang, N.; Symons, J.D.; Zhang, H.; Jia, Z.; Gonzalez, F.J.; Yang, T. Distinct functions of vascular endothelial and smooth muscle PPARγ in regulation of blood pressure and vascular tone. Toxicol. Pathol. 2009, 37, 21–27. [Google Scholar] [CrossRef] [Green Version]
- Ji, Y.; Liu, J.; Wang, Z.; Li, Z. PPARγ agonist rosiglitazone ameliorates LPS-induced inflammation in vascular smooth muscle cells via the TLR4/TRIF/IRF3/IP-10 signaling pathway. Cytokine 2011, 55, 409–419. [Google Scholar] [CrossRef]
- Lv, X.; Song, J.G.; Li, H.H.; Ao, J.P.; Zhang, P.; Li, Y.S.; Song, S.L.; Wang, X.R. Decreased hepatic peroxisome proliferator-activated receptor-γ contributes to increased sensitivity to endotoxin in obstructive jaundice. World J. Gastroenterol. 2011, 17, 5267. [Google Scholar] [CrossRef]
- Aghaei, I.; Shabani, M.; Doustar, N.; Nazeri, M.; Dehpour, A. Peroxisome proliferator-activated receptor-γ activation attenuates motor and cognition impairments induced by bile duct ligation in a rat model of hepatic cirrhosis. Pharmacol. Biochem. Behav. 2014, 120, 133–139. [Google Scholar] [CrossRef]
- Schwabl, P.; Payer, B.A.; Grahovac, J.; Klein, S.; Horvatits, T.; Mitterhauser, M.; Stift, J.; Boucher, Y.; Trebicka, J.; Trauner, M.; et al. Pioglitazone decreases portosystemic shunting by modulating inflammation and angiogenesis in cirrhotic and non-cirrhotic portal hypertensive rats. J. Hepatol. 2014, 60, 1135–1142. [Google Scholar] [CrossRef]
- Cheng, T.Y.; Lee, W.S.; Huang, H.C.; Lee, F.Y.; Chang, C.C.; Lin, H.C.; Lee, S.D. The effects of pioglitazone in cirrhotic rats with hepatopulmonary syndrome. J. Chin. Med. Assoc. 2017, 80, 683–689. [Google Scholar] [CrossRef]
- Carl, D.E.; Ghosh, S.S.; Gehr, T.W.; Abbate, A.; Toldo, S.; Sanyal, A.J. A model of acute kidney injury in mice with cirrhosis and infection. Liver Int. 2016, 36, 865–873. [Google Scholar] [CrossRef]
- Navasa, M.; Follo, A.; Filella, X.; Jiménez, W.; Francitorra, A.; Planas, R.; Rimola, A.; Arroyo, V.; Rodés, J. Tumor necrosis factor and interleukin-6 in spontaneous bacterial peritonitis in cirrhosis: Relationship with the development of renal impairment and mortality. Hepatology 1998, 27, 1227–1232. [Google Scholar] [CrossRef]
- Hashikata, A.; Yamashita, A.; Suzuki, S.; Nagayasu, S.; Shinjo, T.; Taniguchi, A.; Fukushima, M.; Nakai, Y.; Nin, K.; Watanabe, N.; et al. The inflammation–lipocalin 2 axis may contribute to the development of chronic kidney disease. Nephrol. Dial. Transplant. 2014, 29, 611–618. [Google Scholar] [CrossRef] [Green Version]
- Lei, L.; Li, L.P.; Zeng, Z.; Mu, J.X.; Yang, X.; Zhou, C.; Wang, Z.L.; Zhang, H. Value of urinary KIM-1 and NGAL combined with serum Cys C for predicting acute kidney injury secondary to decompensated cirrhosis. Sci. Rep. 2018, 8, 1–9. [Google Scholar] [CrossRef] [Green Version]
- Allegretti, A.S.; Solà, E.; Ginès, P. Clinical application of kidney biomarkers in cirrhosis. Am. J. Kidney Dis. 2020, 76, 710–719. [Google Scholar] [CrossRef]
- Puthumana, J.; Ariza, X.; Belcher, J.M.; Graupera, I.; Ginès, P.; Parikh, C.R. Urine interleukin 18 and lipocalin 2 are biomarkers of acute tubular necrosis in patients with cirrhosis: A systematic review and meta-analysis. Clin. Gastroenterol. Hepatol. 2017, 15, 1003–1013. [Google Scholar] [CrossRef] [Green Version]
- Ragab, D.; Abdallah, D.M.; El-Abhar, H.S. Cilostazol renoprotective effect: Modulation of PPAR-γ, NGAL, KIM-1 and IL-18 underlies its novel effect in a model of ischemia-reperfusion. PLoS ONE 2014, 9, e95313. [Google Scholar] [CrossRef] [Green Version]
- Padillo, F.J.; Cruz, A.; Segura-Jiménez, I.; Ruiz-Rabelo, J.; Vázquez-Ezquerra, M.R.; Perea-Alvarez, M.D.; Peña, J.; Briceño, J.; Muntané, J. Anti-TNF-α treatment and bile duct drainage restore cellular immunity and prevent tissue injury in experimental obstructive jaundice. Int. J. Immunopathol. Pharmacol. 2007, 20, 855–860. [Google Scholar] [CrossRef]
- Wang, Y.; Yu, B.; Wang, L.; Yang, M.; Xia, Z.; Wei, W.; Zhang, F.; Yuan, X. Pioglitazone ameliorates glomerular NLRP3 inflammasome activation in apolipoprotein E knockout mice with diabetes mellitus. PLoS ONE 2017, 12, e0181248. [Google Scholar] [CrossRef] [Green Version]
- Jung, J.; Ko, S.H.; Yoo, D.Y.; Lee, J.Y.; Kim, Y.J.; Choi, S.M.; Kang, K.K.; Yoon, H.J.; Kim, H.; Youn, J.; et al. 5,7-Dihydroxy-3,4,6-trimethoxyflavone inhibits intercellular adhesion molecule 1 and vascular cell adhesion molecule 1 via the A kt and nuclear factor-κ B-dependent pathway, leading to suppression of adhesion of monocytes and eosinophils to bronchial epithelial cells. Immunology 2012, 137, 98–113. [Google Scholar]
- Ao, C.; Huo, Y.; Qi, L.; Xiong, Z.; Xue, L.; Qi, Y. Pioglitazone suppresses the lipopolysaccharide-induced production of inflammatory factors in mouse macrophages by inactivating NF-κB. Cell Biol. Int. 2010, 34, 723–730. [Google Scholar] [CrossRef]
- Kaplan, J.; Nowell, M.; Chima, R.; Zingarelli, B. Pioglitazone reduces inflammation through inhibition of NF-κB in polymicrobial sepsis. Innate Immun. 2014, 20, 519–528. [Google Scholar] [CrossRef] [PubMed]
- Pasceri, V.; Wu, H.D.; Willerson, J.T.; Yeh, E.T. Modulation of vascular inflammation in vitro and in vivo by peroxisome proliferator–activated receptor-γ activators. Circulation 2000, 101, 235–238. [Google Scholar] [CrossRef] [PubMed] [Green Version]
- Wang, Y.; Rangan, G.K.; Goodwin, B.; Tay, Y.C.; Wang, Y.; Harris, D.C. Lipopolysaccharide-induced MCP-1 gene expression in rat tubular epithelial cells is nuclear factor-kB dependent. Kidney Int. 2000, 57, 2011–2022. [Google Scholar] [CrossRef] [Green Version]
- Wang, X.; Jiang, X.; Deng, B.; Xiao, J.; Jin, J.; Huang, Z. Lipopolysaccharide and palmitic acid synergistically induced MCP-1 production via MAPK-meditated TLR4 signaling pathway in RAW264. 7 cells. Lipids Health Dis. 2019, 18, 1–9. [Google Scholar] [CrossRef] [Green Version]
- Tang, W.W.; Qi, M.; Warren, J.S. Monocyte chemoattractant protein 1 mediates glomerular macrophage infiltration in anti-GBM Ab GN. Kidney Int. 1996, 50, 665–671. [Google Scholar] [CrossRef] [Green Version]
- Tesch, G.H.; Schwarting, A.; Kinoshita, K.; Lan, H.Y.; Rollins, B.J.; Kelley, V.R. Monocyte chemoattractant protein-1 promotes macrophage-mediated tubular injury, but not glomerular injury, in nephrotoxic serum nephritis. J. Clin. Investig. 1999, 103, 73–80. [Google Scholar] [CrossRef] [Green Version]
- Fickert, P.; Krones, E.; Pollheimer, M.J.; Thueringer, A.; Moustafa, T.; Silbert, D.; Halilbasic, E.; Yang, M.; Jaeschke, H.; Stokman, G.; et al. Bile acids trigger cholemic nephropathy in common bile-duct–ligated mice. Hepatology 2013, 58, 2056–2069. [Google Scholar] [CrossRef]
- Graupera, I.; Sola, E.; Fabrellas, N.; Moreira, R.; Sole, C.; Huelin, P.; de la Prada, G.; Pose, E.; Ariza, X.; Risso, A.; et al. Urine monocyte chemoattractant protein-1 is an independent predictive factor of hospital readmission and survival in cirrhosis. PLoS ONE 2016, 11, e0157371. [Google Scholar] [CrossRef] [PubMed] [Green Version]
- Ye, S.; Zheng, M.; Hu, Y.; Wu, F.; Zhao, L.; Chen, Y. Hydrochloride pioglitazone decreases urinary monocyte chemoattractant protein-1 excretion in type 2 diabetics. Diabetes Res. Clin. Pract. 2010, 88, 247–251. [Google Scholar] [CrossRef] [PubMed]
- Murray, P.J.; Wynn, T.A. Protective and pathogenic functions of macrophage subsets. Nat. Rev. Immunol. 2011, 11, 723–737. [Google Scholar] [CrossRef] [PubMed]
- Li, C.; Ding, X.Y.; Xiang, D.M.; Xu, J.; Huang, X.L.; Hou, F.F.; Zhou, Q.G. Enhanced M1 and impaired M2 macrophage polarization and reduced mitochondrial biogenesis via inhibition of AMP kinase in chronic kidney disease. Cell Physiol. Biochem. 2015, 36, 358–372. [Google Scholar] [CrossRef]
- Anders, H.J.; Ryu, M. Renal microenvironments and macrophage phenotypes determine progression or resolution of renal inflammation and fibrosis. Kidney Int. 2011, 80, 915–925. [Google Scholar] [CrossRef] [PubMed] [Green Version]
- Di Gregorio, G.B.; Yao-Borengasser, A.; Rasouli, N.; Varma, V.; Lu, T.; Miles, L.M.; Ranganathan, G.; Peterson, C.A.; McGehee, R.E.; Kern, P.A. Expression of CD68 and macrophage chemoattractant protein-1 genes in human adipose and muscle tissues: Association with cytokine expression, insulin resistance, and reduction by pioglitazone. Diabetes. 2005, 54, 2305–2313. [Google Scholar] [CrossRef] [Green Version]
- Shoyaib, A.A.; Archie, S.R.; Karamyan, V.T. Intraperitoneal route of drug administration: Should it be used in experimental animal studies? Pharm. Res. 2019, 37, 12. [Google Scholar] [CrossRef]
- Yoneda, M.; Honda, Y.; Ogawa, Y.; Kessoku, T.; Kobayashi, T.; Imajo, K.; Ozaki, A.; Nogami, A.; Taguri, M.; Yamanaka, T.; et al. Comparing the effects of tofogliflozin and pioglitazone in non-alcoholic fatty liver disease patients with type 2 diabetes mellitus (ToPiND study): A randomized prospective open-label controlled trial. BMJ Open Diabetes Res. Care 2021, 9, e001990. [Google Scholar] [CrossRef]
- Satirapoj, B.; Watanakijthavonkul, K.; Supasyndh, O. Safety and efficacy of low dose pioglitazone compared with standard dose pioglitazone in type 2 diabetes with chronic kidney disease: A randomized controlled trial. PLoS ONE 2018, 13, e0206722. [Google Scholar] [CrossRef]
- Eckland, D.A.; Danhof, M. Clinical pharmacokinetics of pioglitazone. Exp. Clin. Endocrinol. Diabetes 2000, 108, 234–242. [Google Scholar] [CrossRef]
- Hanefeld, M. Pharmacokinetics and clinical efficacy of pioglitazone. Int. J. Clin. Pract. Suppl. 2001, 121, 19–22. [Google Scholar]
- Mantovani, A.; Zaza, G.; Byrne, C.D.; Lonardo, A.; Zoppini, G.; Bonora, E.; Targher, G. Nonalcoholic fatty liver disease increases risk of incident chronic kidney disease: A systematic review and meta-analysis. Metabolism 2018, 79, 64–76. [Google Scholar] [CrossRef]
- Byrne, C.D.; Targher, G. NAFLD as a driver of chronic kidney disease. J. Hepatol. 2020, 72, 785–801. [Google Scholar] [CrossRef] [Green Version]
- Singal, A.K.; Hasanin, M.; Kaif, M.; Wiesner, R.; Kuo, Y.F. Nonalcoholic steatohepatitis is the most rapidly growing indication for simultaneous liver kidney transplantation in the United States. Transplantation 2016, 100, 607–612. [Google Scholar] [CrossRef]
- Cusi, K.; Orsak, B.; Bril, F.; Lomonaco, R.; Hecht, J.; Ortiz-Lopez, C.; Tio, F.; Hardies, J.; Darland, C.; Musi, N.; et al. Long-term pioglitazone treatment for patients with nonalcoholic steatohepatitis and prediabetes or type 2 diabetes mellitus: A randomized trial. Ann. Intern. Med. 2016, 165, 305–315. [Google Scholar] [CrossRef]
- Yen, C.L.; Wu, C.Y.; See, L.C.; Li, Y.J.; Tseng, M.H.; Peng, W.S.; Liu, J.R.; Chen, Y.C.; Yen, T.H.; Tian, Y.C.; et al. Pioglitazone reduces mortality and adverse events in patients with type 2 diabetes and with advanced chronic kidney disease: National cohort study. Diabetes Care 2020, 43, 152–153. [Google Scholar] [CrossRef]
- Nampoothiri, R.V.; Duseja, A.; Rathi, M.; Agrawal, S.; Sachdeva, N.; Mehta, M.; Dhaliwal, H.S.; Dhiman, R.K.; Chawla, Y. Renal dysfunction in patients with nonalcoholic fatty liver disease is related to the presence of diabetes Mellitus and severity of Liver Disease. J. Clin. Exp. Hepatol. 2019, 9, 22–28. [Google Scholar] [CrossRef]






| Gene Name | Forwards | Reverse |
|---|---|---|
| TNFα | 5′-GCT CAC AAT GTC TGT GCT TAGAG-3′ | 5′-GCA GTA GCC ACA GCT CCAG-3′ |
| MCP-1 | 5′-ATG CAG TTA ATG CCC CAC TC-3′ | 5′-TGC TGC TGG TGA TTG TCT TG-3′ |
| IL-4 | 5′-GGA TGT GCC AAA CGT CCT C-3′ | 5′-GAG TTC TTC TTC AAG CAT GGAG-3′ |
| IL-13 | 5′-CTT TCT TTA GCG GCC AC-3 | 5′-CAG AGC GCC ATG AAG CCC AGAG-3′ |
| 18S | 5′-ACGGAAGGGCACCACCAGGA-3′ | 5′-CACCACCACCCACGGAATCG-3 |
| Sham (n = 4) | Sham+LPS (n = 4) | Sham-Pio+LPS (n = 4) | BDL (n = 9) | BDL+LPS (n = 9) | BDL-Pio+LPS (n = 9) | |
|---|---|---|---|---|---|---|
| MAP (mmHg) | 110 ± 14 | 106 ± 9 | 109 ± 11 | 92 ± 12 * | 87 ± 5 # | 90 ± 6 |
| Cardiac output (CO, mL/min) | 229 ± 38 | 203 ± 28 | 211 ± 19 | 259 ± 41 * | 212 ± 29 # | 242 ± 33 |
| PVP (mmHg) | 7.8 ± 0.9 | 9.1 ± 0.6 | 8.2 ± 0.8 | 17.3 ± 1.6 * | 18.2 ± 2.3 | 17.9 ± 2.1 |
| RABF (mL/min·100 g) | 5.1 ± 1.4 | 5.6 ± 1.6 | 5.4 ± 1.2 | 3.0 ± 1.3 * | 3.8 ± 0.5 | 3.6 ± 0.9 |
| Body weight (BW, gram) | 354.6 ± 18.4 | 349.8 ± 16.5 | 347.2 ± 13.9 | 306.4 ± 21.4 * | 309.3 ± 18.9 | 310.2 ± 14.3 |
| Kidney weight (KW, both sides, grams) | 1.25 ± 0.007 | 1.22 ± 14.8 | 1.21 ± 0.018 | 1.9 ± 0.078 | 2.1 ± 0.065 | 1.4 ± 0.009 |
| KW/BW (10−3) | 0.36 ± 0.0021 | 0.35 ± 0.003 | 0.35 ± 0.007 | 0.62 ± 0.004 * | 0.68 ± 0.003 | 0.45 ± 0.002 # |
| Renal hydroxyproline (µg/mg kidney) | 312 ± 22 | 309 ± 27 | 310 ± 19 | 429 ± 12 * | 418 ± 17 | 420 ± 8 |
| Sham (n = 4) | Sham+LPS (n = 4) (Mean % Increase from Data of Sham Group) | Sham-Pio+LPS (n = 4) (Mean % Increase from Data of Sham Group) | BDL (n = 9) | BDL+LPS (n = 9) (Mean % Increase from Data of Sham Group) | BDL-Pio+LPS (n = 9) (Mean % Increase from Data of Sham Group) | |
|---|---|---|---|---|---|---|
| (Endotoxin) (pg/mL) | 7.3 ± 0.9 | 9.6 ± 0.8 | 8.3 ± 0.5 | 17.9 ± 2.6 * | 27.3 ± 2.8 ## | 19.4 ± 1.8 ‡ |
| (TNFα) (pg/mL) | 12.9 ± 5.4 | 34.8 ± 4.8 | 17.1 ± 2.8 | 56.9 ± 8.1 * | 168.3 ± 9.6 ## | 64.1 ± 7.1 ‡ |
| (IL-6) (pg/mL) | 10.5 ± 1.1 | 17.6 ± 2.1 | 14.2 ± 1.6 | 29.8 ± 3.4 * | 73.6 ± 1.9 ## | 31.8 ± 2.2 ‡‡ |
| Fasting blood sugar (mg/dL) | 95 ± 15 | 108 ± 20 | 98 ± 16 | 112 ± 23 | 123 ± 19 | 119 ± 16 |
| (Albumin) (g/L) | 4.1 ± 0.7 | 3.7 ± 0.9 | 3.9 ± 0.8 | 2.9 ± 0.9 | 2.6 ± 0.4 | 2.8 ± 0.7 |
| (ALT) (IU/L) | 58 ± 14 | 69 ± 13 | 61 ± 12 | 98 ± 7 * | 352 ± 15 ## | 168 ± 12 ‡‡ |
| (Total bilirubin) (mg/dL) | 0.38 ± 0.09 | 0.58 ± 0.04 | 0.41 ± 0.06 | 7.8 ± 0.8 * | 18.5 ± 1.7 ## | 13.1 ± 2.5 ‡ |
Publisher’s Note: MDPI stays neutral with regard to jurisdictional claims in published maps and institutional affiliations. |
© 2021 by the authors. Licensee MDPI, Basel, Switzerland. This article is an open access article distributed under the terms and conditions of the Creative Commons Attribution (CC BY) license (https://creativecommons.org/licenses/by/4.0/).
Share and Cite
Liu, S.-Y.; Huang, C.-C.; Huang, S.-F.; Liao, T.-L.; Kuo, N.-R.; Yang, Y.-Y.; Li, T.-H.; Liu, C.-W.; Hou, M.-C.; Lin, H.-C. Pioglitazone Ameliorates Acute Endotoxemia-Induced Acute on Chronic Renal Dysfunction in Cirrhotic Ascitic Rats. Cells 2021, 10, 3044. https://doi.org/10.3390/cells10113044
Liu S-Y, Huang C-C, Huang S-F, Liao T-L, Kuo N-R, Yang Y-Y, Li T-H, Liu C-W, Hou M-C, Lin H-C. Pioglitazone Ameliorates Acute Endotoxemia-Induced Acute on Chronic Renal Dysfunction in Cirrhotic Ascitic Rats. Cells. 2021; 10(11):3044. https://doi.org/10.3390/cells10113044
Chicago/Turabian StyleLiu, Szu-Yu, Chia-Chang Huang, Shiang-Fen Huang, Tsai-Ling Liao, Nai-Rong Kuo, Ying-Ying Yang, Tzu-Hao Li, Chih-Wei Liu, Ming-Chih Hou, and Han-Chieh Lin. 2021. "Pioglitazone Ameliorates Acute Endotoxemia-Induced Acute on Chronic Renal Dysfunction in Cirrhotic Ascitic Rats" Cells 10, no. 11: 3044. https://doi.org/10.3390/cells10113044
APA StyleLiu, S.-Y., Huang, C.-C., Huang, S.-F., Liao, T.-L., Kuo, N.-R., Yang, Y.-Y., Li, T.-H., Liu, C.-W., Hou, M.-C., & Lin, H.-C. (2021). Pioglitazone Ameliorates Acute Endotoxemia-Induced Acute on Chronic Renal Dysfunction in Cirrhotic Ascitic Rats. Cells, 10(11), 3044. https://doi.org/10.3390/cells10113044

