Single-Cell Proteomic Profiling Identifies Nanoparticle Enhanced Therapy for Triple Negative Breast Cancer Stem Cells
Abstract
1. Introduction
2. Materials and Methods
2.1. Reagents and Chemical
2.2. Preparation and Characterization of Chitosan-Modified Peptide Nanoparticles
2.3. MDA-MB-231/4T1 Cells and Spheroid Cells Culture
2.4. CCK8 Assay Detected Drug Sensitivity
2.5. Immunofluorescence Staining
2.6. Time-of-Flight Mass Cytometry
2.7. Statistical Analysis
3. Results
3.1. Prepared and Characterization of Chitosan Nanosized Peptide
3.2. MDA-MB-231-Cultured Spheroid Cells Exhibit BCSC-like Properties, and Administration of Doxorubicin Could Enhance Stemness in Spheroid Cells
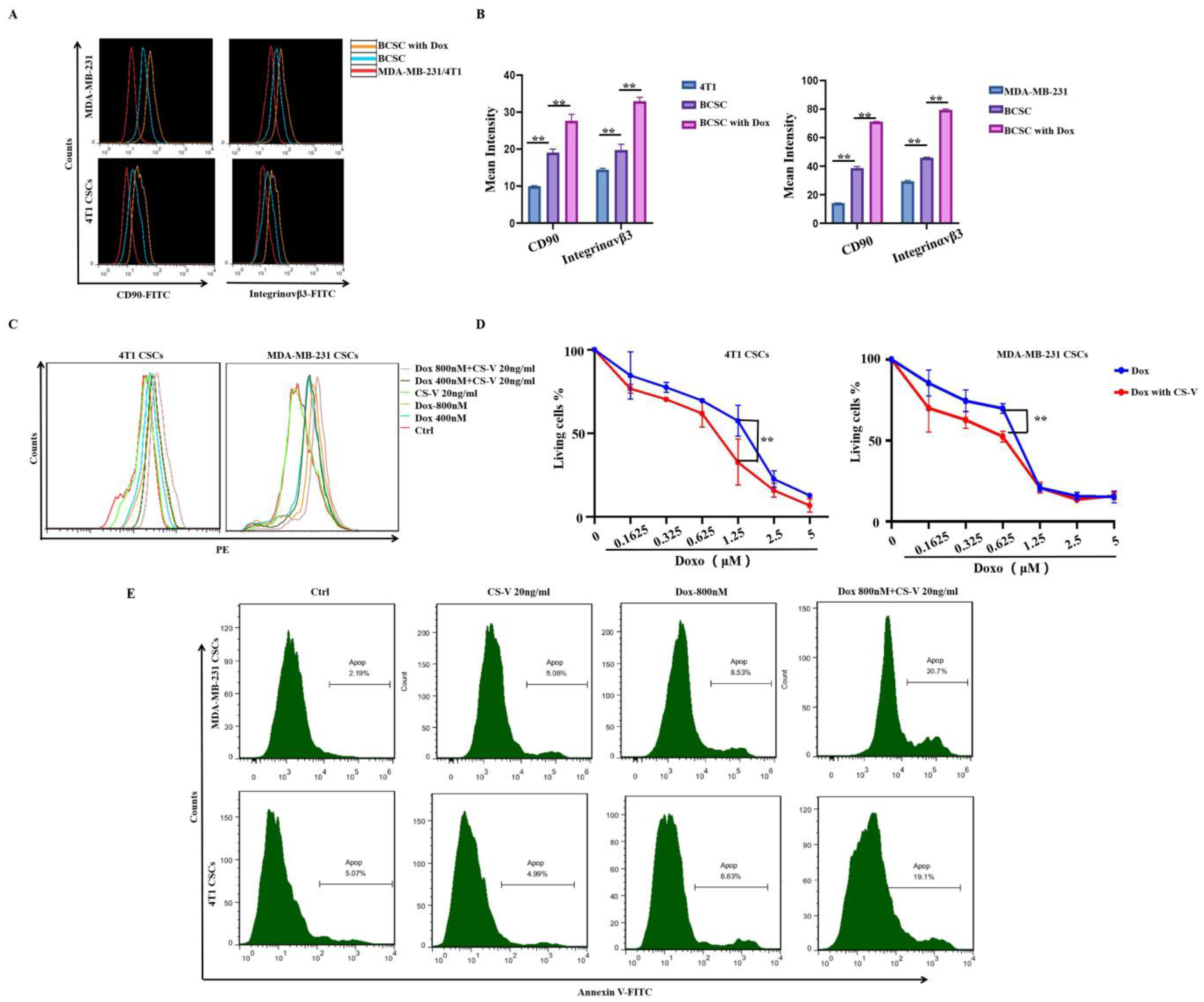
3.3. Integrin αvβ3 and CD90 Expression Was Significantly Induced by Doxorubicin, and Integrin αvβ3-Targeted CS-V Nanopeptide Could Promote Doxorubicin Efficacy against MDA-MB-231 Spheroid Cells
3.4. Visualizing CS-V-Promoted Doxorubicin against BCSCs at Single-Cell-Level
4. Discussion
Author Contributions
Funding
Institutional Review Board Statement
Informed Consent Statement
Data Availability Statement
Acknowledgments
Conflicts of Interest
References
- Sung, H.; Ferlay, J.; Siegel, R.L.; Laversanne, M.; Soerjomataram, I.; Jemal, A.; Bray, F. Global Cancer Statistics 2020: GLOBOCAN Estimates of Incidence and Mortality Worldwide for 36 Cancers in 185 Countries. CA A Cancer J. Clin. 2021, 71, 209–249. [Google Scholar] [CrossRef]
- Rossi, L.; Biagioni, C.; McCartney, A.; Migliaccio, I.; Curigliano, G.; Sanna, G.; Moretti, E.; Minisini, A.M.; Cinieri, S.; Tondini, C.; et al. Clinical outcomes after palbociclib with or without endocrine therapy in postmenopausal women with hormone receptor positive and HER2-negative metastatic breast cancer enrolled in the TREnd trial. Breast Cancer Res. 2019, 21, 71. [Google Scholar] [CrossRef] [PubMed]
- Gupta, N.; Gupta, P.; Srivastava, S.K. Penfluridol overcomes paclitaxel resistance in metastatic breast cancer. Sci. Rep. 2019, 9, 5066. [Google Scholar] [CrossRef] [PubMed]
- Johnston, S.R. The role of chemotherapy and targeted agents in patients with metastatic breast cancer. Eur. J. Cancer 2011, 47, S38–S47. [Google Scholar] [CrossRef]
- Gupta, G.; Lee, C.D.; Guye, M.L.; van Sciver, R.E.; Lee, M.P.; Lafever, A.C.; Pang, A.; Tang-Tan, A.M.; Winston, J.S.; Samli, B.; et al. Unmet Clinical Need: Developing Prognostic Biomarkers and Precision Medicine to Forecast Early Tumor Relapse, Detect Chemo-Resistance and Improve Overall Survival in High-Risk Breast Cancer. Ann. Breast Cancer Ther. 2020, 4, 48–57. [Google Scholar] [PubMed]
- Wang, Q.; Jiang, J.; Ying, G.; Xie, X.Q.; Zhang, X.; Xu, W.; Zhang, X.; Song, E.; Bu, H.; Ping, Y.F.; et al. Tamoxifen enhances stemness and promotes metastasis of ERalpha36(+) breast cancer by upregulating ALDH1A1 in cancer cells. Cell Res. 2018, 28, 336–358. [Google Scholar] [CrossRef]
- Liu, L.; Yang, L.; Yan, W.; Zhai, J.; Pizzo, D.P.; Chu, P.; Chin, A.R.; Shen, M.; Dong, C.; Ruan, X.; et al. Chemotherapy Induces Breast Cancer Stemness in Association with Dysregulated Monocytosis. Clin. Cancer Res. 2018, 24, 2370–2382. [Google Scholar] [CrossRef]
- Shen, M.; Dong, C.; Ruan, X.; Yan, W.; Cao, M.; Pizzo, D.; Wu, X.; Yang, L.; Liu, L.; Ren, X.; et al. Chemotherapy-Induced Extracellular Vesicle miRNAs Promote Breast Cancer Stemness by Targeting ONECUT2. Cancer Res. 2019, 79, 3608–3621. [Google Scholar] [CrossRef]
- Pastushenko, I.; Mauri, F.; Song, Y.; de Cock, F.; Meeusen, B.; Swedlund, B.; Impens, F.; Van Haver, D.; Opitz, M.; Thery, M.; et al. Fat1 deletion promotes hybrid EMT state, tumour stemness and metastasis. Nat. Cell Biol. 2021, 589, 448–455. [Google Scholar]
- Velazquez-Quesada, I.; Ruiz-Moreno, A.J.; Casique-Aguirre, D.; Aguirre-Alvarado, C.; Cortés-Mendoza, F.; de la Fuente-Granada, M.; García-Pérez, C.; Pérez-Tapia, S.M.; González-Arenas, A.; Segura-Cabrera, A.; et al. Pranlukast Antagonizes CD49f and Reduces Stemness in Triple-Negative Breast Cancer Cells. Drug Des. Dev. Ther. 2020, 14, 1799–1811. [Google Scholar] [CrossRef]
- Sridharan, S.; Howard, C.; Tilley, A.M.C.; Subramaniyan, B.; Tiwari, A.K.; Ruch, R.J.; Raman, D. Novel and Alternative Targets Against Breast Cancer Stemness to Combat Chemoresistance. Front. Oncol. 2019, 9, 1003. [Google Scholar] [CrossRef]
- Desgrosellier, J.S.; Lesperance, J.; Seguin, L.; Gozo, M.; Kato, S.; Franovic, A.; Yebra, M.; Shattil, S.J.; Cheresh, D.A. Integrin alphavbeta3 drives slug activation and stemness in the pregnant and neoplastic mammary gland. Dev. Cell 2014, 30, 295–308. [Google Scholar] [CrossRef]
- Seguin, L.; Weis, S.M.; Cheresh, D.A. Variety in the Tumor Microenvironment: Integrin Splicing Regulates Stemness. Cell Stem. Cell 2014, 14, 557–558. [Google Scholar] [CrossRef][Green Version]
- Seguin, L.; Kato, S.; Franovic, A.; Camargo, M.F.; Lesperance, J.; Elliott, K.C.; Yebra, M.; Mielgo, A.; Lowy, A.M.; Husain, H.; et al. An integrin beta(3)-KRAS-RalB complex drives tumour stemness and resistance to EGFR inhibition. Nat. Cell Biol. 2014, 16, 457–468. [Google Scholar] [CrossRef]
- Sarkhosh-Inanlou, R.; Imani, M.; Sam, M.R. The response of PIK3CA/KRAS-mutant colorectal cancer stem-like cells to RGD-peptide FraC produced by the strawberry anemone: A promising water-soluble peptide-based inhibitor of metastasis-driver gene CXCR4, stem cell regulatory genes and self-renewal. Biomed Pharm. 2020, 132, 110807. [Google Scholar] [CrossRef] [PubMed]
- Noori, S.; Rajabi, S.; Tavirani, M.R.; Shokri, B.; Zarghi, A. Anti-Breast Cancer Activities of Ketoprofen-RGD Conjugate by Targeting Breast Cancer Stem-Like Cells and Parental Cells. Anticancer. Agents Med. Chem. 2021, 21, 1027–1036. [Google Scholar] [CrossRef]
- Cumber, A.J.; Forrester, J.A.; Foxwell, B.M.; Ross, W.C.; Thorpe, P.E. Preparation of antibody-toxin conjugates. Methods Enzym. 1985, 112, 207–225. [Google Scholar]
- Saber, M.M.; Bahrainian, S.; Dinarvand, R.; Atyabi, F. Targeted drug delivery of Sunitinib Malate to tumor blood vessels by cRGD-chiotosan-gold nanoparticles. Int. J. Pharm. 2017, 517, 269–278. [Google Scholar] [CrossRef] [PubMed]
- Weng, Y.-S.; Tseng, H.-Y.; Chen, Y.-A.; Shen, P.-C.; Al Haq, A.T.; Chen, L.-M.; Tung, Y.-C.; Hsu, H.-L. MCT-1/miR-34a/IL-6/IL-6R signaling axis promotes EMT progression, cancer stemness and M2 macrophage polarization in triple-negative breast cancer. Mol. Cancer 2019, 18, 42. [Google Scholar] [CrossRef] [PubMed]
- YCho, H.; Ro, E.J.; Yoon, J.S.; Mizutani, T.; Kang, D.W.; Park, J.C.; Il, K.T.; Clevers, H.; Choi, K.Y. 5-FU promotes stemness of colorectal cancer via p53-mediated WNT/beta-catenin pathway activation. Nat. Commun. 2020, 11, 5321. [Google Scholar]
- Zhang, K.; Che, S.; Su, Z.; Zheng, S.; Zhang, H.; Yang, S.; Shanglin, Y.; Liu, J. CD90 promotes cell migration, viability and sphere-forming ability of hepatocellular carcinoma cells. Int. J. Mol. Med. 2018, 41, 946–954. [Google Scholar] [CrossRef] [PubMed]
- Li, J.H.; Hu, S.B.; Wang, L.Y.; Zhang, X.; Zhou, X.; Yang, B.; Xiong, J.; Liu, N.; Li, Y.; Wu, Y.Z.; et al. Autophagy-dependent generation of Axin2+ cancer stem-like cells promotes hepatocarcinogenesis in liver cirrhosis. Oncogene 2017, 36, 6725–6737. [Google Scholar] [CrossRef] [PubMed]
- Shaikh, M.V.; Kala, M.; Nivsarkar, M. CD90 a potential cancer stem cell marker and a therapeutic target. Cancer Biomark. 2016, 16, 301–307. [Google Scholar] [CrossRef]
- Brenet, M.; Martinez, S.; Perez-Nunez, R.; Perez, L.A.; Contreras, P.; Diaz, J.; Avalos, A.M.; Schneider, P.; Quest, A.; Leyton, L. Thy-1 (CD90)-Induced Metastatic Cancer Cell Migration and Invasion Are beta3 Integrin-Dependent and Involve a Ca(2+)/P2X7 Receptor Signaling Axis. Front. Cell Dev. Biol. 2020, 8, 592442. [Google Scholar] [CrossRef]
- Chen, W.-C.; Chang, Y.-S.; Hsu, H.-P.; Yen, M.-C.; Huang, H.-L.; Cho, C.-Y.; Wang, C.-Y.; Weng, T.-Y.; Lai, P.-T.; Chen, C.-S.; et al. Therapeutics targeting CD90-integrin-AMPK-CD133 signal axis in liver cancer. Oncotarget 2015, 6, 42923–42937. [Google Scholar] [CrossRef] [PubMed]
- Nair, M.G.; Desai, K.; Prabhu, J.S.; Hari, P.S.; Remacle, J.; Sridhar, T.S. beta3 integrin promotes chemoresistance to epirubicin in MDA-MB-231 through repression of the pro-apoptotic protein, BAD. Exp. Cell Res. 2019, 346, 137–145. [Google Scholar] [CrossRef]
- Li, Y.; Reader, J.C.; Ma, X.; Kundu, N.; Kochel, T.; Fulton, A. Divergent roles of CXCR3 isoforms in promoting cancer stem-like cell survival and metastasis. Breast Cancer Res. Treat. 2015, 149, 403–415. [Google Scholar] [CrossRef]
- Spiwok, V.; Kříž, P. Time-Lagged t-Distributed Stochastic Neighbor Embedding (t-SNE) of Molecular Simulation Trajectories. Front. Mol. Biosci. 2020, 7, 132. [Google Scholar] [CrossRef]
- Belkina, A.C.; Ciccolella, C.O.; Anno, R.; Halpert, R.; Spidlen, J.; Snyder-Cappione, J.E. Automated optimized parameters for T-distributed stochastic neighbor embedding improve visualization and analysis of large datasets. Nat. Commun. 2019, 10, 5415. [Google Scholar] [CrossRef]
- Zhou, H.; Wang, F.; Tao, P. t-Distributed Stochastic Neighbor Embedding Method with the Least Information Loss for Macromolecular Simulations. J. Chem. Theory Comput. 2018, 14, 5499–5510. [Google Scholar] [CrossRef]
- Wang, C.; Wang, T.; Lv, D.; Li, L.; Yue, J.; Chen, H.-Z.; Xu, L. Acquired Resistance to EGFR TKIs Mediated by TGFβ1/Integrin β3 Signaling in EGFR-Mutant Lung Cancer. Mol. Cancer Ther. 2019, 18, 2357–2367. [Google Scholar] [CrossRef] [PubMed]
- Yue, J.; Lv, D.; Wang, C.; Li, L.; Zhao, Q.; Chen, H.; Xu, L. Epigenetic silencing of miR-483-3p promotes acquired gefitinib resistance and EMT in EGFR-mutant NSCLC by targeting integrin beta3. Oncogene 2018, 37, 4300–4312. [Google Scholar] [CrossRef] [PubMed]
- Hanker, A.; Estrada, M.V.; Bianchini, G.; Moore, P.D.; Zhao, J.; Cheng, F.; Koch, J.P.; Gianni, L.; Tyson, D.; Sánchez, V.; et al. Extracellular Matrix/Integrin Signaling Promotes Resistance to Combined Inhibition of HER2 and PI3K in HER2+ Breast Cancer. Cancer Res. 2017, 77, 3280–3292. [Google Scholar] [CrossRef] [PubMed]
- Brown, W.S.; Wendt, M.K. Integrin-mediated resistance to epidermal growth factor receptor-targeted therapy: An inflammatory situation. Breast Cancer Res. 2014, 16, 448. [Google Scholar] [CrossRef] [PubMed]
- Luo, J.; Yao, J.F.; Deng, X.F.; Zheng, X.D.; Jia, M.; Wang, Y.Q.; Huang, Y.; Zhu, J.H. 14, 15-EET induces breast cancer cell EMT and cisplatin resistance by up-regulating integrin alphavbeta3 and activating FAK/PI3K/AKT signaling. J. Exp. Clin. Cancer Res. 2018, 37, 23. [Google Scholar] [CrossRef] [PubMed]





| Antigen | Mass | Antibody Clone | Source |
|---|---|---|---|
| NANOG | 142 | 23D2-3C6 | Biolegend |
| VIMENTIN | 143 | AF2105 | R&D |
| P53 | 144 | AF1043 | R&D |
| CD133 | 145 | MAB11331 | R&D |
| CD51/CD61 | 168 | 23C6 | Biolegend |
| CD63 | 146 | H5C6 | Biolegend |
| SOX9 | 153 | sc-166505 | Santa Cruz |
| SOX2 | 155 | MAB2018 | R&D |
| CD183 | 156 | MAB160 | R&D |
| Mitofusin | 149 | sc-166644 | Santa Cruz |
| CD90 | 159 | 5E10 | Biolegend |
| PDL1 | 209 | MAB1561 | R&D |
| INTEGRIN b7 | 162 | FIB27 | Biolegend |
| ASMA | 163 | MAB1420 | R&D |
| E-CADHERION | 164 | sc-8426 | Santa Cruz |
| NFATC1 | 154 | 7A6 | Biolegend |
| MUSASHI-1 | 155 | 3F8-E6-B9 | Biolegend |
| CK18 | 167 | sc-32329 | Santa Cruz |
| CD24 | 169 | ML5 | Biolegend |
| FOXO3 | 170 | sc-48348 | Santa Cruz |
| CD44 | 171 | C44Mab-5 | Biolegend |
| 53BP2 | 172 | sc-398311 | Santa Cruz |
| OCT4 | 146 | 3A2A20 | Biolegend |
| β-catenin | 147 | AF1329 | R&D |
| E2F1 | 148 | AF4825 | R&D |
Publisher’s Note: MDPI stays neutral with regard to jurisdictional claims in published maps and institutional affiliations. |
© 2021 by the authors. Licensee MDPI, Basel, Switzerland. This article is an open access article distributed under the terms and conditions of the Creative Commons Attribution (CC BY) license (https://creativecommons.org/licenses/by/4.0/).
Share and Cite
Wang, W.; Lei, B.; Li, L.; Liu, J.; Li, Z.; Pang, Y.; Liu, T.; Li, Z. Single-Cell Proteomic Profiling Identifies Nanoparticle Enhanced Therapy for Triple Negative Breast Cancer Stem Cells. Cells 2021, 10, 2842. https://doi.org/10.3390/cells10112842
Wang W, Lei B, Li L, Liu J, Li Z, Pang Y, Liu T, Li Z. Single-Cell Proteomic Profiling Identifies Nanoparticle Enhanced Therapy for Triple Negative Breast Cancer Stem Cells. Cells. 2021; 10(11):2842. https://doi.org/10.3390/cells10112842
Chicago/Turabian StyleWang, Wenzheng, Bo Lei, Lin Li, Jianyu Liu, Zhihui Li, Yuheng Pang, Tong Liu, and Zhigao Li. 2021. "Single-Cell Proteomic Profiling Identifies Nanoparticle Enhanced Therapy for Triple Negative Breast Cancer Stem Cells" Cells 10, no. 11: 2842. https://doi.org/10.3390/cells10112842
APA StyleWang, W., Lei, B., Li, L., Liu, J., Li, Z., Pang, Y., Liu, T., & Li, Z. (2021). Single-Cell Proteomic Profiling Identifies Nanoparticle Enhanced Therapy for Triple Negative Breast Cancer Stem Cells. Cells, 10(11), 2842. https://doi.org/10.3390/cells10112842
