A Comprehensive Genome-Wide Analysis of the StMORF Gene Family in Potato: Identification, Interaction Network, and Expression Profiling
Abstract
1. Introduction
2. Materials and Methods
2.1. Comprehensive Characterization of StMORF Family Members in Potato: Genome-Wide Identification, Assessment of Physicochemical Properties, and Genomic Distribution
2.2. Phylogenetic Analysis of StMORFs
2.3. Protein Motif and Gene Structure Analysis of the StMORF Gene Family
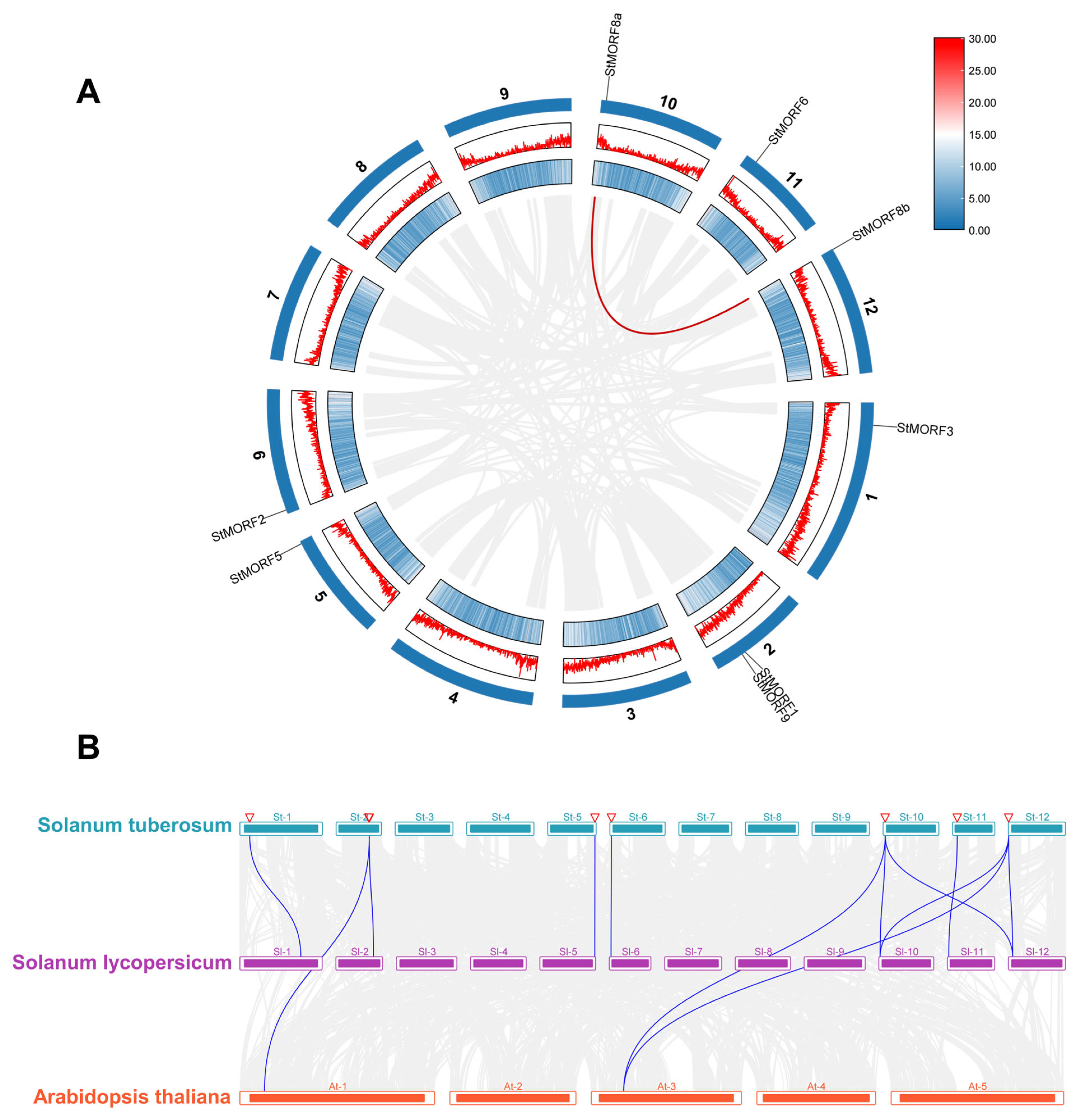
2.4. Interspecies and Intraspecies Collinearity Analysis
2.5. Prediction and Yeast Two-Hybrid (Y2H) Validation of StMORF Protein Interactions
2.6. Analysis of Cis-Acting Elements in the Promoter Region
2.7. Analysis of Transcriptome Data for the Potato StMORFs
2.8. Gene Expression Analysis Under Abiotic Stress and in Different Tissues
3. Results
3.1. Screening and Identification of MORF Genes in Potato
3.2. Analysis of Physicochemical Properties and Chromosomal Localization of the Potato MORF Gene Family
3.3. Structural and Motif Analysis of MORF Family Genes in Potato
3.4. Collinearity Analysis of the Potato StMORF Family
3.5. Prediction and Analysis of the StMORF Protein Interaction Network
3.6. Y2H Analysis of Interactions Among StMORF Proteins
3.7. Characterization of Cis-Regulatory Elements Within Potato MORF Gene Promoters
3.8. Expression of StMORFs in Different Potato Tissues
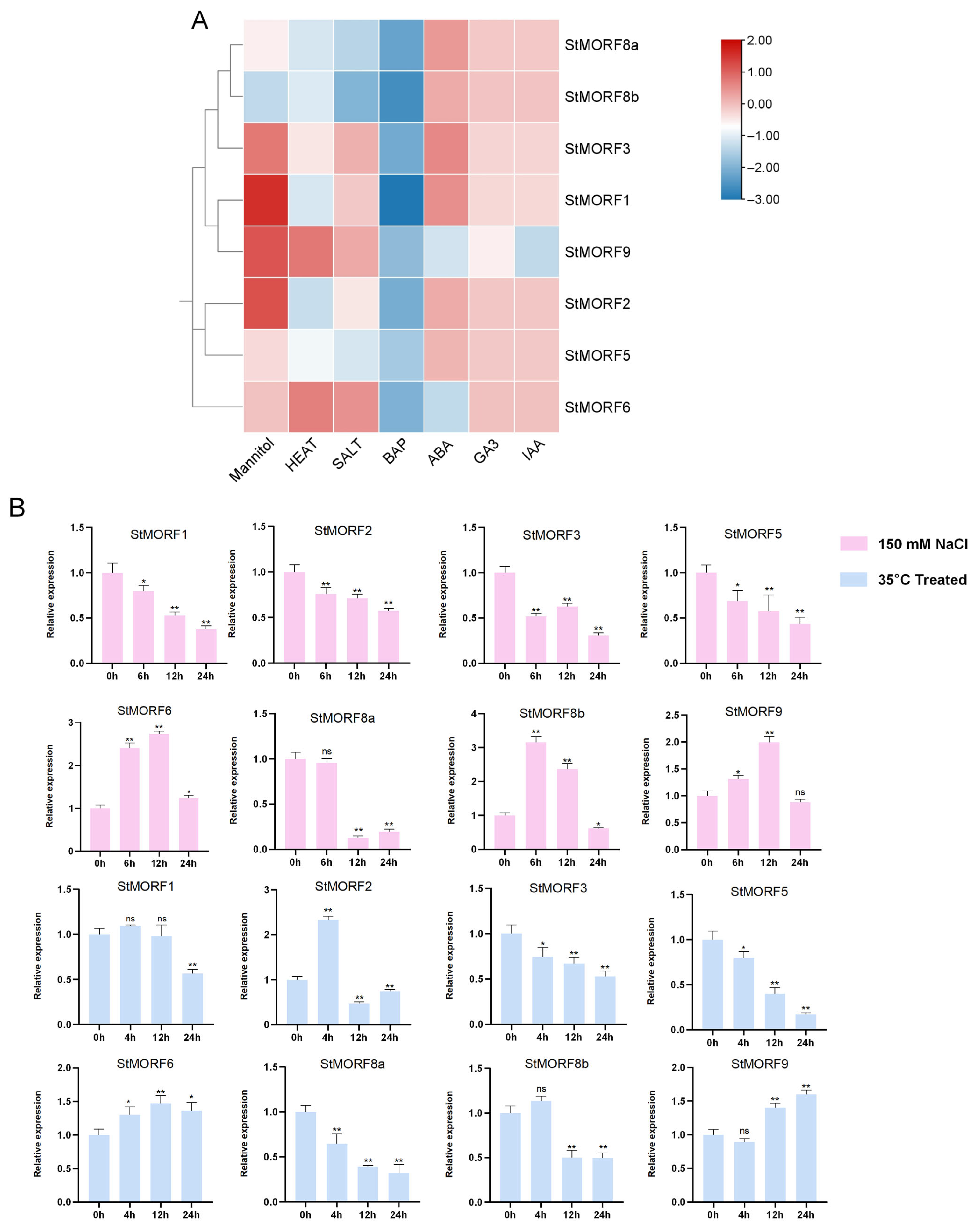
3.9. Transcriptional Responses of StMORF Genes to Abiotic Stress and Exogenous Phytohormone Application
4. Discussion
5. Conclusions
Supplementary Materials
Author Contributions
Funding
Data Availability Statement
Acknowledgments
Conflicts of Interest
References
- Stokstad, E. The new potato. Science 2019, 363, 574–577. [Google Scholar] [CrossRef] [PubMed]
- Zhu, J.; Chen, L.; Li, Z.; Wang, W.; Qi, Z.; Li, Y.; Liu, Y.; Liu, Z. Genome-Wide Identification of LOX Gene Family and Its Expression Analysis under Abiotic Stress in Potato (Solanum tuberosum L.). Int. J. Mol. Sci. 2024, 25, 3487. [Google Scholar] [CrossRef]
- Chateigner-Boutin, A.; Small, I. Plant RNA editing. RNA Biol. 2010, 7, 213–219. [Google Scholar] [CrossRef]
- Sun, T.; Bentolila, S.; Hanson, M.R. The Unexpected Diversity of Plant Organelle RNA Editosomes. Trends Plant Sci. 2016, 21, 962–973. [Google Scholar] [CrossRef]
- Freyer, R.; Kiefer-Meyer, M.C.; Kössel, H. Occurrence of plastid RNA editing in all major lineages of land plants. Proc. Natl. Acad. Sci. USA 1997, 94, 6285–6290. [Google Scholar] [CrossRef]
- Giegé, P.; Brennicke, A. RNA editing in Arabidopsis mitochondria effects 441 C to U changes in ORFs. Proc. Natl. Acad. Sci. USA 1999, 96, 15324–15329. [Google Scholar] [CrossRef] [PubMed]
- Wang, Y.; Tan, B. Pentatricopeptide repeat proteins in plants: Cellular functions, action mechanisms, and potential applications. Plant Commun. 2025, 6, 101203. [Google Scholar] [CrossRef]
- Shi, X.; Bentolila, S.; Hanson, M.R. Organelle RNA recognition motif-containing (ORRM) proteins are plastid and mitochondrial editing factors in Arabidopsis. Plant Signal. Behav. 2016, 11, e1167299. [Google Scholar] [CrossRef]
- Barkan, A.; Small, I. Pentatricopeptide repeat proteins in plants. Annu. Rev. Plant Biol. 2014, 65, 415–442. [Google Scholar] [CrossRef] [PubMed]
- Yuan, J.; Ma, T.; Ji, S.; Hedtke, B.; Grimm, B.; Lin, R. Two chloroplast-localized MORF proteins act as chaperones to maintain tetrapyrrole biosynthesis. New Phytol. 2022, 235, 1868–1883. [Google Scholar] [CrossRef] [PubMed]
- Yan, J.; Zhang, Q.; Yin, P. RNA editing machinery in plant organelles. Sci. China Life Sci. 2018, 61, 162–169. [Google Scholar] [CrossRef] [PubMed]
- Takenaka, M.; Zehrmann, A.; Verbitskiy, D.; Kugelmann, M.; Härtel, B.; Brennicke, A. Multiple organellar RNA editing factor (MORF) family proteins are required for RNA editing in mitochondria and plastids of plants. Proc. Natl. Acad. Sci. USA 2012, 109, 5104–5109. [Google Scholar] [CrossRef] [PubMed]
- Xing, J.; Zhang, Y.; Song, W.; Ali, N.A.; Su, K.; Sun, X.; Sun, Y.; Jiang, Y.; Zhao, X. Comprehensive identification, characterization, and expression analysis of the MORF gene family in Brassica napus. BMC Plant Biol. 2024, 24, 475. [Google Scholar] [CrossRef]
- Zhang, Q.; Shen, L.; Ren, D.; Hu, J.; Chen, G.; Zhu, L.; Gao, Z.; Zhang, G.; Guo, L.; Zeng, D.; et al. Characterization, Expression, and Interaction Analyses of OsMORF Gene Family in Rice. Genes 2019, 10, 694. [Google Scholar] [CrossRef] [PubMed]
- Wang, D.; Meng, S.; Su, W.; Bao, Y.; Lu, Y.; Yin, W.; Liu, C.; Xia, X. Genome-Wide Analysis of Multiple Organellar RNA Editing Factor Family in Poplar Reveals Evolution and Roles in Drought Stress. Int. J. Mol. Sci. 2019, 20, 1425. [Google Scholar] [CrossRef]
- Liu, P.; Wang, Y.; Sun, Y.; Wei, Y.; Sun, X.; Li, M.; Tan, G.; Xiong, A. Genome-wide identification and expression analysis of the MORF gene family in celery reveals their potential role in chloroplast development. J. Genet. Eng. Biotechnol. 2024, 22, 100443. [Google Scholar] [CrossRef]
- Haag, S.; Schindler, M.; Berndt, L.; Brennicke, A.; Takenaka, M.; Weber, G. Crystal structures of the Arabidopsis thaliana organellar RNA editing factors MORF1 and MORF9. Nucleic Acids Res. 2017, 45, 4915–4928. [Google Scholar] [CrossRef]
- Yang, J.; Zhang, M.; Wang, X. Crystal structure of the chloroplast RNA editing factor MORF2. Biochem. Biophys. Res. Commun. 2018, 495, 2038–2043. [Google Scholar] [CrossRef]
- Li, J.; Wang, K.; Yang, Y.; Lu, Y.; Cui, K.; Ji, Y.; Ma, L.; Cheng, K.; Ostersetzer-Biran, O.; Li, F.; et al. SlRIP1b is a global organellar RNA editing factor, required for normal fruit development in tomato plants. New Phytol. 2023, 237, 1188–1203. [Google Scholar] [CrossRef]
- Huang, C.; Li, Z.; Yu, Q.; Ye, L.; Cui, Y.; Molloy, D.P.; Yang, Z. MORF2 tightly associates with MORF9 to regulate chloroplast RNA editing in Arabidopsis. Plant Sci. 2019, 278, 64–69. [Google Scholar] [CrossRef]
- Bentolila, S.; Heller, W.P.; Sun, T.; Babina, A.M.; Friso, G.; van Wijk, K.J.; Hanson, M.R. RIP1, a member of an Arabidopsis protein family, interacts with the protein RARE1 and broadly affects RNA editing. Proc. Natl. Acad. Sci. USA 2012, 109, E1453–E1461. [Google Scholar] [CrossRef]
- Zhang, Q.; Wang, Y.; Xie, W.; Chen, C.; Ren, D.; Hu, J.; Zhu, L.; Zhang, G.; Gao, Z.; Guo, L.; et al. OsMORF9 is necessary for chloroplast development and seedling survival in rice. Plant Sci. 2021, 307, 110907. [Google Scholar] [CrossRef]
- Yang, Y.; Fan, G.; Zhao, Y.; Wen, Q.; Wu, P.; Meng, Y.; Shan, W. Cytidine-to-Uridine RNA Editing Factor NbMORF8 Negatively Regulates Plant Immunity to Phytophthora Pathogens. Plant Physiol. 2020, 184, 2182–2198. [Google Scholar] [CrossRef]
- Chen, C.; Wu, Y.; Li, J.; Wang, X.; Zeng, Z.; Xu, J.; Liu, Y.; Feng, J.; Chen, H.; He, Y.; et al. TBtools-II: A “one for all, all for one” bioinformatics platform for biological big-data mining. Mol. Plant 2023, 16, 1733–1742. [Google Scholar] [CrossRef]
- Chen, C.; Chen, H.; Zhang, Y.; Thomas, H.R.; Frank, M.H.; He, Y.H.; Xia, R. TBtools: An Integrative Toolkit Developed for Interactive Analyses of Big Biological Data. Mol. Plant 2020, 13, 1194–1202. [Google Scholar] [CrossRef]
- Kumar, S.; Stecher, G.; Li, M.; Knyaz, C.; Tamura, K. MEGA X: Molecular Evolutionary Genetics Analysis across Computing Platforms. Mol. Biol. Evol. 2018, 35, 1547–1549. [Google Scholar] [CrossRef]
- Letunic, I.; Bork, P. Interactive Tree of Life (iTOL): An online tool for phylogenetic tree display and annotation. Bioinformatics 2007, 23, 127–128. [Google Scholar] [CrossRef] [PubMed]
- Bailey, T.L.; Boden, M.; Buske, F.A.; Frith, M.; Grant, C.E.; Clementi, L.; Ren, J.; Li, W.W.; Noble, W.S. MEME SUITE: Tools for motif discovery and searching. Nucleic Acids Res. 2009, 37, W202–W208. [Google Scholar] [CrossRef] [PubMed]
- Wang, Y.; Tang, H.; DeBarry, J.D.; Tan, X.; Li, J.; Wang, X.; Lee, T.; Jin, H.; Marler, B.; Guo, H.; et al. MCScanX: A toolkit for detection and evolutionary analysis of gene synteny and collinearity. Nucleic Acids Res. 2012, 40, e49. [Google Scholar] [CrossRef] [PubMed]
- Szklarczyk, D.; Gable, A.L.; Lyon, D.; Junge, A.; Wyder, S.; Huerta-Cepas, J.; Simonovic, M.; Doncheva, N.T.; Morris, J.H.; Bork, P.; et al. STRING v11: Protein-protein association networks with increased coverage, supporting functional discovery in genome-wide experimental datasets. Nucleic Acids Res. 2019, 47, D607–D613. [Google Scholar] [CrossRef]
- Lescot, M.; Déhais, P.; Thijs, G.; Marchal, K.; Moreau, Y.; Van de Peer, Y.; Rouzé, P.; Rombauts, S. PlantCARE, a database of plant cis-acting regulatory elements and a portal to tools for in silico analysis of promoter sequences. Nucleic Acids Res. 2002, 30, 325–327. [Google Scholar] [CrossRef]
- Tang, X.; Zhang, N.; Si, H.; Calderón-Urrea, A. Selection and validation of reference genes for RT-qPCR analysis in potato under abiotic stress. Plant Methods 2017, 13, 85. [Google Scholar] [CrossRef] [PubMed]
- Livak, K.J.; Schmittgen, T.D. Analysis of relative gene expression data using real-time quantitative PCR and the 2−ΔΔCT Method. Methods 2001, 25, 402–408. [Google Scholar] [CrossRef]
- Schallenberg-Rüdinger, M.; Kindgren, P.; Zehrmann, A.; Small, I.; Knoop, V. A DYW-protein knockout in Physcomitrella affects two closely spaced mitochondrial editing sites and causes a severe developmental phenotype. Plant J. 2013, 76, 420–432. [Google Scholar] [CrossRef]
- Cui, X.; Wang, Y.; Wu, J.; Han, X.; Gu, X.; Lu, T.; Zhang, Z. The RNA editing factor DUA1 is crucial to chloroplast development at low temperature in rice. New Phytol. 2019, 221, 834–849. [Google Scholar] [CrossRef]
- Schmitz, R.J.; Grotewold, E.; Stam, M. Cis-regulatory sequences in plants: Their importance, discovery, and future challenges. Plant Cell 2022, 34, 718–741. [Google Scholar] [CrossRef]
- Rodrigues, N.F.; da Fonseca, G.C.; Kulcheski, F.R.; Margis, R. Salt stress affects mRNA editing in soybean chloroplasts. Genet. Mol. Biol. 2017, 40, 200–208. [Google Scholar] [CrossRef] [PubMed]
- Liberatore, K.L.; Dukowic-Schulze, S.; Miller, M.E.; Chen, C.; Kianian, S.F. The role of mitochondria in plant development and stress tolerance. Free Radic. Biol. Med. 2016, 100, 238–256. [Google Scholar] [CrossRef] [PubMed]









| Gene Name | Sequence ID | Number of Amino Acid | Molecular Weight (kDa) | Theoretical pI | Instability Index | Aliphatic Index | Hydropathicity | Subcellular Localization |
|---|---|---|---|---|---|---|---|---|
| StMORF1 | PGSC0003DMT400057561 | 470 | 52.47 | 7.7 | 71.62 | 38 | −1.215 | chloroplast |
| StMORF2 | PGSC0003DMT400038117 | 239 | 26.51 | 8.78 | 51.28 | 70.17 | −0.596 | chloroplast |
| StMORF3 | PGSC0003DMT400043314 | 260 | 29.29 | 8.97 | 60.17 | 61.08 | −0.712 | mitochondrion |
| StMORF5 | PGSC0003DMT400060429 | 234 | 26.37 | 9 | 56.87 | 66.2 | −0.655 | chloroplast |
| StMORF6 | PGSC0003DMT400050134 | 400 | 43.94 | 5.25 | 37.44 | 75.75 | −0.267 | chloroplast |
| StMORF8a | PGSC0003DMT400054809 | 411 | 45.46 | 9.42 | 61.61 | 45.84 | −1.02 | chloroplast |
| StMORF8b | PGSC0003DMT400039805 | 403 | 44.03 | 9.33 | 62.27 | 41.89 | −1.026 | mitochondrion |
| StMORF9 | PGSC0003DMT400055883 | 226 | 25.39 | 8.63 | 54.26 | 62.17 | −0.638 | chloroplast |
Disclaimer/Publisher’s Note: The statements, opinions and data contained in all publications are solely those of the individual author(s) and contributor(s) and not of MDPI and/or the editor(s). MDPI and/or the editor(s) disclaim responsibility for any injury to people or property resulting from any ideas, methods, instructions or products referred to in the content. |
© 2026 by the authors. Licensee MDPI, Basel, Switzerland. This article is an open access article distributed under the terms and conditions of the Creative Commons Attribution (CC BY) license.
Share and Cite
Xu, J.; Jin, Y.; Pan, Z.; Wang, J.; Jin, G. A Comprehensive Genome-Wide Analysis of the StMORF Gene Family in Potato: Identification, Interaction Network, and Expression Profiling. Agronomy 2026, 16, 413. https://doi.org/10.3390/agronomy16040413
Xu J, Jin Y, Pan Z, Wang J, Jin G. A Comprehensive Genome-Wide Analysis of the StMORF Gene Family in Potato: Identification, Interaction Network, and Expression Profiling. Agronomy. 2026; 16(4):413. https://doi.org/10.3390/agronomy16040413
Chicago/Turabian StyleXu, Jieli, Yihang Jin, Zhe Pan, Junjie Wang, and Guanghui Jin. 2026. "A Comprehensive Genome-Wide Analysis of the StMORF Gene Family in Potato: Identification, Interaction Network, and Expression Profiling" Agronomy 16, no. 4: 413. https://doi.org/10.3390/agronomy16040413
APA StyleXu, J., Jin, Y., Pan, Z., Wang, J., & Jin, G. (2026). A Comprehensive Genome-Wide Analysis of the StMORF Gene Family in Potato: Identification, Interaction Network, and Expression Profiling. Agronomy, 16(4), 413. https://doi.org/10.3390/agronomy16040413
