Genome-Wide Identification, Characterization and Expression Profiles of the CCD Gene Family in Potato
Abstract
1. Introduction
2. Materials and Methods
2.1. Plant Material and Growth Conditions
2.2. Identification and Sequence Analysis of CCD Gene Family Members in Potato
2.3. Sequence Analysis and Structural Characterization
2.4. Sequence Alignments and Phylogenetic Analysis
2.5. Analysis of Cis-Element
2.6. Synteny Analysis and Chromosome Localization
2.7. Protein Structure Prediction and Virtual Docking
2.8. Expression Pattern Analysis of StCCD Genes in Potato
2.9. Quantification of Carotenoids
2.10. Quantitative RT-PCR
2.11. Statistical Analysis
3. Results
3.1. Genome-Wide Identification and Characterization of CCD Family Genes in Potato
3.2. Phylogenetic Analysis of the StCDD Family Genes
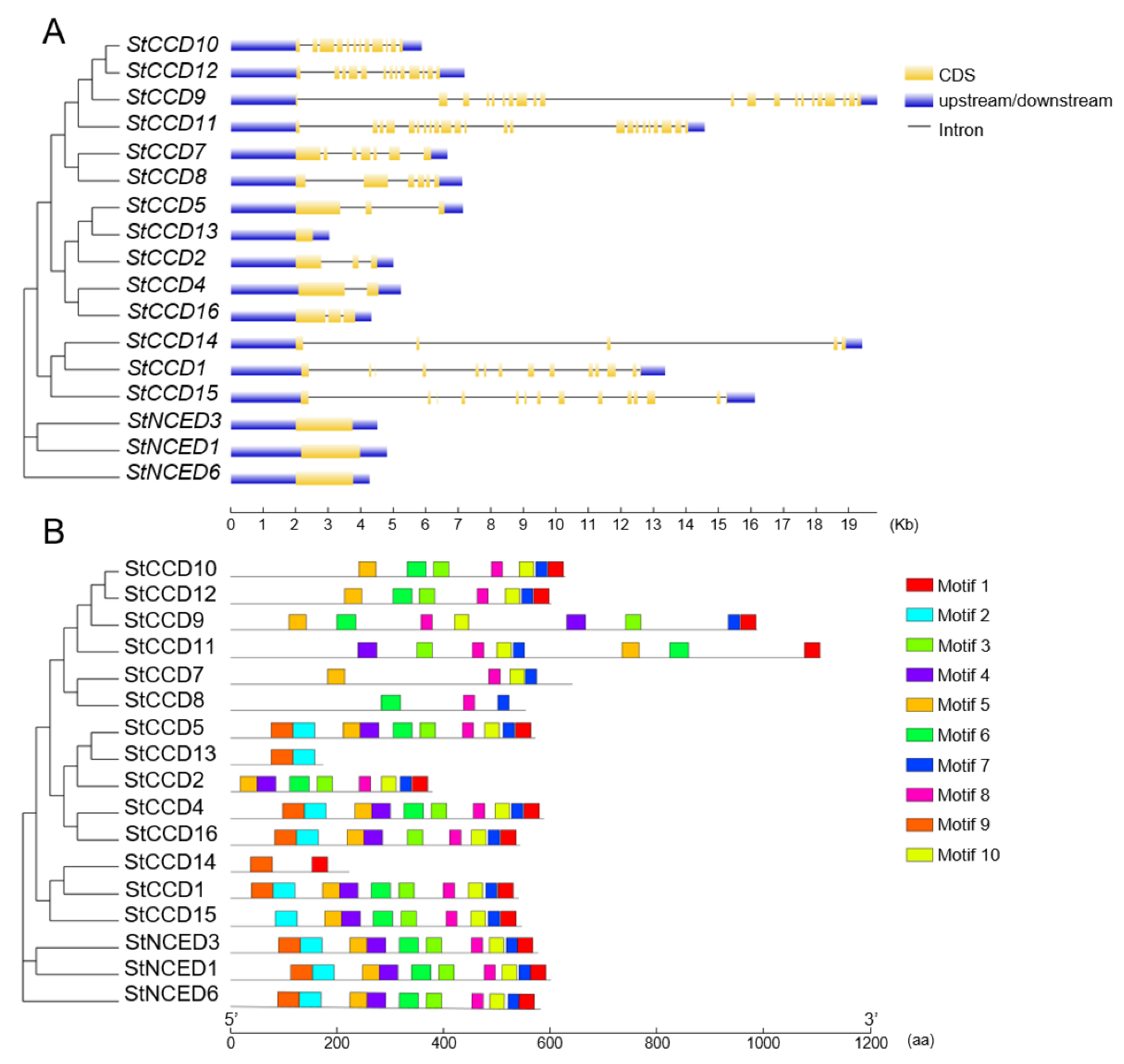
3.3. Gene Structure and Conserved Motif Analysis of CDD Family Genes in Potato
3.4. Analysis of Cis-Elements in the Promoter Regions of CCD Family Genes in Potato
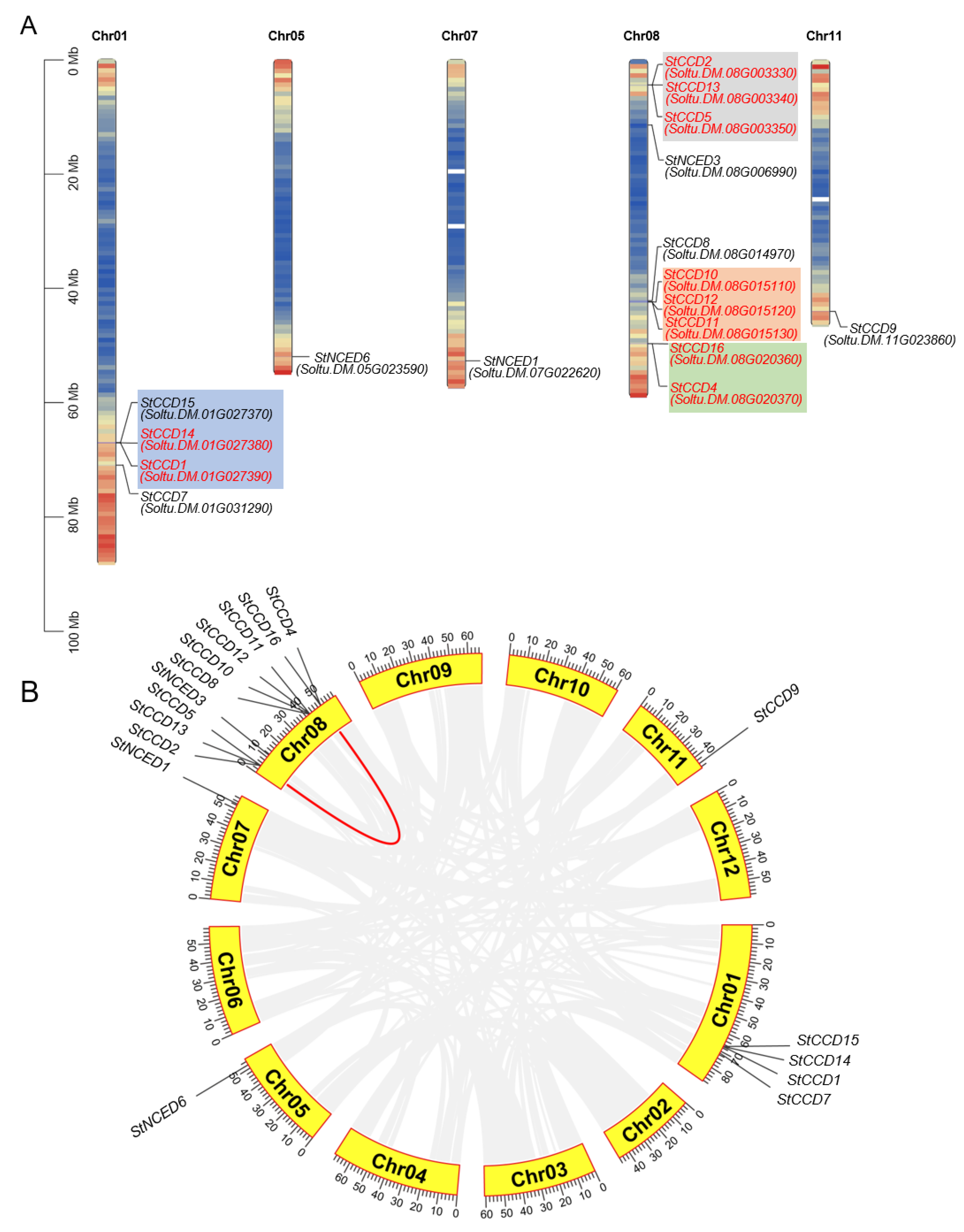
3.5. Chromosome Distribution and Synteny Analysis of CCD Family Genes in Potato
3.6. Molecular Docking for StCCD Proteins and Carotenoids
3.7. Expression Profiles of StCCD Genes in Different Tissues and Expression Patterns of StCCD Genes Under Abiotic Stress
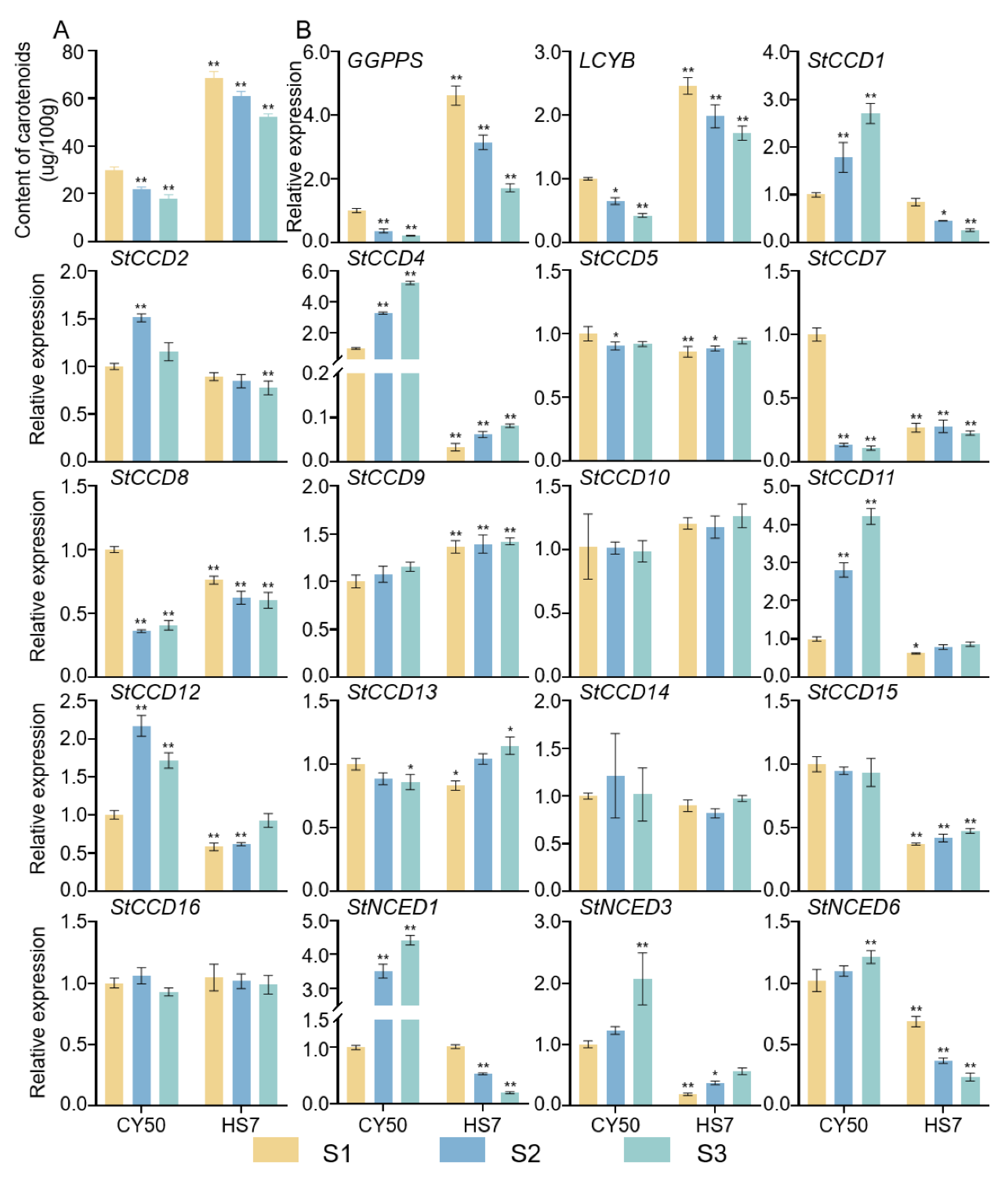
3.8. Expression Profiles of StCCD Genes in Pigmented Potato Cultivars
4. Discussion
5. Conclusions
Supplementary Materials
Author Contributions
Funding
Data Availability Statement
Conflicts of Interest
References
- Liang, M.H.; Zhu, J.; Jiang, J.G. Carotenoids biosynthesis and cleavage related genes from bacteria to plants. Crit. Rev. Food Sci. Nutr. 2017, 58, 2314–2333. [Google Scholar] [CrossRef] [PubMed]
- Cazzonelli, C.I. Carotenoids in nature: Insights from plants and beyond. Funct. Plant Biol. 2011, 38, 833–847. [Google Scholar] [CrossRef] [PubMed]
- Nisar, N.; Li, L.; Lu, S.; Khin, N.C.; Pogson, B.J. Carotenoid metabolism in plants. Mol. Plant 2015, 8, 68–82. [Google Scholar] [CrossRef] [PubMed]
- Hashimoto, H.; Uragami, C.; Cogdell, R.J. Carotenoids and photosynthesis. Subcell. Biochem. 2016, 79, 111–139. [Google Scholar]
- Sun, T.; Yuan, H.; Cao, H.; Yazdani, M.; Tadmor, Y.; Li, L. Carotenoid metabolism in plants: The role of plastids. Mol. Plant 2018, 11, 58–74. [Google Scholar] [CrossRef]
- Eggersdorfer, M.; Wyss, A. Carotenoids in human nutrition and health. Arch. Biochem. Biophys. 2018, 652, 18–26. [Google Scholar] [CrossRef]
- Al-Babili, S.; Bouwmeester, H.J. Strigolactones, a novel carotenoid-derived plant hormone. Annu. Rev. Plant Biol. 2015, 66, 161–186. [Google Scholar] [CrossRef]
- Shi, L.; Chang, L.; Yu, Y.; Zhang, D.; Zhao, X.; Wang, W.; Li, P.; Xin, X.; Zhang, F.; Yu, S.; et al. Recent advancements and biotechnological implications of carotenoid metabolism of Brassica. Plants 2023, 12, 1117. [Google Scholar] [CrossRef]
- Yue, X.Q.; Zhang, Y.; Yang, C.K.; Li, J.G.; Rui, X.; Ding, F.; Hu, F.C.; Wang, X.H.; Ma, W.Q.; Zhou, K.B. Genome-wide identification and expression analysis of carotenoid cleavage oxygenase genes in Litchi (Litchi chinensis Sonn.). BMC Plant Biol. 2022, 22, 394. [Google Scholar] [CrossRef]
- Watkins, J.L.; Pogson, B.J. Prospects for carotenoid biofortification targeting retention and catabolism. Trends Plant Sci. 2020, 25, 501–512. [Google Scholar] [CrossRef]
- Sarwar, S.; Sami, A.; Haider, M.Z.; Tasawar, L.; Akram, J.; Ahmad, A.; Shafiq, M.; Zaki, H.E.M.; Ondrasek, G.; Shahid, M.S. Genome-Wide identification and in silico expression analysis of CCO gene family in Citrus clementina (Citrus) in response to abiotic stress. Plants 2025, 14, 249. [Google Scholar] [CrossRef]
- Biłas, R.; Szafran, K.; Hnatuszko-Konka, K.; Kononowicz, A.K. Cis-regulatory elements used to control gene expression in plants. Plant Cell Tiss. Org. 2016, 127, 269–287. [Google Scholar] [CrossRef]
- Schwartz, S.H.; Tan, B.C.; Gage, D.A.; Zeevaart, J.A.; McCarty, D.R. Specific oxidative cleavage of carotenoids by VP14 of maize. Science 1997, 276, 1872–1874. [Google Scholar] [CrossRef] [PubMed]
- Ohmiya, A. Carotenoid cleavage dioxygenases and their apocarotenoid products in plants. Plant Biotechnol. 2009, 26, 351–358. [Google Scholar] [CrossRef]
- Kim, Y.; Hwang, I.; Jung, H.J.; Park, J.I.; Kang, J.G.; Nou, I.S. Genome-wide classification and abiotic stress-responsive expression profiling of carotenoid oxygenase genes in Brassica rapa and Brassica oleracea. J. Plant Growth Regul. 2016, 35, 202–214. [Google Scholar] [CrossRef]
- Kiser, P.D. Retinal pigment epithelium 65 kDa protein (RPE65): An update. Prog. Retin. Eye Res. 2022, 88, 101013. [Google Scholar] [CrossRef]
- Cheng, D.; Wang, Z.; Li, S.; Zhao, J.; Wei, C.; Zhang, Y. Genome-wide identification of CCD gene family in six cucurbitaceae species and its expression profiles in melon. Genes 2022, 13, 262. [Google Scholar] [CrossRef]
- Du, Y.; Peng, L.; Dong, B.; Zhong, S.; Deng, J.; Fang, Q.; Xiao, Z.; Wang, Y.; Zhao, H. Genome-wide identification of 9-cis-epoxy-carotenoid dioxygenases (NCEDs) and potential function of OfNCED4 in carotenoid biosynthesis of Osmanthus fragrans. Trees 2024, 38, 891–902. [Google Scholar] [CrossRef]
- Zheng, X.; Zhu, K.; Sun, Q.; Zhang, W.; Wang, X.; Cao, H.; Tan, M.; Xie, Z.; Zeng, Y.; Ye, J.; et al. Natural variation in CCD4 promoter underpins species-specific evolution of red coloration in citrus peel. Mol. Plant 2019, 12, 1294–1307. [Google Scholar] [CrossRef]
- Butt, H.; Jamil, M.; Wang, J.Y.; Al-Babili, S.; Mahfouz, M. Engineering plant architecture via CRISPR/Cas9-mediated alteration of strigolactone biosynthesis. BMC Plant Biol. 2018, 18, 174. [Google Scholar] [CrossRef]
- Ren, C.; Guo, Y.; Kong, J.; Lecourieux, F.; Dai, Z.; Li, S.; Liang, Z. Knockout of VvCCD8 gene in grapevine affects shoot branching. BMC Plant Biol. 2020, 20, 47. [Google Scholar] [CrossRef] [PubMed]
- Xu, X.; Liang, Y.; Feng, G.; Li, S.; Yang, Z.; Nie, G.; Huang, L.; Zhang, X. A favorable natural variation in CCD7 from orchardgrass confers enhanced tiller number. Plant J. 2025, 121, e17200. [Google Scholar] [CrossRef] [PubMed]
- Wang, X.; Zeng, W.; Ding, Y.; Wang, Y.; Niu, L.; Yao, J.L.; Pan, L.; Lu, Z.; Cui, G.; Li, G.; et al. PpERF3 positively regulates ABA biosynthesis by activating PpNCED2/3 transcription during fruit ripening in peach. Hortic. Res. 2019, 6, 19. [Google Scholar] [CrossRef] [PubMed]
- Wang, P.; Lu, S.; Zhang, X.; Hyden, B.; Qin, L.; Liu, L.; Bai, Y.; Han, Y.; Wen, Z.; Xu, J.; et al. Double NCED isozymes control ABA biosynthesis for ripening and senescent regulation in peach fruits. Plant Sci. 2021, 304, 110739. [Google Scholar] [CrossRef]
- Li, L.; Zhu, T.; Wen, L.; Zhang, T.; Ren, M. Biofortification of potato nutrition. J. Adv. Res. 2024, 75, 23–34. [Google Scholar] [CrossRef]
- Chen, C.; Chen, H.; Zhang, Y.; Thomas, H.R.; Frank, M.H.; He, Y.; Xia, R. TBtools: An integrative toolkit developed for interactive analyses of big biological data. Mol. Plant 2020, 13, 1194–1202. [Google Scholar] [CrossRef]
- Wang, Y.; Tang, H.; DeBarry, J.D.; Tan, X.; Li, J.; Wang, X.; Lee, T.H.; Jin, H.Z.; Marler, B.; Kissinger, J.C.; et al. MCScanX: A toolkit for detection and evolutionary analysis of gene synteny and collinearity. Nucleic Acids Res. 2012, 40, e49. [Google Scholar] [CrossRef]
- Schmittgen, T.D.; Livak, K.J. Analyzing real-time PCR data by the comparative CT method. Nat. Protoc. 2008, 3, 1101–1108. [Google Scholar] [CrossRef]
- Zhou, Q.; Li, Q.; Li, P.; Zhang, S.; Liu, C.; Jin, J.; Cao, P.; Yang, Y. Carotenoid cleavage dioxygenases: Identification, expression, and evolutionary analysis of this gene family in tobacco. Int. J. Mol. Sci. 2019, 20, 5796. [Google Scholar] [CrossRef]
- Zhao, X.L.; Yang, Y.L.; Xia, H.X.; Li, Y. Genome-wide analysis of the carotenoid cleavage dioxygenases gene family in Forsythia suspensa: Expression profile and cold and drought stress responses. Front. Plant Sci. 2022, 13, 998911. [Google Scholar] [CrossRef]
- Wang, Y.; Ding, G.; Gu, T.; Ding, J.; Li, Y. Bioinformatic and expression analyses on carotenoid dioxygenase genes in fruit development and abiotic stress responses in Fragaria vesca. Mol. Genet. Genom. 2017, 292, 895–907. [Google Scholar] [CrossRef]
- Zhang, S.; Guo, Y.; Zhang, Y.; Guo, J.; Li, K.; Fu, W.; Jia, Z.; Li, W.; Tran, L.P.; Jia, K.P.; et al. Genome-wide identification, characterization and expression profiles of the CCD gene family in Gossypium species. 3 Biotech 2021, 11, 249. [Google Scholar] [CrossRef] [PubMed]
- Pan, X.; Zheng, H.; Zhao, J.; Xu, Y.; Li, X. ZmCCD7/ZpCCD7 encodes a carotenoid cleavage dioxygenase mediating shoot branching. Planta 2016, 243, 1407–1418. [Google Scholar] [CrossRef] [PubMed]
- Xi, W.; Zhang, L.; Liu, S.; Zhao, G. The genes of CYP, ZEP, and CCD1/4 play an important role in controlling carotenoid and aroma volatile apocarotenoid accumulation of apricot fruit. Front. Plant Sci. 2020, 11, 607715. [Google Scholar] [CrossRef] [PubMed]
- He, L.; Cheng, L.; Wang, J.; Liu, J.; Cheng, J.; Yang, Z.; Cao, R.; Han, Y.; Li, H.; Zhang, B. Carotenoid cleavage dioxygenase 1 catalyzes lutein degradation to influence carotenoid accumulation and color development in foxtail millet grains. J. Agric. Food Chem. 2022, 70, 9283–9294. [Google Scholar] [CrossRef]
- Rubio-Moraga, A.; Rambla, J.L.; Fernández-de-Carmen, A.; Trapero-Mozos, A.; Ahrazem, O.; Orzáez, D.; Granell, A.; Gómez-Gómez, L. New target carotenoids for CCD4 enzymes are revealed with the characterization of a novel stress-induced carotenoid cleavage dioxygenase gene from Crocus sativus. Plant Mol. Biol. 2014, 86, 555–569. [Google Scholar] [CrossRef]
- Baba, S.A.; Jain, D.; Abbas, N.; Ashraf, N. Overexpression of Crocus carotenoid cleavage dioxygenase, CsCCD4b, in Arabidopsis imparts tolerance to dehydration, salt and oxidative stresses by modulating ROS machinery. J. Plant Physiol. 2015, 189, 114–125. [Google Scholar] [CrossRef]
- Huang, F.C.; Molnár, P.; Schwab, W. Cloning and functional characterization of carotenoid cleavage dioxygenase 4 genes. J. Exp. Bot. 2009, 60, 3011–3022. [Google Scholar] [CrossRef]
- Park, S.C.; Kang, L.; Park, W.S.; Ahn, M.J.; Kwak, S.S.; Kim, H.S. Carotenoid cleavage dioxygenase 4 (CCD4) cleaves β-carotene and interacts with IbOr in sweetpotato. Plant Biotechnol. Rep. 2020, 14, 737–742. [Google Scholar] [CrossRef]
- Dong, C.; Zhang, Y.; Ni, Z.; Shen, M.; Lin, F.; Wang, X.; Shi, Y.; Miao, Y.; Guo, J.; Wang, R. Optimizing carotenoid cleavage dioxygenase 4 (CCD4) for enhanced β-ionone production in Nicotiana tabacum. Crop J. 2025, 2214–5141. [Google Scholar] [CrossRef]
- Yoo, H.J.; Chung, M.Y.; Lee, H.A.; Lee, S.B.; Grandillo, S.; Giovannoni, J.J.; Lee, J.M. Natural overexpression of carotenoid cleavage dioxygenase 4 in tomato alters carotenoid flux. Plant Physiol. 2023, 192, 1289–1306. [Google Scholar] [CrossRef] [PubMed]
- Zhang, J.; He, L.; Dong, J.; Zhao, C.; Tang, R.; Jia, X. Overexpression of sweet potato carotenoid cleavage dioxygenase 4 (IbCCD4) decreased salt tolerance in Arabidopsis thaliana. Int. J. Mol. Sci. 2022, 23, 9963. [Google Scholar] [CrossRef] [PubMed]
- Zhang, J.; He, L.; Dong, J.; Zhao, C.; Wang, Y.; Tang, R.; Wang, W.; Ji, Z.; Cao, Q.; Xie, H.; et al. Integrated metabolic and transcriptional analysis reveals the role of carotenoid cleavage dioxygenase 4 (IbCCD4) in carotenoid accumulation in sweetpotato tuberous roots. Biotechnol. Biofuels Bioprod. 2023, 16, 45. [Google Scholar] [CrossRef] [PubMed]
- Ahrazem, O.; Rubio-Moraga, A.; Berman, J.; Capell, T.; Christou, P.; Zhu, C.; Gómez-Gómez, L. The carotenoid cleavage dioxygenase CCD2 catalysing the synthesis of crocetin in spring crocuses and saffron is a plastidial enzyme. New Phytol. 2016, 209, 650–663. [Google Scholar] [CrossRef]
- Umehara, M.; Hanada, A.; Yoshida, S.; Akiyama, K.; Arite, T.; Takeda-Kamiya, N.; Magome, H.; Kamiya, Y.; Shirasu, K.; Yoneyama, K.; et al. Inhibition of shoot branching by new terpenoid plant hormones. Nature 2008, 455, 195–200. [Google Scholar] [CrossRef]
- Wang, Y.; Shang, L.; Yu, H.; Zeng, L.; Hu, J.; Ni, S.; Rao, Y.; Li, S.; Chu, J.; Meng, X.; et al. A strigolactone biosynthesis gene contributed to the green revolution in rice. Mol. Plant 2020, 13, 923–932. [Google Scholar] [CrossRef]
- Pasare, S.A.; Ducreux, L.J.M.; Morris, W.L.; Campbell, R.; Sharma, S.K.; Roumeliotis, E.; Kohlen, W.; van der Krol, S.; Bramley, P.M.; Roberts, A.G.; et al. The role of the potato (Solanum tuberosum) CCD8 gene in stolon and tuber development. New Phytol. 2013, 198, 1108–1120. [Google Scholar] [CrossRef]
- Song, X.; Gu, X.; Chen, S.; Qi, Z.; Yu, J.; Zhou, Y.; Xia, X. Far-red light inhibits lateral bud growth mainly through enhancing apical dominance independently of strigolactone synthesis in tomato. Plant Cell Environ. 2024, 47, 429–441. [Google Scholar] [CrossRef]
- Wei, Y.; Wan, H.; Wu, Z.; Wang, R.; Ruan, M.; Ye, Q.; Li, Z.; Zhou, G.; Yao, Z.; Yang, Y. A comprehensive analysis of carotenoid cleavage dioxygenases genes in Solanum lycopersicum. Plant Mol. Biol. Rep. 2016, 34, 512–523. [Google Scholar] [CrossRef]
- Ali, F.; Qanmber, G.; Li, F.; Wang, Z. Updated role of ABA in seed maturation, dormancy, and germination. J. Adv. Res. 2021, 35, 199–214. [Google Scholar] [CrossRef]
- Oliveira, F.K.; Da-Silva, C.J.; Garcia, N.; Agualongo, D.A.P.; de Oliveira, A.C.B.; Kanamori, N.; Takasaki, H.; Urano, K.; Shinozaki, K.; Nakashima, K.; et al. The overexpression of NCED results in waterlogging sensitivity in soybean. Plant Stress 2022, 3, 100047. [Google Scholar] [CrossRef]
- Gavassi, M.A.; Silva, G.S.; da Silva, C.d.M.S.; Thompson, A.J.; Macleod, K.; Oliveira, P.M.R.; Cavalheiro, M.F.; Domingues, D.S.; Habermann, G. NCED expression is related to increased ABA biosynthesis and stomatal closure under aluminum stress. Environ. Exp. Bot. 2021, 185, 104404. [Google Scholar] [CrossRef]
- Huang, Y.; Jiao, Y.; Xie, N.; Guo, Y.; Zhang, F.; Xiang, Z.; Wang, R.; Wang, F.; Gao, Q.; Tian, L.; et al. OsNCED5, a 9-cis-epoxycarotenoid dioxygenase gene, regulates salt and water stress tolerance and leaf senescence in rice. Plant Sci. 2019, 287, 110188. [Google Scholar] [CrossRef]
- Basso, M.F.; Contaldi, F.; Celso, F.L.; Karalija, E.; Paz-Carrasco, L.C.; Barone, G.; Ferrante, A.; Martinelli, F. Expression profile of the NCED/CCD genes in chickpea and lentil during abiotic stress reveals a positive correlation with increased plant tolerance. Plant Sci. 2023, 336, 111817. [Google Scholar] [CrossRef]
- Jia, K.P.; Mi, J.; Ali, S.; Ohyanagi, H.; Moreno, J.C.; Ablazov, A.; Balakrishna, A.; Berqdar, L.; Fiore, A.; Diretto, G.; et al. An alternative, zeaxanthin epoxidase-independent abscisic acid biosynthetic pathway in plants. Mol. Plant 2022, 15, 151–166. [Google Scholar] [CrossRef]
- Chen, K.; Du, K.; Shi, Y.; Yin, L.; Shen, W.H.; Yu, Y.; Liu, B.; Dong, A. H3K36 methyltransferase SDG708 enhances drought tolerance by promoting abscisic acid biosynthesis in rice. New Phytol. 2021, 230, 1967–1984. [Google Scholar] [CrossRef]
- Lee, S.U.; Mun, B.G.; Bae, E.K.; Kim, J.Y.; Kim, H.H.; Shahid, M.; Choi, Y.I.; Hussain, A.; Yun, B.W. Drought stress-mediated transcriptome profile reveals NCED as a key player modulating drought tolerance in Populus davidiana. Front. Plant Sci. 2021, 12, 755539. [Google Scholar] [CrossRef]








| Name | Gene ID | PI | Molecular Weight (kDa) | Chromosome Location | Direction | Gene Length (bp) | CDS Length (bp) | GRAVY | Subcellular Localization |
|---|---|---|---|---|---|---|---|---|---|
| StCCD1 | Soltu.DM.01G027390 | 5.81 | 61.21 | Chr01: 67195828-67206686 | forward | 10858 | 1638 | −0.253 | chloroplast |
| StCCD2 | Soltu.DM.08G003330 | 6.11 | 42.75 | Chr08: 4438908-4441401 | reverse | 2493 | 1143 | −0.016 | cytoplasm |
| StCCD4 | Soltu.DM.08G020370 | 6.04 | 65.24 | Chr08: 49754350-49757074 | reverse | 2724 | 1776 | −0.223 | chloroplast |
| StCCD5 | Soltu.DM.08G003350 | 6.53 | 64.67 | Chr08: 4449835-4454469 | reverse | 4634 | 1728 | −0.099 | chloroplast |
| StCCD7 | Soltu.DM.01G031290 | 6.61 | 72.87 | Chr01: 71068450-71072603 | forward | 4153 | 1938 | −0.359 | chloroplast |
| StCCD8 | Soltu.DM.08G014970 | 6.37 | 62.06 | Chr08: 42202539-42207147 | reverse | 4608 | 1674 | −0.314 | cytoplasm |
| StCCD9 | Soltu.DM.11G023860 | 5.93 | 114.51 | Chr11: 44025227-44042597 | forward | 17370 | 2991 | −0.321 | cytoplasm |
| StCCD10 | Soltu.DM.08G015110 | 5.93 | 71.99 | Chr08: 42415658-42419024 | forward | 3366 | 1902 | −0.315 | peroxisome |
| StCCD11 | Soltu.DM.08G015130 | 6.30 | 127.12 | Chr08: 42451223-42463292 | forward | 12069 | 3348 | −0.309 | chloroplast |
| StCCD12 | Soltu.DM.08G015120 | 6.17 | 68.33 | Chr08: 42442945-42447634 | forward | 4689 | 1821 | −0.317 | chloroplast |
| StCCD13 | Soltu.DM.08G003340 | 8.75 | 19.80 | Chr08: 4441461-4441986 | reverse | 525 | 525 | −0.346 | chloroplast |
| StCCD14 | Soltu.DM.01G027380 | 4.99 | 24.78 | Chr01: 67176574-67193479 | forward | 16905 | 675 | −0.092 | cytoplasm |
| StCCD15 | Soltu.DM.01G027370 | 6.17 | 62.01 | Chr01: 67157342-67170949 | forward | 13607 | 1653 | −0.351 | nucleus |
| StCCD16 | Soltu.DM.08G020360 | 6.20 | 60.70 | Chr08: 49738910-49740729 | reverse | 1819 | 1644 | −0.225 | cytoplasm |
| StNCED1 | Soltu.DM.07G022620 | 6.25 | 67.27 | Chr07: 52757409-52759709 | reverse | 2300 | 1815 | −0.386 | chloroplast |
| StNCED3 | Soltu.DM.08G006990 | 6.12 | 64.71 | Chr08: 11473482-11475481 | forward | 1999 | 1743 | −0.338 | chloroplast |
| StNCED6 | Soltu.DM.05G023590 | 6.59 | 65.25 | Chr05: 52016117-52017875 | reverse | 1758 | 1758 | −0.373 | chloroplast |
Disclaimer/Publisher’s Note: The statements, opinions and data contained in all publications are solely those of the individual author(s) and contributor(s) and not of MDPI and/or the editor(s). MDPI and/or the editor(s) disclaim responsibility for any injury to people or property resulting from any ideas, methods, instructions or products referred to in the content. |
© 2026 by the authors. Licensee MDPI, Basel, Switzerland. This article is an open access article distributed under the terms and conditions of the Creative Commons Attribution (CC BY) license.
Share and Cite
Shen, H.; Zhang, Q.; Tang, N.; Li, P.; Zhang, K.; Wang, Z.; Fang, X.; Wu, C.; Wang, F.; Huang, X.; et al. Genome-Wide Identification, Characterization and Expression Profiles of the CCD Gene Family in Potato. Agronomy 2026, 16, 250. https://doi.org/10.3390/agronomy16020250
Shen H, Zhang Q, Tang N, Li P, Zhang K, Wang Z, Fang X, Wu C, Wang F, Huang X, et al. Genome-Wide Identification, Characterization and Expression Profiles of the CCD Gene Family in Potato. Agronomy. 2026; 16(2):250. https://doi.org/10.3390/agronomy16020250
Chicago/Turabian StyleShen, Hai, Qianyu Zhang, Ningjing Tang, Peihua Li, Kaimei Zhang, Zhangshuyi Wang, Xiaoting Fang, Chao Wu, Fang Wang, Xueli Huang, and et al. 2026. "Genome-Wide Identification, Characterization and Expression Profiles of the CCD Gene Family in Potato" Agronomy 16, no. 2: 250. https://doi.org/10.3390/agronomy16020250
APA StyleShen, H., Zhang, Q., Tang, N., Li, P., Zhang, K., Wang, Z., Fang, X., Wu, C., Wang, F., Huang, X., Yang, C., Zhai, H., Zheng, S., & Ren, Z. (2026). Genome-Wide Identification, Characterization and Expression Profiles of the CCD Gene Family in Potato. Agronomy, 16(2), 250. https://doi.org/10.3390/agronomy16020250

