Data-Driven Integration of Remote Sensing, Agro-Meteorology, and Wireless Sensor Networks for Crop Water Demand Estimation: Tools Towards Sustainable Irrigation in High-Value Fruit Crops
Abstract
1. Introduction
2. Methodology: Systematizing Knowledge for the Review
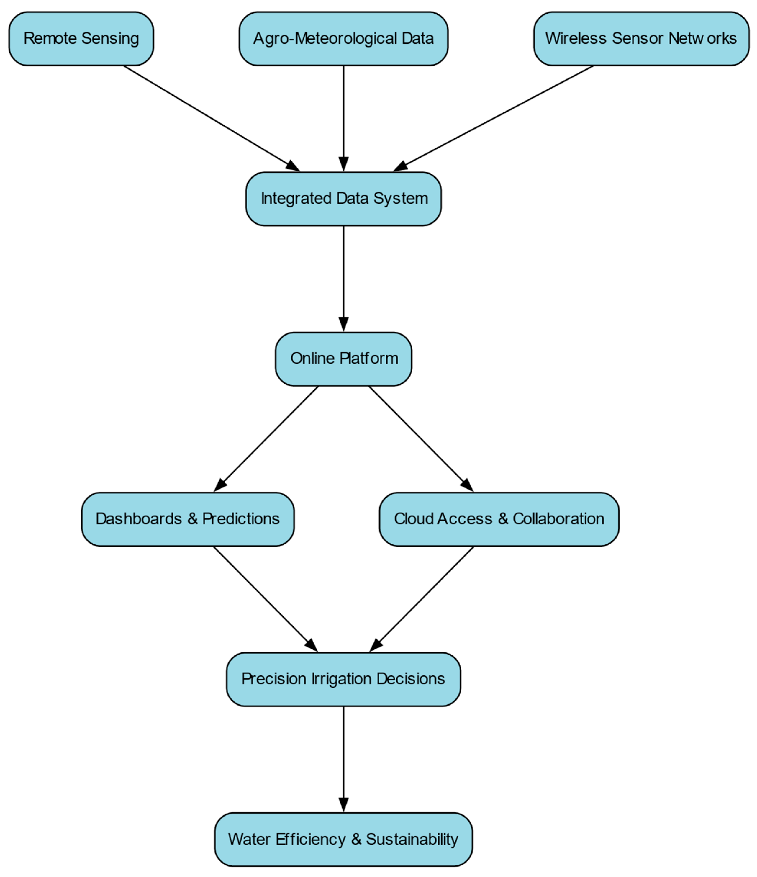
3. Technologies for Crop Water Demand Estimation
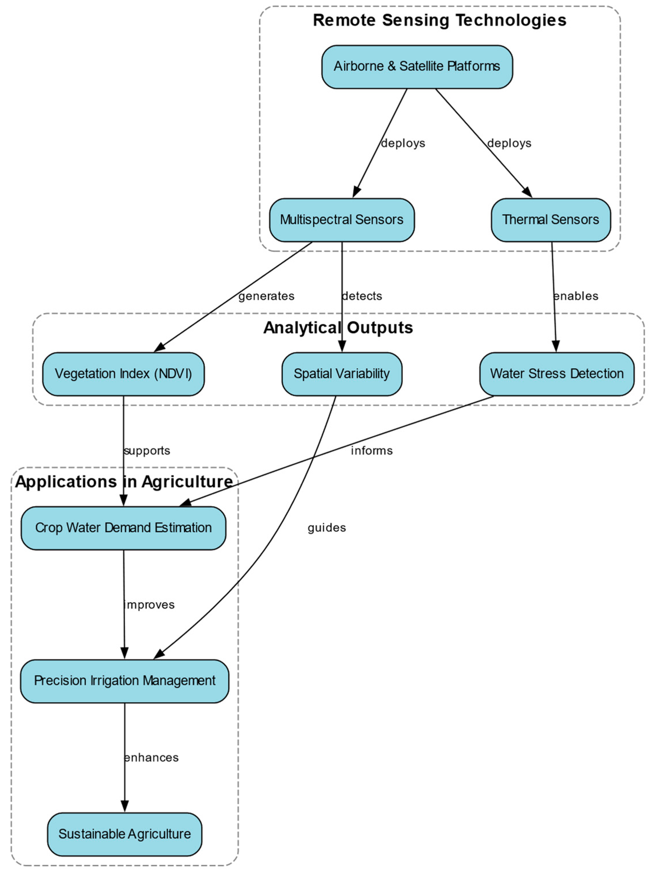
3.1. Remote Sensing
| Technology | Measured Variables | Spatial Resolution | Temporal Resolution | Scalability | Key Advantages | Limitations | Key References |
|---|---|---|---|---|---|---|---|
| Remote Sensing (RS) | NDVI, LST, ET, canopy cover | Medium to High (10–30 m) | Low (weekly to monthly) | High | Large-scale coverage, historical archives | Low temporal resolution, cloud interference | [91,92,93] |
| Thermal Infrared Sensors | Canopy temperature | Variable (plant to drone) | Medium-High | Medium | Good indicator of crop water status | Needs calibration, affected by the sunlight angle | [94,95] |
| UAV with Multispectral Cameras | NDVI, NDRE, canopy reflectance | Very High (<5 cm) | Medium (per flight) | Medium | Flexible, high-res images | Requires pilots, image processing expertise | [96,97,98] |
| Agrometeorological Stations | Temperature, humidity, wind, radiation | Point-based | High (hourly/daily) | Medium | Reliable ground truth data | Sparse coverage, high maintenance | [99] |
| Wireless Sensor Networks (WSN) | Soil moisture, canopy temp, leaf wetness | Micro-scale (plant level) | Very High (real-time) | Low-Medium | Continuous monitoring, precision management | High deployment and calibration cost | [100,101] |
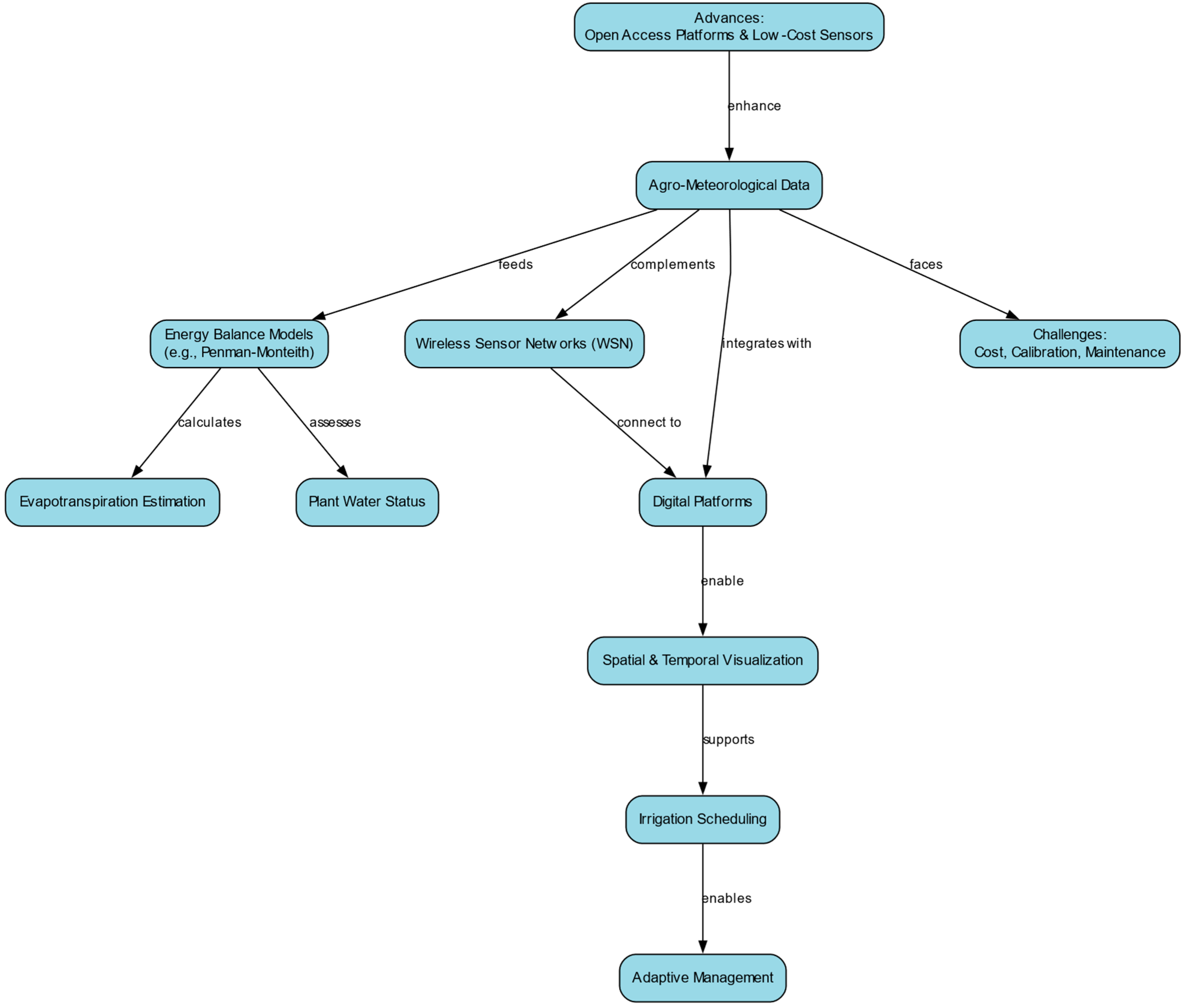
3.2. Agro-Meteorological Data
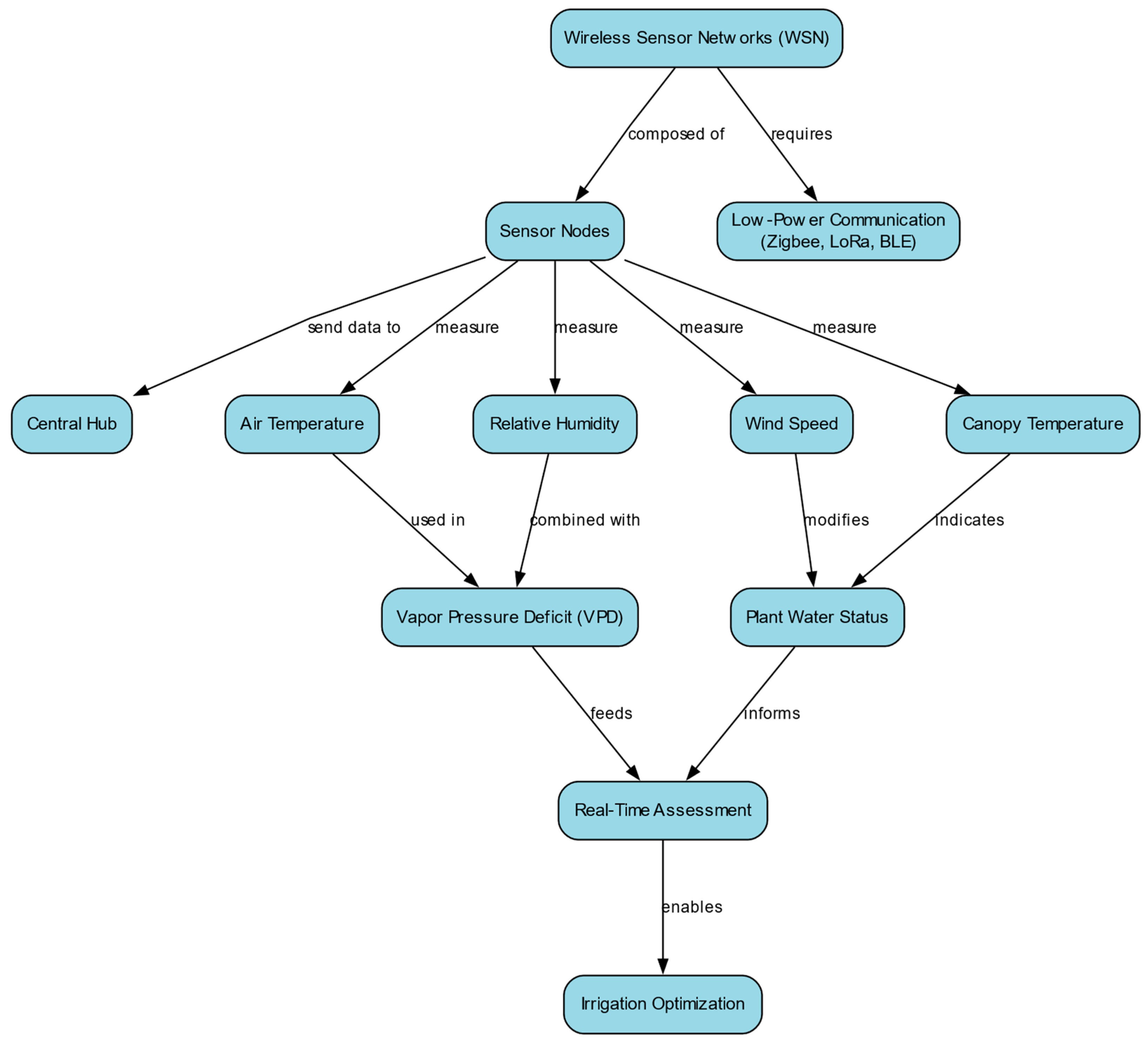
3.3. Wireless Sensor Networks
4. Models and Integrated Approaches
4.1. Energy Balance Models
4.2. Integration of Remote Sensing, Agro-Meteorology, and Sensor Networks
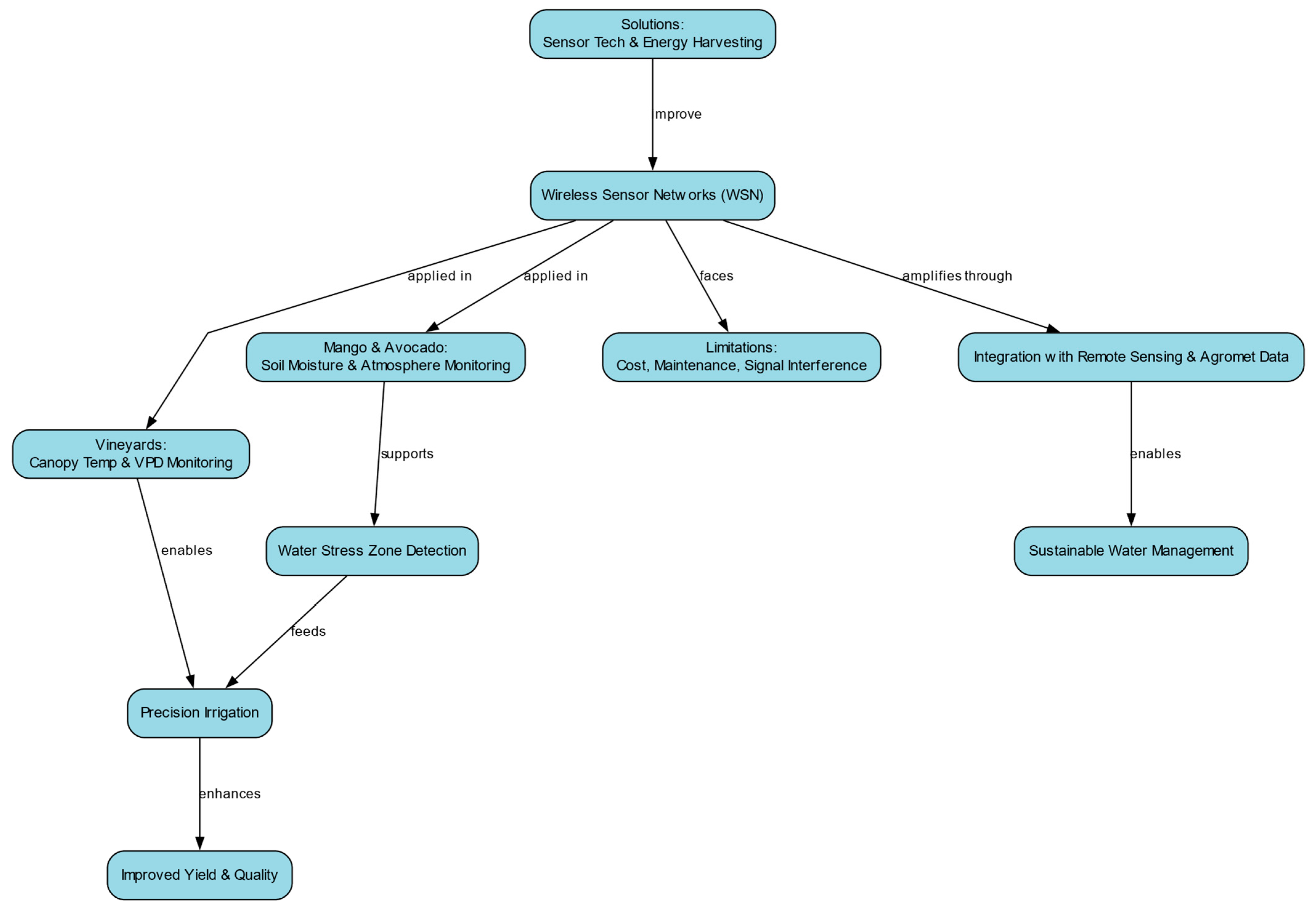
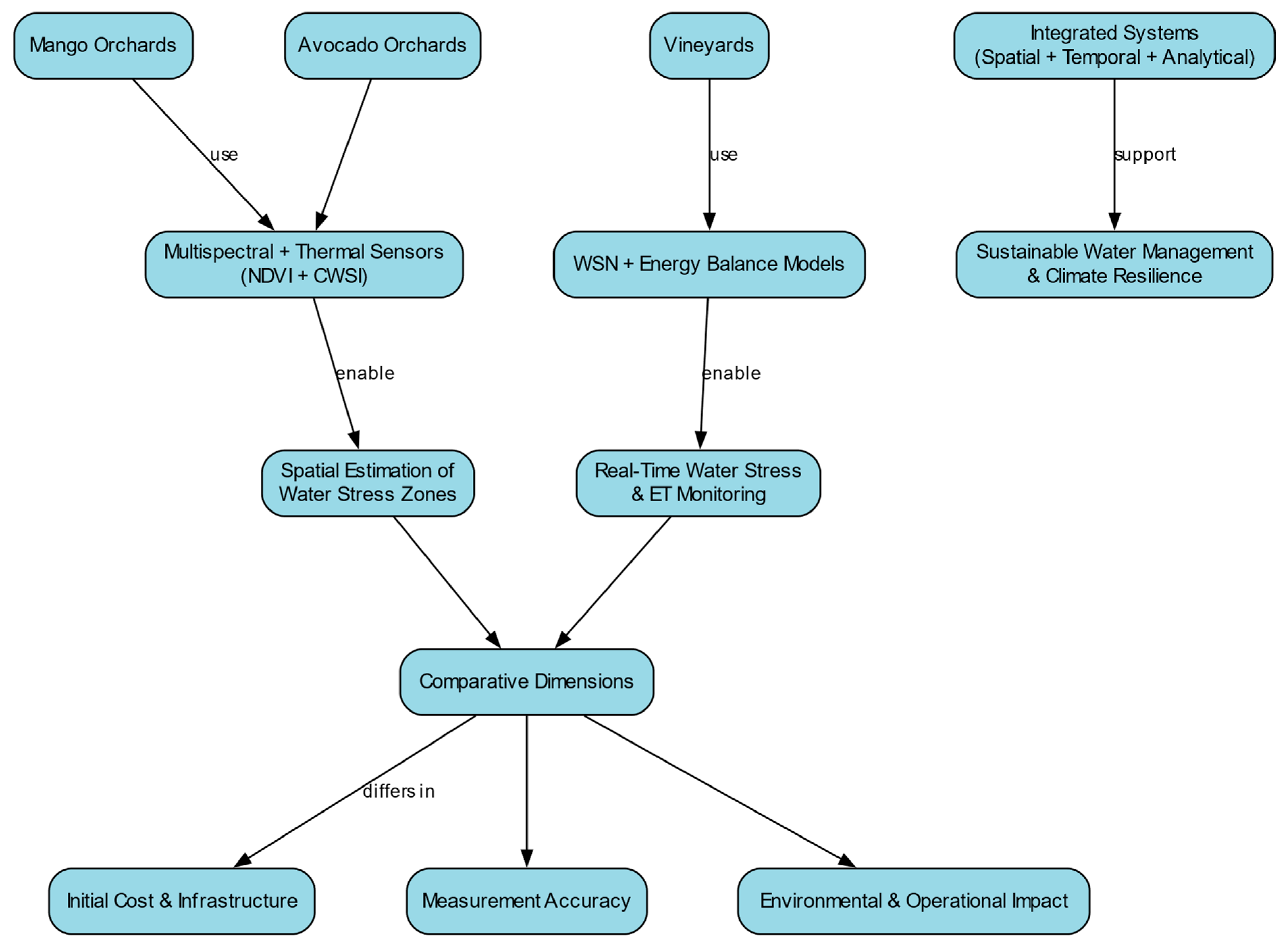
5. Practical Applications and Case Studies
6. Challenges and Future Perspectives
7. Conclusions
Author Contributions
Funding
Data Availability Statement
Acknowledgments
Conflicts of Interest
References
- Nhemachena, C.; Nhamo, L.; Matchaya, G.; Nhemachena, C.R.; Muchara, B.; Karuaihe, S.T.; Mpandeli, S. Climate Change Impacts on Water and Agriculture Sectors in Southern Africa: Threats and Opportunities for Sustainable Development. Water 2020, 12, 2673. [Google Scholar] [CrossRef]
- Srivastav, A.L.; Dhyani, R.; Ranjan, M.; Madhav, S.; Sillanpää, M. Climate-Resilient Strategies for Sustainable Management of Water Resources and Agriculture. Environ. Sci. Pollut. Res. 2021, 28, 41576–41595. [Google Scholar] [CrossRef] [PubMed]
- Ingrao, C.; Strippoli, R.; Lagioia, G.; Huisingh, D. Water Scarcity in Agriculture: An Overview of Causes, Impacts and Approaches for Reducing the Risks. Heliyon 2023, 9, 8. [Google Scholar] [CrossRef]
- Wu, B.; Tian, F.; Zhang, M.; Piao, S.; Zeng, H.; Zhu, W.; Liu, J.; Elnashar, A.; Lu, Y. Quantifying Global Agricultural Water Appropriation with Data Derived from Earth Observations. J. Clean. Prod. 2022, 358, 131891. [Google Scholar] [CrossRef]
- Puy, A.; Borgonovo, E.; Lo Piano, S.; Levin, S.A.; Saltelli, A. Irrigated Areas Drive Irrigation Water Withdrawals. Nat. Commun. 2021, 12, 4525. [Google Scholar] [CrossRef]
- Ungureanu, N.; Vlăduț, V.; Voicu, G. Water Scarcity and Wastewater Reuse in Crop Irrigation. Sustainability 2020, 12, 9055. [Google Scholar] [CrossRef]
- Lipan, L.; Carbonell-Pedro, A.A.; Rodríguez, B.C.; Durán-Zuazo, V.H.; Franco Tarifa, D.; García-Tejero, I.F.; Ruiz, B.G.; Tavira, S.C.; Muelas, R.; Sendra, E.; et al. Can Sustained Deficit Irrigation Save Water and Meet the Quality Characteristics of Mango? Agriculture 2021, 11, 448. [Google Scholar] [CrossRef]
- Reints, J.; Dinar, A.; Crowley, D. Dealing with Water Scarcity and Salinity: Adoption of Water Efficient Technologies and Management Practices by California Avocado Growers. Sustainability 2020, 12, 3555. [Google Scholar] [CrossRef]
- Romero, P.; Navarro, J.M.; Ordaz, P.B. Towards a Sustainable Viticulture: The Combination of Deficit Irrigation Strategies and Agroecological Practices in Mediterranean Vineyards. A Review and Update. Agric. Water Manag. 2022, 259, 107216. [Google Scholar] [CrossRef]
- Zuazo, V.H.D.; Lipan, L.; Rodríguez, B.C.; Sendra, E.; Tarifa, D.F.; Nemś, A.; Ruiz, B.G.; Carbonell-Barrachina, Á.A.; García-Tejero, I.F. Impact of Deficit Irrigation on Fruit Yield and Lipid Profile of Terraced Avocado Orchards. Agron. Sustain. Dev. 2021, 41, 69. [Google Scholar] [CrossRef]
- Kaneko, T. “Hass” Avocado Tree Water Use and the Effects of Water Stress on Fruit Development; The University of Waikato: Hamilton, New Zealand, 2020. [Google Scholar]
- Zuazo, V.H.D.; García-Tejero, I.F.; Rodríguez, B.C.; Tarifa, D.F.; Ruiz, B.G.; Sacristán, P.C. Deficit Irrigation Strategies for Subtropical Mango Farming. A Review. Agron. Sustain. Dev. 2021, 41, 13. [Google Scholar] [CrossRef]
- Miras-Avalos, J.M.; Araujo, E.S. Optimization of Vineyard Water Management: Challenges, Strategies, and Perspectives. Water 2021, 13, 746. [Google Scholar] [CrossRef]
- Rienth, M.; Vigneron, N.; Darriet, P.; Sweetman, C.; Burbidge, C.; Bonghi, C.; Walker, R.P.; Famiani, F.; Castellarin, S.D. Grape Berry Secondary Metabolites and Their Modulation by Abiotic Factors in a Climate Change Scenario—A Review. Front. Plant Sci. 2021, 12, 643258. [Google Scholar] [CrossRef]
- Rouxinol, M.I.; Martins, M.R.; Barroso, J.M.; Rato, A.E. Wine Grapes Ripening: A Review on Climate Effect and Analytical Approach to Increase Wine Quality. Appl. Biosci. 2023, 2, 347–372. [Google Scholar] [CrossRef]
- Lopez-Jimenez, J.; Vande Wouwer, A.; Quijano, N. Dynamic Modeling of Crop–Soil Systems to Design Monitoring and Automatic Irrigation Processes: A Review with Worked Examples. Water 2022, 14, 889. [Google Scholar] [CrossRef]
- Bassiouni, M.; Manzoni, S.; Vico, G. Optimal Plant Water Use Strategies Explain Soil Moisture Variability. Adv. Water Resour. 2023, 173, 104405. [Google Scholar] [CrossRef]
- Turner, B.L.; Kodali, S. Soil System Dynamics for Learning about Complex, Feedback-Driven Agricultural Resource Problems: Model Development, Evaluation, and Sensitivity Analysis of Biophysical Feedbacks. Ecol. Modell. 2020, 428, 109050. [Google Scholar] [CrossRef]
- Zinkernagel, J.; Maestre-Valero, J.F.; Seresti, S.Y.; Intrigliolo, D.S. New Technologies and Practical Approaches to Improve Irrigation Management of Open Field Vegetable Crops. Agric. Water. Manag. 2020, 242, 106404. [Google Scholar] [CrossRef]
- Bayih, A.Z.; Morales, J.; Assabie, Y.; de By, R.A. Utilization of Internet of Things and Wireless Sensor Networks for Sustainable Smallholder Agriculture. Sensors 2022, 22, 3273. [Google Scholar] [CrossRef] [PubMed]
- Savaliya, M.; Raj, M. Chapter 5—Advancement in Multisensor Remote Sensing Studies for Assessing Crop Health. In Vegetation Dynamics and Crop Stress; Dutta, D., Kundu, A., Patel, N.R., Eds.; Academic Press: Cambridge, MA, USA, 2024; pp. 93–112. ISBN 978-0-323-95616-1. [Google Scholar]
- Omia, E.; Bae, H.; Park, E.; Kim, M.S.; Baek, I.; Kabenge, I.; Cho, B.K. Remote Sensing in Field Crop Monitoring: A Comprehensive Review of Sensor Systems, Data Analyses and Recent Advances. Remote Sens. 2023, 15, 354. [Google Scholar] [CrossRef]
- Fuentes-Peñailillo, F.; Gutter, K.; Vega, R.; Silva, G.C. Transformative Technologies in Digital Agriculture: Leveraging Internet of Things, Remote Sensing, and Artificial Intelligence for Smart Crop Management. J. Sens. Actuator Netw. 2024, 13, 39. [Google Scholar] [CrossRef]
- Sishodia, R.P.; Ray, R.L.; Singh, S.K. Applications of Remote Sensing in Precision Agriculture: A Review. Remote Sens. 2020, 12, 3136. [Google Scholar] [CrossRef]
- Ru, C.; Hu, X.; Wang, W.; Ran, H.; Song, T.; Guo, Y. Evaluation of the Crop Water Stress Index as an Indicator for the Diagnosis of Grapevine Water Deficiency in Greenhouses. Horticulturae 2020, 6, 86. [Google Scholar] [CrossRef]
- Silvestri, L.; Saraceni, M.; Bongioannini Cerlini, P. Quality Management System and Design of an Integrated Mesoscale Meteorological Network in Central Italy. Meteorol. Appl. 2022, 29, e2060. [Google Scholar] [CrossRef]
- Idbella, M.; Iadaresta, M.; Gagliarde, G.; Mennella, A.; Mazzoleni, S.; Bonanomi, G. Agrilogger: A New Wireless Sensor for Monitoring Agrometeorological Data in Areas Lacking Communication Networks. Sensors 2020, 20, 1589. [Google Scholar] [CrossRef]
- Su, Q.; Singh, V.P.; Karthikeyan, R. Improved Reference Evapotranspiration Methods for Regional Irrigation Water Demand Estimation. Agric. Water Manag. 2022, 274, 107979. [Google Scholar] [CrossRef]
- Talib, A.; Desai, A.R.; Huang, J.; Griffis, T.J.; Reed, D.E.; Chen, J. Evaluation of Prediction and Forecasting Models for Evapotranspiration of Agricultural Lands in the Midwest U.S. J. Hydrol. 2021, 600, 126579. [Google Scholar] [CrossRef]
- Wanniarachchi, S.; Sarukkalige, R. A Review on Evapotranspiration Estimation in Agricultural Water Management: Past, Present, and Future. Hydrology 2022, 9, 123. [Google Scholar] [CrossRef]
- Wang, L.; Wang, B. Greenhouse Microclimate Environment Adaptive Control Based on a Wireless Sensor Network. Int. J. Agric. Biol. Eng. 2020, 13, 64–69. [Google Scholar] [CrossRef]
- Bhujel, A.; Basak, J.K.; Khan, F.; Arulmozhi, E.; Jaihuni, M.; Sihalath, T.; Lee, D.; Park, J.; Kim, H.T. Sensor Systems for Greenhouse Microclimate Monitoring and Control: A Review. J. Biosyst. Eng. 2020, 45, 341–361. [Google Scholar] [CrossRef]
- Fuentes-Peñailillo, F.; Acevedo-Opazo, C.; Ortega-Farías, S.; Rivera, M.; Verdugo-Vásquez, N. Spatialized System to Monitor Vine Flowering: Towards a Methodology Based on a Low-Cost Wireless Sensor Network. Comput. Electron. Agric. 2021, 187, 106233. [Google Scholar] [CrossRef]
- Zhu, Z.; Qiu, S.; Ye, S. Remote Sensing of Land Change: A Multifaceted Perspective. Remote Sens. Environ. 2022, 282, 113266. [Google Scholar] [CrossRef]
- Song, W.; Song, W.; Gu, H.; Li, F. Progress in the Remote Sensing Monitoring of the Ecological Environment in Mining Areas. Int. J. Environ. Res. Public Health 2020, 17, 1846. [Google Scholar] [CrossRef] [PubMed]
- Lechner, A.M.; Foody, G.M.; Boyd, D.S. Applications in Remote Sensing to Forest Ecology and Management. One Earth 2020, 2, 405–412. [Google Scholar] [CrossRef]
- Costa-Filho, E.; Chávez, J.L.; Zhang, H. Mapping Maize Evapotranspiration with Two-Source Land Surface Energy Balance Approaches and Multiscale Remote Sensing Imagery Pixel Sizes: Accuracy Determination toward a Sustainable Irrigated Agriculture. Sustainability 2024, 16, 4850. [Google Scholar] [CrossRef]
- García-Santos, V.; Sánchez, J.M.; Cuxart, J. Evapotranspiration Acquired with Remote Sensing Thermal-Based Algorithms: A State-of-the-Art Review. Remote Sens. 2022, 14, 3440. [Google Scholar] [CrossRef]
- Dong, Y.; Werling, B.; Cao, Z.; Li, G. Implementation of an In-Field IoT System for Precision Irrigation Management. Front. Water 2024, 6, 1353597. [Google Scholar] [CrossRef]
- Glória, A.; Sebastião, P.; Dionísio, C.; Simões, G.; Cardoso, J. Water Management for Sustainable Irrigation Systems Using Internet-of-Things. Sensors 2020, 20, 1402. [Google Scholar] [CrossRef]
- Page, M.J.; McKenzie, J.E.; Bossuyt, P.M.; Boutron, I.; Hoffmann, T.C.; Mulrow, C.D.; Shamseer, L.; Tetzlaff, J.M.; Akl, E.A.; Brennan, S.E.; et al. The PRISMA 2020 Statement: An Updated Guideline for Reporting Systematic Reviews. BMJ 2021, 372, n71. [Google Scholar] [CrossRef]
- Rouse, J.W.; Haas, R.H.; Schell, J.A.; Deering, D.W.; Harlan, J.C. Monitoring the Vernal Advancement and Retrogradation (Greenwave Effect) of Natural Vegetation; National Aeronautics and Space Administration: Greenbelt, MD, USA, 1974.
- Bwambale, E.; Abagale, F.K.; Anornu, G.K. Smart Irrigation Monitoring and Control Strategies for Improving Water Use Efficiency in Precision Agriculture: A Review. Agric. Water Manag. 2022, 260, 107324. [Google Scholar] [CrossRef]
- Berger, K.; Machwitz, M.; Kycko, M.; Kefauver, S.C.; Van Wittenberghe, S.; Gerhards, M.; Verrelst, J.; Atzberger, C.; van der Tol, C.; Damm, A.; et al. Multi-Sensor Spectral Synergies for Crop Stress Detection and Monitoring in the Optical Domain: A Review. Remote Sens. Environ. 2022, 280, 113198. [Google Scholar] [CrossRef]
- Diago, M.P.; Tardaguila, J.; Barrio, I.; Fernández-Novales, J. Combination of Multispectral Imagery, Environmental Data and Thermography for on-the-Go Monitoring of the Grapevine Water Status in Commercial Vineyards. Eur. J. Agron. 2022, 140, 126586. [Google Scholar] [CrossRef]
- Awais, M.; Li, W.; Cheema, M.J.M.; Zaman, Q.U.; Shaheen, A.; Aslam, B.; Zhu, W.; Ajmal, M.; Faheem, M.; Hussain, S.; et al. UAV-Based Remote Sensing in Plant Stress Imagine Using High-Resolution Thermal Sensor for Digital Agriculture Practices: A Meta-Review. Int. J. Environ. Sci. Technol. 2023, 20, 1135–1152. [Google Scholar] [CrossRef]
- Ferreira, C.S.S.; Soares, P.R.; Guilherme, R.; Vitali, G.; Boulet, A.; Harrison, M.T.; Malamiri, H.; Duarte, A.C.; Kalantari, Z.; Ferreira, A.J.D. Sustainable Water Management in Horticulture: Problems, Premises, and Promises. Horticulturae 2024, 10, 951. [Google Scholar] [CrossRef]
- Chen, Y.; Zhang, J.H.; Chen, M.X.; Zhu, F.Y.; Song, T. Optimizing Water Conservation and Utilization with a Regulated Deficit Irrigation Strategy in Woody Crops: A Review. Agric. Water Manag. 2023, 289, 108523. [Google Scholar] [CrossRef]
- Kureel, N.; Sarup, J.; Matin, S.; Goswami, S.; Kureel, K. Modelling Vegetation Health and Stress Using Hypersepctral Remote Sensing Data. Model. Earth Syst. Environ. 2022, 8, 733–748. [Google Scholar] [CrossRef]
- Le, T.S.; Harper, R.; Dell, B. Application of Remote Sensing in Detecting and Monitoring Water Stress in Forests. Remote Sens. 2023, 15, 3360. [Google Scholar] [CrossRef]
- Poudel, U.; Stephen, H.; Ahmad, S. Evaluating Irrigation Performance and Water Productivity Using Eeflux et and Ndvi. Sustainability 2021, 13, 7967. [Google Scholar] [CrossRef]
- Colovic, M.; Yu, K.; Todorovic, M.; Cantore, V.; Hamze, M.; Albrizio, R.; Stellacci, A.M. Hyperspectral Vegetation Indices to Assess Water and Nitrogen Status of Sweet Maize Crop. Agronomy 2022, 12, 2181. [Google Scholar] [CrossRef]
- Stone, K.; Billman, E.D.; Bauer, P.J.; Sigua, G. Using NDVI for variable rate cotton irrigation prescriptions. Appl. Eng. Agric. 2022, 38, 787–795. [Google Scholar] [CrossRef]
- Nguyen, M.H.; Dao, D.T.; Le, M.S.; Le, T.H. A Modification of Normalized Difference Drought Index to Enhance Drought Assessment Using Remotely Sensed Imagery. Environ. Monit. Assess. 2024, 196, 883. [Google Scholar] [CrossRef] [PubMed]
- Torgbor, B.A.; Sinha, P.; Rahman, M.M.; Robson, A.; Brinkhoff, J.; Suarez, L.A. Exploring the Relationship Between Very-High-Resolution Satellite Imagery Data and Fruit Count for Predicting Mango Yield at Multiple Scales. Remote Sens. 2024, 16, 4170. [Google Scholar] [CrossRef]
- Mancero-Castillo, D.; Garcia, Y.; Aguirre-Munizaga, M.; Ponce de Leon, D.; Portalanza, D.; Avila-Santamaria, J. Dynamic Perspectives into Tropical Fruit Production: A Review of Modeling Techniques. Front. Agron. 2024, 6, 2893. [Google Scholar] [CrossRef]
- Chabalala, Y.; Adam, E.; Ali, K.A. Machine Learning Classification of Fused Sentinel-1 and Sentinel-2 Image Data towards Mapping Fruit Plantations in Highly Heterogenous Landscapes. Remote Sens. 2022, 14, 2621. [Google Scholar] [CrossRef]
- Zhang, C.; Valente, J.; Kooistra, L.; Guo, L.; Wang, W. Orchard Management with Small Unmanned Aerial Vehicles: A Survey of Sensing and Analysis Approaches. Precis. Agric. 2021, 22, 2007–2052. [Google Scholar] [CrossRef]
- Mashala, M.J.; Dube, T.; Mudereri, B.T.; Ayisi, K.K.; Ramudzuli, M.R. A Systematic Review on Advancements in Remote Sensing for Assessing and Monitoring Land Use and Land Cover Changes Impacts on Surface Water Resources in Semi-Arid Tropical Environments. Remote Sens. 2023, 15, 3926. [Google Scholar] [CrossRef]
- Olson, D.; Anderson, J. Review on Unmanned Aerial Vehicles, Remote Sensors, Imagery Processing, and Their Applications in Agriculture. Agron. J. 2021, 113, 971–992. [Google Scholar] [CrossRef]
- Ahmad, U.; Alvino, A.; Marino, S. A Review of Crop Water Stress Assessment Using Remote Sensing. Remote Sens. 2021, 13, 4155. [Google Scholar] [CrossRef]
- Kharrou, M.H.; Simonneaux, V.; Er-raki, S.; Le Page, M.; Khabba, S.; Chehbouni, A. Assessing Irrigation Water Use with Remote Sensing-based Soil Water Balance at an Irrigation Scheme Level in a Semi-arid Region of Morocco. Remote Sens. 2021, 13, 1133. [Google Scholar] [CrossRef]
- Zhou, Z.; Majeed, Y.; Diverres Naranjo, G.; Gambacorta, E.M.T. Assessment for Crop Water Stress with Infrared Thermal Imagery in Precision Agriculture: A Review and Future Prospects for Deep Learning Applications. Comput. Electron. Agric. 2021, 182, 106019. [Google Scholar] [CrossRef]
- Wang, J.; Lou, Y.; Wang, W.; Liu, S.; Zhang, H.; Hui, X.; Wang, Y.; Yan, H.; Maes, W.H. A Robust Model for Diagnosing Water Stress of Winter Wheat by Combining UAV Multispectral and Thermal Remote Sensing. Agric. Water Manag. 2024, 291, 108616. [Google Scholar] [CrossRef]
- Zhou, Y.; Lao, C.; Yang, Y.; Zhang, Z.; Chen, H.; Chen, Y.; Chen, J.; Ning, J.; Yang, N. Diagnosis of Winter-Wheat Water Stress Based on UAV-Borne Multispectral Image Texture and Vegetation Indices. Agric. Water Manag. 2021, 256, 107076. [Google Scholar] [CrossRef]
- Johnston, M.R.; Andreu, A.; Verfaillie, J.; Baldocchi, D.; González-Dugo, M.P.; Moorcroft, P.R. Measuring Surface Temperatures in a Woodland Savanna: Opportunities and Challenges of Thermal Imaging in an Open-Canopy Ecosystem. Agric. For. Meteorol. 2021, 310, 108484. [Google Scholar] [CrossRef]
- Chen, H.; Wei, Y.; Huang, J.J. Widespread Increase in Plant Transpiration Driven by Global Greening. Glob. Planet. Change 2024, 235, 104395. [Google Scholar] [CrossRef]
- Brewer, K.; Clulow, A.; Sibanda, M.; Gokool, S.; Odindi, J.; Mutanga, O.; Naiken, V.; Chimonyo, V.G.P.; Mabhaudhi, T. Estimation of Maize Foliar Temperature and Stomatal Conductance as Indicators of Water Stress Based on Optical and Thermal Imagery Acquired Using an Unmanned Aerial Vehicle (UAV) Platform. Drones 2022, 6, 169. [Google Scholar] [CrossRef]
- Krishna, G.; Sahoo, R.N.; Singh, P.; Patra, H.; Bajpai, V.; Das, B.; Kumar, S.; Dhandapani, R.; Vishwakarma, C.; Pal, M.; et al. Application of Thermal Imaging and Hyperspectral Remote Sensing for Crop Water Deficit Stress Monitoring. Geocarto Int. 2021, 36, 481–498. [Google Scholar] [CrossRef]
- King, B.A.; Shellie, K.C. A Crop Water Stress Index Based Internet of Things Decision Support System for Precision Irrigation of Wine Grape. Smart Agric. Technol. 2023, 4, 100202. [Google Scholar] [CrossRef]
- Fernández-Novales, J.; Saiz-Rubio, V.; Barrio, I.; Rovira-Más, F.; Cuenca-Cuenca, A.; Santos Alves, F.; Valente, J.; Tardáguila, J.; Diago, M.P. Monitoring and Mapping Vineyard Water Status Using Non-Invasive Technologies by a Ground Robot. Remote Sens. 2021, 13, 2830. [Google Scholar] [CrossRef]
- Saiz-Rubio, V.; Rovira-Más, F.; Cuenca-Cuenca, A.; Alves, F. Robotics-Based Vineyard Water Potential Monitoring at High Resolution. Comput. Electron. Agric. 2021, 187, 106311. [Google Scholar] [CrossRef]
- Sharma, K.; Shivandu, S.K. Integrating Artificial Intelligence and Internet of Things (IoT) for Enhanced Crop Monitoring and Management in Precision Agriculture. Sens. Int. 2024, 5, 100292. [Google Scholar] [CrossRef]
- Anjali; Jena, A.; Bamola, A.; Mishra, S.; Jain, I.; Pathak, N.; Sharma, N.; Joshi, N.; Pandey, R.; Kaparwal, S.; et al. State-of-the-Art Non-Destructive Approaches for Maturity Index Determination in Fruits and Vegetables: Principles, Applications, and Future Directions. Food Prod. Process. Nutr. 2024, 6, 56. [Google Scholar] [CrossRef]
- Wang, H.; Muller, J.D.; Tatarinov, F.; Yakir, D.; Rotenberg, E. Disentangling Soil, Shade, and Tree Canopy Contributions to Mixed Satellite Vegetation Indices in a Sparse Dry Forest. Remote Sens. 2022, 14, 3681. [Google Scholar] [CrossRef]
- Smigaj, M.; Agarwal, A.; Bartholomeus, H.; Decuyper, M.; Elsherif, A.; de Jonge, A.; Kooistra, L. Thermal Infrared Remote Sensing of Stress Responses in Forest Environments: A Review of Developments, Challenges, and Opportunities. Curr. For. Rep. 2024, 10, 56–76. [Google Scholar] [CrossRef]
- Boekee, J.; Dai, Y.; Schilperoort, B.; van de Wiel, B.J.H.; ten Veldhuis, M.C. Plant–Atmosphere Heat Exchange during Wind Machine Operation for Frost Protection. Agric. For. Meteorol. 2023, 330, 109312. [Google Scholar] [CrossRef]
- Lambertini, A.; Mandanici, E.; Tini, M.A.; Vittuari, L. Technical Challenges for Multi-Temporal and Multi-Sensor Image Processing Surveyed by UAV for Mapping and Monitoring in Precision Agriculture. Remote Sens. 2022, 14, 4954. [Google Scholar] [CrossRef]
- Maguire, M.S.; Neale, C.M.U.; Woldt, W.E. Improving Accuracy of Unmanned Aerial System Thermal Infrared Remote Sensing for Use in Energy Balance Models in Agriculture Applications. Remote Sens. 2021, 13, 1635. [Google Scholar] [CrossRef]
- Guebsi, R.; Mami, S.; Chokmani, K. Drones in Precision Agriculture: A Comprehensive Review of Applications, Technologies, and Challenges. Drones 2024, 8, 686. [Google Scholar] [CrossRef]
- Vahidi, M.; Shafian, S.; Frame, W.H. Precision Soil Moisture Monitoring Through Drone-Based Hyperspectral Imaging and PCA-Driven Machine Learning. Sensors 2025, 25, 782. [Google Scholar] [CrossRef]
- Toscano, F.; Fiorentino, C.; Capece, N.; Erra, U.; Travascia, D.; Scopa, A.; Drosos, M.; D’Antonio, P. Unmanned Aerial Vehicle for Precision Agriculture: A Review. IEEE Access 2024, 12, 69188–69205. [Google Scholar] [CrossRef]
- Sassu, A.; Gambella, F.; Ghiani, L.; Mercenaro, L.; Caria, M.; Pazzona, A.L. Advances in Unmanned Aerial System Remote Sensing for Precision Viticulture. Sensors 2021, 21, 956. [Google Scholar] [CrossRef]
- Papa, F.; Frappart, F. Surface Water Storage in Rivers and Wetlands Derived from Satellite Observations: A Review of Current Advances and Future Opportunities for Hydrological Sciences. Remote Sens. 2021, 13, 4162. [Google Scholar] [CrossRef]
- Tarate, S.B.; Patel, N.R.; Danodia, A.; Pokhariyal, S.; Parida, B.R. Geospatial Technology for Sustainable Agricultural Water Management in India—A Systematic Review. Geomatics 2024, 4, 91–123. [Google Scholar] [CrossRef]
- Seaton, D.; Shoko, C.; Mbow, C. Advancements in Earth Observation for Water Resources Monitoring and Management in Africa: A Comprehensive Review. J. Hydrol. 2023, 623, 129738. [Google Scholar] [CrossRef]
- Radeloff, V.C.; Roy, D.P.; Wulder, M.A.; Anderson, M.; Cook, B.; Crawford, C.J.; Friedl, M.; Gao, F.; Gorelick, N.; Hansen, M.; et al. Need and Vision for Global Medium-Resolution Landsat and Sentinel-2 Data Products. Remote Sens. Environ. 2024, 300, 113918. [Google Scholar] [CrossRef]
- Mansaray, A.S.; Dzialowski, A.R.; Martin, M.E.; Wagner, K.L.; Gholizadeh, H.; Stoodley, S.H. Comparing Planetscope to Landsat-8 and Sentinel-2 for Sensing Water Quality in Reservoirs in Agricultural Watersheds. Remote Sens. 2021, 13, 1847. [Google Scholar] [CrossRef]
- Castaldi, F. Sentinel-2 and Landsat-8 Multi-Temporal Series to Estimate Topsoil Properties on Croplands. Remote Sens. 2021, 13, 3345. [Google Scholar] [CrossRef]
- Wang, C.; Chen, Q.; Fan, H.; Yao, C.; Sun, X.; Chan, J.; Deng, J. Evaluating Satellite Hyperspectral (Orbita) and Multispectral (Landsat 8 and Sentinel-2) Imagery for Identifying Cotton Acreage. Int. J. Remote Sens. 2021, 42, 4042–4063. [Google Scholar] [CrossRef]
- Tenreiro, T.R.; García-Vila, M.; Gómez, J.A.; Jiménez-Berni, J.A.; Fereres, E. Using NDVI for the Assessment of Canopy Cover in Agricultural Crops within Modelling Research. Comput. Electron. Agric. 2021, 182, 106038. [Google Scholar] [CrossRef]
- Wu, B.; Zhang, M.; Zeng, H.; Tian, F.; Potgieter, A.B.; Qin, X.; Yan, N.; Chang, S.; Zhao, Y.; Dong, Q.; et al. Challenges and Opportunities in Remote Sensing-Based Crop Monitoring: A Review. Natl. Sci. Rev. 2023, 10, nwac290. [Google Scholar] [CrossRef]
- Imtiaz, F.; Farooque, A.A.; Randhawa, G.S.; Wang, X.; Esau, T.J.; Acharya, B.; Hashemi Garmdareh, S.E. An Inclusive Approach to Crop Soil Moisture Estimation: Leveraging Satellite Thermal Infrared Bands and Vegetation Indices on Google Earth Engine. Agric. Water Manag. 2024, 306, 109172. [Google Scholar] [CrossRef]
- Bellvert, J.; Zarco-Tejada, P.J.; Girona, J.; Fereres, E. Mapping Crop Water Stress Index in a ‘Pinot-Noir’ Vineyard: Comparing Ground Measurements with Thermal Remote Sensing Imagery from an Unmanned Aerial Vehicle. Precis. Agric. 2014, 15, 361–376. [Google Scholar] [CrossRef]
- Romero-Trigueros, C.; Bayona Gambín, J.M.; Nortes Tortosa, P.A.; Alarcón Cabañero, J.J.; Nicolás, E.N. Determination of Crop Water Stress Index by Infrared Thermometry in Grapefruit Trees Irrigated with Saline Reclaimed Water Combined with Deficit Irrigation. Remote Sens. 2019, 11, 757. [Google Scholar] [CrossRef]
- Yang, M.; Hassan, M.A.; Xu, K.; Zheng, C.; Rasheed, A.; Zhang, Y.; Jin, X.; Xia, X.; Xiao, Y.; He, Z. Assessment of Water and Nitrogen Use Efficiencies Through UAV-Based Multispectral Phenotyping in Winter Wheat. Front. Plant Sci. 2020, 11, 537910. [Google Scholar] [CrossRef] [PubMed]
- Zhang, L.; Zhang, H.; Niu, Y.; Han, W. Mapping Maize Water Stress Based on UAV Multispectral Remote Sensing. Remote Sens. 2019, 11, 605. [Google Scholar] [CrossRef]
- Li, Y.; Qu, T.; Wang, Y.; Zhao, Q.; Jia, S.; Yin, Z.; Guo, Z.; Wang, G.; Li, F.; Zhang, W. UAV-Based Remote Sensing to Evaluate Daily Water Demand Characteristics of Maize: A Case Study from Yuci Lifang Organic Dry Farming Experimental Base in Jinzhong City, China. Agronomy 2024, 14, 729. [Google Scholar] [CrossRef]
- Sharif, M.; Shamshiri, R.R.; Shafian, S.; Balasundram, S.K.; Krekovi’ckrekovi’c, D.; Gali’cgali’c, V.; Tržec, K.; Žarko, I.P.; Kušek, M. Comparing Remote and Proximal Sensing of Agrometeorological Parameters across Different Agricultural Regions in Croatia: A Case Study Using ERA5-Land, Agri4Cast, and In Situ Stations during the Period 2019–2021. Remote Sens. 2024, 16, 641. [Google Scholar] [CrossRef]
- Lloret, J.; Sendra, S.; Garcia, L.; Jimenez, J.M. A Wireless Sensor Network Deployment for Soil Moisture Monitoring in Precision Agriculture. Sensors 2021, 21, 7243. [Google Scholar] [CrossRef] [PubMed]
- Gutierrez, E.A.; Mondragon, I.F.; Colorado, J.D.; Mendez Ch, D. Optimal Deployment of WSN Nodes for Crop Monitoring Based on Geostatistical Interpolations. Plants 2022, 11, 1636. [Google Scholar] [CrossRef]
- Lekakis, E.; Zaikos, A.; Polychronidis, A.; Efthimiou, C.; Pourikas, I.; Mamouka, T. Evaluation of Different Modelling Techniques with Fusion of Satellite, Soil and Agro-Meteorological Data for the Assessment of Durum Wheat Yield under a Large Scale Application. Agriculture 2022, 12, 1635. [Google Scholar] [CrossRef]
- Nikolaou, G.; Neocleous, D.; Manes, A.; Kitta, E. Calibration and Validation of Solar Radiation-Based Equations to Estimate Crop Evapotranspiration in a Semi-Arid Climate. Int. J. Biometeorol. 2024, 68, 1–15. [Google Scholar] [CrossRef]
- Pagano, A.; Amato, F.; Ippolito, M.; De Caro, D.; Croce, D.; Motisi, A.; Provenzano, G.; Tinnirello, I. Machine Learning Models to Predict Daily Actual Evapotranspiration of Citrus Orchards under Regulated Deficit Irrigation. Ecol. Inform. 2023, 76, 102133. [Google Scholar] [CrossRef]
- Bajracharya, S.; Kadel, L.M.; Tiwari, U.; Bhattarai, G.; Subedi, H.; Pun, M.B.; Shrestha, M.S. Opportunities and Barriers for Using Climate Information Services for Resilient Agriculture: Insights from the Baseline Study in Chitwan, Nepal. Clim. Serv. 2023, 32, 100421. [Google Scholar] [CrossRef]
- Ghaieth, B.H.; Daniele, Z.; Khaled, B.; Richard, L.S.; Francesca, V. Evaluation of Forecast Reference Evapotranspiration for Different Microclimate Regions in California to Enable Prospective Irrigation Scheduling. J. Irrig. Drain. Eng. 2022, 148, 04021061. [Google Scholar] [CrossRef]
- Moore, C.E.; Meacham-Hensold, K.; Lemonnier, P.; Slattery, R.A.; Benjamin, C.; Bernacchi, C.J.; Lawson, T.; Cavanagh, A.P. The Effect of Increasing Temperature on Crop Photosynthesis: From Enzymes to Ecosystems. J. Exp. Bot. 2021, 72, 2822–2844. [Google Scholar] [CrossRef]
- Sancho-Knapik, D.; Mendoza-Herrer, Ó.; Alonso-Forn, D.; Saz, M.Á.; Martín-Sánchez, R.; dos Santos Silva, J.V.; Ogee, J.; Peguero-Pina, J.J.; Gil-Pelegrín, E.; Ferrio, J.P. Vapor Pressure Deficit Constrains Transpiration and Photosynthesis in Holm Oak: A Comparison of Three Methods during Summer Drought. Agric. For. Meteorol. 2022, 327, 109218. [Google Scholar] [CrossRef]
- Zhang, J.; Ding, J.; Ibrahim, M.; Jiao, X.; Song, X.; Bai, P.; Li, J. Effects of the Interaction between Vapor-Pressure Deficit and Potassium on the Photosynthesis System of Tomato Seedlings under Low Temperature. Sci. Hortic. 2021, 283, 110089. [Google Scholar] [CrossRef]
- Xu, Z.; Tian, Y.; Liu, Z.; Xia, X. Comprehensive Effects of Atmosphere and Soil Drying on Stomatal Behavior of Different Plant Types. Water 2023, 15, 1675. [Google Scholar] [CrossRef]
- Li, S.; Liu, F. Vapour Pressure Deficit and Endogenous ABA Level Modulate Stomatal Responses of Tomato Plants to Soil Water Deficit. Environ. Exp. Bot. 2022, 199, 104889. [Google Scholar] [CrossRef]
- Zhang, P.; Yang, X.; Manevski, K.; Li, S.; Wei, Z.; Andersen, M.N.; Liu, F. Physiological and Growth Responses of Potato (Solanum Tuberosum L.) to Air Temperature and Relative Humidity under Soil Water Deficits. Plants 2022, 11, 1126. [Google Scholar] [CrossRef] [PubMed]
- Shapira, O.; Hochberg, U.; Joseph, A.; McAdam, S.; Azoulay-Shemer, T.; Brodersen, C.R.; Holbrook, N.M.; Zait, Y. Wind Speed Affects the Rate and Kinetics of Stomatal Conductance. Plant J. 2024, 120, 1552–1562. [Google Scholar] [CrossRef]
- Jiang, Y.; Tang, R.; Li, Z.L. A Framework of Correcting the Angular Effect of Land Surface Temperature on Evapotranspiration Estimation in Single-Source Energy Balance Models. Remote Sens. Environ. 2022, 283, 113306. [Google Scholar] [CrossRef]
- Bai, Y.; Zhang, S.; Zhang, J.; Wang, J.; Yang, S.; Magliulo, V.; Vitale, L.; Zhao, Y. Using Remote Sensing Information to Enhance the Understanding of the Coupling of Terrestrial Ecosystem Evapotranspiration and Photosynthesis on a Global Scale. Int. J. Appl. Earth Obs. Geoinf. 2021, 100, 102329. [Google Scholar] [CrossRef]
- Taheri, M.; Mohammadian, A.; Ganji, F.; Bigdeli, M.; Nasseri, M. Energy-Based Approaches in Estimating Actual Evapotranspiration Focusing on Land Surface Temperature: A Review of Methods, Concepts, and Challenges. Energies 2022, 15, 1264. [Google Scholar] [CrossRef]
- Bhattacharya, B.K.; Mallick, K.; Desai, D.; Bhat, G.S.; Morrison, R.; Clevery, J.R.; Woodgate, W.; Beringer, J.; Cawse-Nicholson, K.; Ma, S.; et al. A Coupled Ground Heat Flux-Surface Energy Balance Model of Evaporation Using Thermal Remote Sensing Observations. Biogeosciences 2022, 19, 5521–5551. [Google Scholar] [CrossRef]
- Song, L.; Ding, Z.; Kustas, W.P.; Xu, Y.; Zhao, G.; Liu, S.; Ma, M.; Xue, K.; Bai, Y.; Xu, Z. Applications of a Thermal-Based Two-Source Energy Balance Model Coupled to Surface Soil Moisture. Remote Sens. Environ. 2022, 271, 112923. [Google Scholar] [CrossRef]
- Lin, E.; Qiu, R.; Chen, M.; Xie, H.; Khurshid, B.; Ma, X.; Quzhen, S.; Zheng, S.; Cui, Y.; Luo, Y. Assessing Forecasting Performance of Daily Reference Evapotranspiration: A Comparative Analysis of Updated Temperature Penman-Monteith and Penman-Monteith Forecast Models. J. Hydrol. 2023, 626, 130317. [Google Scholar] [CrossRef]
- Cunha, A.C.; Filho, L.R.A.G.; Tanaka, A.A.; Goes, B.C.; Putti, F.F. Influence of the Estimated Global Solar Radiation on the Reference Evapotranspiration Obtained through the Penman-Monteith FAO 56 Method. Agric. Water Manag. 2021, 243, 106491. [Google Scholar] [CrossRef]
- Varga-Haszonits, Z.; Szalka, É.; Szakál, T. Determination of Reference Evapotranspiration Using Penman-Monteith Method in Case of Missing Wind Speed Data under Subhumid Climatic Condition in Hungary. Atmos. Clim. Sci. 2022, 12, 235–245. [Google Scholar] [CrossRef]
- Valentín, F.; Sánchez, J.M.; Martínez-Moreno, A.; Intrigliolo, D.S.; Buesa, I.; López-Urrea, R. Using On-the-Ground Surface Energy Balance to Monitor Vine Water Status and Evapotranspiration under Deficit Irrigation and Rainfed Conditions. Agric. Water Manag. 2023, 281, 108240. [Google Scholar] [CrossRef]
- Nieto, H.; Alsina, M.M.; Kustas, W.P.; García-Tejera, O.; Chen, F.; Bambach, N.; Gao, F.; Alfieri, J.G.; Hipps, L.E.; Prueger, J.H.; et al. Evaluating Different Metrics from the Thermal-Based Two-Source Energy Balance Model for Monitoring Grapevine Water Stress. Irrig. Sci. 2022, 40, 697–713. [Google Scholar] [CrossRef]
- de Souza, P.J.d.O.P.; Rodrigues, J.C.; de Sousa, A.M.L.; De Souza, E.B. Diurnal Energy Balance in a Mango Orchard in the Northeast of Pará, Brazil. Rev. Bras. Meteorol. 2018, 33, 537–546. [Google Scholar] [CrossRef]
- da Silva, M.J.; de Moura, M.S.B.; de Sousa Carvalho, H.F.; dos Santos, C.V.B.; de Miranda Villas Boas Ramos Leitão, M.; de Souza Magno Campeche, L.F.; da Silva, T.G.F. Evapotranspiration and Crop Coefficient of ‘Kent’ Mango in an Important Fruit-Growing Hub in Brazil. Irrig. Drain. 2024, 73, 1391–1407. [Google Scholar] [CrossRef]
- Pereira, L.S.; Paredes, P.; Oliveira, C.M.; Montoya, F.; López-Urrea, R.; Salman, M. Single and Basal Crop Coefficients for Estimation of Water Use of Tree and Vine Woody Crops with Consideration of Fraction of Ground Cover, Height, and Training System for Mediterranean and Warm Temperate Fruit and Leaf Crops. Irrig. Sci. 2023, 42, 1019–1058. [Google Scholar] [CrossRef]
- Wajgi, D.W.; Tembhurne, J.V. Localization in Wireless Sensor Networks and Wireless Multimedia Sensor Networks Using Clustering Techniques. Multimed. Tools Appl. 2024, 83, 6829–6879. [Google Scholar] [CrossRef]
- Tafa, Z. Chapter Three—WSNs in Environmental Monitoring: Data Acquisition and Dissemination Aspects. In Advances in Computers; Hurson, A.R., Ed.; Elsevier: Amsterdam, The Netherlands, 2022; Volume 126, pp. 65–149. ISBN 0065-2458. [Google Scholar]
- Dhanya, P.; Geethalakshmi, V.; Ramanathan, S.; Senthilraja, K.; Sreeraj, P.; Pradipa, C.; Bhuvaneshwari, K.; Vengateswari, M.; Dheebakaran, G.; Kokilavani, S.; et al. Impacts and Climate Change Adaptation of Agrometeorological Services among the Maize Farmers of West Tamil Nadu. AgriEngineering 2022, 4, 1030–1053. [Google Scholar] [CrossRef]
- Paparrizos, S.; Vignola, R.; Sutanto, S.J. Integrating User- and Data-Driven Weather Forecasts to Develop Legitimate, Credible, and Salient Information Services for Smallholders in the Global South. Sci. Rep. 2024, 14, 22841. [Google Scholar] [CrossRef] [PubMed]
- Walker, S. Development of Tailored Early Warning Agromet Advisories for Farmers in Zambia, Indonesia, and South Africa. Front. Clim. 2021, 3, 710625. [Google Scholar] [CrossRef]
- Mowla, M.N.; Mowla, N.; Shah, A.F.M.S.; Rabie, K.M.; Shongwe, T. Internet of Things and Wireless Sensor Networks for Smart Agriculture Applications: A Survey. IEEE Access 2023, 11, 145813–145852. [Google Scholar] [CrossRef]
- Sharma, H.; Haque, A.; Jaffery, Z.A. Maximization of Wireless Sensor Network Lifetime Using Solar Energy Harvesting for Smart Agriculture Monitoring. Ad Hoc Netw. 2019, 94, 101966. [Google Scholar] [CrossRef]
- García, L.; Parra, L.; Jimenez, J.M.; Lloret, J.; Lorenz, P. IoT-Based Smart Irrigation Systems: An Overview on the Recent Trends on Sensors and IoT Systems for Irrigation in Precision Agriculture. Sensors 2020, 20, 1042. [Google Scholar] [CrossRef]
- Costa, J.M.; Egipto, R.; Aguiar, F.C.; Marques, P.; Nogales, A.; Madeira, M. The Role of Soil Temperature in Mediterranean Vineyards in a Climate Change Context. Front. Plant Sci. 2023, 14, 1145137. [Google Scholar] [CrossRef]
- Zhou, Z.; Diverres, G.; Kang, C.; Thapa, S.; Karkee, M.; Zhang, Q.; Keller, M. Ground-Based Thermal Imaging for Assessing Crop Water Status in Grapevines over a Growing Season. Agronomy 2022, 12, 322. [Google Scholar] [CrossRef]
- Torres-Quezada, E.; Fuentes-Peñailillo, F.; Gutter, K.; Rondón, F.; Marmolejos, J.M.; Maurer, W.; Bisono, A. Remote Sensing and Soil Moisture Sensors for Irrigation Management in Avocado Orchards: A Practical Approach for Water Stress Assessment in Remote Agricultural Areas. Remote Sens. 2025, 17, 708. [Google Scholar] [CrossRef]
- Nooriman, W.M.; Abdullah, A.H.; Rahim, N.A.; Kamarudin, K. Development of Wireless Sensor Network for Harumanis Mango Orchard’s Temperature, Humidity and Soil Moisture Monitoring. In Proceedings of the ISCAIE 2018—2018 IEEE Symposium on Computer Applications and Industrial Electronics, Penang, Malaysia, 28–29 April 2018; pp. 263–268. [Google Scholar] [CrossRef]
- Persson, M.; Schwamback, D.; Berndtsson, R.; Bertotto, L.E.; Kobayashi, A.N.A.; Wendland, E.C.; Schwamback, D.; Persson, M.; Berndtsson, R.; Bertotto, L.E.; et al. Automated Low-Cost Soil Moisture Sensors: Trade-Off between Cost and Accuracy. Sensors 2023, 23, 2451. [Google Scholar] [CrossRef]
- Millán, S.; Montesinos, C.; Campillo, C. Evaluation of Different Commercial Sensors for the Development of Their Automatic Irrigation System. Sensors 2024, 24, 7468. [Google Scholar] [CrossRef]
- Domínguez-niño, J.M.; Oliver-manera, J.; Arbat, G.; Girona, J.; Casadesús, J. Analysis of the Variability in Soil Moisture Measurements by Capacitance Sensors in a Drip-Irrigated Orchard. Sensors 2020, 20, 5100. [Google Scholar] [CrossRef]
- Abdelmoneim, A.A.; Al Kalaany, C.M.; Khadra, R.; Derardja, B.; Dragonetti, G. Calibration of Low-Cost Capacitive Soil Moisture Sensors for Irrigation Management Applications. Sensors 2025, 25, 343. [Google Scholar] [CrossRef] [PubMed]
- Jones, H.G.; Hutchinson, P.A.; May, T.; Jamali, H.; Deery, D.M. A Practical Method Using a Network of Fixed Infrared Sensors for Estimating Crop Canopy Conductance and Evaporation Rate. Biosyst. Eng. 2018, 165, 59–69. [Google Scholar] [CrossRef]
- McCauley, D.; Keller, S.; Transue, K.; Wiman, N.; Nackley, L. A Crop Water Stress Index for Hazelnuts Using Low-Cost Infrared Thermometers. Sensors 2024, 24, 7764. [Google Scholar] [CrossRef]
- Fuentes-Peñailillo, F.; Ortega-Farías, S.; Acevedo-Opazo, C.; Rivera, M.; Araya-Alman, M. A Smart Crop Water Stress Index-Based IoT Solution for Precision Irrigation of Wine Grape. Sensors 2023, 24, 25. [Google Scholar] [CrossRef]
- Hornero, G.; Gaitán-Pitre, J.E.; Serrano-Finetti, E.; Casas, O.; Pallas-Areny, R. A Novel Low-Cost Smart Leaf Wetness Sensor. Comput. Electron. Agric. 2017, 143, 286–292. [Google Scholar] [CrossRef]
- Onofre, T.B.; Fraisse, C.W.; Peres, N.A.; McNair, J. How to Avoid Common Problems with Leaf Wetness Sensor Installation and Maintenance: AE538/AE538, 02/2020. EDIS 2020, 2020, 1. [Google Scholar] [CrossRef]
- Del-Valle-Soto, C.; Valdivia, L.J.; Velázquez, R.; Del-Puerto-Flores, J.A.; Varela-Aldás, J.; Visconti, P. Adaptive Jamming Mitigation for Clustered Energy-Efficient LoRa-BLE Hybrid Wireless Sensor Networks. Sensors 2025, 25, 1931. [Google Scholar] [CrossRef]
- Jawad, H.M.; Nordin, R.; Gharghan, S.K.; Jawad, A.M.; Ismail, M. Energy-Efficient Wireless Sensor Networks for Precision Agriculture: A Review. Sensors 2017, 17, 1781. [Google Scholar] [CrossRef] [PubMed]
- Sadowski, S.; Spachos, P. Wireless Technologies for Smart Agricultural Monitoring Using Internet of Things Devices with Energy Harvesting Capabilities. Comput. Electron. Agric. 2020, 172, 105338. [Google Scholar] [CrossRef]
- Dehwah, A.H.; Mousa, M.; Claudel, C.G. Lessons Learned on Solar Powered Wireless Sensor Network Deployments in Urban, Desert Environments. Ad Hoc Netw. 2015, 28, 52–67. [Google Scholar] [CrossRef]
- Tsiropoulos, Z.; Gravalos, I.; Skoubris, E.; Poulek, V.; Petrík, T.; Libra, M. A Comparative Analysis between Battery- and Solar-Powered Wireless Sensors for Soil Water Monitoring. Appl. Sci. 2022, 12, 1130. [Google Scholar] [CrossRef]
- Sharma, H.; Haque, A.; Jaffery, Z.A. Solar Energy Harvesting Wireless Sensor Network Nodes: A Survey. J. Renew. Sustain. Energy 2018, 10, 023704. [Google Scholar] [CrossRef]
- Dasig, D.D. Implementing IoT and Wireless Sensor Networks for Precision Agriculture. In Internet of Things and Analytics for Agriculture; Springer: Singapore, 2020; pp. 23–44. [Google Scholar] [CrossRef]
- Conde, G.; Guzmán, S.M.; Athelly, A. Adaptive and Predictive Decision Support System for Irrigation Scheduling: An Approach Integrating Humans in the Control Loop. Comput. Electron. Agric. 2024, 217, 108640. [Google Scholar] [CrossRef]
- Qi, J.; Nsoh, B.; Katimbo, A.; Guo, H.; Heeren, D.M.; Nakabuye, H.N.; Qiao, X.; Ge, Y.; Rudnick, D.R.; Wanyama, J.; et al. Internet of Things-Based Automated Solutions Utilizing Machine Learning for Smart and Real-Time Irrigation Management: A Review. Sensors 2024, 24, 7480. [Google Scholar] [CrossRef]
- Liu, L.; Gao, X.; Ren, C.; Cheng, X.; Zhou, Y.; Huang, H.; Zhang, J.; Ba, Y. Applicability of the Crop Water Stress Index Based on Canopy–Air Temperature Differences for Monitoring Water Status in a Cork Oak Plantation, Northern China. Agric. For. Meteorol. 2022, 327, 109226. [Google Scholar] [CrossRef]
- Kumar, N.; Adeloye, A.J.; Shankar, V.; Rustum, R. Neural Computing Modelling of the Crop Water Stress Index. Agric. Water Manag. 2020, 239, 106259. [Google Scholar] [CrossRef]
- Katimbo, A.; Rudnick, D.R.; DeJonge, K.C.; Lo, T.H.; Qiao, X.; Franz, T.E.; Nakabuye, H.N.; Duan, J. Crop Water Stress Index Computation Approaches and Their Sensitivity to Soil Water Dynamics. Agric. Water Manag. 2022, 266, 107575. [Google Scholar] [CrossRef]
- Poirier-Pocovi, M.; Volder, A.; Bailey, B.N. Modeling of Reference Temperatures for Calculating Crop Water Stress Indices from Infrared Thermography. Agric. Water Manag. 2020, 233, 106070. [Google Scholar] [CrossRef]
- Dhungel, R.; Allen, R.G.; Trezza, R.; Robison, C.W. Comparison of Latent Heat Flux Using Aerodynamic Methods and Using the Penman–Monteith Method with Satellite-Based Surface Energy Balance. Remote Sens. 2014, 6, 8844–8877. [Google Scholar] [CrossRef]
- Allen, R.G.; Pereira, L.S.; Raes, D. Crop Evapotranspiration-Guidelines for Computing Crop Water Requirements-FAO Irrigation and Drainage Paper 56 Table of Contents; FAO: Rome, Italy, 1998. [Google Scholar]
- Aryalekshmi, B.N.; Biradar, R.C.; Chandrasekar, K.; Mohammed Ahamed, J. Analysis of Various Surface Energy Balance Models for Evapotranspiration Estimation Using Satellite Data. Egypt. J. Remote Sens. Space Sci. 2021, 24, 1119–1126. [Google Scholar] [CrossRef]
- Erazo-Mesa, E.; Ramírez-Gil, J.G.; Sánchez, A.E. Avocado Cv. Hass Needs Water Irrigation in Tropical Precipitation Regime: Evidence from Colombia. Water 2021, 13, 1942. [Google Scholar] [CrossRef]
- Bahat, I.; Netzer, Y.; Grünzweig, J.M.; Naor, A.; Alchanatis, V.; Ben-Gal, A.; Keisar, O.; Lidor, G.; Cohen, Y. How Do Spatial Scale and Seasonal Factors Affect Thermal-Based Water Status Estimation and Precision Irrigation Decisions in Vineyards? Precis. Agric. 2024, 25, 1477–1501. [Google Scholar] [CrossRef]
- Atencia Payares, L.K.; Gomez-del-Campo, M.; Tarquis, A.M.; García, M. Thermal Imaging from UAS for Estimating Crop Water Status in a Merlot Vineyard in Semi-Arid Conditions. Irrig. Sci. 2024, 43, 87–103. [Google Scholar] [CrossRef]
- Gutter, K.; Ortega-Farías, S.; Fuentes-Peñailillo, F.; Moreno, M.; Vega-Ibáñez, R.; Riveros-Burgos, C.; Albornoz, J. Estimation of Vineyard Water Status Using Infrared Thermometry Measured at Two Positions of the Canopy. Acta Hortic. 2022, 1335, 331–338. [Google Scholar] [CrossRef]
- Gonzalez-Dugo, V.; Testi, L.; Villalobos, F.J.; López-Bernal, A.; Orgaz, F.; Zarco-Tejada, P.J.; Fereres, E. Empirical Validation of the Relationship between the Crop Water Stress Index and Relative Transpiration in Almond Trees. Agric. For. Meteorol. 2020, 292–293, 108128. [Google Scholar] [CrossRef]
- King, B.A.; Shellie, K.C.; Tarkalson, D.D.; Levin, A.D.; Sharma, V.; Bjorneberg, D.L. Data-Driven Models for Canopy Temperature-Based Irrigation Scheduling. Trans. ASABE 2020, 63, 1579–1592. [Google Scholar] [CrossRef]
- Gaznayee, H.A.A.; Zaki, S.H.; Al-Quraishi, A.M.F.; Aliehsan, P.H.; Hakzi, K.K.; Razvanchy, H.A.S.; Abdulkhaleq, H.; Gaznayee, A.; Zaki, S.H.; Al-Quraishi, A.M.F.; et al. Integrating Remote Sensing Techniques and Meteorological Data to Assess the Ideal Irrigation System Performance Scenarios for Improving Crop Productivity. Water 2023, 15, 1605. [Google Scholar] [CrossRef]
- Meriç, M.K. Implementation of a Wireless Sensor Network for Irrigation Management in Drip Irrigation Systems. Sci. Rep. 2025, 15, 14157. [Google Scholar] [CrossRef]
- Sui, R.; Baggard, J. Wireless Sensor Network for Monitoring Soil Moisture and Weather Conditions. Appl. Eng. Agric. 2015, 31, 193–200. [Google Scholar] [CrossRef]
- Corbari, C.; Gabrieli, D.; Furlan, L.; Furlanetto, J.; Skokovic, D.; Sobrino, J.; Morari, F. Optimizing Variable Rate Irrigation Using Model and Satellite-Based Dynamic Prescription Maps. Agric. Water Manag. 2024, 299, 108896. [Google Scholar] [CrossRef]
- Sapkota, B.R.; Adams, C.B.; Su, Q.; Ale, S. Remote Detection of Water Stress in Cotton Using a Center Pivot Irrigation System-Mounted Sensor Package. Sci. Rep. 2024, 14, 23436. [Google Scholar] [CrossRef] [PubMed]
- Gao, F.; Anderson, M.C.; Zhang, X.; Yang, Z.; Alfieri, J.G.; Kustas, W.P.; Mueller, R.; Johnson, D.M.; Prueger, J.H. Toward Mapping Crop Progress at Field Scales through Fusion of Landsat and MODIS Imagery. Remote Sens. Environ. 2017, 188, 9–25. [Google Scholar] [CrossRef]
- Abioye, E.A.; Hensel, O.; Esau, T.J.; Elijah, O.; Abidin, M.S.Z.; Ayobami, A.S.; Yerima, O.; Nasirahmadi, A. Precision Irrigation Management Using Machine Learning and Digital Farming Solutions. AgriEngineering 2022, 4, 70–103. [Google Scholar] [CrossRef]
- Banerjee, S.; Mukherjee, A.; Kamboj, S. Precision Agriculture Revolution: Integrating Digital Twins and Advanced Crop Recommendation for Optimal Yield. arXiv 2025, arXiv:2502.04054. [Google Scholar]
- Jeppesen, J.H.; Jacobsen, R.H.; Jørgensen, R.N.; Toftegaard, T.S. Towards Data-Driven Precision Agriculture Using Open Data and Open Source Software. arXiv 2022, arXiv:2204.05582. [Google Scholar] [CrossRef]
- Medina, D.E.; Medina, J.D.; Zorro, J.A.; Medina Tobon, D.; Gomez, J.J.; Giraldo, L.F. A Precision Agriculture Solution for Water Stress Estimation in Hass Avocado Farms in Colombia. Sci. Rep. 2024, 14, 31178. [Google Scholar] [CrossRef]
- Araújo-Paredes, C.; Portela, F.; Mendes, S.; Valín, M.I. Using Aerial Thermal Imagery to Evaluate Water Status in Vitis Vinifera Cv. Loureiro. Sensors 2022, 22, 8056. [Google Scholar] [CrossRef]
- Al-Najadi, R.; Al-Mulla, Y.; Al-Abri, I.; Al-Sadi, A.M. Effectiveness of Drone-Based Thermal Sensors in Optimizing Controlled Environment Agriculture Performance under Arid Conditions. Sci. Rep. 2025, 15, 9042. [Google Scholar] [CrossRef]
- Abdulridha, J.; Ehsani, R.; Abd-Elrahman, A.; Ampatzidis, Y. A Remote Sensing Technique for Detecting Laurel Wilt Disease in Avocado in Presence of Other Biotic and Abiotic Stresses. Comput. Electron. Agric. 2019, 156, 549–557. [Google Scholar] [CrossRef]
- Ramírez-Cuesta, J.M.; Intrigliolo, D.S.; Lorite, I.J.; Moreno, M.A.; Vanella, D.; Ballesteros, R.; Hernández-López, D.; Buesa, I. Determining Grapevine Water Use under Different Sustainable Agronomic Practices Using METRIC-UAV Surface Energy Balance Model. Agric. Water Manag. 2023, 281, 108247. [Google Scholar] [CrossRef]
- Tagarakis, A.C.; Kateris, D.; Berruto, R.; Bochtis, D. Low-Cost Wireless Sensing System for Precision Agriculture Applications in Orchards. Appl. Sci. 2021, 11, 5858. [Google Scholar] [CrossRef]
- Taheri, F.; D’Haese, M.; Fiems, D.; Azadi, H. Facts and Fears That Limit Digital Transformation in Farming: Exploring Barriers to the Outreach of Wireless Sensor Networks in Southwest Iran. PLoS ONE 2022, 17, e0279009. [Google Scholar] [CrossRef]
- Bégué, A.; Leroux, L.; Soumaré, M.; Faure, J.F.; Diouf, A.A.; Augusseau, X.; Touré, L.; Tonneau, J.P. Remote Sensing Products and Services in Support of Agricultural Public Policies in Africa: Overview and Challenges. Front. Sustain. Food Syst. 2020, 4, 58. [Google Scholar] [CrossRef]
- Delaney, B.; Tansey, K.; Whelan, M. Satellite Remote Sensing Techniques and Limitations for Identifying Bare Soil. Remote Sens. 2025, 17, 630. [Google Scholar] [CrossRef]
- Southworth, J.; Muir, C. Specialty Grand Challenge: Remote Sensing Time Series Analysis. Front. Remote Sens. 2021, 2, 770431. [Google Scholar] [CrossRef]
- Fu, Y.; Zhu, Z.; Liu, L.; Zhan, W.; He, T.; Shen, H.; Zhao, J.; Liu, Y.; Zhang, H.; Liu, Z.; et al. Remote Sensing Time Series Analysis: A Review of Data and Applications. J. Remote Sens. 2024, 4, 0285. [Google Scholar] [CrossRef]
- Yogalakshmi, V.; Jagadeeswaran, R.; Muthumanickam, D.; Thirukumaran, K.; Kavitha, M. Application of Agricultural Drones in Vegetable Cultivation: A Comprehensive Review. Plant Sci. Today 2025, 12, 2348-1900. [Google Scholar] [CrossRef]
- Chouhan, S.S.; Patel, R.K.; Singh, U.P.; Tejani, G.G. Integrating Drone in Agriculture: Addressing Technology, Challenges, Solutions, and Applications to Drive Economic Growth. Remote Sens. Appl. 2025, 38, 101576. [Google Scholar] [CrossRef]
- Sa’ad, S.; Hassan, M.; Yerima, A.N.; Adamu, I. Recent Advancements in Wireless Sensor Networks for Optimising Smart Agriculture. Int. J. Adv. Res. Environ. Agric. Phys. Sci. 2025, 3, 28. [Google Scholar] [CrossRef]
- Abdollahi, A.; Rejeb, K.; Rejeb, A.; Mostafa, M.M.; Zailani, S. Wireless Sensor Networks in Agriculture: Insights from Bibliometric Analysis. Sustainability 2021, 13, 12011. [Google Scholar] [CrossRef]
- Mansoor, S.; Iqbal, S.; Popescu, S.M.; Kim, S.L.; Chung, Y.S.; Baek, J.-H. Integration of Smart Sensors and IOT in Precision Agriculture: Trends, Challenges and Future Prospectives. Front. Plant Sci. 2025, 16, 7869. [Google Scholar] [CrossRef]
- Bozorgi, M.; Cristóbal, J.; Pàmies-Sans, M. Evaluating the Two-Source Energy Balance Model Using MODIS Data for Estimating Evapotranspiration Time Series on a Regional Scale. Remote Sens. 2024, 16, 4587. [Google Scholar] [CrossRef]
- Soussi, A.; Zero, E.; Sacile, R.; Trinchero, D.; Fossa, M. Smart Sensors and Smart Data for Precision Agriculture: A Review. Sensors 2024, 24, 2647. [Google Scholar] [CrossRef]
- Yu, C.; Gong, L.; Fang, R.; Huang, Y.; Wu, W.; Liu, C. Integration of Agricultural Wireless Sensor Networks to Web-of-Things Through an Edge-Computing-Enriched WSNs/WoT Gateway. Int. J. Interdiscip. Telecommun. Netw. 2023, 14, 1–15. [Google Scholar] [CrossRef]
- Bronson, K. Smart Farming: Including Rights Holders for Responsible Agricultural Innovation. Technol. Innov. Manag. Rev. 2018, 8, 7–14. [Google Scholar] [CrossRef]
- Klerkx, L.; Jakku, E.; Labarthe, P. A Review of Social Science on Digital Agriculture, Smart Farming and Agriculture 4.0: New Contributions and a Future Research Agenda. NJAS—Wagening. J. Life Sci. 2019, 90–91, 100315. [Google Scholar] [CrossRef]
- Misra, N.N.; Dixit, Y.; Al-Mallahi, A.; Bhullar, M.S.; Upadhyay, R.; Martynenko, A. IoT, Big Data, and Artificial Intelligence in Agriculture and Food Industry. IEEE Internet Things J. 2022, 9, 6305–6324. [Google Scholar] [CrossRef]
- Ali, M.; Yousafzai, H.U.K.; Jadoon, K.Z. Development, Calibration, and Field Validation of an Internet of Things Based Real-Time Smart Soil Moisture Monitoring System Using Capacitive Soil Moisture Sensors. In Proceedings of the 1st International Conference on Climate Change and Emerging Trends in Civil Engineering (CCETC), Topi, Pakistan, 12–13 February 2024; pp. 65–81. [Google Scholar] [CrossRef]
- Ba-Alawi, A.H.; Aamer, H.; Al-masni, M.A.; Yoo, C.K. Adaptive Self-Calibrated Soft Sensor for Reliable Nutrient Measurement in Rivers: Two-Stage Stacked Autoencoder with Densely Connected Fusion Network. J. Water Process Eng. 2024, 63, 105494. [Google Scholar] [CrossRef]
- Yousafzai, H.U.K.; Zaib Jadoon, K.; Zeeshan Ali, M. Calibration and Field Validation of Smart Soil Moisture Monitoring System. EGUGA 2023, 11699. [Google Scholar] [CrossRef]
- Aldhaheri, L.; Alshehhi, N.; Manzil, I.I.J.; Khalil, R.A.; Javaid, S.; Saeed, N.; Alouini, M.S. LoRa Communication for Agriculture 4.0: Opportunities, Challenges, and Future Directions. IEEE Internet Things J. 2024, 12, 1380–1407. [Google Scholar] [CrossRef]
- Suji Prasad, S.J.; Thangatamilan, M.; Suresh, M.; Panchal, H.; Rajan, C.A.; Sagana, C.; Gunapriya, B.; Sharma, A.; Panchal, T.; Sadasivuni, K.K. An Efficient LoRa-Based Smart Agriculture Management and Monitoring System Using Wireless Sensor Networks. Int. J. Ambient. Energy 2022, 43, 5447–5450. [Google Scholar] [CrossRef]
- Carter, S.; Herold, M.; Jonckheere, I.G.C.; Espejo, A.B.; Green, C.; Wilson, S. Capacity Development for Use of Remote Sensing for REDD+ MRV Using Online and Offline Activities: Impacts and Lessons Learned. Remote Sens. 2021, 13, 2172. [Google Scholar] [CrossRef]
- Steinke, J.; van Etten, J. Gamification of Farmer-Participatory Priority Setting in Plant Breeding: Design and Validation of “AgroDuos”. J. Crop. Improv. 2017, 31, 356–378. [Google Scholar] [CrossRef]
- Shiklomanov, A.N.; Dietze, M.C.; Fer, I.; Viskari, T.; Serbin, S.P. Cutting out the Middleman: Calibrating and Validating a Dynamic Vegetation Model (ED2-PROSPECT5) Using Remotely Sensed Surface Reflectance. Geosci. Model. Dev. 2021, 14, 2603–2633. [Google Scholar] [CrossRef]
- Zhang, J.; Chen, Y.; Zhang, Z. A Remote Sensing-Based Scheme to Improve Regional Crop Model Calibration at Sub-Model Component Level. Agric. Syst. 2020, 181, 102814. [Google Scholar] [CrossRef]
- Melesse, T.Y. Digital Twin-Based Applications in Crop Monitoring. Heliyon 2025, 11, e42137. [Google Scholar] [CrossRef]
- Li, X.; Zhu, L.; Chu, X.; Fu, H. Edge Computing-Enabled Wireless Sensor Networks for Multiple Data Collection Tasks in Smart Agriculture. J. Sens. 2020, 2020, 4398061. [Google Scholar] [CrossRef]
- Escribà-Gelonch, M.; Liang, S.; van Schalkwyk, P.; Fisk, I.; Long, N.V.D.; Hessel, V. Digital Twins in Agriculture: Orchestration and Applications. J. Agric. Food Chem. 2024, 72, 10737–10752. [Google Scholar] [CrossRef] [PubMed]
- Akhtar, M.N.; Shaikh, A.J.; Khan, A.; Awais, H.; Bakar, E.A.; Othman, A.R. Smart Sensing with Edge Computing in Precision Agriculture for Soil Assessment and Heavy Metal Monitoring: A Review. Agriculture 2021, 11, 475. [Google Scholar] [CrossRef]












| Variable | Sensor Type | Unit | Relevance to Irrigation Management | Typical Sensor Examples |
|---|---|---|---|---|
| Air Temperature (T_air) | Thermometer/Thermistor | °C | Used in ET models (e.g., Penman-Monteith); heat stress | HOBO, Davis Vantage Pro |
| Relative Humidity (RH) | Hygrometer | % | Impacts evapotranspiration and plant transpiration | Sensirion SHT31, DHT22 |
| Solar Radiation | Pyranometer/Quantum Sensor | W/m2 or µmol/m2s | Drives ET; used in radiation-based ET models | Apogee SP-110, LI-COR LI-200 |
| Wind Speed | Cup/Ultrasonic Anemometer | m/s | Affects boundary layer conductance and ET rate | Davis, RM Young |
| Rainfall | Tipping Bucket Rain Gauge | mm/day | Direct input of water; essential for water balance | Texas Electronics, Decagon |
| Atmospheric Pressure | Barometer | hPa | Minor in ET models, but useful for evapotranspiration | Bosch BMP280, Vaisala PTB110 |
| Dew Point Temperature | Calculated or measured | °C | Useful for estimating humidity deficit and dew formation | Derived from T_air and RH |
| Application/Feature | Integrated Sensor Types | Benefits for Water Management | Challenges/ Limitations | Key References |
|---|---|---|---|---|
| Soil Moisture Monitoring | Tensiometers, capacitive, and FDR sensors | Enables site-specific irrigation based on real-time data | Sensor calibration, soil heterogeneity | [139,140,141,142] |
| Canopy Temperature Monitoring (CWSI) | Infrared thermometers (e.g., MLX90614) | Detects plant stress before visual symptoms appear | Affected by ambient conditions, cost of deployment | [143,144,145] |
| Leaf Wetness and Microclimate Data | Leaf wetness, RH, temperature sensors | Supports disease prediction and irrigation timing | Sensor placement critical, prone to failure in the field | [146,147] |
| Energy-Efficient WSN Protocols | LoRa, ZigBee, Bluetooth Low Energy | Long-range data transmission with low power consumption | Network reliability in dense canopies | [148,149,150] |
| Autonomous Power Supply | Solar-powered nodes | Enables long-term deployment without external power | Limited by solar exposure and energy storage | [151,152,153] |
| Decision Support System Integration | WSN + IoT Platforms | Real-time irrigation scheduling and predictive modeling | Interoperability and data fusion | [154,155,156] |
| Challenge/ Perspective | Affected Domain(s) | Description/Implication | Opportunity/ Emerging Solutions | Key References |
|---|---|---|---|---|
| Fragmented Data Sources | Sensor integration, modeling | Difficulty in merging WSN, RS, and weather data due to format and temporal mismatches | Standardized data protocols and interoperable platforms | [196,197] |
| Limited Adoption in Smallholder Contexts | Socioeconomic scalability | High-tech solutions are often inaccessible to small farms | Open-source tools, low-cost sensors, and targeted training | [198,199,200] |
| Calibration and Validation Complexity | Model reliability, replicability | Field conditions vary widely; sensor-based models require site-specific tuning | Development of adaptive or self-calibrating systems | [201,202,203] |
| Energy and Connectivity Constraints | Remote field deployment | Power and network infrastructure limit long-term use of WSNs | Solar microgrids, LoRa WAN, and delay-tolerant data systems | [150,204,205] |
| Data Literacy and Human Capital | Capacity building, adoption | Users struggle to interpret data or apply it to decisions | Intuitive interfaces, gamification, and continuous training | [206,207] |
| Climate Uncertainty | Model robustness, risk management | Increased variability makes predictions less reliable | Integration of AI/ML with real-time data streams | [200,208,209] |
| Future: Digital Twins and Edge Computing | Predictive analytics, automation | Simulate crop behavior under scenarios; process data closer to the source | Real-time crop stress forecasting and automated irrigation | [210,211,212,213] |
Disclaimer/Publisher’s Note: The statements, opinions and data contained in all publications are solely those of the individual author(s) and contributor(s) and not of MDPI and/or the editor(s). MDPI and/or the editor(s) disclaim responsibility for any injury to people or property resulting from any ideas, methods, instructions or products referred to in the content. |
© 2025 by the authors. Licensee MDPI, Basel, Switzerland. This article is an open access article distributed under the terms and conditions of the Creative Commons Attribution (CC BY) license (https://creativecommons.org/licenses/by/4.0/).
Share and Cite
Fuentes-Peñailillo, F.; del Campo-Hitschfeld, M.L.; Gutter, K.; Torres-Quezada, E. Data-Driven Integration of Remote Sensing, Agro-Meteorology, and Wireless Sensor Networks for Crop Water Demand Estimation: Tools Towards Sustainable Irrigation in High-Value Fruit Crops. Agronomy 2025, 15, 2122. https://doi.org/10.3390/agronomy15092122
Fuentes-Peñailillo F, del Campo-Hitschfeld ML, Gutter K, Torres-Quezada E. Data-Driven Integration of Remote Sensing, Agro-Meteorology, and Wireless Sensor Networks for Crop Water Demand Estimation: Tools Towards Sustainable Irrigation in High-Value Fruit Crops. Agronomy. 2025; 15(9):2122. https://doi.org/10.3390/agronomy15092122
Chicago/Turabian StyleFuentes-Peñailillo, Fernando, María Luisa del Campo-Hitschfeld, Karen Gutter, and Emmanuel Torres-Quezada. 2025. "Data-Driven Integration of Remote Sensing, Agro-Meteorology, and Wireless Sensor Networks for Crop Water Demand Estimation: Tools Towards Sustainable Irrigation in High-Value Fruit Crops" Agronomy 15, no. 9: 2122. https://doi.org/10.3390/agronomy15092122
APA StyleFuentes-Peñailillo, F., del Campo-Hitschfeld, M. L., Gutter, K., & Torres-Quezada, E. (2025). Data-Driven Integration of Remote Sensing, Agro-Meteorology, and Wireless Sensor Networks for Crop Water Demand Estimation: Tools Towards Sustainable Irrigation in High-Value Fruit Crops. Agronomy, 15(9), 2122. https://doi.org/10.3390/agronomy15092122

