Identifying Agronomic Strategy for a Low-Carbon Economy Under the Effects of Climate Change by Using a Simulation-Optimization Hybrid Model
Abstract
1. Introduction
2. Materials and Methods
2.1. Simulation Sub-Model
2.1.1. Climate Prediction Module
2.1.2. RZWQM2 Simulation Module
2.2. Optimization Sub-Model
2.2.1. Orthogonal Sampling Module
2.2.2. Optimization and Analysis Module
3. Application
3.1. Study Area
3.2. Data Collection and Processing
4. Results and Discussion
4.1. Effects of Long-Term Agronomic Practices on Economic and Social Benefits
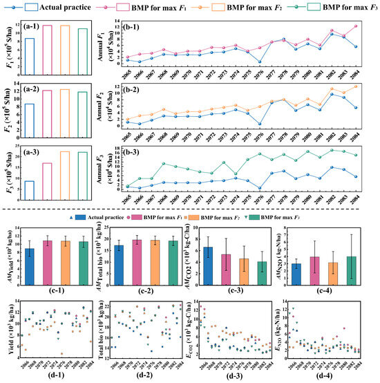
4.2. Long-Term Best Management Practices (BMPs) for Economic and Social Benefits
4.2.1. BMP for Direct Economic Benefit
4.2.2. BMP for Indirect Economic Benefit
4.2.3. BMP for Potential Social Benefit
4.3. Contribution Analysis of Agronomic Practices
5. Conclusions
Supplementary Materials
Author Contributions
Funding
Data Availability Statement
Acknowledgments
Conflicts of Interest
References
- Mulya, K.S.; Tan, J.P.; Yeat, S.P.; Yeat, C.N.C.; Farooque, A.A.; Zhou, S.; Woon, K.S. Toward Carbon Mitigation Resiliency in the Agriculture Sector: An Integrated LCA-GHG Protocol-IPCC Guidelines Framework for Biofertilizer Application in Paddy Field. J. Environ. Manag. 2025, 389, 126005. [Google Scholar] [CrossRef]
- Stavi, I. Urgent Reduction in Greenhouse Gas Emissions Is Needed to Avoid Irreversible Tipping Points: Time Is Running Out. All Earth. 2023, 35, 38–45. [Google Scholar] [CrossRef]
- FAO. FAOSTAT Emissions Database; Food and Agriculture Organization of the United Nations: Rome, Italy, 2024. [Google Scholar]
- IPCC. Climate Change 2023: Synthesis Report. Contribution of Working Groups I, II and III to the Sixth Assessment Report of the Intergovernmental Panel on Climate Change; Core Writing Team, Lee, H., Romero, J., Eds.; IPCC: Geneva, Switzerland, 2023. [Google Scholar]
- Panique-Casso, D.; Pacheco-Bueno, N.F.; Forio, M.A.E.; Goethals, P.; Ho, L. How Do Varying Nitrogen Fertilization Rates Affect Crop Yields and Riverine N2O Emissions? A Hybrid Modeling Study. Water Res. 2025, 276, 123242. [Google Scholar] [CrossRef] [PubMed]
- Kaur, M.; Dheri, G.S.; Brar, A.S.; Kalia, A. Methane and Nitrous Oxide Emissions in Rice Fields Influenced with Duration of Cultivars and Irrigation Regimes. Agric. Ecosyst. Environ. 2024, 365, 108923. [Google Scholar] [CrossRef]
- Acharya, B. Comparative Analysis of Soil and Water Dynamics in Conventional and Sod-Based Crop Rotation in Florida. Front. Agron. 2025, 7, 1552425. [Google Scholar] [CrossRef]
- Shakoor, A.; Ashraf, F.; Shakoor, S.; Mustafa, A.; Rehman, A.; Altaf, M.M. Biogeochemical Transformation of Greenhouse Gas Emissions from Terrestrial to Atmospheric Environment and Potential Feedback to Climate Forcing. Environ. Sci. Pollut. Res. 2020, 27, 38513–38536. [Google Scholar] [CrossRef] [PubMed]
- Kamyab, H.; SaberiKamarposhti, M.; Hashim, H.; Yusuf, M. Carbon Dynamics in Agricultural Greenhouse Gas Emissions and Removals: A Comprehensive Review. Carbon Lett. 2024, 34, 265–289. [Google Scholar] [CrossRef]
- Mboyerwa, P.A.; Kibret, K.; Mtakwa, P.; Aschalew, A. Greenhouse Gas Emissions in Irrigated Paddy Rice as Influenced by Crop Management Practices and Nitrogen Fertilization Rates in Eastern Tanzania. Front. Sustain. Food Syst. 2022, 6, 868479. [Google Scholar] [CrossRef]
- Shi, Z.; She, D.; Pan, Y.; Abulaiti, A.; Huang, Y.; Liu, R.; Wang, F.; Xia, Y.; Shan, J. Ditch Level-Dependent N Removal Capacity of Denitrification and Anammox in the Drainage System of the Ningxia Yellow River Irrigation District. Sci. Total Environ. 2024, 916, 170314. [Google Scholar] [CrossRef]
- Li, J.; Dong, W.; Oenema, O.; Chen, T.; Hu, C.; Yuan, H.; Zhao, L. Irrigation Reduces the Negative Effect of Global Warming on Winter Wheat Yield and Greenhouse Gas Intensity. Sci. Total Environ. 2019, 646, 290–299. [Google Scholar] [CrossRef]
- Lin, Y.; Sun, X.; Li, G. Investigating the Effects of Various Irrigation Methods on Bacterial Communities in Paddy Soil. Agric. Water Manag. 2024, 306, 10914. [Google Scholar] [CrossRef]
- Cheng, H.; Jiang, X.; Wang, M.; Zhu, T.; Wang, L.; Miao, L.; Chen, X.; Qiu, J.; Shu, J.; Cheng, J. Optimal Allocation of Agricultural Water and Land Resources Integrated with Virtual Water Trade: A Perspective on Spatial Virtual Water Coordination. J. Environ. Manag. 2023, 347, 119189. [Google Scholar] [CrossRef] [PubMed]
- Cheng, H.; Shu, K.; Qi, Z.; Ma, L.; Jin, V.L.; Li, Y.; Schmer, M.R.; Wienhold, B.J.; Feng, S. Effects of Residue Removal and Tillage on Greenhouse Gas Emissions in Continuous Corn Systems as Simulated with RZWQM2. J. Environ. Manag. 2021, 285, 112097. [Google Scholar] [CrossRef]
- Guo, J.; Feng, H.; Peng, C.; Chen, H.; Xu, X.; Ma, X.; Li, L.; Kneeshaw, D.; Ruan, H.; Yang, H.; et al. Global Climate Change Increases Terrestrial Soil CH4 Emissions. Glob. Biogeochem. Cycles 2023, 37, e2021GB007255. [Google Scholar] [CrossRef]
- Shahzad, A.; Ullah, S.; Dar, A.A.; Sardar, M.F.; Mehmood, T. Nexus on climate change: Agriculture and possible solution to cope future climate change stresses. Environ. Sci. Pollut. Res. 2021, 28, 14211–14232. [Google Scholar] [CrossRef]
- Jansson, J.K.; Hofmockel, K.S. Soil Microbiomes and Climate Change. Nat. Rev. Microbiol. 2020, 18, 35–46. [Google Scholar] [CrossRef]
- Wu, G.; Ling, J.; Xu, Y.-P.; Zhao, D.-Q.; Liu, Z.-X.; Wen, Y.; Zhou, S.-L. Effects of Soil Warming and Straw Return on Soil Organic Matter and Greenhouse Gas Fluxes in Winter Wheat Seasons in the North China Plain. J. Clean. Prod. 2022, 356, 13181. [Google Scholar] [CrossRef]
- Li, L.; Lu, C.; Winiwarter, W.; Tian, H.; Canadell, J.G.; Ito, A.; Jain, A.K.; Kou-Giesbrecht, S.; Pan, S.; Pan, N.; et al. Enhanced Nitrous Oxide Emission Factors Due to Climate Change Increase the Mitigation Challenge in the Agricultural Sector. Glob. Change Biol. 2024, 30, e1747. [Google Scholar] [CrossRef]
- Cheng, H.; Shu, K.; Zhu, T.; Wang, L.; Liu, X.; Cai, W.; Qi, Z.; Feng, S. Effects of Alternate Wetting and Drying Irrigation on Yield, Water and Nitrogen Use, and Greenhouse Gas Emissions in Rice Paddy Fields. J. Clean. Prod. 2022, 349, 13148. [Google Scholar] [CrossRef]
- Zhang, K.; Qiu, Y.; Zhao, Y.; Wang, S.; Deng, J.; Chen, M.; Xu, X.; Wang, H.; Bai, T.; He, T.; et al. Moderate Precipitation Reduction Enhances Nitrogen Cycling and Soil Nitrous Oxide Emissions in a Semi-arid Grassland. Glob. Change Biol. 2023, 29, 3114–3312. [Google Scholar] [CrossRef]
- Wang, Y.; Hu, Z.; Liu, C.; Wu, Z.; Chen, S. Methane Emissions in Japonica Rice Paddy Fields under Different Elevated CO2 Concentrations. Nutr. Cycl. Agroecosys. 2022, 122, 173–189. [Google Scholar] [CrossRef]
- Ebrahimi-Mollabashi, E.; Huth, N.I.; Holzwoth, D.P.; Ordóñez, R.A.; Hatfield, J.L.; Huber, I.; Castellano, M.J.; Archontoulis, S.V. Enhancing APSIM to Simulate Excessive Moisture Effects on Root Growth. Field Crop Res. 2019, 236, 58–67. [Google Scholar] [CrossRef]
- Bista, P.; Machado, S.; Ghimire, R.; Del Grosso, S.J.; Reyes-Fox, M. Simulating Soil Organic Carbon in a Wheat–Fallow System Using the Daycent Model. Agron. J. 2016, 108, 2554–2565. [Google Scholar] [CrossRef]
- Li, H.; Wang, L.; Li, J.; Gao, M.; Zhang, J.; Zhang, J.; Qiu, J.; Deng, J.; Li, C.; Frolking, S. The Development of China-DNDC and Review of Its Applications for Sustaining Chinese Agriculture. Ecol. Model. 2017, 348, 1–13. [Google Scholar] [CrossRef]
- Shahadha, S.S.; Zeki, S.L.; Dawood, I.A.; Salih, R.M.; Salim, A.H. Modeling the Impact of Field Irrigation Management on Soil Water-Nitrate Dynamics: Experimental Measurements and Model Simulations. Eurasian Soil Sci. 2023, 56, S354–S365. [Google Scholar] [CrossRef]
- Tang, Y.; Qiao, Y.; Ma, Y.; Huang, W.; Komal, K.; Miao, S. Quantifying Greenhouse Gas Emissions in Agricultural Systems: A Comparative Analysis of Process Models. Ecol. Model. 2024, 490, 110646. [Google Scholar] [CrossRef]
- Smith, C.J.; Macdonald, B.C.T.; Xing, H.; Denmead, O.T.; Wang, E.; McLachlan, G.; Tuomi, S.; Turner, D.; Chen, D. Measurements and APSIM Modelling of Soil C and N Dynamics. Soil Res. 2020, 58, 41–61. [Google Scholar] [CrossRef]
- Wang, C.; Amon, B.; Schulz, K.; Mehdi, B. Factors That Influence Nitrous Oxide Emissions from Agricultural Soils as Well as Their Representation in Simulation Models: A Review. Agronomy 2021, 11, 770. [Google Scholar] [CrossRef]
- Thentu, T.L.; Forster, D.; Li, Y.; Virkajärvi, P.; Harrison, M.T.; Mitra, B.; Deng, J.; Korhonen, P.; Shurpali, N. DNDC Modelling of Greenhouse Gas Exchange from a Boreal Legume Grassland under Organic and Mineral Nitrogen Management. J. Environ. Manag. 2025, 390, 126344. [Google Scholar] [CrossRef] [PubMed]
- Li, L.; Ma, L.; Qi, Z.; Fang, Q.; Harmel, R.D.; Schmer, M.R.; Jin, V.L. Measured and Simulated Effects of Residue Removal and Amelioration Practices in No-till Irrigated Corn (Zea mays L.). Eur. J. Agron. 2023, 146, 126807. [Google Scholar] [CrossRef]
- Wang, Z.; Qi, Z.; Xue, L.; Bukovsky, M. RZWQM2 Simulated Management Practices to Mitigate Climate Change Impacts on Nitrogen Losses and Corn Production. Environ. Model. Softw. 2016, 84, 99–111. [Google Scholar] [CrossRef]
- Jiang, Q.; Qi, Z.; Xue, L.; Bukovsky, M.; Madramootoo, C.A.; Smith, W. Assessing Climate Change Impacts on Greenhouse Gas Emissions, N Losses in Drainage and Crop Production in a Subsurface Drained Field. Sci. Total Environ. 2020, 705, 135969. [Google Scholar] [CrossRef]
- Mearns, L.O.; Lettenmaier, D.P.; McGinnis, S. Uses of Results of Regional Climate Model Experiments for Impacts and Adaptation Studies: The Example of NARCCAP. Curr. Clim. Change Rep. 2015, 1, 1–9. [Google Scholar] [CrossRef]
- Dai, A.; Rasmussen, R.M.; Ikeda, K.; Liu, C. A New Approach to Construct Representative Future Forcing Data for Dynamic Downscaling. Clim. Dyn. 2020, 55, 315–323. [Google Scholar] [CrossRef]
- Anapalli, S.S.; Pinnamaneni, S.R.; Fisher, D.K.; Reddy, K.N. Vulnerabilities of Irrigated and Rainfed Corn to Climate Change in a Humid Climate in the Lower Mississippi Delta. Clim. Change 2021, 164, 5. [Google Scholar] [CrossRef]
- Wang, Z.; Qi, Z.; Xue, L.; Bukovsky, M.; Helmers, M.J. Modeling the Impacts of Climate Change on Nitrogen Losses and Crop Yield in a Subsurface Drained Field. Clim. Change 2015, 129, 323–335. [Google Scholar] [CrossRef]
- Ahuja, L.; Rojas, K.W.; Hanson, J.D. Root Zone Water Quality Model: Modelling Management Effects on Water Quality and Crop Production, 7th ed.; Water Resour. Pubns: Highlands Ranch, CO, USA, 2000; pp. 119–144. [Google Scholar]
- Zhang, H.; Ma, L.; Douglas-Mankin, K.R.; Han, M.; Trout, T.J. Modeling Maize Production under Growth Stage-Based Deficit Irrigation Management with RZWQM2. Agric. Water Manag. 2021, 248, 106767. [Google Scholar] [CrossRef]
- Ma, L.; Ahuja, L.R.; Nolan, B.T.; Malone, R.W.; Trout, T.J.; Qi, Z. Root Zone Water Quality Model (Rzwqm2): Model Use, Calibration, and Validation. Trans. ASABE 2012, 55, 1425–1446. [Google Scholar] [CrossRef]
- Donovan, D.M.; Mike, G.; Emine, Ş.Y. Constructing and Embedding Mutually Orthogonal Latin Squares: Reviewing Both New and Existing Results. Comment. Math. Univ. Carol. 2021, 61, 437–445. [Google Scholar]
- Montgomery, D.C. Design and Analysis of Experiments, 10th ed.; John Wiley & Sons: Hoboken, NJ, USA, 2019. [Google Scholar]
- Li, Z.; Qi, Z.; Jiang, Q.; Sima, N. An Economic Analysis Software for Evaluating Best Management Practices to Mitigate Greenhouse Gas Emissions from Cropland. Agric. Syst. 2021, 186, 102950. [Google Scholar] [CrossRef]
- Cheng, H.; Wang, A.; Zhang, J.; Nong, X.; Jiang, X.; Wu, H.; Chen, Z.; Wang, M.; Cheng, J. Divergent Responses of Optimal Land and Water Allocation to Different Hydrological Regimes in the Agricultural Water-Food-Carbon Nexus System. J. Hydrol. 2025, 653, 132730. [Google Scholar] [CrossRef]
- Xu, H.; Cheng, H.; Shao, Z.; Jiang, X.; Li, Z.; Yang, F.; Cheng, J. Optimizing Agricultural Water-Land Resource Allocation in Water-Economic-Environment Cycles Considering Uncertainties of Spatiotemporal Water Footprints. J. Clean. Prod. 2025, 501, 145348. [Google Scholar] [CrossRef]
- Maier, R.; Hörtnagl, L.; Buchmann, N. Greenhouse Gas Fluxes (CO2, N2O and CH4) of Pea and Maize during Two Cropping Seasons: Drivers, Budgets, and Emission Factors for Nitrous Oxide. Sci. Total Environ. 2022, 849, 157541. [Google Scholar] [CrossRef]
- Sobol, I.M. Global Sensitivity Indices for Nonlinear Mathematical Models and Their Monte Carlo Estimates. Math. Comput. Simul. 2001, 55, 271–280. [Google Scholar] [CrossRef]
- Liu, D.L.; Zeleke, K.T.; Wang, B.; Macadam, I.; Scott, F.; Martin, R.J. Crop Residue Incorporation Can Mitigate Negative Climate Change Impacts on Crop Yield and Improve Water Use Efficiency in a Semiarid Environment. Eur. J. Agron. 2017, 85, 51–68. [Google Scholar] [CrossRef]
- Duan, J.; Shao, Y.; He, L.; Li, X.; Hou, G.; Li, S.; Feng, W.; Zhu, Y.; Wang, Y.; Xie, Y. Optimizing Nitrogen Management to Achieve High Yield, High Nitrogen Efficiency and Low Nitrogen Emission in Winter Wheat. Sci. Total Environ. 2019, 697, 134088. [Google Scholar] [CrossRef]
- Teng, J.; Hou, R.; Dungait, J.A.J.; Zhou, G.; Kuzyakov, Y.; Zhang, J.; Tian, J.; Cui, Z.; Zhang, F.; Delgado-Baquerizo, M. Conservation Agriculture Improves Soil Health and Sustains Crop Yields after Long-Term Warming. Nat. Commun. 2024, 15, 8785. [Google Scholar] [CrossRef] [PubMed]
- Bansal, S.; Yin, X.; Schneider, L.; Sykes, V.; Jagadamma, S.; Lee, J. Carbon Footprint and Net Carbon Gain of Major Long-Term Cropping Systems under No-Tillage. J. Environ. Manag. 2022, 307, 114505. [Google Scholar] [CrossRef]
- Frank, S.; Lessa Derci Augustynczik, A.; Havlík, P.; Boere, E.; Ermolieva, T.; Fricko, O.; Di Fulvio, F.; Gusti, M.; Krisztin, T.; Lauri, P.; et al. Enhanced Agricultural Carbon Sinks Provide Benefits for Farmers and the Climate. Nat. Food 2024, 5, 742–753. [Google Scholar] [CrossRef]
- Song, S.; Su, M.; Kong, L.; Kong, M.; Ma, Y. Assessing the Economic Value of Carbon Sinks in Farmland Using a Multi-Scenario System Dynamics Model. Agriculture 2025, 15, 69. [Google Scholar] [CrossRef]
- Taylor, K.M.; Nelsen, T.S.; Scow, K.M.; Lundy, M.E. No-till Annual Wheat Increases Plant Productivity, Soil Microbial Biomass, and Soil Carbon Stabilization Relative to Intermediate Wheatgrass in a Mediterranean Climate. Soil Tillage Res. 2024, 235, 10587. [Google Scholar] [CrossRef]
- Nayeema, T.; Lee, A.H.; Richter, A.; Ng, K.T.W.; Chang, W. Sub-Zero Soil CO2 Respiration in Biostimulated Hydrocarbon-Contaminated Cold-Climate Soil Can Be Linked to the Soil-Freezing Characteristic Curve. Environ. Sci. Pollut. Res. 2025, 32, 1783–1804. [Google Scholar] [CrossRef]
- Ma, J.; Arneth, A.; Smith, B.; Anthoni, P.; Xu-Ri; Eliasson, P.; Wårlind, D.; Wittenbrink, M.; Olin, S. Soil Nitrous Oxide Emissions from Global Land Ecosystems and Their Drivers within the LPJ-GUESS Model (v4.1). Geosci. Model Dev. 2025, 18, 3131–3315. [Google Scholar] [CrossRef]
- Xu, N.; Yang, R.; Zhang, Z.; Zhu, J.; Zhang, Z.; Mao, Y.; Li, S.; Geng, Y.; Sun, J. Air-Water-Fertilizer-Coupling Drip Irrigation Facilitates Lettuce Growth by Shaping Rhizosphere Microbiome Associated with Soil Nutrient Cycling. J. Soil Sci. Plant Nutr. 2024, 24, 3699–3713. [Google Scholar] [CrossRef]
- Almaraz, M.; Simmonds, M.; Boudinot, F.G.; Di Vittorio, A.V.; Bingham, N.; Khalsa, S.D.S.; Ostoja, S.; Jones, A.; Holzer, I.; Manaigo, E.; et al. Undervaluing Soil Carbon Sequestration Potential Enables Climate Inaction. Glob. Change Biol. 2024, 30, e17011. [Google Scholar] [CrossRef] [PubMed]
- Liu, S.; Dong, Y.; Halder, M.; Adingo, S.; Yin, L.; Zhou, H.; Ma, Y.; Peng, X. Vertical Dynamics of Soil Organic Carbon Sequestration under Contrasting Groundwater Table Levels after 35-Year Straw Return. Soil Tillage Res. 2025, 252, 106580. [Google Scholar] [CrossRef]
- Akdemir, B.; Sağlam, C.; Bellitürk, K.; Makaracı, A.Z.; Şener, M.; Ürüşan, A.Y.; Atik, M. Effect of Spatial Variability of Plant Nutrients on Fertilizer Requirement and Yield in Table Olive Growing. Appl. Fruit Sci. 2025, 67, 3. [Google Scholar] [CrossRef]
- Singh, S.; Negm, L.; Jeong, H.; Cooke, R.; Bhattarai, R. Comparison of Simulated Nitrogen Management Strategies Using DRAINMOD-DSSAT and RZWQM2. Agric. Water Manag. 2022, 266, 107597. [Google Scholar] [CrossRef]
- Chi, Y.; Wang, Y.; Li, Y.; Yan, C.; Shi, M.; Fan, L.; Wei, C. Dominant Role of Irrigation Regime over Biochar in Controlling GHG Emissions from Paddy Fields. Agronomy 2025, 15, 1127. [Google Scholar] [CrossRef]




Disclaimer/Publisher’s Note: The statements, opinions and data contained in all publications are solely those of the individual author(s) and contributor(s) and not of MDPI and/or the editor(s). MDPI and/or the editor(s) disclaim responsibility for any injury to people or property resulting from any ideas, methods, instructions or products referred to in the content. |
© 2025 by the authors. Licensee MDPI, Basel, Switzerland. This article is an open access article distributed under the terms and conditions of the Creative Commons Attribution (CC BY) license (https://creativecommons.org/licenses/by/4.0/).
Share and Cite
Cheng, H.; Sun, S.; Jiang, W.; Yu, Q.; Ma, W.; Feng, S.; Wang, F.; Xu, Z. Identifying Agronomic Strategy for a Low-Carbon Economy Under the Effects of Climate Change by Using a Simulation-Optimization Hybrid Model. Agronomy 2025, 15, 1980. https://doi.org/10.3390/agronomy15081980
Cheng H, Sun S, Jiang W, Yu Q, Ma W, Feng S, Wang F, Xu Z. Identifying Agronomic Strategy for a Low-Carbon Economy Under the Effects of Climate Change by Using a Simulation-Optimization Hybrid Model. Agronomy. 2025; 15(8):1980. https://doi.org/10.3390/agronomy15081980
Chicago/Turabian StyleCheng, Haomiao, Siyu Sun, Wei Jiang, Qilin Yu, Wei Ma, Shaoyuan Feng, Fusheng Wang, and Zuping Xu. 2025. "Identifying Agronomic Strategy for a Low-Carbon Economy Under the Effects of Climate Change by Using a Simulation-Optimization Hybrid Model" Agronomy 15, no. 8: 1980. https://doi.org/10.3390/agronomy15081980
APA StyleCheng, H., Sun, S., Jiang, W., Yu, Q., Ma, W., Feng, S., Wang, F., & Xu, Z. (2025). Identifying Agronomic Strategy for a Low-Carbon Economy Under the Effects of Climate Change by Using a Simulation-Optimization Hybrid Model. Agronomy, 15(8), 1980. https://doi.org/10.3390/agronomy15081980

