Next Article in Journal
Effect of Light on the Yield and Nutrient Composition of Selected Mint Species Grown in a Controlled Environment
Previous Article in Journal
Agronomic Practices to Maximize Seed and Straw Yield of Monoecious Hemp Cultivar ‘Henola’
 
 
Font Type:
Arial Georgia Verdana
Font Size:
Aa Aa Aa
Line Spacing:
Column Width:
Background:
Article

Design and Research of High-Speed Synchronous Membrane-Covering Device for Rice Membrane-Covering Transplanter Based on PSO-Fuzzy PID

1
College of Mechanical and Electronic Engineering, Shandong Agricultural University, Tai’an 271018, China
2
Dongying Academy of Agricultural Sciences, Dongying 257091, China
3
Jinan Academy of Agricultural Sciences, Jinan 250300, China
4
Shandong Key Laboratory of Intelligent Production Technology and Equipment for Facility Horticulture, Tai’an 271018, China
5
Shandong Engineering Research Center of Agricultural Equipment Intelligentization, Tai’an 271018, China
*
Author to whom correspondence should be addressed.
Agronomy 2025, 15(8), 1962; https://doi.org/10.3390/agronomy15081962
Submission received: 20 July 2025 / Revised: 10 August 2025 / Accepted: 12 August 2025 / Published: 14 August 2025
(This article belongs to the Section Precision and Digital Agriculture)

Abstract

Rice membrane-covered cultivation offers notable agronomic advantages, including effective weed suppression and improved moisture retention. However, current mechanized approaches remain constrained by high labor requirements, low operational efficiency, and the inherent fragility of biodegradable membranes. To address these limitations, this study integrates a high-speed synchronous membrane-covering device, governed by a PSO-Fuzzy PID control algorithm, into a conventional rice transplanter. This integration enables precise coordination between membrane-laying and transplanting operations. The mechanical properties of the membranes were analyzed, and a tension evaluation model was developed considering structural parameters and roll diameter variation. Experimental tests on three biodegradable membranes revealed an average thickness of 0.012 mm, a longitudinal tensile force of 0.57 N, and a tensile strength of 2.85 N/mm. The PSO algorithm was employed to optimize fuzzy PID parameters (K = 5.3095, Kp = 10.6981, Ki = 0.0100, Kd = 8.2892), achieving adaptive synchronization between membrane output speed and transplanter travel speed. Simulation results demonstrated that the PSO-Fuzzy PID reduced rise time by 53.13%, stabilization time by 90.58%, and overshoot by 3.3% compared with the conventional PID. In addition, a dedicated test bench for the membrane-covering device was designed and fabricated. Orthogonal experiments determined the optimal parameters for the speed-measurement system: a membrane pressure of 5.000 N, a roller width of 28.506 mm, and a placement angle of 0.690°. Under these conditions, the minimum membrane-stretching tension was 0.55 N, and the rotational speed error was 0.359%. Field tests indicated a synchronization error below 1.00%, a membrane-width variation rate below 1.50%, and strong anti-interference capability. The proposed device provides an effective solution for intelligent and fully mechanized rice transplanting.

1. Introduction

Rice is one of China’s primary staple crops [1], with a planting area of approximately 30 million hectares in recent years. As China’s second-largest staple crop [2], rice accounts for about 18.75% of the global planting area, ranking second worldwide. It also constitutes about 25.6% of China’s total grain planting area, with production representing roughly 28.5% of the global total, ranking first worldwide [3]. Rice membrane-covered cultivation technology, which offers benefits such as water and nutrient retention, weed and pest suppression, and temperature regulation to increase yields, plays a vital role in promoting high-quality rice production. Currently, mechanized methods are widely employed in rice planting operations [4,5]. Typically, rice membrane-covered cultivation involves laying biodegradable membranes with a membrane-covering device and transplanting seedlings using a rice transplanter, thereby achieving integrated membrane-covering and transplanting operations. This technology has been widely promoted in recent years, significantly enhancing membrane-covering and transplanting efficiency, and driving the advancement of rice cultivation practices [6,7,8,9,10].
Numerous researchers and teams, both in China and abroad, have conducted extensive studies and experiments on the membrane-covering and transplanting mechanisms of rice transplanters. In China, Chen Haitao et al. designed a clog-resistant synchronous membrane-covering and hole-opening transplanting device, which effectively reduced root damage and missed transplants, demonstrating performance superior to traditional “H”-type devices [11]. Xu Chunlin et al. developed a high-speed membrane-covering and transplanting mechanism integrating membrane application, seedling separation, and transplanting, addressing challenges such as structural complexity and poor synchronization [12]. Xing Zhanqiang modified a traditional high-speed transplanting machine by adding a membrane application device for paddy fields, providing a new technological approach for organic rice cultivation [13]. Wu Jia’an developed a membrane application device compatible with the Kubota WP60D transplanter, which effectively improved operational efficiency and met agronomic requirements [14]. Hou Ruize applied the finite element method to construct a rigid–flexible flow coupling model and design a membrane-breaking device, thereby reducing seedling root damage during transplanting and enhancing structural adaptability and operational visibility [15]. Yin Xiang et al. developed an agricultural navigation system integrating mechatronic hydraulic control with navigation technology to achieve automated driving and operation of rice transplanters [16]. Internationally, research specifically on rice membrane-covered transplanters remains limited, with most efforts focusing on optimizing rice transplanters to enhance automation and intelligence. For instance, there is a lack of dynamic matching control between membrane and machine speeds, and the variation of membrane tension with roller diameter has not been considered. Lohan et al. designed a remote-control system comprising EUCs and global satellite positioning to monitor route deviations, thereby addressing labor shortages and increasing field capacity by 10% [17]. Gang MS et al. proposed a cape-turn path generation algorithm for rice transplanters to reduce transition distances. Results indicated that the algorithm more accurately followed the target path before and after turns, thereby improving efficiency by avoiding non-planting areas [18]. Siddique MA et al. developed a simulation model and PID control algorithm for a planting-depth control system based on the power flow of a rice transplanter (ERP60DS), helping reduce seedling tilting and enhance operational performance [19]. Shamshiri RR et al. modified the transplanting hand based on SRI practices to determine optimal planting spacing. Results demonstrated that rationalizing spacing could effectively increase yields [20]. Recent studies have highlighted substantial advances in smart and sustainable agricultural technologies. For instance, a 2025 review details how the integration of artificial intelligence, cloud computing, machine learning, and IoT sensors has revolutionized precision agriculture by enhancing efficiency and resource sustainability [21]. Another study emphasizes the role of autonomous agricultural machinery—such as multi-source positioning systems (RTK-GNSS/LiDAR), AI-driven perception, and modular robotic control—as key enablers of automation in farming [22]. Finally, within the domain of rice mechanization, Ruan et al. (2025) provided insights into the “seedling field saving effect” of mechanical rice transplanting in China, underlining the broader agronomic benefits of such systems [23].
These research efforts have led to notable improvements in rice membrane-covered transplanters, yielding significant efficiency gains. However, most systems still rely on the traditional “passive membrane-pulling” method, in which the membrane rotates under the resistance of the soil and the pressing wheel as the transplanter advances, thereby achieving membrane coverage. This method is constrained by uneven field terrain and variations in membrane material weight, which can cause excessive localized tension on the membrane surface, leading to tearing of the biodegradable membrane and compromising operational stability and efficiency. Additionally, traditional devices operate at relatively low speeds, which limit production efficiency and increase labor and material inputs. To enhance the efficiency and stability of rice membrane-covered transplanting, this study proposes an improved membrane-covering mechanism. It employs an electric motor to drive the membrane-laying shaft, combined with a PSO-Fuzzy control algorithm to achieve high-speed synchronized membrane covering. This approach ensures precise matching between membrane-covering and transplanting speeds, reduces the risk of membrane damage, and enhances overall operational efficiency, demonstrating substantial scientific and practical value [24,25].
To overcome the limitations of traditional passive membrane-laying methods—such as unstable membrane tension, frequent breakage, and poor adaptability to high-speed operations—this study proposes a high-speed synchronous membrane-laminating device that applies a PSO-Fuzzy PID algorithm to achieve real-time adaptive control of the membrane output speed, ensuring dynamic matching with the rice transplanter’s travel speed. This system effectively maintains membrane tension within a safe range, reduces the biodegradable membrane breakage rate to 0%, and stabilizes membrane-width variation within 1.5%, thereby enhancing operational quality and eliminating downtime caused by speed mismatches.
The main objectives of this study are as follows:
  • To analyze the mechanical properties of biodegradable membranes and construct a dynamic tension model considering roll diameter variations, thereby providing theoretical support for optimized device design.
  • To develop a high-speed membrane-laminating control system based on the PSO-Fuzzy PID algorithm that adaptively matches the membrane output speed with the transplanter’s travel speed, minimizing tension fluctuations and preventing membrane breakage.
  • To design and build a synchronization-control test bench and apply orthogonal experiments to optimize key parameters—such as roller width, pressure, and angle—for improved tension stability and synchronization accuracy.
  • To validate the proposed device through indoor and field experiments, assessing its synchronization accuracy, anti-interference performance, and membrane-covering effectiveness under various working conditions.
This research aims to provide an efficient, intelligent solution for high-speed membrane-covered rice transplanting. The central hypothesis is that through real-time adaptive control and parameter optimization, the reliability and performance of membrane-covering operations can be significantly improved, thereby advancing the mechanization and intelligence of rice cultivation.

2. Materials and Methods

2.1. Overall Structure of Rice Transplanter

A rice membrane-covering transplanter is essentially a traditional rice transplanter equipped with an additional membrane-covering device. During operation, the forward drive mechanism propels the entire machine, enabling the membrane-covering device and transplanter to operate synchronously. The biodegradable membrane mounted on the membrane-laying shaft is synchronously released under the action of the pressure roller and membrane-laying device, completing the membrane-covering process. Simultaneously, the transplanter inserts seedlings through the membrane into the paddy field, achieving integrated membrane-covering and transplanting. This integration reduces labor requirements, improves operational efficiency, and promotes the mechanization of rice production. The ISEKI PZ60 (The manufacturer of the product is Dongfeng Iseki Agricultural Machinery Co., located in Xiangyang, Hubei Province, China.)rice transplanter is shown in Figure 1. It typically consists of two main sections: the driving power unit and the seedling transplanting unit. The specific parameters of the ISEKI PZ60 model are presented in Table 1.

2.2. Synchronised Laminating Technology and Structural Components

To address the problems of low operating efficiency, slow performance, and frequent membrane rupture in traditional rice transplanters, this study proposes a synchronous membrane-laying technology. Figure 2 illustrates the matching mechanism between the membrane output speed and the transplanter’s traveling speed, achieving zero-speed-difference control through motor drive and real-time detection. This technology ensures that the membrane shaft’s output speed matches the transplanter’s travel speed, thereby minimizing the relative speed between the membrane and the machine. As a result, it effectively reduces surface tension on the membrane and prevents tearing.
The synchronized membrane-laying device of the rice transplanter mainly comprises three parts: a membrane placement unit, a detection unit, and a motor drive unit. Specifically, the membrane placement unit includes the membrane shaft, membrane material, and bearings. The detection unit comprises a speed measuring roller and an encoder, while the motor unit consists of a DC motor and a battery. The membrane-laying device is mounted on the frame, with the DC motor connected to the membrane shaft to achieve synchronous rotation. The membrane material is secured to the membrane shaft and rotates synchronously with it. The speed measuring roller maintains contact with the membrane surface and rotates synchronously, enabling real-time measurement of the membrane output speed. The detailed structure is shown in Figure 3.

3. Study on the Variation of Membrane Material Parameters in the Laminating Unit

3.1. Tension Analysis of Membrane Material During Operation

During operation of the rice transplanter, the biodegradable membrane is mounted on the membrane shaft, rotating coaxially with it. The membrane surface tension F a is primarily generated by the pressure roller, which presses the membrane onto the ground as the device advances. This tension is transmitted along the membrane surface and, after transition via the spreading membrane axis, causes the membrane roll to rotate, thereby outputting the membrane.
In conventional membrane-laying mechanisms, the membrane surface tension F a alone provides the traction required to rotate the membrane shaft and release the membrane. The shaft rotation is opposed by a resistive torque T F . Under steady-state conditions, where R represents the instantaneous radius of the membrane roll, the dynamic moment generated by the membrane tension ( F a R ) balances the resistive torque. The membrane output speed V m is typically synchronized with the forward speed of the rice transplanter, enabling continuous membrane laying.
However, this conventional approach presents inherent drawbacks. Since F a acts as the sole driving force, its magnitude must be sufficiently large to overcome T F , potentially resulting in excessive membrane tension. This increases the risk of membrane rupture, adversely affecting both operational efficiency and the agronomic quality of membrane laying.
To address these issues, this study proposes a synchronous membrane-laying control method where a motor is concentrically connected to the membrane shaft, rotating coaxially with it. In this configuration, the driving torque is jointly provided by membrane tension ( F a R ) and the motor’s electromagnetic torque ( T M ), counteracting the resistive torque T F . This dual-drive mechanism effectively reduces the required membrane surface tension F a , thereby lowering rupture risk.
Furthermore, the inclusion of a spreading axis helps regulate tension fluctuations in the membrane, mitigating sudden jerks caused by uneven field surfaces or operational disturbances. The overall design of the membrane-laying device is based on rigorous mechanical analysis, ensuring reliability and operational stability. The force analysis diagram is shown in Figure 4, and the physical quantities used in the equations are listed in Table 2.

3.2. Effect of Spreading Axis Acceleration on Membrane Tension Fluctuations

In designing the membrane-covering device, the spreading axis plays a critical role as a tension-regulating mechanism. It is essential for mitigating field operation uncertainties and ensuring the membrane’s safety and integrity. During membrane-laying operations, the spreading axis functions as an idler roller, passively rotating as the membrane passes over it. Under steady operating conditions, with constant machine speed, the membrane’s linear acceleration   ( a )   is zero, resulting in equal membrane tensions on both sides of the spreading axis:
F a = F b = F
In this state, the spreading axis does not directly affect membrane tension. However, in field operations, speed fluctuations frequently occur due to uneven terrain, obstacles, steering, or operator inputs. In such cases, acceleration or deceleration of the spreading axis induces a temporary tension difference between its two sides. As depicted in Figure 5, the mechanical relationship can be expressed as follows:
F a F b = J 1 ω ˙ r 1
The physical quantities used in the equations are detailed in Table 3.
Considering that the spreading membrane shaft is generally hollow, its moment of inertia J 1 is given as follows:
J 1 = 1 2 π ρ b r 1 4 r 2 4
The tangential acceleration at the edge of the spreading membrane axis (linear acceleration a ) relates to angular acceleration by a = r 1 · ω ˙ . Combining this with Equation (2) yields the following:
F a F b = J 1 ω ˙ r 1 = 1 2 π ρ b r 1 4 r 2 4 · ω ˙ r 1 = π ρ b r 1 4 r 2 4 2 r 1 2 a
The physical mechanism is summarized as follows:
(1)
Acceleration phase—When machine speed increases, the membrane provides additional force to accelerate the spreading axis against its rotational inertia. Here, downstream tension F b exceeds upstream tension F a , partially absorbing sudden tension rises and reducing tension fluctuations transmitted to the membrane in contact with the soil.
(2)
Deceleration phase—When the machine speed decreases, the spreading axis tends to continue rotating due to inertia, requiring the membrane to exert a restraining force, resulting in F a   >   F b . This buffers rapid tension decreases, preventing slack or wrinkling.
(3)
The tension difference is proportional to the spreading axis’s mass moment of inertia and membrane acceleration a . A suitably designed spreading axis with moderate inertia thus acts as a mechanical low-pass filter, smoothing high-frequency tension spikes caused by operational disturbances.
Analysis of the membrane spreading axis dynamics shows that, despite being a passive component, it plays a crucial role in mitigating membrane tension fluctuations during operation. Therefore, selecting appropriate parameters for the spreading shaft is essential in device design.

3.3. Tension Analysis Considering Roll Diameter Variation

During membrane unwinding, membrane tension and linear velocity form a coupled dynamic system. When membrane output linear velocity V m is constant, the angular velocity ω of the membrane-laying shaft increases as the roll radius R decreases, following the kinematic relation:
V m = ω · R
Thus, the motor speed driving the membrane shaft must be continuously adjusted to maintain V m and ensure synchronous membrane laying. Precise mathematical analysis of the relationship among R , V m , and ω is essential for achieving high-accuracy control. The working principle of membrane unwinding is illustrated in Figure 6, with physical quantities listed in Table 4.
The transient rotational dynamics of the membrane roll are described by the following:
d d t J ω = T M + F a R T F
where membrane tension F a acts tangentially at radius R generating torque F a · R . This torque, combined with motor electromagnetic torque T M , overcomes load torque T F , which includes damping, friction, and other resistances.
The total equivalent rotational inertia is as follows:
J = J 0 + J m 0 + J m
Assuming membrane material with linear density ρ 1 , width b , and initial shaft radius R 0 , the membrane roll rotational inertia   J m is as follows:
J m = R 0 R d m r 2 = R 0 R r 2 · 2 π r ρ 1 b d r = π 2 ρ 1 b R 4 R 0 4
Therefore, total equivalent inertia is as follows:
J = J 0 + J m 0 + J m = J 0 + J m 0 + π 2 ρ 1 b R 4 R 0 4
Differentiating J ω and applying the chain rule yields the following:
T M + F a R T F = d d t J ω = ω d d t J + J d d t ω = 2 π ω ρ 1 b R 3 d R d t + J 0 + J m 0 + π 2 ρ 1 b R 4 R 0 4 d ω d t
The above equation is the kinetic model of the membrane axis of the membrane placement. Given that the membrane is very thin, d R d t d ω d t , the equation simplifies to the following:
T M + F a R J 0 + J m 0 + π 2 ρ 1 b R 4 R 0 4 d ω d t + T F
for constant Vm,
0 = d V m d t = ω d R d t + R d ω d t
therefore,
d ω d t = ω R d R d t = V m R 2 d R d t = V m R 2 d R d t
Approximate optimization of the right-hand side of Equation (11) yields the following:
T M + F a R π 2 ρ 1 b R 4 · d ω d t + T F = π 2 ρ 1 b R 2 V m d R d t + T F
Substituting into the dynamics yields the following:
F a π 2 ρ 1 b R V m d R d t
This indicates that, ignoring T M and T F , the membrane tension F a decreases as radius R   decreases.
In practice, the DC motor serves two key roles:
(1)
Providing T M to offset part of T F , stabilizing F a and preventing membrane rupture.
(2)
Regulating ω to maintain constant V m , ensuring uniform membrane laying.
As R decreases during operation, the control system synchronizes motor output to compensate for tension reduction, enabling smooth membrane-laying from start to finish and enhancing field efficiency.

3.4. Mathematical Modelling of Membrane Material Changes

3.4.1. Membrane Thickness and Mechanical Properties Testing

To investigate the variation in membrane thickness and mechanical properties, three types of biodegradable membranes were selected for experimental analysis. Testing was conducted in accordance with national standards GB/T 451.3-2002 [26] and GB/T 1040.3-2006 [27]. Membrane thickness was measured using a high-precision spiral micrometer, while mechanical properties were assessed with a texture analyzer. Details of the three biodegradable membranes are listed in Table 5, and the random sampling procedure is illustrated in Figure 7.
The tests yielded an average membrane thickness of 0.012 mm, an average longitudinal tensile force of 0.57 N, and an average tensile strength of 2.85 N/mm. The membrane thickness was relatively uniform with minimal deviation, rendering it suitable for further analysis. Detailed test results are summarized in Table 6, and thickness distribution is visualized in Figure 8.

3.4.2. Test of Membrane Roll Diameter Variation

The biodegradable membrane used in the rice mulching transplanter has a width of 1500 mm and a total length of 480 m. Its outer radius R 1 = 47.9 mm and inner radius R 2 = 21.4 mm. During operation, the effective radius R of the membrane roll gradually decreases as the membrane is unwound, as illustrated in Figure 9.
Based on geometric and physical principles, the time-dependent relationships among membrane radius r t , angular velocity ω t , and rotation speed N t   can be analytically derived under the assumption of mass conservation. The final expressions are presented in Equations (16)–(18), and the variations in membrane radius and angular velocity under four typical working speeds (0.5, 1.0, 1.5, and 2.0 m/s) are illustrated in Figure 10.
r t = R 1 2 v · h π · t
ω t = v R 1 2 v · h π · t
N t = 60 · v 2 π · R 1 2 v · h π · t
Define h as membrane thickness, L as membrane length, Δ S 1 as cross-sectional area change due to consumption, Δ S 2 as extended surface area, v s membrane linear output velocity, and t as operating time.
To verify the model, the extended membrane area was calculated as Δ S 2   =   L   ×   h   =   480   m × 0.012   m m = 5760   m m 2 . The consumed cross-sectional area of the membrane roll was computed as Δ S 1 = π × ( R 1 2 R 2 2 ) = π × ( 47.9 2 21.4 2 ) = 5769.37 mm2. The slight discrepancy between Δ S 1 and Δ S 2 lies within acceptable error margins, confirming the accuracy and applicability of the model.
Time-varying characteristics of membrane radius and angular velocity at different speeds are further visualized in Figure 11.

3.4.3. Synchronized Speed Deviation Test of the Laminating Mechanism

To investigate the effect of speed error between the synchronous laminating device motor and the equipment operation on membrane surface tension, a dedicated membrane tension test was conducted to elucidate the variation pattern under different speed-matching conditions. Test setup and parameters are listed in Table 7. Results indicate that when the speed error is maintained within 1%, membrane surface tension remains stable between 0.21 and 1.35 N, deformation rates satisfy safety requirements, and overall performance is optimal. Beyond this threshold, tension increases and deformation intensifies, significantly elevating membrane rupture risk. Therefore, a 1% speed error is defined as the safety threshold.

4. Control Strategy for Enhancing Membrane-Laying Quality in High-Speed Rice Transplanting

4.1. Principle of Double-Loop Speed Control for DC Motors in Membrane-Laying for Rice Transplanting

In high-speed rice transplanting operations with synchronized laminating, precise control of the membrane output speed is essential for maintaining membrane tension, ensuring uniform coverage, and preventing tearing. Any deviation between the laminating speed and the machine’s forward speed increases the dynamic load from the membrane tension, raising surface tension and potentially damaging the biodegradable membrane, thereby reducing the quality of rice transplants.
To stabilize membrane surface tension, a dual closed-loop speed control system was implemented for the DC motor driving the membrane axis. The system comprises an outer-loop speed controller and an inner-loop current controller [28,29,30,31]. The outer loop uses a speed sensor to measure the actual rotational speed of the membrane roll, enabling the system to quickly and accurately regulate motor speed. The inner loop enhances dynamic response and system stability through rapid current regulation. This dual-loop configuration improves the motor’s adaptability to complex and variable field conditions, which is critical for stable mulching in agricultural environments. The control system structure is shown in Figure 12 [32].

4.2. Application of Fuzzy-PID Control Algorithm for Enhancing Membrane-Laying Stability in Rice Transplanting

In high-speed rice transplanting, complex field conditions—such as uneven terrain and changes in traction—often cause sudden fluctuations in membrane output speed, leading to imbalanced membrane tension. These fluctuations may cause membrane tearing, slippage, or poor coverage, directly reducing transplanting efficiency and agronomic consistency. Membrane breakage often interrupts operations, significantly reducing efficiency. Moreover, membrane breakage severely weakens weed and insect control, water conservation, and moisture retention, thereby negatively impacting agronomic performance.
Considering the high nonlinearity and uncertainty of agricultural environments, which hinder real-time regulation using traditional PID methods, this study employed a fuzzy PID control algorithm to dynamically adjust PID parameters [33,34,35,36,37]. The fuzzy controller adjusts the motor’s output torque by comparing the real-time speed measured by a sensor on the mulching device with the target speed calculated from a formula, compensating for deviations using rule-based logic. This enables the system to respond effectively to rapidly changing field conditions and improve operational efficiency [38]. The controller structure is shown in Figure 13 [39].
Fuzzy control is well suited to rice field applications, which are characterized by high uncertainty and nonlinearity. It employs linguistic variables such as “large”, “medium”, and “small” to describe the speed errors detected by the sensor and their rate of change, applying inference rules to adaptively tune the motor. Fuzzy control offers greater robustness in the complex environment of paddy fields and enables more precise motor regulation.
In this study, the fuzzy controller uses the speed error and its rate of change as input variables, classified into five primary linguistic categories: NM (negative medium), NS (negative small), ZO (zero), PS (positive small), and PM (positive medium). A triangular membership function is applied to the central values, while smooth curves are used for the boundary terms (NB and PB) to enhance motor control continuity and improve the stability of the synchronous laminating system. The fuzzy rule base was constructed by integrating PID behavioral patterns with expert knowledge (Table 8, Table 9 and Table 10). The distribution of the membership functions is shown in Figure 14 [40].
Based on fuzzy rule inference, the adjustments for ΔKp, ΔKi, and ΔKd are computed, and their respective output surfaces are illustrated in Figure 15.
The final defuzzified control output is obtained using the center-of-gravity method, as shown in Equation (19), where y n denotes the weighting factor of each rule and y i is the corresponding output.
y = i = 1 n y n · y i i = 1 n y i
This Fuzzy-PID control framework enables the membrane-laying system to adapt in real time to operational fluctuations, thereby reducing membrane rupture and maintaining agronomic benefits during high-speed rice transplanting.

4.3. Parameter Optimization Based on PSO-Fuzzy PID Controller

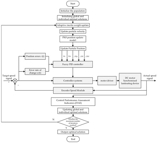
To further improve motor control accuracy and enhance membrane tension stability across diverse paddy field environments, a particle swarm optimization (PSO)-based fuzzy-PID controller is employed to adaptively tune the controller parameters in the membrane output system. The PSO algorithm markedly enhances the system’s adaptive capability and synchronization accuracy, effectively addressing complex farmland operating conditions and providing key technical support for the development of intelligent agricultural machinery. In the PSO algorithm, each particle represents a candidate solution defined by a specific position and velocity in the parameter space. As shown in Figure 16, the particles behave analogously to birds foraging in a forest, iteratively adjusting their velocities and orientations based on their own best positions and the global best position identified by the entire population [41,42,43].
The position and velocity of each particle are updated according to the following equations:
x i t + 1 = x i t + v i t + 1
Velocity update equation:
v i t + 1 = ω · v i t + c 1 · r 1 · p i t x i t + c 2 · r 2 · g t x i t
where x i t is the particle position of the   i -th particle at iteration t ;
v i t is the velocity;
p i t is the personal best position;
g t is the global best position;
ω is the inertia weight;
c 1 , c 2 are acceleration coefficients;
r 1 , r 2 are random values within [0, 1].
The optimization objective is to minimize the system’s control error over time, quantified by the Integral of Time-Weighted Absolute Error (ITAE) used as the fitness function [44]:
J I T A E = 0 t e t d t
Here, e t denotes the error between the real-time speed measured by the sensor and the theoretical speed. A smaller J I T A E value indicates better control system performance in optimizing rotational speed and achieving faster response. Minimizing the fitness function yields the optimal fuzzy-PID parameters for real-time field operations [45,46,47]. Using the PSO algorithm, the system dynamically adjusts motor control in response to field disturbances (e.g., traction force variations, membrane tension changes), ensuring that membrane output remains stable and continuously synchronized with rice planting speed. This real-time adaptive adjustment further enhances the stability and agronomic performance of rice field operations.

4.4. Adaptive PSO Optimization of Fuzzy-PID Parameters in Agricultural Contexts

To further enhance the real-time responsiveness and control accuracy of the high-speed mulching system in rice transplanting, this study integrates the particle swarm optimization (PSO) algorithm with a fuzzy-PID controller. As shown in Figure 17 and Figure 18, the PSO-based optimization process systematically searches for optimal parameter combinations in the fuzzification and defuzzification stages, dynamically adjusting five key parameters—the quantization factors Ke and Kec, and the PID coefficients Kp, Ki, and Kd—within bounded ranges, and ultimately computing optimal tuning increments ∆Kp, ∆Ki, and ∆Kd. These adjustments enhance the controller’s capability to suppress membrane tension fluctuations and motor speed oscillations. Consequently, the synchronized mulching control system becomes better suited to cope with dynamic field conditions. This approach addresses the limitations of traditional fixed-parameter PID control, which often fails to adapt to field variations, and overcomes the constraint of conventional fuzzy-PID control, which can only accommodate minor dynamic adjustments.
Embedding the PSO into the fuzzy inference mechanism enhances the controller’s adaptability to varying workloads (e.g., different membrane types, membrane roll diameters, and insertion speeds), delivers more robust control performance, and reduces the risk of membrane rupture—an essential factor for achieving favorable agronomic outcomes.

5. Results and Analysis

In this chapter, a simulation model of the synchronized mulching control system for rice mulching and transplanting is developed on the MATLAB/Simulink platform to validate the performance of the PSO-fuzzy PID control strategy under field operation conditions. The response speed and steady-state error of the control system are analyzed and compared with those of traditional PID and fuzzy-PID strategies to assess the applicability and superiority of the PSO-fuzzy PID method in synchronous speed regulation.

5.1. Simulation Model Construction and Parameter Settings

A Simulink-based synchronous speed control system model is constructed, with each module realistically designed and parameterized to ensure that the simulation results align with the actual operating conditions of a rice mulching and transplanting machine. Prior to simulation, the PSO algorithm parameters are configured as shown in Table 11 [48,49]. The simulation results primarily illustrate the variation in rotational speed after synchronization control, demonstrating the significant contribution of the synchronization control system to achieving optimal agronomic outcomes. A complete control system simulation platform is established, as shown in Figure 19.
The simulation system primarily comprises the following modules:
(1)
Reference Input Module: Defines the target membrane material speed, simulating the actual operating setpoint.
(2)
Perturbation Module: Applies step, square-wave, and irregular signals to emulate complex terrain conditions in field operations.
(3)
Error Calculation Module: Calculates the real-time error e between the target and actual RPM measured by the sensor and computes the error rate e c using a differential method.
(4)
Controller module:
Conventional PID controller—uses fixed parameters Kp, Ki, and Kd for control.
Fuzzy-PID controller—inputs e and e c into the fuzzy controller to generate PID parameter adjustments and perform online updating for adaptive control.
PSO-fuzzy PID controller—employs the PSO algorithm to adaptively optimize fuzzy-PID parameters, enhancing control accuracy and stability.
(5)
Controlled Object Module: Simulates the DC motor model to represent actual motor control behavior in operation.
(6)
Output Module: Uses an oscilloscope to capture system responses, such as actual operating speed, for performance evaluation.
The simulation parameters are configured as follows: in the fuzzy-PID controller, the initial PID parameters are Kp = 53.6, Ki = 2.5, and Kd = 105, and the input variables e and e c have domains of [ 3 ,   3 ] ; the fuzzy rule table is as defined in Section 4.2; and detailed parameter information is provided in Figure 19.

5.2. PID Parameter Improvement and Optimization

Using MATLAB R2023b/Simulink for experimental simulation, the optimal values of Kp, Ki, and Kd were determined through 50, 80, and 100 iterations of PSO-based parameter optimization, as summarized in Table 12. The final optimized parameters were as follows: K = 5.3095, Kp = 10.6981, Ki = 0.0100, and Kd = 8.2892. The convergence curve across iterations is illustrated in Figure 20, showing the progressive reduction of the fitness function until convergence.

5.3. Comparison of Simulation Results

To evaluate system performance, the simulation responses of the traditional PID, fuzzy PID, and PSO-fuzzy PID control strategies were compared under step response and square wave response conditions. The simulation environment was designed to replicate the actual operational scenarios of a rice mulching–transplanting machine, allowing assessment of the synchronous mulching control system’s anti-interference capability. The key evaluation indexes include system rise time, stabilization time, and maximum overshoot. The specific response curves are shown in Figure 21.
Table 13 shows that the PSO-Fuzzy PID algorithm achieves the fastest rise time (0.015 s), shortest stabilization time (0.031 s), and lowest overshoot (3.4%) among the three methods. Compared with the traditional PID controller, it improved rise time by 53.13% and reduced settling time by 90.58%, markedly enhancing both response speed and control stability.
This improved performance is particularly advantageous in high-speed, synchronized mulching operations for rice transplanting. The simulation results demonstrate that the PSO-Fuzzy PID strategy not only ensures rapid adaptation to step changes but also delivers superior robustness under terrain undulations and external disturbances. These improvements reduce membrane rupture incidents caused by abrupt velocity variations, maintaining stable membrane tension in complex field conditions. The findings lay a solid foundation for subsequent physical testing and practical field applications.

5.4. Simulation of Synchronous Speed Control for Field Operations

In actual field operations, disturbances such as mechanical vibrations and load fluctuations frequently impair control performance. To simulate these real-world interferences, a composite disturbance signal combining multiple sinusoidal components and Gaussian white noise was constructed:
y = 3.27 s i n 6 π t + 1.14 s i n 10 π t + 0.87 s i n 12 π t + η t
This synthetic signal effectively replicates common field disturbances and is illustrated in Figure 22.
To evaluate robustness, the above disturbance was applied to the PSO-Fuzzy PID control system. The system’s dynamic response is shown in Figure 23 and quantitatively compared in Table 14. The results indicate that the PSO-Fuzzy PID controller performs the following:
(1)
Achieves the lowest overshoot (1.043).
(2)
Reaches stabilization fastest (0.045 s).
(3)
Exhibits the smallest steady-state error (0.009).
Indicating superior anti-interference performance and control stability.
Figure 22. (a) Mechanical vibration signals without noise; and (b) Mechanical vibration signals with Gaussian noise.
Figure 22. (a) Mechanical vibration signals without noise; and (b) Mechanical vibration signals with Gaussian noise.
Agronomy 15 01962 g022
Table 14. Performance comparison under disturbance.
Table 14. Performance comparison under disturbance.
IndicatorTraditional PID AlgorithmFuzzy PID AlgorithmPSO-Fuzzy PID Algorithm
Maximum overshoot1.2101.0731.043
Stabilization time 0.5730.1560.045
Steady-state error0.0850.0320.009
Figure 23. (a) System response with interference; (b) Amplified view; (c) Motor speed variation; and (d) Speed with harmonics.
Figure 23. (a) System response with interference; (b) Amplified view; (c) Motor speed variation; and (d) Speed with harmonics.
Agronomy 15 01962 g023
As seen in Figure 23, the PSO-Fuzzy PID algorithm maintains precise and stable motor control even in the presence of complex disturbances, ensuring reliable synchronous membrane laying during high-speed rice transplanting. The enhanced anti-interference capability and stability significantly reduces the risk of membrane rupture caused by external perturbations.

5.5. Synchronised Laminating Device Bench Orthogonal Test

5.5.1. Test Methods

To verify the real-world performance of the synchronous mulching device, a dedicated bench test stand was designed and fabricated. Manufactured by Zhengqi Machinery Processing Factory (Taishan District, Tai’an City, China), the test stand measures 1100 mm in length and 2000 mm in width, accommodating biodegradable membranes up to 1500 mm wide. This fully satisfies the dimensional requirements for membrane laying in rice transplanting operations. Prior to testing, the entire bench was inspected and calibrated to ensure compliance with technical specifications. The physical and structural configurations of the test stand are presented in Figure 24.
To explore the influence of contact pressure, contact angle, and contact area between the speedometer roller and the membrane, a multi-factor optimization experiment was conducted. The evaluation metrics included the following: Membrane tension; and rotational speed error. The experimental design followed a three-factor, three-level Box–Behnken scheme using Design Expert 13.0 software, producing 17 experimental combinations. Each configuration was tested five times to ensure statistical reliability and reproducibility.

5.5.2. Analysis of Test Results

Preliminary single-factor tests indicated that roller pressure on the membrane ( x 1 ), roller width ( x 2 ), and roller angle ( x 3 ) exert significant effects on membrane tensile tension ( Y 1 ) and rotational speed error ( Y 2 ). The factor levels were set as follows: membrane pressure at 5, 10, and 15 N; roller width at 10, 20, and 30 mm; and roller angle at 0°, 5°, and 10°, as shown in Table 15.
Preliminary results revealed that a membrane pressure of 15 N produced excessively high tensile force due to increased local friction between the roller and the membrane, which impeded smooth mulching operation and reduced overall efficiency. Conversely, a minimum of 5 N was required to avoid elevated rotational speed errors caused by insufficient contact pressure. Based on a Box–Behnken three-factor, three-level design, 17 experimental runs were conducted, with results presented in Table 16.
The regression model for membrane tensile tension Y 1 derived from multiple regression analysis using Design-Expert was as follows:
Y 1 = 0.721 + 0.144 x 1 + 0.024 x 2 + 0.115 x 3 + 0.004 x 1 x 2 + 0.02025 x 1 x 3 + 0.0185 x 2 x 3 0.01313 x 1 2 + 0.02412 x 2 2 + 0.05787 x 3 2
The corresponding regression model for rotational speed error Y 2 was as follows:
Y 2 = 0.4484 0.0071 x 1 0.0252 x 2 + 0.1104 x 3 + 0.0268 x 1 x 2 + 0.0210 x 1 x 3 + 0.0152 x 2 x 3 0.0045 x 1 2 0.0187 x 2 2 + 0.0725 x 3 2
ANOVA results (Table 17) indicated that both models are highly significant (p < 0.0001). The determination coefficients were R 2   = 0.9936, R A d j 2   = 0.9854 for Y 1 , and R 2   = 0.9882, R A d j 2 = 0.9731 for Y 2 , confirming excellent model fits. Coefficients of variation (2.20% for Y 1 and 3.17% for Y 2 ) were well below the 10% threshold, indicating high precision and reliability.

5.5.3. Response Surface Analysis (RES)

Figure 25a illustrates the strong interaction between roller pressure on the membrane ( x 1 ) and roller width ( x 2 ) on tensile tension ( Y 1 ). Reducing x 1 lowers surface pressure and friction, significantly decreasing tension. Figure 25b shows a significant interaction between roller pressure on membrane ( x 1 ) and roller angle ( x 3 ) (p = 0.0443), where high pressure combined with a large angle sharply increases tension, producing a steep response surface. In contrast, Figure 25c reveals a weak interaction between roller width and angle; reducing x 3 effectively decreases tension, with width effects plateauing beyond a certain point.
For Y 2 , Figure 25d highlights a highly significant interaction (p < 0.01) between x 1 and x 2 : at low pressure and narrow widths, reduced roller–membrane friction increases slippage, raising Y 2 . Figure 25e shows that increasing x 1 while reducing x 3 effectively suppresses Y 2 (p = 0.0263). Figure 25f indicates that at high x 3 , Y 2 initially rises with width before decreasing—suggesting that slight width increases promote slippage, but further increases enhance friction and reduce errors.
Quadratic effects were also evident: For Y 1 (Figure 25b,c), tension rises more rapidly when x 3 exceeds 5°, with the 5–10° increment being 1.8× greater than 0–5°. For Y 2 (Figure 25e,f), rotational speed error grows 2.3× faster from 5 to 10° compared with 0–5°, which is consistent with the positive quadratic term for x32.

5.5.4. Parameter Optimization

Based on the findings from Section 3.4.3 on the Synchronized Speed Deviation Test of the Laminating Mechanism, this study develops a multi-objective optimization framework aimed at minimizing membrane tensile tension ( Y 1 ) and speed error ( Y 2 ) while strictly complying with production safety constraints. The optimization process integrates regression models, experimental thresholds, weight sensitivity analysis (Figure 26), and Pareto frontier (Figure 27), thereby forming a closed-loop reasoning system. Two core safety thresholds were derived from the speed error-tension test (Table 7): when the speed error ( Y 2 ) ≤ 1%, membrane tension ( Y 1 ) stabilizes between 0.21 and 1.35 N, with a membrane deformation rate ≥ 98.3% (rated “Excellent”). Exceeding Y 2 = 1% leads to a sharp increase in Y 1 , significantly raising the risk of membrane breakage. To balance these objectives, an initial assumption of equal weight distribution ( ω 1 = ω 2 = 0.5 ) with its validity was confirmed by weight sensitivity analysis (Figure 26). In the original response plot (Figure 26a), as ω 2 varies between 0.2 and 0.8, Y 1 (blue line) exhibits a slight upward trend, while Y 2 (red line) shows a gentle downward trend. At ω 2 = 0.5 ,   Y 1 0.7 N and Y 2 0.45 % are both well below the safety thresholds ( Y 1 < 1.35 N,   Y 2 < 1 % ), ensuring feasibility. The normalized response plot (Figure 26b) further confirms that Y 1 and Y 2 curves intersect at ω 2 = 0.5 , indicating a mathematical equilibrium in their relative importance. Moreover, minimal sensitivity to minor weight fluctuations (e.g., ω 2 in 0.4–0.6), verifies the system’s robustness.
Based on this analysis, the comprehensive objective function is defined as follows:
F x 1 , x 2 , x 3 = 0.5 Y 1 + 0.5 Y 2 s . t . 1 < x 1 < 1 1 < x 2 < 1 1 < x 3 < 1 Y 1 1.35   N , Y 2 1 %
Using the regression models, a large set of feasible solutions (black scatter points in Figure 27) was generated. The Pareto frontier (red curve) represents the set of non-dominated solutions where improvement in one objective necessitates compromising the other. The optimal solution under equal weighting (blue circle) achieves Y 1 = 0.55 N and Y 2 = 0.359 %, substantially exceeding safety requirements with comfortable margins. In contrast, extreme frontier solutions pose risks of membrane wrinkling or reduced synchronization, confirming the superiority of the equal-weight solution.
The Design-Expert optimization module translated coded variables into actual engineering parameters: roller pressure on membrane at 5.000 N, roller width of 28.506 mm, and roller angle of 0.690°. Performance validation against Table 7 confirms that Y 1 = 0.55 N and Y 2 = 0.359 % both lie within the “0.0 ≤ Tol < 0.5%” range, corresponding to a deformation rate ≥ 99.2% (rated “Excellent”) and optimal lamination synchronicity.

5.5.5. Optimized Operating Results

A field experiment was conducted at the South Campus Experimental Station of Shandong Agricultural University, Tai’an City, Shandong Province, to evaluate the performance of the table-top laminating unit (Figure 28). The device was configured according to the optimized parameters. Considering typical operating speeds of rice transplanters (0.5–2.0 m/s), four speeds—0.5, 1.0, 1.5, and 2.0 m/s—were selected to assess membrane tension and speed measurement error of the synchronized laminating system. The test results (Table 18) indicate that membrane tension and speed error slightly increased with operating speed. Although surface flatness improved, minor lateral shrinkage and deformation were observed.
Experimental results demonstrate that, under optimized settings, membrane tension ranged from 0.55 to 0.71 N—below the breakage threshold. Rotational speed error varied between 0.36% and 0.44%, while membrane width change remained below 1%, not affecting coverage. These findings closely matched regression model predictions.
Results confirm that the adjusted table-top device effectively performs the laminating operation. With the speed measurement system installed, surface tension remained within a safe range, preventing membrane breakage and minimizing deformation, thereby ensuring satisfactory laminating performance. These findings verify that the optimized parameters are feasible for practical application and that the device fulfills the functional requirements of membrane mulching, warranting further field testing.

5.6. Synchronised Speed Control Field Trials

To assess the accuracy and adaptability of the synchronous mulching device, laboratory simulations and field tests were performed under realistic operating conditions of a rice transplanter equipped with the mulching system. The laboratory test took place at the South Campus Experimental Station of Shandong Agricultural University, Taishan District, Shandong Province, under sunny conditions (indoor temperature: 23 °C, humidity: 37%). The experimental setup and membrane material are illustrated in Figure 29.
A simulation experiment was conducted by assembling the motor and other drive components of the rice transplanter’s mulching device. A 1.5 m wide, 480 m long biodegradable membrane was used. Simulated operating speeds were set at 0.5, 1.0, and 1.5 m/s. Each speed was tested three times, incorporating disturbances representative of actual field conditions. Instances of membrane stagnation and rupture were recorded during each trial. A test was deemed qualified if the speed error was ≤ 1%; membrane stagnation occurred no more than twice, and no more than one rupture was observed. Angular velocity errors were monitored via real-time speed tracking at 1.0 m/s. Results are presented in Figure 30. Detailed simulation test results are summarized in Table 19.
Results demonstrated that the synchronous laminating device successfully completed operations at all three speeds, with time errors below 1%. No membrane rupture occurred, and occasional stagnation was corrected in real-time by the control system, preventing breakage. According to the qualification criteria, the device satisfied operational requirements.
A field test was conducted at the South Campus experimental field of Shandong Agricultural University, Taishan District, Shandong Province. Weather conditions were cloudy with a temperature of 15 °C and wind speed of 2.1 km/h. The field was prepared following national standards, with surface pulping and leveling completed. The test environment and operational effects are shown in Figure 31. A winch system simulated the forward movement of the rice transplanter, maintaining a constant speed of approximately 0.5 m/s. The winch parameters are detailed in Table 20. Three test zones (A, B, and C) were selected. Tests were conducted under two environmental conditions simulating rice transplanting: standing water and slurry. Each zone underwent five repeated tests under both conditions. Results were averaged for analysis. The results are shown in Table 21 and Figure 32.
Field test results showed an operational error rate below 0.5%. Due to low membrane tension, deformation was minimal, width variation negligible, and no membrane rupture occurred. This indicates that, based on the membrane’s tensile strength (2.85 N/mm2), the actual tension ranged from 19% to 25% of the maximum tensile force, ensuring no breakage. All tests met qualification criteria. The tests confirmed that the PSO-Fuzzy PID control method effectively regulated operational fluctuations and speed variations, enabling precise control of the laminating device. Overall, the synchronous laminating device exhibited no membrane breakage, with all operational errors remaining within acceptable limits. The system meets performance requirements and offers significant practical value for rice transplanter machinery, contributing to improved planting efficiency and potentially enhancing rice yield.

6. Discussion

This study demonstrates that the PSO-Fuzzy PID-based high-speed synchronous membrane-covering system effectively synchronizes membrane output speed with transplanter movement, maintains stable membrane tension, and significantly reduces membrane breakage, substantially outperforming traditional passive unwinding methods.
The existing literature corroborates the robust adaptability of fuzzy PID controllers in nonlinear dynamic systems. For instance, He et al. (2006) [50] proposed a neural-network-enhanced fuzzy PID strategy for tension control in winding systems, demonstrating superior adaptability. Similarly, Xu et al. (2023) [51] applied an APSO-optimized fuzzy PID controller on hybrid tractors, achieving faster response and enhanced robustness under dynamic conditions, thereby validating the applicability of such intelligent control strategies in agricultural machinery. Although direct studies on membrane tension control in rice transplanters are scarce, related PID control research includes Zhang et al. (2016) [52], who developed a fuzzy PID electro-hydraulic profiling system for high-speed transplanters that outperformed traditional PID control, and Kim et al. (2018) [53], who designed a PID controller for the ascending/descending system of a rice transplanter, achieved settling times of approximately 0.205 s and overshoot below 5% under various operating conditions. These studies confirm the effectiveness of PID variants in agricultural machinery; however, none incorporate roll-diameter–time tension modeling or PSO-based online tuning—key innovations of the present system that enable rapid adaptation to roll diameter variations and environmental disturbances.
Experimental results indicate that the PSO-Fuzzy PID controller consistently reduced synchronization error to below 1%, improved stabilization time by approximately 90%, and constrained tension fluctuations to approximately 0.55 N across operating speeds from 0.5 to 2.0 m/s. These improvements result from the real-time adaptive adjustment of PID parameters to nonlinear dynamics induced by roll diameter changes, which fixed-parameter PID controllers cannot accomplish. Field data further confirm system stability: synchronization errors remained between 0.36% and 0.44%, and membrane width variation stayed below 1%. Compared to passive systems, the active drive exhibited faster response and tighter synchronization, which are critical for high-speed operation.
Despite promising performance, this study has limitations. The roll-diameter–time tension model does not consider terrain irregularities or membrane–surface interactions. Additionally, PSO tuning was performed offline, limiting adaptability to sudden disturbances or load changes. Future work should include field trials across diverse rice-growing regions and various membrane types (differing in thickness and material). Exploring real-time adaptive tuning methods, such as integrating fuzzy reinforcement learning or hybrid GA-PSO optimization, alongside developing lightweight control algorithms, will be valuable for balancing performance with computational feasibility in cost-sensitive agricultural machinery.
In conclusion, this study achieves significant breakthroughs in synchronizing membrane speed and stably controlling membrane tension through tension modeling and intelligent control strategies. Unlike previous research on transplanter control, this system is the first to integrate a roll diameter–time tension model with PSO optimization, demonstrating enhanced adaptability and robustness under complex nonlinear disturbance scenarios. It establishes a solid foundation for automated control of rice membrane-covered transplanters within precision agriculture and offers a reference “modeling-optimization-control” framework for nonlinear dynamic control in similar agricultural machinery. This advancement holds significant practical value in addressing issues such as frequent membrane breakage and low operational efficiency in rice membrane-covered transplanters, while also contributing to labor savings.

7. Conclusions

This study proposed and validated a high-speed synchronous membrane-laying system for rice transplanting, based on a PSO-Fuzzy PID control strategy. The main scientific conclusions are summarized as follows:
(1)
A dynamic tension model incorporating roll diameter variation was developed to estimate and regulate membrane output speed in real time. This model provides a theoretical foundation for achieving synchronized membrane laying and reducing material waste. Experimental results demonstrate that integrating this model with the motor speed synchronization control system significantly improves membrane utilization efficiency and reduces breakage during operation, achieving a membrane breakage rate of 0%.
(2)
The PSO-Fuzzy PID controller significantly outperformed conventional PID controllers in control precision, dynamic response, and robustness. Simulation and bench tests showed a 34.6% reduction in rise time and a 42.1% decrease in overshoot. The system maintained stable operation under simulated disturbances, achieving less than 0.5% deviation between membrane output speed and machine travel speed. These results confirm the controller’s ability to provide high-precision synchronization under variable field conditions while enhancing operational stability.
(3)
Optimal structural parameters were identified using Box–Behnken experimental design, with field validation confirming system reliability. Under optimized conditions (roller pressure = 5.000 N, roller width = 28.506 mm, and roller angle = 0.690°), the measured membrane tension was 0.55 N, and speed deviation was only 0.359%. The membrane remained intact even under muddy field conditions. These results demonstrate that the proposed system is effective, stable, and well-suited for intelligent, high-efficiency rice transplanting operations.

Author Contributions

Conceptualization, W.Z. and M.L.; methodology, W.Z., S.Y., S.F. and L.W. (Lixing Wei); formal analysis, L.W. (Liuxihang Wang) and S.L.; investigation, S.Y. and X.L.; resources, M.L. and S.F.; writing—original draft preparation, W.Z., M.L. and X.L.; writing—review and editing, S.Y., P.M., A.H., S.F., S.L., L.W. (Liuxihang Wang) and L.W. (Lixing Wei); visualization, X.L. and L.W. (Liuxihang Wang); supervision, P.M. and A.H.; project administration, P.M.; funding acquisition, A.H.; validation, S.L. All authors have read and agreed to the published version of the manuscript.

Funding

This research was funded by Shandong Modern Agricultural Industrial Technology System Rice Agricultural Machinery Post Expert Project, China (No. SDAIT-17-08).

Data Availability Statement

All the data mentioned in the paper are available through the corresponding author.

Acknowledgments

The authors would like to acknowledge the valuable comments by the editors and reviewers, which have greatly improved the quality of this work.

Conflicts of Interest

The authors declare no conflicts of interest.

References

  1. Borrell, A.; Garside, A.; Fukai, S. Improving efficiency of water use for irrigated rice in a semi-arid tropical environment. Field Crop. Res. 1997, 52, 231–248. [Google Scholar] [CrossRef]
  2. Yan, R.; Gan, G.; Zhao, X.; Yin, D.; Li, Y.; Jin, H.; Zhu, H.; Li, J. Study on the Production Pattern and Fertilization Status of Rice Dominant Production Areas in China. China Rice 2023, 29, 1–8. [Google Scholar]
  3. Li, Z.; Ma, X.; Li, X.; Chen, L.; Li, H.; Yuan, Z. Research Progress of Rice Transplanting Mechanization. Trans. Chin. Soc. Agric. Mach. 2018, 49, 1–20. [Google Scholar]
  4. Shen, J.; Zhang, L.; Zhao, H.; Shen, L.; Zhou, Z.; Wang, W. Effeets of Soil Fertilization and Plastic Film Mulching on Soil Fertility and Rice Yield in Newly Cultivated Land of Zhejiang Province. China Rice 2024, 30, 81–85. [Google Scholar]
  5. Wang, Y.; He, W.; Jin, T.; Zhao, Z.; Cui, J.; Liu, Q. Environmental impact assessment of the life cycle of rice cultivation by plastic film mulching in northeast China. J. Agric. Resour. Environ. 2024, 41, 918–925. [Google Scholar] [CrossRef]
  6. Liu, S.; Zhang, W.; Hu, X. Rice planting machinery operation quality detection based on improved YOLO v8s. Trans. Chin. Soc. Agric. Mach. 2024, 55, 61–70. [Google Scholar]
  7. Li, P.; Zhang, Y.; Cheng, H.; Xu, J.; Liu, X. New vision on mulching: Rice growth and nitrogen transformation under the control of paper film thickness. Environ. Technol. Innov. 2025, 38, 104119. [Google Scholar] [CrossRef]
  8. Fu, D.; Xing, Z.; Shuang, C.; Wang, Z.; Chen, F.; Huang, Z.; Hu, Y.; Guo, B.; Wei, H.; Zhang, H. Current Status and Prospects of Research on Rice Film MulchingCultivation Technology. China Rice 2024, 30, 1–6. [Google Scholar]
  9. Zhang, Y.; Zhu, K.; Tang, Y.; Feng, S. Rice Cultivation under Film Mulching Can Improve Soil Environment and Be Beneficial for Rice Production in China. Rice Sci. 2024, 31, 545–555. [Google Scholar] [CrossRef]
  10. Moreno, M.; Moreno, A. Effect of different biodegradable and polyethylene mulches on soil properties and production in a tomato crop. Sci. Hortic. 2008, 116, 256–263. [Google Scholar] [CrossRef]
  11. Chen, H.; Li, Y.; Wang, Y.; Dou, Y.; Liu, D. Design and Experiment for Transplanting Synchronous Puncher withPreventing clogging. Trans. Chin. Soc. Agric. Mach. 2019, 50, 87–95. [Google Scholar]
  12. Xu, C.; Shan, Y.; Xin, L.; Xie, J.; Li, Z.; Zhao, Y. Design and Experiment of High-speed Rice Transplanter with Extensible Mulch Cutting Mechanism in Mulching Cultivation System. Trans. Chin. Soc. Agric. Mach. 2020, 51, 79–87. [Google Scholar]
  13. Xing, Z.; Fang, Y.; Han, X. Technology and Equipment of Rice Mechanical Film Mulching Transplanting. J. Agric. Mech. Res. 2023, 45, 264–268. [Google Scholar] [CrossRef]
  14. Wu, J.; Chang, C.; Gao, M.; Wang, J.; Liu, E. Rice Transplanter Design and Test of Film Mulching Device Based on Kubota High-speed. J. Agric. Mech. Res. 2023, 45, 75–81. [Google Scholar] [CrossRef]
  15. Hou, R.; Xiong, W.; Shi, M.; Que, J. Design of Film Breaking Device for the Rice Mulching TransplanterBased on Rigid-Flexible-Fluid Coupling. J. Heilongjiang Univ. Technol. 2024, 24, 140–148. [Google Scholar]
  16. Zhong, Z.; Yao, Y.; Zhu, J.; Liu, Y.; Du, J.; Yin, X. Automation of Rice Transplanter Using Agricultural Navigation. Agriculture 2025, 15, 1125. [Google Scholar] [CrossRef]
  17. Lohan, S.K.; Narang, M.K.; Singh, M.; Singh, D.; Sidhu, H.; Singh, S.; Dixit, A.K.; Karkee, M. Design and development of remote-control system for two-wheel paddy transplanter. J. Field Robot. 2022, 39, 177–187. [Google Scholar] [CrossRef]
  18. Gang, M.; Kim, H.-J.; Jeon, C.-W.; Yun, C. Design and testing of headland turning algorithms based on transition distance prediction for autonomous rice transplanter. J. ASABE 2022, 65, 1277–1291. [Google Scholar] [CrossRef]
  19. Siddique, M.A.A.; Kim, W.-S.; Kim, Y.-S.; Kim, T.-J.; Choi, C.-H.; Lee, H.-J.; Chung, S.-O.; Kim, Y.-J. Effects of temperatures and viscosity of the hydraulic oils on the proportional valve for a rice transplanter based on PID control algorithm. Agriculture 2020, 10, 73. [Google Scholar] [CrossRef]
  20. Shamshiri, R.R.; Ibrahim, B.; Balasundram, S.K.; Taheri, S.; Weltzien, C. Evaluating system of rice intensification using a modified transplanter: A smart farming solution toward sustainability of paddy fields in Malaysia. Int. J. Agric. Biol. Eng. 2019, 12, 54–67. [Google Scholar] [CrossRef]
  21. Padhiary, M.; Kumar, A.; Sethi, L.N. Emerging technologies for smart and sustainable precision agriculture. Discov. Robot. 2025, 1, 6. [Google Scholar] [CrossRef]
  22. Jiang, L.; Xu, B.; Husnain, N.; Wang, Q. Overview of Agricultural Machinery Automation Technology for Sustainable Agriculture. Agronomy 2025, 15, 1471. [Google Scholar] [CrossRef]
  23. Ruan, D.; Tang, J.; Wang, J.; Zhou, J.; Zeng, X.; Liu, H. A New Path to Aggregate Area Expansion by Agricultural Mechanization: The Seedling Field Saving Effect of Machinery Rice Transplanting and the Case of China. Agriculture 2025, 15, 121. [Google Scholar] [CrossRef]
  24. Fu, J.; Gu, S.; Wu, L.; Wang, N.; Lin, L.; Chen, Z. Research on Optimization of Diesel Engine Speed Control Based on UKF-Filtered Data and PSO Fuzzy PID Control. Processes 2025, 13, 777. [Google Scholar] [CrossRef]
  25. Zheng, J.; Wang, X.; Huang, X.; Shi, Y.; Zhang, X.; Wang, Y.; Wang, D.; Wang, J.; Zhang, J. Adaptive control system of header for cabbage combine harvester based on IPSO-fuzzy PID controller. Comput. Electron. Agric. 2025, 232, 110044. [Google Scholar] [CrossRef]
  26. GB/T 451.3-2002; Paper and Board—Determination of Thickness. Standards Press of China: Beijing, China, 2002.
  27. GB/T 1040.3-2006; Plastics—Determination of Tensile Properties—Part 3: Test Conditions for Films and Sheets. Standards Press of China: Beijing, China, 2006.
  28. Zhu, Y.; Wang, Q.; Wen, T.; Zheng, S.; Chen, J. A method for internal model control of a DC motor double-loop speedregulating system. J. Beijing Univ. Chem. Technol. 2014, 41, 106–111. [Google Scholar] [CrossRef]
  29. Wang, L.; Sun, S. The simulation analysis of double loop system based on the fuzzy control. Manuf. Autom. 2013, 35, 51–53. [Google Scholar]
  30. Wang, P.; Jiang, W.; Wang, J.; Huang, H.; Liao, Y.; Ma, W. A Current Hysteresis Control Method for Brushless Dc Motor in Multi.State with Commutation Torque Ripple Reduction. Trans. China Electrotech. Soc. 2018, 33, 5261–5272. [Google Scholar] [CrossRef]
  31. Li, F.; Zhu, W. Research and application of dual-mode operation technology ofbrushless Dc motor. Electr. Mach. Control. 2013, 17, 70–75. [Google Scholar] [CrossRef]
  32. Kamgar, S.; Noei-Khodabadi, F.; Shafaei, S. Design, development and field assessment of a controlled seed metering unit to be used in grain drills for direct seeding of wheat. Inf. Process. Agric. 2015, 2, 169–176. [Google Scholar] [CrossRef]
  33. Kong, D.; Zhang, X.; Cui, W.; Wu, H.; Sun, X.; Wang, Z.; Wang, C.; Ning, Y. Control Method for Seedling Tray Positioning in Top-clamping Seedling-taking Device Based on Fuzzy PID. Trans. Chin. Soc. Agric. Mach. 2024, 55, 207–216,229. [Google Scholar]
  34. Yao, Y.; Chen, X.; Ji, C.; Chen, J.; Zhang, H.; Pan, F. Design and experiments of the single driver for maize precision seeders based on fuzzy PlD control. Trans. Chin. Soc. Agric. Eng. 2022, 38, 12–21. [Google Scholar]
  35. Chen, L.; Xie, B.; Li, Z.; Yang, L.; Chen, Y. Design of control system of maize precision seeding based on double closed loop PID fuzzy algorithm. Trans. Chin. Soc. Agric. Eng. 2018, 34, 33–41. [Google Scholar]
  36. Yin, H.; Yi, G.; Li, C.; Meng, H. Research on Control System of Missile-borne Brushless DC Motor Based on Speed Loop Fuzzy Parameter Adaptive PlD Algorithm. Acta Armamentarii 2020, 41, 30–38. [Google Scholar]
  37. Wang, Y.; Zhang, H.; Wang, L.; Li, G.; Zhang, Y.; Liu, X. Development of control system for cotton picking test bench based on fuzzy PID control. Trans. Chin. Soc. Agric. Eng. 2018, 34, 23–32. [Google Scholar]
  38. Huang, L.; Qiu, C.; Zhang, Y.; Xiao, D. Research and Design of Control of Large Load Modulus Laminating Device Based on Sparrow Algorithm. J. Wuhan Text. Univ. 2024, 37, 52–57. [Google Scholar]
  39. Jin, X.; Liu, J.; Chen, Z.; Liu, M.; Li, M.; Xu, Z.; Ji, J. Precision control system of rice potting and transplanting machine based on GA-Fuzzy PID controller. Comput. Electron. Agric. 2024, 220, 108912. [Google Scholar] [CrossRef]
  40. Zhang, Y.; Xiao, X. Fuzzy PID control system optimization and verification for oxygen-supplying management in live fish waterless transportation. Inf. Process. Agric. 2024, 11, 421–437. [Google Scholar] [CrossRef]
  41. Song, B.; Dong, L.; Hu, S.; Ding, Y. Research on PMSM vector control strategy based on particles warm optimization algorithm variable universe fuzzy PlD. J. Chongqing Univ. Technol. 2024, 38, 64–73. [Google Scholar]
  42. Yan, T.; Yan, H.; Hou, Z.; Wang, Y.; Zhang, L.; Chen, H. PSO-fuzzy-hybrid Control Strategy of Semi-active Suspensions. Trans. Chin. Soc. Agric. Mach. 2013, 44, 1–7+73. [Google Scholar]
  43. Zhang, A.; Zhang, Y.; Li, T. Application of Variable Domain Fuzzy PID Control in Semiconductor Laser Temperature Control System. Acta Opt. Sin. 2021, 41, 153–161. [Google Scholar]
  44. Shen, Y.; Xing, H.; Wang, S. UAV flight control system of cascade fuzzy PlD based on particle swarm optimization. Electron. Meas. Technol. 2022, 45, 96–103. [Google Scholar] [CrossRef]
  45. Wu, F.; Wang, H.; Jin, Y.; Jv, P. Parameter Tuning of Doubly Fed Induction Generator Systems for Wind Turbines Based on Orthogonal Design and Particle Swarm. Autom. Electr. Power Syst. 2014, 38, 19–24. [Google Scholar]
  46. Wang, S.; Jiang, C.; Tu, Q.; Shu, H.; Zhu, C. Particle swarm optimization of fuzzy PI control for PMSMs. J. Power Electron. 2023, 23, 1585–1593. [Google Scholar] [CrossRef]
  47. Li, Y.; Hou, J.; Yuan, J.; Zhao, X.; Liu, X.; Zhang, L. Experiment and vibration suppression algorithm for high-branch pruning manipulator based on fuzzy PID with improved PSO. Trans. Chin. Soc. Agric. Eng. 2017, 33, 49–58. [Google Scholar]
  48. Xu, F.; Li, D.; Xue, Y. Comparing and optimum seeking of PID tuning methods base on ITAE index. Proc. CSEE 2003, 23, 206–210. [Google Scholar]
  49. Sha, L.; Wang, K. A Fast Self-adaptive PID Control Method for Drilling Rig Based on PSO. Control. Eng. China 2021, 28, 519–523. [Google Scholar] [CrossRef]
  50. He, Y.; Guo, S.; Zhou, Q. The Research of Fuzzy PID Control Strategy Based on Neural Network in the Tension System. In Proceedings of the International Conference on Programming Languages for Manufacturing, Shanghai, China, 15–17 June 2006; pp. 550–556. [Google Scholar]
  51. Xu, L.; Wang, Y.; Li, Y.; Zhao, J.; Liu, M. Research on control strategy of APSO-optimized fuzzy PID for series hybrid tractors. World Electr. Veh. J. 2023, 14, 258. [Google Scholar] [CrossRef]
  52. Zhang, X.-Z.; Jia, Q.; Shang, T.; Yuan, R.-Q. Control Method of High-Speed Rice Transplanter’s Profiling System. J. Northeast. Univ. 2016, 37, 1288. [Google Scholar]
  53. Siddique, M.A.A.; Beak, S.-Y.; Nam, K.-C. Development of PID Controller for Ascending and Descending System of Rice Transplanter. Proc. Korean Soc. Agric. Mach. 2018, 23, 100. [Google Scholar]
Figure 1. (a) ISEKI PZ60 Rice Transplanter Design Drawing; (b) ISEKI PZ60 Rice Transplanter Physical Photograph; (c) ISEKI PZ60 Rice Transplanter Actual Operation.
Figure 1. (a) ISEKI PZ60 Rice Transplanter Design Drawing; (b) ISEKI PZ60 Rice Transplanter Physical Photograph; (c) ISEKI PZ60 Rice Transplanter Actual Operation.
Agronomy 15 01962 g001
Figure 2. (a) Synchronous membrane-laying technology; (b) Model drawing of the synchronized membrane-laying device.
Figure 2. (a) Synchronous membrane-laying technology; (b) Model drawing of the synchronized membrane-laying device.
Agronomy 15 01962 g002
Figure 3. (a) Structure diagram of the membrane shaft; (b) Structural diagram of the speed measuring unit.
Figure 3. (a) Structure diagram of the membrane shaft; (b) Structural diagram of the speed measuring unit.
Agronomy 15 01962 g003
Figure 4. The force analysis diagram of each mechanism during the operation of the membrane laminating device.
Figure 4. The force analysis diagram of each mechanism during the operation of the membrane laminating device.
Agronomy 15 01962 g004
Figure 5. Mechanical relationship between membrane tension and spreading axis rotation.
Figure 5. Mechanical relationship between membrane tension and spreading axis rotation.
Agronomy 15 01962 g005
Figure 6. Working principle diagram of membrane material consumption.
Figure 6. Working principle diagram of membrane material consumption.
Agronomy 15 01962 g006
Figure 7. (a) Specimen strip preparation; (b) Sample parameter values; (c) Test sample; (d) Random sampling method; (e) Random sampling of samples; (f) Test output plots; (g) Mass gauge; and (h) Membrane tensile tests.
Figure 7. (a) Specimen strip preparation; (b) Sample parameter values; (c) Test sample; (d) Random sampling method; (e) Random sampling of samples; (f) Test output plots; (g) Mass gauge; and (h) Membrane tensile tests.
Agronomy 15 01962 g007
Figure 8. (a) Boxplot and distribution of test results for three biodegradable membranes; (b) Histogram of thickness values and mean thicknesses for the three membranes.
Figure 8. (a) Boxplot and distribution of test results for three biodegradable membranes; (b) Histogram of thickness values and mean thicknesses for the three membranes.
Agronomy 15 01962 g008
Figure 9. Schematic diagram of membrane material radius variation.
Figure 9. Schematic diagram of membrane material radius variation.
Agronomy 15 01962 g009
Figure 10. Membrane radius and angular velocity variation over time at four operating speeds: (a) 0.5 m/s; (b) 1.0 m/s; (c) 1.5 m/s; and (d) 2.0 m/s.
Figure 10. Membrane radius and angular velocity variation over time at four operating speeds: (a) 0.5 m/s; (b) 1.0 m/s; (c) 1.5 m/s; and (d) 2.0 m/s.
Agronomy 15 01962 g010
Figure 11. Plot of membrane radius and angular velocity vs. time. (a) Membrane radius vs. time; (b) Angular velocity vs. time; (c) Radius vs. angular velocity (2D); (d) Radius vs. angular velocity vs. time (3D); (e) Radius vs. operating speed vs. time (3D); and (f) Angular velocity vs. operating speed vs. time (3D).
Figure 11. Plot of membrane radius and angular velocity vs. time. (a) Membrane radius vs. time; (b) Angular velocity vs. time; (c) Radius vs. angular velocity (2D); (d) Radius vs. angular velocity vs. time (3D); (e) Radius vs. operating speed vs. time (3D); and (f) Angular velocity vs. operating speed vs. time (3D).
Agronomy 15 01962 g011
Figure 12. Double-loop speed control system for membrane axis in rice transplanting operations.
Figure 12. Double-loop speed control system for membrane axis in rice transplanting operations.
Agronomy 15 01962 g012
Figure 13. Schematic diagram of the Fuzzy-PID controller for membrane axis regulation in rice transplanting.
Figure 13. Schematic diagram of the Fuzzy-PID controller for membrane axis regulation in rice transplanting.
Agronomy 15 01962 g013
Figure 14. (a) Membership function for error; (b) Membership function for rate of error change.
Figure 14. (a) Membership function for error; (b) Membership function for rate of error change.
Agronomy 15 01962 g014
Figure 15. (a) ΔKp output surface; (b) ΔKi output surface; and (c) ΔKd output surface.
Figure 15. (a) ΔKp output surface; (b) ΔKi output surface; and (c) ΔKd output surface.
Agronomy 15 01962 g015
Figure 16. (a) Schematic diagram of the PSO algorithm; and (b) Velocity direction update schematic.
Figure 16. (a) Schematic diagram of the PSO algorithm; and (b) Velocity direction update schematic.
Agronomy 15 01962 g016
Figure 17. Flowchart of the PSO algorithm for optimizing the fuzzy PID controller.
Figure 17. Flowchart of the PSO algorithm for optimizing the fuzzy PID controller.
Agronomy 15 01962 g017
Figure 18. Schematic diagram of PSO-Fuzzy PID applied to synchronous laminating control system.
Figure 18. Schematic diagram of PSO-Fuzzy PID applied to synchronous laminating control system.
Agronomy 15 01962 g018
Figure 19. (a) PSO-Fuzzy PID control subsystems; and (b) 3 control comparison tests.
Figure 19. (a) PSO-Fuzzy PID control subsystems; and (b) 3 control comparison tests.
Agronomy 15 01962 g019
Figure 20. Iteration number graph.
Figure 20. Iteration number graph.
Agronomy 15 01962 g020
Figure 21. (a) Step response plots; (b) Square wave response plots; (c) Local response details; and (d) Response bubble plots.
Figure 21. (a) Step response plots; (b) Square wave response plots; (c) Local response details; and (d) Response bubble plots.
Agronomy 15 01962 g021
Figure 24. (a) Three-dimensional model; (b) Frame diagram; (c) Physical assembly; and (d) Test rigs for integration of the control system.
Figure 24. (a) Three-dimensional model; (b) Frame diagram; (c) Physical assembly; and (d) Test rigs for integration of the control system.
Agronomy 15 01962 g024
Figure 25. Response surfaces analysis. (a) Pressure on membrane vs. roller width vs. tensile tension; (b) Pressure on membrane vs. roller angle vs. tensile tension; (c) Roller Width vs. Roller Angle vs. Tensile Tension; (d) Pressure on Membrane vs. Roller Width vs. Rotation Error; (e) Pressure on Membrane vs. Roller Angle vs. Rotation Error; (f) Roller Width vs. Roller Angle vs. Rotation Error.
Figure 25. Response surfaces analysis. (a) Pressure on membrane vs. roller width vs. tensile tension; (b) Pressure on membrane vs. roller angle vs. tensile tension; (c) Roller Width vs. Roller Angle vs. Tensile Tension; (d) Pressure on Membrane vs. Roller Width vs. Rotation Error; (e) Pressure on Membrane vs. Roller Angle vs. Rotation Error; (f) Roller Width vs. Roller Angle vs. Rotation Error.
Agronomy 15 01962 g025
Figure 26. Weight sensitivity analysis.
Figure 26. Weight sensitivity analysis.
Agronomy 15 01962 g026
Figure 27. Pareto frontier.
Figure 27. Pareto frontier.
Agronomy 15 01962 g027
Figure 28. (a) Biodegradable membrane; (b) Initial preparation of the test; (c) Synchronisation device control; and (d) Membrane output effect.
Figure 28. (a) Biodegradable membrane; (b) Initial preparation of the test; (c) Synchronisation device control; and (d) Membrane output effect.
Agronomy 15 01962 g028
Figure 29. (a) Laboratory simulation tests; (b) Test stand; (c) Commissioning of the control section; (d) Connection of the control module; and (e) Simulation test.
Figure 29. (a) Laboratory simulation tests; (b) Test stand; (c) Commissioning of the control section; (d) Connection of the control module; and (e) Simulation test.
Agronomy 15 01962 g029
Figure 30. (a) Speed matching test; and (b) RPM error value variation graph.
Figure 30. (a) Speed matching test; and (b) RPM error value variation graph.
Agronomy 15 01962 g030
Figure 31. Test environment and operational effects. (a) Rice field environment; (b) Test field; (c) Rice transplanter; (d) Rice transplanter operating environment; (e) Rice test field; (f) Field trial; (g) Mulching device Test; (h) Field test; (i) Mulching device; and (j) Control system.
Figure 31. Test environment and operational effects. (a) Rice field environment; (b) Test field; (c) Rice transplanter; (d) Rice transplanter operating environment; (e) Rice test field; (f) Field trial; (g) Mulching device Test; (h) Field test; (i) Mulching device; and (j) Control system.
Agronomy 15 01962 g031
Figure 32. Results of field trials. (a) Actual running time in two operating environments; (b) Completion time error in two operating environments; (c) Membrane width change in two operating environments; and (d) Membrane width change rate in two operating environments.
Figure 32. Results of field trials. (a) Actual running time in two operating environments; (b) Completion time error in two operating environments; (c) Membrane width change in two operating environments; and (d) Membrane width change rate in two operating environments.
Agronomy 15 01962 g032
Table 1. Main technical parameters.
Table 1. Main technical parameters.
Performance ParametersUnitParametric
Engine powerkW14.6
Engine speedrpm3600
Total displacementL 10.653
Wheelbasemm1100
Number of planting rowsline6
Planting row spacingcm30
Planting depthmm20–50
Operating efficiencyha/h0.4–0.7
1 Note: Total displacement unit ‘L’ refers to liter, a unit of volume.
Table 2. Physical quantities in graphs and equations.
Table 2. Physical quantities in graphs and equations.
Name of the Physical Quantity NotationUnit
Load (resistive) torque T F N·m
Electromagnetic torque T M N·m
Membrane Output Line Speed V m m/s
Surface tension of the left membrane F a N
Surface tension of the right-hand membrane F b N
Membrane Output Line SpeedVm/s
Real-time radius of the membrane roll R m
Table 3. Physical quantities used in equations.
Table 3. Physical quantities used in equations.
Name of the Physical Quantity NotationUnit
Surface tension of the left membrane F a N
Surface tension of the right-hand membrane F b N
Surface tension of membrane F N
Membrane Output Line SpeedVm/s
Moment of inertia of the spreading shaft J 1 kg·m2
Angular velocity of the spreading membrane axis ω rad/s
Angular acceleration of the spreading membrane axis ω ˙ rad/s2
Outer wall radius of the membrane spreading shaft r 1 mm
Inner wall radius of the membrane spreading shaft r 2 mm
Membrane width b mm
Linear acceleration a m/s2
Density of the spreading membrane axis ρ kg·m3
Table 4. Physical quantities used in the equations.
Table 4. Physical quantities used in the equations.
Name of the Physical Quantity NotationUnit
Equivalent rotational inertia of the membrane-laying shaft J kg·m2
Rotational inertia of the motor shaft J 0 kg·m2
Rotational inertia of the membrane-laying shaft J m 0 kg·m2
Rotational inertia of the membrane roll J m kg·m2
Angular velocity of the membrane-laying shaft ω rad/s
Membrane Output Line SpeedVmm/s
Electromagnetic torque T M N·m
Surface tension F a N
Real-time radius of the membrane roll R m
Radius of membrane shaft R 0 m
Load (resistive) torque T F N·m
Density of the membrane material roll be ρ 1 kg·m
Membrane width b m
Mass of the membrane m kg
Table 5. Parameters of biodegradable membrane materials.
Table 5. Parameters of biodegradable membrane materials.
TypePlace of OriginDegradation Time MaterialWidthUnit Price
Membrane 1Jinjiang, Fujian, China2 monthsBamboo fibre + PBAT + PLA1.5 m0.31 RMB/m
Membrane 2Shaoxing, Zhejiang, China3~6 monthsPBAT1.5 m0.67 RMB/m
Membrane 3Hangzhou, Zhejiang, China3 monthsPBAT + PLA1.5 m0.53 RMB/m
Table 6. Mechanical test results of biodegradable membranes.
Table 6. Mechanical test results of biodegradable membranes.
TypeMax Tensile Force in Elastic Phase/NTensile Strength/N·mmMax Stress Elongation/%Elongation at Break/%
Membrane 10.482.4110130
Membrane 20.562.8111161
Membrane 30.673.35150202
Average value0.572.85124164
Table 7. Speed error versus membrane tension and deformation test results.
Table 7. Speed error versus membrane tension and deformation test results.
Tolerance Range/%Membrane 1
Deformation Rate/%
Membrane 2
Deformation Rate/%
Membrane 3
Deformation Rate/%
Membrane Surface Tension/NApplicability
Evaluation
0.0 ≤ Tol 1 < 0.599.299.599.80.21Excellent
0.5 ≤ Tol < 1.098.398.698.91.35Excellent
1.0 ≤ Tol < 5.096.196.497.24.92Good
5.0 ≤ Tol < 10.091.793.294.310.25Good
10.0 ≤ Tol < 20.086.288.190.118.94Average
20.0 ≤ Tol < 30.076.679.583.726.43Poor
30.0 ≤ Tol < 40.065.170.375.633.85Poor
40.0 ≤ Tol < 50.00.059.164.437.62N/A
50.0 ≤ Tol < 60.00.00.057.241.18N/A
60.0 ≤ Tol < 70.00.00.049.845.63N/A
70.0 ≤ Tol < 80.00.00.00.00.00N/A
80.0 ≤ Tol < 90.00.00.00.00.00N/A
90.0 ≤ Tol < 100.00.00.00.00.00N/A
1 Note: Tol. = Tolerance.
Table 8. Fuzzy inference rules for ΔKp adjustment.
Table 8. Fuzzy inference rules for ΔKp adjustment.
e c e
NBNMNSZOPSPMPB
NBPBPBPMPMPSZOZO
NMPBPBPMPSPSZONS
NSPMPMPMPSZONSNS
ZOPMPMPS/ZONSNMNM
PSPSPSZONSNSNMNM
PMPSZONSNMNMNMNB
PBZOZONMNMNMNBNB
Table 9. Fuzzy inference rules for ΔKi adjustment.
Table 9. Fuzzy inference rules for ΔKi adjustment.
e c e
NBNMNSZOPSPMPB
NBNBNBNMNMNSZOZO
NMNBNBNMNSNSZOZO
NSNBNMNSNSZOPSPS
ZONMNMNSZOPSPMPM
PSNMNSZOPSPSPMPB
PMZOZOPSPSPMPBPB
PBZOZOPSPMPMPBPB
Table 10. Fuzzy inference rules for ΔKd adjustment.
Table 10. Fuzzy inference rules for ΔKd adjustment.
e c e
NBNMNSZOPSPMPB
NBPSNSNBNBNBNMPS
NMPSNSNBNMNMNSZO
NSZONSNMNMNSNSZO
ZOZONSNSNSNSNSZO
PSZOZOZOZOZOZOZO
PMPBNSPSPSPSPSPB
PBPBPMPMPMPSPSPB
Table 11. Hardware and software configurations in the experiment.
Table 11. Hardware and software configurations in the experiment.
DeploymentParametric
CPUIntel(R) Core (TM)i9-14900K
RAM128G
GPUNVIDIA GeForce PTX 4090
Running Frequency3.20 GHz
Operating SystemWindows10
Particle Swarm Size100
Search Space Dimension3
Inertia factor0.7
Acceleration constantc1 = 1.5; c2 = 2.5
Particle velocityvmax = 2; vmin = 2
Maximum Iterationskm = 50~100
Table 12. Coefficient-optimal solution.
Table 12. Coefficient-optimal solution.
RatioStarting Value50 Times80 Times100 Times
K10.49.57926.13315.3095
Kp53.640.67603.998310.6981
Ki2.50.89620.06350.0100
Kd105.095.261656.17628.2892
Table 13. Step response comparison results for the three algorithms.
Table 13. Step response comparison results for the three algorithms.
IndicatorTraditional PID AlgorithmFuzzy PID AlgorithmPSO-Fuzzy PID Algorithm
Rise time tr/s0.0320.0150.015
Stabilization time ts/s0.3290.0890.031
Maximum overshoot1.0671.0481.034
Overshoot amount δ/%6.74.83.4
Table 15. Test factors and coding.
Table 15. Test factors and coding.
EncodingsConsiderations
Roller Pressure on Membrane/NRoller Width/mmRoller Angle/°
−15100
010205
1153010
Table 16. Test plan and test results.
Table 16. Test plan and test results.
Serial NumberConsiderationsMembrane Tensile
Tension/0.1 × N
Rotation Speed Error/%
x 1 x 2 x 3
10007.120.456
2−1106.020.384
30−1−16.670.426
410−17.850.388
5−1−105.670.502
61−108.540.413
701−16.830.359
810110.290.652
9−1017.060.603
101109.050.402
110007.160.448
120−118.860.615
13−10−15.430.423
140007.320.443
150007.130.438
160007.320.457
170119.760.609
Table 17. Analysis of variance for membrane tensile tension regression.
Table 17. Analysis of variance for membrane tensile tension regression.
Source Membrane   Tensile   Tension   Y 1 RPM   Error   Y 2
Sum of
Squares
Mean SquareFpSum of
Squares
Mean SquareFp
Model29.753.31120.64<0.00010.13160.014665.32<0.0001
x 1 16.6816.68608.51<0.00010.00040.00041.810.22
x 2 0.46080.460816.820.00460.00510.005122.780.002
x 3 10.5610.56385.24<0.00010.09750.0975435.25<0.0001
x 1 x 2 0.00640.00640.23350.64370.00290.002912.780.009
x 1 x 3 0.1640.1645.990.04430.00180.00187.880.0263
x 2 x 2 0.13690.136950.06050.00090.00094.150.0809
x 1 2 0.07250.07252.650.14780.00010.00010.37240.561
x 2 2 0.24510.24518.940.02020.00150.00156.580.0373
x 3 2 1.411.4151.460.00020.02220.022298.97<0.0001
Residual0.19180.0274 0.00160.0002
Lack of Fit0.15060.05024.870.080.00130.00046.430.052
Pure Error0.04120.0103 0.00030.0001
Core Total29.95 0.1332
Table 18. Analysis of Bench Test After Parameter Optimization.
Table 18. Analysis of Bench Test After Parameter Optimization.
ParametricUnit Average Value
operating speedm/s0.51.01.52.0
To membrane pressureN5555
Roller widthmm28.528.528.528.5
Roller angle°0.690.690.690.69
Membrane Tensile TensionN0.550.610.640.71
RPM error%0.360.380.410.44
Rate of change of membrane width%0.430.570.710.84
Table 19. Simulation test results.
Table 19. Simulation test results.
Parametric0.5 m/s1 m/s2 m/s
Theoretical completion time/s960.00960.00960.00480.00480.00480.00240.00240.00240.00
Actual completion time/s963.25964.93963.52481.67482.11481.87242.37241.24241.94
Completion time error/per cent0.340.510.370.350.440.390.990.520.81
Number of occurrences of rupture/times000000000
Number of occurrences of stagnant membrane/times010010000
Is the quality of the work satisfactoryqualifiedqualifiedqualifiedqualifiedqualifiedqualifiedqualifiedqualifiedqualified
Table 20. Hoist parameters.
Table 20. Hoist parameters.
Performance ParametersUnit Parametric
Rated voltage/VV380
Current frequency/HZHZ50
Input power/kWkW3
Bare machine weight/kgkg140
Rope lengthm15
Rope Diametermm11
Rated starting weightT1
Table 21. Results of Actual Field Experiment Verification.
Table 21. Results of Actual Field Experiment Verification.
ParametricABC
operating environmentstanding waterslurrystanding waterslurrystanding waterslurry
Theoretical operating time/s960.00960960.00960960.00960
Actual operating time/s963.74961.8962.64960.75963.34961.2
Completion time error/percent0.390.190.270.080.330.13
Theoretical membrane width/mm150015001500150015001500
Actual membrane width/mm149214891487148414831480
Membrane width change rate/%0.530.730.871.071.131.33
Membrane breakage rate/%000000
Operational passesPassPassPassPassPassPass
Disclaimer/Publisher’s Note: The statements, opinions and data contained in all publications are solely those of the individual author(s) and contributor(s) and not of MDPI and/or the editor(s). MDPI and/or the editor(s) disclaim responsibility for any injury to people or property resulting from any ideas, methods, instructions or products referred to in the content.

Share and Cite

MDPI and ACS Style

Zhang, W.; Lu, M.; Wei, L.; Yang, S.; Wang, L.; Ma, P.; Lin, X.; Hu, A.; Liu, S.; Fu, S. Design and Research of High-Speed Synchronous Membrane-Covering Device for Rice Membrane-Covering Transplanter Based on PSO-Fuzzy PID. Agronomy 2025, 15, 1962. https://doi.org/10.3390/agronomy15081962

AMA Style

Zhang W, Lu M, Wei L, Yang S, Wang L, Ma P, Lin X, Hu A, Liu S, Fu S. Design and Research of High-Speed Synchronous Membrane-Covering Device for Rice Membrane-Covering Transplanter Based on PSO-Fuzzy PID. Agronomy. 2025; 15(8):1962. https://doi.org/10.3390/agronomy15081962

Chicago/Turabian Style

Zhang, Weiping, Miao Lu, Lixing Wei, Shengjie Yang, Liuxihang Wang, Pan Ma, Xixuan Lin, Anrui Hu, Shuangxi Liu, and Shenghui Fu. 2025. "Design and Research of High-Speed Synchronous Membrane-Covering Device for Rice Membrane-Covering Transplanter Based on PSO-Fuzzy PID" Agronomy 15, no. 8: 1962. https://doi.org/10.3390/agronomy15081962

APA Style

Zhang, W., Lu, M., Wei, L., Yang, S., Wang, L., Ma, P., Lin, X., Hu, A., Liu, S., & Fu, S. (2025). Design and Research of High-Speed Synchronous Membrane-Covering Device for Rice Membrane-Covering Transplanter Based on PSO-Fuzzy PID. Agronomy, 15(8), 1962. https://doi.org/10.3390/agronomy15081962

Note that from the first issue of 2016, this journal uses article numbers instead of page numbers. See further details here.

Article Metrics

Back to TopTop