Metabolomic Profiling of BPH14/BPH15 Pyramiding Rice and Its Implications for Brown Planthopper Resistance
Abstract
1. Introduction
2. Materials and Methods
2.1. Experimental Materials
2.2. BPH Infestation and Sample Collection
2.3. Metabolites Extraction and Liquid Chromatography–Tandem Mass Spectrometry (LC–MS/MS) Analysis
2.4. Metabolite Data Processing and Kyoto Encyclopedia of Genes and Genomes (KEGG) Pathway Analyses
2.5. Integrating Transcriptome and Metabolome Analysis
2.6. RNA Isolation and Gene Expression Assessment
2.7. FA Content Measurement
2.8. BPH Resistance Evaluation of Rice
2.9. BPH Honeydew Excretion and Weight Gain Measurements
2.10. FA Treatments
2.11. Statistical Analyses and Reproducibility
3. Results
3.1. Summary of Rice Metabolome Profiling in Response to BPH Feeding
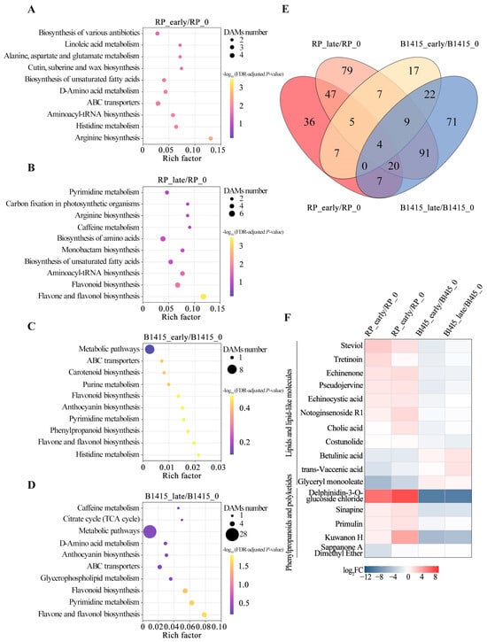
3.2. Metabolomic Analysis of DAMs in B1415 and RP During BPH Infestation
3.3. Identification of DAMs Associated with BPH Resistance Before and After BPH Infestation
3.4. Identification of DAMs Associated with BPH Resistance in Early and Late Infestation Stages
3.5. Joint Transcriptomic and Metabolomic Insights into BPH Resistance Mechanisms
3.6. FA Negatively Modulated BPH Resistance in Rice
4. Discussion
5. Conclusions
Supplementary Materials
Author Contributions
Funding
Data Availability Statement
Acknowledgments
Conflicts of Interest
References
- Chen, R.; Deng, Y.; Ding, Y.; Guo, J.; Qiu, J.; Wang, B.; Wang, C.; Xie, Y.; Zhang, Z.; Chen, J.; et al. Rice functional genomics: Decades’ efforts and roads ahead. Sci. China Life Sci. 2022, 65, 33–92. [Google Scholar] [CrossRef]
- Du, B.; Chen, R.; Guo, J.; He, G. Current understanding of the genomic, genetic, and molecular control of insect resistance in rice. Mol. Breed. 2020, 40, 24. [Google Scholar] [CrossRef]
- Zheng, X.; Zhu, L.; He, G. Genetic and molecular understanding of host rice resistance and Nilaparvata lugens adaptation. Curr. Opin. Insect Sci. 2021, 45, 14–20. [Google Scholar] [CrossRef]
- Shi, S.; Wang, H.; Zha, W.; Wu, Y.; Liu, K.; Xu, D.; He, G.; Zhou, L.; You, A. Recent Advances in the Genetic and Biochemical Mechanisms of Rice Resistance to Brown Planthoppers (Nilaparvata lugens Stål). Int. J. Mol. Sci. 2023, 24, 6959. [Google Scholar] [CrossRef]
- Du, B.; Zhang, W.; Liu, B.; Hu, J.; Wei, Z.; Shi, Z.; He, R.; Zhu, L.; Chen, R.; Han, B.; et al. Identification and characterization of Bph14, a gene conferring resistance to brown planthopper in rice. Proc. Natl. Acad. Sci. USA 2009, 106, 22163–22168. [Google Scholar] [CrossRef] [PubMed]
- Hu, L.; Wu, Y.; Wu, D.; Rao, W.; Guo, J.; Ma, Y.; Wang, Z.; Shangguan, X.; Wang, H.; Xu, C.; et al. The coiled-coil and nucleotide binding domains of BROWN PLANTHOPPER RESISTANCE14 function in signaling and resistance against planthopper in rice. Plant Cell 2017, 29, 3157–3185. [Google Scholar] [CrossRef] [PubMed]
- Guo, J.; Wang, H.; Guan, W.; Guo, Q.; Wang, J.; Yang, J.; Peng, Y.; Shan, J.; Gao, M.; Shi, S.; et al. A tripartite rheostat controls self-regulated host plant resistance to insects. Nature 2023, 618, 799–807. [Google Scholar] [CrossRef]
- Cheng, X.; Wu, Y.; Guo, J.; Du, B.; Chen, R.; Zhu, L.; He, G. A rice lectin receptor-like kinase that is involved in innate immune responses also contributes to seed germination. Plant J. 2013, 76, 687–698. [Google Scholar] [CrossRef]
- Muduli, L.; Pradhan, S.K.; Mishra, A.; Bastia, D.N.; Samal, K.C.; Agrawal, P.K.; Dash, M. Understanding brown planthopper resistance in rice: Genetics, biochemical and molecular breeding approaches. Rice Sci. 2021, 28, 532–546. [Google Scholar] [CrossRef]
- Li, J.; Chen, Q.; Wang, L.; Liu, J.; Shang, K.; Hua, H. Biological effects of rice harbouring Bph14 and Bph15 on brown planthopper, Nilaparvata lugens. Pest Manag. Sci. 2011, 67, 528–534. [Google Scholar] [CrossRef]
- Hu, J.; Cheng, M.; Gao, G.; Zhang, Q.; Xiao, J.; He, Y. Pyramiding and evaluation of three dominant brown planthopper resistance genes in the elite indica rice 9311 and its hybrids. Pest Manag. Sci. 2013, 69, 802–808. [Google Scholar] [CrossRef] [PubMed]
- Jiang, H.; Hu, J.; Li, Z.; Liu, J.; Gao, G.; Zhang, Q.; Xiao, J.; He, Y. Evaluation and breeding application of six brown planthopper resistance genes in rice maintainer line Jin 23B. Rice 2018, 11, 22. [Google Scholar] [CrossRef]
- Wang, H.; Gao, Y.; Mao, F.; Xiong, L.; Mou, T. Directional upgrading of brown planthopper resistance in an elite rice cultivar by precise introgression of two resistance genes using genomics-based breeding. Plant Sci. 2019, 288, 110211. [Google Scholar] [CrossRef]
- Uawisetwathana, U.; Graham, S.F.; Kamolsukyunyong, W.; Sukhaket, W.; Klanchui, A.; Toojinda, T.; Vanavichit, A.; Karoonuthaisiri, N.; Elliott, C.T. Quantitative 1H NMR metabolome profiling of Thai Jasmine rice (Oryza sativa) reveals primary metabolic response during brown planthopper infestation. Metabolomics 2015, 11, 1640–1655. [Google Scholar] [CrossRef]
- Alamgir, K.M.; Hojo, Y.; Christeller, J.T.; Fukumoto, K.; Isshiki, R.; Shinya, T.; Baldwin, I.T.; Galis, I. Systematic analysis of rice (Oryza sativa) metabolic responses to herbivory. Plant Cell Environ. 2016, 39, 453–466. [Google Scholar] [CrossRef]
- Peng, L.; Zhao, Y.; Wang, H.; Zhang, J.; Song, C.; Shangguan, X.; Zhu, L.; He, G. Comparative metabolomics of the interaction between rice and the brown planthopper. Metabolomics 2016, 12, 132. [Google Scholar] [CrossRef]
- Zhang, J.; Li, Y.; Guo, J.; Du, B.; He, G.; Zhang, Y.; Chen, R.; Li, J. Lipid profiles reveal different responses to brown planthopper infestation for pest susceptible and resistant rice plants. Metabolomics 2018, 14, 120. [Google Scholar] [CrossRef] [PubMed]
- Zhang, Q.; Li, T.; Gao, M.; Ye, M.; Lin, M.; Wu, D.; Guo, J.; Guan, W.; Wang, J.; Yang, K.; et al. Transcriptome and metabolome profiling reveal the resistance mechanisms of rice against brown planthopper. Int. J. Mol. Sci. 2022, 23, 4083. [Google Scholar] [CrossRef]
- Shi, S.; Zha, W.; Yu, X.; Wu, Y.; Li, S.; Xu, H.; Li, P.; Liu, K.; Chen, J.; Yang, G.; et al. Integrated transcriptomics and metabolomics analysis provide insight into the resistance response of rice against brown planthopper. Front. Plant Sci. 2023, 14, 1213257. [Google Scholar] [CrossRef]
- Liu, C.; Hao, F.; Hu, J.; Zhang, W.; Wan, L.; Zhu, L.; Tang, H.; He, G. Revealing different systems responses to brown planthopper infestation for pest susceptible and resistant rice plants with the combined metabonomic and gene-expression analysis. J. Proteome Res. 2010, 9, 6774–6785. [Google Scholar] [CrossRef]
- Li, C.; Xiong, Z.; Fang, C.; Liu, K. Transcriptome and metabolome analyses reveal the responses of brown planthoppers to RH resistant rice cultivar. Front. Physiol. 2022, 13, 1018470. [Google Scholar] [CrossRef]
- Tan, J.; Wu, Y.; Guo, J.; Li, H.; Zhu, L.; Chen, R.; He, G.; Du, B. A combined microRNA and transcriptome analyses illuminates the resistance response of rice against brown planthopper. BMC Genom. 2020, 21, 144. [Google Scholar] [CrossRef] [PubMed]
- Hu, L.; Yang, D.; Wang, H.; Du, X.; Zhang, Y.; Niu, L.; Wan, B.; Xia, M.; Qi, H.; Mou, T. Transcriptome analysis revealed differentially expressed genes in rice functionally associated with brown planthopper defense in near isogenic lines pyramiding BPH14 and BPH15. Front. Plant Sci. 2023, 14, 1250590. [Google Scholar] [CrossRef] [PubMed]
- Wu, Y.; Lv, W.; Hu, L.; Rao, W.; Zeng, Y.; Zhu, L.; He, Y.; He, G. Identification and analysis of brown planthopper-responsive microRNAs in resistant and susceptible rice plants. Sci. Rep. 2017, 7, 8712. [Google Scholar] [CrossRef]
- Draghici, S.; Khatri, P.; Tarca, A.L.; Amin, K.; Done, A.; Voichita, C.; Georgescu, C.; Romero, R. A systems biology approach for pathway level analysis. Genome Res. 2007, 17, 1537–1545. [Google Scholar] [CrossRef] [PubMed]
- Livak, K.J.; Schmittgen, T.D. Analysis of relative gene expression data using real-time quantitative PCR and the 2−ΔΔCT method. Methods 2001, 25, 402–408. [Google Scholar] [CrossRef]
- Jin, X.; Wu, F.; Zhou, X. Different toxic effects of ferulic and p-hydroxybenzoic acids on cucumber seedling growth were related to their different influences on rhizosphere microbial composition. Biol. Fertil. Soils 2020, 56, 125–136. [Google Scholar] [CrossRef]
- Kubo, K.; Itto-Nakama, K.; Ohnuki, S.; Yashiroda, Y.; Li, S.C.; Kimura, H.; Kawamura, Y.; Shimamoto, Y.; Tominaga, K.I.; Yamanaka, D.; et al. Jerveratrum-type steroidal alkaloids inhibit β-1,6-glucan biosynthesis in fungal cell walls. Microbiol. Spectrum 2022, 10, e00873-21. [Google Scholar] [CrossRef]
- Duraipandiyan, V.; Abdullah Al-Harbi, N.; Ignacimuthu, S.; Muthukumar, C. Antimicrobial activity of sesquiterpene lactones isolated from traditional medicinal plant, Costus speciosus (Koen ex. Retz.) Sm. BMC Complem. Altern. Med. 2012, 12, 42. [Google Scholar] [CrossRef]
- Das, N.; Mishra, S.K.; Bishayee, A.; Ali, E.S.; Bishayee, A. The phytochemical, biological, and medicinal attributes of phytoecdysteroids: An updated review. Acta Pharm. Sin. B 2021, 11, 1740–1766. [Google Scholar] [CrossRef]
- Tilsed, C.M.; Morales, M.L.O.; Zemek, R.M.; Gordon, B.A.; Piggott, M.J.; Nowak, A.K.; Fisher, S.A.; Lake, R.A.; Lesterhuis, W.J. Tretinoin improves the anti-cancer response to cyclophosphamide, in a model-selective manner. BMC Cancer 2024, 24, 203. [Google Scholar] [CrossRef] [PubMed]
- Tang, W.; Tang, Z.; Liu, H.; Lu, J.; Du, Q.; Tian, H.; Li, J. Xanthohumol and echinocystic acid induces PSTVd tolerance in tomato. Plant Direct 2024, 8, e612. [Google Scholar] [CrossRef] [PubMed]
- Chung, P.Y.; Chung, L.Y.; Navaratnam, P. Potential targets by pentacyclic triterpenoids from Callicarpa farinosa against methicillin-resistant and sensitive Staphylococcus aureus. Fitoterapia 2014, 94, 48–54. [Google Scholar] [CrossRef]
- Buckwold, V.E.; Wilson, R.J.; Nalca, A.; Beer, B.B.; Voss, T.G.; Turpin, J.A.; Buckheit III, R.W.; Wei, J.; Wenzel-Mathers, M.; Walton, E.M.; et al. Antiviral activity of hop constituents against a series of DNA and RNA viruses. Antivir. Res. 2004, 61, 57–62. [Google Scholar] [CrossRef] [PubMed]
- Wu, G.; Zhao, Z.; Hu, J.; Li, Y.; Sun, J.; Bai, W. Optimized synthesis and antioxidant activity of anthocyanins delphinidin-3-O-glucoside and petunidin-3-O-glucoside. J. Agric. Food Chem. 2024, 72, 15005–15012. [Google Scholar] [CrossRef]
- Phucharoenrak, P.; Trachootham, D. Bergaptol, a major furocoumarin in citrus: Pharmacological properties and toxicity. Molecules 2024, 29, 713. [Google Scholar] [CrossRef]
- Mavaei, M.; Chahardoli, A.; Shokoohinia, Y.; Khoshroo, A.; Fattahi, A. One-step synthesized silver nanoparticles using isoimperatorin: Evaluation of photocatalytic, and electrochemical activities. Sci. Rep. 2020, 10, 1762. [Google Scholar] [CrossRef]
- Zhang, M.; Feng, S.; Song, J.; Ruan, X.; Xue, W. Formononetin derivatives containing benzyl piperidine: A brand new, highly efficient inhibitor targeting Xanthomonas spp. J. Adv. Res. 2024; in press. [Google Scholar] [CrossRef]
- Sharifi-Rad, J.; Kamiloglu, S.; Yeskaliyeva, B.; Beyatli, A.; Alfred, M.A.; Salehi, B.; Calina, D.; Docea, A.O.; Imran, M.; Anil Kumar, N.V.; et al. Pharmacological activities of psoralidin: A comprehensive review of the molecular mechanisms of action. Front. Pharmacol. 2020, 11, 571459. [Google Scholar] [CrossRef]
- Gao, L.; Wang, P.; Yan, X.; Li, J.; Ma, L.; Hu, M.; Ge, X.; Li, F.; Hou, Y. Feruloyl-CoA 6′-hydroxylase-mediated scopoletin accumulation enhances cotton resistance to Verticillium dahliae. Plant Physiol. 2024, 196, 3007–3022. [Google Scholar] [CrossRef]
- Zeng, Y.; Song, J.; Zhang, M.; Wang, H.; Zhang, Y.; Suo, H. Comparison of in vitro and in vivo antioxidant activities of six flavonoids with similar structures. Antioxidants 2020, 9, 732. [Google Scholar] [CrossRef]
- Iawsipo, P.; Somana, J.; Patthamawan, P.; Kaewmahatthai, T.; Roy, S. Exploring stevia leaf residue extracts: Antibacterial and antioxidant potential as natural food preservatives. Trends Sci. 2024, 21, 8113. [Google Scholar] [CrossRef]
- Zhang, T.; Chen, Y.H.; Chang, G.P.; Yang, Y.F.; Du, X.; Jiang, Z.D.; Ni, H.; Li, Q.B. Understanding the mechanism of action of echinenone on Alzheimer’s disease from the perspective of acetylcholinesterase and oxidative stress. Food Sci. 2022, 43, 105–112. [Google Scholar]
- Tong, Q.; Zhu, P.C.; Zhuang, Z.; Deng, L.H.; Wang, Z.H.; Zeng, H.; Zheng, G.Q.; Wang, Y. Notoginsenoside R1 for organs ischemia/reperfusion injury: A preclinical systematic review. Front. Pharmacol. 2019, 10, 1204. [Google Scholar] [CrossRef]
- Patel, S.; Mishra, S. Synthesis of bile acid-thiadiazole conjugates as antibacterial and antioxidant agents. Steroids 2023, 198, 109273. [Google Scholar] [CrossRef]
- Hirata, Y.; Takahashi, M.; Kudoh, Y.; Kano, K.; Kawana, H.; Makide, K.; Shinoda, Y.; Yabuki, Y.; Fukunaga, K.; Aoki, J.; et al. trans-Fatty acids promote proinflammatory signaling and cell death by stimulating the apoptosis signal-regulating kinase 1 (ASK1)-p38 pathway. J. Biol. Chem. 2017, 292, 8174–8185. [Google Scholar] [CrossRef]
- Valentin, J.D.; Kadakia, P.; Varidel, L.J.; Stuart, M.C.; Salentinig, S. Colloidal structure dictates antimicrobial efficacy in LL-37 self-assemblies with glycerol monooleate. Small 2024, 20, 2405131. [Google Scholar] [CrossRef]
- Wu, S.C.; Han, F.; Song, M.R.; Chen, S.; Li, Q.; Zhang, Q.; Zhu, K.; Shen, J.Z. Natural flavones from Morus alba against methicillin-resistant staphylococcus aureus via targeting the proton motive force and membrane permeability. J. Agric. Food. Chem. 2019, 67, 10222–10234. [Google Scholar] [CrossRef]
- Mouterde, L.M.; Peru, A.A.; Mention, M.M.; Brunissen, F.; Allais, F. Sustainable straightforward synthesis and evaluation of the antioxidant and antimicrobial activity of sinapine and analogues. J. Agric. Food. Chem. 2020, 68, 6998–7004. [Google Scholar] [CrossRef]
- Selitrennikoff, C.P. Chitin synthetase activity of Neurospora crassa: Effect of primulin and congo red. Exp. Mycol. 1985, 9, 179–182. [Google Scholar] [CrossRef]
- Wang, Y.Z.; Wang, Y.L.; Che, H.J.; Jia, Y.H.; Wang, H.F.; Zuo, L.F.; Yang, K.; Li, T.T.; Wang, J.X. Sappanone A: A natural PDE4 inhibitor with dual anti-inflammatory and antioxidant activities from the heartwood of Caesalpinia sappan L. J. Ethnopharmacol. 2023, 304, 116020. [Google Scholar] [CrossRef]
- Gomez, M.A.R.; Ibba, M. Aminoacyl-tRNA synthetases. RNA 2020, 26, 910–936. [Google Scholar] [CrossRef]
- Hwang, J.U.; Song, W.Y.; Hong, D.; Ko, D.; Yamaoka, Y.; Jang, S.; Yim, S.; Lee, E.; Khare, D.; Kim, K.; et al. Plant ABC transporters enable many unique aspects of a terrestrial plant’s lifestyle. Mol. Plant 2016, 9, 338–355. [Google Scholar] [CrossRef]
- Vahdati, S.N.; Behboudi, H.; Navasatli, S.A.; Tavakoli, S.; Safavi, M. New insights into the inhibitory roles and mechanisms of D-amino acids in bacterial biofilms in medicine, industry, and agriculture. Microbiol. Res. 2022, 263, 127107. [Google Scholar] [CrossRef]
- Dai, Z.; Tan, J.; Zhou, C.; Yang, X.; Yang, F.; Zhang, S.; Sun, S.; Miao, X.; Shi, Z. The OsmiR396-OsGRF8-OsF3H-flavonoid pathway mediates resistance to the brown planthopper in rice (Oryza sativa). Plant Biotechnol. J. 2019, 17, 1657–1669. [Google Scholar] [CrossRef]
- Sprenger, H.G.; MacVicar, T.; Bahat, A.; Fiedler, K.U.; Hermans, S.; Ehrentraut, D.; Ried, K.; Milenkovic, D.; Bonekamp, N.; Larsson, N.G.; et al. Cellular pyrimidine imbalance triggers mitochondrial DNA–dependent innate immunity. Nat. Metab. 2021, 3, 636–650. [Google Scholar] [CrossRef]
- Rauw, W.M. Immune response from a resource allocation perspective. Front. Genet. 2012, 3, 267. [Google Scholar] [CrossRef]
- Ramaroson, M.L.; Koutouan, C.; Helesbeux, J.J.; Le Clerc, V.; Hamama, L.; Geoffriau, E.; Briard, M. Role of phenylpropanoids and flavonoids in plant resistance to pests and diseases. Molecules 2022, 27, 8371. [Google Scholar] [CrossRef]
- Tian, G.L.; Bi, Y.M.; Cheng, J.D.; Zhang, F.F.; Zhou, T.H.; Sun, Z.J.; Zhang, L.S. High concentration of ferulic acid in rhizosphere soil accounts for the occurrence of Fusarium wilt during the seedling stages of strawberry plants. Physiol. Mol. Plant Pathol. 2019, 108, 101435. [Google Scholar] [CrossRef]
- Guo, J.; Xu, C.; Wu, D.; Zhao, Y.; Qiu, Y.; Wang, X.; Ouyang, Y.; Cai, B.; Liu, X.; Jing, S.; et al. Bph6 encodes an exocyst-localized protein and confers broad resistance to planthoppers in rice. Nat. Genet. 2018, 50, 297–306. [Google Scholar] [CrossRef]
- Zhao, Y.; Huang, J.; Wang, Z.; Jing, S.; Wang, Y.; Ouyang, Y.; Cai, B.; Xin, X.F.; Liu, X.; Zhang, C.; et al. Allelic diversity in an NLR gene BPH9 enables rice to combat planthopper variation. Proc. Natl. Acad. Sci. USA 2016, 113, 12850–12855. [Google Scholar] [CrossRef] [PubMed]
- Shi, S.; Wang, H.; Nie, L.; Tan, D.; Zhou, C.; Zhang, Q.; Li, Y.; Du, B.; Guo, J.; Huang, J.; et al. Bph30 confers resistance to brown planthopper by fortifying sclerenchyma in rice leaf sheaths. Mol. Plant 2021, 14, 1714–1732. [Google Scholar] [CrossRef] [PubMed]






Disclaimer/Publisher’s Note: The statements, opinions and data contained in all publications are solely those of the individual author(s) and contributor(s) and not of MDPI and/or the editor(s). MDPI and/or the editor(s) disclaim responsibility for any injury to people or property resulting from any ideas, methods, instructions or products referred to in the content. |
© 2025 by the authors. Licensee MDPI, Basel, Switzerland. This article is an open access article distributed under the terms and conditions of the Creative Commons Attribution (CC BY) license (https://creativecommons.org/licenses/by/4.0/).
Share and Cite
Hu, L.; Yang, D.; Wang, H.; Du, X.; Wu, Y.; Lv, L.; Mou, T.; You, A.; Li, J. Metabolomic Profiling of BPH14/BPH15 Pyramiding Rice and Its Implications for Brown Planthopper Resistance. Agronomy 2025, 15, 1428. https://doi.org/10.3390/agronomy15061428
Hu L, Yang D, Wang H, Du X, Wu Y, Lv L, Mou T, You A, Li J. Metabolomic Profiling of BPH14/BPH15 Pyramiding Rice and Its Implications for Brown Planthopper Resistance. Agronomy. 2025; 15(6):1428. https://doi.org/10.3390/agronomy15061428
Chicago/Turabian StyleHu, Liang, Dabing Yang, Hongbo Wang, Xueshu Du, Yan Wu, Liang Lv, Tongmin Mou, Aiqing You, and Jinbo Li. 2025. "Metabolomic Profiling of BPH14/BPH15 Pyramiding Rice and Its Implications for Brown Planthopper Resistance" Agronomy 15, no. 6: 1428. https://doi.org/10.3390/agronomy15061428
APA StyleHu, L., Yang, D., Wang, H., Du, X., Wu, Y., Lv, L., Mou, T., You, A., & Li, J. (2025). Metabolomic Profiling of BPH14/BPH15 Pyramiding Rice and Its Implications for Brown Planthopper Resistance. Agronomy, 15(6), 1428. https://doi.org/10.3390/agronomy15061428
