Abstract
The late spring cold spell severely affects the growth of litchi flower buds. Melatonin, as a signaling molecule, can enhance the plant’s ability to resist abiotic stress by regulating multiple physiological processes. However, there are few studies on the function of melatonin in litchi under cold stress. In the present study, 100 μM of melatonin was selected based on the ABA content in litchi seedlings. To identify genes potentially involved in melatonin and cold stress conditions in litchi, four RNA-seq libraries of litchi leaves under melatonin and cold conditions were constructed. In total, 6.4–8.5 Gb of trimmed bases were generated in each library. Thirty-five genes were randomly selected for qRT-PCR analysis. The results showed a strong positive correlation between the data from qRT-PCR and RNA-seq. A total of 4590 differentially expressed genes (DEGs) were identified in the treatment of melatonin (1845) and melatonin in cold condition (2745). The expression of several genes belonging to starch and sucrose metabolism, plant hormones (auxin, ABA), MAPK, and alpha-linolenic acid metabolism pathways were differentially expressed. The enhanced carbohydrate metabolism might lead to litchi seedlings treated with melatonin to produce more metabolic energy. Abscisic acid can improve cold tolerance. Collectively, our results reveal that pretreatment with melatonin (100 μM) protects litchi seedlings from cold stress through plant hormones and carbohydrate metabolism and provides potential genes for future research.
1. Introduction
Melatonin (N-acetyl-5-methoxytryptamine, MT) was first demonstrated to be present in plants in 1995 [1,2,3]. As an evolutionarily conserved molecule, it possesses excellent antioxidant properties [4,5]. Since then, scientists have conducted more comprehensive research on its content, distribution, synthesis, and function in various plants. As a new plant hormone, MT plays a crucial role in plant development [6], stress response [7,8], and postharvest treatment [9]. Melatonin can directly scavenge reactive oxygen species (ROS) in cellular compartments and alleviate oxidative stress sequentially in plants [10]. Melatonin has been used in the postharvest storage of several fruits, especially in litchi [11]. The literature shows that melatonin treatment improves postharvest quality by reducing peel browning and regulating ROS metabolism and gene expression in several varieties of litchi. It has also been found that the most suitable concentration of melatonin varies among different litchi varieties [12]. Although several researchers have studied the function of exogenous MT in litchi storage [12,13], not much is known about the mechanism of MT associated with gene expression and signal transduction events under normal conditions and cold stress in litchi leaves.
Litchi (Litchi chinensis Sonn.), a member of the Sapindaceae family, is a crucial subtropical crop with a cultivation range between 17° and 26° north and south latitudes around the world. Litchi is a popular fruit with significant economic value due to its pleasant taste. Unstable flowering, which results in fluctuating yields, has caused strong concerns among litchi producers in actual production. Many cultivars of litchi, especially late-flowering ones, require a long period of low temperature in winter to complete floral induction and rising temperatures for flower initiation and development [14,15]. However, when the temperature drops to 4 °C, litchi leaves suffer from cold stress. Therefore, it is necessary to find a measure to protect litchi from cold damage.
Cold stress is one of the major abiotic stresses that limit plant growth and yield worldwide, particularly in temperate areas [16,17]. Cold stress induces negative effects on plant physiology, biochemistry, metabolism, and molecular processes, resulting in yield reduction [18]. The first place affected by cold in plants is the plasma membrane, which can change in membrane fluidity and lipid composition [19]. However, plants have a special antioxidant system to deal with cold stress conditions. Firstly, plants increase various osmolytes such as proline, soluble sugar, and protein to protect the membrane. Then, at the molecular level, plants induce the rapid expression of cold response genes, including genes participating in the abscisic acid (ABA) pathway [20,21,22]. ABA can induce the expression of cold-resistant related genes in plants, prompting plants to synthesize some proteins and metabolites related to cold resistance, such as cold-regulated proteins, which also cause stomatal closure, reducing water loss in plants. This decreases the damage to plants caused by the combined effects of low temperature and water deficit, maintaining the water balance within plants and indirectly improving plants’ cold resistant ability [21,22].
Melatonin is a hormone that has been found to play a significant role in enhancing the cold stress tolerance of plants. It is involved in various physiological and biochemical processes that help plants adapt to and survive in cold environments [23]. Melatonin interacts with other plant hormones such as abscisic acid (ABA), ethylene, and jasmonic acid (JA) to form a self-amplifying feedback loop [24] and induces the accumulation of JA and hydrogen peroxide [25]. Additionally, it can influence sugar metabolism. An increased sucrose content is observed in melatonin-treated plants, which may contribute to cold tolerance by stabilizing cell membranes and providing energy for stress responses [26].
Although the function of melatonin in response to abiotic stress has been investigated in many plants, less information is available about the effect of melatonin on litchi seedlings and under cold stress conditions. In the present study, we explore the content of melatonin in litchi seedlings and try to understand the impact of melatonin under normal and cold stress conditions in litchi seedlings. Hence, we analyze the effect of melatonin on plant hormones, the MAPK pathway, starch, and alpha-linolenic acid metabolism in litchi seedlings exposed to normal and cold stress. We also use RNA-seq technology to explore the gene regulation network of melatonin under cold conditions.
2. Materials and Methods
2.1. Plant Material and Experiment Treatments
For the current study, the litchi seeds of ‘Huai Zhi’ were collected in July from the National Litchi & Banana Germplasm Repository (Guangzhou) in China. Then, they were washed with distilled water three times. The seeds were grown in pots containing 7 parts peat and 3 parts vermiculite in a chamber. The chamber was maintained at 25 °C for 16 h during the daytime and 20 °C for 8 h at night, with a relative humidity of 70%. All plants were fertilized with Hoagland’s nutrient solution every 7 days. For each treatment, 15 litchi seedlings were used. In order to determine the appropriate amount of melatonin, the litchi seedlings were sprayed with a series of melatonin solutions (10, 50, 100, 200, 500 μM) once a day. Three days after the last melatonin application, the seedlings were directly transferred to a cold treatment at 4 °C for 24 h in an incubator. Melatonin was dissolved in 200 μL of ethanol and then diluted with ddH2O to a final ratio of ethanol–water (v/v) = 1:10,000. To treat the control plants, the same ratio of ethanol to ddH2O was used. The seedlings were randomly divided into four groups: control (CK), melatonin condition (MT), cold condition (4 °C, cold), and melatonin condition plus cold (MTcold). Leaf samples were collected from the four treatments and immediately frozen in liquid nitrogen and stored at −80 °C for gene expression analysis. Three independent replicates were performed in all experiments.
2.2. ABA Content Assay
Approximately 2 g of fresh sample leaf was triturated and dissolved in a buffer solution consisting of dichloromethane, water, and propanol in a volume ratio of 5:2:1. Then, it was ultrasonicated for 30 min at 0 °C. The mixed solution was centrifuged at 10,000× rpm for 10 min at 4 °C, and an aliquot was collected. This was followed by mixing with 10 mL of methanol. The ABA content was determined by high-performance liquid chromatography (3200 Qtrap Ultra high-performance liquid chromatography series triple quadrupole mass spectrometry instrument, AB SCIEX) according to the instructions [27]. The column used was an Agilent SB-C18 column (50 mm × 2.1 mm, 1.8 μm). The mobile phase A (0.5% formic acid, v/v) and mobile phase B (methanol) were maintained using a gradient program as follows: 40 to 40% B (6 min), from 40 to 50% B (6 min), and from 50 to 70% B (3 min). Column temperature: 40 °C. Injection amount: 2 μL.
2.3. RNA Sequencing
The litchi leaves from four groups, each with three biological replicates, were sent to Personalbio Biotechnology Company (Shanghai, China) for RNA-seq. Total RNA was isolated using the Trizol Reagent (Invitrogen Life Technologies, Waltham, MA, USA). The quality and integrity of RNA were determined using a NanoDrop spectrophotometer (Thermo Scientific, Wilmington, DE, USA). Three micrograms of RNA were used as input material for RNA sample preparations. The cDNA sequencing libraries were constructed and quantified by using the Agilent high-sensitivity DNA assay on a Bioanalyzer 2100 system (Agilent Technologies, Inc., Santa Clara, CA, USA). The sequencing library was then sequenced on the NovaSeq 6000 platform (Illumina) by Shanghai Personal Biotechnology Co., Ltd., Shanghai, China.
2.4. Bioinformatic Analysis
After data processing, a number of low-quality reads, such as those with connectors, reads containing poly (N), and those with unknown nucleotides greater than 5% were filtered by fsatp (0.22.0) software to obtain high-quality sequences (clean data) for further analysis. The clean reads were mapped to the litchi reference genome [28] using HISAT2 v. 2.2.0 (https://daehwankimlab.github.io/hisat2, accessed on 24 July 2020). The quantification of gene expression was performed through the FPKM (fragments per kilobase of transcript per million mapped reads) method. The differentially expressed genes were identified using the DESeq R package V 1.24.0 based on |log2 (fold change)| ≥ 1 and false discovery rate (FDR) < 0.05 [29]. After their identification, these differentially expressed genes (DEGs) were subjected to GO and KEGG pathway enrichment analyses to decipher their likely biological roles and associated molecular pathways [30].
2.5. Quantitative Real-Time PCR (qRT-PCR)
Total RNA was isolated from litchi leaves using an RNA extract kit (Transgen, Beijing, China). RNA samples were passed through a purifying column to remove genomic DNA. First-strand cDNA was synthesized using the PrimeScript First-Strand cDNA Synthesis Kit (TaKaRa, Dalian, China) according to the manufacturer’s instructions. As a template, 100 ng of cDNA in each sample was used to perform the RT-PCR program in a 20 μL reaction system with 1 μL of each primer and 10 μL of SYBR Green Master Mix (Transgen, Beijing, China). LcACTIN was used as an internal control. Gene-specific primers are listed in Table S1. The 2−ΔΔCT method was used to calculate the relative expression levels [31]. Three technical replicates were performed for each sample.
3. Results
3.1. Melatonin Application Increases the ABA Content
Melatonin, as an indole compound, functions largely in a dose-dependent manner. In order to confirm the dosage of melatonin, we sprayed litchi seedling leaves with a series of melatonin concentrations ranging from 10 μM to 500 μM (Figure 1). Melatonin was applied once a day for three days. After that, the ABA content was detected by LC-MS. The results showed that endogenous ABA levels were increased from 300 to 730 ng/g after exogenous melatonin treatment. The ABA content was highest at 730 ng/g in the treatment with 100 μM melatonin. Based on this, we selected a concentration of 100 μM for further research.
Figure 1.
The ABA content in litchi leaves detected by LC-MS under different content of melatonin; **** represents the significant difference at a p < 0.001 level.
3.2. Transcriptional Changes Induced by Melatonin and Cold Stress
In order to clearly define the differentially expressed genes in litchi seedlings treated with melatonin and cold stress, we carried out transcriptome sequencing of these four groups (CK, MT, cold, and MTcold). There were three biological replicates for each treatment. More than 43 million reads and over 95% of Q30 were obtained from each sample (Table 1). At least 6.4 Gb (the maximum value is 8.5 Gb) of trimmed bases were acquired after filtering out unfeasible reads, and over 87.9% of the trimmed bases were totally mapped to the reference litchi genome [28]. Before proceeding to further research differentially expressed genes, the density distribution of the FPKM gene was analyzed (Figure 2A). The results showed that the FPKM of all groups was relatively homogeneous, and the median number ranged from 0.24 to 0.28. The accuracy of RNA-seq data was analyzed using PCA plots (Figure 2B) and Pearson’s correlation analysis (Figure 2C), which showed that the three biological replicates of each group clustered together. This indicated that the expression tendency of genes in each group was the same as that of relevant transcripts, and the data were reliable. Furthermore, to validate the RNA-seq results, a total of 35 genes were randomly selected and used for qRT-PCR analysis (Table S1). The results showed that a strong positive correlation (two-tailed test, R2 = 0.929) was obtained between RNA-seq and qRT-PCR, illustrating the accuracy of RNA-seq data (Figure 2D).
Table 1.
Summary of RNA-seq data statistics in four groups.
Figure 2.
Analysis of RNA data: (A) the density distribution of FPKM genes in different groups; (B) PCA plot analysis of different groups; (C) Pearson’s correlation analysis of groups; (D) 35 genes were selected to verify the accuracy of the data; the horizontal coordinate represents the RNA-seq data, and the vertical coordinate represents the qRT-PCR results.
3.3. Function and Pathway of Genes Using GO and KEGG
In order to comprehensively understand the function of DEGs (differentially expressed genes) in these groups, Gene Ontology function annotations were used. The results showed that the top 20 GOs were enriched in cellular components (CCs), molecular function (MF), and biological processes (BPs) (Figure 3). Sixteen BPs were enriched after MT treatment, mainly in response to stimulus and other biotic stresses. The number of genes in BP significantly decreased in MT after cold treatment. According to the screening standard of DEGs (Figure 4A–D), a total of 1845 (CK vs. MT) and 2745 (MT vs. MTcold) differentially expressed genes were identified (Figure 4C,D). In order to better screen out the DEGs, we refined the comparison groups (CK vs. MT/CK_vs._cold/MT_vs._MTcold and cold_vs._MTcold) and presented the differentially expressed genes through bar charts (Figure 4A) and Venn diagrams (Figure 4B). The Venn diagram showed in more detail the DEGs in four comparison groups, which is helpful for analyzing the correlations and differences between different conditions and found that 346 DEGs were detected in four groups (Figure 4B).
Figure 3.
GO enrichment of DEGs in different groups.
Figure 4.
Statistics of differentially expressed genes: (A) different expressed genes in different groups; (B) petal map of different expressed genes; (C) volcano plot of different expressed genes in CK vs. MT group; (D) volcano plot of different expressed genes in MT vs. MTcold group.
Furthermore, the KEGG database was used to examine in which pathways the DEGs were enriched. The results showed that the main pathways under MT treatments were “plant–pathogen interaction”, “phenylpropanoid biosynthesis”, and “MAPK signaling pathway”. Genes related to “plant hormone signal transduction” and “starch and sucrose metabolism” were specifically enriched when the MT group was treated with cold (Figure 5).
Figure 5.
KEGG analysis of different expressed genes in group CK vs. MT and cold vs. MTcold.
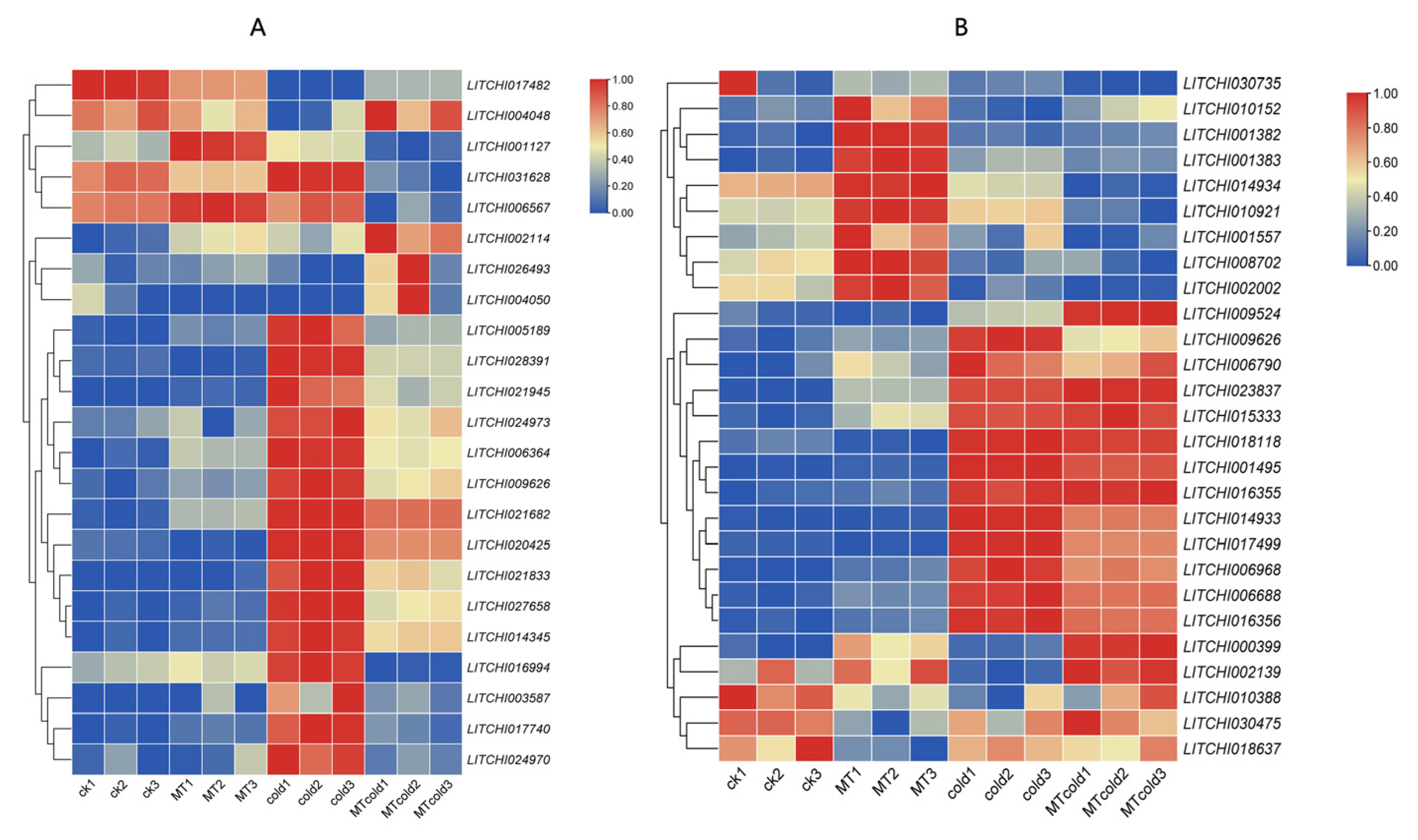
3.4. Differentially Expressed Genes Related to Plant Hormones and MAPK Pathway
When exposed to abiotic stress, plant hormones play a crucial role and give rise to a series of responses through the MAPK pathway. Based on the gene expression data and KEGG analysis, 27 genes associated with plant hormone signal transduction and 23 genes associated with the MAPK signaling pathway were identified in the MT and MTcold groups (Figure 6A,B). Genes such as LITCHI002002, LITCHI010152, and LITCHI014934, which participate in the AUX pathway, were upregulated in the MT treatment. Also, genes LITCHI010388 (ABSCISIC ACID-INSENSITIVE 5-like protein 2) and LITCHI006790 (Serine/threonine-protein kinase SAPK10), which are important genes in the abscisic acid pathway, were upregulated in the MTcold group. This indicates that MT could induce a stronger response in plant hormones, especially under cold stress.
Figure 6.
Gene expression in different pathways: different expression genes in plant hormones pathway (A) and MAPK pathway (B).
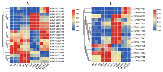
3.5. Differentially Expressed Genes Related to Starch and Alpha-Linolenic Acid Metabolism
Starch and sucrose metabolism is important in plant growth and development. Approximately 18 and 58 differentially expressed genes (DEGs) belonging to starch metabolism were found in the MT group and the MTcold group, respectively (Figure 7A,B). The results showed that the gene expression of LITCHI010992 and LITCHI010993 was higher in the MT group compared with the control. This indicates that MT could change gene expression and have a function in the starch pathway.
Figure 7.
Gene expression in different pathways: different expression genes in starch pathway (A) and alpha-linolenic acid pathway (B).
We found that genes such as LITCHI024087 and LITCHI003095 involved in the alpha-linolenic acid pathway were enriched in the MT treatment in cold-stressed litchi seedlings. The gene expression of LITCHI024086 and LITCHI024085 was upregulated in the MT group. This suggests that genes related to alpha-linolenic acid metabolism exhibit increased diversity in the MT and MTcold groups.
4. Discussion
Cold stress is one of the environmental factors that severely influences the growth, development, and geographic distribution of plants [32]. Melatonin is a pleiotropic molecule and functions in a variety of processes integral to plant growth and development, in addition to numerous biotic and abiotic stress responses [32,33]. In this study, we determined the application concentration of melatonin in litchi seedlings by measuring the content of abscisic acid (ABA). Then, we analyzed the gene expression of litchi seedlings treated with exogenous melatonin at the transcriptional level under normal and cold stress conditions. The expression of genes involved in the ABA, JA and SA pathways had changed; these may increase the tolerance to low temperature after being treated with exogenous melatonin. These findings are useful for understanding the role of melatonin in litchi seedlings and its function under cold stress.
4.1. Melatonin Induces Plant Hormone Changes in Normal and Cold Stress Conditions
Melatonin exhibits a dose–effect relationship, and the optimal concentration for inducing responses varies among different crops. Melatonin promotes the ripening of grapes with a 100 μM concentration, which induces the highest ABA content [34]. The accelerated ripening of strawberry fruits in response to the injection of 1000 μM of melatonin was accompanied by a higher endogenous content of ABA [35]. In total, 100 μM of melatonin caused a significant increase (23.3%) in photosynthesis rate, while other concentrations of melatonin had no effect on photosynthesis rate in tea leaves [36]. ABA is directly related to the cold tolerance of plants; the genes LITCHI010388 and LITCHI006790 were upregulated in the MTcold group, indicating that spraying melanin could enhance the expression of ABA signaling genes, increase ABA content, and enhance the ability of tolerance to low temperature. In this study, we found that the ABA content in litchi seedlings was highest after treatment with 100 μM of melatonin. We also found that the expression of genes involved in the JA and SA pathways was affected in normal and cold stress conditions, indicating that the exogenous addition of melatonin could alter plant hormone changes and affect the biological processes of litchi seedlings.
4.2. Analysis of the MAPK Pathway in Melatonin Treatment Under Cold Stress
Mitogen-activated protein kinase (MAPK) is a highly conserved signaling cascade found in eukaryotic organisms, including plants and animals. The MAPK pathway plays a crucial role in regulating signal transduction in response to a series of external signals, such as cold, drought, pathogens, and development [37]. For example, the number of DEGs involved in the MAPK signaling pathway was significantly affected by exogenous MT treatment under stress in maize [38]. Under salt stress, the expression of MAPK genes was significantly upregulated in plums with exogenous MT treatment [39]. The expressions of genes MPK16, MPK4, MPK3, and MPK6 were upregulated in watermelon after melatonin treatment in cold conditions [40]. In our study, we found that under the treatment of exogenous melatonin, the expression levels of 18 genes changed significantly in the MAPK pathway; further, under cold stress, the expression of 54 genes in the MAPK pathway changed. Among them, genes encoded MPK3, MPK6, and MEKK1 were upregulated, demonstrating that these genes are positively correlated with MT-regulated cold stress tolerance in litchi seedlings.
4.3. Analysis of Carbohydrate Metabolism in Melatonin Treatment Under Cold Stress
Carbohydrate metabolism plays an important role in the complex regulatory networks of signal transduction, energy storage, and plant hormones in plant growth and development [41]. Melatonin could regulate the expression of genes in carbohydrate metabolism and activate the activities of related enzymes, and then improve the tolerance of plants to abiotic stress [42].
Sugar metabolism and amino acid metabolism as an early response to cold stress could help improve the cold tolerance in Argyranthemum frutescens [43], tea [44], and grape [45]. In addition, chitinase genes responsive to cold encode antifreeze proteins which enhance the tolerance to cold stress [46], and the N-Acetyl-D-glucosamine produced by chitinase enzyme catalysis has improved cold tolerance in plants [47]. In this study, a gene (LITCHI002110) encoding chitinase was upregulated after melatonin treatment and cold treatment, activated the downstream, and promoted the synthesis of N-Acetyl-D-glucosamine, which may indicate that MT addition alleviated cold stress by increasing the content of N-Acetyl-D-glucosamine.
Starch is the most widespread carbohydrate in most plants. It not only acts as an energy storage compound but it or its degradation products have a function in the stress response. The amylases play an important role in the regulation of starch degradation [48]. β-amylase (EC 3.2.1.2, BAM) genes which are correlated with the plant stress response to temperature could induce maltose accumulation and regulate diurnal starch breakdown in guard cells by accelerating stomatal opening. Combined with promoter sequence analysis, the expression of BAM genes is mediated by the ABA signaling pathway [49]. In this study, LITCHI015174 (LcBAM1) was upregulated in MT and cold stress. Moreover, the gene expression in the ABA signal pathway was significantly changed and led to ABA content change, indicating that amylases have a function in litchi treated with MT under cold stress conditions.
5. Conclusions
In this study, we confirmed the content of melatonin at 100 μM based on the ABA content in litchi seedlings. And a total of 4590 differential genes were obtained through transcriptome analysis. Genes involved in the MAPK pathway, plant hormone pathway, and carbohydrate metabolism pathway were enriched in melatonin treatment under cold stress. Melatonin could induce gene expression change in the ABA, JA, and SA pathways, combined with sugar and starch metabolism, thereby enhancing litchi seedling tolerance to low temperatures, which suggested that melatonin could act as a potential anti-cold protective agent in litchi seedlings suffering from cold stress in the post-spring season.
Supplementary Materials
The following supporting information can be downloaded at: https://www.mdpi.com/article/10.3390/agronomy15020505/s1, Table S1: Primers pairs used in this study; Table S2: DEGs list in all treatments.
Author Contributions
Formal analysis: F.S. and Q.Y.; funding acquisition: F.S.; investigation: Y.J. and H.L.; writing—original draft: F.S. and Y.W.; writing—review and editing: F.S., Q.Y. and H.L. All authors have read and agreed to the published version of the manuscript.
Funding
This research was supported by the Guangzhou Science and technology planning project (2023A04J0137).
Data Availability Statement
Transcriptome raw data in this study have been uploaded to the National Center for Biotechnology Information Sequence Read Archive (SRA) database (https://www.ncbi.nlm.nih.gov/sra; accession no. PRJNA1185887 data, accessed on 18 April 2026).
Conflicts of Interest
The authors declare no conflicts of interest.
References
- Dubbels, R.; Reiter, R.J.; Klenke, E.; Goebel, A.; Schnakenberg, E.; Ehlers, C.; Schiwara, H.W.; Schloot, W. Melatonin in edible plants identified by radioimmunoassay and by high performance liquid chromatography-mass spectrometry. J. Pineal Res. 1995, 18, 28–31. [Google Scholar] [CrossRef]
- Hattori, A.; Migitaka, H.; Iigo, M.; Itoh, M.T.; Yamamoto, K.; Ohtani-Kaneko, R.; Hara, M.; Suzuki, T.; Reiter, R.J. Identification of melatonin in plants and its effects on plasma melatonin levels and binding to melatonin receptors in vertebrates. Biochem. Mol. Biol. Int. 1995, 35, 627–634. [Google Scholar]
- Qari, S.H.; Hassan, M.U.; Chattha, M.U.; Mahmood, A.; Naqve, M.; Nawaz, M.; Barbanti, L.; Alahdal, M.A.; Aljabri, M. Melatonin induced cold tolerance in plants: Physiological and molecular responses. Front. Plant Sci. 2022, 13, 843071. [Google Scholar] [CrossRef] [PubMed]
- Arnao, M.B.; Hernández-Ruiz, J. Melatonin: A new plant hormone and/or a plant master regulator? Trends Plant Sci. 2019, 24, 38–48. [Google Scholar] [CrossRef] [PubMed]
- Kołodziejczyk, I.; Kaźmierczak, A.; Posmyk, M.M. Melatonin application modifies antioxidant defense and induces endoreplication in maize seeds exposed to chilling stress. Int. J. Mol. Sci. 2021, 22, 8628. [Google Scholar] [CrossRef]
- Erdal, S. Melatonin promotes plant growth by maintaining integration and coordination between carbon and nitrogen metabolisms. Plant Cell Rep. 2019, 38, 1001–1012. [Google Scholar] [CrossRef] [PubMed]
- Arnao, M.B.; Hernández-Ruiz, J.; Cano, A.; Reiter, R.J. Melatonin and carbohydrate metabolism in plant cells. Plants 2021, 10, 1917. [Google Scholar] [CrossRef]
- Shi, H.; Chen, Y.; Tan, D.X.; Reiter, R.J.; Chan, Z.; He, C. Melatonin induces nitric oxide and the potential mechanisms relate to innate immunity against bacterial pathogen infection in Arabidopsis. J. Pineal Res. 2015, 59, 102–108. [Google Scholar] [CrossRef]
- Chen, H.; Lin, H.; Jiang, X.; Lin, M.; Fan, Z. Amelioration of chilling injury and enhancement of quality maintenance in cold-stored guava fruit by melatonin treatment. Food Chem. X 2022, 14, 100297. [Google Scholar] [CrossRef] [PubMed]
- Russel, R.; Dun-Xian, T.; Zhou, Z.; Maria, C.; Lorena, F.B.; Annia, G. Phytomelatonin: Assisting plants to survive and thrive. Molecules 2015, 20, 7396–7437. [Google Scholar] [CrossRef]
- Ze, Y.; Gao, H.; Li, T.; Yang, B.; Jiang, Y. Insights into the roles of melatonin in maintaining quality and extending shelf life of postharvest fruits. Trends Food Sci. Technol. 2021, 109, 569–578. [Google Scholar] [CrossRef]
- Xie, J.; Qin, Z.; Pan, J.; Li, J.; Li, X.; Khoo, H.E.; Dong, X. Melatonin treatment improves postharvest quality and regulates reactive oxygen species metabolism in “Feizixiao” litchi based on principal component analysis. Front. Plant Sci. 2022, 13, 965345. [Google Scholar] [CrossRef] [PubMed]
- Zhang, Z.; Wang, T.; Liu, G.; Hu, M.; Yun, Z.; Duan, X.; Cai, K.; Jiang, G. Inhibition of downy blight and enhancement of resistance in litchi fruit by postharvest application of melatonin. Food Chem. 2021, 347, 129009. [Google Scholar] [CrossRef] [PubMed]
- Zhang, H.N.; Wei, Y.Z.; Shen, J.Y.; Lai, B.; Huang, X.M.; Ding, F.; Su, Z.X.; Chen, H.B. Transcriptomic analysis of floral initiation in litchi (Litchi chinensis Sonn.) based on de novo RNA sequencing. Plant Cell Rep. 2014, 33, 1723–1735. [Google Scholar] [CrossRef]
- Ding, F.; Zhang, S.; Chen, H.; Su, Z.; Zhang, R.; Xiao, Q.-S.; Li, H. Promoter difference of LcFT1 is a leading cause of natural variation of flowering timing in different litchi cultivars (Litchi chinensis Sonn.). Plant Sci. Int. J. Exp. Plant Biol. 2015, 241, 128–137. [Google Scholar] [CrossRef]
- Aazami, M.A.; Asghari-Aruq, M.; Hassanpouraghdam, M.B.; Ercisli, S.; Baron, M.; Sochor, J. Low temperature stress mediates the antioxidants pool and chlorophyll fluorescence in Vitis vinifera L. cultivars. Plants 2021, 10, 1877. [Google Scholar] [CrossRef]
- Beck, E.H.; Heim, R.; Hansen, J. Plant resistance to cold stress: Mechanisms and environmental signals triggering frost hardening and dehardening. J. Biosci. 2004, 29, 449–459. [Google Scholar] [CrossRef] [PubMed]
- Miura, K.; Furumoto, T. Cold signaling and cold response in plants. Int. J. Mol. Sci. 2013, 14, 5312–5337. [Google Scholar] [CrossRef]
- Lado, J.; Rodrigo, M.J.; Lopez-Climent, M.; Gomez-Cadenas, A.; Zacarias, L. Implication of the antioxidant system in chilling injury tolerance in the red peel of grapefruit. Postharvest Biol. Technol. 2016, 111, 214–223. [Google Scholar] [CrossRef]
- Aghdam, M.S.; Luo, Z.; Jannatizadeh, A.; Sheikh-Assadi, M.; Sharafi, Y.; Farmani, B.; Fard, J.R.; Razavi, F. Employing exogenous melatonin applying confers chilling tolerance in tomato fruits by upregulating ZAT2/6/12 giving rise to promoting endogenous polyamines, proline, and nitric oxide accumulation by triggering arginine pathway activity. Food Chem. 2019, 275, 549–556. [Google Scholar] [CrossRef] [PubMed]
- Dey, S.; Biswas, A.; Huang, S.; Li, D.; Liu, L.; Deng, Y.; Xiao, A.; Birhanie, Z.M.; Zhang, J.; Li, J.; et al. Low temperature effect on different varieties of Corchorus capsularis and Corchorus olitorius at seedling stage. Agronomy 2021, 11, 2547. [Google Scholar] [CrossRef]
- Shinozaki, K. Molecular responses to dehydration and low temperature: Differences and cross-talk between two stress signaling pathways. Curr. Opin. Plant Biol. 2000, 3, 217–223. [Google Scholar] [CrossRef] [PubMed]
- Liu, J.; Wu, H.; Wang, B.; Zhang, Y.; Wang, J.; Cheng, C.; Huang, Y. Exogenous Melatonin enhances cold resistance by improving antioxidant defense and cold-responsive genes expression in banana. Horticulturae 2022, 8, 260. [Google Scholar] [CrossRef]
- Yang, N.; Han, M.-H.; Teng, R.-M.; Yang, Y.-Z.; Wang, Y.-H.; Xiong, A.-S.; Zhuang, J. Exogenous melatonin enhances photosynthetic capacity and related gene expression in a dose-dependent manner in the tea plant (Camellia sinensis (L.) Kuntze). Int. J. Mol. Sci. 2022, 23, 6694. [Google Scholar] [CrossRef] [PubMed]
- Szafrańska, K.; Glińska, S.A.; Janas, K.M. Changes in the nature of phenolic deposits after re-warming as a result of melatonin pre-sowing treatment of Vigna radiata seeds. J. Plant Physiol. 2012, 169, 34–40. [Google Scholar] [CrossRef]
- Zhang, Y.; Tang, H.; Lei, D.; Zhao, B.; Zhou, X.; Yao, W.; Fan, J.; Lin, Y.; Chen, Q.; Wang, Y.; et al. Exogenous melatonin maintains postharvest quality in kiwiberry fruit by regulating sugar metabolism during cold storage. LWT 2023, 174, 114385. [Google Scholar] [CrossRef]
- Hayat, F.; Sun, Z.; Ni, Z.; Iqbal, S.; Xu, W.; Gao, Z.; Qiao, Y.; Tufail, M.A.; Jahan, M.S.; Khan, U.; et al. Exogenous melatonin improves cold tolerance of strawberry (Fragaria × ananassa Duch.) through modulation of DREB/CBF-COR pathway and antioxidant defense system. Horticulturae 2022, 8, 194. [Google Scholar] [CrossRef]
- Hu, G.; Feng, J.; Xiang, X.; Wang, J.; Salojärvi, J.; Liu, C.; Wu, Z.; Zhang, J.; Liang, X.; Jiang, Z.; et al. Two divergent haplotypes from a highly heterozygous lychee genome suggest independent domestication events for early and late-maturing cultivars. Nat. Genet. 2022, 54, 73–83. [Google Scholar] [CrossRef] [PubMed]
- Benjamini, Y.; Hochberg, Y. Controlling the False Discovery Rate: A practical and powerful approach to multiple testing. J. R. Stat. Society. Ser. B Methodol. 1995, 57, 289–300. [Google Scholar] [CrossRef]
- Ogata, H.; Goto, S.; Sato, K.; Fujibuchi, W.; Kanehisa, M. KEGG: Kyoto encyclopedia of genes and genomes. Nucleic Acids Res. 1999, 27, 29–34. [Google Scholar] [CrossRef] [PubMed]
- Livak, K.J.; Schmittgen, T.D. Analysis of relative gene expression data using real-time quantitative PCR and the 2−ΔΔCT method. Methods 2001, 25, 402–408. [Google Scholar] [CrossRef] [PubMed]
- Sun, C.; Liu, L.; Wang, L.; Li, B.; Jin, C.; Lin, X. Melatonin: A master regulator of plant development and stress responses. J. Integr. Plant Biol. 2021, 63, 126–145. [Google Scholar] [CrossRef] [PubMed]
- Back, K. Melatonin metabolism, signaling and possible roles in plants. Plant J. 2021, 105, 376–391. [Google Scholar] [CrossRef]
- Xu, L.; Yue, Q.; Xiang, G.; Bian, F.E.; Yao, Y. Melatonin promotes ripening of grape berry via increasing the levels of ABA, H2O2, and particularly ethylene. Hortic. Res. 2018, 5, 41. [Google Scholar] [CrossRef] [PubMed]
- Mansouri, S.; Sarikhani, H.; Sayyari, M.; Aghdam, M.S. Melatonin accelerates strawberry fruit ripening by triggering GAMYB gene expression and promoting ABA accumulation. Sci. Hortic. 2021, 281, 109919. [Google Scholar] [CrossRef]
- Li, X.; Wei, J.P.; Scott, E.R.; Liu, J.W.; Guo, S. Exogenous melatonin alleviates cold stress by promoting antioxidant defense and redox homeostasis in Camellia sinensis L. Molecules 2018, 23, 165. [Google Scholar] [CrossRef]
- Bajwa, V.S.; Shukla, M.R.; Sherif, S.M.; Murch, S.J.; Saxena, P.K. Role of melatonin in alleviating cold stress in Arabidopsis thaliana. J. Pineal Res. 2014, 56, 238–245. [Google Scholar] [CrossRef] [PubMed]
- Zhao, C.; Yang, M.; Wu, X.; Wang, Y.; Zhang, R. Physiological and transcriptomic analyses of the effects of exogenous melatonin on drought tolerance in maize (Zea mays L.). Plant Physiol. Biochem. 2021, 168, 128–142. [Google Scholar] [CrossRef]
- Wang, X.; Song, Z.; Ti, Y.; Liu, Y.; Li, Q. Physiological response and transcriptome analysis of Prunus mume to early salt stress. J. Plant Biochem. Biotechnol. 2021, 31, 330–342. [Google Scholar] [CrossRef]
- Li, H.; Chang, J.; Zheng, J.; Dong, Y.; Liu, Q.; Yang, X.; Wei, C.; Zhang, Y.; Ma, J.; Zhang, X. Local melatonin application induces cold tolerance in distant organs of Citrullus lanatus L. via long distance transport. Sci. Rep. 2017, 7, 40858. [Google Scholar] [CrossRef] [PubMed]
- Bolouri-Moghaddam, M.R.; Roy, K.L.; Xiang, L.; Rolland, F.; Ende, W.V.D. Sugar signalling and antioxidant network connections in plant cells. Febs J. 2010, 277, 2022–2037. [Google Scholar] [CrossRef]
- Arnao, M.B.; Hernández-Ruiz, J. Functions of melatonin in plants: A review. J. Pineal Res. 2015, 59, 133–150. [Google Scholar] [CrossRef] [PubMed]
- Xu, H.; Li, J.; Wang, L.; Li, X.; Liu, Y.; Wang, X.; Gao, T.; Ma, Y. Integrated transcriptomic and metabolomics analysis reveals abscisic acid signal transduction and sugar metabolism pathways as defense responses to cold stress in Argyranthemum frutescens. Environ. Exp. Bot. 2023, 205, 105115. [Google Scholar] [CrossRef]
- Cheng, Y.; Ban, Q.; Mao, J.; Lin, M.; Zhu, X.; Xia, Y.; Cao, X.; Zhang, X.; Li, Y. Integrated Metabolomic and Transcriptomic Analysis Reveals That Amino Acid Biosynthesis May Determine Differences in Cold-Tolerant and Cold-Sensitive Tea Cultivars. Int. J. Mol. Sci. 2023, 24, 1907. [Google Scholar] [CrossRef] [PubMed]
- Liang, G.; Ma, Z.; Lu, S.; Ma, W.; Feng, L.; Mao, J.; Chen, B. Temperature-phase transcriptomics reveals that hormones and sugars in the phloem of grape participate in tolerance during cold acclimation. Plant Cell Rep. 2022, 41, 1357–1373. [Google Scholar] [CrossRef] [PubMed]
- Yeh, S.; Moffatt, B.A.; Griffith, M.; Xiong, F.; Lajoie, G. Chitinase genes responsive to cold encode antifreeze proteins in winter cereals. Plant Physiol. 2000, 124, 1251–1263. [Google Scholar] [CrossRef]
- Chen, Y.-H.; Cheng, W.-H. Hexosamine biosynthesis and related pathways, protein N-glycosylation and O-GlcNAcylation: Their interconnection and role in plants. Front. Plant Sci. 2024, 15, 1349064. [Google Scholar] [CrossRef] [PubMed]
- Yue, C.; Cao, H.; Lin, H.; Hu, J.; Ye, Y.; Li, J.; Hao, Z.; Hao, X.; Sun, Y.; Yang, Y.; et al. Expression patterns of alpha-amylase and beta-amylase genes provide insights into the molecular mechanisms underlying the responses of tea plants (Camellia sinensis) to stress and postharvest processing treatments. Planta 2019, 250, 281–298. [Google Scholar] [CrossRef]
- Thalmann, M.; Pazmino, D.; Seung, D.; Horrer, D.; Nigro, A.; Meier, T.; Kölling, K.; Pfeifhofer, H.W.; Zeeman, S.C.; Santelia, D. Regulation of Leaf Starch Degradation by Abscisic Acid Is Important for Osmotic Stress Tolerance in Plants. Plant Cell 2016, 28, 1860. [Google Scholar] [CrossRef]
Disclaimer/Publisher’s Note: The statements, opinions and data contained in all publications are solely those of the individual author(s) and contributor(s) and not of MDPI and/or the editor(s). MDPI and/or the editor(s) disclaim responsibility for any injury to people or property resulting from any ideas, methods, instructions or products referred to in the content. |
© 2025 by the authors. Licensee MDPI, Basel, Switzerland. This article is an open access article distributed under the terms and conditions of the Creative Commons Attribution (CC BY) license (https://creativecommons.org/licenses/by/4.0/).






