Mining Candidate Genes for Kernel-Related Traits and General Combining Ability in Maize Based on Multi-Locus Genome-Wide Association Studies
Abstract
1. Introduction
2. Materials and Methods
2.1. Genetic Population Development
2.2. The Experimental Design and Phenotypic Data Collection
2.3. Phenotypic Data Analysis
2.4. Genotyping Data
2.5. Genome-Wide Association Study
2.6. Haplotype Analysis
2.7. Candidate Gene Mining
3. Results
3.1. The Performance of Kernel-Related Traits and GCA Across Environments
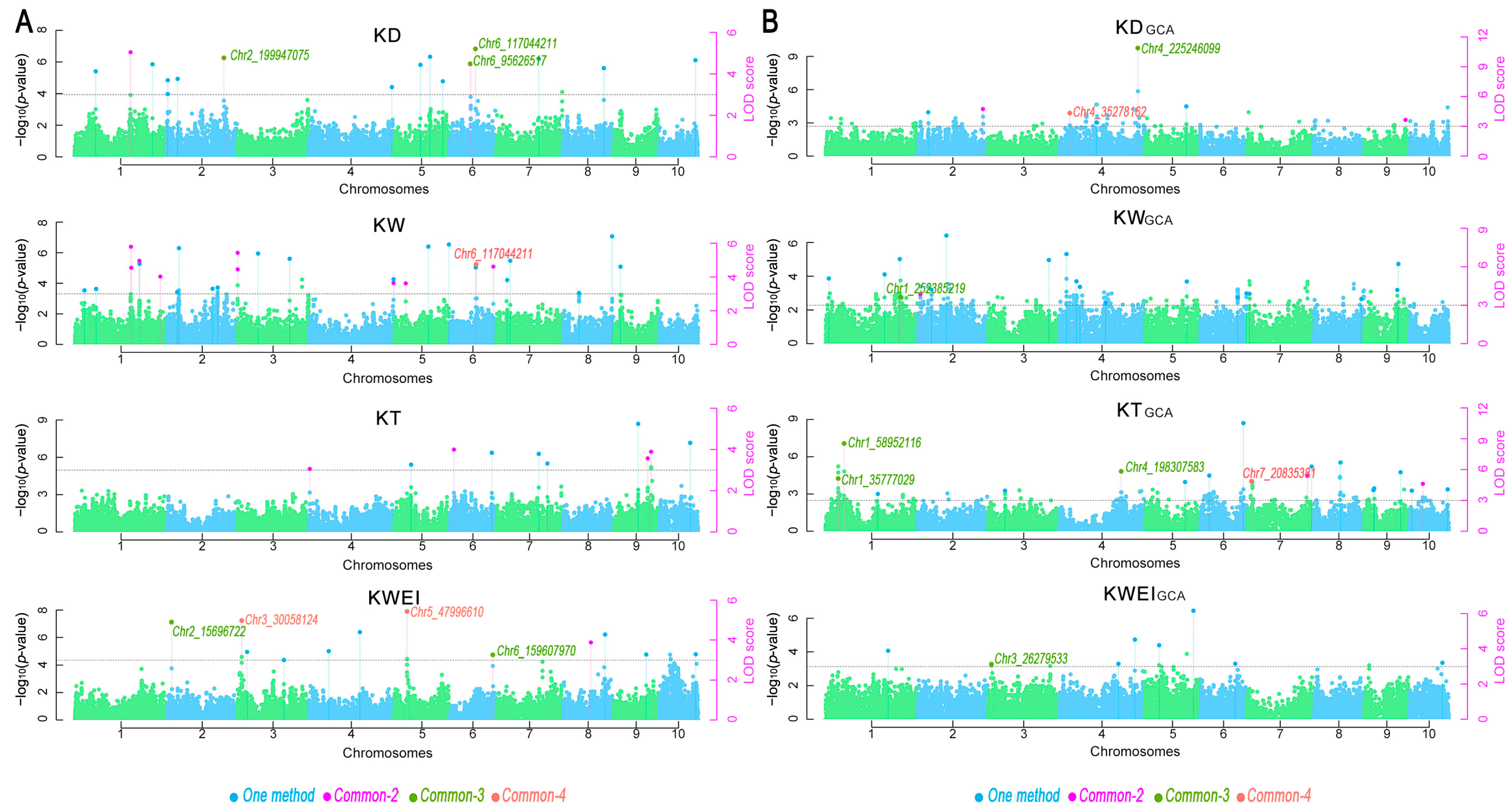
3.2. Result of SNPs Associated with Kernel-Related Traits and GCA Using the Multi-Locus GWAS
3.3. Allelic Variation Effects
3.4. Candidate Gene Mining
4. Discussion
4.1. Combining Ability Shared the Different Genetic Basis with the Kernel-Related Traits Per Se
4.2. Comparison of Results in the Present Study with Previously Reported QTLs
4.3. Comparison of the Detection Effectiveness of Different GWAS Methods
4.4. Candidate Genes Analysis
5. Conclusions
Supplementary Materials
Author Contributions
Funding
Data Availability Statement
Conflicts of Interest
References
- Liu, M.; Tan, X.L.; Yang, Y.; Liu, P.; Zhang, X.X.; Zhang, Y.C.; Wang, L.; Hu, Y.; Ma, L.L.; Li, Z.L.; et al. Analysis of the genetic architecture of maize kernel size traits by combined linkage and association mapping. Plant Biotechnol. J. 2020, 18, 207–221. [Google Scholar] [CrossRef]
- Li, Y.X.; Wang, Y.; Shi, Y.S.; Song, Y.C.; Wang, T.Y.; Li, Y. Correlation analysis and QTL mapping for traits of kernel structure and yield components in maize. Sci. Agric. Sin. 2009, 42, 408–418. [Google Scholar]
- Zhu, X.M.; Shao, X.Y.; Pei, Y.H.; Guo, X.M.; Li, J.; Song, X.Y.; Zhao, M.A. Genetic Diversity and Genome-Wide Association Study of Major Ear Quantitative Traits Using High-Density SNPs in Maize. Front. Plant Sci. 2018, 9, 966. [Google Scholar] [CrossRef] [PubMed]
- Li, X.; Zhou, Z.; Ding, J.; Wu, Y.; Zhou, B.; Wang, R.; Ma, J.; Wang, S.; Zhang, X.; Xia, Z.; et al. Combined Linkage and Association Mapping Reveals QTL and Candidate Genes for Plant and Ear Height in Maize. Front. Plant Sci. 2016, 7, 833. [Google Scholar] [CrossRef]
- Peng, B.; Li, Y.X.; Wang, Y.; Liu, C.; Liu, Z.Z.; Tan, W.W.; Zhang, Y.; Wang, D.; Shi, Y.S.; Sun, B.C.; et al. QTL analysis for yield components and kernel-related traits in maize across multi-environments. Theor. Appl. Genet. 2011, 122, 1305–1320. [Google Scholar] [CrossRef]
- Yang, C.; Zhang, L.; Jia, A.M.; Rong, T.Z. Identification of QTL for maize grain yield and kernel-related traits. J. Genet. 2016, 95, 239–247. [Google Scholar] [CrossRef]
- Xiao, Y.J.; Jiang, S.Q.; Cheng, Q.; Wang, X.Q.; Yan, J.; Zhang, R.Y.; Qiao, F.; Ma, C.; Luo, J.Y.; Li, W.Q.; et al. The genetic mechanism of heterosis utilization in maize improvement. Genome Biol. 2021, 22, 148. [Google Scholar] [CrossRef]
- Tollenaar, M. Genetic Improvement in Grain Yield of Commercial Maize Hybrids Grown in Ontario from 1959 to 1988. Crop Sci. 1989, 29, 1365–1371. [Google Scholar] [CrossRef]
- Wang, H.; He, Y.; Wang, S.C. QTL mapping of general combining abilities of four traits in maize using a high-density genetic map. J. Integr. Agric. 2017, 16, 1700–1707. [Google Scholar] [CrossRef]
- Wang, X.; Zhang, Z.L.; Xu, Y.; Li, P.C.; Zhang, X.C.; Xu, C.W. Using genomic data to improve the estimation of general combining ability based on sparse partial diallel cross designs in maize. Crop J. 2020, 8, 819–829. [Google Scholar] [CrossRef]
- Xiang, C.; Zhang, H.J.; Wang, H.; Wang, J.; Wang, W.S.; Xia, J.F.; Gao, Y.M.; Ye, G.Y. Dissection of combining ability for yield and related traits using introgression lines in the background of a key restorer line in rice (Oryza sativa L.). Field Crops Res. 2016, 193, 154–163. [Google Scholar] [CrossRef]
- Huang, J.; Qi, H.H.; Feng, X.M.; Huang, Y.Q.; Zhu, L.Y.; Yue, B. General combining ability of most yield-related traits had a genetic basis different from their corresponding traits per se in a set of maize introgression lines. Genetica 2013, 141, 453–461. [Google Scholar] [CrossRef]
- Zhou, Z.Q.; Zhang, C.S.; Lu, X.H.; Wang, L.W.; Hao, Z.F.; Li, M.S.; Zhang, D.G.; Yong, H.J.; Zhu, H.Y.; Weng, J.F.; et al. Dissecting the Genetic Basis Underlying Combining Ability of Plant Height Related Traits in Maize. Front. Plant Sci. 2018, 9, 1117. [Google Scholar] [CrossRef]
- Sun, G.Y.; Zhang, X.H.; Duan, H.Y.; Gao, J.H.; Li, N.; Su, P.P.; Xie, H.L.; Li, W.H.; Fu, Z.Y.; Huang, Y.B.; et al. Dissection of the genetic architecture of peduncle vascular bundle-related traits in maize by a genome-wide association study. Plant Biotechnol. J. 2022, 20, 1042–1053. [Google Scholar] [CrossRef]
- Tian, F.; Bradbury, P.J.; Brown, P.J.; Hung, H.; Sun, Q.; Flint-Garcia, S.; Rocheford, T.R.; McMullen, M.D.; Holland, J.B.; Buckler, E.S. Genome-wide association study of leaf architecture in the maize nested association mapping population. Nat. Genet. 2011, 43, 159–162. [Google Scholar] [CrossRef]
- Wu, X.; Li, Y.X.; Shi, Y.S.; Song, Y.C.; Zhang, D.F.; Li, C.H.; Buckler, E.S.; Li, Y.; Zhang, Z.W.; Wang, T.Y. Joint-linkage mapping and GWAS reveal extensive genetic loci that regulate male inflorescence size in maize. Plant Biotechnol. J. 2016, 14, 1551–1562. [Google Scholar] [CrossRef]
- Hindu, V.; Palacios-Rojas, N.; Babu, R.; Suwarno, W.B.; Rashid, Z.; Usha, R.; Saykhedkar, G.R.; Nair, S.K. Identification and validation of genomic regions influencing kernel zinc and iron in maize. Theor. Appl. Genet. 2018, 131, 1443–1457. [Google Scholar] [CrossRef]
- Zhao, X.W.; Luo, L.X.; Cao, Y.H.; Liu, Y.J.; Li, Y.H.; Wu, W.M.; Lan, Y.Z.; Jiang, Y.W.; Gao, S.B.; Zhang, Z.M.; et al. Genome-wide association analysis and QTL mapping reveal the genetic control of cadmium accumulation in maize leaf. BMC Genom. 2018, 19, 91. [Google Scholar] [CrossRef] [PubMed]
- Lin, K.; Zhang, X.H.; Sun, G.Y.; Yan, P.S.; Guo, H.P.; Chen, S.Y.; Xue, Y.D.; Guo, Z.Y.; Xie, H.L.; Tang, J.H.; et al. Genome-wide association studies of plant type traits in maize. Sci. Agric. Sin. 2018, 51, 821–834. [Google Scholar]
- Dong, H.L.; Zhuang, Z.L.; Bian, J.W.; Tang, R.; Ren, Z.P.; Peng, Y.L. Candidate Gene for Kernel-Related Traits in Maize Revealed by a Combination of GWAS and Meta-QTL Analyses. Plants 2025, 14, 959. [Google Scholar] [CrossRef] [PubMed]
- Zhang, J.; Feng, J.Y.; Ni, Y.L.; Wen, Y.J.; Niu, Y.; Tamba, C.L.; Yue, C.; Song, Q.; Zhang, Y.M. pLARmEB: Integration of least angle regression with empirical Bayes for multilocus genome-wide association studies. Heredity 2017, 118, 517–524. [Google Scholar] [CrossRef] [PubMed]
- Tamba, C.L.; Ni, Y.L.; Zhang, Y.M. Iterative sure independence screening EM-Bayesian LASSO algorithm for multi-locus genome-wide association studies. PLOS Comput. Biol. 2017, 13, e1005357. [Google Scholar] [CrossRef] [PubMed]
- Wen, Y.J.; Zhang, H.W.; Ni, Y.L.; Huang, B.; Zhang, J.; Feng, J.Y.; Wang, S.B.; Dunwell, J.M.; Zhang, Y.M.; Wu, R.L. Methodological implementation of mixed linear models in multi-locus genome-wide association studies. Brief. Bioinform. 2018, 19, 700–712. [Google Scholar] [CrossRef] [PubMed]
- Tamba, C.L.; Zhang, Y.M. A fast mrMLM algorithm for multi-locus genome-wide association studies. bioRxiv 2018, 341784. [Google Scholar] [CrossRef]
- Ren, W.L.; Wen, Y.J.; Dunwell, J.M.; Zhang, Y.M. pKWmEB: Integration of Kruskal–Wallis test with empirical Bayes under polygenic background control for multi-locus genome-wide association study. Heredity 2018, 120, 208–218. [Google Scholar] [CrossRef]
- Wang, S.B.; Feng, J.Y.; Ren, W.L.; Huang, B.; Zhou, L.; Wen, Y.J.; Jin, Z.; Dunwell, J.M.; Xu, S.Z.; Zhang, Y.M. Improving power and accuracy of genome-wide association studies via a multi-locus mixed linear model methodology. Sci. Rep. 2016, 6, 19444. [Google Scholar] [CrossRef]
- Cui, Y.R.; Zhang, F.; Zhou, Y.L. The Application of Multi-Locus GWAS for the Detection of Salt-Tolerance Loci in Rice. Front. Plant Sci. 2018, 9, 1464. [Google Scholar] [CrossRef]
- Zhang, Y.M.; Jia, Z.Y.; Dunwell, J.M. Editorial: The Applications of New Multi-Locus GWAS Methodologies in the Genetic Dissection of Complex Traits. Front. Plant Sci. 2019, 10, 100. [Google Scholar] [CrossRef]
- Zhang, Y.L.; Liu, P.; Zhang, X.X.; Zheng, Q.; Chen, M.; Ge, F.; Li, Z.L.; Sun, W.T.; Guan, Z.R.; Liang, T.H.; et al. Multi-Locus Genome-Wide Association Study Reveals the Genetic Architecture of Stalk Lodging Resistance-Related Traits in Maize. Front. Plant Sci. 2018, 9, 611. [Google Scholar] [CrossRef]
- Xu, Y.; Yang, T.T.; Zhou, Y.; Yin, S.Y.; Li, P.C.; Liu, J.; Xu, S.H.; Yang, Z.F.; Xu, C.W. Genome-Wide Association Mapping of Starch Pasting Properties in Maize Using Single-Locus and Multi-Locus Models. Front. Plant Sci. 2018, 9, 1311. [Google Scholar] [CrossRef]
- Zheng, Y.X.; Hou, P.; Zhu, L.Y.; Song, W.B.; Liu, H.; Huang, Y.Q.; Wang, H.; Guo, J.J. Genome-Wide Association Study of Vascular Bundle-Related Traits in Maize Stalk. Front. Plant Sci. 2021, 12, 699486. [Google Scholar] [CrossRef]
- Ma, J.; Huang, L.; Yu, T.; Guo, G.J.; Zhu, W.H.; Liu, J.B. Multi-Locus Genome-Wide Association Study and Genomic Prediction for General Combining Ability of Maize Ear Diameter. Crops 2024, 1, 31–39. [Google Scholar]
- Qi, H.H.; Huang, J.; Zheng, Q.; Huang, Y.Q.; Shao, R.; Zhu, L.Y.; Zhang, Z.X.; Qiu, F.Z.; Zhou, G.C.; Zheng, Y.L.; et al. Identification of combining ability loci for five yield-related traits in maize using a set of testcrosses with introgression lines. Theor. Appl. Genet. 2013, 126, 369–377. [Google Scholar] [CrossRef]
- Knapp, S.J.; Stroup, W.W.; Ross, W.M. Exact Confidence Intervals for Heritability on a Progeny Mean Basis1. Crop Sci. 1985, 25, 192–194. [Google Scholar] [CrossRef]
- Murray, M.G.; Thompson, W.F. Rapid isolation of high molecular weight plant DNA. Nucleic Acids Res. 1980, 8, 4321–4326. [Google Scholar] [CrossRef] [PubMed]
- Elshire, R.J.; Glaubitz, J.C.; Sun, Q.; Poland, J.A.; Kawamoto, K.; Buckler, E.S.; Mitchell, S.E. A Robust, Simple Genotyping-by-Sequencing (GBS) Approach for High Diversity Species. PLoS ONE 2011, 6, e19379. [Google Scholar] [CrossRef] [PubMed]
- Chen, J.; Zeng, B.; Zhang, M.; Xie, S.J.; Wang, G.K.; Hauck, A.; Lai, J.S. Dynamic transcriptome landscape of maize embryo and endosperm development. Plant Physiol. 2014, 166, 252–264. [Google Scholar] [CrossRef]
- Qu, Z.; Li, L.Z.; Luo, J.Y.; Wang, P.; Yu, S.B.; Mou, T.M.; Zheng, X.F.; Hu, Z.L. QTL Mapping of Combining Ability and Heterosis of Agronomic Traits in Rice Backcross Recombinant Inbred Lines and Hybrid Crosses. PLoS ONE 2012, 7, e28463. [Google Scholar] [CrossRef]
- Lv, A.; Zhang, H.; Zhang, Z.X.; Tao, Y.S.; Yue, B.; Zheng, Y.L. Conversion of the Statistical Combining Ability into a Genetic Concept. J. Integr. Agric. 2012, 11, 43–52. [Google Scholar] [CrossRef]
- Gupta, P.K.; Rustgi, S.; Kumar, N. Genetic and molecular basis of grain size and grain number and its relevance to grain productivity in higher plants. Genome 2006, 49, 565–571. [Google Scholar] [CrossRef]
- Li, X.; Li, Y.X.; Chen, L.; Wu, X.; Qin, W.W.; Song, Y.C.; Zhang, D.F.; Wang, T.Y.; Li, Y.; Shi, Y.S. Fine mapping of qKW7, a major QTL for kernel weight and kernel width in maize, confirmed by the combined analytic approaches of linkage and association analysis. Euphytica 2016, 210, 221–232. [Google Scholar] [CrossRef]
- Zhang, Z.H.; Liu, Z.H.; Hu, Y.M.; Li, W.H.; Fu, Z.Y.; Ding, D.; Li, H.C.; Qiao, M.M.; Tang, J.H. QTL Analysis of Kernel-Related Traits in Maize Using an Immortalized F2 Population. PLoS ONE 2014, 9, e89645. [Google Scholar] [CrossRef]
- Chen, L.; Li, Y.X.; Li, C.H.; Wu, X.; Qin, W.W.; Li, X.; Jiao, F.C.; Zhang, X.J.; Zhang, D.F.; Shi, Y.S.; et al. Fine-mapping of qGW4.05, a major QTL for kernel weight and size in maize. BMC Plant Biol. 2016, 16, 81. [Google Scholar] [CrossRef]
- Li, Y.L.; Yang, M.L.; Dong, Y.B.; Wang, Q.L.; Zhou, Y.G.; Zhou, Q.; Shen, B.T.; Zhang, F.F.; Liang, X.J. Three main genetic regions for grain development revealed through QTL detection and meta-analysis in maize. Mol. Breed. 2012, 30, 195–211. [Google Scholar] [CrossRef]
- Alvarez Prado, S.; López, C.G.; Gambín, B.L.; Abertondo, V.J.; Borrás, L. Dissecting the genetic basis of physiological processes determining maize kernel weight using the IBM (B73 × Mo17) Syn4 population. Field Crops Res. 2013, 145, 33–43. [Google Scholar] [CrossRef]
- Peng, B.; Li, Y.X.; Wang, Y.; Liu, C.; Liu, Z.Z.; Zhang, Y.; Tan, W.W.; Wang, D.; Shi, Y.S.; Sun, B.C.; et al. Correlations and comparisons of quantitative trait loci with family per se and testcross performance for grain yield and related traits in maize. Theor. Appl. Genet. 2013, 126, 773–789. [Google Scholar] [CrossRef]
- Segura, V.; Vilhjálmsson, B.J.; Platt, A.; Korte, A.; Seren, Ü.; Long, Q.; Nordborg, M. An efficient multi-locus mixed-model approach for genome-wide association studies in structured populations. Nat. Genet. 2012, 44, 825–830. [Google Scholar] [CrossRef]
- Liu, X.L.; Huang, M.; Fan, B.; Buckler, E.S.; Zhang, Z.W. Iterative Usage of Fixed and Random Effect Models for Powerful and Efficient Genome-Wide Association Studies. PLoS Genet. 2016, 12, e1005767. [Google Scholar] [CrossRef]
- Sun, F.A.; Ding, L.; Feng, W.Q.; Cao, Y.; Lu, F.Z.; Yang, Q.Q.; Li, W.C.; Lu, Y.L.; Shabek, N.; Fu, F.L.; et al. Maize transcription factor ZmBES1/BZR1-5 positively regulates kernel size. J. Exp. Bot. 2021, 72, 1714–1726. [Google Scholar] [CrossRef]
- Bies-Etheve, N.; da Silva Conceicao, A.; Giraudat, J.; Koornneef, M.; Léon-Kloosterziel, K.; Valon, C.; Delseny, M. Importance of the B2 domain of the Arabidopsis ABI3 protein for Em and 2S albumin gene regulation. Plant Mol. Biol. 1999, 40, 1045–1054. [Google Scholar] [CrossRef] [PubMed]
- Zheng, Z.F.; Xu, X.P.; Crosley, R.A.; Greenwalt, S.A.; Sun, Y.J.; Blakeslee, B.; Wang, L.Z.; Ni, W.T.; Sopko, M.S.; Yao, C.L.; et al. The Protein Kinase SnRK2.6 Mediates the Regulation of Sucrose Metabolism and Plant Growth in Arabidopsis. Plant Physiol. 2010, 153, 99–113. [Google Scholar] [CrossRef] [PubMed]
- Ali, F.; Qanmber, G.; Li, F.G.; Wang, Z. Updated role of ABA in seed maturation, dormancy, and germination. J. Adv. Res. 2022, 35, 199–214. [Google Scholar] [CrossRef] [PubMed]
- Yu, G.W.; Gao, Y.Y.Z.; Liu, L.; Shoaib, N.; Deng, Y.W.; Zhang, N.; Li, Y.P.; Huang, Y.B. The Structure, Function, and Regulation of Starch Synthesis Enzymes SSIII with Emphasis on Maize. Agronomy 2022, 12, 1359. [Google Scholar] [CrossRef]
- Chuong, S.D.X.; Park, N.I.; Freeman, M.C.; Mullen, R.T.; Muench, D.G. The peroxisomal multifunctional protein interacts with cortical microtubules in plant cells. BMC Cell Biol. 2005, 6, 40. [Google Scholar] [CrossRef][Green Version]
- Hanson, P.I.; Whiteheart, S.W. AAA+ proteins: Have engine, will work. Nat. Rev. Mol. Cell Biol. 2005, 6, 519–529. [Google Scholar] [CrossRef]
- Song, X.Y.; Xiong, Y.L.; Kong, X.Z.; Huang, G.Q. Roles of auxin response factors in rice development and stress responses. Plant Cell Environ. 2023, 46, 1075–1086. [Google Scholar] [CrossRef]
- Kelley, D.R. E3 Ubiquitin Ligases: Key Regulators of Hormone Signaling in Plants. Mol. Cell. Proteom. MCP 2018, 17, 1047–1054. [Google Scholar] [CrossRef]
- Tian, A.M.; Yu, H.; Cao, J.S. Classification and Function of E3 Ubiquitin Ligase in Plants. Chin. J. Cell Biol. 2020, 42, 907–915. [Google Scholar]







| Trait | Environment | Mean ± SD | Range | Skewness | Kurtosis | CV (%) |
|---|---|---|---|---|---|---|
| KT (mm) | BD2015 | 4.70 ± 0.58 | 2.99~5.88 | −0.40 | 0.06 | 12.38 |
| XJ2015 | 4.78 ± 0.56 | 3.03~6.17 | −0.12 | 0.80 | 11.75 | |
| BD2016 | 4.74 ± 0.52 | 3.55~6.24 | 0.47 | 0.16 | 10.88 | |
| XJ2016 | 4.72 ± 0.55 | 3.03~6.51 | 0.53 | 1.60 | 11.58 | |
| KD (mm) | BD2015 | 9.53 ± 0.67 | 7.23~11.16 | −0.31 | 0.09 | 6.98 |
| XJ2015 | 9.52 ± 0.67 | 7.21~11.14 | −0.32 | 0.16 | 7.01 | |
| BD2016 | 8.91 ± 1.27 | 4.03~12.31 | −0.26 | 0.87 | 14.29 | |
| XJ2016 | 8.63 ± 1.32 | 4.82~13.26 | −0.25 | 0.56 | 15.33 | |
| KW (mm) | BD2015 | 7.71 ± 0.51 | 5.93~9.18 | −0.38 | 0.59 | 6.68 |
| XJ2015 | 8.10 ± 0.56 | 6.15~9.67 | −0.42 | 0.57 | 6.92 | |
| BD2016 | 6.99 ± 0.92 | 3.33~8.99 | −0.60 | 0.81 | 13.16 | |
| XJ2016 | 6.71 ± 0.96 | 4.04~9.27 | −0.29 | −0.11 | 14.23 | |
| KWEI (g) | BD2015 | 20.15 ± 3.10 | 11.47~28.60 | −0.05 | 0.11 | 15.37 |
| XJ2015 | 17.54 ± 3.03 | 9.76~25.46 | −0.15 | 0.07 | 17.25 | |
| BD2016 | 18.14 ± 2.78 | 8.77~27.33 | 0.09 | 0.64 | 15.35 | |
| XJ2016 | 16.31 ± 1.59 | 13.04~21.60 | 0.61 | 0.41 | 9.75 |
| Trait | F-Value | H2 (%) | ||
|---|---|---|---|---|
| Genotype | Environment | Genotype × Environment | ||
| KD | 2.10 ** | 45.93 ** | 0.96 | 53.08 |
| KW | 2.11 ** | 160.42 ** | 0.88 | 55.07 |
| KT | 3.18 ** | 1.13 | 0.77 | 71.59 |
| KWEI | 3.40 ** | 99.08 ** | 0.73 | 74.00 |
| KDGCA | 1.32 * | 0.12 | 0.92 | 25.48 |
| KWGCA | 2.46 ** | 0.08 | 1.15 | 55.12 |
| KTGCA | 15.37 ** | 0.18 | 2.17 ** | 86.46 |
| KWEIGCA | 3.96 ** | 0.00 | 1.69 ** | 58.53 |
Disclaimer/Publisher’s Note: The statements, opinions and data contained in all publications are solely those of the individual author(s) and contributor(s) and not of MDPI and/or the editor(s). MDPI and/or the editor(s) disclaim responsibility for any injury to people or property resulting from any ideas, methods, instructions or products referred to in the content. |
© 2025 by the authors. Licensee MDPI, Basel, Switzerland. This article is an open access article distributed under the terms and conditions of the Creative Commons Attribution (CC BY) license (https://creativecommons.org/licenses/by/4.0/).
Share and Cite
Liu, X.; Jia, X.; Hu, F.; Jian, L.; Zheng, Y.; Zhao, Y.; Guo, J.; Cui, Y.; Zhu, L. Mining Candidate Genes for Kernel-Related Traits and General Combining Ability in Maize Based on Multi-Locus Genome-Wide Association Studies. Agronomy 2025, 15, 2806. https://doi.org/10.3390/agronomy15122806
Liu X, Jia X, Hu F, Jian L, Zheng Y, Zhao Y, Guo J, Cui Y, Zhu L. Mining Candidate Genes for Kernel-Related Traits and General Combining Ability in Maize Based on Multi-Locus Genome-Wide Association Studies. Agronomy. 2025; 15(12):2806. https://doi.org/10.3390/agronomy15122806
Chicago/Turabian StyleLiu, Xinyi, Xiaoyan Jia, Fanglin Hu, Liqiang Jian, Yunxiao Zheng, Yongfeng Zhao, Jinjie Guo, Yanru Cui, and Liying Zhu. 2025. "Mining Candidate Genes for Kernel-Related Traits and General Combining Ability in Maize Based on Multi-Locus Genome-Wide Association Studies" Agronomy 15, no. 12: 2806. https://doi.org/10.3390/agronomy15122806
APA StyleLiu, X., Jia, X., Hu, F., Jian, L., Zheng, Y., Zhao, Y., Guo, J., Cui, Y., & Zhu, L. (2025). Mining Candidate Genes for Kernel-Related Traits and General Combining Ability in Maize Based on Multi-Locus Genome-Wide Association Studies. Agronomy, 15(12), 2806. https://doi.org/10.3390/agronomy15122806

