Genome-Wide Characterization of the PaO Gene Family and Pyramiding Effects of Superior Haplotypes on Yield-Related Traits in Sorghum
Abstract
1. Introduction
2. Materials and Methods
2.1. Plant Material and Treatments
2.2. Identification of PaO Family Members in Sorghum
2.3. Sequence Alignment and Phylogenetic Analysis
2.4. Collinearity Analysis of the PaO Family
2.5. Analysis of PaO Protein Interaction in Sorghum
2.6. Expression Analysis of SbPaOs
2.7. Total RNA Extraction and Real-Time PCR Analysis
2.8. Haplotype Analysis
2.9. DNA Extraction and KASP Marker Development
3. Results
3.1. Genome-Wide Identification of PaOs Genes in Sorghum
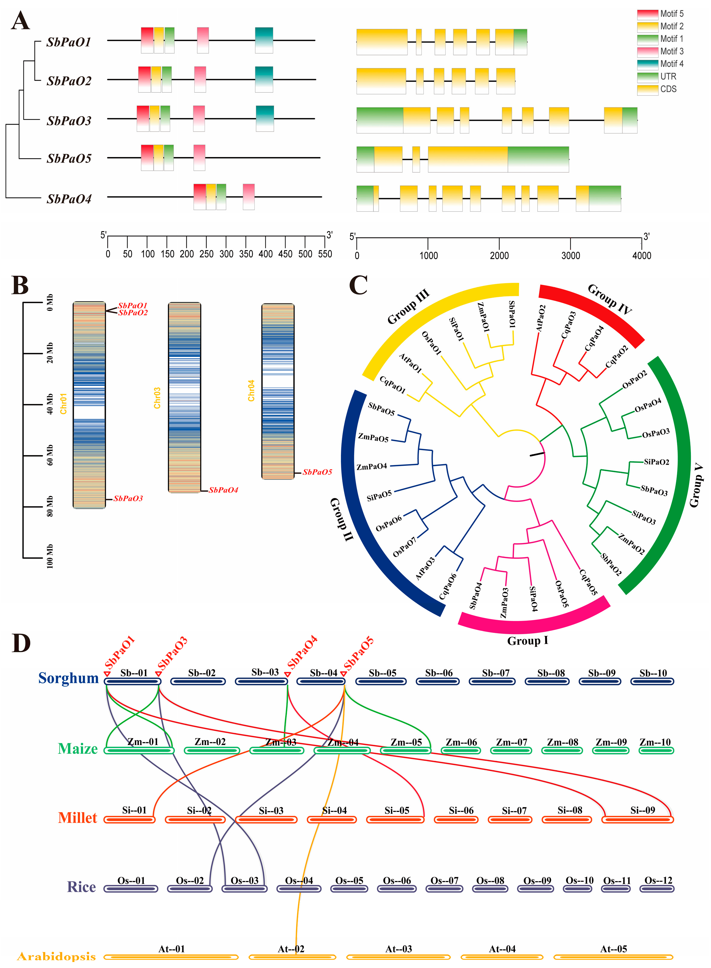
3.2. Motif Identification and Gene Structure Analysis of SbPaOs
3.3. Phylogenetic Analysis of the PaOs Gene Family in Sorghum
3.4. Chromosomal Location and Gene Duplication of PaOs Genes in Sorghum
3.5. Sorghum PaO Protein Interaction Analysis
3.6. Tissue-Specific Expression Patterns of SbPaO Genes
3.7. Haplotype Analysis of SbPaOs
3.8. Improvement of TGW Through Superior Haplotype Aggregation Effect
3.9. Development of KASP Markers for SbPaO1, SbPaO3, and SbPaO4
4. Discussion
5. Conclusions
Supplementary Materials
Author Contributions
Funding
Data Availability Statement
Conflicts of Interest
References
- Chadalavada, K.; Kumari, B.D.R.; Kumar, T.S. Sorghum mitigates climate variability and change on crop yield and quality. Planta 2021, 253, 113. [Google Scholar] [CrossRef] [PubMed]
- Zheng, H.X.; Dang, Y.Y.; Sui, N. Sorghum: A Multipurpose Crop. J. Agric. Food Chem. 2023, 71, 17570–17583. [Google Scholar] [CrossRef] [PubMed]
- Luoni, S.B.; Astigueta, F.H.; Nicosia, S.; Moschen, S.; Fernandez, P.; Heinz, R. Transcription Factors Associated with Leaf Senescence in Crops. Plants 2019, 8, 411. [Google Scholar] [CrossRef]
- Xie, Q.J.; Liang, Y.; Zhang, J.; Zheng, H.K.; Dong, G.J.; Qian, Q.; Zuo, J.R. Involvement of a Putative Bipartite Transit Peptide in Targeting Rice Pheophorbide a Oxygenase into Chloroplasts for Chlorophyll Degradation during Leaf Senescence. J. Genet. Genom. 2016, 43, 145–154. [Google Scholar] [CrossRef]
- Guo, Y.F.; Ren, G.D.; Zhang, K.W.; Li, Z.H.; Miao, Y.; Guo, H.W. Leaf senescence: Progression, regulation, and application. Mol. Hortic. 2021, 1, 5. [Google Scholar] [CrossRef]
- Wu, X.Y.; Kuai, B.K.; Jia, J.Z.; Jing, H.C. Regulation of Leaf Senescence and Crop Genetic Improvement. J. Integr. Plant Biol. 2012, 54, 936–952. [Google Scholar] [CrossRef]
- del Pozo, A.; Yáñez, A.; Matus, I.A.; Tapia, G.; Castillo, D.; Sanchez-Jardón, L.; Araus, J.L. Physiological Traits Associated with Wheat Yield Potential and Performance under Water-Stress in a Mediterranean Environment. Front. Plant Sci. 2016, 7, 987. [Google Scholar] [CrossRef]
- Borrell, A.K.; Mullet, J.E.; George-Jaeggli, B.; van Oosterom, E.J.; Hammer, G.L.; Klein, P.E.; Jordan, D.R. Drought adaptation of stay-green sorghum is associated with canopy development, leaf anatomy, root growth, and water uptake. J. Exp. Bot. 2014, 65, 6251–6263. [Google Scholar] [CrossRef]
- Tamary, E.; Nevo, R.; Naveh, L.; Levin-Zaidman, S.; Kiss, V.; Savidor, A.; Levin, Y.; Eyal, Y.; Reich, Z.; Adam, Z. Chlorophyll catabolism precedes changes in chloroplast structure and proteome during leaf senescence. Plant Direct 2019, 3, e00127. [Google Scholar] [CrossRef] [PubMed]
- Lei, P.; Yu, F.; Liu, X.Y. Recent advances in cellular degradation and nuclear control of leaf senescence. J. Exp. Bot. 2023, 74, 5472–5486. [Google Scholar] [CrossRef]
- Zhang, Y.M.; Guo, P.R.; Xia, X.L.; Guo, H.W.; Li, Z.H. Multiple Layers of Regulation on Leaf Senescence: New Advances and Perspectives. Front. Plant Sci. 2021, 12, 788996. [Google Scholar] [CrossRef]
- Hörtensteiner, S. Update on the biochemistry of chlorophyll breakdown. Plant Mol. Biol. 2013, 82, 505–517. [Google Scholar] [CrossRef]
- Kuai, B.; Chen, J.Y.; Hörtensteiner, S. The biochemistry and molecular biology of chlorophyll breakdown. J. Exp. Bot. 2018, 69, 751–767. [Google Scholar] [CrossRef]
- Reinbothe, S.; Bartsch, S.; Rossig, C.; Davis, M.Y.; Yuan, S.; Reinbothe, C.; Gray, J. A Protochlorophyllide (Pchlide) a Oxygenase for Plant Viability. Front. Plant Sci. 2019, 10, 593. [Google Scholar] [CrossRef]
- Tang, C.L.; Wang, X.J.; Duan, X.Y.; Wang, X.D.; Huang, L.L.; Kang, Z.S. Functions of the lethal leaf-spot 1 gene in wheat cell death and disease tolerance to Puccinia striiformis. J. Exp. Bot. 2013, 64, 2955–2969. [Google Scholar] [CrossRef] [PubMed]
- Hortensteiner, S. Chlorophyll degradation during senescence. Annu. Rev. Plant Biol. 2006, 57, 55–77. [Google Scholar] [CrossRef]
- Schelbert, S.; Aubry, S.; Burla, B.; Agne, B.; Kessler, F.; Krupinska, K.; Hörtensteiner, S. Pheophytin Pheophorbide Hydrolase (Pheophytinase) Is Involved in Chlorophyll Breakdown during Leaf Senescence in Arabidopsis. Plant Cell 2009, 21, 767–785. [Google Scholar] [CrossRef] [PubMed]
- Gray, J.; Close, P.S.; Briggs, S.P.; Johal, G.S. A novel suppressor of cell death in plants encoded by the Lls1 gene of maize. Cell 1997, 89, 25–31. [Google Scholar] [CrossRef] [PubMed]
- Yang, M.; Wardzala, E.; Johal, G.S.; Gray, J. The wound-inducible Lls1 gene from maize is an orthologue of the Arabidopsis Acd1 gene, and the LLS1 protein is present in non-photosynthetic tissues. Plant Mol. Biol. 2004, 54, 175–191. [Google Scholar] [CrossRef]
- Pruzinska, A.; Tanner, G.; Anders, I.; Roca, M.; Hortensteiner, S. Chlorophyll breakdown: Pheophorbide a oxygenase is a Rieske-type iron-sulfur protein, encoded by the accelerated cell death 1 gene. Proc. Natl. Acad. Sci. USA 2003, 100, 15259–15264. [Google Scholar] [CrossRef]
- Sakuraba, Y.; Schelbert, S.; Park, S.Y.; Han, S.H.; Lee, B.D.; Andrès, C.B.; Kessler, F.; Hörtensteiner, S.; Paek, N.C. STAY-GREEN and Chlorophyll Catabolic Enzymes Interact at Light-Harvesting Complex II for Chlorophyll Detoxification during Leaf Senescence in Arabidopsis. Plant Cell 2012, 24, 507–518. [Google Scholar] [CrossRef] [PubMed]
- Aubry, S.; Fankhauser, N.; Ovinnikov, S.; Pruzinská, A.; Stirnemann, M.; Zienkiewicz, K.; Herrfurth, C.; Feussner, I.; Hörtensteiner, S. Pheophorbide a May Regulate Jasmonate Signaling during Dark-Induced Senescence. Plant Physiol. 2020, 182, 776–791. [Google Scholar] [CrossRef] [PubMed]
- Gomez-Lobato, M.E.; Civello, P.M.; Martínez, G.A. Effects of ethylene, cytokinin and physical treatments on BoPaO gene expression of harvested broccoli. J. Sci. Food Agric. 2012, 92, 151–158. [Google Scholar] [CrossRef]
- Chung, D.W.; Pruzinska, A.; Hortensteiner, S.; Ort, D.R. The role of pheophorbide a oxygenase expression and activity in the canola green seed problem. Plant Physiol. 2006, 142, 88–97. [Google Scholar] [CrossRef] [PubMed]
- Jiang, H.; Li, M.; Liang, N.; Yan, H.; Wei, Y.; Xu, X.; Liu, J.; Xu, Z.; Chen, F.; Wu, G. Molecular cloning and function analysis of the stay green gene in rice. Plant J. Cell Mol. Biol. 2007, 52, 197–209. [Google Scholar] [CrossRef]
- Tang, Y.Y.; Li, M.R.; Chen, Y.P.; Wu, P.Z.; Wu, G.J.; Jiang, H.W. Knockdown of OsPAO and OsRCCR1 cause different plant death phenotypes in rice. J. Plant Physiol. 2011, 168, 1952–1959. [Google Scholar] [CrossRef]
- Ma, N.; Ma, X.; Li, A.F.; Cao, X.C.; Kong, L.R. Cloning and Expression Analysis of Wheat Pheophorbide a Oxygenase Gene TaPaO. Plant Mol. Biol. Rep. 2012, 30, 1237–1245. [Google Scholar] [CrossRef]
- Loda, B.; Battenfield, S.; Guzmán, C.; Quincke, M.; Singh, R.P.; Dreisigacker, S.; Peña, R.J.; Fritz, A.; Silva, P.; Poland, J.; et al. Strategies for Selecting Crosses Using Genomic Prediction in Two Wheat Breeding Programs. Plant Genome 2017, 10, plantgenome2016.12.0128. [Google Scholar] [CrossRef]
- Chen, W.Q.; Li, P.P.; Zhang, G.G.; Chen, K.; Li, Z.X.; Xu, J.L. Combining a Genome-Wide Association Study and Gene-Based Haplotype Analysis to Identify Candidate Genes for Cold Tolerance at the Bud Burst Stage in Rice (Oryza sativa L.). Agronomy 2023, 13, 2945. [Google Scholar] [CrossRef]
- Rafalski, A. Applications of single nucleotide polymorphisms in crop genetics. Curr. Opin. Plant Biol. 2002, 5, 94–100. [Google Scholar] [CrossRef]
- Ganal, M.W.; Altmann, T.; Röder, M.S. SNP identification in crop plants. Curr. Opin. Plant Biol. 2009, 12, 211–217. [Google Scholar] [CrossRef] [PubMed]
- Ramirez-Gonzalez, R.H.; Segovia, V.; Bird, N.; Fenwick, P.; Holdgate, S.; Berry, S.; Jack, P.; Caccamo, M.; Uauy, C. RNA-Seq bulked segregant analysis enables the identification of high-resolution genetic markers for breeding in hexaploid wheat. Plant Biotechnol. J. 2015, 13, 613–624. [Google Scholar] [CrossRef] [PubMed]
- Chiemeke, F.K.; Olasanmi, B.; Agre, P.A.; Mushoriwa, H.; Chigeza, G.; Abebe, A.T. Genetic Diversity and Population Structure Analysis of Soybean [Glycine max (L.) Merrill] Genotypes Using Agro-Morphological Traits and SNP Markers. Genes 2024, 15, 1373. [Google Scholar] [CrossRef] [PubMed]
- Geethanjali, S.; Kadirvel, P.; Periyannan, S. Wheat improvement through advances in single nucleotide polymorphism (SNP) detection and genotyping with a special emphasis on rust resistance. Theor. Appl. Genet. 2024, 137, 224. [Google Scholar] [CrossRef]
- Sivabharathi, R.C.; Rajagopalan, V.R.; Suresh, R.; Sudha, M.; Karthikeyan, G.; Jayakanthan, M.; Raveendran, M. Haplotype-based breeding: A new insight in crop improvement. Plant Sci. 2024, 346, 112129. [Google Scholar] [CrossRef]
- Meena, V.K.; Thribhuvan, R.; Dinkar, V.; Bhatt, A.; Pandey, S.; Abhinav Ahmad, D.; Kumar, A.; Singh, A. Haplotype breeding: Fast-track the crop improvements. Planta 2025, 261, 51. [Google Scholar] [CrossRef]
- Bruce, R.W.; Torkamaneh, D.; Grainger, C.M.; Belzile, F.; Eskandari, M.; Rajcan, I. Haplotype diversity underlying quantitative traits in Canadian soybean breeding germplasm. Theor. Appl. Genet. 2020, 133, 1967–1976. [Google Scholar] [CrossRef]
- Tian, H.L.; Zhang, Z.G.; Feng, S.W.; Song, J.; Han, X.; Chen, X.; Li, C.D.; Liu, E.L.; Xu, L.L.; Yang, M.L.; et al. Genome-Wide Characterization and Haplotype Module Stacking Analysis of the KTI Gene Family in Soybean (Glycine max L. Merr.). Agronomy 2025, 15, 1210. [Google Scholar] [CrossRef]
- He, C.; Holme, J.; Anthony, J. SNP genotyping: The KASP assay. In Methods in Molecular Biology; Clifton, N.J., Ed.; Humana Press: New York, NY, USA, 2014; Volume 1145, pp. 75–86. [Google Scholar] [CrossRef]
- Chen, Z.J.; Tang, D.G.; Ni, J.X.; Li, P.; Wang, L.; Zhou, J.H.; Li, C.Y.; Lan, H.; Li, L.J.; Liu, J. Development of genic KASP SNP markers from RNA-Seq data for map-based cloning and marker-assisted selection in maize. BMC Plant Biol. 2021, 21, 157. [Google Scholar] [CrossRef]
- Semagn, K.; Babu, R.; Hearne, S.; Olsen, M. Single nucleotide polymorphism genotyping using Kompetitive Allele Specific PCR (KASP): Overview of the technology and its application in crop improvement. Mol. Breed. 2014, 33, 1–14. [Google Scholar] [CrossRef]
- Zeng, Z.K.; Guo, C.; Yan, X.F.; Song, J.Q.; Wang, C.P.; Xu, X.T.; Hao, Y.F. QTL mapping and KASP marker development for seed vigor related traits in common wheat. Front. Plant Sci. 2022, 13, 994973. [Google Scholar] [CrossRef] [PubMed]
- Jagtap, A.B.; Vikal, Y.; Johal, G.S. Genome-Wide Development and Validation of Cost-Effective KASP Marker Assays for Genetic Dissection of Heat Stress Tolerance in Maize. Int. J. Mol. Sci. 2020, 21, 7386. [Google Scholar] [CrossRef] [PubMed]
- Zuo, R.J.; Zhang, Y.Y.; Yang, Y.B.; Wang, C.F.; Zhi, H.; Zhang, L.L.; Tang, S.; Guan, Y.N.; Li, S.G.; Cheng, R.H.; et al. Haplotype variation and KASP markers for SiPSY1—A key gene controlling yellow kernel pigmentation in foxtail millet. Crop J. 2023, 11, 1902–1911. [Google Scholar] [CrossRef]
- Kang, J.-W.; Lee, S.-B.; Lee, J.-Y.; Kwon, Y.-H.; Lee, S.-M.; Kabange, N.R.; Shin, D.; Cha, J.-K.; Park, D.; Ko, J.M.; et al. Development and Validation of KASP Markers for Stv-bi, a Rice Stripe Virus Resistance Gene in Rice (Oryza sativa L.). Plant Breed. Biotechnol. 2020, 8, 196–201. [Google Scholar] [CrossRef]
- Sorensen, P.L.; Christensen, G.; Karki, H.S.; Endelman, J.B. A KASP Marker for the Potato Late Blight Resistance Gene RB/Rpi-blb1. Am. J. Potato Res. 2023, 100, 240–246. [Google Scholar] [CrossRef]
- Yu, J.H.; Suo, S.R.; Zhou, H.; Li, W.Y.; Zhang, D.; Li, L.L.; Wang, Z.J.; Ding, X.P.; Yuan, D.Y.; Liu, C.T.; et al. Haplotype analysis and molecular marker development of the COLD1 for cold stress tolerance at the germination stage in rice. Gene 2025, 964, 149600. [Google Scholar] [CrossRef]
- Zhang, W.B.; Benke, R.; Zhang, X.; Zhang, H.W.; Zhao, C.Y.; Zhao, Y.; Xu, Y.; Wang, H.L.; Liu, S.B.; Li, X.R.; et al. Novel allelic variations in Tannin1 and Tannin2 contribute to tannin absence in sorghum. Mol. Breed. 2024, 44, 24. [Google Scholar] [CrossRef]
- Zhang, R.; Jia, G.; Diao, X. geneHapR: An R package for gene haplotypic statistics and visualization. BMC Bioinform. 2023, 24, 199. [Google Scholar] [CrossRef]
- Khoddami, A.; Messina, V.; Venkata, K.V.; Farahnaky, A.; Blanchard, C.L.; Roberts, T.H. Sorghum in foods: Functionality and potential in innovative products. Crit. Rev. Food Sci. Nutr. 2023, 63, 1170–1186. [Google Scholar] [CrossRef] [PubMed]
- Liu, F.Y.; Wodajo, B.; Zhao, K.X.; Tang, S.Y.; Xie, Q.; Xie, P. Unravelling sorghum functional genomics and molecular breeding: Past achievements and future prospects. J. Genet. Genom. 2025, 52, 719–732. [Google Scholar] [CrossRef]
- Zhao, Y.; Li, X.Y.; Chen, W.J.; Peng, X.J.; Cheng, X.A.; Zhu, S.W.; Cheng, B.J. Whole-genome survey and characterization of MADS-box gene family in maize and sorghum. Plant Cell Tissue Organ Cult. 2011, 105, 159–173. [Google Scholar] [CrossRef]
- Xu, H.; Ding, A.M.; Chen, S.H.; Marowa, P.; Wang, D.; Chen, M.; Hu, R.B.; Kong, Y.Z.; O’Neill, M.; Chai, G.H.; et al. Genome-Wide Analysis of Sorghum GT47 Family Reveals Functional Divergences of MUR3-Like Genes. Front. Plant Sci. 2018, 9, 1773. [Google Scholar] [CrossRef]
- Gan, D.F.; Jiang, H.Y.; Zhang, J.; Zhao, Y.; Zhu, S.W.; Cheng, B.J. Genome-wide analysis of BURP domain-containing genes in Maize and Sorghum. Mol. Biol. Rep. 2011, 38, 4553–4563. [Google Scholar] [CrossRef] [PubMed]
- Fang, Y.P.; Du, Q.L.; Yang, Q.; Jiang, J.M.; Hou, X.L.; Yang, Z.F.; Zhao, D.G.; Li, X.Y.; Xie, X. Identification, characterization, and expression profiling of the putative U-box E3 ubiquitin ligase gene family in Sorghum bicolor. Front. Microbiol. 2022, 13, 942302. [Google Scholar] [CrossRef] [PubMed]
- Gong, X.L.; Li, J.; Yan, Z.Y.; Sun, A.Q.; Zheng, Y.; Yin, M.; Xiao, Q.L.; Liu, Z.Z. Genome-Wide Dissection of Sorghum B3 Transcription Factor Family Identifies SbLAV1 as a Critical Transcriptional Regulator of Starch Biosynthesis in Developing Sorghum Grains. Plants 2025, 14, 1701. [Google Scholar] [CrossRef]
- Cui, H.Y.; Chen, J.Q.; Liu, M.J.; Zhang, H.Z.; Zhang, S.X.; Liu, D.; Chen, S.L. Genome-Wide Analysis of C2H2 Zinc Finger Gene Family and Its Response to Cold and Drought Stress in Sorghum Sorghum bicolor (L.) Moench. Int. J. Mol. Sci. 2022, 23, 5571. [Google Scholar] [CrossRef]
- Xiao, H.J.; Liu, K.K.; Li, D.W.; Arisha, M.H.; Chai, W.G.; Gong, Z.H. Cloning and characterization of the pepper CaPAO gene for defense responses to salt-induced leaf senescence. BMC Biotechnol. 2015, 15, 100. [Google Scholar] [CrossRef]
- Ma, Y.C.; Sun, J.; Zhang, X.; Sadaqat, M.; Ul Qamar, M.T.; Liu, T.T. Comparative genomics analysis of pheophorbide a oxygenase (PAO) genes in eight pyrus genomes and their regulatory role in multiple stress responses in Chinese pear (Pyrus bretschneideri). Front. Genet. 2024, 15, 1396744. [Google Scholar] [CrossRef]
- Guo, Y.F.; Gan, S.S. Translational researches on leaf senescence for enhancing plant productivity and quality. J. Exp. Bot. 2014, 65, 3901–3913. [Google Scholar] [CrossRef]
- Havé, M.; Marmagne, A.; Chardon, F.; Masclaux-Daubresse, C. Nitrogen remobilization during leaf senescence: Lessons from Arabidopsis to crops. J. Exp. Bot. 2017, 68, 2513–2529. [Google Scholar] [CrossRef]
- Latif, S.; Wang, L.P.; Khan, J.; Ali, Z.; Sehgal, S.K.; Babar, M.A.; Wang, J.P.; Quraishi, U.M. Deciphering the Role of Stay-Green Trait to Mitigate Terminal Heat Stress in Bread Wheat. Agronomy 2020, 10, 1001. [Google Scholar] [CrossRef]
- Djanaguiraman, M.; Gowsiga, S.; Govindaraj, M.; Habyarimana, E.; Senthil, A.; Thavaprakaash, N.; Jeyakumar, P.; Kokilavani, J.; Chellammal, C. Impact of root architecture and transpiration rate on drought tolerance in stay-green sorghum. Crop Sci. 2024, 64, 2612–2629. [Google Scholar] [CrossRef]
- Silva JAGd Carvalho FIFd Hartwig, I.; Oliveira ACd Bertan, I.; Caetano, V.d.R.; Schmidt, D.A.M.; Valério, I.P.; Ribeiro, G.; Busato, C.C. Caráter stay-green e produtividade de grãos em trigo. Bragantia 2008, 67, 161–167. [Google Scholar] [CrossRef][Green Version]
- Kamal, N.M.; Gorafi, Y.S.A.; Abdelrahman, M.; Abdellatef, E.; Tsujimoto, H. Stay-Green Trait: A Prospective Approach for Yield Potential, and Drought and Heat Stress Adaptation in Globally Important Cereals. Int. J. Mol. Sci. 2019, 20, 5837. [Google Scholar] [CrossRef] [PubMed]
- Hao, H.Q.; Li, Z.G.; Leng, C.Y.; Lu, C.; Luo, H.; Liu, Y.M.; Wu, X.Y.; Liu, Z.Q.; Shang, L.; Jing, H.C. Sorghum breeding in the genomic era: Opportunities and challenges. Theor. Appl. Genet. 2021, 134, 1899–1924. [Google Scholar] [CrossRef]
- Clevenger, J.; Chavarro, C.; Pearl, S.A.; Ozias-Akins, P.; Jackson, S.A. Single Nucleotide Polymorphism Identification in Polyploids: A Review, Example, and Recommendations. Mol. Plant 2015, 8, 831–846. [Google Scholar] [CrossRef] [PubMed]
- Ganie, S.A.; Molla, K.A.; Henry, R.J.; Bhat, K.V.; Mondal, T.K. Advances in understanding salt tolerance in rice. Theor. Appl. Genet. 2019, 132, 851–870. [Google Scholar] [CrossRef]
- Khanzada, H.; Wassan, G.M.; He, H.H.; Mason, A.S.; Keerio, A.A.; Khanzada, S.; Faheem, M.; Solangi, A.M.; Zhou, Q.H.; Fu, D.H.; et al. Differentially evolved drought stress indices determine the genetic variation of Brassica napus at seedling traits by genome-wide association mapping. J. Adv. Res. 2020, 24, 447–461. [Google Scholar] [CrossRef]
- Bhat, J.A.; Yu, D.Y.; Bohra, A.; Ganie, S.A.; Varshney, R.K. Features and applications of haplotypes in crop breeding. Commun. Biol. 2021, 4, 1266. [Google Scholar] [CrossRef]
- Calus, M.P.L.; Meuwissen, T.H.E.; Windig, J.J.; Knol, E.F.; Schrooten, C.; Vereijken, A.L.J.; Veerkamp, R.F. Effects of the number of markers per haplotype and clustering of haplotypes on the accuracy of QTL mapping and prediction of genomic breeding values. Genet. Sel. Evol. 2009, 41, 11. [Google Scholar] [CrossRef]
- Cuyabano, B.C.D.; Su, G.S.; Lund, M.S. Genomic prediction of genetic merit using LD-based haplotypes in the Nordic Holstein population. BMC Genom. 2014, 15, 1171. [Google Scholar] [CrossRef]
- Ballesta, P.; Maldonado, C.; Pérez-Rodríguez, P.; Mora, F. SNP and Haplotype-Based Genomic Selection of Quantitative Traits in Eucalyptus globulus. Plants 2019, 8, 331. [Google Scholar] [CrossRef] [PubMed]
- Won, S.; Park, J.E.; Son, J.H.; Lee, S.H.; Park, B.H.; Park, M.; Park, W.C.; Chai, H.H.; Kim, H.; Lee, J.; et al. Genomic Prediction Accuracy Using Haplotypes Defined by Size and Hierarchical Clustering Based on Linkage Disequilibrium. Front. Genet. 2020, 11, 134. [Google Scholar] [CrossRef] [PubMed]
- Liu, Y.N.; He, Z.H.; Appels, R.; Xia, X.C. Functional markers in wheat: Current status and future prospects. Theor. Appl. Genet. 2012, 125, 1–10. [Google Scholar] [CrossRef]
- Sandhu, N.; Singh, J.; Singh, G.; Sethi, M.; Singh, M.P.; Pruthi, G.; Raigar, O.P.; Kaur, R.; Sarao, P.S.; Lore, J.S.; et al. Development and validation of a novel core set of KASP markers for the traits improving grain yield and adaptability of rice under direct-seeded cultivation conditions. Genomics 2022, 114, 110269. [Google Scholar] [CrossRef]
- Tang, W.J.; Lin, J.; Wang, Y.P.; An, H.Z.; Chen, H.Y.; Pan, G.; Zhang, S.B.; Guo, B.W.; Yu, K.; Li, H.Y.; et al. Selection and Validation of 48 KASP Markers for Variety Identification and Breeding Guidance in Conventional and Hybrid Rice (Oryza sativa L.). Rice 2022, 15, 48. [Google Scholar] [CrossRef]
- Sandhu, N.; Singh, J.; Ankush, A.P.; Augustine, G.; Raigar, O.P.; Verma, V.K.; Pruthi, G.; Kumar, A. Development of Novel KASP Markers for Improved Germination in Deep-Sown Direct Seeded Rice. Rice 2024, 17, 33. [Google Scholar] [CrossRef] [PubMed]







Disclaimer/Publisher’s Note: The statements, opinions and data contained in all publications are solely those of the individual author(s) and contributor(s) and not of MDPI and/or the editor(s). MDPI and/or the editor(s) disclaim responsibility for any injury to people or property resulting from any ideas, methods, instructions or products referred to in the content. |
© 2025 by the authors. Licensee MDPI, Basel, Switzerland. This article is an open access article distributed under the terms and conditions of the Creative Commons Attribution (CC BY) license (https://creativecommons.org/licenses/by/4.0/).
Share and Cite
Li, J.; Li, H.; Zhang, R.; Zhang, Y.; Zhao, J.; Zhang, X.; Wang, H. Genome-Wide Characterization of the PaO Gene Family and Pyramiding Effects of Superior Haplotypes on Yield-Related Traits in Sorghum. Agronomy 2025, 15, 2493. https://doi.org/10.3390/agronomy15112493
Li J, Li H, Zhang R, Zhang Y, Zhao J, Zhang X, Wang H. Genome-Wide Characterization of the PaO Gene Family and Pyramiding Effects of Superior Haplotypes on Yield-Related Traits in Sorghum. Agronomy. 2025; 15(11):2493. https://doi.org/10.3390/agronomy15112493
Chicago/Turabian StyleLi, Jinbiao, Haoxiang Li, Ruochen Zhang, Yizhong Zhang, Juanying Zhao, Xiaojuan Zhang, and Huiyan Wang. 2025. "Genome-Wide Characterization of the PaO Gene Family and Pyramiding Effects of Superior Haplotypes on Yield-Related Traits in Sorghum" Agronomy 15, no. 11: 2493. https://doi.org/10.3390/agronomy15112493
APA StyleLi, J., Li, H., Zhang, R., Zhang, Y., Zhao, J., Zhang, X., & Wang, H. (2025). Genome-Wide Characterization of the PaO Gene Family and Pyramiding Effects of Superior Haplotypes on Yield-Related Traits in Sorghum. Agronomy, 15(11), 2493. https://doi.org/10.3390/agronomy15112493

